Next Article in Journal
Quantization of Faster R-CNN
Previous Article in Journal
Path Planning for Autonomous Vehicle Control in Analogy to Supersonic Compressible Fluid Flow—An Obstacle Avoidance Scenario in Vehicular Traffic Flow
error_outline You can access the new MDPI.com website here. Explore and share your feedback with us.
 
 
Font Type:
Arial Georgia Verdana
Font Size:
Aa Aa Aa
Line Spacing:
Column Width:
Background:
Article

Recursive Structural Equation Modeling of Determinants of Motorist Parking Challenges in Ghana: A Greater Kumasi Perspective

by
A. R. Abdul-Aziz
1,
Prince Owusu-Ansah
2,
Abena Agyeiwaa Obiri-Yeboah
3,
Saviour Kwame Woangbah
2,*,
Ebenezer Adusei
2,
Alex Justice Frimpong
2,
Adwoa Sarpong Amoah
3 and
Isaac Kofi Yaabo
2
1
Statistical Sciences Department, Kumasi Technical University, Kumasi P.O. Box 854, Ghana
2
Automotive and Agricultural Mechanization Engineering Department, Kumasi Technical University, Kumasi P.O. Box 854, Ghana
3
Civil Engineering Department, Kumasi Technical University, Kumasi P.O. Box 854, Ghana
*
Author to whom correspondence should be addressed.
Future Transp. 2025, 5(4), 174; https://doi.org/10.3390/futuretransp5040174
Submission received: 21 August 2025 / Revised: 17 October 2025 / Accepted: 20 October 2025 / Published: 14 November 2025

Abstract

Globally, the rise in car ownership and usage has intensified parking challenges, particularly within central business districts (CBDs) of many developed cities. Scarce parking infrastructure and escalating land values have further exacerbated these issues, leading to heightened competition among business owners, residents, shoppers, and clients for the limited available paid and free on-street parking spaces. Against this backdrop, the present study sought to model the determinants of motorists’ parking challenges using a recursive structural equation model (RSEM), drawing on empirical evidence from Greater Kumasi, Ghana. Primary data were collected through a structured survey involving 1000 drivers within the designated catchment area, employing cluster and systematic sampling techniques to ensure representativeness. The findings reveal that four out of five structural paths of the constructs exerted significant influences on the structural model components. Both time-related indices and parking costs demonstrated direct and indirect effects on parking challenges, with vehicle type serving as a mediating variable. Furthermore, most of the measurement models significantly impacted the latent factors, either positively or negatively, highlighting the complex interrelationships between parking behavior and underlying determinants. Overall, this study makes several contributions: it provides localized empirical evidence from a developing-country context, offers theoretical refinements to existing models, demonstrates methodological rigor through the application of RSEM, and proposes practical policy insights to address urban parking challenges in rapidly growing African cities such as Kumasi.

1. Introduction

Car parks are an essential component of every transportation journey, as vehicles must be parked at the end of every trip. The convenience of parking significantly affects the comfort of reaching a destination [1].
Globally, the rise in car ownership and usage in most developed cities, combined with scarce parking resources and high land values, has worsened parking issues in central business zones. Competition often arises among business owners, residents, shoppers, and clients for the limited available paid or free on-street parking spaces. Most parking pricing systems in key central business districts (CBDs) and cities are financially based. Fee-based and pay-and-display on-street parking systems are commonly observed in many European cities [2].
Due to economic development, the Kumasi Metropolis has, in recent years, experienced increased urbanization. Finding suitable parking spaces in the city during working hours has become increasingly difficult, particularly in the central business district (encompassing Adum, Asafo Market, Central Market Kejetia, and surrounding areas). According to [2], parking demand has risen as a consequence of the refurbishment and upgrading of old structures into 5–6-story office and commercial buildings. A lack of parking space and the development of shops are causing traffic congestion in Lagos, Nigeria [3]. This trend means that more people visit the central business district for economic activities. Moreover, rising living standards have led many individuals to acquire vehicles for personal use. In Ghana, as in most African countries, mini-buses and shared taxis have dominated the public transportation sector for many years, with recent expansions including motorcycles and online taxi services such as Uber and Tango [4]. The increasing use of tricycles as a mode of public transportation in Kumasi has also been affirmed [5]. All these factors have led to parking demand surpassing the limited available spaces in the CBD, resulting in extreme traffic congestion [5]. Parking facilities for freight vehicles are also in high demand in the Kumasi Metropolis [6]. Drivers waste considerable time searching for available parking spaces, leading to traffic jams, increased fuel consumption, and air pollution. Effective parking management can help address urban traffic problems and reduce vehicular emissions [7].
Teknomo emphasized that motorists’ choice of parking location is influenced by the availability of parking spaces, parking cost, trip purpose, search time, queue time, proximity to the destination, safety, and comfort [8]. In their report, Peprah et al. (2014) asserted that factors limiting on-street parking and pedestrian safety include motorists and commercial operators obstructing vehicle flow and endangering pedestrians [9].
Oyedepo (2016) observed that a lack of parking signage and enforcement contributes to parking challenges in the CBD of Akure, the capital of Ondo State in Nigeria [10]. Similarly, parking challenges in Lagos, Nigeria, have been attributed to inadequate parking signage and deficiencies in enforcement by management [3]. Researchers and planners have not given sufficient attention to understanding the behavior patterns of vehicle users in choosing parking spaces in business districts, resulting in a lack of knowledge resources in this area.
Various researchers have proposed solutions to address the parking challenges faced by motorists. Oyedepo (2016) suggested the adoption of effective communication, parking enforcement, and operational efficiency [10]. Tamakloe & Adarkwa (2015) proposed that building freight terminals operated as commercial entities by limited liability companies could help mitigate the situation [6]. Paritosh et al. (2021) are of the opinion that a comprehensive traffic and transportation plan such as a mass bus transportation system which could carry more passengers within the metropolis could address these problems [11]. Parmar’s studies recommended that planners thoroughly understand the interaction of parking parameters during the planning and design stages [12].
Xin analyzed the imbalance between parking demand and supply and recommended parking sharing as a solution due to limitations in available land, funds, and other resources [13]. Some countries have adopted parking sharing practices to mitigate parking problems in their commercial areas.
Buildings such as schools, churches, and residences located in or near commercial areas have the potential to be used for parking sharing [13]. Parking sharing refers to an organizational form where parking spaces are utilized during different periods by various types of adjacent land users [14], which can balance the utilization of parking resources over time and space.
The vacant parking spaces in residential areas can be efficiently utilized to meet the parking demands of those working nearby or engaging in other activities, based on a parking sharing strategy [13]. Different types of parking facilities have varying sharing potential; for instance, offices, schools, restaurants, and shopping malls have greater parking sharing potential [15].
Peprah et al. (2014) considered cultural and attitudinal changes among motorists in promoting on-street parking and pedestrian safety through education, sensitization, and enforcement [9].
Given these considerations, the key contributions of this study are as follows:
  • Presents empirical evidence on parking challenges in Greater Kumasi, Ghana, addressing a significant research gap, as limited studies have examined this issue within the African context compared to extensive investigations in Europe, Asia, and North America.
  • Reassesses prior assumptions by demonstrating that street parking is not a significant determinant in Greater Kumasi, contrary to earlier studies where cultural attitudes were believed to play a more influential role.
  • Advances the discourse on sustainable urban transport systems in rapidly growing African cities by providing actionable insights and strategic recommendations for municipal and metropolitan assemblies in Ghana, with broader applicability to other developing cities facing similar land-use and resource constraints.
This paper applies recursive structural equation modeling to examine the determinants of motorists’ parking challenges in Greater Kumasi, Ghana. Although the focus is on Greater Kumasi, this research aims to highlight the key determinants of parking challenges through a mediating role and to offer suggestions for ameliorating the issue, as parking in commercial areas has become a significant challenge for most motorists.
Data were collected through structured surveys and observational studies targeting motorists across key commercial zones. The analysis integrates factors such as socio-demographics, trip purpose, vehicle type, enforcement perceptions, and infrastructural constraints.
Preliminary findings in this research contradict the notion held by Peprah et al. (2014) that the culture and attitudes of motorists in promoting on-street parking contribute substantially to parking issues.
This paper is structured as follows: Section 2 reviews the world and regional literature on urban parking problems and parking management practices. Section 3 presents the methodological framework, with particular emphasis on modeling of recursive structural equations. Section 4 presents the empirical results of the Kumasi case study. Section 5 looks at the impact on urban transport policy and planning, with a particular focus on cities in Africa. Finally, Section 6 concludes with a summary of the contributions, highlights the limitations, and offers recommendations for policy makers and future research.

2. Literature Review

Car parking in city centers typically plays a major role in human and vehicular mobility, access, economic development, and what is described as an increasingly vehicle-dependent society [16].
The use of city centers for car parking provides easy access for visitors in all major market centers across the globe [17], as it is a fundamental element in achieving easy accessibility to city centers. It is widely noted that throughout the world, the continuous demand for access by private cars to major city centers and towns continues to increase due to the presence of numerous attractions, such as private and public transportation services, tourist attractions, shopping malls, and social centers. Accessibility and convenience are considered major factors affecting shopper destination choices [17].
City authorities in Cape Town have adopted various mechanisms to address vehicular parking challenges, such as the Cape Town Zoning Scheme (CTZS), park-and-ride facilities, on-street pay parking, parking by-laws, and an interim policy framework and strategy for parking pricing. The city of Adum in the Ashanti Region of Ghana established a paid parking scheme in June 2006, with the objective of controlling rampant on-street parking, reducing traffic congestion by decreasing parking duration, and increasing turnover [18]. In Egypt, the government introduced a policy in 2010 aimed at promoting a modal shift from private cars to sustainable integrated public transport for Greater Cairo and its satellite cities by restricting on-street parking while introducing privately operated high-quality off-street parking facilities [19].
On-street parking is a major problem that exacerbates traffic situations in Nigeria, making them more severe and chaotic [20]. In Nigeria, the issue of double parking is particularly rampant along already-narrow roads, compounding existing traffic problems [21].
Amira recommended smart parking as a solution to parking congestion [22]. Smart parking is an electronic tool that enables users to find vacant parking spaces through information technology and appropriate sensors [23]. The increased use of smartphones has created opportunities for solutions built around readily available devices. A built-in app on a phone as part of Automated Parking System Management is an efficient technique using the Internet of Things to manage congestion [24]. With this application, users can find free parking spaces nearby using their phones. In Nigeria, proper developments are characterized by fenced compounds, resulting in exclusive interior parking options for residents while restricting street parking for visitors [21].
According to Rui et al., available data reflect that the gap between parking supply and demand has enlarged tremendously in China [25]. Insufficient parking facilities in cities, especially in central business areas, often make parking difficult for drivers, leading to situations where drivers park in unauthorized places along roadsides, causing significant traffic gridlock at certain times and posing safety risks. To mitigate this, governments in cities like Chengdu, Nanning, Fuzhou, and Guangzhou have offered tax incentives for those involved in the construction and management of parking facilities.
In Ghana, available statistics indicate that the number of vehicles on the roads, according to Driver and Vehicle Licencing Authority (DVLA) data, was 1,799,200 in June 2014 and increased by 8.5% in 2015 to 1,952,564 [26]. The vehicle population continues to grow, with a record increase of 43% in the first five months of 2021 compared to the previous year [27]. Despite the overwhelming increase in the number of vehicles over the past year, transport and parking management infrastructure in Ghana has not seen significant improvements. Road networks and construction have also not expanded considerably due to unavailable land, especially in CBDs.
It is estimated that during peak hours on weekdays (Monday–Friday) from 7 a.m. to 9 a.m. and 4 p.m. to 7 p.m., approximately 14,000 vehicles access the various entrances and exits of the central business district of Kumasi, Adum [28]. Given such substantial vehicular movement, planning policies, management, and implementation should aim to provide alternative parking options [5]. The challenge of unavailable parking spaces persists. The central business area of Kumasi continues to face indiscriminate on-street vehicular parking, with erratic stopping in the middle of the road by commercial drivers aiming to drop off and pick up passengers.

2.1. Relation Between Vehicle Parking and Traffic Congestion

The direct effect of indiscriminate parking often results in traffic congestion in the central business district of Accra, Ghana [29]. Several metropolitan and district areas have promoted vehicular use and dispersed land use by undermining public transport, cycling, and walking. However, recent approaches and planning policies have outlined stringent measures and management of vehicular parking through off-street paid parking, shared parking, and reduced off-street requirements [30]. Cities in China, such as Chengdu, Nanning, Fuzhou, and Guangzhou, have introduced tax incentive policies for citizens who invest in and manage parking facilities [31].
According to Rui Wang et al. (2013), available data reflect that the gap between parking supply and demand has enlarged tremendously in China, resulting in inadequate space for parking vehicles [25].

2.2. Parking Decision and Characteristics

It is essential to determine, from the outset, the availability of existing data on parking spaces, the extent of space utilization, vehicular occupancy duration, and the degree of parking demand. Parking characteristics or statistics are typically obtained to ascertain various properties related to parking [32,33].
Parking accumulation is described as the total number of vehicles parked at a particular time or interval [33]. Parking volume is the total number of vehicles parked over a given duration or within a survey period. This measure does not account for the repetition of the same vehicles within the same survey period.
Parking capacity is the total number of parking spaces, lots, or bays available for vehicular parking within a particular area. Average parking duration is calculated by dividing the load in vehicle hours by the total number of vehicles parked during the survey period. This can also be determined as the sum of parking durations of all vehicles parked during a specific period divided by the total number of vehicles parked within the survey period [31].
Parking turnover is the ratio obtained by dividing the total number of vehicles parked during the entire survey period by the total number of available parking spaces or capacity. It is classified as the degree of occupancy of individual parking spaces [31].
Peak parking saturation is the number of vehicles parked at peak time relative to the total available parking capacity [34]. These outlined parking characteristics are typically used to assess existing parking configurations in various areas, lots, or spaces to determine adequacy and efficiency. This provides insight into how long parking spaces are occupied, allowing accumulation profiles to validate demand models [35].
While global and African studies have addressed general parking management issues, there is a considerable research gap in understanding the behavioral determinants of parking behavior in sub-Saharan African cities. In particular, there is little empirical evidence on how motorists in the CBD of Kumasi weigh factors such as convenience, cost, enforcement, and availability in their decision to park. Existing studies in Ghana [2,5,9] provide descriptive information but do not present a comprehensive approach to structural modeling. This study aims to fill this gap by using SEM to explore the drivers of parking problems in Kumasi, thus providing a more nuanced understanding of parking behavior and informing evidence-based policy interventions.

3. Materials and Methods

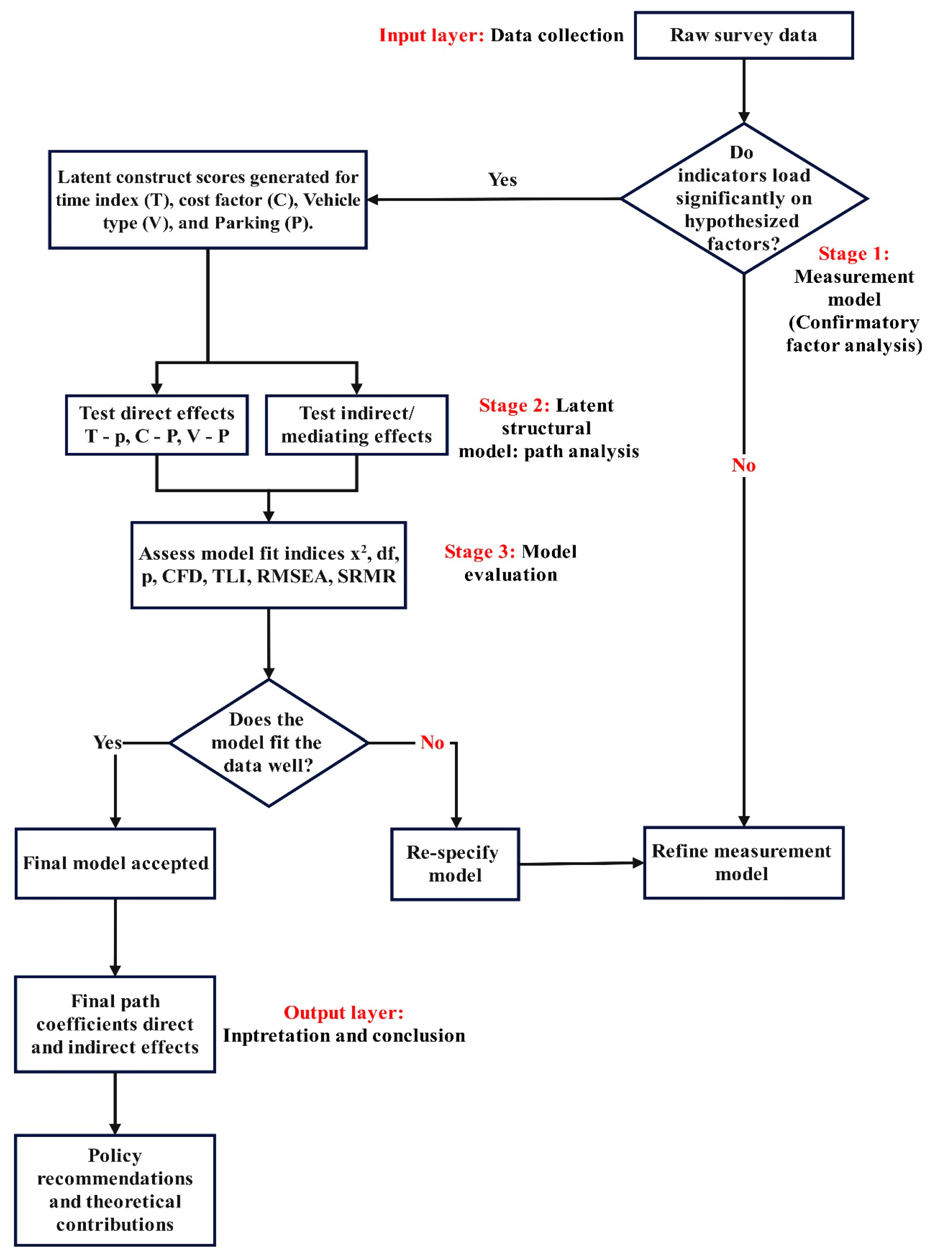
This section covers the materials, including pictorial information, provided in Section 3.1, for mapping the study area and depicting the parking situation in the Kejetia commercial area, respectively. Figure 1 shows the flowchart illustrating the technical pathway employed.
The remaining subsections and their content reflect the methods employed in the study.

3.1. Study Area

The research was conducted in Atwima Nwabiagya South, Kumasi Metropolitan Assembly, and several municipal assemblies (Asokwa, Suame, Old Tafo, and Kwadaso) that were carved from the Kumasi Metropolitan Assembly by Legislative Instrument (L.I.) 2294, 2018, under an Act of Parliament on 21 December 2017, pursuant to Section 3 of the Local Governance Act, 2016 (Act 936). These districts are part of the 43 metropolitan, municipal, and district assemblies in the Ashanti region.
These districts form a diversified environment offering a range of cultural and socio-economic activities and are advantageously positioned in the center of the nation. Approximately 85% of the population identifies as belonging to the Akan ethnic group, while the vast majority adhere to the Christian faith. Economically, over 65% of the population is employed, with the majority engaged in commerce or transportation.
The Kejetia terminal has been instrumental in facilitating the movement of people, products, and services within the selected districts and to other locations in Ghana [5].
In Figure 2, towns and localities are indicated in bold and capital fonts to distinguish them from bus terminals, which are shown in lowercase fonts.

3.2. Sample Size and Data Collection Instrument

The population included all registered vehicles within the catchment area. The parking spaces in the study area were divided into 5 notable clusters using cluster random sampling. These were Adum, Kejetia, Doctor Mensah, Asafo, and Adehyeman. Subsequently, respondents within these clusters were sampled through a systematic random sampling technique, where every third driver met was engaged in a questionnaire. The population was considered infinite, as there is no record of the actual number of vehicles moving within the various areas and/or locations chosen, although the total vehicle population in the entire region is known. As a result, a survey approach was adopted to randomly select 1000 drivers based on their density as representative of the target population, as shown in Table 1.
Primary data were sourced using a structured questionnaire. The questions were largely grouped into three parts: section A dealt with the respondents’ demographic data, while section B entailed parking space management, and section C covered suggestions for fixing parking challenges. In all, the questions covered all the measurement variables under each construct used. These questions were formatted on a 5-level Likert scale.
Given that primary data were utilized in this study, it was imperative to assess both reliability and validity. To this end, Cronbach’s alpha threshold was applied to verify the consistency level of the data collection instrument items (questions), while the correlation coefficient was employed to measure the validity of the instrument relative to how well it measured what it was intended to measure.
The pictures in Figure 3 below were taken in Kejetia, one of the commercial areas considered in this study. They epitomize the challenges motorists face when visiting this commercial area for business on a daily basis.

3.3. Model Specification and Test

To achieve the study’s objective, the recursive SEM modeling approach was used because the dependent factor (parking) does not have a reciprocal effect on the independent factors used. Thus, the effect or influence was determined in only one direction (recursive), which was specified accordingly relative to the latent (structural) models. The contribution of the SEM application to the parking issue under study concerns the mediating role of vehicle type, which not only affects parking directly but also serves as a medium for the effect of other latent factors to be measured relative to the dependent factor (parking). Also, the inclusion of rickshaw in vehicle type (as captured in Equations (3) and (5)) brought a different dimension or perspective to modeling parking, where it is often left out.

3.3.1. Measurement Models

The manifest model established the relationship between the latent factors and their corresponding indicator variables. In total, eleven (11) manifest models were utilized in this study, determined through a Confirmatory Factor Analysis (CFA) test. These are given in Equation (1) below.
x 1 = α 1 T + δ 1    y 1 = α 1 V + ε 1 x 2 = α 2 T + δ 2    y 2 = α 2 V + ε 2 x 3 = α 3 T + δ 3    y 3 = α 3 V + ε 3 x 4 = α 4 C + δ 4    y 4 = α 4 P + ε 4 x 5 = α 5 C + δ 5    y 5 = α 5 P + ε 5          y 6 = α 6 P + ε 6
T , C , V , and P represent the variables time index, cost factor, vehicle type, and parking, respectively. Also, x 1 , x 2 , and x 3 define the manifest variables comprising walking time, access time, and search time for rickshaw transportation, while x 4 and x 5 define the manifest variables parking cost and illegal fines for the cost factor. Also, y 1 , y 2 , and y 3 define the indicator variables for each vehicle type, while y 4 and y 5 define observed variables comprising distance, security, and peak parking demand, respectively. Moreover, δ 1 , δ 2 , … , δ 6 and ε 1 , ε 2 ,   , ε 7 are defined as the error terms associated with each of the eleven manifest models.

3.3.2. Latent Models

The latent model for this study entails the cost factor, time index, vehicle type, and parking. Therefore, the latent models derived were as follows:
V e h i c l e _ t y p e = β 11 T + ϵ 1
P a r k i n g = β 21 V + θ 21 T + ϵ 2
V e h i c l e _ t y p e = β 22 C + ϵ 3
P a r k i n g = β 21 V + θ 21 C + ϵ 4
where β 11 and β 21 are the structural path coefficients connecting the time index to vehicle type, and the path linking vehicle type to parking, respectively. Also, θ 21 represents the path coefficient connected to parking impact, while ϵ 1 , ϵ 2 , ϵ 3 , and ϵ 4 are the error terms.

3.3.3. Goodness-of-Fit Test

The model adequacy was determined by employing the Chi-square ( χ 2 ) test statistic. The essence was to ascertain whether the recursive SEM adopted in this work fits the data set utilized. Thus, the test statistic is given in Equation (6).
χ 2 d f = N 1 F S , Σ θ ^
In Equation (6), d f represents ( s t ) degrees of freedom; s the number of nonredundant factors in S ; t the total number of parameters to be estimated; N the sample size; S the empirical covariance matrix; and Σ θ ^ the model-implied covariance matrix.
It is worth noting that the Chi-square ( χ 2 ) test statistic is often influenced by the size of a sample, and as a result, the root mean square error of approximation (RMSEA) statistic provides the solution to assessing the fitness of the model. Therefore, it was applied in this study. This is given in Equation (7) below.
ε ^ a = m a x F S ,   Σ θ ^ d f 1 N 1 ,     0
In Equation (7), F S ,   Σ θ ^ is defined as being the least fit function, d f represents ( s t ) degrees of freedom, and N represents the size of the sample.

4. Results

The results of this study are divided into two parts: demographic results and structural equation modeling (SEM) results. The demographic results highlight the descriptive outcomes of the various demographic variables utilized in the study to provide insight into the respondents’ characteristics. The structural equation modeling section establishes the direct and indirect effects of causal factors on motorist parking in the central business district and several other shopping and market locations in the Greater Kumasi area of the Ashanti Region of Ghana.

4.1. Demographic Results

Before delving into the descriptive analysis of the demographic results, a preliminary analysis was undertaken to assess the reliability and validity of the instrument used to collect the data.
The reliability and validity of the instrument used to collect data for the study were assessed using Cronbach’s alpha (with theoretical threshold of 0.60 or 60%) and a correlation test, respectively. Based on Table 2 below the Cronbach’s alpha of 0.812 (81.2%) was more than the threshold of 0.60 (60%). Therefore, it showed that there was a high amount of internal consistency for the measurement used in the questionnaires administered to the respondents of this study. Hence, the questions utilized for the study were stable and consistent with the objectives of the study (see Appendix A). Also, the correlation test/coefficient ( γ = 0.876 ) was used to assess the validity of the questionnaire.
As shown in Table 3, male respondents numbered 724 (72.4%), while female respondents numbered 276 (27.6%). Thus, males outnumbered females by 448 (44.8%) in terms of numerical strength. Additionally, respondents aged 20–29 years recorded the highest representation at 370 (37.0%), while those aged 60 years and over recorded the lowest representation at 15 (1.5%). This reflects recent trends, as young people drive more vehicles than older age groups.
Moreover, married respondents recorded the highest frequency at 540 (54.0%), while the least common marital status was widowed, with only 7 (0.7%). Most respondents were educated to the tertiary level, compared to those with no formal education, representing 437 (43.7%) and 136 (13.6%), respectively. Commercial drivers constituted the largest group of respondents at 415 (41.5%), while public servants were the smallest group at 99 (9.9%).
As shown in Table 4, saloon car was the commonest vehicle type, representing 560 (56%), while SUV recorded 380 (38%), and rickshaw was the least (6%) common vehicle type used. This portrays the economic wellbeing of motorists in the metropolis, as many are unable to afford SUVs and, therefore, rely on saloon cars for their mobility.

4.2. Structural Equation Modeling of Motorist Parking

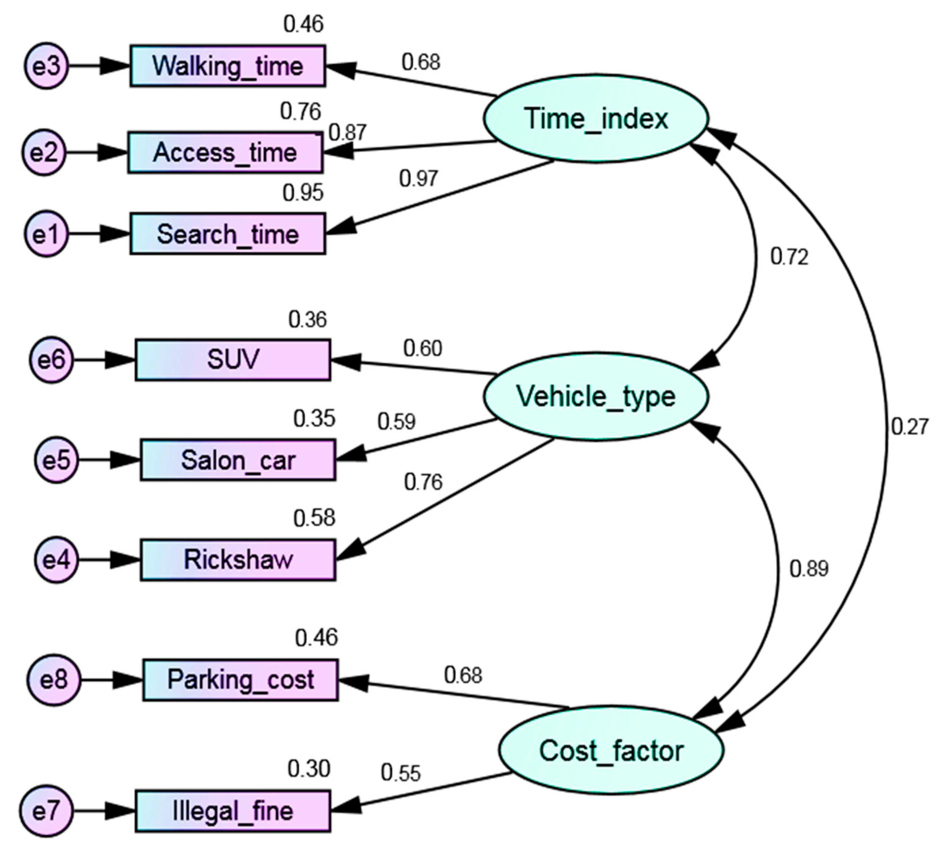
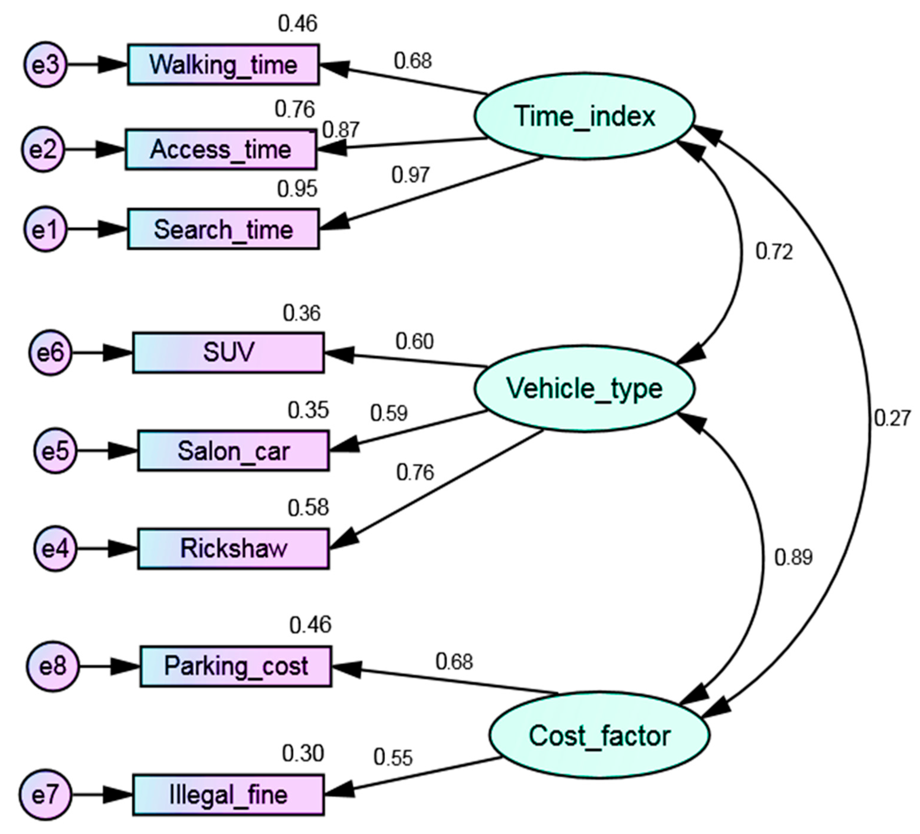
As several measurement variables were utilized to measure the three causal constructs, comprising the time index, cost index, and vehicle type, a Confirmatory Factor Analysis (CFA) test was conducted to identify the measurement variables deemed fit for inclusion in the structural equation model.
Figure 4 shows the final factors, relative to the measurement variables, which was loaded beyond the threshold of 0.50 after an initial loading of four variables for each construct. Measurement variables that were loaded below 0.50 (50%) were dropped from the CFA test, leaving the remaining eight factors, which recorded at least 0.55 (55%) loading. The highest factor loading was under the time index construct for parking search time, representing 0.97 (97%), while the lowest factor loading in the same construct was 0.68 (68%) for walking time. In the cost factor construct, the lowest loading was 0.55 (55%) for illegal fines (or fees), and the highest was parking cost at approximately 0.68 (68%). The outcome also shows that each construct has a significant relationship with motorist parking and that the extent to which they each directly or indirectly affect or impact parking could be modeled.
Table 5 shows the correlations among the variables under consideration, aiming to establish the relationship—positive or negative—and its degree among the variables. It can be seen that security was positively related to distance, with a correlation coefficient of 0.143 (p < 0.05). Peak parking demand recorded a moderate positive relationship with both distance and security, and each correlation was significant (p < 0.01). The correlation coefficient between parking costs and peak demand was 0.588, implying a strong and significant relationship (p < 0.01). Moreover, the highest correlation coefficient was observed between saloon cars and peak parking demand, representing 0.684. This indicated a strong positive relationship that was significant (p < 0.01). However, there were some notable negative correlation coefficients among variables, such as SUV and parking cost, and saloon car and SUV.
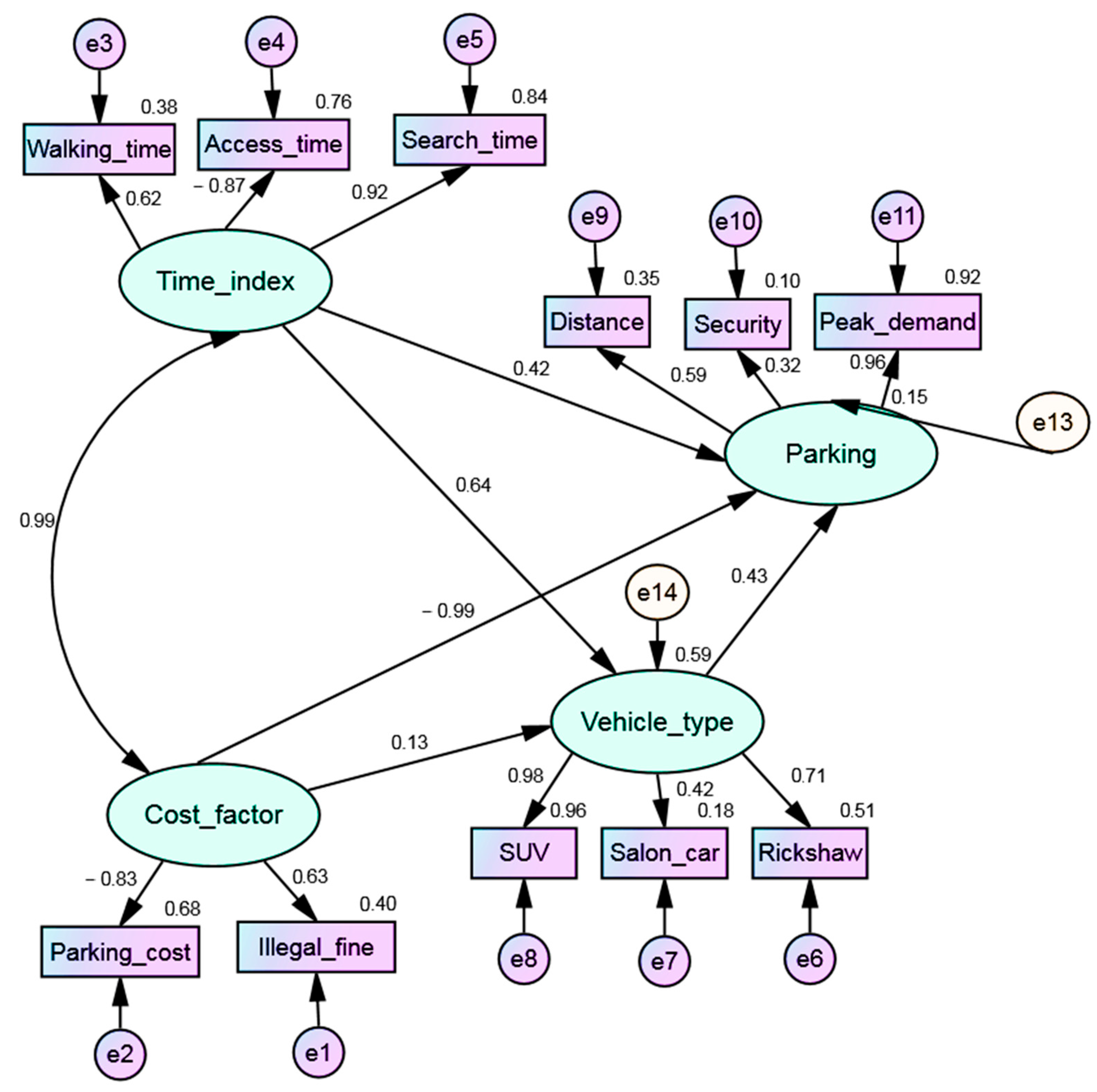
Having established in the CFA test the measurement variables capable of measuring each construct and given that these constructs have a strong relationship with motorist parking, the recursive structural equation model was subsequently fitted to the data, as shown in Figure 5 below.
It can be seen from Figure 4 that, relative to the structural component of the model, the time index has a 0.42 (42%) direct effect on parking space, while the indirect effect is about 0.28 (28%). This implies that the time index affects parking more when vehicle type is not mediating. Also, a unit increase in cost factor negatively had direct impacts on parking space to the extent of 0.99 (99%), while the indirect impact was 0.056 (5.6%). That is, depending on the type of vehicle involved in parking, through its mediating role, the cost factor tends to positively impact parking space, though marginally (5.6%). Vehicle type influences parking to the degree of 0.43 (43%).
Moreover, in the measurement component of the model, parking search time recorded the highest influence on the time index, representing 0.92 (92%), while the least influence was due to walking time, representing 0.62 (62%). Interestingly, access time for parking negatively influenced the time index, representing 0.87 (87%). For the cost factor construct, the two measurement variables influenced it contrastingly; while illegal fines positively influenced the cost factor to the degree of 0.63 (63%), parking cost negatively influenced it by 0.83 (83%). Also, SUV recorded the highest influential measurement variable for vehicle type, representing 0.98 (98%), while the measurement variable with the lowest influence relative to vehicle type was saloon car, representing 0.42 (42%). For the parking construct, peak parking demand highly influenced it to the extent of 0.96 (96%), while distance influenced it by 0.42 (42%). However, it is interesting to note that security recorded the least influence, representing 0.32 (32%).
As shown in Table 6, four structural paths of the constructs of the model showed statistical significance relative to their regression weights and, by extension, the varying influence they have on one another. These were the time index’s influence on vehicle type ( p < 0.05 ), cost factor’s effect on parking ( p < 0.0 1), time index’s influence on parking ( p < 0.02 ), and vehicle type’s influence on parking ( p < 0.05 ). The remaining regression weight establishing the cost factor’s influence on vehicle type did not contribute significantly ( p > 0.05 ).
However, nine out of eleven measurement paths’ regression weights were deemed significant in terms of their contributions. These comprise the cost factor’s effect on parking cost, time index’s effect on walking time, time index’s impact on access time, time index’s influence on search time, vehicle type’s effect on SUV, parking’s impact on distance, parking’s influence on security, and parking’s effect on peak demand, which were each relevant at p < 0.001 . Moreover, the effect of the cost factor on illegal fines achieved statistical significance at p < 0.01 . However, the other two paths’ regression weights linking vehicle type to SUV and rickshaw separately were each not significant at p < 0.05 .
Table 7 above shows that the goodness-of-fit indices were tested in parts; these comprise the baseline comparison indices and the root mean square error of approximation (RMSEA). These generally juxtapose the reduced model and the independent model rather than the saturated model. The value of the Normed Fit Index (NFI), which stands at 0.925 (92.5%), was increased relative to the reference figure, 0.90 (90%), therefore serving as an indication that the study model demonstrated a good fit. Furthermore, it was validated via the Comparative Fit Index (CFI), which yielded 0.942 (94.2%). This, again, was a high value within the expected interval of 0 to 1 (0–100)%.
Moreover, to the extent that the baseline comparison indices are not deemed sufficient on their own, the RMSEA was utilized to show whether there was evidence of a lack of fit when the reduced model was compared to the independent model. The RMSE of 0.026 C . I . = 0.021 0.030 indicates that it was lower compared to the reference value of 0.05. Thus, the reduced model (i.e., default model) is proven to have adequate fitness.

5. Discussions

This study aimed to model the determinants of motorist parking challenges in Greater Kumasi using a recursive structural equation model. The findings revealed that four out of five latent factors significantly influenced the structural model components. Both time-related indices and parking costs demonstrated direct and indirect effects on parking challenges, with vehicle type serving as a mediating variable. Furthermore, most of the measurement models significantly impacted the latent factors, either positively or negatively, highlighting the complex interrelationships between parking behavior and underlying determinants.
The study’s findings align with the existing literature, which emphasizes the role of time-related factors in parking behavior. For instance, Teknomo (2016) identified search time and proximity to destination as key determinants of parking choice [8]. Similarly, the significant influence of parking costs on parking challenges corroborates the work [2], which highlighted the prevalence of fee-based parking systems in European cities and their impact on parking demand. The mediating role of vehicle type in this study introduces a novel dimension to the discourse, suggesting that the type of vehicle driven by motorists can amplify or mitigate the effects of time and cost factors on parking challenges. This finding resonates with the observations in [5,6], which noted the dominance of mini-buses, shared taxis, and tricycles in the public transportation sector of Kumasi and their implications for parking demand.
The negative influence of access time on the time index, as observed in this study, may reflect the unique traffic dynamics in Greater Kumasi, where factors such as road congestion and informal parking practices could reduce the time motorists spend accessing parking facilities. This finding contrasts with conventional wisdom, which often assumes a positive relationship between access time and parking challenges, but it is consistent with the local context described in [9,10], which highlighted the obstructive behavior of motorists and commercial operators in Ghanaian cities.
The contrasting effects of illegal fines and parking costs on the cost factor also warrant discussion. While illegal fines positively influenced the cost factor, parking costs had a negative influence. This suggests that motorists may perceive illegal fines as a more significant financial burden than formal parking fees, possibly due to their unpredictable and punitive nature. This finding aligns with the works [3,10], which identified enforcement deficiencies and the lack of parking signage as contributors to parking challenges in Nigerian cities.
The strong influence of peak parking demand on the parking construct underscores the temporal dimension of parking challenges in Greater Kumasi. This finding is consistent with the observations in [5,28], which reported high vehicular movement during peak hours in the Kumasi CBD and its implications for parking availability. The relatively weak influence of security on parking, however, suggests that safety concerns may be secondary to other factors such as cost and convenience in shaping parking behavior in this context.

6. Conclusions

This study has demonstrated the utility of recursive structural equation modeling in unraveling the complex determinants of motorist parking challenges in Greater Kumasi, Ghana. The findings highlight the significant roles of time-related factors, parking costs, and vehicle type in shaping parking behavior, with implications for theory, policy, and practice.
From a theoretical perspective, this study contributes to the literature by validating and extending existing models of parking behavior to a developing-country context. The incorporation of vehicle type as a mediating variable offers a more nuanced understanding of how socio-economic and cultural factors influence parking decisions in African cities. The study also challenges some conventional assumptions, such as the positive relationship between access time and parking challenges, by revealing context-specific dynamics that may not be captured in models developed in Western contexts.
From a policy perspective, the findings suggest several avenues for addressing parking challenges in Greater Kumasi and similar cities. First, the significant influence of time-related factors calls for interventions that reduce search time and improve access to parking facilities. This could include the development of real-time parking information systems, as suggested in [22,23], or the implementation of smart parking technologies that leverage mobile applications and IoT devices [24]. Second, the strong impact of parking costs, particularly illegal fines, underscores the need for transparent and equitable parking pricing systems that minimize the financial burden on motorists while discouraging illicit practices. This could involve the formalization of parking fees, the introduction of differentiated pricing based on vehicle type or time of day, and the strengthening of enforcement mechanisms to curb corruption and arbitrary fines.
Third, the mediating role of vehicle type suggests that policies aimed at managing parking demand should consider the composition of the vehicle fleet and promote the use of smaller, more efficient vehicles that require less parking space. This could include incentives for the adoption of electric vehicles, restrictions on the use of large vehicles in congested areas, and the integration of parking management with broader transportation planning efforts that prioritize public transit, cycling, and walking [30].
Finally, the temporal dimension of parking challenges, as reflected in the strong influence of peak demand, highlights the importance of demand management strategies that spread parking demand across space and time. This could involve the promotion of parking sharing arrangements, as recommended in [13,15], or the development of park-and-ride facilities that reduce the need for parking in central areas [19].
Despite its contributions, this study has several limitations that should be addressed in future research. First, the focus on Greater Kumasi may limit the generalizability of the findings to other contexts with different socio-economic and cultural characteristics. Future studies could replicate this research in other African cities to validate and extend the model. Second, the reliance on self-reported data from motorists may introduce biases related to social desirability or recall accuracy. Future studies could incorporate observational data or objective measures of parking behavior to triangulate the findings. Third, the cross-sectional nature of the data limits the ability to establish causal relationships or track changes in parking behavior over time. Longitudinal studies would be valuable in capturing the dynamics of parking challenges and the long-term effects of policy interventions.

Author Contributions

Conceptualization, P.O.-A. and S.K.W.; data curation, A.R.A.-A.; formal analysis, A.R.A.-A.; investigation, A.R.A.-A.; methodology, A.R.A.-A. and A.A.O.-Y.; resources, I.K.Y.; validation, E.A. and A.S.A.; writing—original draft, S.K.W.; writing—review and editing, A.R.A.-A., P.O.-A., A.A.O.-Y. and A.J.F. All authors have read and agreed to the published version of the manuscript.

Funding

This research received no external funding.

Institutional Review Board Statement

The study was conducted in accordance with the Declaration of Helsinki, and approved by the Kumasi Technical University Ethics Committee (protocol code IRID/EC2025/HS0065 and 17th October 2024).

Informed Consent Statement

Informed consent was obtained from all subjects involved in the study.

Data Availability Statement

The original contributions presented in this study are included in the article. Further inquiries can be directed to the corresponding author.

Conflicts of Interest

The authors declare no conflicts of interest.

Abbreviations

The following abbreviations are used in this manuscript:
CBDCentral Business District
SEMStructural Equation Modeling
CFAConfirmatory Factor Analysis

Appendix A

Table A1. Reliability and CFA.
Table A1. Reliability and CFA.
Parking DeterminantsFactor Loading (SE)Cronbach’s AlphaRho_ACRAVE
Parking 0.880.940.870.86
Distance 0.78 (0.031)
Security 0.81 (0.027)
Peak demand 0.75 (0.041)
Time index 0.850.920.830.84
Walking time0.68 (0.044)
Access time0.87 (0.023)
Search time0.97 (0.016)
Cost factor 0.790.890.780.76
Parking cost0.68 (0.048)
Illegal fine0.55 (0.055)
Vehicle type 0.770.870.760.73
SUV0.60 (0.049)
Saloon car0.59 (0.070)
Rickshaw0.76 (0.038)
Indices
Common variance (%)60.311
Total variance (%)79.548
Bartlett’s sphericity test0.000
χ 2 ( d f ) 231.42 (24)
Kaiser–Meiyer–Olkin0.716

Appendix B

KUMASI TECHNICAL UNIVERSITY
QUESTIONNAIRE
 
Dear Respondent,
You are kindly invited to participate in this survey on the topic “Determinants of Motorist Parking Challenges in Greater Kumasi.” The purpose of this study is to explore the key factors that influence parking difficulties experienced by motorists, including availability, accessibility, cost, regulation, and related socio-economic and infrastructural issues. The insights gathered will contribute to developing strategies and policy recommendations for improving parking management and urban mobility in Greater Kumasi.
Your responses will be treated with the highest level of confidentiality and used solely for academic and research purposes. The questionnaire does not require your name, and your participation is entirely voluntary. We kindly ask you to answer each question honestly and to the best of your knowledge, as your views are crucial to the success of this study. Thank you for your time and valuable contribution.
INSTRUCTION: Please, tick [√] against the appropriate answer where applicable.
 
SECTION A: DEMOGRAPHIC INFORMATION
D1. Please indicate your age group.
(1)
18 yrs–28 yrs [ ]
(2)
29 yrs–39 yrs [ ]
(3)
40 yrs–50 yrs [ ]
(4)
51 yrs–61 yrs [ ]
(5)
62 yrs and above  [ ]
D2. Please indicate your sex:
(1)
Male  [ ]
(2)
Female [ ]
D3. What is your marital status?
(1)
Single    [ ]
(2)
Married [ ]
(3)
Separated [ ]
(4)
Divorced  [ ]
(5)
Widowed [ ]
D4. Please indicate your educational background
(1)
No formal education [ ]
(2)
Basic        [ ]
(3)
Senior high      [ ]
(4)
Tertiary/Post-graduate  [ ]
D5. What is your occupation?
(1)
Commercial driver    [ ]
(2)
Business man/woman  [ ]
(3)
Civil servant      [ ]
(4)
Public servant      [ ]
(5)
Others, specify …………………………………………
D6. What type of vehicle do you drive?
(1)
Salon car  [ ]
(2)
SUV    [ ]
(3)
Rickshaw [ ]
(4)
Others, specify ………………………………….
 
SECTION B: PARKING SPACE CHALLENGE ISSUES (TIME AND COST)
Please indicate your opinion on the following statements of parking space issues in the Kumasi metropolis. Note that SD = Strongly Disagree, D = Disagree, NS = Not Sure, A = Agree and SA = Strongly Agree
SDDNSASA
PI1I visit the Central Business District (CBD) to transact business
PI2To load and/or offload goods
PI3I go to the CBD to do shopping
PI4I visit the CBD in to enable me have leisure
PI5It is because of errands I go to the CBD
PI6I drive to the CBD often
PI7I drive to the CBD specific times
PI8I spend quite some time at the CBD when I visit there
PI9I am often compelled to park far away from my destination at the CBD
PI10I enjoy free parking whenever I visit the CBD
PI11I pay for parking at parking lots with paid coupons or tickets whenever I visit the CBD
PI12I park at parking spaces for permit holders (official subscriber) when I go to the CBD
PI13I park at reserved parking spaces marked with signs when I visit the CBD
PI14I use the disable parking spaces at the CBD when I go there
PI15I use the unregulated parking spaces when I visit the CBD
PI16It is easy finding parking lot at the CBD
PI17There is availability of parking lot at the CBD
PI18I have concerns about vehicles that are parked obstructively
PI19Some vehicles are sometimes parked at footway at the CBD
PI20Some drivers indulge in double parking at the CBD which obstructs others
PI21Some vehicles do not park parallel to the kerb at the CBD
PI22Some vehicles are left at the parking lot for long periods
PI23Some vehicles parked wrongfully obstruct traffic
PI24Pedestrian activities make it difficult to find parking space at the CBD
PI25Inadequate parking space makes finding a parking lot a serious challenge
PI26Hawkers make getting a parking space at the CBD a challenge
PI28Display of goods by shop/store owners in front of their shops make it tough in finding a parking space
PI29Negative tendencies of motorist make getting a parking space a challenge at the CBD
PI30Getting space to park during peak time is often difficult
PI31Securing parking space during off-peak time is easy
PI32Cross-peak time are relatively challenging for getting parking space at the CBD
PI33Demand for parking generally outstrip the parking space available
PI34There is sufficient parking space, but it is not optimally managed or utilized
PI35The assembly and/or the private firm responsible generate a lot of income from the parking fee without corresponding investment into expanding space
PI36Walking distance from where I reside to the CBD is far
SECTION C: TO WHAT EXTENT DOES THE FOLLOWING STATEMENTS HELP IN FIXING THE ISSUES OF PARKING AT THE CBD
Very Little ExtentLittle ExtentDon’t KnowGreat ExtentVery Great Extent
FI1The provision of more parking area in the CBD is a necessity
FI2Redesign existing parking space
FI3Remove or amend existing restrictions
FI4Reduction in parking fee
FI5Introduce time limited parking during the daytime
FI6Introduce a parking restriction for a short period during the day
FI7Investment by revenue collecting agency into acquisition of more space
FI17. To what extent do you think KMA can meet the parking needs of patrons of the CBD in general?
(1)
Very Low   [ ]
(2)
Low      [ ]
(3)
No Idea   [ ]
(4)
High     [ ]
(5)
Very High  [ ]
Thank you for your participation

References

  1. Litman, T. Parking Management: Strategies, Evaluation and Planning; Victoria Transport Policy Institute: Victoria, BC, Canada, 2020. [Google Scholar]
  2. Adams, C.A.; Boahen, R.O.; Zambang, M.A.M. Parking Management in Metropolitan Cities in West Africa Case Study of the Parking Management in Metropolitan Cities in West Africa Case Study of the Kumasi Paid Parking Scheme, Ghana. Int. Ref. J. Eng. Sci. 2014, 3, 1–8. [Google Scholar]
  3. Osoba, S.B. Appraisal of Parking Problems and Traffic Management Measures in Central Business District in Lagos, Nigeria. J. Sustain. Dev. 2012, 5, 105. [Google Scholar] [CrossRef][Green Version]
  4. Tuffour, Y.A.; Appiagyei, D.K.N. Motorcycle Taxis in Public Transportation Services within the Accra Metropolis. Am. J. Civ. Eng. 2014, 2, 117–122. [Google Scholar] [CrossRef]
  5. Obiri-Yeboah, A.A.; Ribeiro, J.F.X.; Asante, L.A.; Sarpong, A.A.; Pappoe, B. The new players in Africa’s public transportation sector: Characterization of auto-rickshaw operators in Kumasi, Ghana. Case Stud. Transp. Policy 2021, 9, 324–335. [Google Scholar] [CrossRef]
  6. Tamakloe, E.; Adarkwa, K. Parking of Freight Vehicles in Kumasi, Ghana. J. Sci. Technol. 2015, 8, 42–57. [Google Scholar]
  7. Banerjee & Associates. An Overview of Common Parking Issues, Parking Management Options, and Creative Solution. Pasadena Park. 2003. Available online: https://ccdcboise.com/wp-content/uploads/2016/02/Parking-Problems-and-Creative-Solutions.pdf (accessed on 10 October 2024).
  8. Teknomo, K.; Hokao, H. Parking behavior in central business district A study case of Surabaya, Indonesia. EASTS J. 1997, 2, 551–570. [Google Scholar]
  9. Peprah, C.; Oduro, C.Y.; Ocloo, K.A. On-Street Parking and Pedestrian Safety in the Kumasi Metropolis: Issues of Culture and Attitude. Dev. Ctry. Study 2014, 4, 85–95. [Google Scholar]
  10. Joseph, O.; George, F.; Joseph, O. The Role of Commercial Motorcyclist on Economic Growth in Developing Countries: Akure Township in Focus. Transp. Logist. Int. J. 2016, 16, 25–32. [Google Scholar]
  11. Singh, P.; Singh, A.; Singh, A.K. Problem of Parking in Urban Areas and Their Possible Solutions. July 2021. Available online: https://countercurrents.org/2021/07/problem-of-parking-in-urban-areas-and-their-possible-solutions/ (accessed on 14 September 2024).
  12. Parmar, J.; Das, P.; Dave, S.M. Study on demand and characteristics of parking system in urban areas: A review. J. Traffic Transp. Eng. 2020, 7, 111–124. [Google Scholar] [CrossRef]
  13. Huang, X.; Long, X.; Wang, J.; He, L. Research on parking sharing strategies considering user overtime parking. PLoS ONE 2021, 16, e0251807, Erratum in PLoS ONE 2020, 15, e0233772. [Google Scholar] [CrossRef]
  14. Shao, C.; Yang, H.; Zhang, Y.; Ke, J. A simple reservation and allocation model of shared parking lots. Transp. Res. Part C Emerg. Technol. 2016, 71, 303–312. [Google Scholar] [CrossRef]
  15. Smith, M.S. Shared Parking, 2nd ed.; Urban Land Institute: Washington, DC, USA, 2005. [Google Scholar]
  16. Rye, T. Parking Management: A Contribution Towards Liveable Cities; Deutsche Gesellschaft für Technische Zusammenarbeit: Eschborn, Germany, 2011. [Google Scholar]
  17. Barter, P. Parking Policy in Asian Cities; Asian Development Bank: Manila, Philippines, 2011. [Google Scholar]
  18. Ntim, J.A.; Anokye, P.; Asibey, M.O. City Challenge: User Perception on the Governance and Quality of Parking Spaces in Central Business District of Kumasi, Ghana. Transp. Dev. Econ. 2023, 9, 4. [Google Scholar] [CrossRef]
  19. Barter, P.A. Transport, urban structure and “lock-in” in the Kuala Lumpur Metropolitan Area. Int. Dev. Plan. Rev. 2004, 26, 1–24. [Google Scholar] [CrossRef]
  20. Lim, H.; Williams, G.T.; Abdelqader, D.; Amagliani, J.; Ling, Z.; Priester, D.W.; Cherry, C.R. Alternative Approach for Forecasting Parking Volumes. Transp. Res. Procedia 2017, 25, 4171–4184. [Google Scholar] [CrossRef]
  21. Asiyanbola, R.A.; Akinpelu, A. The challenges of on-street parking in Nigerian Cities’ transportation routes. Int. J. Dev. Sustain. 2012, 1, 476–489. Available online: https://api.semanticscholar.org/CorpusID:59038092 (accessed on 11 September 2024).
  22. Elsonbaty, A.; Shams, M. The smart parking management system. Int. J. Comput. Sci. Inf. Technol. 2020, 12, 55–66. [Google Scholar] [CrossRef]
  23. Luz, E.Y.; Mimbela, A. Summary of Vehicle Detection and Surveillance Technologies Used in Intelligent Transportation Systems. The Vehicle Detector Clearinghouse, SWTDI 2007. Available online: https://rosap.ntl.bts.gov/view/dot/50558 (accessed on 20 September 2024).
  24. Seth, J.; Ashritha, P.; Namith, R. Smart Parking System using IoT. Int. J. Eng. Adv. Technol. 2019, 9, 6091–6095. [Google Scholar] [CrossRef]
  25. Wang, R.; Yuan, Q. Parking practices and policies under rapid motorization: The case of China. Transp. Policy 2013, 30, 109–116. [Google Scholar] [CrossRef]
  26. Essel, D. Vehicle Population and Growth Rate; Ministry of Transport: Accra, Ghana, 2016. [Google Scholar]
  27. Bank of Ghana. Real Sector Developments Report. July 2021. Available online: https://www.bog.gov.gh/wp-content/uploads/2022/03/Real-Sector-Developments-July-2021.pdf (accessed on 20 September 2024).
  28. Ministry of Finance and Economic Planning (MoFEP). Kumasi Metropolitan Assembly: 2024 Annual Composite Budget. Government of Ghana. 2024. Available online: https://mofep.gov.gh/sites/default/files/composite-budget/2024/AR/KMA.pdf (accessed on 2 December 2024).
  29. Yorgri, E.; Wen, P.C.; Hong, P.L. Parking Planning and Policy in the CBD of Accra, Ghana. Available online: https://api.semanticscholar.org/CorpusID:166219215 (accessed on 15 August 2024).
  30. Shoup, D. Planners and Parking Requirements. Transp. Econ. Assoc. Newsl. 2012, 1, 8–10. [Google Scholar]
  31. Liu, G.; Wang, J.; Dong, S. Current Parking Conditions and Parking Policy in Large Cities in China; China Academy of Urban Planning & Design: Beijing, China, 2005. [Google Scholar]
  32. Gray, J.; Bell, M.; Kuhn, J. Central City Parking Analysis; Project No. 9363; City of Portland Office of Transportation: Portland, OR, USA, 2008. [Google Scholar]
  33. Tong, C.O.; Wong, S.C.; Leung, B.S.Y. Estimation of parking accumulation profiles from survey data. Transportation 2004, 31, 183–202. [Google Scholar] [CrossRef]
  34. Chen, Q.; Wang, Y.; Pan, S. Characteristics of parking in central Shanghai, China. J. Urban Plan. Dev. 2015, 142, 05015012. [Google Scholar] [CrossRef]
  35. Wu, Z.; Fan, Y. Model of the parking demand prediction for urban complex. In Proceedings of the 11th International Conference of Chinese Transportation Professionals, Nanjing, China, 14–17 August 2011. [Google Scholar]
Figure 1. Flowchart illustrating the technical pathway.
Figure 1. Flowchart illustrating the technical pathway.
Futuretransp 05 00174 g001
Figure 2. Mapping of the study areas.
Figure 2. Mapping of the study areas.
Futuretransp 05 00174 g002
Figure 3. A pictorial view of the parking situation in the Kejetia commercial area.
Figure 3. A pictorial view of the parking situation in the Kejetia commercial area.
Futuretransp 05 00174 g003
Figure 4. Confirmatory Factor Analysis of measurement variables’ loadings.
Figure 4. Confirmatory Factor Analysis of measurement variables’ loadings.
Futuretransp 05 00174 g004
Figure 5. Recursive structural equation model of motorist parking with a mediator.
Figure 5. Recursive structural equation model of motorist parking with a mediator.
Futuretransp 05 00174 g005
Table 1. Sample distribution.
Table 1. Sample distribution.
Parking SpaceSample
Adum300
Kejetia350
Doctor Mensah150
Asafo120
Adehyeman80
Total1000
Table 2. Reliability statistics.
Table 2. Reliability statistics.
Cronbach’s AlphaCronbach’s Alpha Based on Standardized ItemsNumber of Items
0.8120.81044
Table 3. Respondents’ demographic features.
Table 3. Respondents’ demographic features.
Sex of Respondents
FrequencyPercentage
Male72472.4
Female27627.6
Total1000100.0
Age Group of Respondents
20–29 years37037.0
30–39 years33233.2
40–49 years19219.2
50–59 years919.1
60 years and above151.5
Total1000100.0
Marital Status of Respondents
Single 37937.9
Married 54054.0
Separated 343.4
Divorced 404.0
Widowed 70.7
Total1000100.0
Education Background of Respondents
No formal education13613.6
Basic level24424.4
Senior high18318.3
Tertiary43743.7
Total1000100.0
Occupation of Respondents
Commercial driver41541.5
Businessperson16516.5
Civil servant19419.4
Public servant999.9
Others12712.7
Total1000100.0
Table 4. Distribution of vehicle type.
Table 4. Distribution of vehicle type.
Vehicle TypeFrequencyPercentage
Saloon car56056
SUV38038
Rickshaw606
Total1000100
Table 5. Correlation between measurement variables.
Table 5. Correlation between measurement variables.
S/NoVariables12345678
1.Distance1.000
2.Security0.143 *1.000
3.Peak demand0.454 **0.283 **1.000
4.Parking cost0.413 **0.0210.588 **1.000
5.Illegal fine0.0450.1440.1510.0101.000
6.SUV0.1120.235 **0.015−0.0890.0321.000
7.Salon car0.500 **0.0470.684 **0.5350.629−0.160 *1.000
8.Rickshaw0.307 **0.215 **0.510 **0.678 *0.556 **0.566 **0.5101.000
Note: n = 1000 ; * p < 0.05 ; ** p < 0.01 .
Table 6. Regression path weights.
Table 6. Regression path weights.
Recursive PathsEstimateS.E.C.R.p-Value
Vehicle type<---Time index1.0000.05318.8680.0421
Vehicle type<---Cost factor0.2000.1211.6530.0615
Parking<---Cost factor−1.0670.02248.500.0010
Parking<---Time index0.4500.01923.6840.0129
Parking<---Vehicle type0.3000.0883.4090.0450
Illegal fine<---Cost factor1.0000.05518.1820.0010
Parking cost<---Cost factor−1.2150.09512.789***
Walking time<---Time index1.0000.03330.303***
Access time<---Time index−1.1210.07714.558***
Search time<---Time index1.4170.08915.921***
Rickshaw<---Vehicle type0.6000.0669.0910.0720
Saloon car <---Vehicle type0.2590.1341.9330.1142
SUV<---Vehicle type0.5030.04910.265***
Distance<---Parking0.3000.1502.000***
Security<---Parking0.3070.0634.873***
Peak demand<---Parking0.9500.1019.406***
***: significantly different from zero at 0.001 (two-tailed).
Table 7. Model fitness test indices.
Table 7. Model fitness test indices.
Model Fit Indices
Baseline Comparisons
ModelNFI
Delta1
RFI
Rho1
IFI
Delta2
TLI
Rho2
CFI
Default model0.9250.8790.9530.9220.942
Saturated model1.000 1.000 1.000
Independent model0.0000.0000.0000.0000.000
RMSEA
ModelRMRLO90HI90PCLOSESRMR
Default0.0260.0210.0300.6500.021
Independent model0.1010.0980.1300.0000.043
Disclaimer/Publisher’s Note: The statements, opinions and data contained in all publications are solely those of the individual author(s) and contributor(s) and not of MDPI and/or the editor(s). MDPI and/or the editor(s) disclaim responsibility for any injury to people or property resulting from any ideas, methods, instructions or products referred to in the content.

Share and Cite

MDPI and ACS Style

Abdul-Aziz, A.R.; Owusu-Ansah, P.; Obiri-Yeboah, A.A.; Woangbah, S.K.; Adusei, E.; Frimpong, A.J.; Amoah, A.S.; Yaabo, I.K. Recursive Structural Equation Modeling of Determinants of Motorist Parking Challenges in Ghana: A Greater Kumasi Perspective. Future Transp. 2025, 5, 174. https://doi.org/10.3390/futuretransp5040174

AMA Style

Abdul-Aziz AR, Owusu-Ansah P, Obiri-Yeboah AA, Woangbah SK, Adusei E, Frimpong AJ, Amoah AS, Yaabo IK. Recursive Structural Equation Modeling of Determinants of Motorist Parking Challenges in Ghana: A Greater Kumasi Perspective. Future Transportation. 2025; 5(4):174. https://doi.org/10.3390/futuretransp5040174

Chicago/Turabian Style

Abdul-Aziz, A. R., Prince Owusu-Ansah, Abena Agyeiwaa Obiri-Yeboah, Saviour Kwame Woangbah, Ebenezer Adusei, Alex Justice Frimpong, Adwoa Sarpong Amoah, and Isaac Kofi Yaabo. 2025. "Recursive Structural Equation Modeling of Determinants of Motorist Parking Challenges in Ghana: A Greater Kumasi Perspective" Future Transportation 5, no. 4: 174. https://doi.org/10.3390/futuretransp5040174

APA Style

Abdul-Aziz, A. R., Owusu-Ansah, P., Obiri-Yeboah, A. A., Woangbah, S. K., Adusei, E., Frimpong, A. J., Amoah, A. S., & Yaabo, I. K. (2025). Recursive Structural Equation Modeling of Determinants of Motorist Parking Challenges in Ghana: A Greater Kumasi Perspective. Future Transportation, 5(4), 174. https://doi.org/10.3390/futuretransp5040174

Article Metrics

Back to TopTop