Abstract
Background: Evaluating chest X-rays is a complex and high-demand task due to the intrinsic challenges associated with diagnosing a wide range of pulmonary conditions. Therefore, advanced methodologies are required to categorize multiple conditions from chest X-ray images accurately. Methods: This study introduces an optimized deep learning approach designed for the multi-label categorization of chest X-ray images, covering a broad spectrum of conditions, including lung opacity, normative pulmonary states, COVID-19, bacterial pneumonia, viral pneumonia, and tuberculosis. An optimized deep learning model based on the modified VGG16 architecture with SE blocks was developed and applied to a large dataset of chest X-ray images. The model was evaluated against state-of-the-art techniques using metrics such as accuracy, F1-score, precision, recall, and area under the curve (AUC). Results: The modified VGG16-SE model demonstrated superior performance across all evaluated metrics. The model achieved an accuracy of 98.49%, an F1-score of 98.23%, a precision of 98.41%, a recall of 98.07% and an AUC of 98.86%. Conclusion: This study provides an effective deep learning approach for categorizing chest X-rays. The model’s high performance across various lung conditions suggests its potential for integration into clinical workflows, enhancing the accuracy and speed of pulmonary disease diagnosis.
1. Introduction
The rapid advancement of medical imaging technologies has significantly enhanced diagnostic capabilities in healthcare, particularly in the evaluation of chest X-rays, among the most frequently performed diagnostic procedures globally. Despite their prevalence, interpreting these images remains a highly skilled task that presents significant challenges due to the subtle nature of imaging findings and the high degree of expertise required to diagnose conditions from X-ray images accurately [1,2,3]. Chest X-rays are pivotal for diagnosing a multitude of respiratory and cardiac conditions, including lung opacities, pneumonia of various etiologies, tuberculosis, and other abnormalities. Each condition presents unique challenges in detection due to the overlapping features in imaging that can resemble multiple pathologies. Traditional diagnostic methods rely heavily on radiologists’ interpretations, which can be subjective and vary significantly between observers. However, the advent of automated systems offers a promising solution, reducing the substantial workloads of radiologists and augmenting diagnostic accuracy, thereby improving time-to-diagnosis and the overall quality of patient care [4,5].
Recent developments in deep learning (DL) have shown considerable promise in medical image analysis, especially with the use of convolutional neural networks (CNNs), which have demonstrated exceptional capabilities in image recognition and classification tasks [6,7]. These advanced models are adept at learning intricate patterns within imaging data, potentially surpassing the capabilities of traditional image processing techniques in terms of processing speed and diagnostic accuracy. The power of CNNs to autonomously learn from vast amounts of unstructured image data presents a significant opportunity to revolutionize how medical imaging is approached, making diagnosis process faster, more accurate, and accessible [8,9]. Despite significant advancements and optimization efforts, CNNs often exhibit sub-optimal performance when applied to real-world medical imaging tasks. This underperformance is attributed to several factors that impede the models’ ability to generalize effectively in clinical settings [10,11,12]. One primary challenge is the inherent variability in image quality, which arises from differences in imaging equipment, patient positioning, and other procedural inconsistencies. Such variability introduces noise into the images, which the models cannot be adequately trained to handle, affecting their accuracy and reliability. Moreover, rare or atypical disease presentations pose another significant hurdle. When these cases are under-represented in the training data, the model’s ability to accurately identify and classify them diminishes, leading to a higher rate of misdiagnosis for less common conditions. Additionally, the complexity of multi-label classification in chest X-rays further complicates CNNs’ performances. Pathologies often present subtle differences in this context, and distinguishing between overlapping features requires models that can capture and interpret fine-grained details. However, standard CNN architectures are less capable, especially when the differences between classes are minimal. Another major issue is the class imbalance prevalent in many medical datasets. Certain conditions are under-represented in such datasets, which skews the model’s learning process [13,14]. As a result, the model develops biases towards more prevalent conditions, leading to poor generalization when applied to under-represented diseases. This imbalance affects the model’s predictive accuracy and overall robustness, making it less reliable for clinical applications.
This study introduces an optimized DL framework tailored specifically for the multi-label categorization of chest X-ray imagery. This task presents unique challenges due to the complexity and overlap of respiratory conditions in such images. The framework is designed to identify several common and critical respiratory conditions, including lung opacity, COVID-19, normative pulmonary states, viral pneumonia, bacterial pneumonia, and tuberculosis. Each of these conditions exhibits distinct yet sometimes overlapping radiographic signatures that can complicate diagnosis. Comprehensive experiments were conducted using a large collection of annotated chest X-rays to assess the efficacy of the proposed DL approach. Such diversity in the collection ensures that the model is not only tested in ideal conditions but is also robust enough to handle the real-world variability seen in clinical environments. The diversity and size of the collection are crucial for training the DL model to generalize well across unseen cases, thereby ensuring that the model’s performance in controlled test scenarios translates effectively into real-world clinical success.
The main contributions of this study are as follows:
- We propose a novel modification of the well-known VGG16 architecture to significantly enhance its diagnostic capabilities, particularly in medical imaging. The original VGG16 model is celebrated for its depth and robustness in image analysis. Building on this strong foundation, we have integrated squeeze-and-excitation (SE) blocks into the VGG16 structure, a strategic enhancement designed to refine the network’s ability to concentrate on the most informative features of input data dynamically. The SE blocks achieve this by employing mechanisms that explicitly model interdependencies between channels of convolutional features. By recalibrating channel-wise feature responses based on their relevance, SE blocks ensure that the model’s attention is concentrated on the most salient features, enhancing the precision of its output predictions. This adaptation not only preserves the inherent strengths of the VGG16 model but also introduces a layer of complexity that allows for a deeper understanding of feature importance within the architectural pipeline. The integration of SE blocks is particularly transformative in medical diagnostic applications, where the precise detection and interpretation of nuanced patterns in imaging data are crucial. Our modified VGG16 architecture with SE blocks is a testament to the potential of combining classical DL models with advanced feature refinement techniques to create more intelligent, sensitive, and efficient analytical tools such as healthcare.
- We address the challenge of collection imbalance, especially in medical imaging collections. Our research utilizes chest X-ray images classified into six distinct categories: lung opacity, normative pulmonary states, COVID-19, viral pneumonia, bacterial pneumonia, and tuberculosis. Initially, this collection displayed considerable category imbalance, a condition known to degrade the performance of predictive models. We implemented a data augmentation strategy to counteract this imbalance and improve our model’s robustness. This approach artificially enhances the collection by creating new image data of existing images via different transformations, including scaling, horizontal flip, zoom, flipping, width shift, and rotation. We balanced the collection by employing these augmentation techniques, ensuring uniform representation across all categories. This strategic enhancement mitigates the issue of imbalance and enriches the collection, providing a more stable foundation for training our diagnostic model.
The organization of this paper is as follows: Section 2 discusses significant articles on the subject, offering background for this issue. Section 3 describes our suggested technique, including lung disease collection, our data augmentation strategy and how approaching VGG16 with SE blocks implementation. Section 4 presents the experimental analysis and outcomes achieved. Section 5 explains the optimization procedures employed in our study. Finally, Section 6 summarizes this study’s outcome and discusses future investigation prospects.
2. Related Work
The adoption of DL methods for detecting anomalies in chest X-ray images has recently seen a remarkable increase in popularity. This rise is largely due to the exceptional ability of these algorithms to identify complex patterns and anomalies that might go unnoticed when using conventional analytical techniques. In the realm of medical research, artificial intelligence (AI) has increasingly come to the forefront, especially in aiding the diagnosis of diverse conditions of health. Multiple analyses that have applied AI to medical diagnostics have yielded promising outcomes, showcasing the precision and effectiveness of these advanced technologies [15,16,17,18,19,20,21,22,23]. This section explores the approaches used by previous researchers in this domain.
The authors of [24] introduced a 2D-CNN architecture specifically developed for the task of categorizing chest X-ray images into six kinds: viral pneumonia, tuberculosis, fibrosis, normal lung conditions, bacterial pneumonia, and COVID-19. The work investigated the efficacy of the VGG16 and VGG19 architectures in their conventional configuration, as well as the 2D-CNN architecture. The 2D-CNN architecture earned an accuracy score of 96.75%, the VGG16 architecture achieved 90.43% accuracy, and the VGG19 architecture gained an accuracy rate of 89.51%. In [25], the authors proposed a DL framework aiming to improve the detection of various pulmonary conditions such as opacity, fibrosis, normal lungs, viral pneumonia, tuberculosis, and COVID-19-related pneumonia. The study explored the comparative effectiveness of the conventional VGG19 architecture and its enhanced variant for diagnosing these diverse lung diseases. The architectures were trained using a collection of 48,582 chest X-ray images. The traditional VGG19 architecture achieved an accuracy rate of 96.57%. Regardless, the enhanced VGG19 architecture demonstrated a performance with an accuracy rate of 98.88%.
Ref. [26] introduced a multi-scale CNN architecture specifically developed for a six-categorization task. The model’s objective was to accurately detect bacterial pneumonia, tuberculosis, fibrosis, normal lung conditions, viral pneumonia, and COVID-19. The model was trained using a collection of 5700 chest X-ray images. This research investigatds the effectiveness of the VGG19 and VGG16 architectures in their original configurations, as well as the VGG16 model with multi-scale feature mapping. The VGG19 architecture attained an accuracy rate of 95.61%, whereas the VGG16 model earned a slightly higher accuracy rate of 95.79%. Nevertheless, the accuracy of the VGG16 model increased to 97.47% when enhancements were made. In [27], the authors proposed a ResNet50 model with in-depth features. This architecture was created to classify images into five categories: tuberculosis, bacterial pneumonia, viral pneumonia, normal lung conditions, and COVID-19. The collection used for this task consisted of 2186 chest X-ray images. The ResNet50 architecture achieved an accuracy rate of 91.60%.
Ref. [28] investigated the ResNet architecture’s capabilities. Specifically, they analyzed the performance of ResNet-50, ResNet-101, and ResNet-152 models in diagnosing different lung diseases. The researchers utilized a collection of 21,885 chest X-ray images for their analysis. The images were categorized into four types: lung opacity, pneumonia, COVID-19, and normal cases, allowing for a comprehensive evaluation of the diagnostic effectiveness of each ResNet model. The research aims to assess the capacity of various DL architectures to properly identify and distinguish between these crucial respiratory diseases. The study’s findings revealed that the ResNet-50 model attained an accuracy of 91%, while the more intricate ResNet-101 model had a performance with a 93% accuracy rate. The ResNet-152 model, which is the most recent, achieved the best accuracy of 94%. Ref. [29] presented a multi-category model developed to distinguish between COVID-19, normal lung conditions, lung opacity, and viral pneumonia based on chest X-ray images. This work aimed to assess the effectiveness of the MobileNetV2 network, both in its default configuration and a customized version designed for this purpose. The exploration of these models highlighted the potential and adaptability of MobileNetV2 in the field of medical imaging. The customized version of MobileNetV2, in the requirements of pulmonary diagnostics, demonstrated superior performance compared to the conventional model. It attained an accuracy of 95.80%, in contrast to the normal MobileNetV2 model’s accuracy rate of 90.47%.
Many medical imaging studies have shown high accuracy levels in binary or limited categorization tasks. Nevertheless, these studies typically experience a notable decline in performance when the categorization involves an increased number of classes. This decrease in accuracy largely stems from the complexities associated with distinguishing between multiple conditions, particularly when the differences are subtle and nuanced. Such challenges are particularly enunciated in multi-categorization contexts, where distinguishing between different lung infections requires discerning very fine and complex nuances. This limitation has significant implications for the deployment of these networks in clinical environments, where patients usually present with a spectrum of complex and varied lung infections. In these clinical contexts, the ability to precisely identify numerous lung infections is not just helpful but also necessary. Therefore, there is an urgent requirement for robust CNNs competent in effectively handling the multi-categorization of lung conditions with increased accuracy and reliability. The development of such a framework would be extremely beneficial in clinical settings, as it would enable healthcare providers to diagnose more accurately, leading to more targeted and effective treatment strategies for patients with complicated pulmonary infections. This critical demand emphasizes the significance of continuous analysis and the development of powerful state-of-the-art diagnostic tools better suited to the complex demands of contemporary healthcare. Such advancements in DL technology are essential for enhancing the precision of medical diagnostics and improving the overall quality of patient care in an era when medical conditions are increasingly diverse and intricate.
3. Methodology
3.1. Lung Disease Collection and Splitting
In our research, we concentrated on the identification of multiple categories using three distinct collections of medical data, all of which consisted of chest X-ray images. Our collection comprised a total of 27,445 images that included both normal cases and five different types of lung diseases. The initial collection that we utilized came from [30], which provided a diverse set of images: 3616 COVID-19 positive cases, 10,192 images classified as normal, 6012 showing lung opacity, and 1345 images identified as showing viral pneumonia. The second collection was sourced from [31], which included 3500 images of tuberculosis and another 3500 images of normal chest X-rays. From this collection, we exclusively used the images representing tuberculosis for our analysis. The third collection of images was acquired from [32], which included 2780 images of bacterial pneumonia and 1493 of viral pneumonia. For the purposes of our study, we focused on the images of bacterial pneumonia. Figure 1 illustrates sample chest X-ray images from these collections, showcasing the different categories involved. Additionally, Figure 2 presents the chest X-ray image distribution across the various categories from our collection.
Figure 1.
The samples of chest X-ray images from the collection.
Figure 2.
The distribution of lung conditions in the collection.
In our research, the training phase encompassed 80% of the entire collection. Specifically, 60% of the collection, amounting to 17,566 instances, was employed directly for training purposes, while an additional 20%, or 4390 instances, was allocated for validation purposes. The remaining 20% of the collection, totaling 5489 instances, was dedicated to the testing phase [33,34]. This distribution allowed us to systematically evaluate the model across various lung conditions, including bacterial pneumonia, COVID-19, normal cases, opacity, tuberculosis, and viral pneumonia. Table 1 below provides a detailed breakdown of the data allocation for these conditions across the training, validation, and testing segments. For instance, 1766 instances of bacterial pneumonia were used for training, 441 for validation, and 573 for testing. Similarly, for COVID-19, 2305 instances were used in training, 576 in validation, and 735 in testing.
Table 1.
The collection division.
3.2. Image Augmentation Strategies
In our study, we adopted image augmentation strategies [35,36] to address the challenges arising from the limited volume of images in our training collection and improve the training procedure’s effectiveness. These augmentation strategies [37,38] involve different modifications that enlarge the training collection and introduce a broad spectrum of image scales and orientations. Such variety was crucial as it helped to prevent the model from overfitting to the specific characteristics of the training images, thus enhancing the model’s ability to generalize effectively to new, unseen collections.
Specifically, we implemented a comprehensive suite of data augmentation techniques across all categories of lung conditions, with the exception of normal lung conditions, to refine the rate of our training collection as outlined in Table 2. Consequently, a separate category within the training collection now included 6570 images, such as normal lung infections. These augmentation strategies were essential for bolstering the variety and robustness of our training collection. They contained modifications such as random rotations, height and width shifts, adjustments in brightness, zooming, shearing transformations, horizontal flipping, and alterations in fill mode. These methods were instrumental in creating a more versatile and representative training collection, ensuring that the resulting model was accurate and robust across various imaging scenarios.
Table 2.
The specifics of the augmentation techniques used to enhance the data in the training collection.
The parameters outlined in Table 2 were chosen based on empirical testing and established practices in the field of DL for medical imaging. Our goal was to create robust augmentation techniques to effectively simulate the variability encountered in real-world clinical settings, thereby enhancing the model’s ability to generalize across diverse imaging scenarios. The brightness, rotation, width shift, height shift, and zoom ranges were determined through experimentation to select values that introduced sufficient variability without distorting the medical relevance of the images. The fractional values, such as the height shift and shear parameters, were selected as fixed values after preliminary experiments, which produced the best results regarding model accuracy and robustness. A spread in the distribution was not applied because the chosen values effectively mimicked the shifts and distortions seen in clinical X-rays without introducing unrealistic alterations.
Figure 3 illustrates instances of data augmentation strategies implemented on the training dataset. Each technique introduced distinct modifications to the images, compelling the model to focus on learning the critical features of the anatomical structures despite these variations. This approach was crucial for ensuring that the model’s performance remained robust, enabling it to interpret images across various imaging conditions accurately. By training the model to recognize essential features under varied conditions, we enhanced its ability to generalize from the training data to new data, thus improving its diagnostic reliability in practical settings.
Figure 3.
Example of data augmentation strategies applied to viral pneumonia.
3.3. VGG16 Architecture
The VGG16’s architecture [39] is straightforward yet highly effective, comprising 16 layers—13 convolutional layers and 3 fully connected layers. What sets VGG16 apart from earlier DL models is its use of an increased depth with very small (3 × 3) convolution filters, which led to an improved performance. The architectural strategy of VGG16 involved systematically stacking convolutional layers with small receptive fields. This configuration deepened the network and maintains a manageable number of parameters, thereby enhancing the network’s efficiency and scalability. The uniform use of 3 × 3 filters across all layers simplified the hyperparameter tuning process, as it eliminated the complexity of varying filter sizes at different layers, which is a common challenge in network design. This consistency allowed for easier architecture scaling to different complexities and sizes, facilitating broader application across various image recognition tasks.
Each convolutional layer in VGG16 was equipped with ReLU (Rectified Linear Unit) activation functions, introducing necessary non-linear properties that enabled the model to capture and learn more complex patterns from the input data. Subsequent to the activation layers, spatial pooling (specifically, MaxPooling) was systematically applied to reduce the spatial dimensions of the feature maps. This reduction was vital for decreasing the computational load as the network deepened, helping to mitigate the risk of overfitting by abstracting the feature representations and reducing the overall parameter count. Following the stack of convolutional layers, VGG16 used three fully connected layers, where the final layer employed a softmax activation function to classify the outputs into different categories.
3.4. SE Block
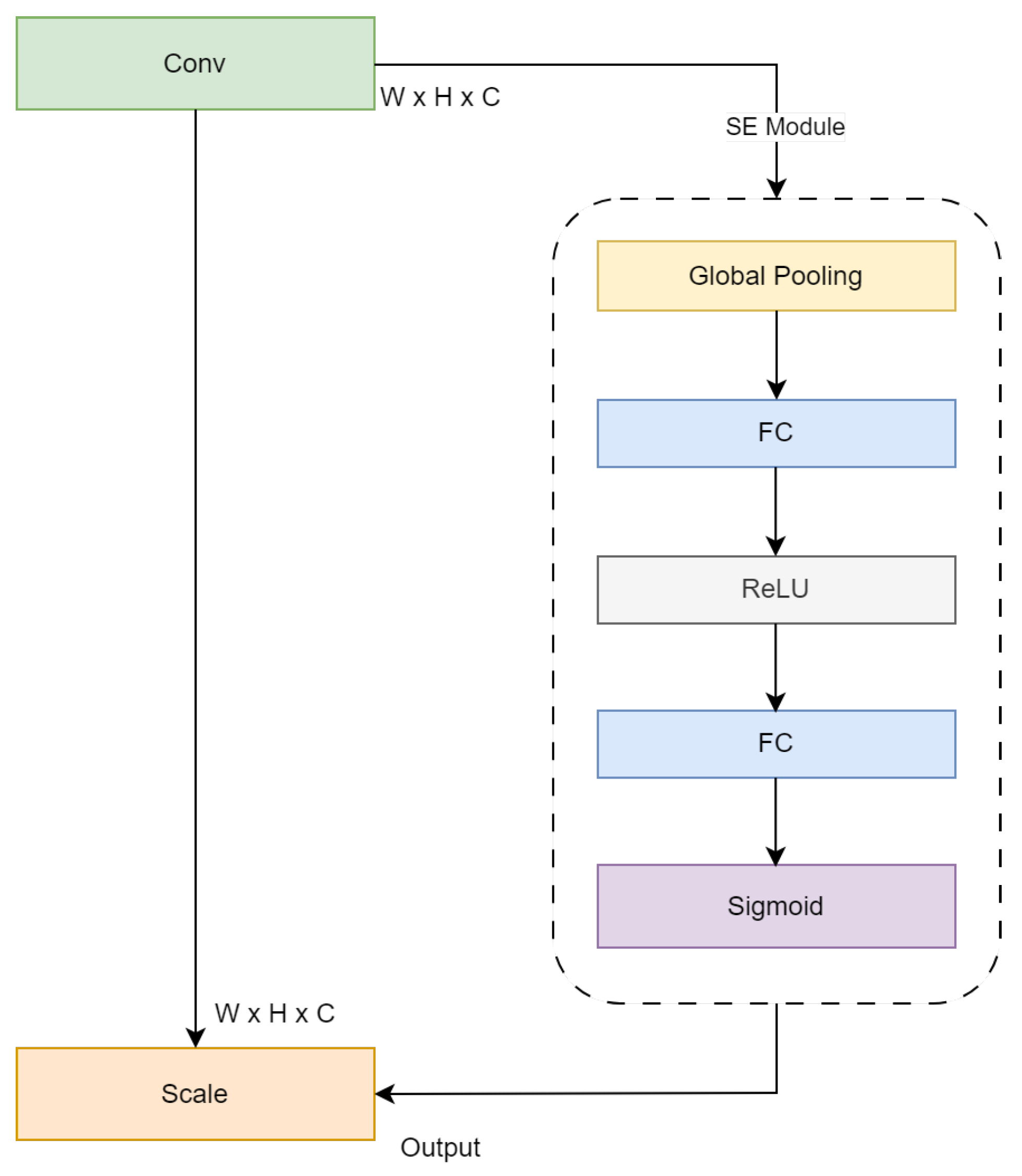
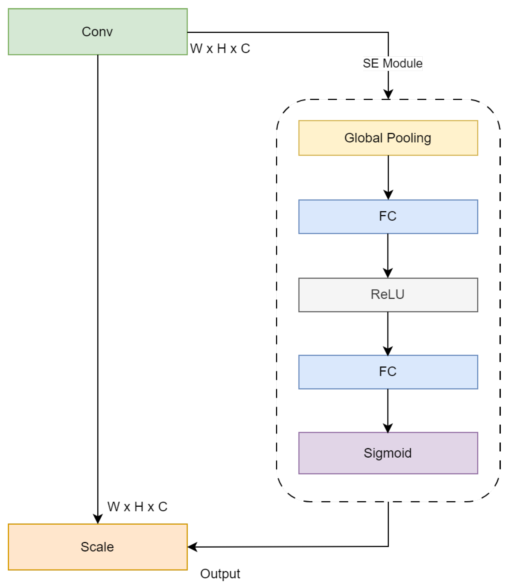
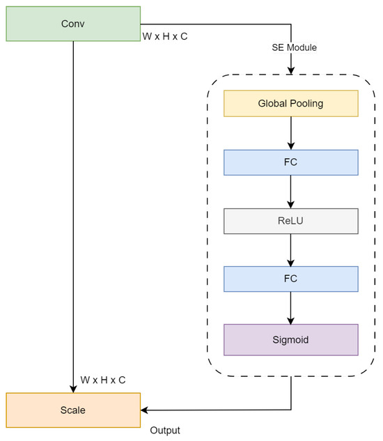
The SE block [40] represents a transformative approach in CNN design, enhancing the representational capacity by modeling the interdependencies between channels. This architectural unit significantly improved CNN performance across various tasks and collections, doing so with minimal computational overhead and without necessitating extensive architectural modifications. The SE block operates through two main phases: squeeze and excitation. Global average pooling aggregates spatial information from the feature maps into a channel descriptor in the squeeze phase. This reduction process condenses each channel of the feature maps into a single numerical value, effectively summarizing the global distribution of responses over the spatial dimensions. The resulting channel descriptor is a compact summary of the global receptive fields, providing a robust foundation for the subsequent excitation phase.
In the excitation phase, a self-gating mechanism utilizes these channel-wise statistics to recalibrate the feature maps. A gating mechanism with a sigmoid activation precisely captures and emphasizes channel-wise dependencies. The output of this phase is a set of modulation weights applied to the original feature maps, amplifying the informative features while suppressing the less useful ones. This selective emphasis allows the model to concentrate on the most salient features of the task at hand. So, by incorporating the SE block, networks can significantly enhance their representational power. For instance, in image classification tasks [41], SE blocks enable the network to focus on more discriminative and visually salient features, thereby improving accuracy. Figure 4 depicts the flowchart structure of the SE block.
Figure 4.
Flowchart structure of the SE block. The SE block enhances model performance by recalibrating channel-wise feature responses. It begins with global pooling, compressing spatial dimensions into a channel descriptor. This descriptor is passed through fully connected layers with ReLU and sigmoid activations to scale each channel’s response. The recalibrated feature maps are multiplied with the original convolutional output, emphasizing the most informative features.
3.5. Proposed Approach VGG16-SE Block
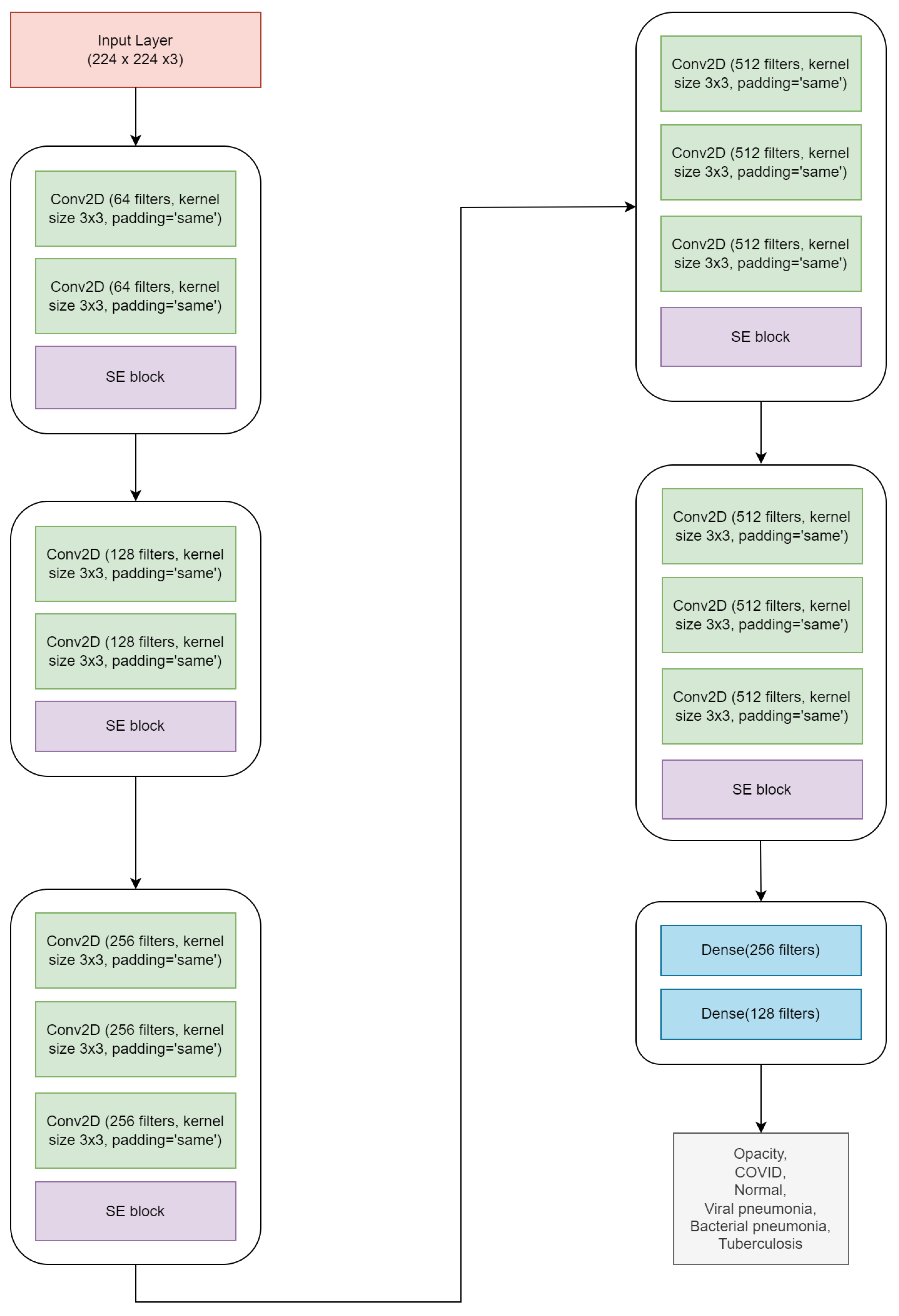
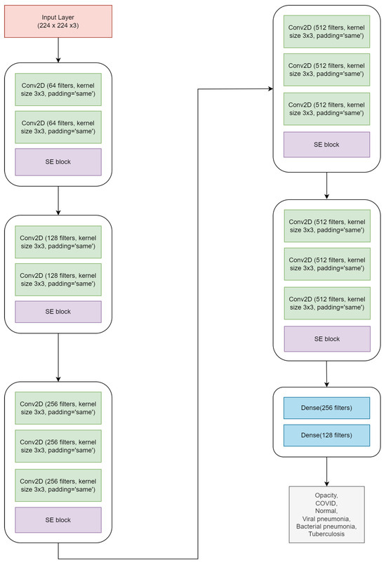
Figure 5 outlines an adaptation model of the classic VGG16 architecture, augmented with SE blocks, tailored for the multi-label categorization of complex images such as chest X-rays. This model begins with an input layer accommodating standard-sized images (224 × 224 pixels with three color channels). This is followed by successive blocks of convolutional layers that increase the filter depth as the network progresses. Specifically, the first two convolutional layers use 64 filters each to capture basic features from the input image. After removing these initial layers, an SE block recalibrates the feature maps, enhancing the model’s focus on relevant features by reweighing the channel-wise feature responses based on their importance.
Figure 5.
The proposed network architecture.
As the model advances, the number of filters in the convolutional layers doubles—first to 128 in the next set of layers, then to 256, and finally to 512 in the deeper layers, each time followed by an SE block. These blocks systematically increase the network’s depth and capacity to extract more complex and abstract features from the input data. In contrast, the SE blocks ensure that the emphasized features are most relevant to the identification assignments. In the deepest layers of the network, where the convolutional layers have 512 filters each, the SE blocks play a crucial role in managing the vast amount of information being processed. By selectively enhancing useful features and suppressing less useful ones, these blocks prevent the network from becoming overwhelmed by information and maintain focus on data crucial for accurate categorization. Following the network’s convolutional base, the architecture transitions to the categorization phase, which consists of three dense layers. The dense layers consolidate the learned features into predictions in a final dense layer with a softmax activation that outputs the probabilities of the following six categories: opacity, COVID-19, normal, viral pneumonia, bacterial pneumonia, and tuberculosis.
Incorporating SE blocks into the VGG16 architecture deepens the network by introducing an adaptive recalibration mechanism that adjusts the weighting of each feature channel in convolutional layers. This recalibration is achieved through squeezing and excitation. This mechanism allows the VGG16 model to focus more effectively on relevant features for each specific task, improving its discriminative power. In medical imaging tasks, such as lung disease identification from X-rays, SE blocks help the model to better distinguish between subtle differences in pathological features that the original VGG16 architecture overlooked. This enhancement is particularly vital in clinical settings where the precision of diagnostic tools can significantly influence treatment decisions and patient outcomes. The detailed architecture of the modified VGG16 with SE blocks is presented in Table 3.
Table 3.
Model architecture of VGG16 with SE blocks.
4. Investigation Outcomes
4.1. Experimental Configuration
Our study’s experimental framework was implemented on a computer equipped with Windows 11 Pro, featuring 32 GB of RAM with NVIDIA RTX 3060 GPU, which provides 12 GB. Our implementation used Python, a versatile programming language. We opted for Keras as our principal neural network library and TensorFlow as the backend framework. Our study’s choice of hyperparameters underwent empirical testing, aiming to achieve a balance between training efficiency and the models’ performances. Regarding CNN training, we conducted the training for 30 epochs, during which the models achieved stable convergence of the performance metrics, such as accuracy/loss and optimal proportion between training time and the models’ effectiveness. The Adam optimizer was selected due to its adaptive learning rate capabilities, which make it well suited for addressing the varying gradients typically encountered during neural network training. The learning rate of 0.0001 was chosen based on its ability to provide stable and gradual convergence, ensuring steady progress in minimizing the loss function while avoiding too-rapid or too-slow learning. We selected a mini-batch size of 32 to optimize the training dynamics, balancing computational load and learning performance. The choice of 32 ensured efficient GPU memory utilization while maintaining a stable training procedure. Finally, cross-entropy was utilized as the loss function because it is well suited for multi-categorization tasks. Table 4 provides a description of the computing setup and the hyperparameters that were selected for conducting the experiments that we performed.
Table 4.
Experimental configurations for our experiments.
4.2. Performance Metrics
Evaluative quality metrics are pivotal in assessing a model’s competence and effectiveness in categorizing tasks. They are critical for measuring not only a model’s accuracy and efficiency during its training phase but also its capacity to generalize those learned patterns to new, unseen data collections. These metrics, including precision, accuracy, recall, and F1-score, assess the models’ capabilities and reliability [42,43,44].
where TNeg represents the number of negative instances that the model accurately categorizes as negative. FPos denotes instances where the model wrongly categorizes negative examples as positive. TPos corresponds to the number of positive instances that the model correctly identifies. Contrarily, FNeg displays instances where the model wrongly categorizes positive samples as negative.
The performance comparison between the classic VGG16 model and its modified version incorporating SE blocks, as depicted in Table 5, provides a detailed quantification of the enhancements achieved through the integration of SE technology. Starting with accuracy, which gauges the overall correctness of the model across all classes, the modified VGG16-SE model demonstrates a remarkable accuracy of 98.49% compared to the classic VGG16’s 96.78%. This improvement indicates that the SE-enhanced model is more adept at correctly classifying images, reducing the overall number of false positives and false negatives. Precision, which measures the model’s accuracy in predicting positive identifications, also shows a noticeable increase from 95.91% in the classic VGG16 to 98.41% in the modified version. This enhancement suggests that the SE blocks help the model to reduce false positive rates, making it more reliable in confirming the presence of diseases when they exist. The recall, or the sensitivity, of the model improves from 96.41% to 98.07%. This increase reflects the model’s enhanced ability to identify all relevant instances of a condition, crucial for medical applications where failing to detect a condition could have serious implications for patient care. Finally, the F1-score, which is a harmonic mean of precision and recall, increases from 96.12% to 98.23%. This metric is particularly important as it provides a balanced view of both precision and recall, and its improvement signifies a balanced enhancement in both these aspects due to the inclusion of SE blocks.
Table 5.
Comparison of overall performance metrics
The comparative analysis of the classification performance in Table 6 between the classic VGG16 architecture and its enhanced version incorporating SE blocks highlights significant improvements across several key metrics, namely precision, recall, and F1-score, for different lung conditions. The classic VGG16 performs with a precision of 97.65% and an F1-score of 95.91% for bacterial pneumonia. However, the SE-enhanced VGG16 demonstrates an improved recall of 98.78%, which elevates the F1-score to 98.09%, underscoring the model’s enhanced ability to identify all relevant cases of the condition without increasing the rate of false negatives. In the case of COVID-19 detection, the modified VGG16-SE model shows a remarkable precision of 99.46% and a recall of 99.73%, resulting in an F1-score of 99.59%. This is a noticeable improvement over the performance of the classic VGG16, which achieves a precision of 98.50% and an F1-score of 98.37%. The normal category also sees significant enhancements with the integration of SE blocks, where the precision increases from 96.41% to 97.91% and the F1-score increases from 97.01% to 98.54%. These improvements in detecting normal cases are critical for reducing false positives, which can lead to unnecessary anxiety and additional medical tests. For opacity, a condition often marked by subtle radiographic changes, the SE-enhanced model’s precision jumps to 98.92% from 96.75%, and the F1-score improves to 97.81% from 95.67%, indicating better differentiation from other lung conditions, which is crucial for appropriate therapeutic strategies. Tuberculosis detection remains highly accurate in both models, yet there is a slight refinement in the F1-score in the SE-enhanced model, highlighting its ability to maintain high performance even with the addition of complexity through the SE blocks. The viral pneumonia category, which posed the greatest challenge in the classic VGG16 model, with the lowest precision of 86.55% and an F1-score of 90.13%, sees substantial improvements in the modified model. The precision rises to 96.92% and the F1-score rises to 95.64%, showcasing the SE blocks’ impact in terms of effectively managing conditions with overlapping clinical and radiographic features with other lung diseases.
Table 6.
The classification performances of the classic VGG16 and modified VGG16 with SE blocks.
4.3. Statistical Analysis
Table 7 presents the results of the statistical analysis conducted using p-values and t-tests to assess the significance of the performance improvements. The p-value for the classic VGG16 model is 0.0506, which is marginally above the conventional significance threshold of 0.05. This suggests that the observed performance improvement for the classic VGG16 model is not statistically significant. In contrast, the p-value for the modified VGG16-SE model is 0.0368, which falls below the 0.05 threshold, indicating that the enhancements introduced by the SE block are statistically significant.
Table 7.
The results of the statistical analysis.
The t-test value for the classic VGG16 model is 1.3450, which suggests a moderate difference in performance when compared to the modified model. Interestingly, the t-test value for the modified VGG16-SE model is 1.8404, which indicates that the magnitude of the improvement is more substantial. These findings underscore the effectiveness of the SE block in enhancing model performance, highlighting that the improvement is both statistically significant and meaningful in terms of its impact.
4.4. Confusion Matrices—ROC Curves
The confusion matrix for the classic VGG16 model in Figure 6 illustrates a competent performance with significant success in identifying several conditions, but it also highlights areas of confusion, particularly in categories with subtle radiographic differences. For instance, while the model performs well in categorising COVID-19 and normal cases, it shows misclassifications between bacterial and viral pneumonia. This is evident for the case where 33 instances of bacterial pneumonia were misclassified as viral pneumonia. The model demonstrates a robust ability to distinguish opacity and tuberculosis, although minor confusions with other conditions are noted. The overall accuracy in categories like tuberculosis is high, suggesting that the model is effective at handling distinctively differentiable patterns but struggles slightly with more nuanced distinctions.
Figure 6.
The confusion matrix of lung infections for the classic VGG16 model.
The modified VGG16 model with SE blocks in Figure 7 shows a noticeable improvement in categorization accuracy and reduced misclassification rates across nearly all categories. This model’s enhanced capability is particularly evident in its more precise categorization of bacterial and viral pneumonia, with fewer instances being incorrectly labeled compared to the classic VGG16. The SE blocks contribute to this improved accuracy by enabling the model to focus more on relevant features within the X-ray images, thereby reducing the likelihood of confusing overlapping symptoms of different diseases. For example, the confusion between normal and other conditions is minimized, illustrating the SE-enhanced model’s refined ability to generalize and discriminate effectively across varied clinical presentations.
Figure 7.
The confusion matrix of lung infections for the VGG16 model with SE blocks.
The ROC curves presented for both the classic VGG16 architecture in Figure 8 and the enhanced VGG16 with SE blocks in Figure 9 provide a comprehensive view of each model’s performance across various diagnostic categories, including bacterial, COVID-19, normal, opacity, tuberculosis, and viral lung conditions. These curves highlight the diagnostic accuracy and the capability of each model to distinguish between the presence and absence of specific diseases. For the classic VGG16 model in Figure 8, the ROC curves exhibit strong performance across all categories, with AUC values indicating high diagnostic accuracy. Notably, the model performs exceptionally well in identifying COVID-19, with an AUC of 0.9900, and tuberculosis, with an AUC of 0.9983, reflecting its effectiveness in detecting these conditions with high sensitivity and specificity. However, while still robust, the ROC values for conditions like bacterial and viral pneumonia are slightly lower. This highlights areas where the classic architecture may benefit from further refinement to enhance its discriminative power.
Figure 8.
The ROC curves of lung infections for the classic VGG16 model.
Figure 9.
The ROC curves of lung infections for the modified VGG16 model with SE blocks.
In contrast, the VGG16 model enhanced with SE blocks in Figure 9 shows a marked improvement in the ROC curves across all categories. The integration of SE blocks appears to refine the model’s ability to focus on salient features critical for accurate disease categorization. This leads to higher AUC values close to 1.00 in categories such as COVID-19 and tuberculosis, indicating nearly perfect classification. For example, the AUC for bacterial pneumonia improved from 0.9699 in the classic model to 0.9924 in the SE-enhanced model, demonstrating the added value of SE blocks in enhancing model sensitivity and reducing false positives and negatives in disease detection. These improvements are particularly important in clinical settings where precisely categorizing lung conditions from X-ray images is critical for appropriate treatment planning. The enhanced sensitivity and specificity of the VGG16-SE model can significantly reduce diagnostic errors, providing clinicians with a reliable tool for accurate disease assessment.
4.5. Comparative Analysis with Other Relevant Work
Table 8 provides a comparative analysis of recent studies on multi-categorization lung disease identification using various DL models, showcasing a range of methodologies and outcomes in terms of accuracy. Each study employs a different CNN architecture tuned to categorize multiple types of lung diseases using chest X-ray images. Ref. [24] utilizes a basic 2D-CNN on a collection of 14,948 images across six disease categories, achieving an accuracy of 96.75%. This demonstrates a solid baseline performance for simpler CNN architectures in handling complex image categorization tasks. In contrast, ref. [25] explores the capabilities of a Modified VGG19 model, significantly enhancing the model’s ability to achieve an accuracy of 98.88% on a larger collection of 48,582 images, also across six categories; this indicates that more complex or customized modifications used to established models like VGG19 can yield substantial improvements in diagnostic accuracy.
Table 8.
Comparisons with other relevant works for lung infection identification.
Another approach [26] incorporates a VGG16 model enhanced with multi-scale features to handle a relatively smaller collection of 5700 images. This model achieves an accuracy of 97.47%, illustrating how integrating multi-scale processing with traditional CNN architectures can enhance model sensitivity to features of various sizes and improve overall categorization performance. Comparatively, ref. [27] deploys ResNet architectures—ResNet50 and ResNet-152. Moreover, ref. [27] works with a smaller collection of 2186 images across five disease categories, achieving an accuracy of 91.60%, while ref. [28] applies a more deep version, ResNet-152, to a larger collection of 21,885 images across four categories, achieving a higher accuracy of 94.00%. These variations underscore the impacts of both the collection size and depth of neural network layers on model performance.
Ref. [29] modifies MobileNetV2, a model known for its efficiency on mobile devices, to categorize four categories of diseases from 21,165 images, achieving an accuracy of 95.80%. The study showcases the potential for lightweight models to perform robustly in a medical imaging context, balancing efficiency and accuracy. Our contribution to this work involves a VGG16 model enhanced with SE blocks, tested on one of the largest collections comprising 49,299 images across 6 categories. Our model achieves an accuracy of 98.49%, demonstrating that integrating SE blocks can substantially boost the performances of existing architectures by effectively recalibrating feature channels to emphasize more informative features, thereby improving the model’s diagnostic precision.
5. Discussion
Our research delved into the comparative effectiveness of the traditional VGG16 model versus its advanced version, the VGG16-SE, which includes SE blocks for the classification of various lung conditions using chest X-ray images. The experimental outcomes, elucidated through the use of confusion matrices and ROC curves, demonstrated notable enhancements in key performance metrics such as precision, recall, and F1-scores with the VGG16-SE model. These enhancements are attributable to the SE blocks’ capability to dynamically recalibrate feature responses, thereby sharpening the model’s focus on pertinent features specific to each diagnostic category. Such precision is critical in medical diagnostics, where the accuracy of image categorization plays a pivotal role in influencing patient management and determining treatment paths.
The enhanced accuracy and reliability of the modified VGG16-SE model have significant implications for clinical practice, particularly in improving patient outcomes. By diminishing the rates of false positives and false negatives, the model provides clinicians with more dependable diagnostic tools, potentially facilitating the earlier detection of lung diseases. This aspect is crucial for conditions like tuberculosis and COVID-19, where the timeliness and precision of diagnoses are directly linked to treatment efficacy and patient recovery. Moreover, the model’s improved precision and recall metrics suggest its integration into clinical workflows, where it could serve as an invaluable second opinion, aiding radiologists in minimizing diagnostic errors and therefore elevating the standard of patient care.
The incorporation of advanced features like SE blocks into neural networks signifies a transformative approach to leveraging DL to refine medical imaging tools. This technology empowers models to apply a mechanism of attention to channel-wise feature responses, allowing the model to perform the dynamic recalibration of feature activations. This process boosts the importance of salient features while suppressing less useful information, thereby enhancing the model’s sensitivity and specificity in detecting medical conditions. By automating routine diagnostic tasks, offering precise diagnostic assistance, and conducting in-depth medical data analysis, AI technologies such as the VGG16-SE model stand to significantly alleviate healthcare systems’ burdens, improving operational efficiencies and clinical outcomes.
Further, the successful implementation and maximal utilization of these advanced AI tools in clinical settings hinge on the effective training of healthcare professionals. Ensuring that medical staff are well versed in operating these AI systems is crucial, as it enhances their ability to integrate this technology seamlessly into everyday medical practice. Training programs that focus on the practical applications of AI in diagnosis, coupled with ongoing support and updates, could foster a technologically proficient healthcare workforce ready to leverage AI to its fullest potential.
6. Conclusions and Future Work
This study presents a significant advancement in the categorization of lung conditions using chest X-ray images, achieved by integrating SE blocks into the classic VGG16 architecture. Adapting the VGG16 model to include SE blocks has led to notable improvements in precision, recall, and F1-scores across a spectrum of lung conditions, thereby enhancing the reliability and accuracy of diagnostics in clinical environments. These enhancements are critical as they contribute to more precise and faster diagnosis, which is paramount in medical practice for timely and appropriate patient management. Our findings validate the idea that incorporating advanced architectural enhancements, such as SE blocks, into traditional CNNs significantly boosts their performance. The upgraded VGG16-SE model demonstrates a marked ability to identify complex patterns and subtle differences in medical images—details that often escape detection by CNNs without such enhancements. This improved detection capability is especially beneficial for diagnosing nuanced and overlapping lung conditions where early and accurate recognition can dramatically influence treatment outcomes. Future work could focus on expanding the diversity of the training collection to cover a broader array of pathological conditions. Incorporating wider demographic variety into the collection could enhance the generalizability of the model. Such expansion would ensure the model’s effectiveness across different populations, accounting for variations in disease presentation and imaging techniques influenced by demographic and geographic factors.
Author Contributions
Investigation, T.S.; project administration, T.S.; software, T.S.; visualization, T.S.; resources, T.S.; formal analysis, T.S.; conceptualization, T.S.; writing—review and editing, T.S.; validation, T.S., M.V.S. and A.S.; methodology, T.S.; writing—original draft preparation, T.S.; supervision, M.D.; All authors have read and agreed to the published version of the manuscript.
Funding
This research received no external funding.
Institutional Review Board Statement
Not applicable.
Informed Consent Statement
Not applicable
Data Availability Statement
Not applicable.
Conflicts of Interest
The authors declare no conflicts of interest.
Abbreviations
The following abbreviations are used in this manuscript:
| CNN | Convolutional neural network |
| DL | Deep learning |
| VGG | Visual geometry group |
| SE | Squeeze and excitation |
| AI | Artificial intelligence |
| AUC | Area under the curve |
| ROC | Receiver operating characteristic |
References
- Mondal, M.R.H.; Bharati, S.; Podder, P.; Kamruzzaman, J. Deep Learning and Federated Learning for Screening COVID-19: A Review. BioMedInformatics 2023, 3, 691–713. [Google Scholar] [CrossRef]
- Ibrokhimov, B.; Kang, J.Y. Deep learning model for COVID-19-infected pneumonia diagnosis using chest radiography images. BioMedInformatics 2022, 2, 654–670. [Google Scholar] [CrossRef]
- Andersen, A.M.; Rasmussen, B.S.; Graumann, O.; Overgaard, S.; Lundemann, M.; Haubro, M.H.; Varnum, C.; Rasmussen, J.; Jensen, J. Minimal hip joint space width measured on X-rays by an artificial intelligence algorithm—a study of reliability and agreement. BioMedInformatics 2023, 3, 714–723. [Google Scholar] [CrossRef]
- Intxausti, E.; Skočaj, D.; Cernuda, C.; Zugasti, E. A Methodology for Advanced Manufacturing Defect Detection through Self-Supervised Learning on X-ray Images. Appl. Sci. 2024, 14, 2785. [Google Scholar] [CrossRef]
- Singh, A.P.; Singh, A.; Kumar, A.; Agarwal, H.; Yadav, S.; Gupta, M. Development of an artificial neural network-based image retrieval system for lung disease classification and identification. Eng. Proc. 2024, 62, 2. [Google Scholar] [CrossRef]
- An, Q.; Chen, W.; Shao, W. A Deep Convolutional Neural Network for Pneumonia Detection in X-ray Images with Attention Ensemble. Diagnostics 2024, 14, 390. [Google Scholar] [CrossRef]
- Rana, S.; Hosen, M.J.; Tonni, T.J.; Rony, M.A.H.; Fatema, K.; Hasan, M.Z.; Rahman, M.T.; Khan, R.T.; Jan, T.; Whaiduzzaman, M. DeepChestGNN: A Comprehensive Framework for Enhanced Lung Disease Identification through Advanced Graphical Deep Features. Sensors 2024, 24, 2830. [Google Scholar] [CrossRef]
- Hussein, H.I.; Mohammed, A.O.; Hassan, M.M.; Mstafa, R.J. Lightweight deep CNN-based models for early detection of COVID-19 patients from chest X-ray images. Expert Syst. Appl. 2023, 223, 119900. [Google Scholar] [CrossRef]
- Bista, R.; Timilsina, A.; Manandhar, A.; Paudel, A.; Bajracharya, A.; Wagle, S.; Ferreira, J.C. Advancing tuberculosis detection in chest X-rays: A yolov7-based approach. Information 2023, 14, 655. [Google Scholar] [CrossRef]
- Kvak, D.; Chromcová, A.; Biroš, M.; Hrubỳ, R.; Kvaková, K.; Pajdaković, M.; Ovesná, P. Chest X-ray abnormality detection by using artificial intelligence: A single-site retrospective study of deep learning model performance. BioMedInformatics 2023, 3, 82–101. [Google Scholar] [CrossRef]
- Althenayan, A.S.; AlSalamah, S.A.; Aly, S.; Nouh, T.; Mahboub, B.; Salameh, L.; Alkubeyyer, M.; Mirza, A. COVID-19 Hierarchical Classification Using a Deep Learning Multi-Modal. Sensors 2024, 24, 2641. [Google Scholar] [CrossRef] [PubMed]
- Louati, H.; Louati, A.; Lahyani, R.; Kariri, E.; Albanyan, A. Advancing Sustainable COVID-19 Diagnosis: Integrating Artificial Intelligence with Bioinformatics in Chest X-ray Analysis. Information 2024, 15, 189. [Google Scholar] [CrossRef]
- Pan, C.T.; Kumar, R.; Wen, Z.H.; Wang, C.H.; Chang, C.Y.; Shiue, Y.L. Improving Respiratory Infection Diagnosis with Deep Learning and Combinatorial Fusion: A Two-Stage Approach Using Chest X-ray Imaging. Diagnostics 2024, 14, 500. [Google Scholar] [CrossRef] [PubMed]
- Kim, S.; Rim, B.; Choi, S.; Lee, A.; Min, S.; Hong, M. Deep learning in multi-class lung diseases’ classification on chest X-ray images. Diagnostics 2022, 12, 915. [Google Scholar] [CrossRef]
- Sanida, T.; Dasygenis, M. A novel lightweight CNN for chest X-ray-based lung disease identification on heterogeneous embedded system. Appl. Intell. 2024, 54, 4756–4780. [Google Scholar] [CrossRef]
- Bhosale, R.D.; Yadav, D. Customized convolutional neural network for pulmonary multi-disease classification using chest x-ray images. Multimed. Tools Appl. 2024, 83, 18537–18571. [Google Scholar] [CrossRef]
- Pradeep Dalvi, P.; Reddy Edla, D.; Purushothama, B.; Dharavath, R. COVID-19 detection from Chest X-ray images using a novel lightweight hybrid CNN architecture. Multimed. Tools Appl. 2024, 1–23. [Google Scholar] [CrossRef]
- Rao, G.E.; Rajitha, B.; Srinivasu, P.N.; Ijaz, M.F.; Woźniak, M. Hybrid framework for respiratory lung diseases detection based on classical CNN and quantum classifiers from chest X-rays. Biomed. Signal Process. Control 2024, 88, 105567. [Google Scholar] [CrossRef]
- Chauhan, S.; Edla, D.R.; Boddu, V.; Rao, M.J.; Cheruku, R.; Nayak, S.R.; Martha, S.; Lavanya, K.; Nigat, T.D. Detection of COVID-19 using edge devices by a light-weight convolutional neural network from chest X-ray images. BMC Med. Imaging 2024, 24, 1. [Google Scholar] [CrossRef]
- Ye, R.Z.; Lipatov, K.; Diedrich, D.; Bhattacharyya, A.; Erickson, B.J.; Pickering, B.W.; Herasevich, V. Automatic ARDS surveillance with chest X-ray recognition using convolutional neural networks. J. Crit. Care 2024, 82, 154794. [Google Scholar] [CrossRef]
- Taleb, A.; Kirchler, M.; Monti, R.; Lippert, C. Contig: Self-supervised multimodal contrastive learning for medical imaging with genetics. In Proceedings of the IEEE/CVF Conference on Computer Vision and Pattern Recognition, New Orleans, LA, USA, 18–24 June 2022; pp. 20908–20921. [Google Scholar]
- Liu, C.; Cheng, S.; Shi, M.; Shah, A.; Bai, W.; Arcucci, R. Imitate: Clinical prior guided hierarchical vision-language pre-training. arXiv 2023, arXiv:2310.07355. [Google Scholar] [CrossRef] [PubMed]
- Liu, C.; Wan, Z.; Cheng, S.; Zhang, M.; Arcucci, R. Etp: Learning transferable ecg representations via ecg-text pre-training. In Proceedings of the ICASSP 2024-2024 IEEE International Conference on Acoustics, Speech and Signal Processing (ICASSP), Seoul, Republic of Korea, 14–19 April 2024; pp. 8230–8234. [Google Scholar]
- Sultana, A.; Nahiduzzaman, M.; Bakchy, S.C.; Shahriar, S.M.; Peyal, H.I.; Chowdhury, M.E.; Khandakar, A.; Arselene Ayari, M.; Ahsan, M.; Haider, J. A real time method for distinguishing COVID-19 utilizing 2D-CNN and transfer learning. Sensors 2023, 23, 4458. [Google Scholar] [CrossRef] [PubMed]
- Sanida, M.V.; Sanida, T.; Sideris, A.; Dasygenis, M. An advanced deep learning framework for multi-class diagnosis from chest X-ray images. J 2024, 7, 48–71. [Google Scholar] [CrossRef]
- Sarkar, O.; Islam, M.R.; Syfullah, M.K.; Islam, M.T.; Ahamed, M.F.; Ahsan, M.; Haider, J. Multi-Scale CNN: An Explainable AI-Integrated Unique Deep Learning Framework for Lung-Affected Disease Classification. Technologies 2023, 11, 134. [Google Scholar] [CrossRef]
- Al-Timemy, A.H.; Khushaba, R.N.; Mosa, Z.M.; Escudero, J. An efficient mixture of deep and machine learning models for covid-19 and tuberculosis detection using x-ray images in resource limited settings. In Artificial Intelligence for COVID-19; Springer: Cham, Switzerland, 2021; pp. 77–100. [Google Scholar] [CrossRef]
- Hasanah, S.A.; Pravitasari, A.A.; Abdullah, A.S.; Yulita, I.N.; Asnawi, M.H. A deep learning review of resnet architecture for lung disease Identification in CXR Image. Appl. Sci. 2023, 13, 13111. [Google Scholar] [CrossRef]
- Sanida, T.; Sideris, A.; Tsiktsiris, D.; Dasygenis, M. Lightweight neural network for COVID-19 detection from chest X-ray images implemented on an embedded system. Technologies 2022, 10, 37. [Google Scholar] [CrossRef]
- Kaggle. COVID-19 Radiography Dataset. Available online: https://www.kaggle.com/tawsifurrahman/covid19-radiography-database/activity (accessed on 20 May 2024).
- Rahman, T.; Khandakar, A.; Kadir, M.A.; Islam, K.R.; Islam, K.F.; Mazhar, R.; Hamid, T.; Islam, M.T.; Kashem, S.; Mahbub, Z.B.; et al. Reliable tuberculosis detection using chest X-ray with deep learning, segmentation and visualization. IEEE Access 2020, 8, 191586–191601. [Google Scholar] [CrossRef]
- Kermany, D.; Zhang, K.; Goldbaum, M. Labeled optical coherence tomography (OCT) and chest X-ray images for classification. Mendeley Data 2018, 2, 651. [Google Scholar]
- Rácz, A.; Bajusz, D.; Héberger, K. Effect of dataset size and train/test split ratios in QSAR/QSPR multiclass classification. Molecules 2021, 26, 1111. [Google Scholar] [CrossRef]
- Nguyen, Q.H.; Ly, H.B.; Ho, L.S.; Al-Ansari, N.; Le, H.V.; Tran, V.Q.; Prakash, I.; Pham, B.T. Influence of data splitting on performance of machine learning models in prediction of shear strength of soil. Math. Probl. Eng. 2021, 2021, 4832864. [Google Scholar] [CrossRef]
- Alomar, K.; Aysel, H.I.; Cai, X. Data augmentation in classification and segmentation: A survey and new strategies. J. Imaging 2023, 9, 46. [Google Scholar] [CrossRef] [PubMed]
- Xu, M.; Yoon, S.; Fuentes, A.; Park, D.S. A comprehensive survey of image augmentation techniques for deep learning. Pattern Recognit. 2023, 137, 109347. [Google Scholar] [CrossRef]
- Hao, X.; Liu, L.; Yang, R.; Yin, L.; Zhang, L.; Li, X. A review of data augmentation methods of remote sensing image target recognition. Remote Sens. 2023, 15, 827. [Google Scholar] [CrossRef]
- Makhlouf, A.; Maayah, M.; Abughanam, N.; Catal, C. The use of generative adversarial networks in medical image augmentation. Neural Comput. Appl. 2023, 35, 24055–24068. [Google Scholar] [CrossRef]
- Khan, A.; Sohail, A.; Zahoora, U.; Qureshi, A.S. A survey of the recent architectures of deep convolutional neural networks. Artif. Intell. Rev. 2020, 53, 5455–5516. [Google Scholar] [CrossRef]
- Jin, X.; Xie, Y.; Wei, X.S.; Zhao, B.R.; Chen, Z.M.; Tan, X. Delving deep into spatial pooling for squeeze-and-excitation networks. Pattern Recognit. 2022, 121, 108159. [Google Scholar] [CrossRef]
- Wang, L.; Qi, Y.; Mathiopoulos, P.T.; Zhao, C.; Mazhar, S. An Improved SAR Ship Classification Method Using Text-to-Image Generation-Based Data Augmentation and Squeeze and Excitation. Remote Sens. 2024, 16, 1299. [Google Scholar] [CrossRef]
- Orozco-Arias, S.; Piña, J.S.; Tabares-Soto, R.; Castillo-Ossa, L.F.; Guyot, R.; Isaza, G. Measuring performance metrics of machine learning algorithms for detecting and classifying transposable elements. Processes 2020, 8, 638. [Google Scholar] [CrossRef]
- Zhou, J.; Gandomi, A.H.; Chen, F.; Holzinger, A. Evaluating the quality of machine learning explanations: A survey on methods and metrics. Electronics 2021, 10, 593. [Google Scholar] [CrossRef]
- Pham, B.T.; Jaafari, A.; Avand, M.; Al-Ansari, N.; Dinh Du, T.; Yen, H.P.H.; Phong, T.V.; Nguyen, D.H.; Le, H.V.; Mafi-Gholami, D.; et al. Performance evaluation of machine learning methods for forest fire modeling and prediction. Symmetry 2020, 12, 1022. [Google Scholar] [CrossRef]
Disclaimer/Publisher’s Note: The statements, opinions and data contained in all publications are solely those of the individual author(s) and contributor(s) and not of MDPI and/or the editor(s). MDPI and/or the editor(s) disclaim responsibility for any injury to people or property resulting from any ideas, methods, instructions or products referred to in the content. |
© 2024 by the authors. Licensee MDPI, Basel, Switzerland. This article is an open access article distributed under the terms and conditions of the Creative Commons Attribution (CC BY) license (https://creativecommons.org/licenses/by/4.0/).








