Community Well-Being and Willingness as Key Drivers of Watershed Conservation in Mt. Magdiwata Watershed and Forest Reserve in Northeastern Mindanao, Philippines
Abstract
1. Introduction
2. Materials and Methods
2.1. Area of the Study
2.2. Selection of the Respondents
2.3. Method of Data Collection
2.4. Method of Data Analysis
2.5. Software and Computational Tools
- lavaan v0.6–17 for R (4.4.2)
- FactoMineR v2.8 for PCA
- ggplot2 v3.5.0 for visualizations
3. Results
3.1. Socio-Economic Profile of the Village People in MMWFR
3.2. Water Provisioning
3.3. The Quality of Life
3.4. Awareness of the Local Policies Related to Water Management
3.5. Willingness to Participate in Watershed Conservation
3.6. Interlinkages Among Factors Affecting Social Dynamics Related to Water
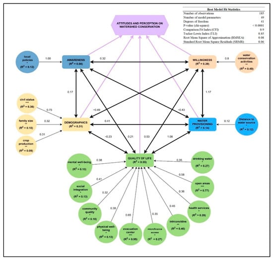
3.7. Determining the Best-Fit Variables Using the Structural Equation Model
3.7.1. Quality of Life and Community Resilience in the Watershed Area
3.7.2. The Willingness to Participate in Conserving the Watershed Area
3.7.3. The Socio-Economic Demographics as a Factor in Conserving the Watershed Area
3.7.4. Water Provisioning and Its Impact on Watershed Conservation Participation
3.7.5. Community Awareness of Watershed Conservation Policies
4. Discussion
4.1. The Role of Quality of Life in Shaping Watershed Conservation Efforts
4.2. Community Willingness to Engage in Collective Watershed Conservation
4.3. Socio-Economic Demographics as a Factor in Watershed Conservation
4.4. Linking Water Provisioning to Community Involvement in Watershed Protection
4.5. Awareness of Watershed Conservation and Local Policies
4.6. Limitations of the Structural Equation Model
5. Conclusions
Author Contributions
Funding
Institutional Review Board Statement
Informed Consent Statement
Data Availability Statement
Acknowledgments
Conflicts of Interest
Abbreviations
| MMWFR | Mt. Magdiwata Watershed Forest Reserve |
| EMBC | Eastern Mindanao Biodiversity Corridor |
| SEM | Structural Equation Modeling |
| QoL | Quality of Life |
| SEAMS | Socio-Economic Assessment and Monitoring System |
| FPIC | Free, Prior, and Informed Consent |
| PCA | Principal Component Analysis |
| CFA | Confirmatory Factor Analysis |
| CFI | Comparative Fit Index |
| TLI | Tucker–Lewis Index |
| RMSEA | Root Mean Square Error of Approximation |
| SRMR | Standardized Root-Mean-Square Residual |
| BAWASA | Barangay Water and Sanitation Association |
| IEC | Information, Education, and Communication |
References
- Ibañez, J. The Eastern Mindanao Biodiversity Corridor Conservation Framework. 2015. Available online: https://doi.org/10.13140/RG.2.1.2885.6161 (accessed on 23 August 2025).
- Biodiversity Corridor Project. Integrated Approach in Management of Major Biodiversity Corridors in the Philippines. 2022. Available online: https://www.philchm.ph/wp-content/uploads/2022/02/BD-Corridor-Project-Briefer-v2-1.pdf (accessed on 1 March 2025).
- Campos, R.G., Jr.; Apdohan, J.R.D.; Sinculan-Enyart, J.J. Assessment of Management Effectiveness in Mt. Magdiwata Watershed Forest Reserve, San Francisco, Agusan del Sur, Caraga, Philippines. J. Ecosyst. Sci. Eco-Gov. 2021, 3, 39–46. [Google Scholar]
- Espino, N.; Solania-Naling, C. Relationship of Adult Butterfly (Lepidoptera: Rhopalocera) Diversity with Plant Species Diversity in Selected Areas of Mt. Magdiwata, San Francisco, Agusan Del Sur, Philippines. J. Ecosyst. Sci. Eco-Gov. 2021, 3, 27–38. Available online: https://journals.carsu.edu.ph/JESEG/article/view/44 (accessed on 23 August 2025).
- Wang, B.; Zhang, Q.; Cui, F. Scientific research on ecosystem services and human well-being: A bibliometric analysis. Ecol. Indic. 2021, 125, 107449. [Google Scholar] [CrossRef]
- Fagerholm, N.; Eilola, S.; Arki, V. Outdoor recreation and nature’s contribution to well-being in a pandemic situation—Case Turku, Finland. Urban For. Urban Green. 2021, 64, 127257. [Google Scholar] [CrossRef]
- Hu, Z.; Yang, X.; Yang, J.; Yuan, J.; Zhang, Z. Linking landscape pattern, ecosystem service value, and human well-being in Xishuangbanna, southwest China: Insights from a coupling coordination model. Glob. Ecol. Conserv. 2021, 27, e01583. [Google Scholar] [CrossRef]
- Castle, S.E.; Miller, D.C.; Ordonez, P.J.; Baylis, K.; Hughes, K. The impacts of agroforestry interventions on agricultural productivity, ecosystem services, and human well-being in low- and middle-income countries: A systematic review. Campbell Syst. Rev. 2021, 17, e1167. [Google Scholar] [CrossRef]
- Lasco, R.D.; Pulhin, F.B.; Cruz, R.V.O.; Pulhin, J.M.; Roy, S.S. Assessing Climate Change Impacts, Vulnerability, and Adaptation: The Case of the Pantabangan–Carranglan Watershed; World Agroforestry Centre: Nairobi, Kenya, 2010. [Google Scholar]
- Reed, M.S. Stakeholder participation for environmental management: A literature review. Biol. Conserv. 2008, 141, 2417–2431. [Google Scholar] [CrossRef]
- Huynh, L.T.M.; Gasparatos, A.; Su, J.; Lam, R.D.; Grant, E.I.; Fukushi, K. Linking the nonmaterial dimensions of human-nature relations and human well-being through cultural ecosystem services. Sci. Adv. 2022, 8, eabn8042. [Google Scholar] [CrossRef]
- PhilAtlas. Ormaca. 2025. Available online: https://www.philatlas.com/mindanao/caraga/agusan-del-sur/san-francisco/ormaca.html (accessed on 9 March 2025).
- Wickham, H.; Chang, W.; Henry, L.; Pedersen, T.L.; Takahashi, K.; Wilke, C.; Woo, K.; Yutani, H.; Dunnington, D.; RStudio. ggplot2: Create Elegant Data Visualisations Using the Grammar of Graphics (Version 3.5.0) [R package]. Comprehensive R Archive Network (CRAN). 2025. Available online: https://CRAN.R-project.org/package=ggplot2 (accessed on 23 August 2025).
- Lê, S.; Josse, J.; Husson, F. FactoMineR: A Package for Multivariate Analysis. J. Stat. Softw. 2008, 25, 1–18. [Google Scholar] [CrossRef]
- Kline, R.B.; Little, T.D. Principles and Practice of Structural Equation Modeling, 4th ed.; The Guilford Press: New York, NY, USA, 2015; Available online: http://digilib.ubl.ac.id/index.php?p=show_detail&id=16017 (accessed on 23 August 2025).
- Rosseel, Y. lavaan: An R Package for Structural Equation Modeling. J. Stat. Softw. 2012, 48, 1–36. [Google Scholar] [CrossRef]
- PSA. Poverty Statistics. Philippine Statistics Authority (PSA). 2024. Available online: https://psa.gov.ph/statistics/poverty (accessed on 9 March 2025).
- Inocencio, A.B.; Padilla, J.E.; Javier, E.P. Determination of basic household water requirements. In The PIDS Discussion Paper Series; No. 99–02; Philippine Institute for Development Studies: Quezon City, Philippines, 1999. Available online: https://pidswebs.pids.gov.ph/CDN/PUBLICATIONS/pidsdps9902.pdf?fbclid=IwZXh0bgNhZW0CMTEAAR3RpxOmfWfxF9_Wdc5WzkYpNvceEpBDJgTag1oXu-LmzSX34QOV1m8biIo_aem_RlB9Xh2FLrZhTlb0431xfA (accessed on 3 July 2025).
- Peterson, K.O. The acceptable R-square in empirical modelling for social science research. Munich Personal RePEc Archive. 2023. Available online: https://mpra.ub.uni-muenchen.de/115769/ (accessed on 23 August 2025).
- Esteban, M.; Valenzuela, V.P.; Onuki, M.; Thao, N.D. Climate change and natural disasters: The impact on livelihoods and poverty in the Philippines. Sustainability 2020, 12, 6811. [Google Scholar]
- Chiesura, A. The role of urban parks for the sustainable city. Landsc. Urban Plan. 2004, 68, 129–138. [Google Scholar] [CrossRef]
- Pretty, J. Social capital and the collective management of resources. Science 2003, 302, 1912–1914. [Google Scholar] [CrossRef]
- Meinzen-Dick, R.; Raju, K.V.; Gulati, A. What affects organization and collective action for managing resources? Evidence from canal irrigation systems in India. World Dev. 2002, 30, 649–666. [Google Scholar] [CrossRef]
- Whittington, D.; Briscoe, J.; Mu, X.; Barron, W. Estimating the willingness to pay for water services in developing countries: A case study of the use of contingent valuation surveys in southern Haiti. Econ. Dev. Cult. Change 1990, 38, 293–311. [Google Scholar] [CrossRef]
- Nauges, C.; Whittington, D. Estimation of water demand in developing countries: An overview. World Bank Res. Obs. 2010, 25, 263–294. [Google Scholar] [CrossRef]
- Cernea, M.M.; Schmidt-Soltau, K. Poverty Risks and National Parks: Policy Issues in Conservation and Resettlement. World Dev. 2006, 34, 1808–1830. [Google Scholar] [CrossRef]
- Kusters, K.; De Graaf, M.; Ascarrunz, N.; Benneker, C.; Boot, R.; Van Kanten, R.; Livingstone, J.; Maindo, A.; Mendoza, H.; Purwanto, E.; et al. Formalizing community forest tenure rights: A theory of change and conditions for success. For. Policy Econ. 2022, 141, 102766. [Google Scholar] [CrossRef]
- Pulhin, J.M.; Ramirez Ma, M.; Garcia, J.E.; Pangilinan, M.J.Q.; Evaristo, M.B.S.; Catudio, M.R.O.; Magpantay, A.T.; Tasico, S.L.; Pulhin, F.B.; Abes, J.L.; et al. Contextualizing sustainable forest management and social justice in community-based forest management (CBFM) program in the Philippines. Trees For. People 2024, 16, 100589. [Google Scholar] [CrossRef]
- Huynh, H.T.N.; de Bruyn, L.; Prior, J.; Kristiansen, P. Community participation and harvesting of non-timber forest products in a benefit-sharing pilot scheme in Bach Ma National Park, Central Vietnam. Trop. Conserv. Sci. 2016, 9, 877–902. [Google Scholar] [CrossRef]
- Pretty, J.; Ward, H. Social capital and the environment. World Dev. 2001, 29, 209–227. [Google Scholar] [CrossRef]
- Leach, M.; Mearns, R.; Scoones, I. Environmental entitlements: Dynamics and institutions in community-based natural resource management. World Dev. 1999, 27, 225–247. [Google Scholar] [CrossRef]
- Yeboah, A.S.; Obuobisa-Darko, T.; Asante, F.A. Households’ willingness to pay for improved water services in urban areas: Evidence from Ghana. Util. Policy 2019, 58, 100944. [Google Scholar]
- Trumbo, C.W.; O’Keefe, G.J. Intention to conserve water: Environmental values, planned behavior, and information effects. AQUA—J. Water Supply Res. Technol. 2005, 54, 233–245. [Google Scholar]
- Meinzen-Dick, R.; Kovarik, C.; Quisumbing, A.R. Gender and sustainability. Ann. Rev. Environ. Resour. 2014, 39, 29–55. [Google Scholar] [CrossRef]
- Sorenson, S.B.; Morssink, C.; Campos, P.A. Safe access to safe water in low-income countries: Water fetching in current times. Soc. Sci. Med. 2011, 72, 1522–1526. [Google Scholar] [CrossRef]
- Geere, J.; Cortobius, M. Who carries the weight of water? Fetching water in rural and urban households in Sub-Saharan Africa. Water Altern. 2017, 10, 513–540. [Google Scholar]
- Whittington, D.; Davis, J.; McClelland, E. Implementing water supply projects in rural and small towns: How to do it better. Water Int. 2009, 34, 312–326. [Google Scholar]
- Komarulzaman, A.; Smits, J.; de Jong, E. Clean water, sanitation and diarrhoea in Indonesia: Effects of household and community factors. Glob. Public Health 2017, 12, 1141–1155. [Google Scholar] [CrossRef] [PubMed]
- Pretty, J.; Smith, D. Social capital in biodiversity conservation and management. Conserv. Biol. 2004, 18, 631–638. [Google Scholar] [CrossRef]
- Ajzen, I.; Fishbein, M. The influence of attitudes on behavior. In The Handbook of Attitudes; Albarracín, D., Johnson, B.T., Zanna, M.P., Eds.; Psychology Press: Hove, UK, 2005; pp. 173–221. [Google Scholar]
- Kumar, S.; Kant, S. Explaining willingness to pay for forest ecosystem services: A case study of tropical forest in India. Ecol. Econ. 2007, 62, 608–617. [Google Scholar]





| Demographics | No. of Respondents | Percentage (%) | Demographics | No. of Respondents | Percentage (%) | ||
|---|---|---|---|---|---|---|---|
| Gender | Male | 150 | 81 | Ethnicity | Agusanon | 28 | 15 |
| Female | 35 | 19 | Bisaya | 86 | 46 | ||
| 185 | 100 | Cebuano | 30 | 16 | |||
| Age (years) | 19–40 | 74 | 40 | Manobo | 12 | 6 | |
| 41–60 | 74 | 40 | Others | 29 | 16 | ||
| 61–85 | 37 | 20 | 185 | 100 | |||
| 185 | 100 | Household size | 1–3 | 69 | 37 | ||
| Years of occupancy | 1–30 | 128 | 69 | 4–6 | 99 | 54 | |
| 31–60 | 47 | 25 | 7–9 | 16 | 9 | ||
| 61–90 | 7 | 4 | 10–12 | 1 | 1 | ||
| 91–120 | 3 | 2 | 185 | 100 | |||
| 185 | 100 | Monthly Income (in USD, 2024 Exchange rate 1 USD = 57.3 PHP) | less than $174.5 | 68 | 36.8 | ||
| Educational Attainment | Elementary graduate | 18 | 10 | $175–$349.04 | 85 | 45.9 | |
| Elementary undergraduate | 56 | 30 | $350–$698.1 | 30 | 16.2 | ||
| High School graduate | 47 | 25 | >$872.6 | 1 | 0.5 | ||
| High School undergraduate | 31 | 17 | Refused to answer | 1 | 0.5 | ||
| College graduate | 10 | 5 | 185 | 100 | |||
| College undergraduate | 16 | 9 | |||||
| No grade completed | 1 | 1 | |||||
| Vocational | 6 | 3 | |||||
| 185 | 100 | ||||||
Disclaimer/Publisher’s Note: The statements, opinions and data contained in all publications are solely those of the individual author(s) and contributor(s) and not of MDPI and/or the editor(s). MDPI and/or the editor(s) disclaim responsibility for any injury to people or property resulting from any ideas, methods, instructions or products referred to in the content. |
© 2025 by the authors. Licensee MDPI, Basel, Switzerland. This article is an open access article distributed under the terms and conditions of the Creative Commons Attribution (CC BY) license (https://creativecommons.org/licenses/by/4.0/).
Share and Cite
Balanay, R.M.; Aguilos, N.Z.A.M.; Aguilos, M.M.; Guinancias, A.R.; Seronay, R.A.; Tangcogo, F.B. Community Well-Being and Willingness as Key Drivers of Watershed Conservation in Mt. Magdiwata Watershed and Forest Reserve in Northeastern Mindanao, Philippines. Conservation 2025, 5, 53. https://doi.org/10.3390/conservation5030053
Balanay RM, Aguilos NZAM, Aguilos MM, Guinancias AR, Seronay RA, Tangcogo FB. Community Well-Being and Willingness as Key Drivers of Watershed Conservation in Mt. Magdiwata Watershed and Forest Reserve in Northeastern Mindanao, Philippines. Conservation. 2025; 5(3):53. https://doi.org/10.3390/conservation5030053
Chicago/Turabian StyleBalanay, Raquel M., Nicholas Zeam Ace M. Aguilos, Maricar M. Aguilos, Ashly R. Guinancias, Romell A. Seronay, and Femilyn B. Tangcogo. 2025. "Community Well-Being and Willingness as Key Drivers of Watershed Conservation in Mt. Magdiwata Watershed and Forest Reserve in Northeastern Mindanao, Philippines" Conservation 5, no. 3: 53. https://doi.org/10.3390/conservation5030053
APA StyleBalanay, R. M., Aguilos, N. Z. A. M., Aguilos, M. M., Guinancias, A. R., Seronay, R. A., & Tangcogo, F. B. (2025). Community Well-Being and Willingness as Key Drivers of Watershed Conservation in Mt. Magdiwata Watershed and Forest Reserve in Northeastern Mindanao, Philippines. Conservation, 5(3), 53. https://doi.org/10.3390/conservation5030053

