Abstract
This study evaluates the managerial sustainability of implementing a decision support system for industrial symbiosis through a recent business modeling methodology. The decision support system is intended to facilitate the identification of implementable industrial symbiosis good practices in a pilot project located in the industrial retro-port area of Trieste. To evaluate the feasibility of this project, a qualitative “Dynamic business model canvas for sustainability” was designed and supported by a system dynamics approach using causal loop diagrams. The study analyzed various governance scenarios for managing the decision support system (public, private, or public–private partnership) and the financing system. The analysis concludes by discussing the research limitations of this study and future opportunities, emphasizing the importance of a resilient system that can handle operational and regulatory shocks, given the project’s public relevance. Further study opportunities could be provided through quantitative simulations and potential numerical validations with stakeholders in the local area, considering potential regulatory constraints.
1. Introduction
At the AREA Science Park (Trieste, Italy), a research team recognized the need to develop and update its decision support system (DSS) in response to the local area’s challenges. The primary goal of the DSS is to support decision makers in designing effective local strategic policies. By leveraging the latest technologies and methodologies, the AREA Science Park (ASP) aims to provide decision makers with the necessary tools to analyze and interpret complex data, identify critical issues and opportunities, and make informed decisions based on reliable and accurate information. To this end, the ASP and other stakeholders can address the Trieste area’s unique challenges and facilitate the development of sustainable policies and practices supporting economic, social, and environmental well-being.
As a first step, the ASP researchers designed a geographic information system, a business intelligence application, and thematic databases (secondary data recovered by drawing on heterogeneous databases, such as structured databases of companies, territorial data, and data relating to waste; some data are available as open data, other data are available for a fee, and other data are available upon explicit request to the holder). The ASP researchers mapped the industrial activities with a focus on waste management. As a second step, a discussion with local authorities and the local industrial sector led the ASP researchers to develop an applied research project to design a specific DSS to reduce the proliferation of industrial waste and support industrial symbiosis; this new DSS was named the SISSI (Information Tools to Support Industrial Symbiosis) project.
In the framework of the SISSI project, the ASP researchers mapped the retro-port area of Trieste, including the municipalities of Trieste, Muggia, and San Dorligo [1]. The mapping enriched previous databases with secondary data regarding local companies, infrastructures, cadastral data, and the perimeter of the Trieste SIN (Sites of National Interest).
In the initial stages of the project, the SISSI team chose to gather primary data directly from the participating companies. This data included information on raw material procurement, waste and by-product management, energy consumption, and wastewater treatment. To better understand the specific needs of the companies and identify potential opportunities for industrial symbiosis, the SISSI team conducted interviews with several retro-port companies in Trieste. By gathering and analyzing this information, the research team was able to understand the technical feasibility and potential benefits of the SISSI project.
Understanding how to evaluate economic feasibility and the impact of a decision support system on the local community is crucial, especially when considering the environmental impact of the project and the need to operate within a local governance context. Therefore, having a broader perspective that goes beyond financial objectives is essential. The present study aims to demonstrate how a specific business model methodology with a qualitative approach, the DBMfS (dynamic business model canvas for sustainability), can facilitate the management of an industrial symbiosis project in a local area. To this end, analyzing an industrial symbiosis project requires an integrated approach that considers the financial aspects and the project’s impact on stakeholders and the broader community. This approach enables stakeholders to make informed decisions that balance the project’s economic, environmental, and social aspects. By doing so, stakeholders can ensure that the project benefits all parties involved and contributes to sustainable development in the local community.
This study focuses on identifying the economic, financial, social, and environmental impacts of the SISSI project and the key processes and governance scenarios involved. In addition, the study examines the trade-offs between short-term and long-term strategies. By doing so, this research aims to provide valuable insights into the feasibility and effectiveness of the SISSI project and considerations for future research.
Overall, this study sheds light on how the DBMfS can help manage an industrial symbiosis project in a local area, considering the project’s economic, social, and environmental impacts and governance scenarios. Stakeholders could use the findings to evaluate the feasibility and effectiveness of the SISSI project while also considering trade-offs between short-term and long-term strategies.
2. Materials and Methods
As reported in Figure 1, industrial symbiosis consists of inter-company relations that involve the exchange of materials (waste or by-products) but also energy and water [2] and the sharing of infrastructures.
Figure 1.
Industrial symbiosis.
European examples show that ports present a challenging context for implementing circular economy practices and industrial symbiosis [3]. Furthermore, the implementation of the continuous model of industrial symbiosis can be facilitated using a well-defined geographical proximity context, as seen in successful examples [4,5,6]. The continuous model is characterized by the presence of local companies in an industrial district or port or an eco-industrial park and the establishment of continuous symbiotic relationships over time. This differs from the batch model, which is less constrained and allows for variable industrial symbiosis interventions in time and space, often in larger territorial areas such as the APEA (Italian Ecologically Equipped Productive Areas) or industrial symbiosis networks [7]. Industrial symbiosis can also help port systems develop and innovate clusters, industrial districts, and logistical infrastructures by using incoming waste flow, by-products, and outgoing secondary raw materials. By creating a closed-loop system where waste from one company becomes a resource for another, industrial symbiosis can help reduce waste and improve resource efficiency, leading to economic, environmental, and social benefits for the entire system.
The complexity of an industrial symbiosis project necessitates a comprehensive analysis beyond traditional financial modeling. Although financial considerations are crucial, the systemic nature of the project requires a broader perspective that considers the interactions among various stakeholders, their impact on governance, and the environmental and social benefits. To comprehensively analyze an industrial symbiosis project, it is essential to identify a business model methodology tailored to its specificities. Such a methodology has to consider the interdependencies and complexities of the project, as well as the economic, environmental, and social aspects.
Fielt [8] defines a business model (BM) as a representation of the value logic of an organization in terms of how it creates and captures customer value. Until a few decades ago, business models were applied only to the private sector; however, several scholars have widely discussed the feasibility of implementing the entrepreneurial perspective in the public sector.
Starting from the new public management (NPM) model [9,10,11,12,13,14], the need for waste reduction and the optimization of resources for value creation led policymakers to design new policies for sustainable planning of public spending. In recent years, this need has been contextualized in a systemic perspective with the new public governance (NPG) model [15], which considers how public and private actors collaborate to manage the community’s needs. This evolution has led to the formulation of new BMs in the public sector by identifying public–private partnerships, in which various stakeholders are an integral part of the sustainability of the public service as partners and end users [16,17]. In this sense, this approach may support managing wicked problems [18] in public policy and management, which often cause severe issues [19,20].
Among the various BM tools, the business model canvas (BMC) template is widely used and recognized by academic institutions and companies [21]. This approach allows value creation in the product/service system through several blocks, representing both economic–financial, strategic, and operational aspects and the interactions between the actors of the entrepreneurial system (such as suppliers, customers, and lenders).
However, the BMC (Figure 2) template has been designed to manage a static approach without analyzing the dynamic complexity. Understanding only static complexity is insufficient, as its components interact in multiple ways, and their interconnections are generally difficult to understand. Without a dynamic perspective, a decision maker must expect surprises, unintended outcomes, and side effects of decisions in different parts of the system. Indeed, the decision maker cannot intuitively detect the connections of circular causality and how to model and predict them precisely [22].
Figure 2.
The business model canvas, adapted from Osterwalder and Pigneur [21].
The static limit of the BMC was overcome by Noto and Cosenz [23] by combining this tool with the system dynamics (SD) approach [24]. Their methodology, defined as the dynamic business model (DBM), also allows for obtaining quantitative product/service system simulations in various conceivable scenarios.
This methodology has recently been updated in compliance with the 17 Sustainable Development Goals [25]; indeed, following the scientific literature relating to the development of BMs for sustainability [26,27,28], Cosenz et al. [29] introduced the DBMfS (dynamic business model canvas for sustainability) that updated the DBM, integrating the environmental and social views. While system dynamics overcomes the static approach of BMC, the latter provides an easily recognizable framework in the context of strategic management [30], overcoming any difficulties in understanding SD methodology [31,32,33,34].
While the DBMfS was initially designed to improve how a company interacts with the system enclosing the environmental, social, and economic views, the SISSI project represents a case study demonstrating the effectiveness of this methodology within a public local governance context. Taking into account its characteristics, the DBMfS could develop an entrepreneurial idea by framing specific blocks, enclosing a broad approach of the value proposition from a performance entrepreneurial perspective (performance drivers) to a public governance perspective (outputs and outcomes). While local projects can control their internal outputs, achieving desired outcomes can be challenging due to external uncontrollable factors. For instance, while it is possible to reduce waste production through a project in a certain area, decreasing total CO2 emissions in the same area may be difficult due to external factors beyond the project’s control.
Moreover, the causal relationships between other blocks represent the operative understanding, the stakeholder relations, and how to steer the inputs (strategic resources) to sustainable management in a dynamic, complex system.
Therefore, the research team decided to replicate the approach of Cosenz et al. [29] to analyze the feasibility of the SISSI project as the DBMfS may enhance its social, economic, and environmental impacts; this has been discussed by previous scholars without a well-defined methodology [35]. The DBMfS was developed with a dual approach, as reported in Figure 3. In consideration of the public perspective, certain blocks in the CLDs were renamed to better align with common terminology. For example, “End-Users” was used instead of “Customer Segments”, and “Public and Private Revenues” was used instead of “Revenue Streams.” Additionally, as the SISSI project could be replicated in other industrial sectors and local areas, the SISSI team included potential stakeholders who have not yet signed a memorandum of understanding, even if contacts have been established. On the one hand, the research team defined the elements of the DBMfS by collecting expert interviews and organizing focus groups with public and private stakeholders. On the other hand, the research team defined the causal interconnections of the elements to understand their systemic nature [36]. While a qualitative DBMfS was being developed, the research team found it helpful to apply the causal loop diagrams (CLDs), defining new underestimated aspects of the project. System dynamics tends to represent systems through casual loop diagrams (CLD) or stock and flow diagrams (SFDs). CLDs are simple maps showing random connections between variables with positive or negative arrows defining cause-and-effect relationships [24]. The loops allow us to understand how the dynamics can cause exponential increases/decreases (this is caused by a dominant reinforcing loop) or steady state/oscillatory (balancing loop) behaviors of a given variable. This approach, by relating variables of different nature, is able to integrate economic–financial data, physical–environmental data, operational data, and social data. In this study, the research team decided to use CLDs as they allow for the definition of qualitative models that serve as the basis for the subsequent phases of development. CLDs offer immediate flexibility and are easy to understand, making them a suitable choice for modeling complex systems. Consequentially, after discussing the preliminary model with the key actors of the local area, the research team changed their mental models, following a “Double-Loop Learning” that fosters the policymakers to clearly define and solve a complex problem [37], defining new strategic elements of the DBMfS. Matching SD with “Information feedback support” models may allow decision makers to frame the processes underlying accounting information [38]. Understanding the causal relationships of managerial performance requires that double-loop learning be fostered to enhance decision makers’ aptitudes to detect inconsistencies in their mindsets and pursue a shared view of the real world [39].
Figure 3.
Merging system dynamics and BMC in a sustainable perspective.
Unlike Cosenz’s DBMfS [29], the dual-use approach is fundamental, which prefers using SFDs. Indeed, the team’s strategy focused on understanding the qualitative dynamic relations of the loops, which are poorly understood within the single blocks of the DBMfS due to several crossing lines. The SFDs would be helpful in a subsequent phase when a quantitative simulation can be carried out. Indeed, without this dual approach, the presence of a “Spaghetti Model” [40] is easily identifiable in which different lines cross each other, creating confusion and misunderstandings.
As reported in Table 1, after the validation of the qualitative DBMfS, the research team also included the definition of the strategic policy levers and the impact of the main loops and blocks of the DBMfS to assess the financing and operative sustainability of the project.
Table 1.
Development of the DBMfS of the SISSI project.
3. Business Model Description
The DBMfS (Figure 4) starts from the bottom of the value proposition, which, in the logic of public performance, considers the BM’s impact on the community from an outcome-based view, considering the economic, social, and environmental factors. However, as Rajala et al. [41] considered several limits to measuring and assessing outcomes, the research team identified the manageable internal variables that support the BM outcomes through a backward process.
Figure 4.
The SISSI project’s DBMfS.
Indeed, the SISSI value proposition also defines the internal results, characterized by a probable controllability. The internal results of this macroblock are divided into two areas: outputs and performance drivers. While the outputs, i.e., the intermediate results, represent the controllable deliverables and the manageable goals of the project, the performance drivers represent the performance management tools to steer the strategic management. However, they are causally related to the end results (outcomes) in the logic of dynamic performance management [38] (the performance driver is generally a ratio between the value obtained from a given variable and its target value).
This value chain operates in a context where key stakeholders and potential stakeholders collaborate on the development of the SISSI project, involving the end users in its key processes, featured by management costs to obtain strategic resources through public revenue and public funding. The BM logic aims to replicate the SISSI project in other local areas; the first activities performed in Trieste represent an entrepreneurial experimentation to provide the same service in other local industrial areas.
The SISSI project’s BM was further framed using the Stella Architect software of Isee Systems (https://www.iseesystems.com/store/products/stella-architect.aspx, accessed on 15 April 2023) to understand the dynamic complexity of the elements and the causal relationships. The DBMfS was reconfigured in the various CLDs according to an outcome-based approach, highlighting the three economic, social, and environmental views (Figure 5) representing the DBMfS outcomes of the value proposition.
Figure 5.
CLD outcome-based view of the SISSI project’s DBMfS.
This approach divides the BM into three subsystems without causing visual difficulties in understanding the interconnections among the variables. Indeed, the CLDs can be analyzed firstly from a micro perspective and afterward analyzing the whole system from a macro perspective, showing how the three perspectives, although different, are strictly interdependent. This approach allows for a more comprehensive understanding of the system, as it considers the interconnections among the variables and the impact of each subsystem on the overall BM.
The economic view (Figure 6) shows how the elements’ relations may cause exponential trends and steady states. In the CLDs, the reinforcing loops (plus sign) may cause both exponential growth and collapse; for example, the reinforcing loop network growth can generate phenomena of exponential growth due to good promotion but also a collapse of the system following a lousy promotion. Promoting the SISSI project has the potential to increase the number of companies involved in the project, providing a larger amount of data that can be used to offer new business opportunities and involve additional companies. This process can result in further data collection and an improvement in the network. By expanding the network of companies involved in the project, the SISSI project can become a more robust and effective industrial symbiosis system. With more data available, the project staff can identify new opportunities for resource exchange and help facilitate the creation of more mutually beneficial relationships between companies. Assuming that the information level of the SISSI project is reduced due to phenomena such as obsolescence or inexperienced staff, the companies involved may lose interest and ultimately withdraw from the project. This would result in a reduction in the number of questionnaires and a further decrease in the information level, ultimately decreasing the value of the SISSI project. Similar to the previous scenario, this loop could potentially continue until it reaches a point of definitive collapse.
Figure 6.
The economic view.
The network growth loop generates the initial trend of the Rogers curve [42] reported in Figure 7. However, the SISSI project, if contextualized only in the Trieste area, will not be able to have infinite exponential growth, targeting a steady state reported by the balancing loop (minus sign), limit to local growth, due to saturation of the market.
Figure 7.
Innovative product life cycle curve (Rogers 1995) [42].
Since these dynamics facilitate an improvement in the information level, they can also lead to virtuous management cost dynamics for by-products and waste. The economic sustainability of the value proposition of the DBMfS value chain (Figure 4) is shown in the reinforcing loop of sustainable economic growth (Figure 6); an increase in the financial resources allocated to the SISSI project allows for the acquisition of staff and ICT infrastructures (strategic resources in Figure 4) to improve the information system, creating new potential collaborations of the IS (B2B matching the SISSI in Figure 6). While an enterprise input–output (EIO) model [43] will support the staff in developing a cost–benefit analysis to define an economic threshold value, a technical and regulatory study will verify the feasibility of the potential collaborations of the IS. The reduction in the disposal and procurement costs of by-products, waste, and wastewater causes an improvement in local industrial competitiveness. In the case of virtuous management, this loop could cause a self-funding process, contributing financially to empower the SISSI project. However, this loop could experience a limit to growth in the local saturation market because of the balancing loop industrial symbiosis capacity; without any replication of the SISSI management model in other local areas, it is evident that a local limit is due to the market saturation. This limit to growth represents one of the main constraints of the development of the SISSI project’s BM in the retro-port area of Trieste; however, the replication of the SISSI service in other areas requires other strategic levers as well as other potential stakeholders that will have to be analyzed after the activity as a follow-up. This systemic thinking [36] is understandable through the dynamic analysis of the interconnections of the BM elements that would not have been clear through the mere analysis of the elements of the DBMfS reported in Figure 4.
The SISSI project’s economic growth impacts the environment and society, as highlighted in the DBMfS (Figure 4). At the micro level, the SISSI project generates several loops within the social context (Figure 8). While additional balancing loops may exist, this study focuses on reinforcing loops that represent the dominant behavior within the social perspective. The identified social dynamics demonstrate their impact on strengthening the SISSI project’s effectiveness by identifying two main loops.
Figure 8.
The social view.
The social engagement loop highlights how the industrial symbiosis positively affects environmental awareness, facilitating possible actions via active citizenship, which can further stimulate local authorities in the logic of good governance.
The Environmental awareness loop shows how the industrial symbiosis may stimulate social dynamics to improve environmental quality and, therefore, quality of life. (There are several indicators to assess the quality-of-life level of a given urban context. Each of these includes environmental levels among its parameters (https://lab24.ilsole24ore.com/qualita-della-vita/ (accessed on 15 april 2023). To support these assessments, the team drew their considerations from the broken windows theory [44]; therefore, a healthy urban environment may stimulate virtuous behavior from citizens). It should also be noted that external factors from other perspectives affect the social view, as indicated by the CLD. The SISSI project promotion (Figure 6) positively affects active citizenship behavior (Figure 8) as well as the reduction in pollutants (CO2 recorded levels and other recovered resources from Figure 9), which improves quality of life.
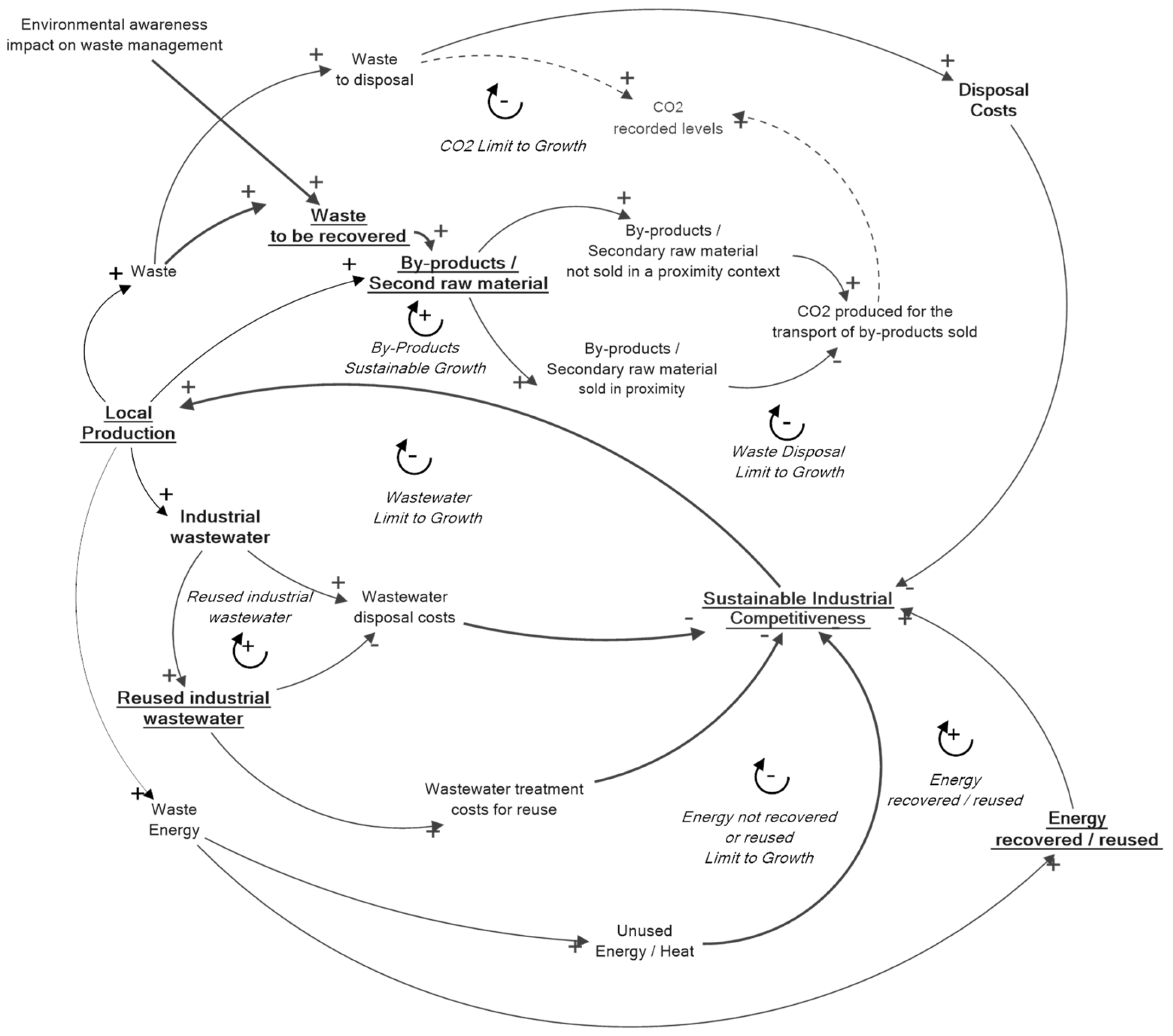
Figure 9.
The environmental view.
The environmental view (Figure 9) shows the SISSI project’s dynamic relations to the environment. The main variables refer to the physical quantity of outgoing flows—output of production processes (waste, by-products, wastewater, and energy/heat)—recovered through the IS exchanges. This subsystem is defined by both reinforcing and balancing loops. The various reinforcing loops show how local production directly affects the physical flows, generating more significant opportunities for symbiotic exchanges and fueling the economy of the industrial area. These behaviors show how industrial environmentally friendly growth may positively affect sustainable competitiveness. However, there are four balancing loops (limits to growth behaviors) regarding the four physical exchanges of the IS to highlight market saturation.
The interconnections of the three subsystems (Figure 5) are highlighted in Table 2. The development and/or the decline in one of these subsystems can represent success and/or crisis key factors of the system, requiring the inclusion of several key actors in the decision-making process.
Table 2.
Input–output subsystems.
4. Scenario Analysis
The BM research proposed three different governance scenarios based on preliminary information obtained by the ASP team, which were validated using focus groups and unstructured interviews with various stakeholders. However, the scenario analysis requires additional validation to confirm compliance with regulatory, organizational, and institutional constraints.
The SISSI project governance may adopt three different scenarios:
- In-house service;
- Shared managed service;
- Software as a service (SaaS).
Figure 10 shows the SISSI project governance considering the potential partners, the management approach, and the financing sources to implement the industrial symbiosis. In particular, this study focused on the impact of the three scenarios on the economic view of the outcome-based CLD model (Figure 11).
Figure 10.
SISSI project governance. Actors, management, and financing tool.
Figure 11.
Governance impacts on the economic view.
With the in-house service scenario, Figure 11, the SISSI project will be funded by internal funds of the ASP by ARGO public funds (https://www.interregeurope.eu/good-practices/argo-system, accessed on 15 april 2023). This scenario requires targeting some indicators defined via DBMfS’ value proposition (Figure 4). To support the in-house service scenario, the ASP should implement an annual monitoring report.
The shared managed service scenario will require the support of an external partner, which may be public and/or private. In the case of the public–private partnership, the SISSI project will include a self-financing system through industrial symbiotic activities. However, this scenario requires a deeper regulatory study, considering possible business agreements, joint tenders, and actions by the European Investment Bank. With the support of a local public tender or the European Investment Bank, the symbiotic exchanges may be provided by favorable loans in line with European policies, supporting initiatives to counteract climate change.
The SaaS scenario considers the total sale of the SISSI project to an external actor, providing optional technical assistance.
However, neither of these scenarios provides insights into the potential for symbiotic exchanges, as companies should be able to organize independently without facing specific technical, regulatory, or financial constraints.
5. Conclusions
This study highlights the benefits of using an innovative business modeling methodology, the DBMfS, in order to better understand the dynamic complexity of industrial symbiosis projects. The qualitative approach utilized in this study demonstrates how the DBMfS can provide valuable insights into the economic, environmental, and social impacts of local governance projects where public and private operators collaborate towards a common goal. By analyzing a project’s key processes, governance scenarios, and impacts comprehensively, stakeholders can make informed decisions about a project’s feasibility and effectiveness. Ultimately, this approach can contribute to a project’s sustainability in the long term, benefiting companies, the local community, and the environment.
As discussed in the study, the SISSI project can be well integrated within the industrial territorial context in which the companies are located. This suggests that the business modeling methodology employed in this study could be replicated in other industrial local areas to assess the feasibility of similar projects, including their social and environmental impacts. However, to further strengthen the model’s validity, additional quantitative data and analyses are needed in order to develop stock and flow diagrams (SFDs), as mentioned by Cosenz et al. [29]. Further study opportunities could include quantitative simulations and potential numerical validations, as well as any regulatory constraints not mentioned in this study. Although the research team analyzed the main general aspects, additional investigations are required, such as examining the impact of innovation and industry obsolescence.
From a methodological standpoint, this approach demonstrates how an alternative methodology can be developed to enhance social and environmental entrepreneurship by adopting a system thinking approach to local governance analysis.
Author Contributions
Conceptualization, G.S. and L.B.; methodology, G.S.; software, G.S.; validation, G.S., L.B. and F.R.; formal analysis, L.B. and G.S.; investigation, L.B. and G.S.; resources, L.B. and F.R.; data curation, F.R., L.B. and G.S.; writing—original draft preparation, L.B. and G.S.; writing—review and editing, L.B., G.S. and F.R.; visualization, L.B., G.S. and F.R.; supervision, L.B., G.S. and F.R.; project administration, L.B.; funding acquisition, L.B. and F.R. All authors have read and agreed to the published version of the manuscript.
Funding
Regione Toscana: Suppression of Airborne Viral Epidemic Spread by Ultraviolet light barriers (SAVES-US); Ministry of Education, University and Research, Ministry of Economic Development and the Friuli Venezia Giulia Regional Authority: SISTEMA ARGO.
Informed Consent Statement
Informed consent was obtained from all subjects involved in the study.
Data Availability Statement
Limited data are available on request due to privacy restrictions. The data that support the findings of this study are available from Area Science Park author [L.B.], upon reasonable request.
Conflicts of Interest
The authors declare no conflict of interest.
References
- Cecchi, M.; Longato, E.; Compagnoni, M.; Cuk, D. Limiti e Opportunità Dei Dati MUD per Lo Sviluppo Di Interventi Di Economia Circolare in Una Zona Industriale. In Green and Circular Economy: Ricerca, Innovazione e Nuove Opportunità, Proceedings of the Ecomondo: Designing a Better World, Rimini, Italy, 5–8 November 2019; Maggioli Editore: Bologna, Italy, 2019; pp. 20–26. Available online: https://www.ecomondo.com/ecomondo/2022/pubb.scient/atti-convegni-2019.pdf (accessed on 15 April 2023).
- Chertow, M.R. Industrial Symbiosis: Literature and Taxonomy. Annu. Rev. Energy Environ. 2000, 25, 313–337. [Google Scholar] [CrossRef]
- Cerceau, J.; Mat, N.; Junqua, G.; Lin, L.; Laforest, V.; Gonzalez, C. Implementing Industrial Ecology in Port Cities: International Overview of Case Studies and Cross-Case Analysis. J. Clean Prod. 2014, 74, 1–16. [Google Scholar] [CrossRef]
- Angelis-Dimakis, A.; Arampatzis, G.; Alexopoulos, A.; Vyrkou, A.; Pantazopoulos, A.; Angelis, V. Industrial Symbiosis in the Balkan-Mediterranean Region: The Case of Solid Waste. Environments 2023, 10, 1. [Google Scholar] [CrossRef]
- Castellet-Viciano, L.; Hernández-Chover, V.; Bellver-Domingo, Á.; Hernández-Sancho, F. Industrial Symbiosis: A Mechanism to Guarantee the Implementation of Circular Economy Practices. Sustainability 2022, 14, 15872. [Google Scholar] [CrossRef]
- Faria, E.; Barreto, C.; Caldeira-Pires, A.; Streit, J.A.C.; Guarnieri, P. Brazilian Circular Economy Pilot Project: Integrating Local Stakeholders’ Perception and Social Context in Industrial Symbiosis Analyses. Sustainability 2023, 15, 3395. [Google Scholar] [CrossRef]
- Sbaffoni, S. La Metodologia ENEA per La Simbiosi Industriale. Le Applicazioni in Umbria e Nell’ambito Del Progetto STORM. Available online: https://www.enea.it/it/seguici/events/sun_simbiosiindustriale_25ott17/5_Sbaffoni_S.pdf (accessed on 15 May 2023).
- Fielt, E. Conceptualising Business Models: Definitions, Frameworks and Classifications. J. Bus. Model. 2013, 1, 85–105. [Google Scholar] [CrossRef]
- Christensen, T.; Lægreid, P. The Whole-of-Government Approach to Public Sector Reform. Public Adm. Rev. 2007, 67, 1059–1066. [Google Scholar] [CrossRef]
- Dunleavy, P.; Hood, C. From Old Public Administration to New Public Management. Public Money Manag. 1994, 14, 9–16. [Google Scholar] [CrossRef]
- Hood, C. A Public Management for All Seasons? Public Adm. 1991, 69, 3–19. [Google Scholar] [CrossRef]
- Hood, C.; Jackson, M. The New Public Management: A Recipe Für Disaster? In Hazard Management and Emergency Planning: Perspectives in Britain; Routledge: London, UK, 2013. [Google Scholar]
- Hood, C. The “New Public Management” in the 1980s: Variations on a Theme. Account. Organ. Soc. 1995, 20, 93–109. [Google Scholar] [CrossRef]
- Pollitt, C.; Bouckaert, G. Public Management Reform: A Comparative Analysis—New Public Management, Governance, and the Neo-Weberian State, 3rd ed.; Oxford University Press: Oxford, UK, 2011; ISBN 978-0-19-926849-8. [Google Scholar]
- Bovaird, T.; Loeffler, E. Public Management and Governance, 3rd ed.; Routledge: London, UK, 2016. [Google Scholar]
- Martins, H.F.; Mota, J.P.; Marini, C. Business Models in the Public Domain: The Public Governance Canvas. Cad. EBAPE.BR 2019, 17, 49–67. [Google Scholar] [CrossRef]
- Kożuch, B.; Jabłoński, A. Adopting the Concept of Business Models in Public Management. In Operations and Service Management: Concepts, Methodologies, Tools, and Applications; IGI Global: Hershey, PA, USA, 2017. [Google Scholar]
- Head, B.W.; Alford, J. Wicked Problems: Implications for Public Policy and Management. Adm. Soc. 2015, 47, 711–739. [Google Scholar] [CrossRef]
- Borgonovi, E.; Anessi-Pessina, E.; Bianchi, C. Outcome-Based Performance Management in the Public Sector; Springer: Cham, Switzerland, 2018. [Google Scholar]
- Bianchi, C.; Bovaird, T.; Loeffler, E. Applying a Dynamic Performance Management Framework to Wicked Issues: How Coproduction Helps to Transform Young People’s Services in Surrey County Council, UK. Int. J. Public Adm. 2017, 40, 833–846. [Google Scholar] [CrossRef]
- Osterwalder, A.; Pigneur, Y. Business Model Generation: A Handbook for Visionaries, Game Changers, and Challengers; Wiley: Hoboken, NJ, USA, 2010; ISBN 978-0-470-87641-1. [Google Scholar]
- Grösser, S.N. Complexity Management and System Dynamics Thinking. In Dynamics of Long-Life Assets; Grösser, S., Reyes-Lecuona, A., Granholm, G., Eds.; Springer International Publishing: Cham, Switzerland, 2017; pp. 69–92. [Google Scholar]
- Cosenz, F.; Noto, G. A Dynamic Business Modelling Approach to Design and Experiment New Business Venture Strategies. Long Range Plann. 2018, 51, 127–140. [Google Scholar] [CrossRef]
- Sterman, J. Business Dynamics: Systems Thinking and Modeling for a Complex World; McGraw–Hill: New York, NY, USA, 2000. [Google Scholar]
- United Nations General Assembly. Transforming Our World: The 2030 Agenda for Sustainable Development; United Nations: New York, NY, USA, 2015. [Google Scholar]
- Breuer, H.; Fichter, K.; Lüdeke-Freund, F.; Tiemann, I. Sustainability-Oriented Business Model Development: Principles, Criteria and Tools. Int. J. Entrep. Ventur. 2018, 10, 256–285. [Google Scholar] [CrossRef]
- Dentchev, N.; Rauter, R.; Jóhannsdóttir, L.; Snihur, Y.; Rosano, M.; Baumgartner, R.; Nyberg, T.; Tang, X.; van Hoof, B.; Jonker, J. Embracing the Variety of Sustainable Business Models: A Prolific Field of Research and a Future Research Agenda. J. Clean Prod. 2018, 194, 695–703. [Google Scholar] [CrossRef]
- Pieroni, M.P.P.; McAloone, T.C.; Pigosso, D.C.A. Business Model Innovation for Circular Economy and Sustainability: A Review of Approaches. J. Clean Prod. 2019, 215, 198–216. [Google Scholar] [CrossRef]
- Cosenz, F.; Rodrigues, V.P.; Rosati, F. Dynamic Business Modeling for Sustainability: Exploring a System Dynamics Perspective to Develop Sustainable Business Models. Bus. Strategy Environ. 2020, 29, 651–664. [Google Scholar] [CrossRef]
- Stenn, T.L. Focus on the Business Model Canvas. In Social Entrepreneurship as Sustainable Development; Palgrave Macmillan: Cham, Switzerland, 2017. [Google Scholar]
- Rumeser, D.; Emsley, M. Key Challenges of System Dynamics Implementation in Project Management. Procedia Soc. Behav. Sci. 2016, 230, 22–30. [Google Scholar] [CrossRef]
- Sorci, P. Governing Local Area Development through Dynamic Performance Management: Towards an Inter-Institutional Outcome-Based Perspective. Public Organ. Rev. 2019, 19, 159–177. [Google Scholar] [CrossRef]
- Shafer, S.M.; Smith, H.J.; Linder, J.C. The Power of Business Models. Bus. Horiz. 2005, 48, 199–207. [Google Scholar] [CrossRef]
- Scire’, G. Modelling Strategies for the Reduction of Fat Dormice in Northern Italian Hazel Groves. Int. J. Agric. Resour. Gov. Ecol. 2018, 14, 352–367. [Google Scholar] [CrossRef]
- Claps, D.; Cutaia, L.; Beltrani, T.; Ceruti, F.; La Monica, M.; Mancuso, E.; Porta, P.L. The Application of By-Products Legislation in Italy as a Strategic Lever for the Competitiviness of Businesses: An Evolving Legal Administrative Scenario. In Proceedings of the Fourth Symbiosis Users Network (SUN) Conference, Rimini, Italy, 4 November 2020; pp. 56–65. [Google Scholar]
- Meadows, D. Thinking in Systems: A Primer, Chelsea Green Publishing; Chelsea Green Publishing: White River Junction, VT, USA, 2015. [Google Scholar]
- Argyris, C.; Schön, D. Theory in Practice. Increasing Professional Effectiveness; Jossey-Bass: San Francisco, CA, USA, 1974. [Google Scholar]
- Bianchi, C. Dynamic Performance Management; Springer: Cham, Switzerland, 2016. [Google Scholar]
- Winch, G.W. Consensus Building in the Planning Process: Benefits from a “Hard” Modeling Approach. Syst. Dyn. Rev. 1993, 9, 287–300. [Google Scholar] [CrossRef]
- Coyle, R.G. System Dynamics Modelling: A Practical Approach; CRC Press: Boca Raton, FL, USA, 1996. [Google Scholar]
- Rajala, T.; Laihonen, H.; Vakkuri, J. Shifting from Output to Outcome Measurement in Public Administration-Arguments Revisited. In Outcome-Based Performance Management in the Public Sector; Borgonovi, E., Anessi-Pessina, E., Bianchi, C., Eds.; Springer: Berlin/Heidelberg, Germany, 2018; pp. 3–23. [Google Scholar]
- Rogers, E.M. Diffusion of Innovation, 4th ed.; The Free Press: New York, NY, USA, 1995. [Google Scholar]
- Yazan, D.M.; Fraccascia, L. Sustainable Operations of Industrial Symbiosis: An Enterprise Input-Output Model Integrated by Agent-Based Simulation. Int. J. Prod. Res. 2020, 58, 392–414. [Google Scholar] [CrossRef]
- Kelling, G.L.; Wilson, J.Q. Broken Windows. Atl. Mon. 1982, 249, 29–38. [Google Scholar]
Disclaimer/Publisher’s Note: The statements, opinions and data contained in all publications are solely those of the individual author(s) and contributor(s) and not of MDPI and/or the editor(s). MDPI and/or the editor(s) disclaim responsibility for any injury to people or property resulting from any ideas, methods, instructions or products referred to in the content. |
© 2023 by the authors. Licensee MDPI, Basel, Switzerland. This article is an open access article distributed under the terms and conditions of the Creative Commons Attribution (CC BY) license (https://creativecommons.org/licenses/by/4.0/).










