Next Article in Journal
Long-Term Effects of Municipal Solid Waste Leachate on Soil Hydraulic Properties
Next Article in Special Issue
Machine Learning-Enhanced Analysis of Small-Strain Hardening Soil Model Parameters for Shallow Tunnels in Weak Soil
Previous Article in Journal
Analysis of Seismic Site Effects in Plio-Quaternary Intermontane Basin (L’Aquila, Central Italy)
 
 
Font Type:
Arial Georgia Verdana
Font Size:
Aa Aa Aa
Line Spacing:
Column Width:
Background:
Article

Rockfall Dynamics Prediction Using Data-Driven Approaches: A Lab-Scale Study

by
Milad Ghahramanieisalou
* and
Javad Sattarvand
Department of Mining and Metallurgical Engineering, University of Nevada, Reno, NV 89556, USA
*
Author to whom correspondence should be addressed.
Geotechnics 2025, 5(1), 13; https://doi.org/10.3390/geotechnics5010013
Submission received: 9 January 2025 / Revised: 4 February 2025 / Accepted: 8 February 2025 / Published: 12 February 2025

Abstract

Predicting rockfall dynamics is essential for effective risk management and mitigation in mining and civil engineering, where uncontrolled rockfalls can have serious safety implications. This study explores machine learning (ML) approaches to model rockfall behavior, using experimentally derived data to predict key parameters: translational and angular velocity, coefficient of restitution (COR), and runout distance. Rockfall behavior is complex, influenced by factors such as rock shape and release angle, which create irregular, nonlinear patterns that challenge traditional modeling techniques. Three ML models—K-Nearest Neighbors (KNNs), Perceptron, and Deep Neural Networks (DNNs)—were initially tested for predictive accuracy. This study found that the Perceptron model could not capture the nonlinear intricacies of rockfall dynamics, while DNNs, though theoretically capable of handling complexity, faced issues with overfitting and interpretability due to limited data. KNNs emerged as the most effective model, offering a balance of accuracy and interpretability by using instance-based predictions to reflect localized patterns in rockfall behavior. Each parameter was modeled individually, leveraging KNNs’ strength in handling the dataset’s unique characteristics without excessive computational requirements or extensive preprocessing. The results demonstrate that KNNs effectively predicts rockfall trajectories across diverse shapes and release angles, enhancing its practical application for safety and preventive strategies. This study contributes to the understanding of rockfall mechanics by providing an interpretable, adaptable model that meets the challenges posed by small, high-dimensional datasets and complex physical interactions.

1. Introduction

Predicting rockfall behavior and trajectory is essential for designing effective mitigation strategies in mining and civil engineering. Traditional approaches, primarily empirical and physics-based models, often struggle to capture the complexity of real-world rockfall interactions, such as irregular shapes, varying release angles, and impact dynamics. Machine learning (ML) offers a complementary solution by employing data-driven models that improve prediction accuracy and adaptability. These models focus on key parameters, such as translational and angular velocity, coefficient of restitution (COR), and runout distance, allowing for more precise trajectory predictions based on initial conditions.
This study builds upon experimentally derived rockfall data, capturing a range of trajectories and behaviors across different shapes and angles. Various ML models were tested, including Perceptron and Deep Neural Networks (DNNs), but these approaches faced challenges such as overfitting and computational inefficiencies due to the high-dimensional, noise-sensitive nature of rockfall data. To address these limitations, this study selected K-Nearest Neighbors (KNNs), which effectively identifies localized patterns in rockfall motion without requiring complex architectures or extensive preprocessing. By tailoring KNN models to predict rockfall parameters individually, the study captures the distinct influence of shape and release angle on rockfall behavior while maintaining computational efficiency.
Significant progress has been made in rockfall hazard modeling, with studies emphasizing the importance of factors such as boulder shape, impact mechanics, slope characteristics, and restitution properties in refining trajectory predictions. Yan et al. [1] developed a 3D physics-based model to simulate rockfall trajectories using various shapes, considering mass, velocity, and rotational effects to enhance motion prediction. Wong & Tang [2] explored the effects of slope angle and rock shape on trajectory paths, identifying shape-induced randomness as a key factor in rockfall unpredictability. Nagendran & Ismail [3] examined the role of rock size, shape, and ground surface properties in determining runout distances, while Shiyake et al. [4] applied 2D discrete element methods to assess the influence of polygonal particle shapes on impact behavior. Zhu et al. [5] analyzed how cushion thickness affects impact force mitigation, while Wright et al. [6] investigated the role of granular substrates in modifying rockfall energy dissipation. Ge et al. [7] quantified the effects of sphericity and volume on runout behavior, and Shadabfar et al. [8] incorporated machine learning to improve rockfall risk assessments. Field studies by Volkwein et al. [9] and Pfeiffer [10] provided empirical insights into trajectory behavior, impact forces, and the effectiveness of protective measures. More recently, Liu et al. [11] and Krengel et al. [12] emphasized the importance of particle shape and initial orientation in improving the accuracy of rockfall simulations. Ushiro & Tsutsui [13] and Ji et al. [14] examined rockfall trajectories and rotational dynamics, introducing predictive formulas for velocity and bounce height. Ji et al. [14] proposed the impact posture coefficient (IPC) to quantify rotational impact effects, while Chau et al. [15] provided empirical data on restitution coefficients, contributing to a better understanding of energy dissipation in rockfall motion.
Recent advances in data-driven rockfall research have integrated machine learning techniques to enhance rockfall detection, trajectory prediction, and risk assessment. Noël et al. [16] and Chen et al. [17] introduced methods such as Computer Assisted Video Reconstruction (CAVR) and the Energy Tracking Method (ETM) to refine rockfall simulations by incorporating key variables like translational and rotational energy, bounce heights, and air drag. Francioni et al. [18] improved simulation accuracy by integrating UAV-derived data with Discrete Fracture Network (DFN) models, allowing for realistic block volume distributions in landslide-prone areas. Farmakis et al. [19] applied deep learning models, such as PointNet and PointNet++, to analyze LiDAR data, enabling real-time detection of rockfall-prone zones with high precision. Senanayake et al. [20] employed ML models in open-pit mines to assess rockfall risks based on slope geometry, demonstrating the utility of rapid data-driven risk assessments for mining safety. Other studies, such as Fanos & Pradhan [21], used ensemble ML models and GIS-based Ant Colony Optimization (ACO) to improve slope failure predictions, while Huang et al. [22] applied KNN models to predict rockfall runout distances during seismic events, validating their approach through controlled shaking table tests.
Probabilistic approaches have also been widely applied in rockfall research. Dussauge-Peisser et al. [23] proposed a framework using power-law distributions to model volume frequency relationships, providing a statistical basis for long-term risk assessments. Blanco et al. [24] automated rockfall detection in Spain’s Montserrat Massif using machine learning on 3D point cloud data, achieving high precision in classifying rockfall events. Farmakis et al. [25] extended this approach by developing a deep learning model trained on historical rockfall data and terrain attributes, improving predictive capabilities for hazard assessment. Hibert et al. [26] leveraged seismic signals and Random Forest models to predict rockfall properties, such as mass and velocity, presenting a high-accuracy method for real-time hazard response without relying on attenuation models. Fanos et al. [27] combined 3D kinematic modeling with fuzzy-AHP to develop hybrid ML models for hazard mapping, enabling the identification of high-risk zones and mitigation strategies tailored to site-specific conditions. Shadabfar et al. [8] applied Monte Carlo sampling and sensitivity analysis to assess how different rock shapes and sizes influence energy dissipation and overall movement behavior, contributing to the design of more effective rockfall barriers and retaining structures. Xu et al. [28] examined uncertainty in landslide runouts using data-mining techniques, demonstrating how boosting tree algorithms can refine risk assessments based on geomorphological parameters.
These studies illustrate the shift from purely theoretical models to data-driven machine learning frameworks, allowing rockfall research to incorporate real-world complexities with greater accuracy. From probabilistic modeling to ML-enhanced detection, these approaches provide increasingly precise and adaptable methods for rockfall hazard assessment. By integrating experimental rockfall data with ML techniques, this study builds upon these advancements to refine predictive models, bridging the gap between controlled experiments and real-world applications in rockfall risk mitigation.

2. Research Objectives

There have been several experimental studies investigating rockfall dynamics, particularly focusing on the influence of rock shape and release angle. Glover’s [29] research examined how elongate and platy rocks influence runout distances and deposition patterns, while Caviezel et al. [30] conducted large-scale field experiments, releasing equant and wheel-shaped blocks (45–2670 kg) down a natural mountainside to analyze shape-driven runout behavior. These studies highlight the necessity of incorporating shape into predictive models. Building upon this foundation, the present study conducts controlled laboratory experiments to systematically analyze trajectory variations, velocity fluctuations, and impact behavior under well-defined conditions.
While prior research has provided valuable experimental insights into rockfall motion, this study advances the field by leveraging experimental data to develop a predictive model that accurately forecasts rockfall behavior [31,32]. Specifically, the goal is to use machine learning, employing the K-Nearest Neighbors (KNNs) algorithm, to predict key outcomes, such as trajectory, translational velocity, and angular velocity, based on rock shape and release angle. The dataset, derived from controlled experiments on three distinct rock shapes—spherical, ellipsoidal, and octahedral—at 15° and 30° release angles, forms the foundation for this modeling approach.
KNNs are selected for their interpretability and ability to handle multi-dimensional, nonlinear datasets effectively. By identifying patterns within neighborhoods of similar data points, this method provides an accessible yet powerful framework for understanding how variations in shape and release angle influence rockfall behavior. This predictive approach not only reinforces existing experimental findings but also enhances practical applications by offering a transparent baseline model for rockfall hazard assessment [33].
The comparative analysis of experimental results reveals consistent trends across different scales of study. The present study finds that ellipsoidal and octahedral rocks exhibit greater lateral spread, particularly at 30° release angles, due to rotational instability—aligning with Glover’s [29] findings on the wider dispersion of elongate and platy rocks and Caviezel et al.’s [30] large-scale observations of wheel-shaped blocks exhibiting lateral spreads up to 36°. All studies confirm that steeper slopes reduce lateral dispersion by channeling rocks toward the fall line. Velocity trends also align with ellipsoidal and octahedral rocks exhibiting greater fluctuations (−3 m/s to −0.5 m/s), similar to Glover’s [29] findings on elongate and platy rocks. Caviezel et al. [30] extended these observations to field-scale conditions, where wheel-shaped blocks retain momentum at speeds reaching 30 m/s, comparable to elongate and platy rocks in Glover’s [29] research.
Energy transfer and restitution trends further support these findings. This study documents cases where ellipsoidal rocks exceed COR = 1 due to horizontal-to-vertical energy transfer, mirroring Glover’s [29] observations of platy and elongate rocks with high-energy retention (COR values nearing 6). Caviezel et al. [30] reinforced this trend at the field scale, demonstrating that larger blocks dissipate energy more efficiently, while wheel-shaped rocks retain momentum over extended distances. Similarly, deposition patterns observed in this study complement large-scale runout trends reported by Glover [29] and Caviezel et al. [30], where equant rocks exhibit the longest runouts (~8.0 m), while elongate, platy, and wheel-shaped rocks maintain more dispersed trajectories [34,35].
Beyond theoretical analysis, this research aims to bridge the gap between experimental studies and practical application. The predictive model is designed to provide actionable insights for geotechnical engineers, mining professionals, and safety planners, enhancing hazard assessments and mitigation strategies. Accurate forecasting of lateral dispersion and runout distances can inform the design of protective structures, while improved trajectory predictions can help minimize risks to infrastructure and personnel. By transforming controlled experimental observations into a data-driven predictive framework, this study offers a practical tool for rockfall hazard assessment, reinforcing the critical role of shape in rockfall trajectory modeling and demonstrating the potential of machine learning in refining predictive capabilities.

3. Data Collection and Preprocessing

3.1. Experimental Setup

The rock release (Figure 1) and tracking system in this study were designed to ensure controlled and repeatable rockfall events, closely simulating real-world dynamics while capturing detailed motion data. A magnetized release mechanism, integrated into the pendulum arm, securely held each rock sample. As the pendulum swings, the rock is released upon reaching the stop bar, ensuring consistent initial velocity and precise release angles. The measurements of the pendulum are detailed in Table 1 and Figure 2.
To maintain uniform test conditions, concrete rock samples were produced using 3D-printed molds, ensuring consistent geometry, dimensions, and mass distribution across trials. These molds allowed precise casting of three distinct rock shapes, representative of common natural rockfall geometries. The material properties were selected to mimic natural rock characteristics, ensuring realistic impact and rebound behavior.
A high-speed motion tracking system recorded the trajectory of each rockfall event. Two Sony Cyber-shot DSC-RX0 II cameras, positioned at front and side views, captured footage at 240 frames per second, enabling frame-by-frame analysis of velocity, rotation, impact forces, and lateral dispersion. This dual-camera setup ensured accurate tracking of both translational and angular motion [36].
Image analysis and motion tracking used structured video processing techniques to extract kinematic parameters. Each high-speed recording was divided into individual frames with a time step of Δt = 1/240 s, allowing precise tracking of rock motion, trajectory deviations, and impact dynamics. The calibration used a reference object of known dimensions, converting pixel-based measurements into real-world units. This approach ensured accurate and repeatable velocity calculations, trajectory reconstructions, and energy dissipation measurements, providing a comprehensive dataset for rockfall motion analysis.
This release, tracking, and image analysis system provided precise control over experimental conditions, ensuring reliable insights into shape-driven rockfall behavior with a high degree of reproducibility and analytical accuracy.
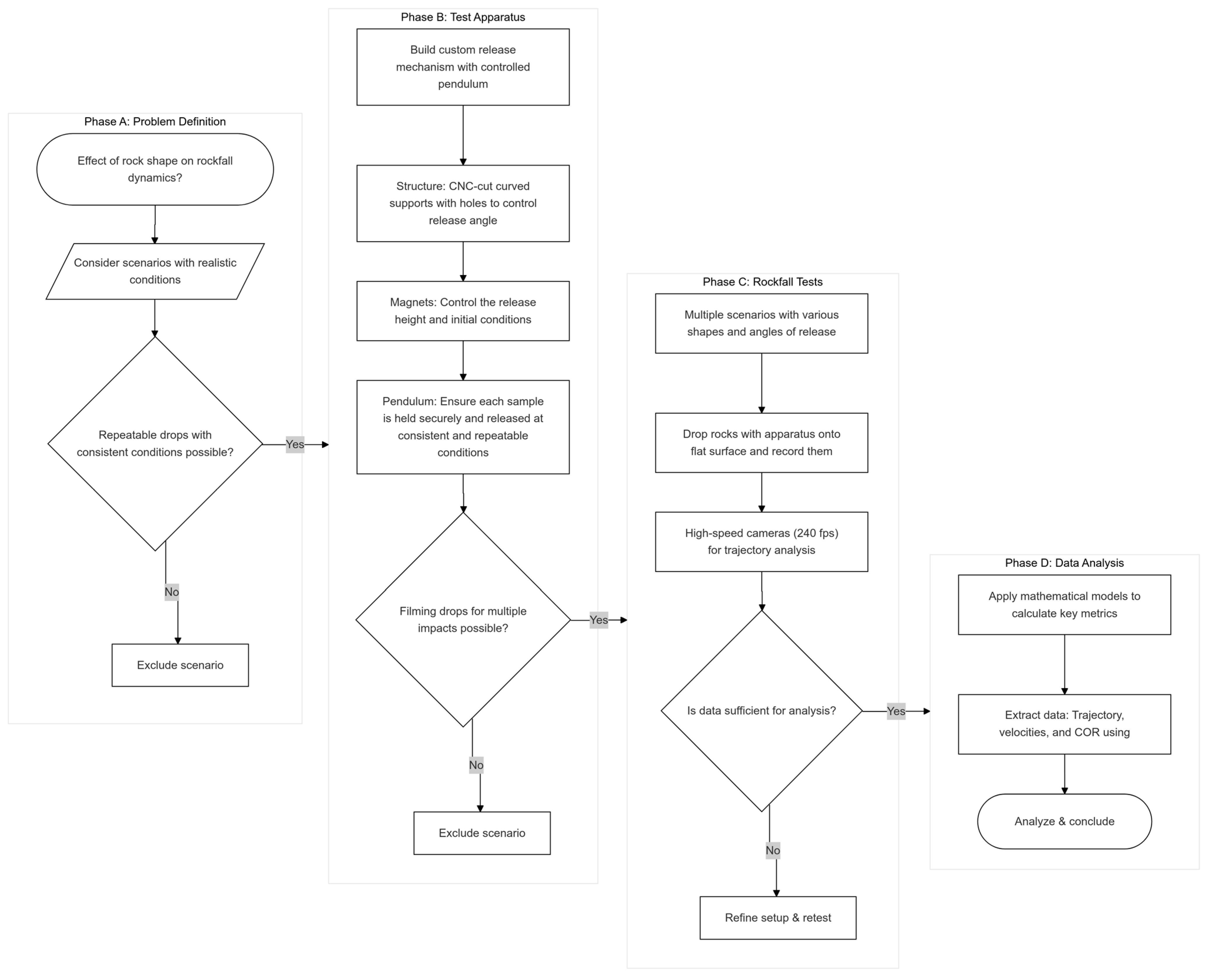
The flowchart in Figure 3 outlines the step-by-step process followed to conduct the lab-scale experiments and obtain the necessary data on rockfall dynamics. The procedure consists of four key phases: defining the research problem, designing a controlled test apparatus, performing rockfall experiments, and analyzing the collected data.
The process begins with defining the research question: How do rock shape and release angle influence rockfall motion? Realistic scenarios are considered, while those lacking repeatability and consistency are excluded. A custom-built test apparatus is then designed to ensure controlled and repeatable experiments.
Experimental trials (Figure 4) are conducted using different rock shapes and release angles. High-speed recordings are analyzed for each trial, capturing trajectory, impact forces, and motion variability. The tests include six shape–angle combinations, such as spherical, ellipsoidal, and octahedral rocks, released at 15° and 30°. If the collected data is insufficient, adjustments are made, and trials are repeated.
Finally, the recorded video data is analyzed using mathematical models and image processing techniques. Key parameters, such as trajectory, translational and angular velocities, and the coefficient of restitution (COR), are extracted. This analysis provides insights into lateral dispersion, energy dissipation, and motion variability, helping to understand the effects of shape and release conditions on rockfall behavior. The structured approach ensures reliable results through precise control, systematic testing, and rigorous data analysis.

3.2. Data Preprocessing

The dataset followed a structured preprocessing pipeline to ensure consistency, accuracy, and suitability for machine learning. The study’s independent variables were rock shape (spherical, ellipsoidal, and octahedral) and release angle (15° and 30°), both of which directly influenced rockfall behavior. The dependent variables included impact velocity, rebound velocity, translational velocity, angular velocity, coefficient of restitution (COR), runout distance, and lateral dispersion. These parameters were derived from high-speed video analysis of 150 experimental trials, with 25 drops per shape at each release angle. This dataset quantified how shape and release angle affect trajectory stability, impact behavior, and energy dissipation, making it valuable for predictive modeling.
Data cleaning addressed missing or inconsistent values to maintain model accuracy. The frames with missing tracking points, caused by motion blur or occlusion, were filled using linear interpolation to preserve continuity in the position and velocity data. The outliers in velocity and angular velocity, detected using a ±3 standard deviation threshold, were smoothed using adjacent data points to ensure consistency. Side and front camera recordings were synchronized using shared timestamps for accurate 3D positional reconstruction. To align impact events across trials, sudden changes in velocity and angular velocity identified impact moments, allowing for the removal of irrelevant pre-release and post-rebound frames.
Feature engineering transformed raw positional data into meaningful parameters. The impact velocity was computed as the magnitude of the velocity vector before impact, while rebound velocity was measured post-impact. The COR, an indicator of energy dissipation, was determined as the ratio of rebound velocity to impact velocity [37,38]. The runout distance measured the horizontal displacement from the first impact to the final resting position, while lateral dispersion quantified the perpendicular deviation from the primary falling direction, revealing the effects of rotational instability. The spin direction was categorized based on angular velocity sign, distinguishing between topspin (negative) and backspin (positive). These features ensured a clear understanding of the relationship between input and output variables in rockfall motion.
Standardization and scaling ensured uniformity across experiments. The angular velocity was converted to radians per second, and the positional and velocity measurements were standardized to meters and meters per second. Min-Max Normalization (0, 1) was applied to prevent variables with different ranges from disproportionately influencing the model. Time-series data, which varied in length due to differences in rockfall durations, was transformed into fixed-length vectors using a predefined timestep, preserving temporal dependencies while maintaining structured input dimensions.
The dataset, comprising 150 impact events, was aggregated into a master dataset, where each row represented a single impact event with both raw and derived features. It was then split into training (80%) and testing (20%) subsets, ensuring proportional representation of rock shape and release angle. Categorical variables, such as rock shape, were label-encoded for compatibility with machine learning algorithms. The time alignment corrections set the zero-time reference at the moment of release, ensuring consistency across all trials.
Validation checks ensured physical plausibility, dimensional consistency, and data integrity. The COR and rebound velocity were cross-validated against video observations to confirm that values matched expected physical behavior, with rebound velocity always lower than impact velocity, indicating proper energy dissipation. The outliers were detected using boxplot thresholds (1.5 times the interquartile range above Q3 or below Q1), ensuring that extreme anomalies caused by tracking errors were identified and removed. Reconstructed trajectories, grouped by shape and release angle, highlighted distinct motion patterns, confirming the influence of shape on impact behavior. Spherical rocks followed more predictable paths, while ellipsoidal and octahedral rocks showed greater deviations in lateral dispersion and rebound angles. Variations in trajectory spread, spin effects, and COR values further illustrated how shape influences post-impact motion, leading to greater trajectory divergence in non-spherical samples.
By structuring the dataset to define relationships between independent and dependent variables, the preprocessing pipeline ensured model reliability while maintaining physical interpretability. The 150 recorded impact events provided a robust dataset linking shape-driven motion variability to fundamental rockfall dynamics, offering valuable insights for predictive modeling and hazard assessment.

4. Methodology

This study compared three models—Perceptron, Deep Neural Networks (DNNs), and K-Nearest Neighbors (KNNs)—to determine the most reliable predictor based on the Mean Squared Error (MSE), statistical significance, confidence intervals, and error distribution.
Three models were evaluated for predicting rockfall parameters, such as trajectory, velocity, and runout distance. The Perceptron model, despite its simplicity and ability to learn linear relationships, was unable to capture the nonlinear complexity of rockfall behavior. Variables like rock shape and release angle introduce significant nonlinearity, which the Perceptron could not effectively interpret, leading to overly simplistic and unreliable predictions.
Deep Neural Networks, in contrast, initially appeared promising due to their ability to model complex patterns through their multi-layered architecture. However, the small dataset available for rockfall predictions was insufficient for DNNs, leading to overfitting rather than generalization. Regularization techniques, such as dropout and weight decay, failed to mitigate this issue. The extensive hyperparameter tuning required for optimizing DNNs, along with the computational cost, made them impractical for this study. Additionally, the opaque nature of DNN predictions limited interpretability, making it difficult to assess how rock shape and release angle influenced the outputs.
KNNs emerged as the most effective model due to their simplicity, adaptability, and performance. Unlike DNNs, KNNs do not require a training phase or complex hyperparameter tuning beyond selecting the optimal number of neighbors. This makes it particularly valuable for small datasets, as it leverages data structures by comparing new instances to similar ones in its neighborhood. KNNs naturally accommodate nonlinear relationships in rockfall dynamics without extensive computational requirements. Furthermore, KNNs exhibited the lowest MSE across different data folds and produced a more condensed and narrower error distribution compared to DNNs and Perceptron, ensuring greater predictive consistency [33]. Figure 5 illustrates this comparison for the ellipsoidal shapes at two different release angles as an example.
Confidence intervals further supported KNNs’ stability. The model exhibited a confidence interval lower bound of −0.007393 and an upper bound of 0.003018, whereas DNNs showed a wider range from 0.002116 to 0.012655, indicating higher variability. The Perceptron model demonstrated even greater variability, with a confidence interval spanning from −0.012238 to 0.002142. A t-test comparing models indicated no statistically significant performance differences, with p-values of 0.506209 between KNNs and DNNs and 0.837200 between KNNs and Perceptron. However, KNNs’ consistently lower MSE and condensed error distribution suggest practical advantages in predictive accuracy.
The literature also supports KNNs’ suitability for location-based training tasks, as it effectively captures spatial relationships and nonlinear patterns without requiring extensive data preprocessing. Its ability to assess similarity through distance metrics allows it to handle rockfall trajectory variability naturally.
Table 2 summarizes the MSE values, confidence intervals, and t-test p-values for the three models’ performance for ellipsoidal shapes.
Ultimately, KNNs were chosen for their balance between model complexity, interpretability, and performance. Its ability to effectively handle the dataset’s size and variability while avoiding overfitting and excessive computational demands made it the preferred choice for predicting rockfall trajectories. Unlike DNNs and Perceptron, KNNs provided stable, transparent predictions that align well with the physical behavior of rockfall dynamics, ensuring reliability in geotechnical safety applications. Figure 6 illustrates the predicted trajectories by the three models for the ellipsoidal samples at release angles of 15° and 30°.

5. Model Structure and Evaluation Strategy

Distinct KNN models were developed for each parameter to enhance specialization by aligning each model with the unique data patterns of its target output. This structure leverages KNNs’ instance-based approach to focus on localized data points, ensuring high fidelity in capturing variations across rockfall events.
Model validation was performed using K-Fold Cross-Validation, where the dataset was divided into “k” folds, with each model trained on “k − 1” folds and tested on the remaining folds. This process was repeated across all folds, producing an averaged metric to evaluate reliability. The Mean Squared Error (MSE) served as the primary performance metric, quantifying the model fit, minimizing overfitting, and increasing robustness across rockfall scenarios. The MSE calculates the average squared difference between the predicted and actual values, penalizing larger errors more heavily, making it particularly sensitive to outliers. In a study on rockfall behavior in a laboratory setting, where trajectory (y) ranges from −0.5 to 0.5 m, translational velocity (vy) varies between −5 and 5 m/s, and angular velocity (ω) spans −40 to 5 rad/s, interpreting the MSE requires careful consideration of these scales.
Table 3 summarizes the key inputs and configurations for the KNN models, specifying the predicted variable, feature inputs, target time series, tested k values, validation method, weighting scheme (Uniform), and distance metric (Euclidean) [39]. A low MSE suggests that predictions closely mirror actual values, while a high MSE indicates substantial deviations. For instance, an MSE of 0.01 for (y) reflects minimal errors within a narrow range, while an MSE of 25 for (vy) is high, given the broader but still constrained range. The scale and variability of the target variable largely determine whether an MSE is “low” or “high”.
The magnitude of the MSE is inherently tied to the training set’s values, with larger ranges or higher variability naturally yielding larger MSEs. Errors in predicting (vy), spanning a range ten times wider than (y), will result in larger MSE values, even if relative accuracy is similar. Similarly, the MSE for (ω), with its wider range and potential for erratic behavior, is expected to be higher unless the model effectively captures its underlying dynamics [40].
Improving the MSE in rockfall predictions involves mitigating outliers, ensuring representative samples, and refining feature engineering to better capture relationships between parameters like shape, release angle, and target variables. Model selection is also crucial—simpler models like KNNs can handle small datasets effectively, reducing overfitting, whereas neural networks, despite their complexity, may struggle to generalize on limited data, leading to higher MSEs.
While precision, recall, and F1-score are common in classification tasks, they are unsuitable for this regression problem, where predictions are continuous and must be evaluated on a continuous scale.
To optimize model performance, a grid search was conducted to determine the optimal value of k_neighbors, tested over a range (e.g., 3 to 10). This tuning process balanced model sensitivity to local patterns, ensuring predictions remained accurate without underfitting or overfitting.
The model predicts multiple parameters essential for understanding rockfall behavior, including trajectory, translational velocity, and angular velocity. The trajectory model estimates the y-position over time, offering insight into how shape and release angle affect a rock’s descent. The translational velocity model tracks changes in velocity throughout the rock’s path, which is critical for determining impact forces at different points in the trajectory. The angular velocity model provides information on rotational rates, particularly relevant for non-spherical rocks, where rotation significantly influences stability and motion. This structured approach, using separate KNN models with fine-tuned parameters validated through cross-validation, demonstrates an adaptable framework capable of capturing complex rockfall behaviors with high accuracy.
Despite its advantages, the KNNs approach presents certain challenges that were addressed to optimize model performance. One major issue is the curse of dimensionality, which arises when time-series data are flattened into fixed-length vectors, increasing dimensionality and potentially degrading the KNNs’ performance. This was mitigated by training separate KNN models for individual rockfall parameters, such as the trajectory, velocity, angular velocity, coefficient of restitution (COR), and runout distance. By reducing the number of dimensions in each model, this approach preserved localized patterns while minimizing computational complexity. For example, the trajectory model focused exclusively on y-values across timesteps, limiting the impact of unrelated variables and reducing the effects of excessive dimensionality.
Noise sensitivity was another concern, as KNNs are highly influenced by outliers. This issue was addressed through K-Fold Cross-Validation and the Mean Squared Error (MSE) as a robustness metric, helping to smooth out the disproportionate impact of individual noisy data points. Additionally, tuning the “k_neighbors” parameter optimized the balance between capturing localized patterns and preventing excessive influence from a single noisy neighbor. In predicting translational velocity, selecting a moderate “k_neighbors” value smoothed velocity estimates across samples, reducing erratic variations and ensuring stable performance despite potential noise in the limited dataset.
Scalability is a known limitation of KNNs due to its instance-based nature, which requires storing all training samples and computing distances for every prediction. This computational burden was minimized by segmenting the dataset into separate KNN models for different rockfall parameters. This segmentation effectively reduced the number of training samples used in each model while maintaining computational feasibility, even with a limited dataset.
Another challenge in this approach is the lack of explicit temporal dependency modeling. Flattening time-series data into fixed-length vectors removes sequential relationships between timesteps. However, the model leveraged spatial similarity and instance-based learning to approximate these dependencies. For example, the runout distance and the COR models indirectly captured temporal trends by identifying spatially similar rockfall instances based on shape and release angle, which are key factors influencing post-impact behavior. This approach allowed the KNN models to reflect real-world rockfall dynamics despite not explicitly modeling time-dependent interactions.
Overall, the structured application of KNN models provided a robust and adaptable method for predicting rockfall behavior while addressing key limitations related to dimensionality, noise, scalability, and temporal dependencies. The specialized models ensured accurate trajectory, velocity, and rotational predictions, contributing to a reliable framework for analyzing rockfall motion in controlled experimental conditions.

6. Results and Analysis

The K-Fold Cross-Validation process ensures that the model’s predictions are evaluated accurately by comparing them to the actual target values in the dataset. The target variable, y, is stored in a data frame where each row represents time-series data for a sample. The columns correspond to 40 timesteps in the trajectory series, from y_t0 to y_t39. This time-series data is flattened to form the actual y values used for model training and evaluation.
During each fold, the dataset is split into training and testing subsets using index arrays. These arrays determine which samples are used for training and which are reserved for testing. The test subset contains the actual y values that serve as the ground truth for evaluating the model’s predictions. Once the model is trained on the selected training data, it generates predictions for the test set. These predicted values are compared to the actual y values using error metrics, such as the Mean Squared Error (MSE), which quantifies how accurately the model replicates the true trajectory data. This approach ensures a reliable assessment of the model’s ability to predict rockfall motion across different dataset partitions. Figure 7 shows the best performing model across for each rock shape and release angle combination.
For each rock shape and release angle, the fold with the lowest MSE was chosen as it best represented the model’s predictive accuracy under those conditions. This approach ensured a clear evaluation of the model’s performance without unnecessary complexity from averaging across all folds. By focusing on the best-performing cases, the analysis highlighted the most accurate and meaningful results.
The results are shown through graphs comparing the actual and predicted trajectories for each shape and release angle. These visualizations demonstrate a strong match between the measured and predicted paths, reinforcing the reliability of the model. Alongside the graphs, the MSE values provide a numerical measure of accuracy, showing how well the model captures complex rockfall behavior.
Several key observations emerged. Spherical rocks released at a 30° angle showed the closest match between predicted and actual trajectories, with the lowest MSE in this category. This suggests that the KNNs model effectively captured the simpler motion of these rocks. Non-spherical rocks showed more erratic movement, but the model’s best-performing fold still identified consistent trajectory patterns, demonstrating its ability to adapt to complex motion despite higher variability.
The graphs in Figure 8 show how well the KNNs model predicts vertical velocity (vy) for six combinations of rock shape and release angle. They capture the complexity of rockfall motion, including drop, impact, and rebound speeds, which create intricate patterns for the model to learn.
For the spherical samples, the predictions closely match actual values, indicating the model effectively captures their consistent motion. However, the non-spherical samples, especially the octahedral rocks, show greater deviation between the predicted and actual values. Their irregular shape and unpredictable post-impact behavior make them harder to model accurately, adding to the challenge of predicting their trajectories.
Predicting angular velocity (ω) is particularly challenging due to the unpredictable rotational behavior of all rock shapes. Rocks exhibit varying degrees of topspin or backspin, along with sudden changes in rotation after impact, making this parameter difficult to model. Despite these complexities, certain trends emerge that highlight the differences in predictability among the rock shapes.
For the spherical samples, the KNNs model shows the closest match between the predicted and actual values, especially at the 30° release angle. Their uniform shape and consistent motion make their rotation easier to capture accurately. In contrast, the non-spherical rocks, particularly the octahedral samples, are much harder to predict. Their irregular geometry leads to erratic rotations and unpredictable impact responses, causing significant differences between the predicted and actual values.
The ellipsoidal samples released at 15° show the greatest divergence. Their elongated shape, combined with a lower release angle, seems to increase instability in their rotational motion, making them especially difficult to model. This behavior may be linked to the “wobbling” effect, where a disk-like body takes time to stabilize around its main axis. Glover’s [29] thesis supports this idea, noting that elongate rocks initially experience rotational instability before aligning with their principal moment of inertia over distance. At lower release angles, the descent is more gradual, allowing this wobbling to persist longer, leading to greater early-stage divergence before stabilization occurs.
These findings, supported by the presented graphs (Figure 9), highlight the intricate nature of angular velocity predictions.

Error Distribution and Sensitivity Analysis of ‘k_neighbor’ Value

The performance of the KNN models across vertical displacement, vertical velocity, and angular velocity highlights both strengths and challenges, closely tied to the variability of the observed values. For vertical displacement, the limited range of the actual values results in generally low MSE values. (Table 4) The spherical samples at both release angles are the most predictable, particularly at 30°, where errors drop as low as 0.0003. This reflects the consistency of their trajectories, which lack the erratic bouncing and lateral deviations seen in non-spherical shapes. In contrast, the octahedral samples at 15° show the highest MSE values, such as 0.0068 in Fold 5, reflecting their chaotic behavior after impact.
Vertical velocity predictions introduce more complexity due to the rapid transitions during drop, impact, and rebound. The spherical samples remain the most predictable, particularly at 30°, where their MSE values remain low, reaching 0.0951 in Fold 5. Their smoother velocity profiles allow the model to capture their motion more effectively. However, the non-spherical samples, especially the octahedral ones, present greater challenges. At 15°, their MSE peaks at 0.9272 in Fold 5, reflecting the difficulty in predicting their highly variable rebound velocities. The ellipsoidal samples also show increased errors at 15° compared to 30°, suggesting that the shallower angle amplifies the irregularities in their motion.
Angular velocity is the most difficult parameter to predict due to the variability in rotational behavior, including shifts in spin direction and the magnitude after impact. The octahedral samples at 15° pose the greatest challenge, with their MSE values exceeding 123 in Fold 3 and reaching 159 in Fold 4. Their erratic rotational dynamics, including unpredictable shifts in topspin and backspin, contribute to these high errors. The ellipsoidal samples also show significant divergence, particularly at 15°, where their MSE values reflect greater unpredictability in their rotation. In contrast, the spherical samples, especially at 30°, produce the lowest MSE values for angular velocity, with errors as low as 2.999 in Fold 4. This suggests that their more regular and predictable rotation patterns, less influenced by shape asymmetries and impact dynamics, make them easier for the model to capture accurately.
The analysis shows that KNN models perform well for spherical samples across all parameters, while non-spherical shapes present greater challenges, especially for vertical velocity and angular velocity. The octahedral samples at a 15° release angle consistently produce the highest errors, reflecting their erratic and unpredictable motion. A shallower release angle increases variability in non-spherical shapes, whereas a steeper 30° angle improves predictability across all parameters.
To further evaluate model performance, error distributions offer insights beyond the MSE by highlighting the variability, symmetry, and potential biases in predictions. The ellipsoidal samples at a 15° release angle illustrate these differences (Figure 10).
For vertical displacement, the error distribution is the widest, reflecting the challenge of predicting y-values due to their small range and the erratic bouncing of ellipsoidal samples. Despite this, the near-zero mean indicates no systematic bias.
The vertical velocity errors show a narrower distribution, suggesting improved precision due to the broader range of observed vy values. However, variability remains, particularly in predicting the rebound velocities influenced by the rotational effects. The mean error is near zero, confirming the model avoids systematic over- or under-prediction.
Angular velocity has the most constrained error distribution, indicating more consistent predictions. This likely results from a less complex signal in rotational dynamics. However, for the ellipsoidal samples with significant topspin or backspin variations, the model may smooth out finer rotational details, improving overall predictability but potentially limiting sensitivity to subtle changes after impact.
Figure 11 illustrates the sensitivity of the Mean Squared Error (MSE) values to the hyperparameter “k-neighbors” in the KNN models. The analysis focuses on the ellipsoidal samples released at 15° to demonstrate the impact of selecting an optimal “k” value on predictive performance. A grid search algorithm systematically evaluates model performance over a predefined range of “k” values, from 3 to 10, ensuring that the chosen parameter balances the model complexity and accuracy while avoiding arbitrary selections.
The results show that the MSE values are highly sensitive to the choice of “k”, highlighting its crucial role in model performance. For vertical displacement (y), the MSE gradually decreases as “k” increases, indicating that smaller values tend to overfit the data by capturing noise rather than general trends. The MSE initially drops between “k” values of 3 to 5, then temporarily rises between 5 and 7 before resuming its decline, reaching the lowest value at “k = 10”. This pattern suggests that while smaller “k” values risk overfitting, excessively large “k” values may also introduce inconsistencies, emphasizing the need for careful tuning.
For vertical velocity (vy), a similar trend emerges, with the MSE decreasing from “k = 3” to “k = 6”. However, beyond “k = 5”, improvements diminish, and the graph stabilizes. The greater sensitivity of vy predictions to “k” reflects the broader range of the actual velocity values, making model performance more dependent on balancing local and global trends.
Angular velocity (ω) exhibits a more consistent reduction in the MSE values as “k” increases, particularly up to “k = 8”. The sharp MSE drop between “k = 3” and “k = 6” suggests that intermediate values effectively balance local and global patterns. Beyond “k = 6”, the MSE stabilizes, with the lowest value at “k = 8” and minimal variation from “k = 6” to “k = 10”. This stability indicates that higher “k” values help reduce the influence of outliers in rotational dynamics, improving reliability. The sharp decline at smaller “k” values suggests that the model is highly sensitive to noise when fewer neighbors are used, while higher values ensure more consistent performance.
These findings emphasize the importance of selecting an appropriate “k” value to balance bias and variance in the KNNs model. Poorly chosen values can significantly degrade predictive accuracy. By using a grid search to determine the optimal “k”, the analysis ensures robust and reliable predictions. While this assessment focuses on the ellipsoidal samples at 15°, the results highlight the broader necessity of hyperparameter tuning when applying KNN models to predict rockfall behavior.

7. Results and Discussion

Developing a data-driven model for simulating rockfall behavior represents a significant step forward in predicting these natural hazards. Traditional physics-based models, while widely used, often struggle to accurately capture the complex dynamics of non-spherical rocks, which are more common in nature than idealized spherical forms. Unlike spheres, which follow predictable trajectories with uniform velocity and rotation, non-spherical rocks, such as ellipsoids and polyhedral shapes, introduce irregularities that traditional equations cannot fully encapsulate. This study demonstrates the potential of data-driven approaches, which leverage experimental data and machine learning to improve prediction accuracy and account for these complexities.
The results highlight the effectiveness of this approach, particularly in modeling parameters like angular velocity and vertical velocity, where conventional methods often fall short. The non-spherical samples, such as ellipsoidal and octahedral rocks, exhibit unpredictable rotational and translational behavior that is difficult to model theoretically. The machine learning models successfully identified patterns in the experimental data, producing predictions that closely matched observed behavior and demonstrating the adaptability of data-driven techniques in capturing rockfall motion.
However, not all aspects of rockfall dynamics proved equally predictable. Modeling the lateral movement (x-values) was particularly challenging, as the non-spherical samples frequently exhibited erratic jumps and irregular dispersions that made it difficult for the models to detect clear trends. Figure 12 illustrates this chaotic spread, showing how lateral deviations varied significantly across multiple tests. The unpredictability of these patterns underscores the limitations of current data-driven models in capturing highly stochastic behavior influenced by minor differences in initial conditions. This finding highlights the need for further refinement in future research to improve the ability of machine learning models to handle lateral dispersion and other highly variable rockfall dynamics.
The model’s strengths were most evident in predicting vertical displacement, where the small range of actual values resulted in consistently low MSE values, particularly for spherical samples. The lowest error recorded was 0.0003 for a spherical sample at 30°. The vertical velocity predictions were also reliable, with MSE values reaching as low as 0.0951. However, non-spherical shapes posed challenges, with the octahedral samples at a 15° release angle showing the highest error at 0.9272 due to erratic rebound velocities. Angular velocity proved the most difficult to model, with MSE values exceeding 159 for the octahedral samples at 15°. These results highlight the challenges of capturing rotational instability and shape-driven motion irregularities.
This study also identified key limitations in using KNNs for rockfall predictions. The method does not account for temporal dependencies, limiting its ability to model time-evolving parameters, such as angular velocity. The curse of dimensionality was addressed by training separate KNN models for different parameters, reducing computational complexity while preserving localized patterns. Noise sensitivity was mitigated through cross-validation and careful tuning of the k-neighbors parameter, ensuring balanced performance between overfitting and underfitting. Despite these optimizations, scalability remains a challenge, as KNNs require storing all training samples and computing distances for every prediction. Future research should explore alternative machine learning models, such as Long Short-Term Memory (LSTM) networks, to enhance temporal prediction capabilities.
A major challenge was modeling lateral motion, where non-spherical samples exhibited erratic jumps and irregular dispersion patterns. The analysis showed that lateral displacement values lacked clear trends, making it difficult for the models to provide reliable predictions. This underscores the need for a hybrid modeling approach that combines data-driven techniques with physics-based models to improve predictability. By leveraging machine learning for pattern recognition and theoretical models for consistency, future research can refine rockfall simulations and enhance hazard mitigation strategies.

8. Conclusions

This study successfully addressed its research objectives by demonstrating the effectiveness of KNNs in capturing shape- and motion-dependent rockfall behaviors. It provided insights into the influence of shape and release angle on rockfall dynamics, validated machine learning as a viable tool for trajectory predictions, and identified key challenges in modeling non-spherical rockfalls. The results contribute to a more comprehensive understanding of rockfall motion, particularly in controlled environments where experimental conditions can be precisely managed.
The findings lay the groundwork for extending trajectory predictions to field-scale rockfall analysis. While field data are often scarce, the methodology developed here presents a scalable and adaptable framework that can be applied beyond controlled conditions. The trained predictive algorithm successfully identified key motion trends, allowing trajectory modeling to be adapted to real-world environments through parameter scaling and terrain-specific adjustments rather than requiring extensive field training [41].
Despite being conducted in a controlled setting, this study has direct applications in rockfall hazard assessment and mitigation. The results are relevant for predictive modeling and the design of protective structures, such as barriers and slope stabilization systems. The detailed analysis of rockfall motion, particularly for non-spherical shapes, provides valuable information for mining safety assessments, civil engineering projects, and infrastructure protection strategies.
Future research will focus on validating these findings in real-world conditions through remote sensing, terrain reconstructions, and field calibration data. By integrating laboratory experiments with numerical modeling and targeted field validation, this approach offers a cost-effective and practical alternative to traditional field-based studies. Expanding the dataset with more rock shapes, varying slope conditions, and additional impact scenarios will further improve model accuracy. The ultimate goal [42] is to develop robust, scalable models capable of predicting rockfall behavior across diverse geological settings without requiring extensive site-specific training.

Author Contributions

Conceptualization, M.G. and J.S.; methodology, M.G.; validation, M.G. and J.S.; formal analysis, M.G.; investigation, M.G.; data curation, M.G.; writing—original draft preparation, M.G.; writing—review and editing, M.G.; visualization, M.G.; supervision, J.S. All authors have read and agreed to the published version of the manuscript.

Funding

This research was funded by National Institute of Occupational Health and Safety grant number 75D30119C06044.

Data Availability Statement

The data presented in this study are available on request from the corresponding author.

Conflicts of Interest

The authors declare no conflict of interest.

References

  1. Yan, P.; Zhang, J.; Kong, X.; Fang, Q. Numerical simulation of rockfall trajectory with consideration of arbitrary shapes of falling rocks and terrain. Comput. Geotech. 2020, 122, 103511. [Google Scholar] [CrossRef]
  2. Wong, L.N.Y.; Tang, Z. Preliminary estimation of rock-fall lateral dispersion by laboratory test. J. Rock Mech. Geotech. Eng. 2023, 15, 3343–3351. [Google Scholar] [CrossRef]
  3. Nagendran, S.K.; Ismail, M.A.M. Analysis of Rockfall Hazards Based on the Effect of Rock Size and Shape. Int. J. Civ. Eng. 2019, 17, 1919–1929. [Google Scholar] [CrossRef]
  4. Shiyake, R.; Krengel, D.; Kikumoto, M. The effect of particle shape on rockfall events. In Proceedings of the World Congress in Computational Mechanics and ECCOMAS Congress, Yokohama, Japan, 31 July–5 August 2022; p. 1600. [Google Scholar] [CrossRef]
  5. Zhu, C.; He, M.; Yin, Q.; Zhang, X. Numerical simulation of rockfalls colliding with a gravel cushion with varying thicknesses and particle sizes. Geomech. Geophys. Geo-Energy Geo-Resour. 2021, 7, 11. [Google Scholar] [CrossRef]
  6. Wright, E.; Quillen, A.C.; Sánchez, P.; Schwartz, S.R.; Nakajima, M.; Askari, H.; Miklavcic, P. Ricochets on Asteroids II: Sensitivity of laboratory experiments of low velocity grazing impacts on substrate grain size. Icarus 2022, 376, 114868. [Google Scholar] [CrossRef]
  7. Ge, Y.; Chen, W.; Ye, Y.; Tang, H. Experimental study on the influence of morphological parameters on kinematics of rockfall trajectory. Bull. Eng. Geol. Environ. 2024, 83, 324. [Google Scholar] [CrossRef]
  8. Shadabfar, M.; Mahsuli, M.; Zhang, Y.; Xue, Y.; Huang, H. Probabilistic data-driven framework for performance assessment of retaining walls against rockfalls. Probabilistic Eng. Mech. 2022, 70, 103339. [Google Scholar] [CrossRef]
  9. Volkwein, A.; Brügger, L.; Gees, F.; Gerber, W.; Krummenacher, B.; Kummer, P.; Lardon, J.; Sutter, T. Repetitive rockfall trajectory testing. Geosciences 2018, 8, 88. [Google Scholar] [CrossRef]
  10. Pfeiffer, T.J. Rockfall Hazard Analysis Using Computer Simulation of Rockfalls. Ph.D. Thesis, Colorado School of Mines, Golden, CO, USA, 1989. [Google Scholar]
  11. Liu, G.; Zhong, Z.; Ma, K.; Bo, W.; Zhao, P.; Li, Y.; Zhang, Z.; Zhang, P. Field experimental verifications of 3D DDA and its applications to kinematic evolutions of rockfalls. Int. J. Rock Mech. Min. Sci. 2024, 175, 105687. [Google Scholar] [CrossRef]
  12. Krengel, D.; Shiyake, R.; Kikumoto, M. Effect of particle shape and initial orientation on the kinematics and runout behavior of rockfalls. Landslides 2024, 21, 1797–1809. [Google Scholar] [CrossRef]
  13. Ushiro, T.; Tsutsui, H. Movement of Rockfall and a Study on Its Prediction. In Proceedings of the International Symposium on Geotechnical & Environmental Challenges in Mountainous Terrain, Kathmandu, Nepal, 6–7 November 2001; pp. 366–375. [Google Scholar]
  14. Ji, Z.M.; Hu, S.M.; Chen, Z.J.; Niu, Q.H.; Wang, T.H.; Wu, F.Q. Laboratory investigation of the effect of the rotational speed on the coefficient of restitution. Eng. Geol. 2021, 292, 106196. [Google Scholar] [CrossRef]
  15. Chau, K.T.; Wong, R.H.C.; Wu, J.J. Coefficient of restitution and rotational motions of rockfall impacts. Int. J. Rock Mech. Min. Sci. 2002, 39, 69–77. [Google Scholar] [CrossRef]
  16. Noël, F.; Jaboyedoff, M.; Caviezel, A.; Hibert, C.; Bourrier, F.; Malet, J.P. Rockfall trajectory reconstruction: A flexible method utilizing video footage and high-resolution terrain models. Earth Surf. Dyn. 2022, 10, 1141–1164. [Google Scholar] [CrossRef]
  17. Chen, Z.; Xu, J.; Tang, X.; Yang, Y. Investigating the influence of collision property and fragmentation on rock fall with 3D ETM modelling. Arab. J. Geosci. 2022, 15, 508. [Google Scholar] [CrossRef]
  18. Francioni, M.; Antonaci, F.; Sciarra, N.; Robiati, C.; Coggan, J.; Stead, D.; Calamita, F. Application of unmanned aerial vehicle data and discrete fracture network models for improved rockfall simulations. Remote Sens. 2020, 12, 2053. [Google Scholar] [CrossRef]
  19. Farmakis, I.; DiFrancesco, P.M.; Hutchinson, D.J.; Vlachopoulos, N. Rockfall detection using LiDAR and deep learning. Eng. Geol. 2022, 309, 106836. [Google Scholar] [CrossRef]
  20. Senanayake, I.P.; Hartmann, P.; Giacomini, A.; Huang, J.; Thoeni, K. Prediction of rockfall hazard in open pit mines using a regression based machine learning model. Int. J. Rock Mech. Min. Sci. 2024, 177, 105727. [Google Scholar] [CrossRef]
  21. Fanos, A.M.; Pradhan, B. A Spatial Ensemble Model for Rockfall Source Identification from High Resolution LiDAR Data and GIS. IEEE Access 2019, 7, 74570–74585. [Google Scholar] [CrossRef]
  22. Huang, S.; Lyu, Y.; Peng, Y.; Huang, M. Analysis of Factors Influencing Rockfall Runout Distance and Prediction Model Based on an Improved KNN Algorithm. IEEE Access 2019, 7, 66739–66752. [Google Scholar] [CrossRef]
  23. Dussauge-Peisser, C.; Helmstetter, A.; Grasso, J.R.; Hantz, D.; Desvarreux, P.; Jeannin, M.; Giraud, A. Probabilistic approach to rock fall hazard assessment: Potential of historical data analysis. Nat. Hazards Earth Syst. Sci. 2002, 2, 15–26. [Google Scholar] [CrossRef]
  24. Blanco, L.; García-Sellés, D.; Guinau, M.; Zoumpekas, T.; Puig, A.; Salamó, M.; Gratacós, O.; Muñoz, J.A.; Janeras, M.; Pedraza, O. Machine Learning-Based Rockfalls Detection with 3D Point Clouds, Example in the Montserrat Massif (Spain). Remote Sens. 2022, 14, 4306. [Google Scholar] [CrossRef]
  25. Farmakis, I.; Hutchinson, D.J.; Vlachopoulos, N.; Westoby, M.; Lim, M. Slope-Scale Rockfall Susceptibility Modeling as a 3D Computer Vision Problem. Remote Sens. 2023, 15, 2712. [Google Scholar] [CrossRef]
  26. Hibert, C.; Noël, F.; Toe, D.; Talib, M.; Desrues, M.; Wyser, E.; Brenguier, O.; Bourrier, F.; Toussaint, R.; Malet, J.P.; et al. Machine learning prediction of the mass and the velocity of controlled single-block rockfalls from the seismic waves they generate. Earth Surf. Dyn. 2024, 12, 641–656. [Google Scholar] [CrossRef]
  27. Fanos, A.M.; Pradhan, B.; Alamri, A.; Lee, C.W. Machine learning-based and 3d kinematic models for rockfall hazard assessment using LiDAR Data and GIS. Remote Sens. 2020, 12, 1755. [Google Scholar] [CrossRef]
  28. Xu, Q.; Li, H.; He, Y.; Liu, F.; Peng, D. Comparison of data-driven models of loess landslide runout distance estimation. Bull. Eng. Geol. Environ. 2019, 78, 1281–1294. [Google Scholar] [CrossRef]
  29. Glover, J.; Michael, H. Rock-Shape and Its Role in Rockfall Dynamics. Ph.D. Thesis, Durham University, Durham, UK, 2015. [Google Scholar]
  30. Caviezel, A.; Ringenbach, A.; Demmel, S.E.; Dinneen, C.E.; Krebs, N.; Bühler, Y.; Christen, M.; Meyrat, G.; Stoffel, A.; Hafner, E.; et al. The relevance of rock shape over mass—Implications for rockfall hazard assessments. Nat. Commun. 2021, 12, 5546. [Google Scholar] [CrossRef]
  31. Asteriou, P.; Saroglou, H.; Tsiambaos, G. Geotechnical and kinematic parameters affecting the coefficients of restitution for rock fall analysis. Int. J. Rock Mech. Min. Sci. 2012, 54, 103–113. [Google Scholar] [CrossRef]
  32. Asteriou, P.; Tsiambaos, G. Effect of impact velocity, block mass and hardness on the coefficients of restitution for rockfall analysis. Int. J. Rock Mech. Min. Sci. 2018, 106, 41–50. [Google Scholar] [CrossRef]
  33. Altman, N.S. An Introduction to Kernel and Nearest-Neighbor Nonparametric Regression. Am. Stat. 1992, 46, 175–185. [Google Scholar] [CrossRef]
  34. Cross, R. Bounce of an oval shaped football. Sports Technol. 2010, 3, 168–180. [Google Scholar] [CrossRef]
  35. Wyllie, D.C. Rock Fall Engineering; CRC Press: Boca Raton, FL, USA, 2014. [Google Scholar] [CrossRef]
  36. Prades-Valls, A.; Corominas, J.; Lantada, N.; Matas, G.; Núñez-Andrés, M.A. Capturing rockfall kinematic and fragmentation parameters using high-speed camera system. Eng. Geol. 2022, 302, 106629. [Google Scholar] [CrossRef]
  37. Bi, R.; Li, S.; Liu, G.; Ren, J.; Song, Y. Investigating the Effect of Preimpact Energy Dissipation on Coefficient of Restitution regarding the Slope-Boulder Interaction. Adv. Civ. Eng. 2021, 2021, 9929119. [Google Scholar] [CrossRef]
  38. Chen, T.; Zhang, G.; Xiang, X. Research on rockfall impact process based on viscoelastic contact theory. Int. J. Impact Eng. 2023, 173, 104431. [Google Scholar] [CrossRef]
  39. Batista, G.E.A.P.A.; Keogh, E.J.; Tataw, O.M.; de Souza, V.M.A. CID: An efficient complexity-invariant distance for time series. Data Min. Knowl. Discov. 2014, 28, 634–669. [Google Scholar] [CrossRef]
  40. Ribeiro, M.T.; Singh, S.; Guestrin, C. “Why should I trust you?”. In Proceedings of the 22nd ACM SIGKDD International Conference on Knowledge Discovery and Data Mining, San Francisco, CA, USA, 13–17 August 2016; pp. 1135–1144. [Google Scholar] [CrossRef]
  41. Ghahramanieisalou, M.; Sattarvand, J.; Abbasi, B.; Peik, B.; Battulwar, R. Analysis of Rockfall Risk Using Image Analysis and Data-Driven Models. Presented at the 58th U.S. Rock Mechanics/Geomechanics Symposium, Golden, CO, USA, 23–26 June 2024. [Google Scholar] [CrossRef]
  42. Ghahramanieisalou, M.; Sattarvand, J. Digital Twins and the Mining Industry; IntechOpen: London, UK, 2024. [Google Scholar] [CrossRef]
Figure 1. (a) the schematics of the designed release system. (b) The release system.
Figure 1. (a) the schematics of the designed release system. (b) The release system.
Geotechnics 05 00013 g001
Figure 2. (a) The measurements for the designed pendulum [6]. (b) The release pendulum.
Figure 2. (a) The measurements for the designed pendulum [6]. (b) The release pendulum.
Geotechnics 05 00013 g002
Figure 3. The procedure used in conducting the lab-scale tests.
Figure 3. The procedure used in conducting the lab-scale tests.
Geotechnics 05 00013 g003
Figure 4. (ac) Screenshots of side-view recording for three shapes at release angle of 15. (d) Screenshot of Tracker v.6 software for motion tracking.
Figure 4. (ac) Screenshots of side-view recording for three shapes at release angle of 15. (d) Screenshot of Tracker v.6 software for motion tracking.
Geotechnics 05 00013 g004
Figure 5. MSE comparison for trajectory estimation by the three models: (a) ellipsoidal at 30° and (b) ellipsoidal at 15°.
Figure 5. MSE comparison for trajectory estimation by the three models: (a) ellipsoidal at 30° and (b) ellipsoidal at 15°.
Geotechnics 05 00013 g005
Figure 6. Trajectory predictions by the three models for the ellipsoidal samples at (a) 15° and (b) 30°.
Figure 6. Trajectory predictions by the three models for the ellipsoidal samples at (a) 15° and (b) 30°.
Geotechnics 05 00013 g006
Figure 7. Best-performing KNN models for “y (m)” predictions. (ac): release angle of 15° and (df): release angle of 30°.
Figure 7. Best-performing KNN models for “y (m)” predictions. (ac): release angle of 15° and (df): release angle of 30°.
Geotechnics 05 00013 g007aGeotechnics 05 00013 g007b
Figure 8. Best-performing models for predicting translational velocity “vy (m/s)”. (ac): Release angle of 15° and (df): release angle of 30°.
Figure 8. Best-performing models for predicting translational velocity “vy (m/s)”. (ac): Release angle of 15° and (df): release angle of 30°.
Geotechnics 05 00013 g008aGeotechnics 05 00013 g008bGeotechnics 05 00013 g008c
Figure 9. Best-performing models for predicting angular velocity “ω (rad/s)”. (ac): Release angle of 15° and (df): release angle of 30°.
Figure 9. Best-performing models for predicting angular velocity “ω (rad/s)”. (ac): Release angle of 15° and (df): release angle of 30°.
Geotechnics 05 00013 g009aGeotechnics 05 00013 g009b
Figure 10. Error distribution for the (a) y(m), (b) vy(m/s), and (c) ω(rad/s) of ellipsoidal samples at a release angle of 15°.
Figure 10. Error distribution for the (a) y(m), (b) vy(m/s), and (c) ω(rad/s) of ellipsoidal samples at a release angle of 15°.
Geotechnics 05 00013 g010
Figure 11. MSE values for KNN models for (a) y(m), (b) vy(m/s), and (c) ω(rad/s) with different ‘k_neighbor’ values (ellipsoidal rocks at 15°).
Figure 11. MSE values for KNN models for (a) y(m), (b) vy(m/s), and (c) ω(rad/s) with different ‘k_neighbor’ values (ellipsoidal rocks at 15°).
Geotechnics 05 00013 g011aGeotechnics 05 00013 g011b
Figure 12. Best-performing models for predicting lateral dispersion “x (m)” for non-spherical samples. (a,b): release angle of 15° and (c,d): release angle of 30°.
Figure 12. Best-performing models for predicting lateral dispersion “x (m)” for non-spherical samples. (a,b): release angle of 15° and (c,d): release angle of 30°.
Geotechnics 05 00013 g012aGeotechnics 05 00013 g012b
Table 1. The pendulum and release mechanism dimensions.
Table 1. The pendulum and release mechanism dimensions.
QuantitiesSymbolMeasurement
Pendulum length L111.5 cm
Height of drop h103.5 cm
Distance of sample holder to pivotLm105.75
Distance of pendulum tip to ground dbase49.5 cm
Angle of drop α51.5° or 36.5°
Release angleθsb15° or 30°
Table 2. Model performance comparison for ellipsoidal models.
Table 2. Model performance comparison for ellipsoidal models.
ShapesModelMSEConfidence Intervalt-Test p-Value (vs. KNNs)
Ellipsoidal at 15°KNNs0.002238[−0.007, 0.003]NaN
DNNs0.002343[0.002, 0.012]0.506209
Perceptron0.004286[−0.012, 0.002]0.8372
Ellipsoidal at 30°KNNs0.001233[0.001, 0.008]NaN
DNNs0.001171[−0.006, 0.002]0.645004
Perceptron0.003429[−0.02, −0.008]0.183609
Table 3. The values used for training the known models.
Table 3. The values used for training the known models.
Predicted
Variable
Feature
Inputs
Target
Variable
Range of k Tested
Using Grid Search
Validation
Method
Angular VelocityRock Shape, Release Angleω (rad/s)3 to 105-fold CV
Vertical VelocityRock Shape, Release Anglevy (m/s)3 to 105-fold CV
TrajectoryRock Shape, Release Angley (m)3 to 105-fold CV
Table 4. Summary of the MSE values for KNN models’ predictions.
Table 4. Summary of the MSE values for KNN models’ predictions.
Rock Shape–Release AngleEllipsoidal at 15°Octahedral at 15°Spherical at 15°Ellipsoidal at 30°Octahedral at 30°Spherical at 30°
MSE for
“y (m)”
F10.00230.00260.00160.00080.00110.0005
F20.00260.00150.00070.00080.00090.0006
F30.00120.00160.00060.00090.00190.0007
F40.00130.00430.00110.00050.00080.0006
F50.00150.00680.00050.00100.00060.0003
MSE for
“vy (m/s)”
F10.34110.38360.31980.21570.23270.1424
F20.39710.30860.14400.21530.22960.0995
F30.38520.33870.14550.26000.39530.1820
F40.35230.37910.25700.22330.22080.1406
F50.31600.92720.15010.21530.22860.0951
MSE for
“ω (rad/s)”
F177.984798.648357.07996.452917.68965.5516
F268.229895.272424.44105.706613.66134.7630
F371.5726123.018230.83537.871219.51857.2734
F4184.9513159.112940.92042.809419.74612.9990
F5101.7990124.965819.48267.518244.39716.6775
Disclaimer/Publisher’s Note: The statements, opinions and data contained in all publications are solely those of the individual author(s) and contributor(s) and not of MDPI and/or the editor(s). MDPI and/or the editor(s) disclaim responsibility for any injury to people or property resulting from any ideas, methods, instructions or products referred to in the content.

Share and Cite

MDPI and ACS Style

Ghahramanieisalou, M.; Sattarvand, J. Rockfall Dynamics Prediction Using Data-Driven Approaches: A Lab-Scale Study. Geotechnics 2025, 5, 13. https://doi.org/10.3390/geotechnics5010013

AMA Style

Ghahramanieisalou M, Sattarvand J. Rockfall Dynamics Prediction Using Data-Driven Approaches: A Lab-Scale Study. Geotechnics. 2025; 5(1):13. https://doi.org/10.3390/geotechnics5010013

Chicago/Turabian Style

Ghahramanieisalou, Milad, and Javad Sattarvand. 2025. "Rockfall Dynamics Prediction Using Data-Driven Approaches: A Lab-Scale Study" Geotechnics 5, no. 1: 13. https://doi.org/10.3390/geotechnics5010013

APA Style

Ghahramanieisalou, M., & Sattarvand, J. (2025). Rockfall Dynamics Prediction Using Data-Driven Approaches: A Lab-Scale Study. Geotechnics, 5(1), 13. https://doi.org/10.3390/geotechnics5010013

Article Metrics

Back to TopTop