Machine Learning in Urban Tree Canopy Mapping: A Columbia, SC Case Study for Urban Heat Island Analysis
Abstract
1. Introduction
- Examine the accuracy of using a machine learning (ML) object-based image classifier for creating a high resolution (1- meter) tree canopy estimation from free NAIP imagery for a moderately sized city.
- Identify spatial patterns and correlations between tree canopy change and surface heat change over 14 years in Columbia, SC.
2. Materials and Methods
2.1. Study Area
2.2. Data
2.3. Methods
2.3.1. Canopy Classification
2.3.2. Canopy Classification Accuracy Assessment
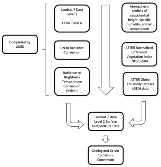
2.3.3. Surface Temperature Mapping
3. Results
3.1. Tree Canopy Mapping
3.2. Surface Temperature Maps
3.3. Spatial Patterns and Correlations
4. Discussion
5. Conclusions
Author Contributions
Funding
Acknowledgments
Conflicts of Interest
References
- Urban Development. Available online: https://www.worldbank.org/en/topic/urbandevelopment/overview (accessed on 28 July 2022).
- Oke, T.R. The heat island of the urban boundary layer: Characteristics, causes and effects. In Wind Climate in Cities; Springer: Dordrecht, The Netherlands, 1995; pp. 81–107. [Google Scholar] [CrossRef]
- Nuruzzaman, M. Urban heat island: Causes, effects and mitigation measures—A Review. Int. J. Environ. Monit. Anal. 2015, 3, 67. [Google Scholar] [CrossRef]
- EPA. Heat Island Effect. 2023. Available online: https://www.epa.gov/heatislands (accessed on 9 March 2023).
- Shahmohamadi, P.; Che-Ani, A.I.; Etessam, I.; Maulud, K.N.A.; Tawil, N.M. Healthy environment: The need to mitigate urban heat island effects on human health. Procedia Eng. 2011, 20, 61–70. [Google Scholar] [CrossRef]
- Heaviside, C.; Macintyre, H.; Vardoulakis, S. The urban heat island: Implications for health in a changing environment. Curr. Environ. Health Rep. 2017, 4, 296–305. [Google Scholar] [CrossRef]
- The 17 Goals|Sustainable Development. Available online: https://sdgs.un.org/goals (accessed on 28 July 2022).
- Voogt, J.A.; Oke, T.R. Thermal remote sensing of urban climates. Remote Sens. Environ. 2003, 86, 370–384. [Google Scholar] [CrossRef]
- Kim, H.H. Urban heat island. Int. J. Remote Sens. 1992, 13, 2319–2336. [Google Scholar] [CrossRef]
- Streutker, D.R. A Remote Sensing Study of the urban heat island of Houston, Texas. Int. J. Remote Sens. 2002, 23, 2595–2608. [Google Scholar] [CrossRef]
- Nurwanda, A.; Honjo, T. Analysis of land use change and expansion of surface urban heat island in Bogor City by Remote Sensing. ISPRS Int. J. Geo-Inf. 2018, 7, 165. [Google Scholar] [CrossRef]
- Zhang, Y.; Cheng, J. Spatio-temporal analysis of urban heat island using Multisource Remote Sensing Data: A case study in Hangzhou, China. IEEE J. Sel. Top. Appl. Earth Obs. Remote Sens. 2019, 12, 3317–3326. [Google Scholar] [CrossRef]
- Halder, B.; Bandyopadhyay, J.; Banik, P. Monitoring the effect of urban development on urban heat island based on remote sensing and geo-spatial approach in Kolkata and adjacent areas, India. Sustain. Cities Soc. 2021, 74, 103186. [Google Scholar] [CrossRef]
- Parlow, E. Regarding some pitfalls in urban heat island studies using Remote Sensing Technology. Remote Sens. 2021, 13, 3598. [Google Scholar] [CrossRef]
- Almeida, C.R.; Teodoro, A.C.; Gonçalves, A. Study of the urban heat island (UHI) using remote sensing data/techniques: A systematic review. Environments 2021, 8, 105. [Google Scholar] [CrossRef]
- Heisler, G.M. Effects of individual trees on the solar radiation climate of small buildings. Urban Ecol. 1986, 9, 337–359. [Google Scholar] [CrossRef]
- Ziter, C.D.; Pedersen, E.J.; Kucharik, C.J.; Turner, M.G. Scale-dependent interactions between tree canopy cover and impervious surfaces reduce daytime urban heat during summer. Proc. Natl. Acad. Sci. USA 2019, 116, 7575–7580. [Google Scholar] [CrossRef]
- Berland, A.; Shiflett, S.A.; Shuster, W.D.; Garmestani, A.S.; Goddard, H.C.; Herrmann, D.L.; Hopton, M.E. The role of trees in urban stormwater management. Landsc. Urban Plan. 2017, 162, 167–177. [Google Scholar] [CrossRef]
- Kuehler, E.; Hathaway, J.; Tirpak, A. Quantifying the benefits of urban forest systems as a component of the Green Infrastructure Stormwater Treatment Network. Ecohydrology 2017, 10, e1813. [Google Scholar] [CrossRef]
- Elmes, A.; Rogan, J.; Williams, C.; Ratick, S.; Nowak, D.; Martin, D. Effects of urban tree canopy loss on land surface temperature magnitude and timing. ISPRS J. Photogramm. Remote Sens. 2017, 128, 338–353. [Google Scholar] [CrossRef]
- Guo, L.; Chehata, N.; Mallet, C.; Boukir, S. Relevance of airborne lidar and multispectral image data for urban scene classification using random forests. ISPRS J. Photogramm. Remote Sens. 2011, 66, 56–66. [Google Scholar] [CrossRef]
- Chuang, W.-C.; Boone, C.G.; Locke, D.H.; Grove, J.M.; Whitmer, A.; Buckley, G.; Zhang, S. Tree Canopy Change and neighborhood stability: A comparative analysis of Washington, D.C. and Baltimore, MD. Urban For. Urban Green. 2017, 27, 363–372. [Google Scholar] [CrossRef]
- Cleve, C.; Kelly, M.; Kearns, F.R.; Moritz, M. Classification of the wildland–urban interface: A comparison of pixel- and object-based classifications using high-resolution aerial photography. Comput. Environ. Urban Syst. 2008, 32, 317–326. [Google Scholar] [CrossRef]
- MacFaden, S.W.; O’Neil-Dunne, J.P.M.; Royar, A.R.; Lu, J.W.T.; Rundle, A.G. High-resolution tree canopy mapping for New York City using LIDAR and object-based image analysis. J. Appl. Remote Sens. 2012, 6, 063567. [Google Scholar] [CrossRef]
- Zhou, W.; Troy, A. An object-oriented approach for analysing and characterizing urban landscape at the parcel level. Int. J. Remote Sens. 2008, 29, 3119–3135. [Google Scholar] [CrossRef]
- Weng, Q.; Lu, D.; Schubring, J. Estimation of land surface temperature–vegetation abundance relationship for urban heat island studies. Remote Sens. Environ. 2004, 89, 467–483. [Google Scholar] [CrossRef]
- Yuan, F.; Bauer, M.E. Comparison of impervious surface area and normalized difference vegetation index as indicators of surface urban heat island effects in landsat imagery. Remote Sens. Environ. 2007, 106, 375–386. [Google Scholar] [CrossRef]
- Howe, D.A.; Hathaway, J.M.; Ellis, K.N.; Mason, L.R. Spatial and temporal variability of air temperature across urban neighborhoods with varying amounts of tree canopy. Urban For. Urban Green. 2017, 27, 109–116. [Google Scholar] [CrossRef]
- Kong, F.; Yin, H.; Wang, C.; Cavan, G.; James, P. A satellite image-based analysis of factors contributing to the green-space cool island intensity on a city scale. Urban For. Urban Green. 2014, 13, 846–853. [Google Scholar] [CrossRef]
- Chen, J.; Jin, S.; Du, P. Roles of horizontal and vertical tree canopy structure in mitigating daytime and Nighttime Urban Heat Island effects. Int. J. Appl. Earth Obs. Geoinf. 2020, 89, 102060. [Google Scholar] [CrossRef]
- U.S. Census Bureau Quickfacts: Columbia City, South Carolina. Available online: https://www.census.gov/quickfacts/columbiacitysouthcarolina (accessed on 29 July 2022).
- Davis, D. National Agriculture Imagery Program (NAIP) Information Sheet. Available online: https://www.fsa.usda.gov/Assets/USDA-FSA-Public/usdafiles/APFO/support-documents/pdfs/naip_infosheet_2016.pdf (accessed on 9 March 2023).
- Erker, T.; Wang, L.; Lorentz, L.; Stoltman, A.; Townsend, P.A. A statewide urban tree canopy mapping method. Remote Sens. Environ. 2019, 229, 148–158. [Google Scholar] [CrossRef]
- James, G.; Witten, D.; Hastie, T.; Tibshirani, R. An Introduction to Statistical Learning: With Applications in R; Springer: New York, NY, USA, 2013. [Google Scholar]
- Congalton, R.; Oderwald, R.G.; Mead, R. Assessing Landsat classification accuracy using discrete multivariate statistical techniques. Photogramm. Eng. Remote Sens. 1983, 49, 1671–1678. [Google Scholar]
- Jensen, J.R. Introductory Digital Image Processing: A Remote Sensing Perspective, 4th ed.; Pearson Education: Glenview, IL, USA, 2016. [Google Scholar]
- Department of the Interior U.S. Geological Survey. Landsat 7 (L7) Data Users Handbook. 2019. Available online: https://d9-wret.s3.us-west-2.amazonaws.com/assets/palladium/production/s3fs-public/atoms/files/LSDS-1927_L7_Data_Users_Handbook-v2.pdf (accessed on 20 April 2023).
- Department of the Interior U.S. Geological Survey. Landsat Enhanced Thematic Mapper Plus (ETM+) Collection 2 (C2) Level 2 (L2) Data Format Control Book (DFCB). 2020. Available online: https://d9-wret.s3.us-west-2.amazonaws.com/assets/palladium/production/s3fs-public/atoms/files/LSDS-1337_Landsat7ETM-C2-L2-DFCB-v5.pdf (accessed on 20 April 2023).
- Department of the Interior U.S. Geological Survey. Landsat 4-7 Collection 2 (C2) Level 2 Science Product (L2SP) Guide. 2021. Available online: https://d9-wret.s3.us-west-2.amazonaws.com/assets/palladium/production/s3fs-public/media/files/LSDS-1618_Landsat-4-7_C2-L2-ScienceProductGuide-v4.pdf (accessed on 20 April 2023).
- Avdan, U.; Jovanovska, G. Algorithm for automated mapping of land surface temperature using Landsat 8 satellite data. J. Sens. 2016, 2016, 1480307. [Google Scholar] [CrossRef]
- Sobrino, J.A.; Jiménez-Muñoz, J.C.; Paolini, L. Land surface temperature retrieval from Landsat TM 5. Remote Sens. Environ. 2004, 90, 434–440. [Google Scholar] [CrossRef]
- Sun, Q.; Tan, J.; Xu, Y. An erdas image processing method for retrieving LST and describing urban heat evolution: A case study in the Pearl River Delta region in South China. Environ. Earth Sci. 2009, 59, 1047–1055. [Google Scholar] [CrossRef]
- Price, J.C. Estimating surface temperatures from satellite thermal infrared data—A simple formulation for the atmospheric effect. Remote Sens. Environ. 1983, 13, 353–361. [Google Scholar] [CrossRef]
- How Do I Use a Scale Factor with Landsat Level-2 Science Products? Available online: https://www.usgs.gov/faqs/how-do-i-use-scale-factor-landsat-level-2-science-products (accessed on 21 April 2023).
- Columbia Tree and Appearance Commission. 19 September 2022. Available online: https://boards.columbiasc.gov/columbia-tree-and-appearance-commission/ (accessed on 21 April 2023).
- Al-Kofahi, S.; Steele, C.; VanLeeuwen, D.; St. Hilaire, R. Mapping land cover in urban residential landscapes using very high spatial resolution aerial photographs. Urban For. Urban Green. 2012, 11, 291–301. [Google Scholar] [CrossRef]
- Li, H.; Wang, C.; Cui, Y.; Hodgson, M. Mapping salt marsh along coastal South Carolina using U-Net. ISPRS J. Photogramm. Remote Sens. 2021, 179, 121–132. [Google Scholar] [CrossRef]
- Yuan, Q.; Shen, H.; Li, T.; Li, Z.; Li, S.; Jiang, Y.; Xu, H.; Tan, W.; Yang, Q.; Wang, J.; et al. Deep Learning in Environmental Remote Sensing: Achievements and challenges. Remote Sens. Environ. 2020, 241, 111716. [Google Scholar] [CrossRef]
- Ma, L.; Liu, Y.; Zhang, X.; Ye, Y.; Yin, G.; Johnson, B.A. Deep learning in remote sensing applications: A Meta-analysis and Review. ISPRS J. Photogramm. Remote Sens. 2019, 152, 166–177. [Google Scholar] [CrossRef]
- Cheng, G.; Xie, X.; Han, J.; Guo, L.; Xia, G.-S. Remote Sensing Image Scene Classification meets Deep learning: Challenges, methods, benchmarks, and opportunities. IEEE J. Sel. Top. Appl. Earth Obs. Remote Sens. 2020, 13, 3735–3756. [Google Scholar] [CrossRef]
- Timilsina, S.; Aryal, J.; Kirkpatrick, J.B. Mapping urban tree cover changes using object-based convolution neural network (OB-CNN). Remote Sens. 2020, 12, 3017. [Google Scholar] [CrossRef]










| Imagery Name | Imagery Date | Imagery Type | Imagery Purpose | Imagery Resolution | Image Spectral Characteristics |
|---|---|---|---|---|---|
| NAIP 2005 | 23 June and 23 July 2005 | Aerial | Tree Canopy Mapping | 1 m | RGB only |
| NAIP 2019 | 27 July–30 July 2019 | Aerial | Tree Canopy Mapping | 60 cm | CIR |
| LANDSAT 7 2005 | 26 July 2005 | Satellite | Heat Mapping | 120 (30) m | 10.40–12.50 μm |
| LANDSAT 7 2019 | 1 July 2019 | Satellite | Heat Mapping | 120 (30) m | 10.40–12.50 μm |
| “Other” | Tree Canopy | Total | Users Accuracy | Kappa | |
|---|---|---|---|---|---|
| “Other” | 535 | 3 | 538 | 0.994 | - |
| Tree Canopy | 65 | 597 | 662 | 0.902 | - |
| Total | 600 | 600 | 1200 | - | - |
| Producers Accuracy | 0.892 | 0.995 | - | 0.943 | - |
| Kappa | - | - | - | - | 0.887 |
| “Other” | Tree Canopy | Total | Users Accuracy | Kappa | |
|---|---|---|---|---|---|
| “Other” | 588 | 57 | 645 | 0.912 | - |
| Tree Canopy | 12 | 543 | 555 | 0.978 | - |
| Total | 600 | 600 | 1200 | - | - |
| Producers Accuracy | 0.98 | 0.905 | - | 0.942 | - |
| Kappa | - | - | - | - | 0.885 |
Disclaimer/Publisher’s Note: The statements, opinions and data contained in all publications are solely those of the individual author(s) and contributor(s) and not of MDPI and/or the editor(s). MDPI and/or the editor(s) disclaim responsibility for any injury to people or property resulting from any ideas, methods, instructions or products referred to in the content. |
© 2023 by the authors. Licensee MDPI, Basel, Switzerland. This article is an open access article distributed under the terms and conditions of the Creative Commons Attribution (CC BY) license (https://creativecommons.org/licenses/by/4.0/).
Share and Cite
Morgan, G.R.; Fulham, A.; Farmer, T.G. Machine Learning in Urban Tree Canopy Mapping: A Columbia, SC Case Study for Urban Heat Island Analysis. Geographies 2023, 3, 359-374. https://doi.org/10.3390/geographies3020019
Morgan GR, Fulham A, Farmer TG. Machine Learning in Urban Tree Canopy Mapping: A Columbia, SC Case Study for Urban Heat Island Analysis. Geographies. 2023; 3(2):359-374. https://doi.org/10.3390/geographies3020019
Chicago/Turabian StyleMorgan, Grayson R., Alexander Fulham, and T. Grant Farmer. 2023. "Machine Learning in Urban Tree Canopy Mapping: A Columbia, SC Case Study for Urban Heat Island Analysis" Geographies 3, no. 2: 359-374. https://doi.org/10.3390/geographies3020019
APA StyleMorgan, G. R., Fulham, A., & Farmer, T. G. (2023). Machine Learning in Urban Tree Canopy Mapping: A Columbia, SC Case Study for Urban Heat Island Analysis. Geographies, 3(2), 359-374. https://doi.org/10.3390/geographies3020019

