Abstract
This paper aims to address the significant financial, environmental, and social risks posed by climate change to the mining industry, which is responsible for approximately 8% of global greenhouse gas emissions. With 70% of mining projects for the six largest mining companies located in water-stressed regions, the industry is facing increasing pressure to reduce its impact. Our study investigates the applicability of multi-objective optimization to integrate environmental impact considerations into short-term planning for mining operations. To achieve this, we have reviewed similar studies in various industries and developed an integrated planning framework that incorporates environmental considerations into production planning for surface mines. Our framework has the potential to be utilized in both short- and long-term planning horizons, promoting sustainable mining practices. Through this research, we aim to provide mining engineers with a more comprehensive and effective approach to minimize the environmental impacts of their operations while maintaining efficient production.
1. Introduction
The mining industry brings significant economic and social benefits to any country through resourcing raw materials for domestic and international industries, the development of infrastructure, and the creation of jobs and revenue for local communities. The mining industry played a significant role in the economies of several countries in 2019–2020. For instance, it accounted for 3.4% of Canada’s Gross Domestic Product (GDP) according to the Mining Association of Canada (MAC) [1]. Similarly, the mining industry made up 10% of Australia’s GDP, as reported by the Australian department of industry, science, energy, and resources [2]. In the United States, the mining industry contributed approximately 1% to the country’s GDP, as reported by the United States Geological Survey [3].
Despite its positive impacts on economies and society as two main pillars of sustainable development, the mining industry also has several potential contradictory impacts on the environment as the third main pillar of sustainability. Some of the negative environmental impacts of mining industry can be listed as the destruction of natural habitats, pollution of water and air, and the displacement of local communities. To practice sustainable development in the mining industry, it is crucial to strive for a balance between economic development and environmental and social protection.
Mine planning is a major department in any mid–large-scale mine where the mining companies must consider the possible mitigation of environmental impacts through this department. For the purpose of considering the environmental footprint in mine planning, two general approaches exist: considering the environmental impacts during the operation or outside the life of the mine period (see Figure 1). Environmental impact assessments (EIA) can be used before the development of the mine. EIA help in identifying the potential environmental impacts of mining, including resource depletion, land disturbance, water use, air pollution, waste generation, acid mine drainage, carbon footprint, and energy consumption. identification using EIA will then lead to implementing the mitigation strategies for decreasing or eliminating the environmental impacts such as deploying renewable resources, reforestation, water recycling, and the like. During the operation, environmental impacts can be mitigated by enforcing environmental constraints through computer algorithms and executing them with the help of digital technologies (data gathering and automation) to keep the operation within appropriate limits of environmental footprints. The purpose of this study is to identify the environmental impacts of surface mining operations and investigate the possibility of their mitigation through developing a sustainable short-term mine planning (STMP) framework.
Figure 1.
Environmental impacts and mine planning: a hierarchical approach.
There are global agreements for almost all general environmental impacts of human activities. For mitigation of climate change (GHG emissions), there are global agreements known as the United Nations Framework Convention on Climate Change (UNFCCC), 1992, and later, the Paris Agreement, 2015, which specifically target limiting the temperature increase in the current century below 2 °C (or, more optimistically, below 1.5 °C) compared to pre-industrial levels [4,5,6]. In this context, the GHG emissions are defined under three scopes: 1, 2, and 3. Scope 1 refers to direct emissions that exist in each production unit. Scope 2 indicates indirect emissions caused by generated or purchased energy (electricity, heating, cooling, steam) consumed during operation, and Scope 3 is all indirect emissions caused in the value chain (such as constructing the required infrastructures, tire production, ore shipment, employee transfer, and so on). It is important to note that the focus of this study is on Scope 1 and 2 emissions. The reason for this choice is that Scope 1 and 2 emissions are directly under the control of the operation, while Scope 3 emissions are typically more indirect and complex, and need a deeper understanding of the supply chain and other factors that are beyond the direct control of the operation. However, increasing efficiency and optimizing operations during STMP through Scope 1 and 2 can indirectly reduce Scope 3 emissions. For example, optimizing hauling in mine operations can lead to less fuel consumption and also less tire wear, reducing Scope 3 emissions based on the amount of CO2 equivalent (the CO2 emission equivalent to the total environmental footprint, CO2eq) released during the production of each tire. Generally the reduce, reuse, and recycle strategy (3 R’s) improves Scope 3 emissions, while energy efficiency covers Scope 1 and 2. The 3R systems aim to minimize the consumption of natural resources by promoting the principles of reduce, reuse, and recycle. The application of the 3R strategy for processed raw materials can greatly reduce their environmental impact, which is of interest to industries that utilize these materials. In the context of mining operations, this strategy can help to minimize the amount of waste generated during mining activities. This can be achieved through the recovery and reuse of consumable materials or through the implementation of more efficient techniques for the extraction of minerals from waste rock dumps and tailings dams. The importance of 3R in the mining industry is addressed in the context of the circular economy, highlighting the need for a sustainable approach to resource management [7,8,9].
In STMP, energy efficiency through reduced fuel consumption is the main idea for mitigating GHG emissions. As compared to existing general environmental impacts, GHG emissions, which are interchangeably used with CO2eq [10], are utilized more because they are already quantified. The mining industry contributes significantly to carbon emissions, particularly due to the amount of fossil fuel consumption associated with giant excavators and crushing machines, heavy-duty trucks, and milling units. The total GHG emissions of the mining sector can vary depending on a number of factors, including site location, depth of the mine, type of minerals, ore grades, energy source, and type; hence, the global GHG emission share of the mining industry has been estimated to be between 5% and 15% [11,12].
This paper makes the following contributions: (a) an introduction to the necessity of mitigating the environmental footprint in today’s industries; (b) discussion on how environmental impacts can be implemented in STMP in surface mines, (c) literature review on the consideration of environmental impacts of production systems in other industries during the operation, (d) identifying and addressing existing challenges and required actions, and (e) proposing an integrated framework for incorporating environmental impacts in the process of short-term planning for surface mines.
The rest of the paper is organized as follows: Section 2 outlines the research tools that are necessary for conducting this study. Section 3 proposes an integrated framework for considering environmental impacts of mining operations in the process of short-term planning in surface mines. Section 4 discusses the the proposed integrated framework, and Section 5 concludes the paper by providing suggestions for future research direction in the field of responsible mine planning.
2. The Research Tools
The goal of this research is to develop an integrated approach that minimizes the environmental impacts of mining operations during short-term mine planning. By combining different tools and methodologies, our study aims to provide a comprehensive framework that enables mining companies to make informed decisions that balance production goals with environmental sustainability. This study will employ three key tools: short-term planning, life cycle assessment, and advanced analytic methods, including multi-objective optimization. Throughout the paper, we discuss these tools in greater detail and explain their specific application and methodology. To enhance our understanding of these tools, we reviewed similar studies in various industries to gain a broader perspective on their nature and use. This helped us to better understand how the tools can be applied to address environmental impacts and optimize short-term planning in the context of mining operations. By building on this existing knowledge, we were able to develop a more comprehensive and effective approach that can be tailored to the unique needs and challenges of the mining industry.
2.1. Life Cycle Assessment (LCA)
Industries are constantly working to improve their environmental performance through the use of LCA, a systematic approach for evaluating the environmental impacts of products and processes [13,14,15,16]. LCA allows for the quantification of impacts and identification of opportunities for reducing them, whether through alternative solutions or the improvement of current products and processes. Since the type and amount of environmental impact of each mining operation can differ broadly depending on the site location, mining method, and energy sources, it is necessary to perform LCA for each individual mine to have a complete assessment of its environmental impacts. In the context of environmental impacts, LCA has been extensively used by researchers to better understand how activities affect the environment. The flexibility of the LCA approach makes it an industry-wide-accepted tool to integrate ecological impact assessment with other tools such as life cycle costing analysis, material flow analysis, environmental impact assessment, environmental accounting, and multi-criteria decision analysis. According to ISO 14040 and 14044, LCA includes four general stages: goal and scope definition, life cycle inventory (LCI), life cycle impact assessment (LCIA), and interpretation [13]. Aside from the numerous advantages of LCA, there are shortcomings related to the LCA as follows:
- (1)
- Deficiency and uncertainty of data: LCA is a data-intensive framework and is dependent on the geography, data quality, and data availability [17]. Data collection can be assumed to be the main challenge in implementing LCA [18]. In LCA, data and methods are subject to uncertainty, and estimations are always susceptible to underestimating the actual case. The availability of databases with sophisticated LCI is crucial for extending and expanding studies on the environmental impact of mining activities. LCA studies in the mining sector are limited by the availability and reliability of data [19]. For instance, LCA studies in the mining and minerals sector overlook processing stages due to scarcity of data [20].
- (2)
- Lack of a unique systematic information exchange process [21].
- (3)
- The ambiguity in producing multiple metals at a single mine site causes challenges in precisely determining the environmental impacts based on unit functions.
- (4)
- Arbitrariness in selection of functional unit and boundaries: Variations in choosing the functional unit, weighting factors, and boundaries in different studies can lead to methodological inconsistencies in LCA [22].
- (5)
- Ambiguity of results and interpretations: It is possible for the results of LCA to differ depending on the methodology used to evaluate the environmental impact.
- (6)
- Limited awareness of LCA methodology [23].
- (7)
- Lack of expertise and resources.
- (8)
- Lack of usefulness in dynamic and complex activities [24].
2.2. Short-Term Mine Planning
Generally, strategic mine planning is organized into three levels: long-term, medium-term, and short-term. The main difference of these steps is the time horizon, level of detail, and type of decision making [25]. While medium- and long-term planning deal with fixed targets, STMP has the highest level of detail imposed on the regular change (dynamic nature).
Increasing operational efficiency, adopting cutting-edge technologies, and digitization are general solutions to sustainable management in mine operations. In more detail, sustainability in STMP can be sought through ensuring proper mine design, efficient sequencing, and accurate time prediction in mine operation activities. The STMP involves a broad range of activities, from development and implementation to monitoring, tracking, and controlling, which provide opportunities to tackle environmental concerns. Optimization on machine idle times, traffic blockage, excavation priorities, fleet allocation, unnecessary re-handling, and machine relocation are such opportunities that can improve the life-cycle energy use and reduce GHG emissions. In order to track and optimize GHG emissions in mining operations, activities and processes need to be studied comprehensively and meticulously, since neglecting mutual impacts or ignoring details could lead to biased evaluations. Implementing energy-efficient technologies such as high-pressure grinding rolls in mining operations can reduce energy consumption and GHG emissions; however, it could also lead to an increase in dust emissions [26]. To optimize travel distance and time, factors such as road condition, truck velocity, waiting time, and road grade must be taken into account as the shortest route may not always be the most fuel-efficient option. Additionally, traffic management should be approached holistically as different sections of a road network may have varying impacts on fuel efficiency. Wet and frozen roads can decrease surface friction and increase fuel consumption, while traffic congestion can lead to increased idling time and slow down the average speed of the mobile fleet. Unsafe driving behaviors such as sudden braking and acceleration can also contribute to higher fuel consumption in heavy-duty trucks [27].
Fossil fuel combustion generates several pollutants, including carbon dioxide, nitrogen oxides, and sulfur dioxides, and results in the production of fly ash [19]. In the mining industry, CO2, emitting from direct fossil fuel consumption during excavation and transportation, is the primary contributor to GHG emissions [10,28], while the majority of energy consumption in processing units is attributed to electricity and heat generation (indirect emission). Other activities within mining operations, such as blasting, have a relatively low contribution to overall GHG emissions, with estimates ranging from 1 wt% to 8 wt% of total emissions from mining operations [28].
Recent studies have shown that advanced analytics can help improve the fuel efficiency in mining operations. Sahoo et al. (2014) developed a generic model for comparing the fuel consumption of dump trucks in mines. They took into consideration the mine topography, engine characteristics, and vehicle dynamics. Then, they examined the effect of the payload, velocity, and slope of the roads on fuel consumption [29]. Golbasi et al. (2022) evaluated the kinematic fuel consumption factors of haul trucks under stochastic payload and precipitation conditions. They implemented a discrete event simulation algorithm and validated their model with a large-scale cement production network. They realized that the precipitation condition might lead to a 15–25% increase in the fuel consumption by haul trucks. They also evaluated the difference in fuel consumption between clay and limestone mining trucks [27]. Gopalan et al. (2022) reported up to a 15,000 tonne carbon emission reduction and 5–10% reduction in fuel consumption, which led to a USD 4M-7M annual savings in an open-pit mining case study with the help of machine learning [30]. Ali Soofastaei et al. (2022) developed an artificial neural network (ANN) model based on 2030 independent samples to predict the fuel consumption of mining haul trucks. They considered the truck payload, truck velocity, and rolling resistance of the road as the main factors contributing to the haul truck fuel consumption [31].
2.3. Multi-Objective Optimization
The mining industry is moving toward digitally integrated operations to meet net-zero emission targets with minimum productivity loss. As a side effect, this transition results in massive quantities of data generated by mining activities everyday that can be utilized to ensure the operational efficiency of the mining value chain. The literature reviewed in the subsequent section shows that operation management is a multi-dimensional challenge requiring the implementation of multi-criteria decision analysis techniques such as multi-objective optimization (MOO) to make proper decisions considering the simultaneous criticality of minimizing environmental footprints and maximizing economical gains.
Implementing the MOO approach to make decisions in mining operations requires a systematic approach. In the first step, the objectives and limitations must be identified through broad communication with different departments involved in each stage of the operation. Then, required input parameters must be determined and evaluated. Finally, an appropriate method must be chosen to be used for solving the model and finding the closest to optimal solution.
There are two main approaches for solving MOO problems. The first one is to use the scalarization technique to convert the multiple objective model to a single objective model and then using methods such as linear programming (LP), non-linear programming (NLP), and mixed-integer programming (MIP) to solve the single objective problem. The other approach is to implement evolutionary algorithms such as genetic algorithms (GA), particle swarm optimization (PSO), and ant colony optimization (ACP) to achieve an acceptable decision.
It is important to note that the choice of method will depend on the specific characteristics of the problem, as well as the computational resources available. Therefore, it is crucial to conduct a thorough analysis of the problem and evaluate the suitability of different methods before implementing a MOO model.
Application of MOO with Environmental Concern in Other Industries
Azapagic and Clift (1999), for the first time, combined LCA with MOO in the environmental management of bio-based production systems. As a result of the 20% increase in environmental performance, they found that the MOO can be successfully applied in an LCA context and can be used as a handy tool in environmental management. In their view, the real value of these methods lies in presenting a variety of alternative solutions rather than finding a single superior solution. In other words, the results of these studies will lead to the “best practicable environmental option”, or “BPEO” [32]. Barak et al. (2021), developed an optimal manufacturing schedule by using a flexible manufacturing system (FMS) and an automated guided vehicle (AGVs) platform. According to Barak et al. (2021), environmental sustainability can be implemented at three levels: strategic, tactical, and operational. They addressed the environmental issue by optimizing fuel consumption in their study [33].
Agriculture section: Ding et al. (2022) employed MOO with the fuzzy optimization approach [34]. Capitanescu et al. (2017), proposed a MOO with a multi-stage MILP-based algorithm [35]. They showed the application of MOO and LCA in the prediction of different scenarios, including environmental concerns. The trade-off nature of considering environmental concerns with economic aspects of industries was also emphasized in their study. Roghanian et al. (2019) used a multi-objective mathematical model to optimize a closed-loop citrus supply chain. They considered three objectives in their model: minimizing total costs, minimizing carbon emissions, and maximizing demand responsiveness. They compared the result of five different algorithms (NSGA-II, NRGA, MOTGA, MOSA, MOKA), which reported MOTGA as a proper algorithm [36]. Galan et al. (2016) employed a multi-objective linear programming model to find the optimal allocation of rainfed and irrigated cropping areas in Spain. Several objectives were set in order to attain this goal: To maximize production, minimize ecosystem damage, and minimize resource damage. They reached alternative optimal scenarios, which satisfies all objectives (production targets and environmental impacts) [37].
Construction section: Kim et al., 2021 used a multi-objective genetic algorithm to optimize emissions and cost by using reusable steel to build noise barrier tunnels (NBT). They showed that there is a trade-off between cost and emission reduction, and, in some cases, no solution can be derived to minimize both at the same time [38]. Hong et al., 2019 applied a MOO approach to study different possibilities of building design and occupant behavior, including environmental performance. They demonstrated that implementing environmental optimization in industries requires simulations of the operation as well as data mining for optimization. Trade-off analyses were also implemented among five optimization objectives to reach the best solution [39]. In the construction section, the carbon reduction is being achieved by investigating energy-saving opportunities such as using recycled and environmentally friendly materials and controlling the effectiveness of materials. Lee et al. (2020) developed a multi-objective sustainable model to account for concrete slab emissions and costs. An analysis of the relationship between composite beam design variables, costs, and emissions was conducted in their study. In this study, the effect of the composite beam’s length, effective width, and tributary area on costs and emissions has been investigated [40]. Hamdy et al. (2011) introduced a novel approach to optimize the energy efficiency and environmental impact of a two-story house and its heating, ventilation, and air conditioning (HVAC) system. The approach combined a modified MOO technique using GA with the building performance simulation program, to minimize both emissions and investment cost. The design variables considered in the optimization included heating/cooling energy source, heat recovery type, and building envelope parameters [41]. Azari et al. (2016) used a MOO algorithm to optimize the design of the building envelope of a low-rise office building in Seattle with regards to energy use and environmental impact. The design parameters considered include insulation material, window type, window frame material, wall thermal resistance, and window-to-wall ratios. The environmental impact categories analyzed in the LCA included global warming, acidification, eutrophication, smog formation, and ozone depletion. The results showed that the optimal design incorporated fiberglass-framed triple-glazed windows, a 60% south window-to-wall ratio, a 10% north window-to-wall ratio, and R-17 insulation [42].
Automotive industry: As companies are subjected to increasing amounts of regulation, Nassir Ibrahim et al. (2021) quantified management costs with the help of MOO in order to optimize decision making in automotive production. They investigated tariff costs applied to the automotive industry by global emission legislation and reported that they can affect the profit margin of original equipment manufacturers (OEMs). They implemented a multi-criteria decision-making (MCDM) method to reach Pareto optimally. Re-configuring vehicle features, investing in technologies, restricting sales, and paying tariffs are four decision options they considered in their model [43].
Oil and gas section: Al-Mayyahi et al. (2013) utilized MOO to reduce emissions in refinery processes. They introduced a comprehensive framework that incorporated mass and energy balance simulation, process integration, and a genetic algorithm optimizer. The optimization approach was evaluated in various scenarios and the effect of crude type on the balance between environmental and economic performance was analyzed. The authors also investigated the impact of different energy integration schemes on emissions and product revenue. A graphical approach was presented based on marginal energy cost and marginal emissions, allowing for efficient emission targeting and allocation of energy resources to meet both economic and environmental goals. The validity of the approach was demonstrated in two cases, with results indicating the ability of the method to accurately predict the Pareto-optimal front [44]. In a study presented by Azadeh et al. (2017), a multi-objective mathematical model was implemented to consider environmental indicators in the integrated upstream and midstream segments of the crude oil supply chain, using a case study in the Persian Gulf. The model considers oilfield development and transformation planning, as well as green aspects, and balances economic factors (net present value, NPV) with environmental issues through bi-objective optimization. The model was solved using a unique multi-objective evolutionary algorithm based on a decomposition (MOEA-D) approach, and the results were compared with two other algorithms (NSGA-II and MOPSO). The results showed that MOEA-D was superior for large size problems [45]. Rodrigues et al. (2021) implemented MOO, seeking two targets of minimizing carbon emission and maximizing NPV. They compared different scenarios with the help of the PSO algorithm [46].
Mining industry: Hung et al. (2022), with the help of the dimension reduction technique, reduced a high-dimensional, multi-objective problem to four objectives (cost, energy, , and particulate matter (PM) intensity control) in their study on China’s iron and steel industry. They claimed that their procedure did not compromise the Pareto dominance structure of the original problem.
3. Framework for Incorporating Environmental Impacts into Mine Planning
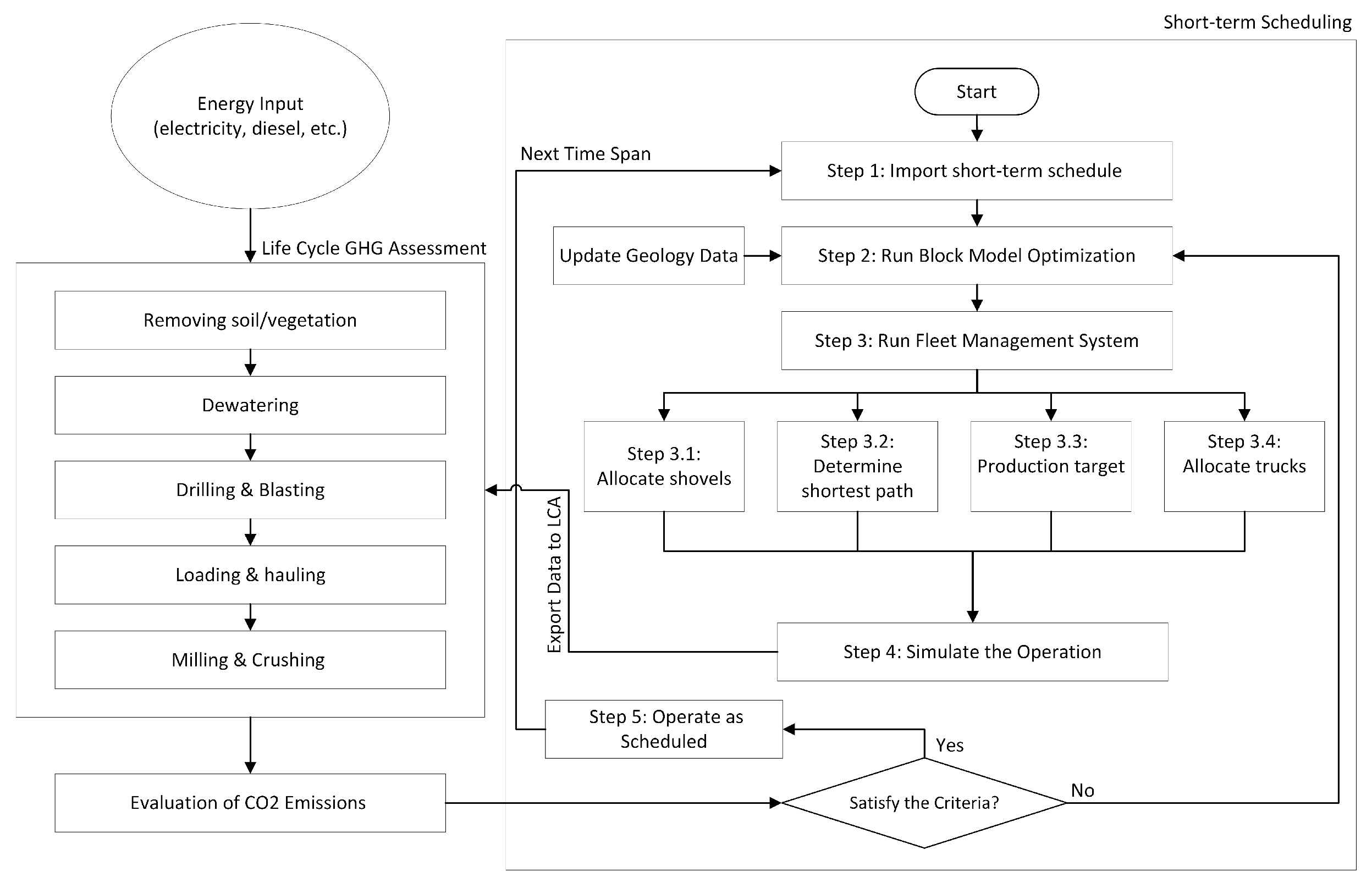
In the mining industry, there are successful studies on fuel efficiency that include environmental concerns indirectly. However, in this industry, integrated sustainability management is less known. To date, the integration of LCA in EIA for the mining sector has not been widely practiced [18]. In a study by Farjana et al. (2021), it was reported that over the last 15 years, only 40 significant research articles have been published in the field of mineral processing (mainly in the Journal of Cleaner Production, International Journal of Life Cycle Assessment, Science of the Total Environment, Resources Conservation and Recycling, Journal of Environmental Management, and Journal of Sustainable Mining) [17], while the environmental considerations in the mining operation section are even more dire. A literature review by Blom et al. (2019) revealed that none of the 27 short-term planning models studied between 2001 and 2018 directly considered environmental impacts [47]. According to Hong et al. (2019), achieving environmental optimization in industries necessitates the use of simulations and data mining techniques for optimization purposes [39]. Kim et al. (2021) emphasized that sustainability management as a thematic area in the mining industry is a complex, MOO problem [38]. Building on analogies and previous studies, we propose a responsible STMP framework integrating the general STMP and LCA methodologies through a simulation-MOO-based approach that is the first of its kind to simultaneously optimize economical gains and environmental footprints of a surface mining operation. This approach aims to consider environmental impacts during the STMP process, as shown in Figure 2.
Figure 2.
Schematic flow chart of integrated short-term planning with LCA.
The framework consists of two mutually exclusive interacting sub-frames: the STMP optimization sub-frame and the LCA sub-frame. In the proposed integrated framework, the LCA sub-frame is retrieved from the industrially accepted LCA framework that has been widely implemented in a wide range of industrial projects across the globe. This sub-frame enables us to quantify the emission rate based on the production volume (kg eq/tonne), helping the integrated framework to make the CO2 emission integration with the economic objectives possible. The LCA sub-frame provides environmental inputs to the simulation-MOO sub-frame, enabling it to generate the best-case scenario considering cost and production goals. For implementing LCA within the framework, first we need to define the goal and scope of the functional unit and the LCI to be able to assess the environmental footprint. To do so, researchers have indicated that it is more effective to analyze on-site and off-site mining activities separately [48]. Additionally, it is worth noting that LCA covers a broad range of environmental impacts, including human toxicity (carcinogen and non-carcinogen effects), respiratory effects caused by inorganic ionizing radiation, ozone layer depletion, photochemical oxidation, aquatic ecotoxicity, terrestrial ecotoxicity, aquatic acidification, aquatic eutrophication, terrestrial acidification and nitrification, land occupation, global warming and non-renewable energy and mineral extraction [49]. GHG emissions, due to their relative ease of quantification, are more conducive to optimization algorithms and require less effort to assess their inventory and impacts. In each operation, GHG emissions can be broken down into three categories, including materials, equipment, and transportation [50]. Although it is possible to estimate CO2eq. emissions of the equipment using the national emission factor databases [51,52,53] (see Figure 3), as a matter of accuracy, it is recommended to build an in-house inventory for every individual mining operation.
Figure 3.
The use of emission factors in mining operations to assess GHG emissions.
Since the STMP usually covers site operations, it is recommended to define the boundary of the LCA system in site location; therefore, the system boundary can be considered the cradle-to-site gate for the production of single or multiple ore grades. It is possible to take functional units (FU) as kilograms or tons of produced ore per cycle. Renowned databases (such as Ecoinvent, USGS, AusLCI, ELCD), as well as published articles, regional and company reports, are sources for collecting LCI. The assessment of multiple environmental midpoints can be simplified by converting them into a single metric (Pts), making decision making and comparison easier. The hierarchist approach and the Worldwide Average Weighting method are effective tools for this purpose [54]. In the mining industry, LCA studies are typically performed using SimaPro or Gabi software, which apply LCI and LCIA methods such as ReCiPe, EcoIndicator 99, and ILCD to evaluate the environmental impact of processes and operations [55,56,57,58].
In order to develop a dynamic MOO sub-frame that accommodates competing and conflicting objectives, a decision support tool is essential. Since existing penalties and taxes cannot offset economic benefits, setting criteria based on specified thresholds of emissions for each period (setting a maximum allowed carbon emission limit [59]) is a simple and straightforward solution, while real-time emissions-to-economic-benefit ratios could also be a helpful index for the decision-making process. In this regard, more elaborated algorithms can also be deployed to automate the procedure, for instance, Huang et al. (2022), implemented the VIKOR algorithm as a MCDM method [60]. It should be noted that if the emission criteria are not met, the algorithm will select alternative scenarios through an iterative process that utilizes block model optimization and fleet management systems. These scenarios will be selected based on pre-defined priorities, which will typically involve a trade-off in production. This approach is necessary to minimize deviations from the long-term goals, while ensuring that the overall impact on the environment is as low as possible.
4. Discussion
To enhance sustainable mining practices, it is crucial to balance the three pillars of environment, economy, and society. However, achieving optimal performance in these areas may require making trade-offs. It is essential to develop responsible ways to perform individual processes in the mining industry. For instance, responsible mine planning can play a vital role in promoting sustainable mining practices. Integrating MOO models with life cycle assessment (LCA) techniques in a simulation-based MOO framework can provide near-optimal and optimal production scenarios that consider both economical and environmental pillars of sustainability.
It is essential to recognize that implementing advanced integrated approaches in the mining industry requires a fundamental understanding of sustainable balancing. By incentivizing responsible behavior and adopting sustainable mining practices, mining companies can prioritize sustainability while still maintaining economic viability. In this regard, governments and regulatory bodies must establish policies that provide incentives or penalties for environmentally conscious actions to encourage sustainable practices in the mining industry. Offering tax credits or subsidies for companies that adopt eco-friendly strategies and imposing penalties or fines on companies that do not adhere to environmentally friendly practices can promote sustainable mining practices. It is important to note that there are marked differences in the impact of carbon pricing between countries due to variations in GHG emission intensities [61]. These variations may be influenced by factors such as differences in energy mix, industrial structure, and climate policies. In a recent article, Vergara-Zambrano et al. (2022), argue that the cost of implementing a solar–biogas hybrid renewable energy system in the copper mining industry should be increased to 100–1000 USD/ton equivalent, which is significantly higher compared to Chile and other developed countries [62]. For example, in Canada, the carbon price is expected to be less than 100 CAD/ton equivalent by 2025.
On this basis, It is generally acknowledged that the Carbon Price Taxes (CAT) imposed in different regions and territories are not always commensurate with the economic benefits of increasing production [63]. Therefore, it is crucial to conduct a comprehensive cost-benefit analysis to determine the most appropriate carbon pricing strategies for a specific region or territory, taking into account both economic and environmental factors. Implementing a constraint on GHG emissions for each sector, similar to the Energy Efficiency Opportunity (EEO) program, which limits energy usage to no more than 0.5 petajoules per year, could be an effective solution example.
In essence, by prioritizing sustainability and establishing a strong foundation of sustainable balancing, mining companies can create value for all stakeholders while minimizing negative impacts on the environment. Implementing advanced integrated approaches can further improve sustainable mining practices and help the mining industry move towards a more sustainable future.
5. Conclusions and Future Studies
As mining operations have the potential to have significant environmental impacts, it is crucial for mining companies to consider these impacts in their STMP in order to maintain sustainable practices and still achieve their economic goals. Utilizing frameworks such as LCA and incorporating integrated sustainable practices can aid in achieving this goal. However, it is important to note that there may be trade-offs between maximizing productivity, reducing costs, and reducing carbon emissions. Trade-off analysis and predefined criteria are useful tools for evaluating best possible scenarios. Additionally, developing accurate case-specific LCIs for each operation and region is crucial for achieving realistic results. To promote sustainable practices in the mining industry, it is essential to establish robust green policies and regulations. However, it is important to note that government and territory-imposed CAT alone may not be sufficient in achieving this goal. Another option is to develop a sustainable practice framework for each specific task in the mining processes.
In this study, we aimed to elaborate on how we can transfer the current practice in STMP to sustainable practice by integrating the LCA with STMP in a single simulation-based MOO framework to be used for planning purposes in surface mines. Future studies in this field could explore GHG emissions and other environmental impacts using a comprehensive framework through in-depth case study analysis.
Author Contributions
Conceptualization, M.R. and B.A.; methodology, M.R. and B.A.; software, M.R. and B.A.; validation, A.M.A.; investigation, M.R. and B.A.; resources, data curation, M.R. and B.A.; writing—original draft preparation, M.R. and B.A.; writing—review and editing, A.M.A.; visualization, M.R. and B.A.; supervision, A.M.A. All authors have read and agreed to the published version of the manuscript.
Funding
This research received no external funding.
Conflicts of Interest
The authors declare no conflict of interest.
Abbreviations
The following abbreviations are used in this manuscript:
| STMP | Short-Term Mine Planning |
| GHG | Greenhouse Gas |
| GDP | Gross Domestic Product |
| MAC | Mining Association of Canada |
| EIA | Environmental Impact Assessments |
| UNFCCC | United Nations Framework Convention on Climate Change |
| LCA | Life Cycle Assessment |
| LCI | Life Cycle Inventory |
| LCIA | Life Cycle Impact Assessment |
| ANN | Artificial Neural Network |
| MOO | Multi-Objective Optimization Tool |
| LP | Linear Programming |
| NLP | Non-Linear Programming |
| MIP | Mixed-Integer Programming |
| GA | Genetic Algorithms |
| PSO | Particle Swarm Optimization |
| ANO | Ant Colony Optimization |
| BPEO | Best Practicable Environmental Option |
| FMS | Flexible Manufacturing System |
| AGV | Automated Guided Vehicle |
| NBT | Noise Barrier Tunnels |
| HVAC | Heating, Ventilation, and Air Conditioning |
| OEMs | Original Equipment Manufacturers |
| MCDM | Multi-Criteria Decision Making |
| NPV | Net Present Value |
| PM | Particulate Matter |
| CAT | Carbon Price Taxes |
| EEO | Energy Efficiency Opportunity |
References
- Marshall, B. Facts & Figures 2021. The State of Canada’s Mining Industry. 2023. Available online: https://mining.ca/resources/reports/facts-figures-2021 (accessed on 20 January 2023).
- Thurtell, D.; Andrew Nash, M.G. Resources and Energy Quarterly. 2021. Available online: https://web.archive.org.au/awa/20211213162312mp_/https://publications.industry.gov.au/publications/resourcesandenergyquarterlyseptember2021/documents/Resources-and-Energy-Quarterly-September-2021.pdf (accessed on 27 January 2023).
- U.S. Geological Survey. Mineral Commodity Summaries 2020; U.S. Geological Survey: Reston, VA, USA, 6 February 2020. Available online: https://pubs.er.usgs.gov/publication/mcs2020 (accessed on 20 January 2023).
- Adoption of the Paris Agreement. 2015. Available online: https://unfccc.int/resource/docs/2015/cop21/eng/l09r01.pdf (accessed on 25 January 2023).
- Kuyper, J.; Schroeder, H.; Linnér, B.O. The Evolution of the UNFCCC. Annu. Rev. Environ. Resour. 2018, 43, 343–368. [Google Scholar] [CrossRef]
- Caravaggio, N.; Caravella, S.; Ishizaka, A.; Resce, G. Beyond CO2: A multi-criteria analysis of air pollution in Europe. J. Clean. Prod. 2019, 219, 576–586. [Google Scholar] [CrossRef]
- Zhao, Y.; Zang, L.; Li, Z.; Qin, J. Discussion on the model of mining circular economy. Energy Procedia 2012, 16, 438–443. [Google Scholar] [CrossRef]
- Tayebi-Khorami, M.; Edraki, M.; Corder, G.; Golev, A. Re-thinking mining waste through an integrative approach led by circular economy aspirations. Minerals 2019, 9, 286. [Google Scholar] [CrossRef]
- Kinnunen, P.; Karhu, M.; Yli-Rantala, E.; Kivikytö-Reponen, P.; Mäkinen, J. A review of circular economy strategies for mine tailings. Clean. Eng. Technol. 2022, 8, 100499. [Google Scholar] [CrossRef]
- Gan, Y.; Griffin, W.M. Analysis of life-cycle GHG emissions for iron ore mining and processing in China—Uncertainty and trends. Resour. Policy 2018, 58, 90–96. [Google Scholar] [CrossRef]
- Holmberg, K.; Kivikytö-Reponen, P.; Härkisaari, P.; Valtonen, K.; Erdemir, A. Global energy consumption due to friction and wear in the mining industry. Tribol. Int. 2017, 115, 116–139. [Google Scholar] [CrossRef]
- Azadi, M.; Northey, S.A.; Ali, S.H.; Edraki, M. Transparency on greenhouse gas emissions from mining to enable climate change mitigation. Nat. Geosci. 2020, 13, 100–104. [Google Scholar] [CrossRef]
- ISO 14040:2006; Environmental Management—Life Cycle Assessment—Principles and Framework. ISO: Geneva, Switzerland, 2006; pp. 235–248.
- ISO 14044:2006; Environmental Management: Life Cycle Assessment; Requirements and Guidelines. ISO: Geneva, Switzerland, 2006.
- Tan, R.B.; Khoo, H.H. An LCA study of a primary aluminum supply chain. J. Clean. Prod. 2005, 13, 607–618. [Google Scholar] [CrossRef]
- Norgate, T.; Haque, N. Using life cycle assessment to evaluate some environmental impacts of gold production. J. Clean. Prod. 2012, 29, 53–63. [Google Scholar] [CrossRef]
- Farjana, S.H.; Mahmud, M.P.; Huda, N. Life Cycle Assessment for Sustainable Mining; Elsevier: Amsterdam, The Netherlands, 2021. [Google Scholar]
- Yao, K.A.F.; Yao, B.K.; Belcourt, O.; Salze, D.; Lasm, T.; Lopez-Ferber, M.; Junqua, G. Mining impacts assessment using the LCA methodology: Case study of Afema gold mine in ivory coast. Integr. Environ. Assess. Manag. 2021, 17, 465–479. [Google Scholar] [CrossRef] [PubMed]
- Farjana, S.H.; Huda, N.; Mahmud, M.P. Life-Cycle environmental impact assessment of mineral industries. IOP Conf. Ser. Mater. Sci. Eng. 2018, 351, 012016. [Google Scholar] [CrossRef]
- Norgate, T.; Haque, N. Energy and greenhouse gas impacts of mining and mineral processing operations. J. Clean. Prod. 2010, 18, 266–274. [Google Scholar] [CrossRef]
- Mostavi, E.; Asadi, S.; Boussaa, D. Development of a new methodology to optimize building life cycle cost, environmental impacts, and occupant satisfaction. Energy 2017, 121, 606–615. [Google Scholar] [CrossRef]
- Lelek, L.; Kulczycka, J. Life cycle assessment of opencast lignite mining. Int. J. Coal Sci. Technol. 2021, 8, 1272–1287. [Google Scholar] [CrossRef]
- Roychoudhury, S.; Khanda, D. Application of Life Cycle Assessment (LCA) in coal mining. In Proceedings of the 6th Asian Mining Congress, Kolkata, India, 23–26 February 2016; pp. 23–26. [Google Scholar]
- Miller, S.A.; Moysey, S.; Sharp, B.; Alfaro, J. A stochastic approach to model dynamic systems in life cycle assessment. J. Ind. Ecol. 2013, 17, 352–362. [Google Scholar] [CrossRef]
- Otto, T.; Lindeque, G. Improving productivity at an open-pit mine through enhanced short-term mine planning. J. South. Afr. Inst. Min. Metall. 2021, 121, 589–598. [Google Scholar] [CrossRef]
- Katta, A.K.; Davis, M.; Kumar, A. Assessment of greenhouse gas mitigation options for the iron, gold, and potash mining sectors. J. Clean. Prod. 2020, 245, 118718. [Google Scholar] [CrossRef]
- Golbasi, O.; Kina, E. Haul truck fuel consumption modeling under random operating conditions: A case study. Transp. Res. Part D Transp. Environ. 2022, 102, 103135. [Google Scholar] [CrossRef]
- Liu, L.y.; Ji, H.g.; Lü, X.f.; Wang, T.; Zhi, S.; Pei, F.; Quan, D.l. Mitigation of greenhouse gases released from mining activities: A review. Int. J. Miner. Metall. Mater. 2021, 28, 513–521. [Google Scholar] [CrossRef]
- Sahoo, L.K.; Bandyopadhyay, S.; Banerjee, R. Benchmarking energy consumption for dump trucks in mines. Appl. Energy 2014, 113, 1382–1396. [Google Scholar] [CrossRef]
- Gopalan, R.K.R.; Anis Mankada, O.v.d.E. Advanced Analytics Can Help Achieve 5–10 Percent Hauling Fuel Optimization in Open-Pit Mining. 2022. Available online: https://www.mckinsey.com (accessed on 20 November 2022).
- Soofastaei, A.; Fouladgar, M. Energy Efficiency Improvement in Surface Mining. In Energy Recovery; IntechOpen: London, UK, 2022. [Google Scholar]
- Azapagic, A.; Clift, R. Life cycle assessment and multiobjective optimisation. J. Clean. Prod. 1999, 7, 135–143. [Google Scholar] [CrossRef]
- Barak, S.; Moghdani, R.; Maghsoudlou, H. Energy-efficient multi-objective flexible manufacturing scheduling. J. Clean. Prod. 2021, 283, 124610. [Google Scholar] [CrossRef]
- Ding, T.; Steubing, B.; Achten, W.M. Coupling optimization with territorial LCA to support agricultural land-use planning. J. Environ. Manag. 2023, 328, 116946. [Google Scholar] [CrossRef] [PubMed]
- Capitanescu, F.; Marvuglia, A.; Gutiérrez, T.N.; Benetto, E. Multi-stage farm management optimization under environmental and crop rotation constraints. J. Clean. Prod. 2017, 147, 197–205. [Google Scholar] [CrossRef]
- Roghanian, E.; Cheraghalipour, A. Addressing a set of meta-heuristics to solve a multi-objective model for closed-loop citrus supply chain considering CO2 emissions. J. Clean. Prod. 2019, 239, 118081. [Google Scholar] [CrossRef]
- Galán-Martín, Á.; Vaskan, P.; Antón, A.; Esteller, L.J.; Guillén-Gosálbez, G. Multi-objective optimization of rainfed and irrigated agricultural areas considering production and environmental criteria: A case study of wheat production in Spain. J. Clean. Prod. 2017, 140, 816–830. [Google Scholar] [CrossRef]
- Kim, S.; Kim, S.A. Design optimization of noise barrier tunnels through component reuse: Minimization of costs and CO2 emissions using multi-objective genetic algorithm. J. Clean. Prod. 2021, 298, 126697. [Google Scholar] [CrossRef]
- Hong, T.; Kim, J.; Lee, M. A multi-objective optimization model for determining the building design and occupant behaviors based on energy, economic, and environmental performance. Energy 2019, 174, 823–834. [Google Scholar] [CrossRef]
- Lee, M.G.; An, J.H.; Bae, S.G.; Oh, H.S.; Choi, J.; Yun, D.Y.; Hong, T.; Lee, D.E.; Park, H.S. Multi-objective sustainable design model for integrating CO2 emissions and costs for slabs in office buildings. Struct. Infrastruct. Eng. 2020, 16, 1096–1105. [Google Scholar] [CrossRef]
- Hamdy, M.; Hasan, A.; Siren, K. Applying a multi-objective optimization approach for design of low-emission cost-effective dwellings. Build. Environ. 2011, 46, 109–123. [Google Scholar] [CrossRef]
- Azari, R.; Garshasbi, S.; Amini, P.; Rashed-Ali, H.; Mohammadi, Y. Multi-objective optimization of building envelope design for life cycle environmental performance. Energy Build. 2016, 126, 524–534. [Google Scholar] [CrossRef]
- Ibrahim, N.; Cox, S.; Mills, R.; Aftelak, A.; Shah, H. Multi-objective decision-making methods for optimising CO2 decisions in the automotive industry. J. Clean. Prod. 2021, 314, 128037. [Google Scholar] [CrossRef]
- Al-Mayyahi, M.A.T. Multi-Objective Optimization of CO2 Emissions from Refinery Operations. Ph.D. Thesis, Monash University, Melbourne, Australia, 2013. [Google Scholar]
- Azadeh, A.; Shafiee, F.; Yazdanparast, R.; Heydari, J.; Fathabad, A.M. Evolutionary multi-objective optimization of environmental indicators of integrated crude oil supply chain under uncertainty. J. Clean. Prod. 2017, 152, 295–311. [Google Scholar] [CrossRef]
- Rodrigues, H.; Mackay, E.; Arnold, D. Multi-objective Optimization of CO2 Recycling Operations for CCUS in a Brazilian Pre-Salt Benchmark Model. In Proceedings of the 15th Greenhouse Gas Control Technologies Conference, Abu Dhabi, United Arab Emirates, 15–18 March 2021; pp. 15–18. [Google Scholar]
- Blom, M.; Pearce, A.R.; Stuckey, P.J. Short-term planning for open pit mines: A review. Int. J. Min. Reclam. Environ. 2019, 33, 318–339. [Google Scholar] [CrossRef]
- Azapagic, A.; Pettit, C.; Sinclair, P. A life cycle methodology for mapping the flows of pollutants in the urban environment. Clean Technol. Environ. Policy 2007, 9, 199–214. [Google Scholar] [CrossRef]
- Mahmud, M.P.; Huda, N.; Farjana, S.H.; Lang, C. A strategic impact assessment of hydropower plants in alpine and non-alpine areas of Europe. Appl. Energy 2019, 250, 198–214. [Google Scholar] [CrossRef]
- Noh, S.; Son, Y.; Park, J. Life cycle carbon dioxide emissions for fill dams. J. Clean. Prod. 2018, 201, 820–829. [Google Scholar] [CrossRef]
- EPA Center for Corporate Climate Leadership. GHG Emission Factors Hub. 2022. Available online: https://www.epa.gov/climateleadership/ghg-emission-factors-hub (accessed on 25 January 2023).
- Emission Factors and Reference Values: Canada’s Greenhouse Gas Offset Credit System. 2022. Available online: https://publications.gc.ca/site/eng/9.911206/publication.html (accessed on 27 January 2023).
- Asian Development Bank. Guidelines for Estimating Greenhouse Gas Emissions of Asian Development Bank Projects: Additional Guidance for Clean Energy Projects; Asian Development Bank: Metro Manila, Philippines, 2017. [Google Scholar]
- Paraskevas, D.; Kellens, K.; Van de Voorde, A.; Dewulf, W.; Duflou, J.R. Environmental impact analysis of primary aluminium production at country level. Procedia CIRP 2016, 40, 209–213. [Google Scholar] [CrossRef]
- Van Genderen, E.; Wildnauer, M.; Santero, N.; Sidi, N. A global life cycle assessment for primary zinc production. Int. J. Life Cycle Assess. 2016, 21, 1580–1593. [Google Scholar] [CrossRef]
- Mutchek, M.; Cooney, G.; Pickenpaugh, G.; Marriott, J.; Skone, T. Understanding the contribution of mining and transportation to the total life cycle impacts of coal exported from the United States. Energies 2016, 9, 559. [Google Scholar] [CrossRef]
- Adiansyah, J.S.; Haque, N.; Rosano, M.; Biswas, W. Application of a life cycle assessment to compare environmental performance in coal mine tailings management. J. Environ. Manag. 2017, 199, 181–191. [Google Scholar] [CrossRef] [PubMed]
- Haque, N.; Norgate, T. The greenhouse gas footprint of in-situ leaching of uranium, gold and copper in Australia. J. Clean. Prod. 2014, 84, 382–390. [Google Scholar] [CrossRef]
- Nayeri, S.; Torabi, S.A.; Tavakoli, M.; Sazvar, Z. A multi-objective fuzzy robust stochastic model for designing a sustainable-resilient-responsive supply chain network. J. Clean. Prod. 2021, 311, 127691. [Google Scholar] [CrossRef]
- Huang, D.; Dinga, C.D.; Tao, Y.; Wen, Z.; Wang, Y. Multi-objective optimization of energy conservation and emission reduction in China’s iron and steel industry based on dimensionality reduction. J. Clean. Prod. 2022, 368, 133131. [Google Scholar] [CrossRef]
- Ulrich, S.; Trench, A.; Hagemann, S. Gold mining greenhouse gas emissions, abatement measures, and the impact of a carbon price. J. Clean. Prod. 2022, 340, 130851. [Google Scholar] [CrossRef]
- Vergara-Zambrano, J.; Kracht, W.; Díaz-Alvarado, F.A. Integration of renewable energy into the copper mining industry: A multi-objective approach. J. Clean. Prod. 2022, 372, 133419. [Google Scholar] [CrossRef]
- Cox, B.; Innis, S.; Kunz, N.; Steen, J. The Mining Industry as a net beneficiary of a global tax on carbon emissions. Commun. Earth Environ. 2022, 3, 17. [Google Scholar] [CrossRef]
Disclaimer/Publisher’s Note: The statements, opinions and data contained in all publications are solely those of the individual author(s) and contributor(s) and not of MDPI and/or the editor(s). MDPI and/or the editor(s) disclaim responsibility for any injury to people or property resulting from any ideas, methods, instructions or products referred to in the content. |
© 2023 by the authors. Licensee MDPI, Basel, Switzerland. This article is an open access article distributed under the terms and conditions of the Creative Commons Attribution (CC BY) license (https://creativecommons.org/licenses/by/4.0/).


