MIIAM: An Algorithmic Model for Predicting Multimedia Effectiveness in eLearning Systems
Abstract
1. Introduction
2. Related Work
2.1. Machine Learning in Educational Technology
2.2. Multimedia Effectiveness Studies
2.3. Computational Gaps and Algorithmic Bias
2.4. Algorithms for Adaptive Prediction
3. Theoretical Framework & Problem Formulation
3.1. Boundary-Aware Multimedia Learning
3.2. Problem Definition
- L, C, M = input feature vectors representing learner, cultural, and design characteristics
- Y = {performance, engagement, satisfaction, cognitive_load} = outcome variables
3.3. Research Questions & Hypotheses
4. Research Design and Methodology
4.1. Study Design and Rationale
4.2. Participant Selection and Recruitment
4.3. Data Collection
4.4. Ethical Considerations and Approval
4.5. Validation Protocol
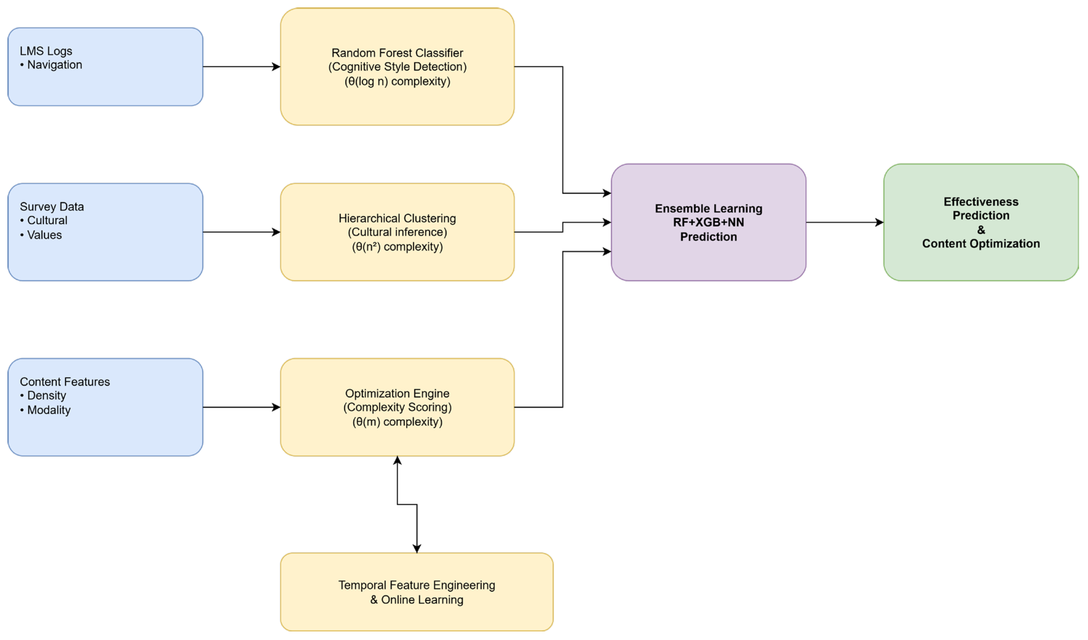
5. MIIAM: Framework Implementation
5.1. Framework Overview
5.2. Framework Components
5.2.1. Cognitive Style Detection Algorithm
| Algorithm 1: Cognitive Style Detection |
| Input: interaction_logs I = {i1, i2,…, in} Output: cognitive_style_probabilities P = {p_fd, p_fi} function extractBehavioralFeatures(I): temporal = computeTemporalMetrics(I) navigation = analyzeNavigationPatterns(I) attention = calculateAttentionAllocation(I) return concatenate(temporal, navigation, attention) function classifyCognitiveStyle(features): rf_model = RandomForest(n_estimators = 100, max_depth = 10) return rf_model.predict_proba(features) |
5.2.2. Cultural Background Inference Module
| Algorithm 2: Cultural Background Inference |
| Input: survey_data S, behavioral_data B Output: cultural_clusters C = {c1, c2,…, ck} function inferCulturalBackground(S, B): cultural = normalizeCulturalDimensions(S) behavioral = extractBehavioralPatterns(B) features = concatenate(cultural, behavioral) clusters = hierarchicalClustering(features) return clusters |
5.2.3. Complexity Optimization Engine
| Algorithm 3: Complexity Optimization |
| Input: content C = {text, visual, audio, interaction} Output: complexity_scores S function computeComplexity(C): ext_score = analyzeTextComplexity(C.text) visual_score = analyzeVisualComplexity(C.visual) audio_score = analyzeAudioComplexity(C.audio) interaction_score = analyzeInteractionComplexity(C.interaction) weights = {‘text’: 0.3, ‘visual’: 0.3, ‘audio’: 0.2, ‘interaction’: 0.2} total_complexity = weighted_sum([text_score, visual_score, audio_score, interaction_score], weights) return total_complexity |
5.2.4. Ensemble Prediction
| Algorithm 4: Ensemble Prediction |
| Input: integrated_features F = {cognitive, cultural, multimedia} Output: effectiveness_prediction y, confidence_interval ci function ensemblePredict(F): rf_pred = RandomForest().predict(F) xgb_pred = XGBoost().predict(F) nn_pred = NeuralNetwork().predict(F) cultural_weights = culturalAttentionMechanism(F.cultural) base_predictions = [rf_pred, xgb_pred, nn_pred] final_prediction = meta_learner.predict(base_predictions, cultural_weights) uncertainty = calculateEnsembleVariance(base_predictions) confidence_interval = [final_prediction−uncertainty, final_prediction + uncertainty] return final_prediction, confidence_interval |
5.3. Performance Analysis
6. Results
6.1. Experimental Setup and Dataset Characteristics
6.2. MIIAM Prediction Analysis
6.3. Component-Level Validation
6.3.1. Cognitive Style Detection
6.3.2. Content Complexity Optimization
6.4. Cross-Population Generalization
6.5. Computational Efficiency and Scalability
6.6. Ablation Study and Statistical Analysis
7. Discussion
8. Conclusions
Author Contributions
Funding
Institutional Review Board Statement
Informed Consent Statement
Data Availability Statement
Conflicts of Interest
Abbreviations
| MIIAM | Multimedia Integration Impact Assessment Model |
| LORI | Learning Object Review Instrument |
| ASSIT | Approaches and Study Skills Inventory for Students |
References
- Mayer, R.E. The past, present, and future of the cognitive theory of multimedia learning. Educ. Psychol. Rev. 2024, 36, 8. [Google Scholar] [CrossRef]
- Sweller, J.; van Merriënboer, J.J.G.; Paas, F. Cognitive Architecture and Instructional Design: 20 Years Later. Educ. Psychol. Rev. 2019, 31, 261–292. [Google Scholar] [CrossRef]
- Baker, R.S.J.D.; Yacef, K. The State of Educational Data Mining in 2009: A Review and Future Visions. J. Educ. Data Min. 2009, 1, 3–17. Available online: https://jedm.educationaldatamining.org/index.php/JEDM/article/view/8 (accessed on 14 August 2025).
- Corbett, A.T.; Anderson, J.R. Knowledge tracing: Modeling the acquisition of procedural knowledge. User Model. User-Adapt. Interact. 1995, 4, 253–278. [Google Scholar] [CrossRef]
- Baker, R.S.; Hawn, A. Algorithmic bias in education. Int. J. Artif. Intell. Educ. 2021, 32, 1052–1092. [Google Scholar] [CrossRef]
- Shonfeld, M.; Cotnam-Kappel, M.; Judge, M.; Harrison, L.; Ramos, C. Learning in digital environments: A model for cross-cultural alignment. Educ. Technol. Res. Dev. 2021, 69, 2151–2170. [Google Scholar] [CrossRef] [PubMed]
- Rasheed, F.; Wahid, A. Learning style detection in e-learning systems using machine learning techniques. Expert Syst. Appl. 2021, 174, 114774. [Google Scholar] [CrossRef]
- Li, Q.; Baker, R.; Warschauer, M. Using clickstream data to measure, understand, and support self-regulated learning in online courses. Internet High. Educ. 2020, 45, 100727. [Google Scholar] [CrossRef]
- Smirani, L.K.; Fathallah, A.; Khemaja, M.; Alimi, A.M. Using ensemble learning algorithms to predict student failure and enabling customized educational paths. Sci. Program. 2022, 2022, 3805235. [Google Scholar] [CrossRef]
- Zhang, H.; Wang, W.; Xiong, W.; Yang, H.; Zhou, H.; Cheng, Y. A learning style classification approach based on deep belief network for large-scale online education. J. Cloud Comput. 2020, 9, 26. [Google Scholar] [CrossRef]
- Sarailoo, R.; Latifzadeh, K.; Amiri, S.H.; Bosaghzadeh, A.; Ebrahimpour, R. Assessment of instantaneous cognitive load imposed by educational multimedia using electroencephalography signals. Front. Neurosci. 2022, 16, 744737. [Google Scholar] [CrossRef]
- Fyfield, M.; Henderson, M.; Phillips, M. Improving instructional video design: A systematic review. Australas. J. Educ. Technol. 2022, 38, 155–183. [Google Scholar] [CrossRef]
- Mayer, R.E.; Fiorella, L. Principles for reducing extraneous processing in multimedia learning: Coherence, signaling, redundancy, spatial contiguity, and temporal contiguity principles. In The Cambridge Handbook of Multimedia Learning, 2nd ed.; Cambridge University Press: Cambridge, UK, 2014; pp. 279–315. [Google Scholar] [CrossRef]
- Rayner, S.; Riding, R. Towards a categorisation of cognitive styles and learning styles. Educ. Psychol. 1997, 17, 5–27. [Google Scholar] [CrossRef]
- Angeioplastis, A.; Tsimpiris, A.; Varsamis, D. Predicting student performance and enhancing learning outcomes: A data-driven approach using educational data mining techniques. Computers 2025, 14, 83. [Google Scholar] [CrossRef]
- Panda, M.; Majhi, S.K.; Pandey, M.; Udgata, S.K.; Sahoo, M.M.; Biswal, P. Machine learning for cognitive behavioral analysis: Datasets, methods, paradigms, and research directions. Brain Inform. 2023, 10, 18. [Google Scholar] [CrossRef]
- Azizi, S.M.; Roozbahani, N.; Khatony, A. Factors affecting the acceptance of blended learning in medical education: Application of UTAUT2 model. BMC Med. Educ. 2020, 20, 367. [Google Scholar] [CrossRef]
- Pham, T.H.; Truong, Q.T.; Tran, M.T.; Le, N.T. Fairness for machine learning software in education: A systematic mapping study. J. Syst. Softw. 2024, 219, 112244. [Google Scholar] [CrossRef]
- Tong, T.; Li, Z. Predicting learning achievement using ensemble learning with result explanation. PLoS ONE 2025, 20, e0312124. [Google Scholar] [CrossRef]
- Baker, R.; Berning, A.W.; Gowda, S.M.; Zhang, S.; Hawn, A. The benefits and caveats of using clickstream data to understand student self-regulatory behaviors: Opening the black box of learning processes. Int. J. Educ. Technol. High. Educ. 2020, 17, 13. [Google Scholar] [CrossRef]
- Mejeh, M.; Rehm, M. Taking adaptive learning in educational settings to the next level: Leveraging natural language processing for improved personalization. Educ. Technol. Res. Dev. 2024, 72, 1597–1621. [Google Scholar] [CrossRef]
- Chen, L.; Chen, P.; Lin, Z. Artificial intelligence in education: A review. IEEE Access 2020, 8, 75264–75278. [Google Scholar] [CrossRef]
- Jiang, W.; Pardos, Z.A. Towards equity and algorithmic fairness in student grade prediction. In Proceedings of the 2021 AAAI/ACM Conference on AI, Ethics, and Society, San Jose, CA, USA, 21–23 October 2024; ACM: New York, NY, USA, 2021; pp. 608–617. [Google Scholar] [CrossRef]
- Yağcı, M. Educational data mining: Prediction of students’ academic performance using machine learning algorithms. Smart Learn. Environ. 2022, 9, 11. [Google Scholar] [CrossRef]
- Abdulrahaman, M.D.; Faruk, N.; Oloyede, A.A.; Surajudeen-Bakinde, N.T.; Olawoyin, L.A.; Mejabi, O.V.; Imam-Fulani, Y.O.; Fahm, A.O.; Azeez, A.L. Multimedia tools in the teaching and learning processes: A systematic review. Heliyon 2020, 6, e05312. [Google Scholar] [CrossRef] [PubMed]
- Berney, S.; Bétrancourt, M. Does animation enhance learning? A meta-analysis. Comput. Educ. 2016, 101, 150–167. [Google Scholar] [CrossRef]
- Castro-Alonso, J.C.; de Koning, B.B.; Fiorella, L.; Paas, F. Five strategies for optimizing instructional materials: Instructor- and learner-managed cognitive load. Educ. Psychol. Rev. 2021, 33, 1379–1407. [Google Scholar] [CrossRef]
- Idowu, J.A. Debiasing education algorithms. Int. J. Artif. Intell. Educ. 2024, 34, 1510–1540. [Google Scholar] [CrossRef]
- Memarian, B.; Doleck, T. Fairness, accountability, transparency, and ethics (FATE) in AI and higher education: A systematic review. Comput. Educ. Artif. Intell. 2023, 5, 100152. [Google Scholar] [CrossRef]
- Adeniyi, I.S.; Adelakun, A.A.; Akinola, O.D.; Ogundipe, O.M.; Babatunde, A.N. E-learning platforms in higher education: A comparative review of the USA and Africa. Int. J. Sci. Res. Arch. 2024, 11, 1686–1697. [Google Scholar] [CrossRef]
- Mataruka, L.T.; Muzurura, J.; Nyoni, J. The adoption of e-learning by students in Zimbabwean universities in the wake of COVID-19. J. Electron. Inf. Syst. 2021, 3, 20–27. [Google Scholar] [CrossRef]
- Sghir, N.; Adadi, A.; Lahmer, M. Recent advances in Predictive Learning Analytics: A decade systematic review (2012–2022). Educ. Inf. Technol. 2023, 28, 8299–8333. [Google Scholar] [CrossRef]
- Yedukondalu, J.; Sharma, L.D.; Tiwari, A.K.; Chandra, M. Cognitive load detection through EEG lead-wise feature optimization and ensemble classification. Sci. Rep. 2025, 15, 1044. [Google Scholar] [CrossRef] [PubMed]
- Dhivya, D.S.; Hariharasudan, A.; Nawaz, N. Unleashing potential: Multimedia learning and Education 4.0 in learning professional English communication. Cogent Soc. Sci. 2023, 9, 2248751. [Google Scholar] [CrossRef]
- Turel, V.; Kılıç, E. The inclusion and design of cultural differences in interactive multimedia environments. In Multicultural Instructional Design: Concepts, Methodologies, Tools, and Applications; IGI Global: Hershey, PA, USA, 2014; pp. 245–267. [Google Scholar] [CrossRef]
- Kim, P.; Hagashi, T.; Carillo, L.; Gonzales, I.; Makany, T.; Lee, B.; Gàrate, A. Socioeconomic strata, mobile technology, and education: A comparative analysis. Educ. Technol. Res. Dev. 2011, 59, 465–486. [Google Scholar] [CrossRef]
- Poelmans, S.; Goeman, K.; Wautelet, Y. Comparing face-to-face to online instruction in secondary education: Findings of a repetitive factorial experiment. In Learning Technology for Education Challenges; Springer: Cham, Switzerland, 2020; pp. 71–88. [Google Scholar] [CrossRef]
- Cook, D.A.; Ellaway, R.H. Evaluating technology-enhanced learning: A comprehensive framework. Med. Teach. 2015, 37, 961–970. [Google Scholar] [CrossRef]
- Shen, X.; Wang, F.; Ge, Y.; Zhang, T.; Li, Q.; Wu, X.; Fan, Y.; Xu, W.; Wang, Y. PMG: Personalized multimodal generation with large language models. In Proceedings of the ACM Web Conference 2024, Singapore, 13–17 May 2024; ACM: New York, NY, USA, 2024; pp. 3833–3844. [Google Scholar] [CrossRef]
- Mahmood, T.; Riaz, S.; Ghafoor, M.; Ali, M.; Alkinidri, M. Enhancing e-learning adaptability with automated learning-style identification and sentiment analysis: A hybrid deep-learning approach for smart education. Information 2024, 15, 277. [Google Scholar] [CrossRef]
- Heo, M.; Toomey, N. Learning with multimedia: The effects of gender, type of multimedia learning resources, and spatial ability. Comput. Educ. 2020, 146, 103747. [Google Scholar] [CrossRef]
- Fodouop Kouam, A.W.; Muchowe, R.M. Exploring graduate students’ perception and adoption of AI chatbots in Zimbabwe: Balancing pedagogical innovation and development of higher-order cognitive skills. J. Appl. Learn. Teach. 2024, 7, 65–75. [Google Scholar] [CrossRef]
- Al-Rahmi, W.M.; Alamri, M.M.; Alfarraj, O. An integrated approach using social support theory and technology acceptance model to investigate the sustainable use of digital learning technologies. Sci. Rep. 2025, 15, 342. [Google Scholar] [CrossRef]
- Rafiq, M.; Hussain, S.; Abbas, Q.; Imran, M.; Murad, M.A.; Ali, S.A.; Hassan, S.U. Factors predicting university students’ behavioral intention to use e-learning platforms in the post-pandemic normal: An UTAUT2 approach with “learning value”. Educ. Inf. Technol. 2022, 27, 12065–12082. [Google Scholar] [CrossRef]
- Vallente, J.P.C.; Dela Cruz, N.M.C.; Moreno, R.B. Determining factors affecting the acceptance of medical education e-learning platforms during the COVID-19 pandemic in the Philippines: UTAUT2 approach. Healthcare 2021, 9, 780. [Google Scholar] [CrossRef]
- Gkintoni, E.; Antonopoulou, H.; Sortwell, A.; Halkiopoulos, C. Challenging Cognitive Load Theory: The Role of Educational Neuroscience and Artificial Intelligence in Redefining Learning Efficacy. Brain Sci. 2025, 15, 203. [Google Scholar] [CrossRef]
- Ahmad, J.; Siddiqi, I.; Fatima, K.; Anjum, N. An EEG-based cognitive load assessment in multimedia learning using feature extraction and partial directed coherence. IEEE Access 2017, 5, 14819–14829. [Google Scholar] [CrossRef]
- Mutlu-Bayraktar, D.; Cosgun, V.; Altan, T. Cognitive load in multimedia learning environments: A systematic review. Comput. Educ. 2019, 141, 103618. [Google Scholar] [CrossRef]
- Dias, J.; Santos, A. Learning Analytics Framework Applied to Training Context. In Technology and Innovation in Learning, Teaching and Education; Springer: Cham, Switzerland, 2022; pp. 113–127. [Google Scholar] [CrossRef]
- Boateng, O.; Boateng, B. Algorithmic bias in educational systems: Examining the impact of AI-driven decision making in modern education. World J. Adv. Res. Rev. 2025, 25, 2012–2017. [Google Scholar] [CrossRef]
- Jacobs, A.Z.; Wallach, H. Measurement and Fairness. In Proceedings of the 2021 ACM Conference on Fairness, Accountability, and Transparency (FAccT ‘21), Virtual, 3–10 March 2021; ACM: New York, NY, USA, 2021; pp. 375–385. [Google Scholar] [CrossRef]
- Bellamy, R.K.E.; Dey, K.; Hind, M.; Hoffman, S.C.; Houde, S.; Kannan, K.; Lohia, P.; Martino, J.; Mehta, S.; Mojsilović, A.; et al. AI Fairness 360: An extensible toolkit for detecting and mitigating algorithmic bias. IBM J. Res. Dev. 2019, 63, 4:1–4:15. [Google Scholar] [CrossRef]
- Bogina, V.; Hartman, A.; Kuflik, T.; Nolle, A. Educating software and AI stakeholders about algorithmic fairness, accountability, transparency and ethics. Int. J. Artif. Intell. Educ. 2022, 32, 808–833. [Google Scholar] [CrossRef]
- Noetel, M.; Griffith, S.; Delaney, O.; Harris, N.R.; Sanders, T.; Parker, P.; del Pozo Cruz, B.; Lonsdale, C. Multimedia design for learning: An overview of reviews with meta-meta-analysis. Rev. Educ. Res. 2022, 92, 413–454. [Google Scholar] [CrossRef]
- Mutlu-Bayraktar, D.; Correia, A.P.; Altay, B. Multimedia learning principles in different learning environments: A systematic review. Smart Learn. Environ. 2022, 9, 19. [Google Scholar] [CrossRef]
- Shadiev, R.; Wang, X.; Huang, Y.M. Cross-Cultural Learning in Virtual Reality Environment: Facilitating Cross-Cultural Understanding, Trait Emotional Intelligence, and Sense of Presence. Educ. Technol. Res. Dev. 2021, 69, 2917–2936. [Google Scholar] [CrossRef]
- Kinasevych, O. The Effect of Culture on Online Learning. In Proceedings Cultural Attitudes Towards Communication and Technology 2010; Sudweeks, F., Hrachovec, H., Ess, C., Eds.; Murdoch University: Perth, Australia, 2010; pp. 420–427. [Google Scholar]
- Tripp, R. Cultural Differentiation in Learning Styles: A Review of the Research. Inst. Learn. Styles Res. J. 2017, 1, 1–7. [Google Scholar]
- Wang, L.; Zhang, H.; Chen, X.; Liu, Y.; Ma, S.; Li, J.; Wang, F.; Chen, L.; Huang, P.; Zhang, W. Key factors influencing educational technology adoption in higher education: A systematic review. PLoS Digit. Health 2025, 2, e0000764. [Google Scholar] [CrossRef]
- Bayly-Castaneda, K.; Ramirez-Montoya, M.-S.; Morita-Alexander, A. Crafting personalized learning paths with AI for lifelong learning: A systematic literature review. Front. Educ. 2024, 9, 1424386. [Google Scholar] [CrossRef]
- Tu, Y.; Chen, J.; Huang, C. Empowering personalized learning with generative artificial intelligence: Mechanisms, challenges and pathways. Front. Digit. Educ. 2025, 2, 19. [Google Scholar] [CrossRef]
- Shadiev, R.; Hwang, W.Y.; Altinay, F.; Guralnick, D. Technology-assisted cultural diversity learning. Front. Psychol. 2023, 14, 1274292. [Google Scholar] [CrossRef]
- Romero, C.; Ventura, S. Educational data mining and learning analytics: An updated survey. WIREs Data Min. Knowl. Discov. 2020, 10, e1355. [Google Scholar] [CrossRef]
- Mpungose, C.B. Emergent transition from face-to-face to online learning in a South African university in the context of the coronavirus pandemic. Humanit. Soc. Sci. Commun. 2020, 7, 113. [Google Scholar] [CrossRef]
- Müller, A.M.; Goh, C.; Lim, L.Z.; Gao, X. COVID-19 emergency e-learning and beyond: Experiences and perspectives of university educators. Educ. Sci. 2021, 11, 19. [Google Scholar] [CrossRef]
- Simeon, A.N.; Babatunde, A.A.; Abiodun, N.L.; Olu, R.O.; Emem, A.I.; Nabimanya, D.; Nakate, H.; Ensanya, A.; Tuhebwe, D. Uptake, barriers, and determinants of e-learning among university students in selected low-income countries in Sub-Saharan Africa amidst the COVID-19 disruption: An online survey. Adv. Med. Educ. Pract. 2022, 13, 609–617. [Google Scholar] [CrossRef]
- Silva, J.; Lopes, A.; Domingues, I. Applications of convolutional neural networks in education: A systematic literature review. Expert Syst. Appl. 2023, 226, 120621. [Google Scholar] [CrossRef]
- Alsulami, A.A.; AL-Ghamdi, A.S.A.-M.; Ragab, M. Enhancement of e-learning students’ performance based on ensemble techniques. Electronics 2023, 12, 1508. [Google Scholar] [CrossRef]






| Component | Time Complexity | Space Complexity | Algorithm Justification | Primary Bottleneck |
|---|---|---|---|---|
| Cognitive Detection | O(n log n) | O(n) | Random Forest: Best accuracy vs. speed tradeoff | Feature extraction |
| Cultural Clustering | O(n2) | O(n2) | Hierarchical: No predefined cluster count needed | Distance computation |
| Complexity Optimization | O(m) | O(m) | Linear scaling with features | Processing |
| Ensemble Prediction | O(n3) | O(m2) | Neural Network: Captures complex interactions | Deep learning operations |
| Variable | Category | Count (N = 493) | Percentage (%) |
|---|---|---|---|
| Age (mean ± SD) | – | 21.8 ± 2.4 | – |
| Gender | Male/Female/Non-disclosed | 335/152/6 | 68/31/1 |
| Academic Level | Undergraduate/Postgraduate | 421/72 | 85/15 |
| Weekly LMS Hours | Mean (SD) | 6.2 (±1.9) | – |
| Technology Experience | Beginner/Intermediate/Advanced | 87/312/94 | 18/63/19 |
| Nationality | Zimbabwe/South Africa | 267/226 | 54/46 |
| Field of Study | Software Engineering/Related STEM | 358/135 | 73/27 |
| Internet Access Quality | High/Medium/Low | 198/231/64 | 40/47/13 |
| Field of Study | Software Engineering/Related STEM | 358/135 | 73/27 |
| Internet Access Quality | High/Medium/Low | 198/231/64 | 40/47/13 |
| Evaluation Category | MIIAM Approach | Baseline Methods | Comparison Metrics |
|---|---|---|---|
| Cognitive Style Detection | Random Forest + Temporal Adaptation | Manual HFT/GEFT Assessment | Accuracy, Processing Time |
| Cultural Background Inference | Hierarchical Clustering | Demographic Categorization | Silhouette Score, Alignment % |
| Multimedia Optimization | Automated Complexity Analysis | Expert Rating Scales | Correlation, Learning Outcomes |
| Effectiveness Prediction | Ensemble (RF + XGB + NN) | Single Algorithm Approaches | F1-Score, AUC-ROC |
| Cross-Cultural Validation | Cultural Attention Mechanism | Standard ML Approaches | Bias Metrics, Fairness Scores |
| Algorithm | Accuracy | F1-Score | Precision | Recall | AUC-ROC | Training Time | Inference Time |
|---|---|---|---|---|---|---|---|
| Logistic Regression | 0.73 | 0.72 | 0.74 | 0.71 | 0.79 | 1.1 min | 2 ms |
| Random Forest | 0.81 | 0.81 | 0.82 | 0.80 | 0.87 | 3.2 min | 15 ms |
| XGBoost | 0.84 | 0.84 | 0.85 | 0.83 | 0.89 | 5.7 min | 8 ms |
| SVM (RBF) | 0.79 | 0.78 | 0.80 | 0.77 | 0.84 | 12.4 min | 25 ms |
| Neural Network | 0.79 | 0.79 | 0.80 | 0.78 | 0.85 | 8.3 min | 5 ms |
| MIIAM Ensemble | 0.87 | 0.87 | 0.88 | 0.86 | 0.92 | 15.8 min | 45 ms |
| Feature Category | Importance Weight | Top Contributing Features | Variance Explained (%) |
|---|---|---|---|
| Cognitive Style | 0.34 | Navigation patterns, attention allocation, problem-solving style | 28% |
| Multimedia Complexity | 0.29 | Text density, visual complexity, interaction depth | 24% |
| Cultural Factors | 0.22 | Collectivism score, power distance, communication style | 19% |
| Demographics | 0.15 | Technology experience, academic level, age | 12% |
| Method | Algorithm Type | Accuracy | Precision | Recall | Cohen’s κ | AUC-ROC | Processing Time |
|---|---|---|---|---|---|---|---|
| Manual Survey (Baseline) | Non-algorithmic | 0.65 | 0.62 | 0.63 | 0.51 | 0.68 | 15–20 min |
| Random Forest | Ensemble ML | 0.85 | 0.84 | 0.83 | 0.78 | 0.89 | <2 s |
| RF + Temporal Adaptation | Enhanced ML | 0.87 | 0.86 | 0.85 | 0.82 | 0.91 | <2 s |
| Cluster | Dominant Traits | Size (n) | Silhouette Score | Survey Alignment (%) | Confidence |
|---|---|---|---|---|---|
| C1 | High Collectivism, High PDI | 142 | 0.67 | 80% | 0.73 |
| C2 | Individualism, Low PDI | 118 | 0.62 | 76% | 0.69 |
| C3 | Mixed Cultural Traits | 127 | 0.61 | 77% | 0.65 |
| C4 | Technology-Adaptive, Neutral | 106 | 0.65 | 79% | 0.71 |
| Content Category | Pre-Optimization | Post-Optimization | Improvement | Validation Method |
|---|---|---|---|---|
| Text-Heavy Materials | 68% comprehension | 78% comprehension | 15% | Direct outcome correlation |
| Visual-Rich Content | 72% engagement | 84% engagement | 17% | Behavioral analytics |
| Interactive Simulations | 65% completion | 79% completion | 22% | Task completion rates |
| Audio-Narrated Lessons | 70% retention | 78% retention | 11% | Retention assessments |
| Mixed Media Presentations | 69% satisfaction | 81% satisfaction | 17% | User satisfaction surveys |
| TaAlgorithm | Zimbabwe → SA | SA → Zimbabwe | Combined Training | Cultural Bias (ΔAccuracy) | Fairness Score |
|---|---|---|---|---|---|
| Logistic Regression | 0.58 | 0.62 | 0.73 | 0.15 | 0.42 |
| Random Forest | 0.67 | 0.71 | 0.81 | 0.12 | 0.56 |
| XGBoost | 0.71 | 0.74 | 0.84 | 0.11 | 0.63 |
| SVM | 0.64 | 0.68 | 0.79 | 0.13 | 0.51 |
| MIIAM Ensemble | 0.85 | 0.86 | 0.87 | 0.02 | 0.91 |
| System Component | Processing Latency | Memory Usage | Scalability Limit | Optimization Strategy |
|---|---|---|---|---|
| Cognitive Detection | 45 ms | 128 MB | 10 K concurrent | Parallel processing |
| Cultural Clustering | 12 ms | 256 MB | Pre-computed | Batch optimization |
| Complexity Analysis | 67 ms | 92 MB | Content-dependent | Caching strategy |
| Ensemble Prediction | 89 ms | 512 MB | GPU-dependent | Tensor optimization |
| Total Pipeline | 156 ms | 768 MB | 1 K concurrent | Hybrid approach |
| Configuration | Components Included | Accuracy | F1-Score | Performance Change | Statistical Significance |
|---|---|---|---|---|---|
| Full MIIAM | All Components | 0.87 | 0.87 | Baseline | - |
| No Cultural Inference | Cognitive + Multimedia + Ensemble | 0.79 | 0.78 | −8% | p < 0.001 |
| No Cognitive Detection | Cultural + Multimedia + Ensemble | 0.75 | 0.74 | −12% | p < 0.001 |
| No Complexity Optimization | Cognitive + Cultural + Ensemble | 0.76 | 0.75 | −11% | p < 0.001 |
| Single Algorithm (XGBoost) | Individual Component Only | 0.72 | 0.71 | −15% | p < 0.001 |
| Behavioral Features Only | Limited Feature Set | 0.79 | 0.78 | −8% | p < 0.001 |
| Cultural Features Only | Limited Feature Set | 0.72 | 0.71 | −15% | p < 0.001 |
| Comparison | Mean Difference | 95% CI | p-Value | Cohen’s d | Effect Interpretation |
|---|---|---|---|---|---|
| MIIAM vs. Logistic Regression | +0.14 | [0.12, 0.16] | <0.001 | 1.23 | Large |
| MIIAM vs. Random Forest | +0.06 | [0.04, 0.08] | <0.001 | 0.87 | Large |
| MIIAM vs. XGBoost | +0.03 | [0.02, 0.04] | <0.001 | 0.67 | Medium |
| Cross-Cultural Stability | −0.02 | [−0.03, −0.01] | <0.001 | 0.45 | Small |
| Optimization Impact | +0.17 | [0.15, 0.19] | <0.001 | 1.45 | Large |
Disclaimer/Publisher’s Note: The statements, opinions and data contained in all publications are solely those of the individual author(s) and contributor(s) and not of MDPI and/or the editor(s). MDPI and/or the editor(s) disclaim responsibility for any injury to people or property resulting from any ideas, methods, instructions or products referred to in the content. |
© 2025 by the authors. Licensee MDPI, Basel, Switzerland. This article is an open access article distributed under the terms and conditions of the Creative Commons Attribution (CC BY) license (https://creativecommons.org/licenses/by/4.0/).
Share and Cite
Chikasha, S.; Petegem, W.V.; Revesai, Z. MIIAM: An Algorithmic Model for Predicting Multimedia Effectiveness in eLearning Systems. Digital 2025, 5, 58. https://doi.org/10.3390/digital5040058
Chikasha S, Petegem WV, Revesai Z. MIIAM: An Algorithmic Model for Predicting Multimedia Effectiveness in eLearning Systems. Digital. 2025; 5(4):58. https://doi.org/10.3390/digital5040058
Chicago/Turabian StyleChikasha, Samuel, Wim Van Petegem, and Zvinodashe Revesai. 2025. "MIIAM: An Algorithmic Model for Predicting Multimedia Effectiveness in eLearning Systems" Digital 5, no. 4: 58. https://doi.org/10.3390/digital5040058
APA StyleChikasha, S., Petegem, W. V., & Revesai, Z. (2025). MIIAM: An Algorithmic Model for Predicting Multimedia Effectiveness in eLearning Systems. Digital, 5(4), 58. https://doi.org/10.3390/digital5040058

