Critical Factors in Planning and Evaluating Hydrotherapy Tourism: Evidence from an Attractive Destination, Sareyn, Northwest Iran
Abstract
1. Introduction
1.1. Background
1.2. The Dimensions of Hydrotherapy Tourism and Its Characteristics
1.3. Hot Springs, Types and Specifications as a Tourism Attraction
- -
- Geothermal Springs or Hot Springs: Typically known for their therapeutic and healing benefits, these are found worldwide.
- -
- Mineral Springs: Can be cold or hot and have therapeutic properties. They can also be consumed internally. Mineral waters and natural geothermal waters are used in balneology, hydrotherapy, and crenotherapy, which can be combined under the umbrella of thermalism.
- -
- Saline Springs: In some countries (e.g., Germany), highly saline geothermal waters are also used for many thermal spa facilities. Saline spring SPAs have their own place in health and wellness treatments, being useful for skin diseases and joint problems, and having significant applications for physical hydrotherapy.
- -
- Extreme Hot Springs: If cooled or mixed to a safe temperature for human use, they can be utilized as hot springs. Other related features of geothermal attractions include geysers, boiling lakes, hot rivers, and hot waterfalls (Erfurt-Cooper, 2010).
1.4. Literature Review
1.5. Aim and Scope
2. Materials and Methods
2.1. Phase One (Using the Scoping Review Method)
Scoping Review: Search Strategy and Procedure
2.2. Phase Two (Delphi Technique)
Delphi Technique: Expert Panel, Procedure, and TimelineIn the Third
- -
- Round 1: An open-ended electronic questionnaire, listing the 65 initial factors derived from the scoping review, was sent to the 15 experts. They were asked to rate the relevance of each factor and suggest additions or modifications.
- -
- Round 2: A revised questionnaire, incorporating the feedback from Round 1, was redistributed. Experts re-evaluated the items, leading to the elimination of 15 variables.
- -
- Round 3: The final set of 50 indicators, organized into 6 thematic components, was sent for confirmation and final approval. Consensus was achieved at this stage, concluding the Delphi process. Anonymity was maintained throughout all rounds to minimize dominance and group bias.
2.3. Phase Three (Quantitative Survey Method)
Quantitative Survey: Sampling, Instrument Development, and Data Collection
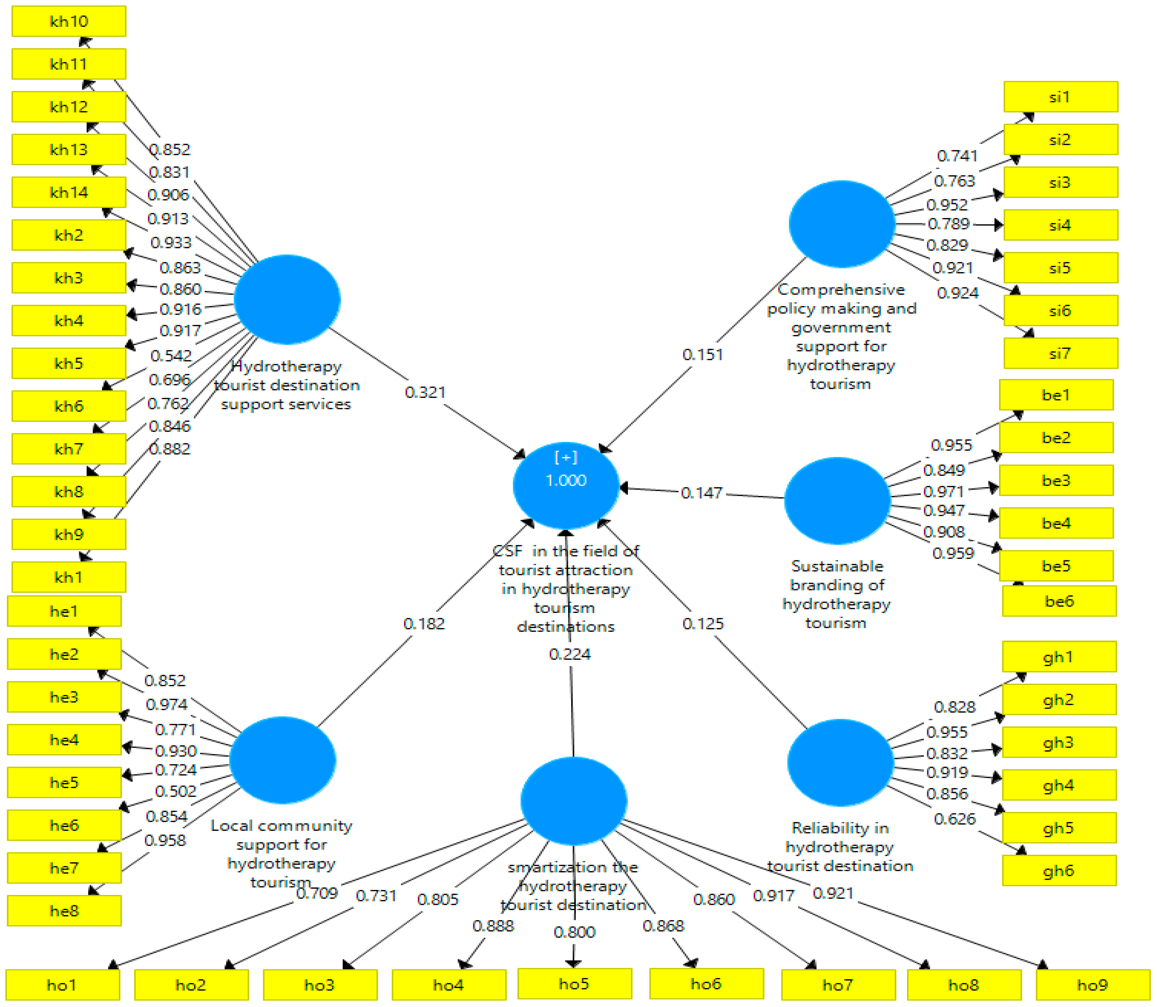
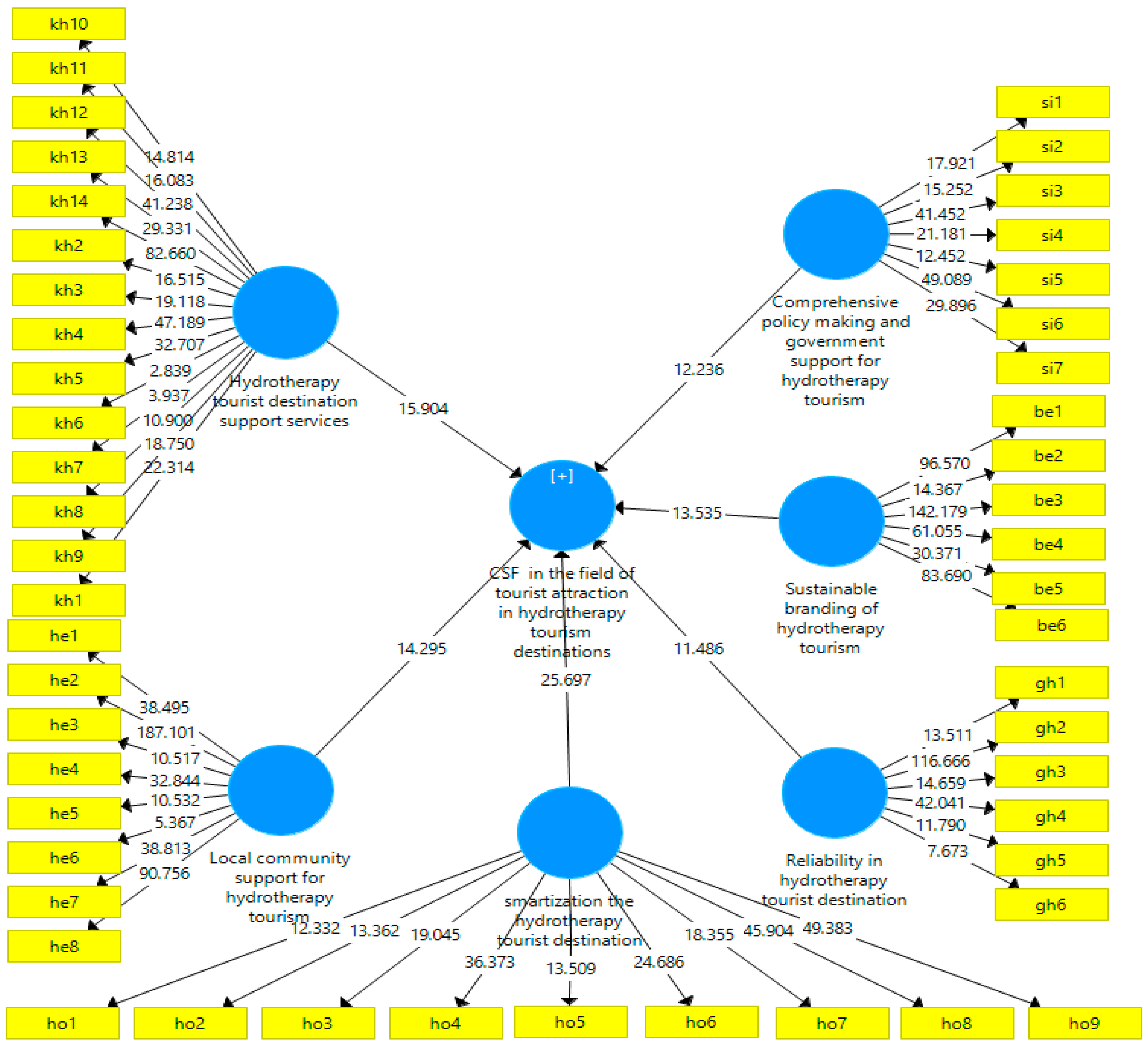
3. Results
3.1. Implications
3.2. Limitations and Future Directions
4. Conclusions
Author Contributions
Funding
Institutional Review Board Statement
Informed Consent Statement
Data Availability Statement
Acknowledgments
Conflicts of Interest
References
- Abdulatif, K. (2024). Exploration of thermal resource utilisation characteristics in treatment and wellness tourism through international experience. Central Asian Journal of Innovations on Tourism Management and Finance, 5(6), 326–331. [Google Scholar] [CrossRef]
- Anaya-Aguilar, R., Gemar, G., & Anaya-Aguilar, C. (2021). Challenges of spa tourism in Andalusia: Experts’ proposed solutions. International Journal of Environmental Research and Public Health, 18(4), 1829. [Google Scholar] [CrossRef]
- Avcikurt, C., Altay, H., & Ilban, M. O. (2011). Critical success factors for small hotel businesses in Turkey: An exploratory study. Cornell Hospitality Quarterly, 52(2), 153–164. [Google Scholar] [CrossRef]
- Barrett, D., & Heale, R. (2020). What are Delphi studies? Evidence-Based Nursing, 23(3), 68–69. [Google Scholar] [CrossRef]
- Bozhkova, R. (2025). The impact of urban life on health and the role of balneological, SPA and wellness tourism enterprises in promoting well-being. Икономика и Управление, 22(1), 109–117. [Google Scholar]
- Brandão, F., Liberato, D., Teixeira, A. S., & Liberato, P. (2021). Motives for thermal tourism: An application to North and Central Portugal. Sustainability, 13(22), 12688. [Google Scholar] [CrossRef]
- Chang, K., & Chen, M. (2011). Applying the Kano model and QFD to explore customers’ brand contacts in the hotel business: A study of hot spring hotel. Total Quality Management & Business Excellence, 22(1), 1–27. [Google Scholar] [CrossRef]
- Chang, L., & Beise-Zee, R. (2013). Consumer perception of healthfulness and appraisal of health-promoting tourist destinations. Tourism Review, 68(1), 34–47. [Google Scholar] [CrossRef]
- Chen, B., Zhu, Y., He, X., & Zhou, C. (2023). Analysis of high-quality tourism destinations based on spatiotemporal big data—A case study of Urumqi. Land, 12(7), 1425. [Google Scholar] [CrossRef]
- Chen, F. H., Hsu, T. S., & Tzeng, G. H. (2011). A balanced scorecard approach to establish a performance evaluation and relationship model for hot spring hotels based on a hybrid MCDM model combining DEMATEL and ANP. International Journal of Hospitality Management, 30(4), 908–932. [Google Scholar] [CrossRef]
- Chen, K. H., Liu, H. H., & Chang, F. H. (2013). Essential customer service factors and the segmentation of older visitors within wellness tourism based on hot springs hotels. International Journal of Hospitality Management, 35, 122–132. [Google Scholar] [CrossRef]
- Chen, K. Y. (2014). Improving importance-performance analysis: The role of the zone of tolerance and competitor performance, the case of Taiwan’s hot spring hotels. Tourism Management, 40, 260–272. [Google Scholar] [CrossRef]
- Chen, N., Ruan, W., & Yuan, Q. (2015). The research of spatial-temporal evolution and satisfaction factors in integrated hot spring resorts. International Journal of Tourism Sciences, 15(1-2), 1–15. [Google Scholar] [CrossRef]
- Chisala, C. (2021). Maximising the use of thermal springs for local economic development in rural Zambia: A case study of Chinyunyu thermal springs, Rufunsa District [Unpublished Ph.D. thesis]. University of South Africa. [CrossRef]
- Chrobak, A., Ugolini, F., Pearlmutter, D., & Raschi, A. (2020). Thermal tourism and geoheritage: Examining visitor motivations and perceptions. Resources, 9(5), 58. [Google Scholar] [CrossRef]
- Crouch, G. (2011). Destination competitiveness: An analysis of determinant attributes. Journal of Travel Research, 50(1), 27–45. [Google Scholar] [CrossRef]
- De Carlo, A. F. (2013). Towards alternative forms of tourism. The Polish experience. In F. Manca (Ed.), Tourism and tourist promotion around the world: A linguistic and socio-cultural perspective (pp. 31–46). Università del Salento-Coordinamento SIBA. Available online: https://aisberg.unibg.it/retrieve/e40f7b88-ad3f-afca-e053-6605fe0aeaf2/Tourism_Manca_bianchi.pdf#page=38 (accessed on 12 July 2024).
- De Leeuw, E. D., Hox, J. J., & Dillman, D. A. (2012). The cornerstones of survey research. In E. D. De Leeuw, J. J. Hox, & D. A. Dillman (Eds.), International handbook of survey methodology (pp. 1–17). Routledge. [Google Scholar]
- Deng, W. (2007). Using a revised importance-performance analysis approach: The case of Taiwanese hot springs tourism. Tourism Management, 28(5), 1274–1284. [Google Scholar] [CrossRef]
- Denizci Guillet, B., & Kucukusta, D. (2016). Spa market segmentation according to customer preference. International Journal of Contemporary Hospitality Management, 28(2), 418–434. [Google Scholar] [CrossRef]
- Diamond, I. R., Grant, R. C., Feldman, B. M., Pencharz, P. B., Ling, S. C., Moore, A. M., & Wales, P. W. (2014). Defining consensus: A systematic review recommends methodologic criteria for reporting of Delphi studies. Journal of Clinical Epidemiology, 67(4), 401–409. [Google Scholar] [CrossRef]
- Dimitrovski, D., & Todorović, A. T. (2015). Clustering wellness tourists in spa environment. Tourism Management Perspectives, 16, 259–265. [Google Scholar] [CrossRef]
- Dragostinov, Y., Harðardóttir, D., McKenna, P. E., Robb, D. A., Nesset, B., Ahmad, M. I., Romeo, M., Lim, M. Y., Yu, C., Jang, Y., Diab, M., Cangelosi, A., Demiris, Y., Hastie, H., & Rajendran, G. (2022). Preliminary psychometric scale development using the mixed methods Delphi technique. Methods in Psychology, 7, 100103. [Google Scholar] [CrossRef]
- Dubelaar, C., Sohal, A., & Savic, V. (2005). In order to understand the comprehensive advantages of e-commerce solutions, organizations need to identify the critical success factors. Technovation, 25(11), 1251–1262. [Google Scholar] [CrossRef]
- Erfurt-Cooper, P. (2010, April 25–29). The importance of natural geothermal resources in tourism [Paper presentation]. Proceedings World Geothermal Congress 2010, Bali, Indonesia. Available online: https://www.researchgate.net/publication/286313945_The_Importance_of_Natural_Geothermal_Resources_in_Tourism (accessed on 5 March 2024).
- Ernawati, N. M., Mudana, I. G., Sari, P. Y. W., Indrawati, Y., & Pamularsih, T. R. (2025). Exploring hydrotourism: Health and wellbeing. Journal of Commerce, Management, and Tourism Studies, 4(2), 199–209. [Google Scholar] [CrossRef]
- European Historical Thermal Town Association. (2020). European route of thermal heritage and thermal towns. Available online: http://ehtta.eu/portal/wp-content/uploads/2010/09/EHTTA_european_route.pdf (accessed on 12 April 2024).
- Fillimonova, E., Kharitonova, N., Baranovskaya, E., Maslov, A., & Aseeva, A. (2022). Geochemistry and therapeutic properties of Caucasian mineral waters: A review. Environmental Geochemistry and Health, 44(7), 2281–2299. [Google Scholar] [CrossRef] [PubMed]
- Flint, D. J., Blocker, C. P., & Boutin, P. J., Jr. (2011). Customer value anticipation, customer satisfaction and loyalty: An empirical examination. Industrial Marketing Management, 40(2), 219–230. [Google Scholar] [CrossRef]
- Folgado-Fernández, J. A., Di-Clemente, E., Hernández-Mogollón, J. M., & Campón-Cerro, A. M. (2018). Water tourism: A new strategy for the sustainable management of water-based ecosystems and landscapes in Extremadura (Spain). Land, 8(1), 2. [Google Scholar] [CrossRef]
- Fonsêca, F. O., Ferreira, F. A., & Meneses, D. (2024). Therapeutic tourism—Health and well-being: Potential, interfaces, and singularities of thermal springs in Brazil and Portugal. In International conference on tourism, technology and systems, Madeira, Portugal, October 30–31 (pp. 449–459). Springer Nature. [Google Scholar]
- Groves, R. M., Fowler, F. J., Jr., Couper, M. P., Lepkowski, J. M., Singer, E., & Tourangeau, R. (2009). Survey methodology (2nd ed.). John Wiley & Sons. [Google Scholar]
- Gu, X., Sheng, L., & Lei, C. (2022). Specialization or diversification: A theoretical analysis for tourist cities. Cities, 122, 103517. [Google Scholar] [CrossRef]
- Hanvoravongchai, P., & Paweenawat, J. (2025). Economic and environmental dynamics in Southeast Asia: The impact of tourism, gross domestic product, foreign direct investment, and trade openness on carbon dioxide emissions. Journal of Energy and Environmental Policy Options, 8(1), 51–65. [Google Scholar]
- Hernández, J. M., Santana-Jiménez, Y., & González-Martel, C. (2021). Factors influencing the co-occurrence of visits to attractions: The case of Madrid, Spain. Tourism Management, 83, 104236. [Google Scholar] [CrossRef]
- Heung, V. C., & Kucukusta, D. (2013). Wellness tourism in China: Resources, development and marketing. International Journal of Tourism Research, 15(4), 346–359. [Google Scholar] [CrossRef]
- Hou, G. L., & Huang, Z. F. (2010). Tourists’ behavioral characteristics of Nanjing Tangshan hot spring resort and it’s tourism product optimization strategies. Geography Research and Management for Sustainable Development, 1, 143–146. [Google Scholar]
- Huang, X., Zhang, Y., & Li, C. (2022). Assessing the compensatory potentiality of hot spring tourism in the COVID-19 post-pandemic environment. Sustainability, 14(14), 8579. [Google Scholar] [CrossRef]
- Joson, G. H. G., Pyke, J., Delacy, T., & Davidson, C. (2024). Wellness in the spa industry: An investigation of hot spring tourism in Australia. In V. Katsoni, & A. Cassar (Eds.), Sustainable development and resilience of tourism: Wellbeing and quality of life perspectives (pp. 63–79). Springer International Publishing. [Google Scholar]
- Kerdpitak, C., & Heuer, K. (2016). Key success factors of tourist satisfaction in tourism services provider. Journal of Applied Business Research, 32(4), 1237–1242. [Google Scholar] [CrossRef]
- Khalaji, M., Kalantari, M., Shafiee, Z., & Hosseini, M. A. (2017). The effect of hydrotherapy on health of cerebral palsy patients: An integrative review. Iranian Rehabilitation Journal, 15(2), 173–180. [Google Scholar] [CrossRef]
- Kitajima, M., Tahira, H., Takahashi, S., & Midorikawa, T. (2012). Understanding tourists’ in situ behavior: A cognitive chrono-ethnography study of visitors to a hot spring resort. Journal of Quality Assurance in Hospitality & Tourism, 13(3), 247–270. [Google Scholar] [CrossRef]
- Kucukusta, D., & Guillet, B. D. (2016). Lifestyle segmentation of spa users: A study of inbound travelers to Hong Kong. Asia Pacific Journal of Tourism Research, 21(2), 239–258. [Google Scholar] [CrossRef]
- Lee, C. F., & King, B. (2010). International competitiveness in hot springs tourism: An application of the analytical hierarchy process approach. Tourism Analysis, 15(5), 531–544. [Google Scholar] [CrossRef]
- Lee, C. F., & King, B. E. (2008). Using the Delphi method to assess the potential of Taiwan’s hot springs tourism sector. International Journal of Tourism Research, 10(4), 341–352. [Google Scholar] [CrossRef]
- Liu, X., Fu, Y., & Li, J. (2019). The effect of on-site experience and place attachment on loyalty: Evidence from Chinese tourists in a hot-spring resort. International Journal of Hospitality & Tourism Administration, 20(1), 75–100. [Google Scholar] [CrossRef]
- Lo, A., Wu, C., & Tsai, H. (2015). The impact of service quality on positive consumption emotions in resort and hotel spa experiences. Journal of Hospitality Marketing & Management, 24(2), 155–179. [Google Scholar] [CrossRef]
- Loureiro, S. M. C., Almeida, M., & Rita, P. (2013). The effect of atmospheric cues and involvement on pleasure and relaxation: The spa hotel context. International Journal of Hospitality Management, 35, 35–43. [Google Scholar] [CrossRef]
- Mahajan, G. B., & Balachandran, L. (2016). Sources of antibiotics: Hot springs. Biochemical Pharmacology, 134, 35–41. [Google Scholar] [CrossRef]
- Malkhazova, S., Orlov, D., Shartova, N., Starikov, S., & Puzanova, T. (2022). Healing springs in regions. In Healing springs of Russia (pp. 81–119). Springer International Publishing. [Google Scholar]
- Marais, M., Du Plessis, E., & Saayman, M. (2017). Critical success factors of a business tourism destination: Supply side analysis. Acta Commercii, 17(1), a423. [Google Scholar] [CrossRef]
- Medai, N., Okamoto, N., Ogasawara, Y., & Hihara, K. (2022). Factors contributing to tourism demand at major Japanese hot springs. PLoS ONE, 17(11), e0274681. [Google Scholar] [CrossRef]
- Mi, C., Chen, Y., Cheng, C. S., Uwanyirigira, J. L., & Lin, C. T. (2019). Exploring the determinants of hot spring tourism customer satisfaction: Causal relationships analysis using ISM. Sustainability, 11(9), 2613. [Google Scholar] [CrossRef]
- Mihai, V. C., Dumitras, D. E., Oroian, C., Chiciudean, G. O., Arion, F. H., & Mureșan, I. C. (2023). Exploring the factors involved in tourists’ decision-making and determinants of length of stay. Administrative Sciences, 13(10), 215. [Google Scholar] [CrossRef]
- Mijajlović, M., Puška, A., Stević, Ž., Marinković, D., Doljanica, D., Jovanović, S. V., Stojanović, I., & Beširović, J. (2020). Determining the competitiveness of spa-centers in order to achieve sustainability using a fuzzy multi-criteria decision-making model. Sustainability, 12(20), 8584. [Google Scholar] [CrossRef]
- Mostafazadeh, R., Madani, J., Nemati, V., & Aghvami Moghadam, P. (2025). Factors influencing geothermal-based health tourism development: A thematic analysis in natural hot spring destinations of northwest Iran. Tourism and Hospitality, 6(4), 189. [Google Scholar] [CrossRef]
- Mueller, H., & Kaufmann, E. L. (2001). Wellness tourism: Market analysis of a special health tourism segment and implications for the hotel industry. Journal of Vacation Marketing, 7(1), 5–17. [Google Scholar] [CrossRef]
- Niederberger, M., & Spranger, J. (2020). Delphi technique in health sciences: A map. Frontiers in Public Health, 8, 457. [Google Scholar] [CrossRef]
- Nilsen, B. T. (2013). The role of the body and body ideals in the production and consumption of spa experiences. Scandinavian Journal of Hospitality and Tourism, 13(2), 139–152. [Google Scholar] [CrossRef]
- Nistoreanu, P., & Aluculesei, A. C. (2021). Can spa tourism enhance water resources and turn them into a national brand? A theoretical review about the Romanian case. Information, 12(7), 270. [Google Scholar] [CrossRef]
- Pessot, E., Spoladore, D., Zangiacomi, A., & Sacco, M. (2021). Natural resources in health tourism: A systematic literature review. Sustainability, 13(5), 2661. [Google Scholar] [CrossRef]
- Povolotskaya, N. P., Slepykh, V. V., Reps, V. F., & Senik, I. A. (2024). Natural health-improving potential and pathogenic risks of the climate and urbanization of the Caucasian Mineral Waters Resorts. Russian Meteorology and Hydrology, 49(2), 168–175. [Google Scholar] [CrossRef]
- Riad, M. A. (2024). Comparing health tourism patterns globally is an introduction to enhancing the quality of the urban environment in Egypt. SVU-International Journal of Engineering Sciences and Applications, 5(2), 184–208. [Google Scholar] [CrossRef]
- Romanova, G., Vetitnev, A., & Dimanche, F. (2015). Health and wellness tourism. In A. George, & V. Kallio-Tavin (Eds.), Tourism in Russia: A management handbook (pp. 231–287). Emerald Group Publishing. [Google Scholar]
- Salazar Duque, D., & Osorio Espín, M. A. (2024). The influence of personality and desires on motivation for selecting tourist destinations. Mercados y Negocios, 25(53), 51–80. [Google Scholar] [CrossRef]
- San José Arango, C. (2016). Curhoteles: El turismo de salud. Universidad de Sevilla. [Google Scholar]
- Stone Fish, L., & Busby, D. (2005). The Delphi method. In D. Sprenkle, & F. Piercy (Eds.), Research methods in family therapy (2nd ed., pp. 238–253). Guilford Press. [Google Scholar]
- Tabacchi, M. H. (2010). Current research and events in the spa industry. Cornell Hospitality Quarterly, 51(1), 102–117. [Google Scholar] [CrossRef]
- Thomas, A., Lubarsky, S., Durning, S. J., & Young, M. E. (2017). Knowledge syntheses in medical education: Demystifying scoping reviews. Academic Medicine, 92(2), 161–166. [Google Scholar] [CrossRef] [PubMed]
- Tirinsi, M., El Guerrouj, B., Moubchir, T., Taibi, M., Hammouda, N., Elbouzidi, A., Chaabane, K., & Melhaoui, M. (2024). The quality stability assessment of a thermal spring used for therapeutic purposes. Ecological Engineering & Environmental Technology, 25(8), 184–199. [Google Scholar] [CrossRef]
- United Nations World Tourism Organization [UNWTO]. (2016). Tourism highlights (2016th ed.). UNWTO. Available online: https://www.unwto.org (accessed on 18 July 2024).
- Wang, Y. P. (2006). Research on the basic components of hot spring tourism. Tourism Tribune, 21(10), 59–62. [Google Scholar]
- Wightman, D., & Wall, G. (1985). The SPA experience at Radium hot springs. Annals of Tourism Research, 12(3), 393–416. [Google Scholar] [CrossRef]
- Williams, K., & Saayman, M. (2013). Relationship between travel motives and key success factors of visitors at a jazz festival. South African Journal for Research in Sport, Physical Education and Recreation, 35(1), 183–202. [Google Scholar]
- Wu, H. C., Ai, C. H., Yang, L. J., & Li, T. (2015). A study of revisit intentions, customer satisfaction, corporate image, emotions and service quality in the hot spring industry. Journal of China Tourism Research, 11(4), 371–401. [Google Scholar] [CrossRef]
- Yen, C. L., Kyutoku, Y., & Dan, I. (2018). Exploring tourists’ perceptions of traditional and contemporary hot springs hotels in Japan. International Journal of Hospitality & Tourism Administration, 19(4), 336–360. [Google Scholar] [CrossRef]
- Young, H. K., Jen, L. D., & Byung, W. C. (2015). Involvement, satisfaction, perceived value, and revisit intention: A case study of a food festival. Journal of Culinary Science & Technology, 13(2), 133–158. [Google Scholar] [CrossRef]





| Topic | Content (Shortened) | Method | Results (Shortened) | Resource |
|---|---|---|---|---|
| Geotourism: Visitors’ Motivations & Perceptions | Potential of SPAs for geotourism; assessing visitor motivations and interest. | Survey | Relaxation, attractiveness, infrastructure, and awareness improve tourism appeal. | (Chrobak et al., 2020) |
| Determinants of Satisfaction in Hot Springs Tourism | Importance of identifying factors affecting customer satisfaction. | Data-grounded theory | Key satisfaction drivers: environmental quality, amenities, comfort, food, and service. | (Mi et al., 2019) |
| Competitiveness of SPA Centers for Sustainability | Evaluation of hot springs’ status for sustainable medical tourism. | Fuzzy MCDM | Main criteria: accommodation, advertising, F&B, recreation, natural conditions. | (Mijajlović et al., 2020) |
| Critical Success Factors in Tourist Satisfaction | Identifying real factors shaping tourist satisfaction and marketing. | Survey | Trust, staff relations, service quality, and facilities strongly influence satisfaction. | (Kerdpitak & Heuer, 2016) |
| Post-COVID Compensatory Potential of Hot Springs Tourism | Rising interest in hot springs for post-pandemic health recovery. | Survey | Experience quality boosts destination marketing and attraction after COVID-19. | (Huang et al., 2022) |
| Aquatic Tourism & Sustainable Water Management | Strategic role of water resources in tourism and ecosystem wellbeing. | Mixed | Water-centered tourism enhances life quality, conservation, and visitor satisfaction. | (Folgado-Fernández et al., 2018) |
| SPA Tourism as a National Brand (Romania) | Potential of therapeutic waters and balneology for national branding. | Online qualitative analysis | Importance of wellness, hydrotherapy infrastructure, stakeholder training, product branding. | (Nistoreanu & Aluculesei, 2021) |
| Motives for Hot Spring Tourism (Portugal) | Identifying tourist motivations in hydrothermal destinations. | Survey | Health, relaxation, stress relief, and family time drive visits; ties to travel habits. | (Brandão et al., 2021) |
| Challenges of Hot Springs Tourism in Andalusia | Assessing operational and policy challenges in hot springs tourism. | Delphi | Need for policies, better facilities, innovative tech, and competitive strategies. | (Anaya-Aguilar et al., 2021) |
| Natural Resources in Health Tourism | Role of natural resources in sustainable health tourism. | Systematic review | Highlights collaboration, policy, technology, and sustainability as key areas. | (Pessot et al., 2021) |
| Factors in Tourist Decision-making & Length of Stay | Identifying elements shaping destination choice and stay duration. | Survey | Preferences differ by gender; stay length linked to age/income; destination and services matter. | (Mihai et al., 2023) |
| Components | Indices |
|---|---|
| Hydrotherapy tourist destination support services | Establishment and development of sustainable resorts and accommodations; Adequate and efficient accommodation facilities; Quality and diversity of amenities; Development of new and modern facilities; Sufficient transportation networks; Availability and quality of local transportation; Modern healthcare and medical facilities; Effective management of destination services; Accessibility to the destination; Provision of available facilities for tourists’ use; Tourism supply and demand management; Quality management of destination information; Availability of destination information. |
| Local community support for hydrotherapy tourism | Attitudes of the local community towards tourists; comprehensive community education; willingness of the local people to cooperate and interact; compatibility and harmony; social responsibility; creating environmental awareness; promoting and encouraging various cultural and local activities; diversity of entertainment in the local community. |
| Smartization in the hydrotherapy tourist destination | Modern communication facilities; modernization and development of mobile and digital communication infrastructure; development of specialized tourism hydrotherapy applications; creation and development of smart tourism destination projects; provision of high-speed internet; access to attractive sites; media advertising and appropriate domestic and international visualization; development of Touristic social media (TSM); development of smart tourist destination. |
| Reliability in hydrotherapy tourist destination | Ensuring the safety and security of tourists; availability of law enforcement and security forces; increasing innovation capabilities at the destination; ensuring the quality and health of hydrotherapy-based activities; provision of ancillary facilities and amenities; management and guaranteeing the quality and pricing of facilities and destinations. |
| Sustainable branding of hydrotherapy tourism | Effective management of tours; tour guide skills; organizing special events; targeted and systematic marketing and advertising; enhancing the quality of tourist experiences; creating conditions for reflecting positive tourist feedback; enhancing the reputation of the tourist destination |
| Comprehensive policy making and government support for hydrotherapy tourism | Destination management and governance; formulation and implementation of policies and strategies related to destination management; managerial and political stability; interaction and coordination among relevant institutions and authorities; Public-Private Partnership (3P); providing appropriate financial and economic facilities to the host community; formulation and implementation of effective strategies. |
| No. | Index | Mean | SD | No. | Index | Mean | SD |
|---|---|---|---|---|---|---|---|
| 1 | Establishing and developing sustainable accommodations | 4.1639 | 0.61047 | 26 | Developing smart tourism projects | 4.2787 | 0.91526 |
| 2 | Providing adequate and efficient lodging facilities | 4.0984 | 0.62463 | 27 | Providing high-speed internet access | 3.9344 | 1.15281 |
| 3 | Ensuring quality and diversity of amenities | 4.1475 | 0.62812 | 28 | Access to attractive sites | 3.8197 | 1.16201 |
| 4 | Developing new and modern facilities | 4.1311 | 0.59091 | 29 | Appropriate domestic and international media advertising | 3.9180 | 1.00491 |
| 5 | Accessibility to the destination | 4.2131 | 0.58065 | 30 | Developing Touristic social media (TSM). | 4.1967 | 1.01357 |
| 6 | Adequate transportation networks | 3.9836 | 0.88491 | 31 | Developing smart tourist destination | 3.7213 | 1.15659 |
| 7 | Availability and quality of local transportation | 4.1475 | 0.65412 | 32 | Ensuring the safety and security of tourists | 4.4098 | 0.93768 |
| 8 | Modern healthcare management and services | 4.1311 | 0.74107 | 33 | Access to law enforcement and security forces | 4.3770 | 0.68712 |
| 9 | Modern medical facilities | 4.1967 | 0.62769 | 34 | Increasing innovation capabilities at the destination | 4.4098 | 0.91973 |
| 10 | Effective management of destination services | 4.0820 | 0.58581 | 35 | Ensuring the quality and health of hydrotherapy-based activities | 4.3443 | 0.70440 |
| 11 | Provision of facilities for tourists’ use. | 4.1967 | 0.60055 | 36 | Provision of ancillary facilities and amenities | 4.4426 | 0.69581 |
| 12 | Management of tourism supply and demand. | 4.1148 | 0.60823 | 37 | Management and assurance of the quality and pricing of destination facilities | 4.1967 | 0.92772 |
| 13 | Quality management of destination information | 4.1967 | 0.57212 | 38 | Effective management of tours | 3.9180 | 1.15895 |
| 14 | Accessibility of information about the destination | 4.1475 | 0.57260 | 39 | Tour guide skills | 4.2623 | 0.72805 |
| 15 | Attitude of local people towards tourists | 4.2951 | 0.64146 | 40 | Organizing special events; targeted and systematic marketing and advertising | 3.8361 | 1.25406 |
| 16 | Comprehensive training for the local community | 3.9344 | 0.77177 | 41 | Enhancing the quality of tourist experience. | 4.0492 | 1.08668 |
| 17 | Willingness of the local people to cooperate and interact | 3.8852 | 0.81850 | 42 | Facilitating the reflection of positive tourist feedback. | 4.2295 | 0.66817 |
| 18 | Adaptation and harmony | 4.0000 | 0.79582 | 43 | Enhancing the reputation of the tourist destination | 3.9836 | 1.16178 |
| 19 | Social responsibility | 3.8361 | 0.68752 | 44 | Management and governance of the tourist destination | 4.1967 | 0.77071 |
| 20 | Creating environmental awareness | 4.3115 | 0.71974 | 45 | Formulation and dissemination of policies related to the tourist destination | 3.8197 | 0.86618 |
| 21 | Promotion and encouragement of cultural and local activities | 4.3115 | 0.62024 | 46 | Stability of management and politics | 4.3443 | 0.91077 |
| 22 | Diversity of entertainment in the local community | 3.9672 | 0.79514 | 47 | Interaction and coordination among responsible institutions and agencies | 4.0820 | 0.95385 |
| 23 | Modern communication facilities | 3.7705 | 0.69266 | 48 | Public-private partnership (3P) | 4.0656 | 1.19539 |
| 24 | Development of mobile and digital communication infrastructures | 3.7213 | 0.83927 | 49 | Providing appropriate financial and economic facilities to the host community | 4.1639 | 1.03570 |
| 25 | Development of specialized mobile applications for hydrotherapy tourism | 3.7705 | 0.84446 | 50 | Formulating and implementing effective strategies | 4.3934 | 0.86176 |
| Cronbach’s Alpha | rho_A | Composite Reliability | Average Variance Extracted (AVE) | Q2 = 1 − SSE/SSO | |
|---|---|---|---|---|---|
| CSF in the field of tourist attraction in hydrotherapy tourism destinations | 0.982 | 0.985 | 0.983 | 0.543 | 0.487 |
| Comprehensive policy making and government support for hydrotherapy tourism | 0.934 | 0.939 | 0.947 | 0.721 | 0.602 |
| Hydrotherapy tourist destination support services | 0.967 | 0.975 | 0.971 | 0.711 | 0.608 |
| Local community support for hydrotherapy tourism | 0.932 | 0.956 | 0.946 | 0.695 | 0.582 |
| Reliability in hydrotherapy tourist destination | 0.914 | 0.930 | 0.935 | 0.710 | 0.569 |
| Sustainable branding of hydrotherapy tourism | 0.970 | 0.980 | 0.976 | 0.870 | 0.761 |
| Smartization in the hydrotherapy tourist destination | 0.945 | 0.948 | 0.954 | 0.700 | 0.597 |
| Comprehensive Policy Making and Government Support for Hydrotherapy Tourism | Hydrotherapy Tourist Destination Support Services | Local Community Support for Hydrotherapy Tourism | Reliability in Hydrotherapy Tourist Destination | Sustainable Branding of Hydrotherapy Tourism | Smartization in the Hydrotherapy Tourist Destination | |
|---|---|---|---|---|---|---|
| Comprehensive policy making and government support for hydrotherapy tourism | 0.849 | |||||
| Hydrotherapy tourist destination support services | 0.601 | 0.843 | ||||
| Local community support for hydrotherapy tourism | 0.786 | 0.737 | 0.833 | |||
| Reliability in hydrotherapy tourist destination | 0.439 | 0.707 | 0.572 | 0.843 | ||
| Sustainable branding of hydrotherapy tourism | 0.647 | 0.518 | 0.606 | 0.682 | 0.933 | |
| Smartization in the hydrotherapy tourist destination | 0.803 | 0.791 | 0.773 | 0.789 | 0.740 | 0.836 |
Disclaimer/Publisher’s Note: The statements, opinions and data contained in all publications are solely those of the individual author(s) and contributor(s) and not of MDPI and/or the editor(s). MDPI and/or the editor(s) disclaim responsibility for any injury to people or property resulting from any ideas, methods, instructions or products referred to in the content. |
© 2026 by the authors. Licensee MDPI, Basel, Switzerland. This article is an open access article distributed under the terms and conditions of the Creative Commons Attribution (CC BY) license.
Share and Cite
Madani, J.; Imani, B.; Mostafazadeh, R. Critical Factors in Planning and Evaluating Hydrotherapy Tourism: Evidence from an Attractive Destination, Sareyn, Northwest Iran. Tour. Hosp. 2026, 7, 43. https://doi.org/10.3390/tourhosp7020043
Madani J, Imani B, Mostafazadeh R. Critical Factors in Planning and Evaluating Hydrotherapy Tourism: Evidence from an Attractive Destination, Sareyn, Northwest Iran. Tourism and Hospitality. 2026; 7(2):43. https://doi.org/10.3390/tourhosp7020043
Chicago/Turabian StyleMadani, Javad, Bahram Imani, and Raoof Mostafazadeh. 2026. "Critical Factors in Planning and Evaluating Hydrotherapy Tourism: Evidence from an Attractive Destination, Sareyn, Northwest Iran" Tourism and Hospitality 7, no. 2: 43. https://doi.org/10.3390/tourhosp7020043
APA StyleMadani, J., Imani, B., & Mostafazadeh, R. (2026). Critical Factors in Planning and Evaluating Hydrotherapy Tourism: Evidence from an Attractive Destination, Sareyn, Northwest Iran. Tourism and Hospitality, 7(2), 43. https://doi.org/10.3390/tourhosp7020043

