Previous Article in Journal
Convolutional Neural Networks for Automated and Non-Intrusive Measurement of Customer Satisfaction in Restaurants
 
 
Font Type:
Arial Georgia Verdana
Font Size:
Aa Aa Aa
Line Spacing:
Column Width:
Background:
Article

Applying the SOR Framework to Food Truck Dining: Consumption Needs, Perceptions, and Behavioral Intentions

1
Department of Tourism Management, Jeju National University, Jeju-si 63243, Jeju-do, Republic of Korea
2
Department of Tourism Management, Gachon University, 1342 Seongnamdaero, Sujeong-gu, Seongnam-si 13306, Gyeonggi-do, Republic of Korea
*
Author to whom correspondence should be addressed.
Tour. Hosp. 2025, 6(5), 265; https://doi.org/10.3390/tourhosp6050265
Submission received: 18 October 2025 / Revised: 26 November 2025 / Accepted: 1 December 2025 / Published: 3 December 2025

Abstract

This study investigated how consumers’ food consumption needs and perceptions influence their attitudes and behavioral intentions toward food truck dining. Drawing on the stimulus–organism–response (SOR) framework, perceived risks and benefits were conceptualized as external stimuli; food consumption needs (necessity vs. enjoyment) and attitudes represented the organism; and behavioral intentions denoted the response. Data were collected via Amazon Mechanical Turk and analyzed using structural equation modeling and multigroup comparisons based on prior food truck experience. Perceived benefits and food enjoyment positively influenced attitudes, whereas perceived risks negatively influenced attitudes. Attitude significantly predicted future behavioral intentions, whereas food as a necessity did not. The multigroup analysis revealed that prior experience moderated these relationships; perceived benefits and risks primarily guided inexperienced consumers, whereas experienced consumers formed attitudes mainly through hedonic needs. These findings contribute to the literature by integrating the SOR and value–attitude–behavior hierarchies to explain cognitive and motivational mechanisms underlying food truck patronage. They also highlight the moderating role of prior experience, which reshapes the strength of the model’s key paths. The study offers practical implications for food truck operators seeking to balance risk mitigation with perceived benefits to encourage repeat patronage.

1. Introduction

The increasing popularity of the food truck business is evident in its annual growth rate of over 10%, making it a top performer in the food service sector (Peek, 2023). The COVID-19 pandemic spurred the industry to expand as consumers increasingly preferred outdoor, mobile, and socially distanced dining options (IBISWorld, 2023). Moreover, the rapid adoption of digital platforms such as online ordering systems, delivery apps, and cashless payment technologies has reshaped how food trucks connect with customers and maintain competitiveness in the post-pandemic era (Mancuso et al., 2023). Beyond simple affordability, food trucks cater to the needs of budget-conscious yet experience-seeking consumers by offering a distinctive dining experience that combines convenience, novelty, and social interaction (Holmes et al., 2018; Shin et al., 2019; Yoon & Chung, 2018). From an entrepreneurial perspective, starting a food truck business requires a relatively low start-up investment compared with traditional brick-and-mortar restaurants (McLaughlin, 2009). Moreover, the public relations strategy of this business relies heavily on online social media platforms and mobile technologies as the marketing distribution channels to reach potential consumers and generate buzz (Petersen, 2014). Food trucks often operate temporarily at various locations, offering diverse food choices from high-quality meals to innovative fusion cuisines (Koutroumanis, 2015; Shin et al., 2019).
Despite the growing popularity of food truck businesses, the mechanisms underlying consumer choice remain unclear. Early studies on food trucks identified key antecedents, such as perceived value, risk, and benefits, as well as service quality, as drivers of behavioral intention (Shin et al., 2019; Yoon & Chung, 2018). Although these factors have insightful managerial implications, they were often examined as direct predictors or through simple attitude models. This limitation calls for further research on the interaction between situational perceptions (e.g., the perceived benefits of a specific food truck) and consumers’ stable, preexisting food consumption needs (e.g., whether they view food as a necessity or enjoyment) (Bäckström et al., 2004; Onwezen & Bartels, 2013).
To address this gap, we argued that a more advanced framework would differentiate these components. A consumer’s decision can be influenced by the truck’s immediate stimuli and their higher-order values related to the food. Therefore, we adopted the stimulus–organism–response (SOR) framework (Mehrabian & Russell, 1974). While the SOR model is well established in hospitality research, the organism (O) component is often conceptualized as a single, situational evaluative state (e.g., emotion or attitude). We proposed a more nuanced model in which the “O” is a dual-component system, a key contribution of this study. The “O” was conceptualized as comprising (1) stable, high-order traits (i.e., food consumption needs) and (2) a situational, evaluative state (i.e., attitude toward the food truck). This model allowed us to investigate how external stimuli (S: perceived risks and benefits) are processed through a consumer’s underlying value system and immediate evaluation, leading to a behavioral response (e.g., intention).
Based on this framework, this study addressed three research objectives. First, it examined how consumers’ stable food consumption needs (necessity vs. enjoyment) influence their situational attitudes and final behavioral intentions. Second, it assessed the role of immediate stimuli (perceived risks and benefits) in shaping consumer attitudes. Finally, this study explored how prior experience moderates these relationships by testing whether the decision-making process differs between new and experienced consumers.

2. Literature Review

2.1. SOR Model as the Theoretical Foundation

This study was built on the SOR paradigm (Mehrabian & Russell, 1974), a research framework in environmental psychology. We considered perceived risks and benefits as stimuli, incorporated attitudes and food consumption needs as organisms, and defined behavioral intentions as the response. In the SOR paradigm, the “S” variables influence the “O”, ultimately leading to changes in the “R” within the study context. A stimulus is an external factor that triggers a specific response (e.g., approach or avoidance behavior) through the organism’s internal evaluation (Mehrabian & Russell, 1974; Wang et al., 2024). In tourism and hospitality research, factors such as the servicescape (W. G. Kim & Moon, 2009), perceived quality (Jang & Namkung, 2009), hotel atmosphere (H. Choi & Kandampully, 2019), and destination attributes (Chen et al., 2022) have been identified as stimuli. The organism serves as the mediating component in the SOR model, representing individuals’ internal states, including cognitive and emotional conditions. These states mediate the relationship between external stimuli and final response behaviors (Mehrabian & Russell, 1974). Several studies have examined satisfaction (Chen et al., 2022; H. Choi & Kandampully, 2019), customer value (Wu & Li, 2018), and cognitive and emotional states (Wang et al., 2024) as components of the organism. The response is defined as the individual’s ultimate decision or behavior and initially referred to as approach or avoidance behaviors (Mehrabian & Russell, 1974). Scholars in the tourism and hospitality industry have used constructs such as intention (W. G. Kim & Moon, 2009), word-of-mouth intention (Wu & Li, 2018), customer engagement (H. Choi & Kandampully, 2019), and environmentally responsible behavior (Wang et al., 2024) as responses within the SOR framework. We built on this framework to conceptualize the key perceptions of food trucks (i.e., perceived risks and benefits) as external stimuli. These stimuli were evaluated through consumers’ internal organism, which comprises their stable traits (e.g., food consumption needs) and evaluative states (e.g., attitude toward food trucks). Finally, behavioral intention was regarded as the response.
While earlier studies demonstrate the SOR framework’s robustness, further research should examine how the “O” is conceptualized. “O” has generally been regarded as a single, transient evaluative state, such as satisfaction, customer value, and cognitive and emotional states (Chen et al., 2022; H. Choi & Kandampully, 2019; Wang et al., 2024; Wu & Li, 2018). This approach often overlooks the influence of more stable preexisting consumer traits or values that filter external stimuli. Conversely, value-based models such as the value–attitude–behavior (VAB) hierarchy excel at modeling these traits while neglecting the role of immediate situational stimuli (S). Our study bridged this gap by proposing a dual-component model of the organism that integrates stable traits (needs) and situational states (attitudes) to provide a more comprehensive picture of consumer decision-making.

2.2. Perceptions of Food Trucks as Stimuli

In food consumption scenarios, consumer perceptions of risks and benefits are essential factors that influence individual decisions and food choices (J. Choi et al., 2013; D. J. Kim et al., 2008; Yoon & Chung, 2018). Therefore, this study employed perceived risks and benefits as the stimuli for food truck revisit intention within the research framework.

2.2.1. Perceived Risks

Perceived risk is defined as a consumer’s subjective evaluation of the uncertainty and potentially detrimental consequences associated with a decision (Bauer, 1960). Jacoby and Kaplan (1972) proposed five dimensions of perceived risk: physical, performance, financial, social, and psychological. In the context of food trucks, such risks are often associated with food safety and hygiene concerns. As food is usually prepared in outdoor street environments, concerns about physical risks arise. Consequently, consumers worry about the cleanliness of food trucks and their surroundings, including ingredient handling, the lack of sanitation facilities, and the overall environment. These concerns engender perceptions of hygiene and environmental risks when deciding whether to patronize a food truck (Baek & Choe, 2025). An extensive review of the literature on food trucks and perceived risk confirmed a consistent negative impact on consumer attitudes toward street food and food trucks, significantly reducing their intention to visit (J. Choi et al., 2013; Yoon & Chung, 2018). However, the specific roles of perceived risk subdimensions present complex and sometimes inconsistent results. For example, Yoon and Chung (2018) found that hygienic risk weakened consumer attitudes, but environmental risk had no significant impact. Similarly, Loh and Hassan (2022) confirmed that environmental risk was not a significant predictor of consumer attitudes toward food trucks, particularly among repeat visitors. Based on the empirical results of previous studies, this study hypothesized the following:
H1. 
Consumers’ perceived risks are negatively associated with their attitudes toward food trucks.

2.2.2. Perceived Benefits

Consumers anticipate some positive outcomes or value from using a product or service. Thus, perceived benefit can be defined as a consumer’s belief about the extent to which they will be better off as a result of a decision (D. J. Kim et al., 2008). Consumers’ perceived benefits are often conceptualized across two dimensions: utilitarian and hedonic value (Voss et al., 2003). Utilitarian value is task-oriented and emphasizes functional and practical benefits. Considering the mobile and quick-service nature of food trucks, the utilitarian dimension of perceived benefits is expected to be salient.
This utilitarian benefit is primarily evident as convenience, encompassing the time and effort saved through quick service and easy accessibility (Berry et al., 2002). Convenience, including quick service and easy accessibility, has been identified as a significant benefit for food trucks (J. Choi et al., 2013; Tinker, 2003). Obtaining delicious food at a reasonable price in accessible locations may provide immediate value to consumers. Studies on food trucks have consistently verified this positive relationship, demonstrating that perceived benefits positively affect attitudes toward food trucks (J. Choi et al., 2013; Yoon & Chung, 2018). In addition, a qualitative study by Shin et al. (2020) highlighted that food truck visitors’ behavioral beliefs were shaped by convenience (39%), quick service (34%), and a convenient location (33%), emphasizing the importance of utilitarian benefits. Based on these results, we hypothesized the following:
H2. 
Consumers’ perceived benefits are positively associated with their attitudes toward food trucks.

2.3. Consumers’ Internal States and Traits as an Organism

2.3.1. Food Consumption Needs

This study adopted the VAB hierarchy as the primary theoretical framework to explain how consumers’ fundamental needs influence their attitudes and intentions. In the VAB hierarchy, values—enduring organizations of beliefs—serve as the foundation for the formation of attitudes, which ultimately lead to specific target behaviors (Homer & Kahle, 1988). This sequential path from abstract cognitions (i.e., values) to mid-range cognitions (i.e., attitudes) to specific behaviors has been empirically verified in multiple studies. Research has demonstrated the broad applicability of the VAB hierarchy to consumer behavior, including food-related contexts (Deng et al., 2014; J. Jun et al., 2014). Similarly, in tourism and hospitality, the framework has been used to better understand visitors’ behavior (Kang et al., 2015). For example, Han et al. (2019) empirically showed the effect of perceived value on attitude and behavioral intentions. Additionally, Shin et al. (2017) demonstrated the direct and indirect impact of values on behavioral intentions in the context of organic food restaurants. J. H. Kim et al. (2024) confirmed a sequential pathway from values through attitudes to revisit intentions in Chinese nutraceutical restaurants.
We conceptualized the core value in the VAB hierarchy as consumers’ fundamental food consumption needs. As consumers move along Maslow’s hierarchy of needs from basic physiological needs (e.g., hunger) to higher-level needs (e.g., enjoyment and happiness), food choices extend beyond functional utility to experiential value (Lazaridis & Drichoutis, 2005; Senauer, 2001). Food consumption needs comprise necessity (i.e., food as fuel) and enjoyment (i.e., food as a source of pleasure), which are essential in shaping consumer preferences. Although research (e.g., Shin et al., 2019) has examined perceived value in the context of food trucks, this study focused on fundamental food consumption needs as antecedents of attitudes and behavioral intentions.
Two perspectives on food consumption needs were adopted: food as a necessity and food as a source of enjoyment (Bäckström et al., 2004; Onwezen & Bartels, 2013). Food as enjoyment refers to food hedonism, which emphasizes the hedonic enjoyment derived from food intake and regards food as shaping one’s way of life (Karisto et al., 1993). However, the concept of food as merely a necessity suggests that it is a biological requirement (Bäckström et al., 2004). These concepts correspond to the well-established hedonic and utilitarian values, which are key predictors of consumer attitudes and behaviors in the food truck context (Voss et al., 2003).
Additionally, food consumption needs must be distinguished from their perceived benefits. Perceived benefits (e.g., convenience and quick service) function as external stimuli and are more likely to be situational and cognitive evaluations of a specific food truck’s attitudes and offerings. However, food consumption needs are stable high-order traits within the organism. Derived from the VAB hierarchy, this represents a consumer’s preexisting general value orientation toward the food before they encounter the stimulus.
The VAB hierarchy provides a clear rationale for the pathway from food consumption needs to attitude and the indirect route to behavioral intention mediated by attitude. The goal activation theory (Altmann & Trafton, 2002) and the model of goal-directed behavior (Perugini & Bagozzi, 2001) suggest that fundamental needs may directly trigger behavioral intentions without necessarily forming attitudes. Building on this view, our study conceptualized consumers’ food consumption needs as higher-order goals that can directly shape attitudes and influence behavior. Therefore, we formulated the following two hypotheses:
H3. 
Consumers’ food consumption needs are positively associated with their attitudes toward food trucks.
H4. 
Consumers’ food consumption needs are positively associated with their intentions to revisit food trucks.

2.3.2. Attitude

Attitude refers to a person’s consistent favorable or unfavorable judgment about a specific object or behavior, which influences their behavioral intentions (Fishbein & Ajzen, 1975). Attitude can be considered a psychological tendency toward a positive or negative view of a particular object or behavior. As an internal state, attitude acts as a cognitive and emotional filter, allowing consumers to comprehensively evaluate and judge various attributes (stimuli) of a specific entity, such as food trucks.
Attitude is central to the theory of planned behavior (Ajzen, 1985, 1988), generally functioning as a key psychological factor mediating the relationship between perceived benefits or risks and behavioral outcomes. From the SOR perspective, attitude is not merely an antecedent of behavioral intention but serves as a core psychological variable that links consumers’ beliefs. It represents the organism’s state, connecting external stimuli (i.e., risk or benefit perception) to final behavioral intentions. Attitude is an essential antecedent of behavioral intention in the theories of reasoned action (Fishbein & Ajzen, 1975) and planned behavior (Ajzen, 1991). Numerous studies have consistently confirmed the positive effect of attitude on behavioral intention. However, recent studies have recognized that the strength of this relationship is not absolute under various boundary conditions, such as situational factors or individual characteristics (Sheeran & Webb, 2016). In the context of food trucks, favorable attitudes increase revisit and purchase intentions (J. Choi et al., 2013; Loh & Hassan, 2022; Yoon & Chung, 2018). Therefore, this study posited the following hypothesis:
H5. 
Consumers’ attitudes toward food trucks are positively associated with their intentions to revisit them.

2.4. Behavioral Intention as a Response

Behavioral intention refers to an individual’s intention or plan to perform a specific behavior (Fishbein & Ajzen, 1975). As a cornerstone of the theories of reasoned action and planned behavior, behavioral intention is considered the most proximal predictor of actual behavior (Ajzen, 1991; Fishbein & Ajzen, 1975). While acknowledging the well-documented “intention–behavior gap,” behavioral intention remains a vital outcome variable in consumer behavior research and is often influenced by satisfaction and perceived value (Sheeran & Webb, 2016). In the hospitality context, revisit intentions and recommendations are widely used as key factors in assessing performance and customer loyalty (Oliver, 1999; Zeithaml et al., 1996).
In the SOR framework, behavioral intention is conceptualized as the final behavioral response, which is primarily driven by consumers’ organism state, such as attitudes. Therefore, those with a positive attitude toward food trucks are more likely to revisit and recommend them to others. For such a mobile business that relies heavily on social media buzz and customer tracking, behavioral intentions are critical for survival and growth.

2.5. Moderating Role of Prior Experience

Consumer behavioral research has often identified prior experience as a moderating variable that influences information processing and decision-making (Alba & Hutchinson, 1987). This study drew on two complementary theories to hypothesize the moderating role of prior experience. First, the elaboration likelihood model suggests that consumers process information differently based on knowledge and involvement (Petty & Cacioppo, 1986; Petty et al., 1983). Depending on the level of knowledge gained from prior experience, consumers’ criteria for interpreting and judging information vary, particularly when evaluating a new service such as food trucks. When making decisions in highly uncertain situations, people without prior experience may rely heavily on extrinsic cues. This study posited that inexperienced consumers, who lack a knowledge base, would rely on simple peripheral cues (i.e., salient perceived risks and benefits). By contrast, experienced consumers (not necessarily experts) evaluate intrinsic attributes by drawing on their established schemas. Thus, experienced consumers use the central route, with their internal food consumption needs as the primary basis for forming an attitude. Second, the habit formation theory (Verplanken & Aarts, 1999) indicates that as behaviors become routine, the deliberate, attitude-driven cognitive link can weaken. Therefore, we expected the strength of the path from attitude to behavioral intention to diminish for the experienced group.
Thus, prior experience with food trucks represents an important moderating factor in the relationships between risks, benefits, attitudes, and behavioral intentions. In the context of shared accommodation services (e.g., Airbnb), risk perceptions differ between users and nonusers, with experienced users evaluating risk factors with greater granularity and being less influenced by psychological risks (S. H. Jun, 2020). First-time food truck customers are more likely to be influenced by perceptions of risk, whereas experienced consumers rely more on enjoyment and intrinsic attributes to form attitudes. Therefore, we proposed the following hypothesis:
H6. 
Consumers’ prior experience with food trucks moderates the pathways influencing their attitudes and behavioral intentions.
The research framework, including all hypotheses, is illustrated in Figure 1.

3. Methodology

3.1. Survey Questionnaire

We developed a survey questionnaire based on previous research on food trucks, food consumption needs, and food choices. The instrument comprised four distinct sections. The first section included general questions on the food truck experience (i.e., number of dining out experiences in the previous month, number of food truck experiences in the previous month, average spending per single visit in the previous month, and average spending per single visit at the food truck in the previous month). The second section asked respondents to indicate their level of agreement with several statements on food consumption needs (i.e., food as a necessity and food as enjoyment; Onwezen & Bartels, 2013). The third section contained three constructs related to food truck perceptions—perceived risk, perceived benefits, and attitude toward food trucks—along with future behavioral intention. These were derived from earlier studies on food trucks (J. Choi et al., 2013; Yoon & Chung, 2018), and a 7-point Likert scale was used (ranging from 1 = “strongly disagree” to 7 = “strongly agree”). The final section inquired about demographic characteristics (i.e., age, sex, and annual household income). Hospitality and restaurant scholars who had conducted similar studies were invited to review the initial survey questionnaire. Based on their comments and feedback, the questionnaire was revised to enhance the validity of the questions and measurement items. The revised version was used in a pilot test with graduate students majoring in tourism and hospitality programs.

3.2. Data Collection and Analysis

Data were collected using Amazon Mechanical Turk (MTurk). To ensure the quality of the collected data, we employed two strategies: (1) targeted samples and (2) response validation using attention check questions and response times. First, only US-based MTurk workers with a high task approval rating (>95%) and a high level of experience (>100 tasks) were considered for participation, ensuring the reliability of the sample. Second, the questionnaire included multiple attention check questions. Respondents who failed to answer correctly at least once were excluded owing to the lack of attention during the survey. Responses with extremely short (≤2 min, indicating inattentiveness) or long (>20 min, indicating distraction) completion times were removed (Curran, 2016). In addition, we blocked repeated responses from the same IP address. A total of 410 participants completed the questionnaire (bounce rate: approximately 22%; average completion time: 6 min).
We employed structural equation modeling (SEM) in R version 4.5.1, using the lavaan 0.6-20 package (Rosseel, 2012) to analyze the relationships among the proposed constructs (Figure 1). We followed Anderson and Gerbing’s (1988) two-step approach to ensure the validity and reliability of the measures. A multigroup analysis was conducted to examine the differences in the proposed relationships among the constructs between individuals with (n = 123) and without (n = 282) food truck experience. To confirm the adequacy of the sample size for multigroup SEM, a post hoc power analysis was conducted using G*Power 3.1. The sample, including the smallest group (n = 123), had power greater than 0.80 to detect medium effect sizes (f2 = 0.15) at α = 0.05. This confirmed that the sample was adequately powered for the proposed analyses.

4. Results

4.1. Demographic Characteristics

Our sample included 188 males (49.8%) and 201 females (50.2%) participants, after excluding 10 participants who declined to specify their gender. For annual household income, after excluding 15 respondents who refused to provide information, a relatively even distribution was observed across categories. The most common income bracket was $50,000–$75,000 (87 respondents, 21.8%), followed by $40,000–$50,000 (55 respondents, 13.4%), $30,000–$40,000 (53 respondents, 12.9%), and $75,000–$100,000 (49 respondents, 12.0%). The average age of the respondents was 38.8 years (standard deviation = 11.3), with a median age of 36.0 years.

4.2. Validity and Reliability

The confirmatory factor analysis confirmed that the data fit the measurement model well (CFI = 0.988, TLI = 0.986, RMSEA = 0.031, SRMR = 0.034). Moreover, the chi-square test statistic was significant (MLM χ2(237) = 300.382, p < 0.01; χ2/df = 1.446). The data presented in Table 1 and Table 2 confirm the convergent and discriminant validity (Hair et al., 2006). All average variance extracted (AVE) values were greater than 0.5, the standardized factor loadings were greater than 0.7, and all construct reliability values were greater than 0.7. In addition, A V E > correlation, maximum shared variance < AVE, and average shared variance < AVE. The inter-construct correlation between food as enjoyment and perceived benefits was low (0.298), and the square root of the AVE for both constructs was substantially greater than the correlation. This provided strong statistical support for their distinctiveness and theoretical separation. Overall, the measures used in this study demonstrated adequate validity and reliability, allowing for further examination of the relationships among the constructs.

4.3. Hypothesis Testing

Before testing the proposed hypotheses, we constructed a research model with several control variables (e.g., age, income, frequency of dining out per week, and average check size per meal). However, the results were consistent across those with and without the control variables; therefore, subsequent interpretations excluded them. The proposed research model was tested using SEM and had a good fit with the data (MLM χ 2 (239) = 333.805, p < 0.001; χ 2 / d f = 1.397; CFI = 0.983; TLI = 0.980; RMSEA = 0.038 [90% confidence interval: 0.028–0.047]; SRMR = 0.044). All the paths were evaluated based on their coefficients and t-values (Figure 2). As hypothesized, all paths in our research model were statistically significant, except for the direct path from food as a necessity to behavioral intention. Perceived risk was negatively related to consumers’ attitude toward food trucks (β = −0.322, p < 0.001), whereas perceived benefit was positively associated with attitude (β = 0.486, p < 0.001). Food as a necessity (β = 0.101, p < 0.05) and food as enjoyment (β = 0.160, p < 0.01) were positively related to consumer attitudes toward food trucks. Food as enjoyment (β = 0.168, p < 0.01) and attitude toward food trucks (β = 0.661, p < 0.001) were related to future behavioral intention. Meanwhile, food as a necessity (β = 0.083, p > 0.05) was not directly associated with behavioral intention. The variances in attitude toward food trucks and future behavioral intention were 49.4% and 53.6%, respectively. In the overall model, perceived benefit, not perceived risk, was a primary driver of consumers’ positive attitude toward food trucks. Moreover, the attitude toward food trucks yielded the highest standardized coefficient, leading to behavioral intention, followed by food as enjoyment.
To test the full SOR paths and VAB-based logic, we conducted a formal mediation analysis using the bootstrapping method. The results confirmed that attitude significantly mediated these relationships. The indirect effect of perceived risk on behavioral intention via attitude was significantly negative (β = 0.213, p < 0.001), whereas the indirect effect of perceived benefit on behavioral intention via attitude was significantly positive (β = 0.321, p < 0.001). Food as a necessity (β = 0.067, p < 0.05) and food as enjoyment (β = 0.106, p < 0.01) indirectly affected behavioral intention. These findings support our conceptualization of attitude as the key mechanism through which both external stimuli and internal traits are converted into behavioral intentions.

4.4. Group Differences

Once the overall group results were confirmed, the participants were divided into two groups based on their prior food truck experience. We then conducted a measurement invariance test across the two subgroups, followed by a group difference test. As suggested by Hair et al. (2006), configural, metric, scalar, and strict factorial invariances were tested sequentially using the χ2 difference test, with the Satorra–Bentler correction applied. All the measurement invariance tests confirmed that the measurement model was invariant across the two groups (Table 3).
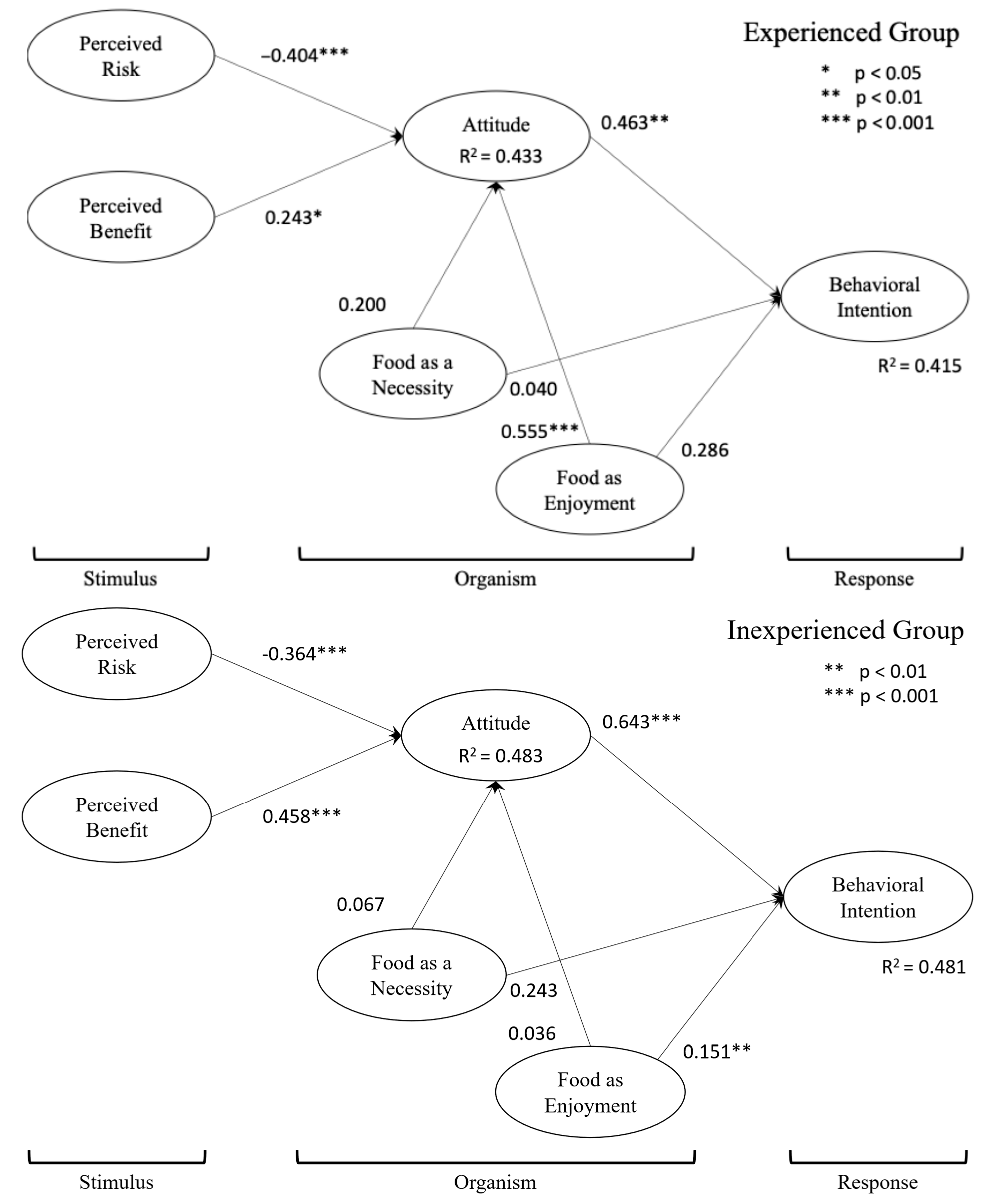
Based on this result, we compared the strength of each relationship between the experienced and inexperienced groups (Figure 3). Out of the seven hypotheses (Table 4), two hypotheses observed significant differences across the two groups: Food as enjoyment → Attitude ( β e x p e r i e n c e d =   0.555 ,     β i n e x p e r i e n c e d =   0.036 ,   χ 1 =   6.663 ,     p   <   0.01 ) and Attitude → Behavioral intention ( β e x p e r i e n c e d =   0.463 ,     β i n e x p e r i e n c e d =   0.643 ,     χ 1 =   3.651 ,     p   <   0.10 ). However, the path from food as enjoyment to behavioral intention was statistically significant only for the inexperienced group ( β i n e x p e r i e n c e d =   0.151 ). An interesting pattern emerged for the role of food as enjoyment. For the experienced group, the relationship between food as enjoyment and attitude was statistically significant. However, for the inexperienced group, the relationship between food enjoyment and attitude was statistically significant for behavioral intention. We also observed a marginally significant difference in the path from attitude to behavioral intention. As suggested by the habit formation framework, this finding provides initial evidence that the relationship between attitude and intention may weaken with increasing the level of experience and habit formation; however, attitude may remain a significant predictor in both groups. The remaining four paths showed no significant differences between the two groups.

5. Conclusions and Discussion

5.1. Conclusions

This study examined the influence of food consumption needs and perceptions of food trucks on consumers’ future behavioral intentions as well as the differences between groups based on their prior experience with food trucks. The attitude toward food trucks was the strongest predictor of behavioral intention and was primarily shaped by increased perceived benefits and reduced perceived risks. While food as enjoyment led to attitude formation, the impact of food as a necessity was limited. In our multigroup analysis, the inexperienced group relied more on general cues, such as perceived benefits and risks, to form their attitudes. Meanwhile, food as enjoyment was directly associated with behavioral intention, without being mediated by the attitude toward food trucks. Conversely, for the experienced group, the influence of attitude on behavioral intention was relatively weaker. Food as enjoyment became crucial for attitude formation. Simultaneously, the impact of perceived benefits diminished, and the direct effect of food as enjoyment disappeared. The group invariance test demonstrated significant differences in the path from food as enjoyment to attitude, while indicating a weaker, marginal difference in the path from attitude to behavioral intention.

5.2. Theoretical Implications

This study contributes to the literature by outlining fundamental insights into the characteristics of food truck consumers and examining the dynamic relationship between food consumption needs, attitudes, and decision-making. The theoretical implications are as follows. First, this study enhances understanding of consumer behavior in the context of food trucks by integrating the dual perspectives of food as both a necessity and a source of enjoyment. Both consumption needs were positively associated with attitude formation in the overall group, with enjoyment exerting a stronger influence than necessity. Importantly, only consumers with prior experience with food trucks showed a significant relationship between enjoyment and attitude. By contrast, the inexperienced group demonstrated a significant relationship between enjoyment and future intentions. This finding aligns with recent studies on food trucks (Shin et al., 2019), indicating that food truck consumers are motivated by fun and enjoyable dining experiences.
Second, based on previous food truck experience, our multigroup analysis provides a more nuanced understanding of how food truck visitors make decisions. It reveals how prior experience influences the determinants of attitude formation by altering the core inputs. Our findings align with the elaboration likelihood model, which suggests that consumers with lower involvement and knowledge rely on peripheral cues, which are easier to judge; by contrast, consumers with higher knowledge use the central route and evaluate the core logic of an offering (Petty & Cacioppo, 1986; Petty et al., 1983). For the inexperienced group, perceived risk and convenience served as peripheral cues that were immediate and easier to understand, shaping their attitudes toward food trucks. Meanwhile, the experienced group processed these cues through the central route to assess whether the food truck experience aligned with their core values, such as considering food as a source of enjoyment. Evidently, prior experience played a key role in food truck-related decision-making. Through repeated exposure, food truck consumers identify effective and diagnostic cues to anticipate satisfaction and adjust their evaluation process accordingly (Alba & Hutchinson, 1987; Feldman & Lynch, 1988). In our study, utilitarian perceptions initially dominated attitude formation; however, after the experience, hedonic aspects, such as enjoyment, emerged as the primary predictor.
Third, our findings reveal the boundary conditions of how attitude influences behavioral intention. Our results support and expand the theory of planned behavior (Ajzen, 1985, 1988), emphasizing the central role of attitude toward food trucks in the decision-making. Simultaneously, experience functions as a boundary condition that reshapes the attitude–intention relationship. According to the habit formation model (Verplanken & Aarts, 1999), repeated behaviors become routinized, leading to a habit-driven process that is automatically triggered by specific contexts or cues. This process can weaken the connection between attitude, intention, and behavior. Consistent with the habit formation model, our results demonstrate a diminished effect of attitude on behavioral intention in the presence of prior experience, indicating a shift in routinized decision-making patterns.
Fourth, our research framework integrates multiple theoretical perspectives into a parsimonious but robust model, possessing two theoretical strengths. The VAB hierarchy (Homer & Kahle, 1988), which posits that individual values lead to attitudes and then behaviors, is combined with the SOR framework (Mehrabian & Russell, 1974). Notably, this study differentiates consumers’ organisms using trait-based elements (e.g., food consumption needs) and situationally variable, state-based elements (e.g., attitude toward food trucks). We incorporate prior experience as a boundary condition to illustrate that the salience of core paths within the model is dynamically reconfigured as a function of consumers’ learning and accumulated knowledge (Bagozzi, 1992). This dynamic view improves the generalizability of the theoretical framework by conceptualizing consumer decision-making as an evolving, rather than static, process.
Finally, food as a necessity was not a direct driver of behavioral intention for all models (e.g., overall group, experienced group, and inexperienced group). This suggests that while satisfying basic hunger is a prerequisite for any food service, it is neither a differentiator nor a driver of choice for food trucks. Consumers do not visit food trucks out of necessity; rather, this need is a baseline, and the decision to visit is driven by hedonic needs, risk perceptions, and perceived benefits.

5.3. Practical Implications

Our findings propose actionable data-driven strategies for food truck operators. The most critical implication is the need for segmented marketing based on customer experience. Our multigroup analysis found that inexperienced consumers’ attitudes were primarily driven by perceived benefits (β = 0.458, p < 0.001) and risks (β = −0.364, p < 0.001). Their food truck choice was not influenced by hedonic needs, thereby prioritizing utilitarian value (e.g., speed, convenience, and accessibility) and mitigating risk (e.g., visible hygiene and clean surfaces; J. Choi et al., 2013). Implementing visible hygiene practices, such as on-site cleaning stations, regular inspections, and transparent ingredient handling, can reduce the perceived risk. Moreover, social media can be leveraged to display proactive efforts, such as posting videos of daily grill and fryer basket cleaning, oil replacement, or surface sanitization, and demonstrating the use of fresh, high-quality local ingredients. By signaling cleanliness and safety, food truck entrepreneurs can establish trust and attract a broader customer base. This strategy is well-suited for small food truck operators. However, a completely different strategy is required to retain customers. Perceived benefits did not drive experienced consumers’ attitude but were overwhelmingly influenced by food as enjoyment (β = 0.555, p < 0.001). Therefore, to promote loyalty, food truck operators should switch strategies from convenience to hedonic value. Food truck owners and operators should enhance the dining experience by combining affordability with memorable and enjoyable features, particularly for repeat customers. For example, hosting live cooking demonstrations, displaying interactive menu boards, or hosting themed events (e.g., “Sushi Monday” or “Taco Friday”) can create a memorable, enjoyable atmosphere, thereby strengthening repeat visits. Meeting hedonic needs is as important as providing affordable meals to encourage repeat visits. These hedonic-oriented strategies are more suitable for larger food truck operators or well-funded vendors and require careful cost–benefit analysis.
Furthermore, our results provide a clear strategic direction for proactively managing consumer attitudes. Attitude was the single most powerful predictor of behavioral intention (β = 0.661, p < 0.001). This finding confirms that fostering a positive attitude is extremely crucial for repeat visits. Our model demonstrates how attitudes are constructed or destroyed. Attitudes were significantly influenced by perceived benefits (β = 0.486, p < 0.001) and risks (β = −0.322, p < 0.001). In particular, the negative coefficient for perceived risk indicates that the fear of poor hygiene or food safety is the primary factor weakening positive attitudes. Cleanliness is necessary but not sufficient; operators should visibly and proactively manage perceptions of risk. Therefore, a key practical implication is for operators to adopt a strategy of radical transparency, particularly on social media, to mitigate negative risk perceptions directly. The example of the Gwangju chicken restaurant (Chosun News, 2024), which tripled its sales by posting daily photos of cleaning, is a perfect real-world application of our principle, which our model validates. Food truck operators should adopt similar strategies, such as (1) posting behind-the-scenes videos of daily sanitation, ingredient handling, and oil replacement; (2) clearly displaying health certifications on the truck and all online profiles; and (3) actively responding to customer comments and questions about hygiene practices. This transparent approach directly addresses the powerful negative path from perceived risk to attitude in our study. By neutralizing this negative relationship, operators can sustain the positive relationship between attitude and behavioral intention, which is key to long-term success.
Finally, our finding of a marginally weaker path from attitude to behavioral intention for the experienced group has subtle but essential managerial implications. As suggested by the habit formation theory, with increasing experience, customers’ decisions to revisit may become more automatic or habituated. For new customers, the relationship between attitude and behavioral intention was exceptionally strong (β = 0.643, p < 0.001). Here, the managerial priority is attitude creation. Every effort must be made to ensure that the first experience is positive, as the initial attitude is the single most critical factor in securing a future visit. However, for repeat customers, the relationship is weaker (β = 0.463, p < 0.01). This does not mean that attitude is unimportant but that a positive attitude alone cannot guarantee a return visit, as habit plays a more substantial role. The managerial priority then shifts to habit reinforcement. Operators must focus on consistency, friction removal, and loyalty rewards to ensure that the habit loop is not broken.

5.4. Future Research Directions

Although our study addressed several key questions, some areas warrant further exploration in future research. First, studies should examine the differences in usage contexts, perceptions, and behaviors between regular food truck consumers and non-consumers. They should investigate how demographic variables (e.g., age, income, and lifestyle) and cultural differences affect food truck patronage, preferences, and perceptions of food safety and enjoyment. For example, comparing findings from countries where tipping is less common than in the US or where hygiene standards differ could provide valuable insights into attitudes as well as perceived benefits and risks. Additionally, future studies should compare the effectiveness of various risk mitigation strategies (e.g., hygiene practices and food quality assurances) across regions and consumer groups to identify best practices. This knowledge can guide marketing efforts and operational plans for food truck operators in multicultural settings.
Second, given the growing importance of digital marketing and social media campaigns, researchers should examine their effects on perceptions of food truck safety and consumer trust. Food truck owners often use social media to share their hygiene practices and quality guarantees; however, systematic research is required to evaluate the effectiveness of these digital strategies across various platforms and consumer segments. Such insights could help identify how social media can best be utilized to boost consumer trust and credibility. Additionally, future studies should evaluate the role of digital platforms and test them as potential mediators. For instance, the mediating role of a digital platform’s perceived quality (e.g., ease of use or usefulness for ordering) in the relationship between a food truck’s perceived benefits and consumers’ subsequent attitudes could be examined. A similar research question could be posed regarding the relationship between perceived risk and attitude through the quality of a digital platform.
Third, researchers should conduct longitudinal studies to understand how consumer attitudes and behaviors toward food trucks evolve over time, especially in response to changing health regulations, food trends, and events such as the COVID-19 pandemic or food scandals. For instance, events such as the Chipotle E. coli outbreak, the 2015 Blue Bell Listeria contamination, and food poisoning cases linked to food trucks underscore the need to examine consumer behavior before, during, and after such crises. Monitoring this shift would offer valuable insights into the long-term impacts of external factors on the food truck industry.
Fourth, we obtained our sample from MTurk. Despite careful management through attention checks and screening criteria, this sample may not represent all demographic or cultural segments of food truck patrons, limiting the external validity of the findings. Future studies should use more diverse demographics, on-site intercept surveys, or online review-based studies to verify our findings.
Finally, future studies should evaluate the broader economic impact of food trucks on local communities. With lower initial investment requirements, food trucks can create employment opportunities for chefs, servers, and support staff while expanding income streams through localized sourcing. For example, a single food truck can create employment for several people, ranging from cooks preparing food to vendors selling it. By sourcing ingredients locally, food trucks support regional agriculture and boost the economy. Moreover, popular food trucks can stimulate traffic and benefit the surrounding retail and service businesses by attracting tourists and locals. Simultaneously, festivals or special events can enhance local tourism and generate additional revenue for the community. Policymakers and community developers can draw on such observations to design favorable regulations, establish designated food truck zones, and provide infrastructure for mobile vendors. Recognizing the socioeconomic contributions of food trucks will enable their integration into regional development and growth strategies.

Author Contributions

J.B.: Conceptualization, Methodology, Investigation, Validation, Writing—original draft, Writing—review and editing. Y.C.: Conceptualization, Data curation, Formal analysis, Methodology, Writing—original draft, Writing—review and editing. All authors have read and agreed to the published version of the manuscript.

Funding

This research received no external funding.

Institutional Review Board Statement

Ethical review and approval were waived for this study due to the University of Macau’s internal regulation. It does not require professors and researchers in the social sciences to obtain IRB approval, particularly for self-funded studies using surveys.

Informed Consent Statement

Informed consent was obtained from all subjects involved in the study.

Data Availability Statement

The original contributions presented in the study are included in the article, further inquiries can be directed to the corresponding author.

Conflicts of Interest

The authors declare no conflicts of interest.

References

  1. Ajzen, I. (1985). From intention to actions: A theory of planned behavior. In J. Kuhl, & J. Beckmann (Eds.), Action control: From cognition to behavior (pp. 11–39). Springer. [Google Scholar]
  2. Ajzen, I. (1988). Attitudes, personality, and behavior. Open University Press. [Google Scholar]
  3. Ajzen, I. (1991). The theory of planned behavior. Organizational Behavior and Human Decision Processes, 50(2), 179–211. [Google Scholar] [CrossRef]
  4. Alba, J. W., & Hutchinson, J. W. (1987). Dimensions of consumer expertise. Journal of Consumer Research, 13, 411–454. [Google Scholar] [CrossRef]
  5. Altmann, E. M., & Trafton, J. G. (2002). Memory for goals: An activation-based model. Cognitive Science, 26(1), 39–83. [Google Scholar]
  6. Anderson, J. C., & Gerbing, D. W. (1988). Structural equation modeling in practice: A review and recommended two-step approach. Psychological Bulletin, 103(3), 411–423. [Google Scholar] [CrossRef]
  7. Baek, J., & Choe, Y. (2025). Social context and risk perceptions in food truck experiences. Tourism Analysis, 30(3), 399–406. [Google Scholar] [CrossRef]
  8. Bagozzi, R. P. (1992). The self-regulation of attitudes, intentions, and behavior. Social Psychology Quarterly, 55, 178–204. [Google Scholar] [CrossRef]
  9. Bauer, R. A. (1960). Consumer behavior as risk taking. In D. F. Cox (Ed.), Risk taking and information handling in consumer behavior (pp. 23–33). Harvard University, Graduate School of Business Administration. [Google Scholar]
  10. Bäckström, A., Pirttilä-Backman, A. M., & Tuorila, H. (2004). Willingness to try new foods as predicted by social representations and attitude and trait scales. Appetite, 43(1), 75–83. [Google Scholar] [CrossRef]
  11. Berry, L. L., Seiders, K., & Grewal, D. (2002). Understanding service convenience. Journal of Marketing, 66(3), 1–17. [Google Scholar] [CrossRef]
  12. Chen, G., So, K. K. F., Hu, X., & Poomchaisuwan, M. (2022). Travel for affection: A stimulus-organism-response model of honeymoon tourism experiences. Journal of Hospitality & Tourism Research, 46(6), 1187–1219. [Google Scholar]
  13. Choi, H., & Kandampully, J. (2019). The effect of atmosphere on customer engagement in upscale hotels: An application of SOR paradigm. International Journal of Hospitality Management, 77, 40–50. [Google Scholar] [CrossRef]
  14. Choi, J., Lee, A., & Ok, C. (2013). The effects of consumers’ perceived risk and benefit on attitude and behavioral intention: A study of street food. Journal of Travel & Tourism Marketing, 30(3), 222–237. [Google Scholar] [CrossRef]
  15. Chosun News. (2024, July 10). Chicken restaurant posting daily fryer cleaning photos… ‘cleanliness’ reputation leads to increased sales. Chosun. Available online: https://www.chosun.com/national/national_general/2024/07/10/SVU2LHZOCJFD3PBIV7W6MGK2KU/ (accessed on 18 October 2025).
  16. Curran, P. G. (2016). Methods for the detection of carelessly invalid responses in survey data. Journal of Experimental Social Psychology, 66, 4–19. [Google Scholar] [CrossRef]
  17. Deng, Z., Mo, X., & Liu, S. (2014). Comparison of the middle-aged and older users’ adoption of mobile health services in China. International Journal of Medical Informatics, 83(3), 210–224. [Google Scholar] [CrossRef]
  18. Feldman, J. M., & Lynch, J. G. (1988). Self-generated validity and other effects of measurement on belief, attitude, intention, and behavior. Journal of Applied Psychology, 73(3), 421. [Google Scholar] [CrossRef]
  19. Fishbein, M., & Ajzen, I. (1975). Belief, attitude, intention, and behavior: An introduction to theory and research. Addison-Wesley. [Google Scholar]
  20. Hair, J. F., Jr., Black, W. C., Babin, B. J., Anderson, R. E., & Tatham, R. L. (2006). Multivariate data analysis (6th ed.). Pearson Prentice Hall. [Google Scholar]
  21. Han, H., Hwang, J., Lee, M. J., & Kim, J. (2019). Word-of-mouth, buying, and sacrifice intentions for eco-cruises: Exploring the function of norm activation and value-attitude-behavior. Tourism Management, 70, 430–443. [Google Scholar] [CrossRef]
  22. Holmes, M. R., Dodds, R., Deen, G., Lubana, A., Munson, J., & Quigley, S. (2018). Local and organic food on wheels: Exploring the use of local and organic food in the food truck industry. Journal of Foodservice Business Research, 21(5), 493–510. [Google Scholar] [CrossRef]
  23. Homer, P. M., & Kahle, L. R. (1988). A structural equation test of the value-attitude-behavior hierarchy. Journal of Personality and Social Psychology, 54(4), 638. [Google Scholar] [CrossRef]
  24. IBISWorld. (2023). Industry report: Food trucks in the US. IBISWorld. Available online: https://www.lee-associates.com/elee/sandiego/LeeLandTeam/79315Highway111/OD4322%20Food%20Trucks%20in%20the%20US%20Industry%20Report.pdf (accessed on 18 October 2025).
  25. Jacoby, J., & Kaplan, L. B. (1972, November 2–5). The components of perceived risk. Third Annual Conference (pp. 382–393), Chicago, IL, USA. [Google Scholar]
  26. Jang, S. S., & Namkung, Y. (2009). Perceived quality, emotions, and behavioral intentions: Application of an extended Mehrabian–Russell model to restaurants. Journal of Business Research, 62(4), 451–460. [Google Scholar] [CrossRef]
  27. Jun, J., Kang, J., & Arendt, S. W. (2014). The effects of health value on healthful food selection intention at restaurants: Considering the role of attitudes toward taste and healthfulness of healthful foods. International Journal of Hospitality Management, 42, 85–91. [Google Scholar] [CrossRef]
  28. Jun, S. H. (2020). The effects of perceived risk, brand credibility and past experience on purchase intention in the Airbnb context. Sustainability, 12(12), 5212. [Google Scholar] [CrossRef]
  29. Kang, J., Jun, J., & Arendt, S. W. (2015). Understanding customers’ healthy food choices at casual dining restaurants: Using the value–attitude–behavior model. International Journal of Hospitality Management, 48, 12–21. [Google Scholar] [CrossRef]
  30. Karisto, A., Prättälä, R., & Berg, M. A. (1993). The good, the bad, and the ugly. Differences and changes in health related lifestyles. In U. Kjærnes, L. Holm, M. Ekström, E. Fürst, & R. Prättälä (Eds.), Regulating markets, regulating people. On food and nutrition policy (pp. 185–204). Novus. [Google Scholar]
  31. Kim, D. J., Ferrin, D. L., & Rao, H. R. (2008). A trust-based consumer decision-making model in electronic commerce: The role of trust, perceived risk, and their antecedents. Decision Support Systems, 44(2), 544–564. [Google Scholar] [CrossRef]
  32. Kim, J. H., Hu, F., Wen, J., & Hou, H. (2024). Understanding tourists’ dining behaviors at traditional Chinese nutraceutical restaurants. Anatolia, 35(3), 528–552. [Google Scholar] [CrossRef]
  33. Kim, W. G., & Moon, Y. J. (2009). Customers’ cognitive, emotional, and actionable response to the servicescape: A test of the moderating effect of the restaurant type. International Journal of Hospitality Management, 28(1), 144–156. [Google Scholar] [CrossRef]
  34. Koutroumanis, E. (2015). New York City, New Haven, and the new mobile food trends: An analysis of local law and culture in response to the reawakening of mobile food. Connecticut Law Review, 48, 233–262. [Google Scholar]
  35. Lazaridis, P., & Drichoutis, A. C. (2005). Food consumption issues in the 21st century. In P. Soldatos, & S. Rozakis (Eds.), The food industry in Europe (pp. 21–33). Agricultural University of Athens. [Google Scholar]
  36. Loh, Z., & Hassan, S. H. (2022). Consumers’ attitudes, perceived risks and perceived benefits towards repurchase intention of food truck products. British Food Journal, 124(4), 1314–1332. [Google Scholar] [CrossRef]
  37. Mancuso, I., Petruzzelli, A. M., & Panniello, U. (2023). Innovating agri-food business models after the COVID-19 pandemic: The impact of digital technologies on the value creation and value capture mechanisms. Technological Forecasting and Social Change, 190, 122404. [Google Scholar] [CrossRef] [PubMed]
  38. McLaughlin, K. (2009). Food truck nation. The Wall Street Journal. Available online: https://www.wsj.com/articles/SB10001424052970204456604574201934018170554 (accessed on 31 January 2019).
  39. Mehrabian, A., & Russell, J. A. (1974). An approach to environmental psychology. The MIT Press. [Google Scholar]
  40. Oliver, R. L. (1999). Whence consumer loyalty? Journal of Marketing, 63(4_suppl1), 33–44. [Google Scholar] [CrossRef]
  41. Onwezen, M. C., & Bartels, J. (2013). Development and cross-cultural validation of a shortened social representations scale of new foods. Food Quality and Preference, 28(1), 226–234. [Google Scholar] [CrossRef]
  42. Peek, S. (2023). How to start a food truck business. Business news daily. Available online: https://www.businessnewsdaily.com/9237-how-to-start-food-truck-business.html (accessed on 18 October 2025).
  43. Perugini, M., & Bagozzi, R. P. (2001). The role of desires and anticipated emotions in goal-directed behaviours: Broadening and deepening the theory of planned behaviour. British Journal of Social Psychology, 40(1), 79–98. [Google Scholar] [CrossRef]
  44. Petersen, D. (2014). Food Truck Fever: A spatio-political analysis of food truck activity in Kansas City, Missouri [Master’s thesis, Kansas State University]. Available online: https://krex.k-state.edu/items/389b7af1-50ad-4068-b256-7a9f15d26a07 (accessed on 20 September 2025).
  45. Petty, R. E., & Cacioppo, J. T. (1986). The elaboration likelihood model of persuasion. In Advances in experimental social psychology (Vol. 19, pp. 123–205). Academic Press. [Google Scholar]
  46. Petty, R. E., Cacioppo, J. T., & Schumann, D. (1983). Central and peripheral routes to advertising effectiveness: The moderating role of involvement. Journal of Consumer Research, 10(2), 135–146. [Google Scholar] [CrossRef]
  47. Rosseel, Y. (2012). lavaan: An R package for structural equation modeling. Journal of Statistical Software, 48(1), 1–36. [Google Scholar] [CrossRef]
  48. Senauer, B. (2001). The food consumer in the 21st century: New research perspectives (Working paper). Department of Applied Economics, University of Minnesota. [Google Scholar]
  49. Sheeran, P., & Webb, T. L. (2016). The intention–behavior gap. Social and Personality Psychology Compass, 10(9), 503–518. [Google Scholar] [CrossRef]
  50. Shin, Y. H., Im, J., & Severt, K. (2020). Qualitative assessment of key beliefs in regards to consumers’ food truck visits. Journal of Quality Assurance in Hospitality & Tourism, 21(2), 129–145. [Google Scholar]
  51. Shin, Y. H., Kim, H., & Severt, K. (2019). Consumer values and service quality perceptions of food truck experiences. International Journal of Hospitality Management, 79, 11–20. [Google Scholar] [CrossRef]
  52. Shin, Y. H., Moon, H., Jung, S. E., & Severt, K. (2017). The effect of environmental values and attitudes on consumer willingness to pay more for organic menus: A value-attitude-behavior approach. Journal of Hospitality and Tourism Management, 33, 113–121. [Google Scholar] [CrossRef]
  53. Tinker, I. (2003). Street foods: Traditional microenterprise in a modernizing world. International Journal of Politics, Culture, and Society, 16(3), 331–349. [Google Scholar] [CrossRef]
  54. Verplanken, B., & Aarts, H. (1999). Habit, attitude, and planned behaviour: Is habit an empty construct or an interesting case of goal-directed automaticity? European Review of Social Psychology, 10(1), 101–134. [Google Scholar] [CrossRef]
  55. Voss, K. E., Spangenberg, E. R., & Grohmann, B. (2003). Measuring the hedonic and utilitarian dimensions of consumer attitude. Journal of Marketing Research, 40(3), 310–320. [Google Scholar] [CrossRef]
  56. Wang, S., Berbekova, A., Uysal, M., & Wang, J. (2024). Emotional solidarity and co-creation of experience as determinants of environmentally responsible behavior: A stimulus-organism-response theory perspective. Journal of Travel Research, 63(1), 115–135. [Google Scholar] [CrossRef]
  57. Wu, Y. L., & Li, E. Y. (2018). Marketing mix, customer value, and customer loyalty in social commerce: A stimulus-organism-response perspective. Internet Research, 28(1), 74–104. [Google Scholar] [CrossRef]
  58. Yoon, B., & Chung, Y. (2018). Consumer attitude and visit intention toward food-trucks: Targeting millennials. Journal of Foodservice Business Research, 21(2), 187–199. [Google Scholar] [CrossRef]
  59. Zeithaml, V. A., Berry, L. L., & Parasuraman, A. (1996). The behavioral consequences of service quality. Journal of Marketing, 60(2), 31–46. [Google Scholar] [CrossRef]
Figure 1. Research Framework.
Figure 1. Research Framework.
Tourismhosp 06 00265 g001
Figure 2. Hypothesis Testing: Overall Group.
Figure 2. Hypothesis Testing: Overall Group.
Tourismhosp 06 00265 g002
Figure 3. Group Differences.
Figure 3. Group Differences.
Tourismhosp 06 00265 g003
Table 1. Confirmatory Factor Analysis Results.
Table 1. Confirmatory Factor Analysis Results.
ConstructItemsCoef.
Food as a necessityI do not care what I eat, as long as I am not hungry.0.811
I do not care how my food is produced.0.798
It makes no difference to me what kind of food is served at parties.0.791
I do not really need information about new foods.0.764
Food as enjoymentEating is very important to me.0.825
Delicious food is an essential part of my daily life.0.849
Eating is a highlight of my day.0.792
I treat myself to something really delicious.0.762
Perceived riskImproper food storage0.920
Not using fresh ingredients0.856
Unsanitary conditions0.898
Insufficient water supply0.776
Poor food quality0.839
High risk for food poisoning0.894
Perceived benefitsEasy accessibility0.925
Eating convenience0.940
Fast or prompt service0.881
AttitudeDisadvantageous vs. advantageous0.806
Foolish vs. wise0.814
Unpleasant vs. pleasant0.919
Unattractive vs. attractive0.914
Behavioral intentionI am planning to visit a food truck when eating out in the future.0.927
I intend to visit a food truck when eating out in the future.0.959
I will make an effort to visit a food truck when eating out in the future.0.880
Table 2. Validity and Reliability.
Table 2. Validity and Reliability.
Correlations Among Constructs
(1)(2)(3)(4)(5)(6)
Food as a necessity (1)0.792 a
Food as enjoyment (2)−0.3150.809
Perceived risk (3)0.030−0.0430.865
Perceived benefits (4)0.0470.298−0.2320.916
Attitude toward food trucks (5)0.0670.291−0.4380.5960.869
Future behavioral intention (6)0.0720.328−0.2950.6480.7020.922
Cronbach’s alpha0.8690.8790.9460.9390.9210.945
Construct reliability0.8700.8820.9470.9400.9240.944
Average variance explained0.6270.6550.7480.8390.7540.850
Maximum shared variance0.0990.1080.1920.4200.4930.493
Average shared variance0.0220.0760.0670.1840.2260.223
Notes. a The square root of the average variance explained values are along the diagonal.
Table 3. Model Invariance Test.
Table 3. Model Invariance Test.
Model Fit MeasuresModel Differences
χ 2 dfpRMSEACFITLISRMRAICBIC Δ χ 2 p
Separate groups
Visitor group298.282370.0040.0530.9600.9530.0648478.168654.29
Non-visitor
group
283.792370.0200.0330.9870.9850.04119,366.1129,593.74
Measurement
invariant test
Configural
invariance
581.26474>0.0010.0400.9800.9770.04627,940.2728,632.59
Metric
invariance
601.05492>0.0010.0400.9800.9770.04827,929.3528,550.0519.58180.357
Full scalar
invariance
636.75510>0.0010.0420.9770.9750.04927,927.7828,476.8648.5218>0.001
Partial scalar
invariance
616.01507>0.0010.0390.9800.9780.04927,912.1228,473.1413.43150.569
Strict factorial
invariance
640.52531>0.0010.0390.9790.9780.04927,941.4828,407.0126.82240.313
Table 4. Group Differences.
Table 4. Group Differences.
PathExperienced GroupInexperienced Group χ 2 Difference Test
CoefficientCoefficient
Perceived riskAttitude−0.404***−0.364*** χ d f = 1 2 = 1.990
Perceived benefitAttitude0.243*0.458*** χ d f = 1 2 = 0.078
Food as a necessityAttitude0.2 0.067 χ d f = 1 2 = 1.039
Food as enjoymentAttitude0.555***0.036 χ d f = 1 2 = 6.663***
AttitudeBehavioral intention0.463**0.643*** χ d f = 1 2 = 3.651
Food as a necessityBehavioral intention0.04 0.069 χ d f = 1 2 = 0.357
Food as enjoymentBehavioral intention0.286 0.151** χ d f = 1 2 = 0.903
Note: *** p < 0.001, ** p < 0.01, * p < 0.05, † p < 0.10.
Disclaimer/Publisher’s Note: The statements, opinions and data contained in all publications are solely those of the individual author(s) and contributor(s) and not of MDPI and/or the editor(s). MDPI and/or the editor(s) disclaim responsibility for any injury to people or property resulting from any ideas, methods, instructions or products referred to in the content.

Share and Cite

MDPI and ACS Style

Baek, J.; Choe, Y. Applying the SOR Framework to Food Truck Dining: Consumption Needs, Perceptions, and Behavioral Intentions. Tour. Hosp. 2025, 6, 265. https://doi.org/10.3390/tourhosp6050265

AMA Style

Baek J, Choe Y. Applying the SOR Framework to Food Truck Dining: Consumption Needs, Perceptions, and Behavioral Intentions. Tourism and Hospitality. 2025; 6(5):265. https://doi.org/10.3390/tourhosp6050265

Chicago/Turabian Style

Baek, Jooa, and Yeongbae Choe. 2025. "Applying the SOR Framework to Food Truck Dining: Consumption Needs, Perceptions, and Behavioral Intentions" Tourism and Hospitality 6, no. 5: 265. https://doi.org/10.3390/tourhosp6050265

APA Style

Baek, J., & Choe, Y. (2025). Applying the SOR Framework to Food Truck Dining: Consumption Needs, Perceptions, and Behavioral Intentions. Tourism and Hospitality, 6(5), 265. https://doi.org/10.3390/tourhosp6050265

Article Metrics

Article metric data becomes available approximately 24 hours after publication online.
Back to TopTop