Next Article in Journal
Customer Experience Management in the Tourism Sector: Insights from a Bibliometric and Thematic Analysis
Previous Article in Journal
RETRACTED: Grebenar (2024). Building the Virtual Dancefloor: Delivering and Experiencing House Music Events in the Time of COVID-19. Tourism and Hospitality, 5(1), 32–50
 
 
Font Type:
Arial Georgia Verdana
Font Size:
Aa Aa Aa
Line Spacing:
Column Width:
Background:
Article

Visual Bites and Social Proof: The Mediating Role of Credibility Between Foodstagramming and Visit Intention to Saudi Casual Dining Restaurants

by
Ahmed Mohamed Hasanein
1,* and
Nancy Mohamed Montaser
2
1
Management Department, College of Business Administration, King Faisal University, Al-Ahsaa 380, Saudi Arabia
2
Tourism Studies Department, Faculty of Tourism and Hotel Management, Helwan University, Cairo 12612, Egypt
*
Author to whom correspondence should be addressed.
Tour. Hosp. 2025, 6(2), 102; https://doi.org/10.3390/tourhosp6020102
Submission received: 24 April 2025 / Revised: 19 May 2025 / Accepted: 27 May 2025 / Published: 4 June 2025

Abstract

Social media sites, particularly Instagram, have recently developed effective instruments for influencing customer behavior, particularly regarding eating experiences and cuisine. This study examines the influence of posting food-related content on Instagram on customers’ intention to visit casual dining restaurants in Saudi Arabia. This study also examined the mediating role of credibility in shaping this intention. A quantitative approach was used through online surveys gathered from 685 Saudi Arabian customers. The major findings of this study revealed that foodstagramming attributes such aesthetic appeal (AA) and post popularity (PP) positively influence customers’ visit intention (VI) in the context of casual dining restaurants in Saudi Arabia. Furthermore, the content credibility (CC) of foodstagramming positively influences customers’ VI. In addition, the CC of foodstagramming partially mediates the relationship between AA, PP, and customers’ VI. Theoretical contributions and practical implications are also provided.

1. Introduction

Due to the revolution of technological advancements, social media platforms have changed people’s experience of communication and documentation, particularly in the food industry (Fathy et al., 2024). As platforms such as Instagram have grown, more people are engaging in a wildly popular phenomenon known as “foodstagramming”, which can be defined as capturing and sharing photos of dining experiences (Carvalho et al., 2021). According to these practices, rather than merely reviewing their experiences, individuals can generate more diverse content. As a result, customers gain access to a wealth of information, and one of the key criteria for filtering this content is its credibility. This phenomenon has not only altered how people engage with food but has also had a significant impact on the travel and tourism industry, including casual dining restaurants.
To date, several studies (e.g., Syahputra et al., 2022; R. C. Y. Chang, 2022; Y. V. Chen et al., 2024) have revealed that an increasing number of customers use social media sites, especially Instagram posts, as a reference for evaluating the quality of food for their future dining intentions. Nguyen et al. (2024), as well as Truong et al. (2025), stated that the memorialization of dining experiences through foodstagramming posts influences customer’s dining intentions. In a related context, other studies indicated that there is a positive impact of Instagram content credibility on customers’ visit intentions (Yılmazdoğan et al., 2021; Eman & Refaie, 2023; Purwitasari et al., 2024). This pattern of behavior emphasizes the need for further research on how foodstagramming posts help customers to find and visit the restaurants they highlight. With this newly acquired information, food service companies may be able to use social media to maximize their marketing impact and attract more customers.
According to Y. V. Chen et al. (2024), an attractive social media post typically encompasses several key elements, notably vicarious expression (VE), post popularity (PP), and aesthetically appealing photos (AA). Vicarious expression (VE) refers to a presentation style that vividly depicts experiences in such a way that viewers feel as if they are personally participating in them, thereby eliciting emotional and cognitive engagement (Y. V. Chen et al., 2024). Additionally, aesthetic appeal (AA) is primarily achieved through high-quality, visually captivating photographs that draw viewers’ attention and enhance the overall attractiveness of the content (Y. Chen et al., 2019). Post popularity (PP) is often measured through interactive metrics, such as Facebook “likes” and comments, which serve as indicators of the content’s likeability, social endorsement, and perceived credibility (Y.-T. Chang et al., 2015). Content credibility (CC) remains a critical challenge for social media content creators, particularly on platforms like Instagram (R. Li & Suh, 2015; Johan et al., 2022). Ohanian (2013, p. 41) defines content credibility as “a term commonly used to imply a communicator’s positive characteristics that affect the receiver’s acceptance of a message.” Building on this, if customers perceive content as trustworthy and of high quality, they are more likely to engage with it and share it across social networks. Recent studies (e.g., X. Li et al., 2023; Purwitasari et al., 2024) have underscored the significant impact of content credibility on customers’ purchase intentions, highlighting its central role in shaping customer decision-making in digital environments.
Although prior research has examined the effects of VE, PP, AA, and CC on customer VI, limited research has measured the impact of these specific foodstagramming attributes on perceived content credibility within a cohesive conceptual framework. Furthermore, the mediating role of content credibility (CC) in the relationships between these attributes and visit intention (VI) remains underexplored, particularly within the sociocultural context of Saudi Arabia’s casual dining sector. This study distinguishes itself by addressing this empirical gap, offering a novel contribution to the literature by investigating how digitally mediated aesthetic cues influence behavioral intentions through the lens of social influence theory (SIT). Drawing upon SIT, this study aims to examine the relationships between vicarious expression (VE), aesthetic appeal (AA), and post popularity (PP) in foodstagramming in terms of their effect on content credibility (CC) and subsequent visit intention (VI) among Saudi Arabian customers in the Eastern Region. Furthermore, it uncovers the mediating role of CC in the link between these characteristics and customers’ behavioral intentions to frequent dining establishments. In light of these goals, this research is guided by the following questions:
(1)
How do foodstagramming attributes (VE, AA, and PP) influence customers’ visit intention with respect to Saudi Arabian casual dining restaurants?
(2)
How do foodstagramming attributes (VE, AA, and PP) influence the perceived content credibility of Instagram posts among Saudi Arabian customers?
(3)
To what extent does content credibility mediate the relationship between foodstagramming attributes and customers’ visit intention to casual dining restaurants?
Through answering these questions, this study offers new theoretical and managerial insights into the mechanisms of digital persuasion and enhances our understanding of social media influence within a culturally specific hospitality context.

2. Literature Review

2.1. Foodstagramming and Visit Intention

Several studies (e.g., B. Li et al., 2023; Y. V. Chen et al., 2024; Mahmood et al., 2024; Nguyen et al., 2024; Truong et al., 2025) have demonstrated that foodstagramming posts serve as digital artifacts that memorialize diners’ experiences and significantly shape subsequent customer behavior. Y. V. Chen et al. (2024) emphasized that persuasive food-related posts typically contain key features such as post popularity (PP), vicarious expression (VE), and aesthetic appeal (AA). These elements contribute to the symbolic and affective dimensions of the online food narrative. In line with social influence theory (SIT), such posts function as social cues that convey norms and desirable behaviors to peer audiences (Tamby Chik et al., 2019; Davlembayeva et al., 2025). These cues guide individuals’ perceptions and behavioral intentions by leveraging mechanisms such as social proof, normative influence, and the persuasive power of virtual influencers (Davlembayeva et al., 2025).
Moreover, the storytelling dimension embedded in foodstagramming enables customers to mentally simulate the dining experience of the poster, which can shape attitudes and influence visit intentions (Mulyani et al., 2021; Scheiber et al., 2023; Y. V. Chen et al., 2024; Magdy & Hassan, 2025). In line with social influence theory (SIT), such posts function as social cues that convey norms and desirable behaviors to peer audiences (Tamby Chik et al., 2019; Davlembayeva et al., 2025).
Numerous studies (e.g., Zimmerman & Brown-Schmidt, 2020; Amalia & Nugrahani, 2023; Xiong et al., 2023) have revealed that popularity indicators, such as likes, shares, and comments, serve as heuristic cues that reinforce social validation and shape customer attitudes and purchase intentions. Sokolova and Kefi (2020) further highlighted that an influencer’s visual presentation, including expressions and body language, impacts audience perceptions and behavioral responses toward food-related content. These visual triggers generate affective resonance and a persuasive efficacy. Additionally, research by X. Li et al. (2023) confirmed that visually appealing media content stimulates users’ sensory perceptions and appetite, leading to increased behavioral intentions. Therefore, we present the following hypotheses:
H1. 
The VE of foodstagramming has a direct positive influence on VI.
H2. 
The AA of foodstagramming has a direct positive influence on VI.
H3. 
The PP of foodstagramming has a direct positive influence on VI.

2.2. Foodstagramming and Content Credibility

Social media platform content credibility is a continuing concern for customers, and the content generated by social media influencers has become an essential tool for evaluating and purchasing goods and services (L. Chang et al., 2023; Gamage & Ashill, 2023; Pink et al., 2023; Khan et al., 2024). This body of evidence aligns closely with social influence theory (SIT), which posits that individuals’ behaviors and decisions are shaped through their observing of others, particularly influential figures within their social environment. According to Tamby Chik et al. (2019), who underscored how social media platforms exert a powerful impact on customers’ food choices by facilitating observational learning and normative influences. Similarly, Davlembayeva et al. (2025) applied SIT to elucidate the persuasive role of virtual influencers in shaping customer behavior through digital social cues. Magdy and Hassan (2025) revealed that social media involvement in foodstagramming enhances experiential engagement, demonstrating how social influence mechanisms operate in the food tourism domain.
Previous research (e.g., Mainolfi et al., 2022; Gamage & Ashill, 2023; Aisha et al., 2024) has established that customers who use social media to gather information prior to dining often rely on content shared by like-minded individuals who attentively document their dining experiences—emphasizing taste, quality, and presentation—without any commercial intent. This underscores a positive relationship between customer communication (CC) and food-related posts and stories on social media platforms such as Instagram, Facebook, and X.Similarly, other studies (e.g., Arif, 2019; B. Li et al., 2023; Kumsawat et al., 2024) have confirmed that to significantly influence the eating preferences, influencers should provide more sympathetic, current, non-commercial, unbiased, genuine, and reliable social media content than that of the marketers. Although previous studies have discussed the positive relationship between social media and content credibility (CC), few studies (Y. V. Chen et al., 2024) have investigated how VE, AA, and PP affect both CC and VI. Therefore, we present the following hypotheses:
H4. 
The VE of foodstagramming has a direct positive influence on CC.
H5. 
The AA of foodstagramming has a direct positive influence on CC.
H6. 
The PP of foodstagramming has a direct positive influence on CC.

2.3. Content Credibility and Visit Intention

Lately, there has been a growing interest in research (e.g., Shin & Choi, 2021; González-Rodríguez et al., 2022; Onofrei et al., 2022; X. Li et al., 2023; Purwitasari et al., 2024) investigating the impact of social media content credibility on customers’ purchase intentions. According to Anubha and Shome (2021), Indian urban millennials’ behavioral intentions are influenced by the credibility of content shared on social media. These findings are consistent with the work of Doosti et al. (2016) and Teng et al. (2017), who revealed how customers’ behavioral intentions are significantly impacted by their sense of review credibility.
Consistent with social influence theory (SIT), which emphasizes the role of social interaction and perceived social norms in shaping individual behavior, recent empirical studies have provided compelling evidence for this phenomenon. The study of Tamby Chik et al. (2019) demonstrated that social media significantly affects customers’ food choices through perceived credibility and social endorsement, thereby reinforcing SIT’s premise concerning normative influence in digital spaces. Similarly, Davlembayeva et al. (2025) explored the impact of virtual influences on customer behavior, showing how perceived credibility and social proof via virtual personae shape behavioral intentions, in line with SIT’s framework.
Moreover, Magdy and Hassan (2025) investigated how social media involvement enhances the creative food tourism experience by fostering trust and authenticity, which, according to SIT, are critical in driving social conformity and behavioral intentions. These findings complement earlier research, such as that of Anubha and Shome (2021), who found that the behavioral intentions of Indian urban millennials were significantly affected by the credibility of content shared on social platforms.
In addition, previous studies (e.g., Lee, 2021; Siddiqui et al., 2021; Tran et al., 2022; Eman & Refaie, 2023) indicated a strong positive impact of online content credibility on customers’ purchase intentions. However, several studies (e.g., Mainolfi et al., 2022; Aisha et al., 2024) have shed light on the crucial role of CC in shaping customers’ VI towards restaurants, which is considered the first attempt to uncover the mediating role of CC in the relationship between foodstagramming attributes and Saudi Arabian customers’ visit intention to casual dining restaurants. Therefore, we present the following hypotheses:
H7. 
CC has a direct positive influence on VI.
H8. 
CC mediates the relationship between the VE of foodstagramming and VI.
H9. 
CC mediates the relationship between the AA of foodstagramming and VI.
H10. 
CC mediates the relationship between the PP of foodstagramming and VI.

3. Methodology

3.1. Development of Measurement Scales

The survey for this study was divided into three parts. The first section included information about this study’s objectives and survey completion instructions. In the second section, information about the participants’ demographic characteristics was provided. In the third part of this study, other aspects were examined. A seven-point Likert scale was used in the study, with 1 demonstrating “strongly disagree” and 7 demonstrating “strongly agree”. Y. V. Chen et al. (2024) provided the foodstagramming scale, which has three variables: VE, AA, and PP. The VI scale was produced by Ho et al. (2022), and Lee (2021) developed the CC scale. Professionals in the hospitality and tourist industries reviewed the survey to ensure that it was reliable and user-friendly. The content validity of the survey was maintained by rewording and rearranging several statements in response to the participants and academic feedback.

3.2. Procedures

This research mainly aims to examines the relationships between vicarious expression (VE), aesthetic appeal (AA), and post popularity (PP) in foodstagramming in terms of content credibility (CC) and visit intention (VI) among Saudi Arabian customers who visit casual dining restaurants in the Eastern Region. Furthermore, it also explores the mediating role of CC in the link between these characteristics and customers’ behavioral intention to frequent these establishments. The technique of convenience sampling was employed to target Saudi Arabian customers from the Eastern Region. Both Arabic and English versions of the study survey were accessible. The English translation of the survey was examined and confirmed by two bilingual experts. Twenty hotel and tourism professionals were also asked to pilot the survey to ensure the correct wording and pinpoint areas that needed improvement. After piloting, a few small language changes were made to better accommodate customers.
The online survey was conducted following the methodology indicated in the literature (J. Hair et al., 2013). After the instrument was developed, an online survey was created and carefully examined for accuracy and presentation before participants were given the link of e-survey. In addition to inviting customers to participate, the introduction described the study’s purpose. Participants were briefed on the study’s research goals and confidentiality. The introduction with a link to the e-survey (English and Arabic) was distributed to customers who regularly visit casual dining restaurants in the Eastern Region via different social media accounts. Every response was reviewed several times a day. In case anyone had any further questions, authors contact details, e.g., names, phone numbers, and email addresses, as well as social media accounts, were provided to participants at the end of the introduction.
To ensure the appropriate standards of ethical consideration, participants were fully informed about the study’s goals. They verbally consented to the questionnaires used in the quantitative phase and were guaranteed anonymity in their responses. The researchers exploited networks, including relatives and coworkers, to find further participants. They all acknowledged that their participation was entirely voluntary, and that the data were being gathered for research purposes.
Data collection for this study took place over a period of three months from November 2024 to January 2025. An astounding 86% of the 800 questionnaires that were distributed were successfully completed, with 685 of those surveys being finished. Furthermore, there were no missing data. The sample size of 685 valid responses was appropriate for Nunnally and Bernstein (1994) requirements for maintaining an item-to-sample ratio of 1:10. In terms of the participants’ gender, it was revealed that 388 customers, or 56.6% of the 685 valid responses, identified as male, while 297 customers, or 43.4% of the customers, identified as female. Thus, it is evident that while females participated in the survey, males were slightly more prevalent. Notably, the age group of 26 to 35 years old emerged as the most prominent, comprising 66.3% of the total participants. This concentration indicates that young adults in their late twenties and early thirties are the most active demographic in the context examined. Throughout this age range, 88.2% of the customers mainly used social networking sites, e.g., Instagram, Facebook, and X, in shaping their food experience. This underscores the powerful role of digital social networks in shaping customer behavior, particularly among younger adults who are highly digitally literate and socially connected.

3.3. Data Analysis

The data were examined via PLS-SEM, a variance-based technique for route analysis. J. F. Hair et al. (2017) have stated that PLS-SEM offers an alternative to the traditional covariance-based SEM (CB-SEM). Henseler et al. (2009) claim that PLS-SEM has become more well-liked because of its application in exploratory and prediction-focused research. According to J. F. Hair et al. (2017) and do Valle and Assaker (2016), it is not constrained by normality assumptions in the sampling distribution and performs well with both small and large sample sizes. Using SmartPLS-4.01, the PLS analysis was completed (Ringle et al., 2020). Furthermore, a study using Har-man’s test was performed to lower the common-method variance (CMV) in compliance with Podsakoff et al. (2003).

4. Results

4.1. Evaluation of the Structural (Outer) Model

Exploratory factor analysis (EFA) of all 19 items revealed that only 29.8% of the variation could be explained by the first component. Therefore, CMV was not a significant problem in the current investigation. Additionally, since every variance inflation factor (VIF) value is less than 5 (Table 1), there are no issues with multicollinearity. External model analysis examined the psychometric properties of several scales using criteria such as Cronbach’s α, composite reliability (CR), and average variance extracted (AVE). Strong convergent validity is indicated by standardized loadings “λ” for each scale item displayed above 0.7.
To ensure discriminant validity, we used the approach of Fornell and Larcker (1981) to ensure that the square root of the average variance extracted (AVE) for each construct was greater than the correlations between it and all other constructs (Table 2).

4.2. Evaluation of the Structural (Inner) Model

To validate the hypotheses, a structural equation modeling (SEM) approach was used to determine whether the model could show how changes in the main variables affected the important variables and whether it could predict future changes in information worthiness and visit intention (J. F. Hair et al., 2017). In line with Chin (1998), an R2 value of over 0.10 shows the model does a good enough job in explaining and predicting the main ideas. As shown in table (3), exceeding the thresholds of R2 indicates that the model did a good job in explaining and predicting things. Moreover, the Stone–Geisser Q2 values showed that CC had a value of 0.346 and VI had a value of 0.439, both coming out as more than zero, which suggests that the model actually connected the exogenous and endogenous variables (see Table 3). Regarding model fit indices, the standardized root mean square residual (SRMR) was 0.038, and the normed fit index (NFI) was 0.961, both doing well because they were below 0.08 and over 0.90, making the NFI greater than 0.90, which means that the model fits the data well and explains most of the relationship between the variables (see Table 3).

4.3. Assessment of Hypotheses

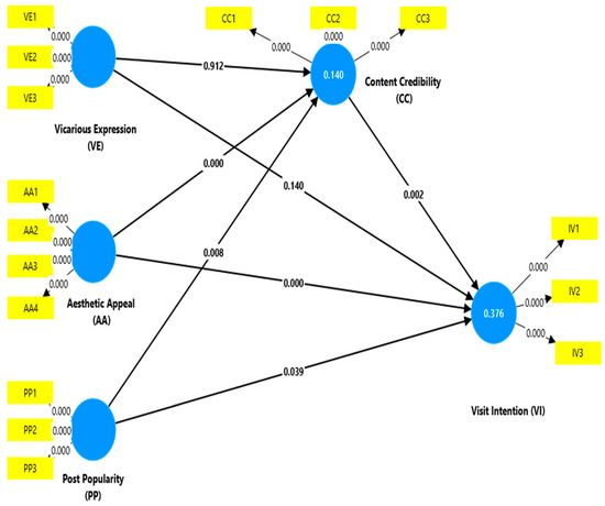
Examining the bootstrapped path coefficients (see Table 4), it was discovered that AA (β = 0.411; T = 7.773, p < 0.000) and PP (β = 0.101; T = 2.066, p < 0.05) had a positive and significant impact on visit intention (VI), supporting H2 and H3. Additionally, AA (β = 0.283; T = 4.339, p < 0.000) and PP (β = 0.228; T = 2.669, p < 0.05) had a crucial and considerable impact on content credibility (CC) according to the data, which supported H5 and H6. Interestingly, VE (β = 0.052; T = 1.475, p = 0.140) and (β = 0.005; T = 0.110, p = 0.912) did not have a direct and significant impact on the content credibility (CC) and visit intention to casual dining restaurants (VI); therefore, H1 and H4 were rejected. Finally, the results supported H7 by showing that CC significantly and positively affected visit intention (VI) to Saudi Arabian casual eating establishments (β = 0.237; T = 3.064, p < 0.005).
According to an analysis of the bootstrapped indirect effects, CC partially mediates the associations between AA (β = 0.067; T = 2.149, p < 0.05), PP (β = 0.030; T = 6.826, p < 0.001), and visit intention (VI) for casual dining establishments in Saudi Arabia, supporting H9 and H10. Furthermore, H8 is rejected since the link between VE and VI does not have any CC mediation (β = 0.001; T = 0.105, p = 0.916) (see Table 4 and Figure 1).

5. Discussion

This study examines the relationships between vicarious expression (VE), aesthetic appeal (AA), and post popularity (PP) in foodstagramming in terms of content credibility (CC) and visit intention (VI) among Saudi Arabian customers who patronize casual dining restaurants in the Eastern Region. Moreover, it examines the mediating effect of CC in the link between these characteristics and customers’ behavioral intention to frequent these establishments. Drawing on Social Influence Theory (SIT), the more equitable outcomes observed in the pre-test survey offer valuable insights into the psychosocial mechanisms underlying customer decision-making in the digital era. The results show that of the Saudi Arabian customers, aesthetic appeal (AA) is the strongest predictor of both CC and VI. When foodstagramming content is authentic and visually captivating, it fosters an emotional bond with the viewer and engenders trust—an outcome aligned with cultural values that emphasize sincerity and warmth. These findings confirm SIT theoretical propositions by showing that credibility and emotionally resonant content augment persuasion by helping to achieve legitimacy and relatability. The visual representation of food experience is compelling and unfiltered and resonates with customers’ expectations that enhance the persuasive appeal of digital content. Thus, these findings are in line with previous studies (e.g., B. Li et al., 2023; Xiong et al., 2023; Y. V. Chen et al., 2024; Purwitasari et al., 2024) showing that AA plays an essential role in shaping customers’ intentions in the food service context.
The second most influential factor in predicting CC and VI is post popularity (PP). The findings are in line with what SIT is claiming—that likes, comments, and shares can act as a social proof. In the Saudi context, where both communal approval and digital interactivity are of great weight, a heuristic for trustworthiness is based on the perceived popularity of the post. A trusted, high engagement metric helps a content publisher not only to heighten the perception of the content’s reliability but also to induce conformity-based behaviors, encouraging customers to subscribe to the trend that is most visible. This aligns with previous work by Xiong et al. (2023), which highlighted the impact of social cues on online customer choices.
Moreover, this study confirms that CC is a major factor in determining VI. Lastly, in line with Purwitasari et al. (2024), when the perceived credibility of information is higher, this will lead to a decrease in customer uncertainty and, consequently, increased trust and a higher probability of acting on foodstagramming recommendations. This is consistent with SIT’s premise that individuals are more likely to adopt the behavior and advice of trustworthy and competent sources. CC is a cornerstone of the content–consumption–decision continuum in such scenarios.
Interestingly, contrary to what has previously been expected and the prior literature (for example, Scheiber et al., 2023; Y. V. Chen et al., 2024; Magdy, 2024), vicarious expression (VE) did not show a significant impact on either CC or VI in this study. Further analysis suggests that this divergence may stem from a growing customer skepticism toward increasingly formulaic and performative online portrayals. For digitally savvy Saudi customers—particularly in the VE and, interestingly, the Eastern Region—content may be perceived as overly commercialized when it is overtly sponsored. VE’s credibility enhancing potential is thus weakened because such perceptions of disingenuousness weaken VE’s effectiveness. This may also indicate a wider cultural and generation shift in how authenticity and trustworthiness are identified for digital marketing content and thus the need for a cross-cultural comparative study of this phenomenon.
In terms of indirect effects, CC partially mediates the relationship between AA and VI, PP, and VI. This is corroborated by Y. V. Chen et al. (2024), as well as by SIT’s explanatory model; together, these findings support the premise that credible content enhances the persuasive power of both aesthetic and popular posts. However, CC did not mediate the effect of VE on VI, thus bolstering the diminished role of VE in the current context. Future research, however, is encouraged to explore potential moderating factors (e.g., perceived authenticity, advertising literacy, and cultural values) to identify the psychological domains in which visual elements (VE) have the capacity to influence consumer or customer judgment in a particular direction.

6. Research Implications

6.1. Theoretical Implications

Theoretical contributions to the emerging literature on digital customer behavior are provided by the findings of this study, specifically with respect to foodstagramming and casual dining practices in culturally specific markets such as Saudi Arabia. Using the anchor of social influence theory (SIT), this study adds to the core propositions of the theory by explaining which social cues influence behavioral intentions and how. In particular, it reveals the attributes of foodstagramming—most importantly aesthetic appeal and post popularity—that serve as critical antecedents to affecting customer perceptions and visit intentions (VI). Such attributes serve as heuristic cues in the digital decisional ecology that accord with the way in which SIT defines identification and internalization processes whereby people take on an attitude or behavior because in signals credibility, attractiveness, or consensus.
Highlighting, in particular, the salience of content credibility (CC) as a partial mediator, the empirical findings contribute to a nuanced process in which visual and social cues in foodstagramming content lead to customer trust and behavioral inclination. By featuring AA and PP as facilitators of CC—which in turn encourages VI—our study advances theoretical understanding of how AA and PP contribute to both CC and VI. In this sense, this mediational pathway also fits well with SIT’s primary focus on this type of mechanism of influence, i.e., that based on trust, and provides a more refined conceptual model, with the digital content attributes acting as affective cognitive precursors of customer action in this case.
Moreover, the findings challenge and nuance prior assumptions about the universal efficacy of vicarious expression (VE) as an influence strategy. This lack of any significant impact of VE on CC and VI implies an emerging customer cynicism towards curated or overtly promotional content in the influencer economy. This study, in this context, prompts the use of theory to reconsider VE’s persuasive capacity and, in particular, its capacity to persuade when authenticity is perceived to be in question. Conversely, this allows for the inclusion of boundary conditions or moderating variables, such as advertising literacy, the cultural acceptance of commercialization, or even platform saturation, which can be included as potential variables in future theoretical models of digital persuasion.

6.2. Practical Implications

The findings of this study, particularly regarding the factors that influence customer engagement and decision-making, carry significant implications for the marketing strategies of casual dining restaurant managers and food influencers operating in Saudi Arabia’s competitive casual dining sector. Content, which is authentic, visually appealing, and reflects local tastes and cultural values has been found to greatly enhance both content credibility and customer intention to visit. Additionally, the credibility signal of social proof, represented by metrics like likes, shares, and comments, was found to play an important role. Visible engagement at high levels acts as a heuristic of trustworthiness and social endorsement that can influence behavioral intentions and a restaurant’s foot traffic. Consequently, casual dining establishments must capitalize on the popularity of food-related posts, where followers urge influencers to come up with unique, compelling, and interactive content.
Interestingly, this study warns against too much reliance on vicarious expression, especially in cases where the content is deemed inauthentic or too commercialized. Thus, such portrayals may be perceived by Saudi Arabian customers—and particularly digital natives—with skepticism, thus reducing the intended persuasive effect. Thus, content credibility is best promoted with user-generated content (UGC). Branded hashtags, photo contests, and small incentives (discounts and features on the restaurant’s official page) given to customers who provide real dining experiences can be used by restaurants to facilitate this. This grassroots engagement humanizes the brand and provides additional layers of authenticity to attract prospective customers, as real customer voices are often thought of as more trustworthy than commercial advertising.
In addition, co-creating content with loyal customers or micro influencers—i.e., those with smaller but highly engaged follower bases—can be more organic and credible. Together, these collaborative strategies allow diners to become brand advocates, and the perceived neutrality and relatability of a customer message provides credibility to the message. Finally, based on the findings, the importance of content credibility suggests that restaurant marketers need to dedicate resources to amplifying authenticity and social validation and to prioritize customers’ voices in the restaurant’s digital marketing ecosystem.

7. Study Limitations and Future Directions

Despite offering significant insights into the influence of foodstagramming attributes on customers’ visit intentions to casual dining restaurants in Saudi Arabia, this study is not without limitations. First, the cross-sectional nature of the data limits causal inferences. The temporal dynamics of social media’s influence on decision-making could not be captured, thus constraining our ability to assess changes in customer behavior over time. Second, the data were self-reported and collected via online surveys, which may be subject to a social desirability bias, and we had limited control over sample representativeness. Although this study secured a robust sample size (n = 685), it predominantly reflected the perceptions of active Instagram users in Saudi Arabia, thereby narrowing the generalizability of the findings to broader populations or to other digital platforms. Another notable limitation pertains to the contextual specificity of this study. The exclusive focus on Saudi Arabian casual dining settings may not fully account for the cultural, economic, or digital engagement variations in other regions or types of dining environments (e.g., fine dining or fast food). Furthermore, this study did not account for the potential moderating influences of demographic factors such as age, gender, income, education, or digital literacy. These factors could significantly alter how individuals perceive and respond to aesthetic appeal, post popularity, and content credibility in food-related social media content.
In light of these limitations, several avenues for future research are proposed. First, future studies should explore the moderating role of demographic variables (e.g., age, gender, education level, and social media usage frequency) as control variables to examine their influence on the relationship between foodstagramming attributes and customers’ visit intentions. Such insights would provide a more granular understanding of segment-specific behavioral patterns and enhance the predictive power of the proposed model. Second, comparative cross-cultural studies are warranted to explore how foodstagramming dynamics operate in different sociocultural and economic contexts. For instance, replicating this study in another country with a contrasting digital food culture, such as that of Japan, Italy, or the United States, would allow researchers to discern between the universal and culturally contingent drivers of visit intention. This comparative lens would be instrumental in shaping global marketing strategies for international restaurant brands and digital food influencers. Lastly, future research could adopt a longitudinal or experimental design to examine how repeated exposure to foodstagramming content influences evolving customer attitudes and behavioral intentions over time. Such approaches would deepen our understanding of the content saturation effects, habituation, and long-term persuasion mechanisms within digital gastronomic environments.

8. Conclusions

This research explored how food-related social media platforms (referred to as “foodstagramming”) affect Saudi Arabian customers’ intention to visit casual dining restaurants. This study finds that foodstagramming attributes, such as visual engagement (VE), affective appeal (AA), and perceived popularity (PP), are directly related to customer confidence (CC), as well as to the final dependent variable of visit intention (VI). Among these factors, AA emerged as one of the most influential, whereas PP was also significant due to AA’s role as social proof, which reinforces customer trust and motivation. In addition, CC partially mediates the relationship between AA, PP, and VI. However, the effect of VE was not significant, and this may be due to customer perceptions of hidden advertising or of unrealistic portrayals of dining experiences.
However, these findings underscore the importance of authentic, engaging, and socially connected content in enhancing perceived authenticity and shaping customer behavior, though we acknowledge that such effects may vary across regions or demographic groups. Different patterns in the influence of social media on customer behavior may occur due to the cultural and social dynamics in Saudi Arabia. Accordingly, caution should be used when extending these results to other regions due to factors such as local attitudes towards social media marketing, dining culture, and demographic characteristics, which can all greatly influence the UI results. From the perspective of the SIT framework, this study provides an interesting perspective on how foodstagramming influences customer choice, yet more research is required in order to examine whether these effects can be replicated in other geographical and cultural settings.

Author Contributions

Conceptualization, A.M.H. and N.M.M.; methodology, A.M.H.; software, A.M.H.; validation, A.M.H.; formal analysis, A.M.H.; investigation A.M.H.; resources, A.M.H.; data curation, N.M.M.; writing—original draft preparation, N.M.M.; writing—review and editing, N.M.M.; visualization, N.M.M.; supervision, A.M.H.; project administration, A.M.H.; funding acquisition, A.M.H. All authors have read and agreed to the published version of the manuscript.

Funding

This research was funded by the Deanship of Scientific Research, Vice Presidency for Graduate Studies and Scientific Research, King Faisal University, Saudi Arabia, grant number KFU250133.

Institutional Review Board Statement

This study was conducted according to the guidelines of the Declaration of Helsinki and approved by the Deanship of Scientific Research Ethical Committee, King Faisal University (project number: KFU250133; date of approval: 1 December 2024).

Informed Consent Statement

Informed consent was obtained from all subjects involved in this study.

Data Availability Statement

Data are available upon request from researchers who meet the eligibility criteria. Kindly contact the first author privately through e-mail.

Conflicts of Interest

The authors declare no conflicts of interest.

Abbreviations

SITSocial Influence Theory
VEVicarious Expression
AAAesthetic Appeal
PPPost Popularity
CCContent Credibility
VIVisit Intention

References

  1. Aisha, F. M., Salem, A. E., Almakhayitah, M. Y., Ghazy, K., Al-Smadi, H. M., Gozner, M., & Elsayed, A. S. M. (2024). Understanding the influence of food value on fast-food customer behavior: A study on the mediating role of blogger reviews and moderating effect of content credibility. GeoJournal of Tourism and Geosites, 52(1), 9–19. [Google Scholar] [CrossRef]
  2. Amalia, K. N., & Nugrahani, T. A. (2023). The effect of using instagram’s social media features on increasing business organizations. Jurnal Cakrawala Ilmiah, 2(9), 3581–3592. [Google Scholar] [CrossRef]
  3. Anubha, & Shome, S. (2021). Customer engagement and advertising effectiveness: A moderated mediating analysis. Journal of Internet Commerce, 20(4), 409–449. [Google Scholar] [CrossRef]
  4. Arif, M. E. (2019). The influence of electronic word of mouth (EWOM), brand image, and price on re-purchase intention of airline customers. Journal Aplikasi Manajemen, 17(2), 345–356. [Google Scholar] [CrossRef]
  5. Carvalho, M., Kastenholz, E., & Carneiro, M. J. (2021). Co-creative tourism experiences—A conceptual framework and its application to food & wine tourism. Tourism Recreation Research, 48(5), 668–692. [Google Scholar] [CrossRef]
  6. Chang, L., Li, W., Xin, X., & Wang, J. (2023). Strategies for assessing health information credibility among older social media users in China: A qualitative study. Health Communication, 39(12), 2767–2778. [Google Scholar] [CrossRef]
  7. Chang, R. C. Y. (2022). Developing a taxonomy of motivations for foodstagramming through photo elicitation. International Journal of Hospitality Management, 107, 103347. [Google Scholar] [CrossRef]
  8. Chang, Y.-T., Yu, H., & Lu, H.-P. (2015). Persuasive messages, popularity cohesion, and message diffusion in social media marketing. Journal of Business Research, 68(4), 777–782. [Google Scholar] [CrossRef]
  9. Chen, Y., Lu, Y., Wang, B., & Pan, Z. (2019). How do product recommendations affect impulse buying? An empirical study on WeChat social commerce. Information and Management, 56(2), 236–248. [Google Scholar] [CrossRef]
  10. Chen, Y. V., Wong, I. A., Leong, A. M. W., & Huang, I. G. (2024). Having fun in micro-celebrity restaurants: The role of social interaction, foodstagramming, and sharing satisfaction. International Journal of Hospitality Management, 120, 103768. [Google Scholar] [CrossRef]
  11. Chin, W. W. (1998). Commentary: Issues and opinion on structural equation modeling. MIS Quarterly, 22(1), 7–16. [Google Scholar]
  12. Davlembayeva, D., Chari, S., & Papagiannidis, S. (2025). Virtual influencers in consumer behaviour: A social influence theory perspective. British Journal of Management, 36(1), 202–222. [Google Scholar] [CrossRef]
  13. Doosti, S., Jalilvand, M. R., Asadi, A., Khazaei Pool, J., & Mehrani Adl, P. (2016). Analyzing the influence of electronic word of mouth on visit intention: The mediating role of tourists’ attitude and city image. International Journal of Tourism Cities, 2(2), 137–148. [Google Scholar] [CrossRef]
  14. do Valle, P. O., & Assaker, G. (2016). Using partial least squares structural equation modeling in tourism research: A review of past research and recommendations for future applications. Journal of Travel Research, 55(6), 695–708. [Google Scholar] [CrossRef]
  15. Eman, N., & Refaie, N. (2023). The effect of Instagram posts on tourists’ destination perception and visiting intention. Journal of Vacation Marketing, 31(2), 443–456. [Google Scholar] [CrossRef]
  16. Fathy, E. A., Salem, I. E., Zidan, H. A. K. Y., & Abdien, M. K. (2024). From plate to post: How foodstagramming enriches tourist satisfaction and creates memorable experiences in culinary tourism. Current Issues in Tourism, 1–20. [Google Scholar] [CrossRef]
  17. Fornell, C., & Larcker, D. F. (1981). Structural equation models with unobservable variables and measurement error: Algebra and statistics. Journal of Marketing Research, 18, 382–388. [Google Scholar] [CrossRef]
  18. Gamage, T. C., & Ashill, N. J. (2023). Sponsored-influencer marketing: Effects of the commercial orientation of influencer-created content on followers’ willingness to search for information. Journal of Product & Brand Management, 32(2), 316–329. [Google Scholar] [CrossRef]
  19. González-Rodríguez, M. R., Díaz-Fernández, M. C., Bilgihan, A., Okumus, F., & Shi, F. (2022). The impact of e-WOM source credibility on destination visit intention and online involvement: A case of Chinese tourists. Journal of Hospitality and Tourism Technology, 13(5), 855–874. [Google Scholar] [CrossRef]
  20. Hair, J., Black, W., Babin, B., & Anderson, R. (2013). Multivariate data analysis (7th ed.). Pearson Education. [Google Scholar]
  21. Hair, J. F., Jr., Matthews, L. M., Matthews, R. L., & Sarstedt, M. (2017). PLS-SEM or CB-SEM: Updated guidelines on which method to use. International Journal of Multivariate Data Analysis, 1(2), 107–123. [Google Scholar] [CrossRef]
  22. Henseler, J., Ringle, C. M., & Sinkovics, R. R. (2009). The use of partial least squares path modeling in international marketing. In New challenges to international marketing (Vol. 20, pp. 277–319). Emerald Group Publishing Limited. [Google Scholar] [CrossRef]
  23. Ho, J. L., Chen, K. Y., Wang, L. H., Yeh, S. S., & Huan, T. C. (2022). Exploring the impact of social media platform image on hotel customers’ visit intention. International Journal of Contemporary Hospitality Management, 34(11), 4206–4226. [Google Scholar] [CrossRef]
  24. Johan, M. R. M., Syed, A. M., & Adnan, H. (2022). Malaysia small and medium-size enterprises physique brand identity persuasiveness in social media message content. Malaysian Journal of Media Studies, 24(1), 17−34. [Google Scholar] [CrossRef]
  25. Khan, A. M., Soroya, S. H., & Mahmood, K. (2024). Impact of information credibility on social media information adoption behavior: A systematic literature review. Library Hi Tech, 42, 261–283. [Google Scholar] [CrossRef]
  26. Kumsawat, P., Suttikun, C., & Mahasuweerachai, P. (2024). Does credibility matter on TikTok: The influence of food content creator types on restaurants’ social media engagement and purchasing intentions. Journal of Global Marketing, 1–18. [Google Scholar] [CrossRef]
  27. Lee, J. K. (2021). The effects of team identification on consumer purchase intention in sports influencer marketing: The mediation effect of ad content value moderated by sports influencer credibility. Cogent Business & Management, 8(1), 1–22. [Google Scholar] [CrossRef]
  28. Li, B., Chen, S., & Zhou, Q. (2023). Empathy with influencers? The impact of the sensory advertising experience on user behavioral responses. Journal of Retailing and Consumer Services, 72, 103286. [Google Scholar] [CrossRef]
  29. Li, R., & Suh, A. (2015). Factors influencing information credibility on social media platforms: Evidence from Facebook pages. Procedia Computer Science, 72, 314–328. [Google Scholar] [CrossRef]
  30. Li, X., Ma, S., & Wu, M. (2023). What makes social media branding more effective in shaping pre-visit image: Information quality or source credibility? Tourism Management Perspectives, 46, 101084. [Google Scholar] [CrossRef]
  31. Magdy, A. (2024). Antecedents and consequences of the creative food tourism experience: Brand equity insights. Tourism and Hospitality Research, 1–18. [Google Scholar] [CrossRef]
  32. Magdy, A., & Hassan, H. (2025). Foodstagramming unleashed: Examining the role of social media involvement in enhancing the creative food tourism experience. Tourism and Hospitality Research, 14673584241311295. [Google Scholar] [CrossRef]
  33. Mahmood, L. M., Hatem, M., & Rahman, J. M. A. (2024, January 28–29). The influence of food blogger accounts on consumer purchase decisions: An empirical study on instagram in Bahrain. 2024 ASU International Conference in Emerging Technologies for Sustainability and Intelligent Systems (ICETSIS) (pp. 120–124), Manama, Bahrain. [Google Scholar] [CrossRef]
  34. Mainolfi, G., Marino, V., & Resciniti, R. (2022). Not just food: Exploring the influence of food blog engagement on intention to taste and to visit. British Food Journal, 124(2), 430–461. [Google Scholar] [CrossRef]
  35. Mulyani, V. G., Najib, M. F., & Guteres, A. D. (2021). The effect of perceived usefulness, trust and visual information toward attitude and purchase intention. Journal of Marketing Innovation (JMI), 1(1). [Google Scholar] [CrossRef]
  36. Nguyen, T. M. N., Le, B. N., Leenders, M. A. A. M., & Poolsawat, P. (2024). Food vloggers and their content: Understanding pathways to consumer impact and purchase intentions. Journal of Trade Science, 12(2), 117–133. [Google Scholar] [CrossRef]
  37. Nunnally, J. C., & Bernstein, I. H. (1994). Psychometric theory. McGraw-Hill. [Google Scholar]
  38. Ohanian, R. (2013). Construction and validation of a scale to measure celebrity endorsers’ perceived expertise, trustworthiness, and attractiveness. Journal of Advertising, 19(3), 39–52. [Google Scholar] [CrossRef]
  39. Onofrei, G., Filieri, R., & Kennedy, L. (2022). Social media interactions, purchase intention, and behavioural engagement: The mediating role of source and content factors. Journal of Business Research, 142, 100–112. [Google Scholar] [CrossRef]
  40. Pink, C., Wilkie, D., & Graves, C. (2023). The impact of brand perceptions on the post-to purchase journey: A family branding perspective. Journal of Product & Brand Management, 32(5), 737–751. [Google Scholar] [CrossRef]
  41. Podsakoff, P. M., MacKenzie, S. B., Lee, J. Y., & Podsakoff, N. P. (2003). Common method biases in behavioral research: A critical review of the literature and recommended remedies. Journal of Applied Psychology, 88(5), 879. [Google Scholar] [CrossRef]
  42. Purwitasari, E., Faridab, N., Wijayab, W. V., & Wulandari, C. (2024). Influence of media credibility and information quality on visiting interest: An analysis of the @WonderfulIndonesia instagram account on millennial travelers. Jurnal Komunikasi, 12(1), 94–102. [Google Scholar] [CrossRef]
  43. Ringle, C. M., Sarstedt, M., Mitchell, R., & Gudergan, S. P. (2020). Partial least squares structural equation modeling in HRM research. The International Journal of Human Resource Management, 31(12), 1617–1643. [Google Scholar] [CrossRef]
  44. Scheiber, R., Diehl, S., & Karmasin, M. (2023). Analyzing the effects of social media influencers’ food-related posts on healthy eating intentions, orthorectic eating tendencies, product attitudes, and purchase intentions. Medien Journal, 46(3), 47–64. [Google Scholar] [CrossRef]
  45. Shin, H.-R., & Choi, J.-G. (2021). The moderating effect of ‘generation’ on the relations between source credibility of social media contents, hotel brand image, and purchase intention. Sustainability, 13(16), 9471. [Google Scholar] [CrossRef]
  46. Siddiqui, M. S., Siddiqui, U. A., Khan, M. A., Alkandi, I. G., Saxena, A. K., & Siddiqui, J. H. (2021). Creating electronic word of mouth credibility through social networking sites and determining its impact on brand image and online purchase intentions in India. Journal of Theoretical and Applied Electronic Commerce Research, 16(4), 1008–1024. [Google Scholar] [CrossRef]
  47. Sokolova, K., & Kefi, H. (2020). Instagram and YouTube bloggers promote it, why should I buy? How credibility and para-social interaction influence purchase intentions. Journal of Retailing and Consumer Services, 53, 101742. [Google Scholar] [CrossRef]
  48. Syahputra, C., Lenggogeni, S., Verinita, V., & Wahyudi, H. (2022). Exploration of foodstagramming content preferences in millennial and z generations in West Sumatra. International Journal of Economics, Business and Accounting Research (IJEBAR), 6(1), 614–1280. [Google Scholar] [CrossRef]
  49. Tamby Chik, C., Zulkepeley, A., Tarmizi, F., & Bachok, S. (2019). Influence of social media on consumers’ food choices. Insight Journal (IJ), 4(3), 21–34. [Google Scholar]
  50. Teng, J., Jakeman, A. J., Vaze, J., Croke, B. F., Dutta, D., & Kim, S. J. E. M. (2017). Flood inundation modelling: A review of methods, recent advances and uncertainty analysis. Environmental Modelling & Software, 90, 201–216. [Google Scholar] [CrossRef]
  51. Tran, V. D., Nguyen, M. D., & Lương, L. A. (2022). The effects of online credible review on brand trust dimensions and willingness to buy: Evidence from Vietnam consumers. Cogent Business & Management, 9(1), 2038840. [Google Scholar] [CrossRef]
  52. Truong, T.-A., Piscarac, D., Kang, S.-M., & Yoo, S.-C. (2025). Virtual culinary influence: Investigating the impact of food vlogs on viewer attitudes and restaurant visit intentions. Information, 16, 44. [Google Scholar] [CrossRef]
  53. Xiong, X., Lian, Q. L., & Wong, I. A. (2023). How can foodstagramming improve dining outcomes? A normative focus perspective. International Journal of Hospitality Management, 113, 103490. [Google Scholar] [CrossRef]
  54. Yılmazdoğan, O. C., Doğan, R. Ş., & Altıntaş, E. (2021). The impact of the source credibility of Instagram influencers on travel intention: The mediating role of parasocial interaction. Journal of Vacation Marketing, 27(3), 299–313. [Google Scholar] [CrossRef]
  55. Zimmerman, J., & Brown-Schmidt, S. (2020). #foodie: Implications of interacting with social media for memory. Cognitive Research: Principles and Implications, 5, 1–16. [Google Scholar] [CrossRef]
Figure 1. The research final model.
Figure 1. The research final model.
Tourismhosp 06 00102 g001
Table 1. Measurements and variables parametric attributes.
Table 1. Measurements and variables parametric attributes.
Scale VariablesλVIF
VE1: I can feel what the foodstagrammer is trying to say about the restaurants and his/her consumption experience0.891 1.144
VE2: I can imagine what the foodstagrammer is trying to say about the restaurants and his/her consumption experience0.773 2.809
VE3: I can envision what the foodstagrammer is trying to say about the restaurants and his/her consumption experience0.982 2.691
AA1: The photos provided by the foodstagramming posts are attractive0.7271.153
AA2: The Foodstagramming posts are visually pleasing0.934 1.661
AA3: The Foodstagramming posts are visually cheerful0.735 1.785
AA4: The Foodstagramming posts are visually interesting0.778 1.780
PP1: I think Foodstagramming posts with more digital engagement features (likes, shares, comments, etc.) are trustworthy0.954 1.056
PP2: I think Foodstagramming posts with more digital engagement features (likes, shares, comments, etc.) are reliable0.863 1.241
PP3: I think Foodstagramming posts with more digital engagement features (likes, shares, comments, etc.) are believable0.825 1.131
CC1: Foodstagramming posts give accurate information.0.864 1.048
CC2: Foodstagramming posts give credible information.0.832 1.035
CC3: Foodstagramming posts give insightful information.0.763 1.047
VI1: I will post positive recommendations after visiting0.763 1.807
VI2: I will recommend this restaurant to my family and friends0.915 2.654
VI3: I will share my experience with people I know0.868 2.485
Table 2. Fornell and Larcker discriminant validity.
Table 2. Fornell and Larcker discriminant validity.
AACCVIPPVE
AA0.755
CC0.3600.659
VI0.5600.4170.883
PP0.5990.2970.4190.767
VE0.0550.0240.0830.0260.890
Bold figures show the square root of AVE.
Table 3. Coefficient of determination (R2) and (Q2) and model fit (SRMR-NFI).
Table 3. Coefficient of determination (R2) and (Q2) and model fit (SRMR-NFI).
Endogenous Latent Factors(R2)(Q2)
Content Credibility (CC)0.5730.346
Visit Intention (VI)0.7240.439
Model Fit IndicesSRMRNFI
0.0430.953
Table 4. Direct and indirect path coefficient.
Table 4. Direct and indirect path coefficient.
PathsPath CoefficientT Valuep-Values
Direct Effect
[H1] VE → VI.0.0521.4750.140
[H2] AA → VI.0.4117.7730.000
[H3] PP → VI.0.1012.0660.039
[H4] VE → CC.0.0050.1100.912
[H5] AA → CC.0.2834.3390.000
[H6] PP → CC.0.1282.6690.008
[H7] CC → VI.0.2373.0640.002
Indirect Effect
[H8] VE → CC → VI.0.0010.1050.916
[H9] AA → CC → VI.0.0672.1490.032
[H10] PP → CC → VI.0.0306.8260.000
Disclaimer/Publisher’s Note: The statements, opinions and data contained in all publications are solely those of the individual author(s) and contributor(s) and not of MDPI and/or the editor(s). MDPI and/or the editor(s) disclaim responsibility for any injury to people or property resulting from any ideas, methods, instructions or products referred to in the content.

Share and Cite

MDPI and ACS Style

Hasanein, A.M.; Montaser, N.M. Visual Bites and Social Proof: The Mediating Role of Credibility Between Foodstagramming and Visit Intention to Saudi Casual Dining Restaurants. Tour. Hosp. 2025, 6, 102. https://doi.org/10.3390/tourhosp6020102

AMA Style

Hasanein AM, Montaser NM. Visual Bites and Social Proof: The Mediating Role of Credibility Between Foodstagramming and Visit Intention to Saudi Casual Dining Restaurants. Tourism and Hospitality. 2025; 6(2):102. https://doi.org/10.3390/tourhosp6020102

Chicago/Turabian Style

Hasanein, Ahmed Mohamed, and Nancy Mohamed Montaser. 2025. "Visual Bites and Social Proof: The Mediating Role of Credibility Between Foodstagramming and Visit Intention to Saudi Casual Dining Restaurants" Tourism and Hospitality 6, no. 2: 102. https://doi.org/10.3390/tourhosp6020102

APA Style

Hasanein, A. M., & Montaser, N. M. (2025). Visual Bites and Social Proof: The Mediating Role of Credibility Between Foodstagramming and Visit Intention to Saudi Casual Dining Restaurants. Tourism and Hospitality, 6(2), 102. https://doi.org/10.3390/tourhosp6020102

Article Metrics

Back to TopTop