Abstract
This study aimed to explore how dark personality traits influence the interplay between embitterment and jealousy. We first assessed the appropriateness of the scales used to assess jealousy, personality, and embitterment for our study population, examining their performance across different relationship statuses and ensuring their reliability. Then, through correlation, regression, and moderation analyses, we investigated the relationships among these measures. Our results revealed that Machiavellianism and narcissism act as moderators in the embitterment–jealousy relationship. Specifically, Machiavellianism moderated associations between overall embitterment and its psychological state and behavioral jealousy, while narcissism moderated connections between total embitterment and its psychological state, behavioral jealousy, cognitive jealousy, and overall jealousy. Furthermore, the combined influence of a longer relationship duration and higher levels of embitterment and Machiavellianism contributed to total jealousy scores. These findings deepen our comprehension of jealousy’s intricacies and the underlying factors at play.
1. Introduction
Jealousy is a complex emotion involving feelings of insecurity, anxiety, possessiveness, and fear of losing something or someone valued. Jealousy typically arises in intimate relationships when a person perceives a real or imagined threat to their emotional bond with another individual. Romantic jealousy can vary in intensity, from mild discomfort to extremely distressing emotional states [1]. Romantic jealousy is a normal emotional response but can become problematic when excessive or uncontrolled, potentially negatively impacting relationships and the emotional well-being of those involved [2]. According to Buss et al. [3], romantic jealousy is “an emotional state that is aroused by a perceived threat to a valued relationship or position and motivates behavior aimed at countering that threat” (p. 251). Buss [4] emphasizes the evolutionary roots of jealousy, arguing that it serves as a mechanism for protecting valuable resources, such as mates and offspring. In this study, jealousy will be assessed by the multidimensional jealousy scale (MJS) [5] that was originally created to allow a greater understanding of the state of romantic relationships, which was not effectively measured through a unidimensional scale. This scale has twenty-four items organized into three subscales, consisting of eight items each; these are as follows: the cognitive subscale, the behavioral subscale, and the emotional subscale. The cognitive subscale aims to assess irrational thoughts by questioning how often the subject has concerns/suspicions regarding their partner or an opponent in the relationship. The emotional subscale is assessed by understanding how upset the subject is in response to hypothetical situations that provoke jealousy. Finally, the behavioral jealousy subscale aims to know how often the subject engages in behaviors resulting from jealousy (detective or protective ones).
Embitterment refers to a feeling of resentment, discontent, or deep disappointment, typically stemming from negative experiences, perceived injustices, or emotional disillusionments [6]. Embitterment is an emotion associated with a sense of sadness or persistent anger due to past events or unfavorable circumstances. An embittered person may feel unjustly treated, frustrated, or unable to overcome traumatic or disappointing events [7]. Linden [6,8] and Linden et al. [7,9,10] have researched extensively on the topic, particularly in relation to post-traumatic embitterment disorder (PTED), which was introduced as a diagnostic category. PTED describes a specific psychological reaction to severe, unjustly experienced life events, characterized by feelings of bitterness, anger, and helplessness [9]. Linden’s research has shed light on the clinical features, underlying mechanisms, and therapeutic approaches to embitterment-related conditions, contributing significantly to our understanding of this complex phenomenon [10]. Among patients diagnosed with PTED by clinical judgment, 68.8% met the criteria for adjustment disorders, 52.1% for major depression, 41.7% for dysthymia, and 35.4% for generalized anxiety disorders. All patients reported experiencing intrusive thoughts while 97.9% complained of persistent negative mood. Additionally, 91.7% reported feelings of restlessness, 83.3% experienced inhibition of drive and loss of interest, and 77.1% exhibited phobic avoidance of places associated with the event. Moreover, 75% expressed feelings of resignation [11]. In this study, embitterment will be evaluated by the post-traumatic embitterment disorder scale (PTEDS) [7] that was developed to evaluate the embitterment reactions to normal negative life events, as well as their severity. So, PTEDS can be an important tool for diagnosis in a clinical context.
The dark triad of personality refers to a set of three personality traits that are associated, and refers to sub-clinical personality dimensions, with negative and socially undesirable behavior, including Machiavellianism, narcissism, and psychopathy. These traits are collectively referred to as the “dark triad” due to their association with negative outcomes such as manipulation, exploitation, aggression, and interpersonal dysfunction [12]. Machiavellianism, a concept derived from Niccolò Machiavelli’s political treatise “The Prince”, refers to a personality trait characterized by cunning, manipulation, and a strategic approach to social interaction. Christie and Geis [13,14] developed the Mach IV scale, a widely used measure of Machiavellianism, which assesses individuals’ propensity for manipulation and exploitation in social relationships. Cialdini [15] has explored Machiavellian tactics in social influence processes. Jones [16] has written about Machiavellianism in the context of personality disorders and the impact of Machiavellian traits on individuals and society.
Freud [17] explored the concept of narcissism as a normal developmental stage and as a pathological personality trait. Also, Kernberg [18,19] developed psychoanalytic theories on narcissistic personality disorders, in the context of object relations theory and psychoanalytic therapy. Kohut’s [20] self-psychology framework provided insights into narcissism, emphasizing the development of healthy self-esteem and an empathic mirroring in childhood. Hare [21] developed the Psychopathy Checklist (PCL), which has become the gold standard for assessing psychopathic traits. His research has significantly contributed to understanding the characteristics, assessment, and implications of psychopathy in both criminal and non-criminal populations. Cleckley [22,23] provided one of the earliest comprehensive descriptions of psychopathy. His work laid the foundation for modern conceptualizations of psychopathy and its clinical manifestations. Lykken’s [24] research focused on the biological and genetic underpinnings of psychopathy. Lykken’s [24] proposed the “Fearlessness Hypothesis”, suggesting that psychopaths have a deficit in experiencing fear, which contributes to their reckless and antisocial behavior. Gao’s research [25] has delved into the neurobiological correlates of psychopathy, particularly focusing on brain imaging studies to understand the structural and functional abnormalities associated with psychopathic traits.
In this study, it will be used the short dark triad scale (SDTS) [12] that aims to capture the dark triad as it is conceptualized by its authors; involving the constructs Machiavellianism, narcissism, and psychopathy, as they have been classically defined: Machiavellians are strategic manipulators [13,14], narcissists are individuals who constantly seek ego reinforcement, and attention and psychopaths are impulsive individuals who seek emotions.
Personality traits may moderate and or mediate the association between negative experiences and embitterment reactions [26]. In fact, certain personality disorders, like paranoid or narcissistic personality disorder, encompass feelings of embitterment. However, it’s also plausible that individuals with these disorders are subjected to unfair treatment more frequently due to their primary condition, thereby making personality issues a vulnerability factor [10,27]. Also, Balder and Linden [28] conceptualized embitterment as a potential moderator to dysfunctional and aggressive behavior in children and adolescents. According to Dodek and Barnow [26], an embitterment-prone personality is a temperamentally based tendency to experience negative affectivity. This inclination, coupled with early experiences perceived as external rejections, fosters hyper-vigilant implicit beliefs. Consequently, there emerges a prevailing tendency to more frequently encounter anger and adopt hostile attitudes compared to others.
Individuals exhibiting high levels of the dark triad traits tended to experience greater feelings of jealousy when they possessed a high mate value. Moreover, the connection between psychopathy and romantic jealousy was influenced by mating orientation; specifically, individuals with elevated levels of psychopathy who leaned towards long-term mating displayed higher levels of jealousy compared to their counterparts with similar psychopathic tendencies but oriented towards short-term mating [29]. According to Barels et al. [30], there is a slight correlation between Machiavellianism and narcissism with anxious jealousy, while all three dark triad traits were associated with preventive jealousy. Preventive jealousy involves behaviors intended to hinder any interaction between one’s partner and a third party. Also, Chin et al. [31] delineated the dimensions of the dark triad and additional personality traits impacting the inclination to feel various forms of jealousy. The study revealed that the interplay between self-esteem and Machiavellianism influences cognitive and emotional jealousy, while the interplay between self-esteem and narcissism affects behavioral jealousy [15,20]. Moreover, the interaction of entitlement and narcissism was found to impact emotional and behavioral jealousy, whereas the interaction of entitlement and psychopathy influences cognitive jealousy [31]. Furthermore, Massar et al. [32] found that primary psychopathy was a significant predictor of emotional jealousy, inducing jealousy, and leveraging jealousy to assert control over or seek retribution from one’s partner. In turn, secondary psychopathy was associated with feelings of suspicion and emotional jealousy, as well as using jealousy to assess the relationship, exert dominance over one’s partner, or bolster self-esteem [20,33]. Both primary and secondary psychopathy completely mediated gender disparities in the motive for inducing jealousy to assert power or control and partially mediated gender differences in emotional jealousy [32]. Lastly, Monteiro et al. [34] found that the personality foundation of romantic jealousy is shaped by the confluence of high scores in neuroticism and narcissism. These relationships remain consistent even when controlling for covariates (e.g., gender and relationship satisfaction).
The three instruments used in this study will be submitted to exploratory and confirmatory factor analyses to assess its model fit, as previously established in both the original [5,7,12] and the Portuguese-adapted versions [35,36,37]. Various adaptations of these instruments exist. For instance, the Australian version of the multidimensional jealousy scale [38] derived its structure (three dimensions and 17 items) through exploratory and confirmatory factor analyses. The Italian version [39] identified a structure comprising three dimensions and 15 items via confirmatory factor analysis. The Serbian version [40] preserved the original structure through confirmatory factor analysis but established numerous correlations between item errors to achieve a robust model. Meanwhile, the Iranian version [41] maintained the original structure using confirmatory factor analysis. Regarding the PTEDS, there is a Korean version [42] that has been translated and standardized, although the procedures were not described; the same applies to the Urdu version [43]. The original version of the PTEDS underwent validation through an exploratory factor analysis [7]. Additionally, the authors of the original version of the SDTS [12] validated the instrument using both exploratory and confirmatory factor analyses. The German version [44] was adapted using confirmatory factor analysis, maintaining the same structure as the original version.
There is a scarcity of studies concerning the association between embitterment and jealousy, particularly within the realm of romantic relationships. Additionally, although numerous studies have explored the link between personality and jealousy [29,30,31,32,34], none of the authors have investigated the involvement of the dark triad of personality in the relationship between embitterment and jealousy.
Exploring the moderating role of the dark triad of personality in the connection between embitterment and jealousy holds significant implications for understanding interpersonal dynamics, predicting relationship outcomes, guiding interventions to enhance relationship quality, targeting specific interventions, and advancing theoretical understanding. The dark triad traits—Machiavellianism, narcissism, and psychopathy—are linked with manipulative, exploitative, and antagonistic behaviors. Investigating how these traits moderate the relationship between embitterment and jealousy can shed light on how individuals with such personality characteristics navigate and influence interpersonal relationships. Jealousy and embitterment can adversely affect romantic relationships, leading to decreased satisfaction, heightened conflict, and even dissolution. Identifying factors that amplify or alleviate the link between embitterment and jealousy, such as the dark triad traits, can aid in predicting relationship outcomes and designing interventions to enhance relationship quality.
2. Materials and Methods
2.1. Procedures
All procedures adhered to the principles outlined in the Helsinki declaration [45], concerning human research and its most recent updates. Approval for this study was obtained from the Scientific Council of the Universidade Católica Portuguesa. Initially, permission was sought from the authors of the instruments utilized. Subsequently, a protocol was developed, encompassing an informed consent form, a sociodemographic questionnaire, the multidimensional jealousy scale (MJS) [35], the short dark triad scale (SDTS) [36], and the post-traumatic embitterment disorder scale (PTEDS) [37]. The informed consent form provided participants with an overview of the study’s theme and objectives, emphasizing the voluntary nature of participation and the option to withdraw at any time without repercussions. Participants were assured of the confidentiality and privacy of their data. Inclusion criteria comprised Portuguese nationality, native Portuguese language proficiency, age of at least 18 years, and signed informed consent. Exclusion criteria that encompassed failure to meet inclusion criteria or incomplete survey responses were subsequently excluded. The research protocol was disseminated online via Google Forms and through social media channels. Data collection took place between 14 October 2023 and 2 January 2024, facilitated by informal contacts and the snowball technique [46].
2.2. Instruments
2.2.1. Sociodemographic Questionnaire
This questionnaire involves relevant questions to describe the sample for this study, such as age (years), gender (masculine, feminine, or other), sexual orientation (heterosexual, homosexual, or other), education (total number of years of education), current occupation (worker, working student, or unemployed), marital status (single, married/civil partnership, divorced/separated, or widowed), the existence of a romantic relationships at the moment (yes or no) and, finally, the length of the relationship in 4 intervals (0 to 1 year, 1 to 5 years, 5 to 10 years, and 10 or more years).
2.2.2. Multidimensional Jealousy Scale
The multidimensional jealousy scale (MJS) [5] originally has 24 items organized into three subscales: the cognitive subscale (items 1, 2, 3, 4, 5, 6, 7, and 8), the behavioral subscale (items 9, 10, 11, 12, 13, 14, 15, and 16) and the emotional subscale (items 17, 18, 19, 20, 21, 22, 23, and 24). The first two subscales use a self-rating Likert-type scale ranging from 1 (never) to 7 (always), and the emotional subscale ranges from 1 (very pleasant) to 7 (very unpleasant). The rating scale for the cognitive component was reversed in order to control response acquiescence bias. Higher scores on any scale indicate pathological jealousy while a lower score indicates normal jealousy. Regarding internal consistency, the cognitive (α = 0.92), emotional (α = 0.85) and behavioral (α = 0.89) subscales presented high values. The Portuguese version of the MJS [35] maintained 18 of the 24 items and three subscales: the cognitive (items 1, 2, 3, 4, and 5, for example, “I suspect that my partner is interested in other people”), the emotional (items 6, 7, 8, 9, 10, and 11, for example, “I question my partner about his/hers whereabouts”), and the behavioral (items 12, 13, 14, 15, 16, 17, and 18, for example, “Your partner works besides someone”), with a self-rating Likert-type scale of 7 points. High Cronbach’s alpha values, close to the original scale, are presented: 0.92 for the cognitive subscale, 0.86 for the emotional jealousy subscale, and 0.90 for the behavioral subscale, and a total Cronbach’s alpha of 0.86.
2.2.3. Post-Traumatic Embitterment Disorder Scale
The post-traumatic embitterment disorder scale (PTEDS) [7] contains 19 items and is presented as a self-rating Likert-type scale ranging from 0 to 4: 0—‘not true at all’; 1—‘hardly true’; 2—‘partially true’; 3—‘very much true’; 4—‘extremely true’. A higher score reveals a clinically significant intensity of reactive embitterment. This scale has two factors: factor one includes items 6, 7, 8, 11, 12, 13, 14, 15, 16, 17, 18, and 19, for example, “that frequently evokes painful memories” (psychological status and social functioning), and factor two includes items 1, 2, 3, 4, 5 and 10, for example, “that impaired my overall physical well-being” (thoughts of revenge). Furthermore, the scale has a high internal consistency with a Cronbach’s alpha of 0.93. The Portuguese version of the post-traumatic Embitterment Disorder scale for the Portuguese population [37] maintained the general structure of the original scale and presented good psychometric qualities with a Cronbach’s alpha of 0.94.
2.2.4. Short Dark Triad Scale
The short dark triad scale (SDTS) [12] includes 27 items and 3 subscales with 9 items each that represents each of the constructs Machiavellianism, psychopathy, and/or narcissism. The SDTS presents itself as a 5-point Likert-type scale: from 1 (strongly disagree) to 5 (strongly agree). Higher scores in each of the subscales mean high levels of those constructs on the personality, Cronbach’s alphas for the narcissism, Machiavellianism, and psychopathy subscales were 0.71, 0.77, and 0.80, respectively. In the Portuguese version of the SDTS [36], the items were shorten from 27 to 21 (Machiavellianism subscale—items 1, 2, 3, 4, 5, 6, and 7, for example, “Most people can be manipulated”; narcissism subscale—items 8, 9, 10, 11, 12, 13, and 14, for example, “I am a special person”; psychopathy subscale—items 15, 16, 17, 18, 19, 20, and 21, for example, ”I’ll do/say anything to get what I want”). The answer modality remains the same, as does the interpretation of the results. Cronbach’s alphas for all subscales were higher than 0.80.
2.3. Data Analysis
To fulfill the primary objective of this study, we examined the applicability of the MJS, SDTS, and PTEDS within the specific population under investigation. We assessed measurement consistency across various romantic relationship statuses and evaluated the reliability of the models. Subsequently, we investigated the relationships between MJS, SDTS, and PTEDS using correlation, regression, and moderation analyses.
Initial analyses were conducted to examine several aspects: (1) the normal distribution of items using skewness (SI < 2) and kurtosis (KI < 10) criteria, as per Kline (2015), (2) multicollinearity, assessed by tolerance (>0.100) and variance inflation factor (VIF) (≥1 and <10), with correlations (r) exceeding 0.80 considered to be indicative, following Tabachnick and Fidell [47], and (3) descriptive statistics of items, including scale mean and variance when an item was removed, corrected total item correlation, and Cronbach’s alpha coefficient when an item was excluded.
Exploratory factor analysis (EFA) using maximum likelihood estimation along with principal component analysis (PCA) was performed on the items of MJS, SDTS, and PTEDS. Orthogonal rotation (varimax) was applied to identify the factor structures of these variables. Sample adequacy was evaluated using the Kaiser-Meyer-Olkin (KMO) measure (>0.500; Kaiser), and Bartlett’s test of sphericity (p < 0.001) was conducted [48]. Factors were considered based on Eigenvalues exceeding 1 [49].
Confirmatory factor analysis (CFA) relies on several assumptions, including multivariate normality, a sufficient sample size (typically exceeding 200), accurate a priori model specification, and data collection from a random sample. In this study, the weighted least squares mean and variance adjusted (WLSMV) estimator in CFA was utilized to account for the polychoric correlation measures suitable for ordinal variables. The adequacy of the instruments and goodness of fit were evaluated using various metrics, including the root mean square error of approximation (RMSEA), the comparative and incremental fit indices (CFI and IFI), the Tucker–Lewis index (TLI), the goodness of fit (GFI), and the standardized root mean square residual (SRMR). If the comparative fit index (CFI), incremental fit index (IFI), Tucker–Lewis index (TLI), and goodness of fit index (GFI) are all equal to or greater than 0.95, and the root mean square error of approximation (RMSEA) is equal to or less than 0.05, with the standardized root mean square residual (SRMR) also equal to or less than 0.05, as suggested by Hu and Bentler [50], it indicates a very good fit for the model. Alternatively, if the CFI and IFI are equal to or greater than 0.90, the RMSEA is equal to or less than 0.08, and the SRMR is equal to or less than 0.10, as recommended by Hooper et al. [51], the model is considered acceptable. Additionally, Satorra–Bentler chi-square (χ2), overall model significance (p), and relative chi-square (χ2/df) were also included in the analysis.
Multigroup confirmatory factor analyses (CFAs) were performed to explore the validity of the factor structures of the scales across different romantic relationship statuses. Four levels of measurement invariance were examined: configural (items loading onto the same factor across groups), metric (factorial loadings of items are equal across groups), scalar (item intercepts are equal across groups), and error invariance (measurement errors of items are equal across groups). By comparing pairs of nested models using differences (Δ) in RMSEA, CFI, and SRMR, the progressively constrained models were assessed. Changes greater than or equal to 0.01 in CFI, 0.015 in RMSEA, and 0.03 in SRMR indicate a statistically significant decrease in model fit when testing for measurement invariance [52].
Pearson correlations were computed for continuous variables. A point-biserial correlation was calculated to evaluate the relationship between gender and continuous variables. Also, Spearman’s rank correlation is used to measure the correlation between two ranked variables. Correlation coefficients ranging from 0 to 0.3 were considered weak, from 0.3 to 0.5 were deemed moderate, from 0.5 to 0.7 were regarded as strong, and from 0.7 to 1 were categorized as very strong, either positively or negatively, following the guidelines outlined by Benesty et al. [53]. To evaluate the reliability, convergent validity, and discriminant validity of the model, several indices were examined. These included Cronbach’s alpha coefficients, McDonald’s omega, composite reliability (CR) with a threshold of 0.70 or higher indicating good model reliability, average variance extracted (AVE) with a value of 0.50 or higher suggesting adequate convergence, and the square root of the average variance extracted, which should exceed the highest correlation with any other latent variable to ensure discriminant validity.
Multiple linear regression analysis with the stepwise method was employed to examine the variables predicting jealousy and its respective subscales. Several indicators were reported: regression coefficients, non-standardized (B) and standardized (β), standard error of the β (SE), p-value (typically <0.05 suggests that the predictor variable significantly contributes to explaining the variance in the dependent variable), R-squared (R2) and adjusted R-squared (ΔR2) (the proportion of variance in the dependent variable explained by the independent variables in the model, with higher values indicating a better fit of the model), F-statistic, and associated p-value.
Moreover, simple moderation analyses were conducted to investigate how the dark triad of personality moderates the relationship between embitterment and jealousy. The key indicators included regression coefficients (β), standard errors of the coefficients, and p-values for the interaction term (a p-value < 0.05 indicates statistical significance of the interaction effect). Additionally, simple slopes were examined to understand how the independent variable (ID) affects the dependent variable (DP) at various levels of the moderator variable. Furthermore, the R-squared change (ΔR2) was reported to quantify the increase in variance explained by incorporating the interaction term into the model, signifying the improvement in model fit attributed to the interaction effect.
The threshold for statistical significance was set at 0.05. Statistical analysis was performed using SPSS version 28, PROCESS version 4.2, AMOS version 28, and JAMOVI version 2.3.28 software.
2.4. Sample
The sample included 533 participants aged between 18 and 69 years old (M = 29.01, SD = 7.97), mostly female (n = 351, 65.9%). The dominant sexual orientation is heterosexual (n = 494, 92.7%), followed by bisexual (n = 22, 4.1%), homosexual (n = 15, 2.8%), heteroflexible (n = 1, 0.2%), and pansexual (n = 1, 0.2%). The marital status is mainly single (n = 383, 71.9%), with 25.9% (n = 138) being married/civil partnership, and 2.3% (n = 12) being divorced/separate. With regard to education, the sample has high levels equivalent to higher education (M = 14.47, SD = 3.07), with a minimum level of 3 years of education and a maximum of 30 years of education. The general occupation is worker (n = 327, 61.4%), however, 19.1% (n = 102) of the subjects are students, 13.9% (n = 75) are working students, and 5.6% (n = 30) are unemployed. The subjects are largely in a romantic relationship (n = 387, 72.6%), although 146 (27.4%) reported they were not in a romantic relationship. Regarding the duration of romantic relationships, 10.7% (n = 57) are between zero and one year in length, 27.4% (n = 146) between one year and five years, 16.5% (n = 88) between five and ten years, and 19.3% (n = 103) lasting ten or more years.
3. Results
3.1. Preliminary Analyses
Items drawn from the MJS, SDTS, and PTEDS exhibited skewness and kurtosis scores within the reference values, thus ensuring their normal distribution, with the exception of item 6 of the MJS. Additionally, the tolerance and VIFs were within the reference values, thus ensuring the absence of multicollinearity. Furthermore, the Cronbach’s alpha value of the total scales did not increase significantly if some items were removed (Appendix A).
3.2. Assessing the Fit of the Scale Models
Exploratory factor analyses were conducted, wherein the number of factors proposed by the authors of the original instrument versions was imposed. The findings indicated that, across all three instruments, exploratory factor analysis demonstrated favorable model fit indicators, with minor exceptions noted (Appendix B). Regarding the loadings, the STDS exhibited minor changes compared to the original model; nevertheless, the original model was retained as other indicators support it. Concerning the correlation matrix, both MJS and SDTS showed correlation values below the recommended minimum.
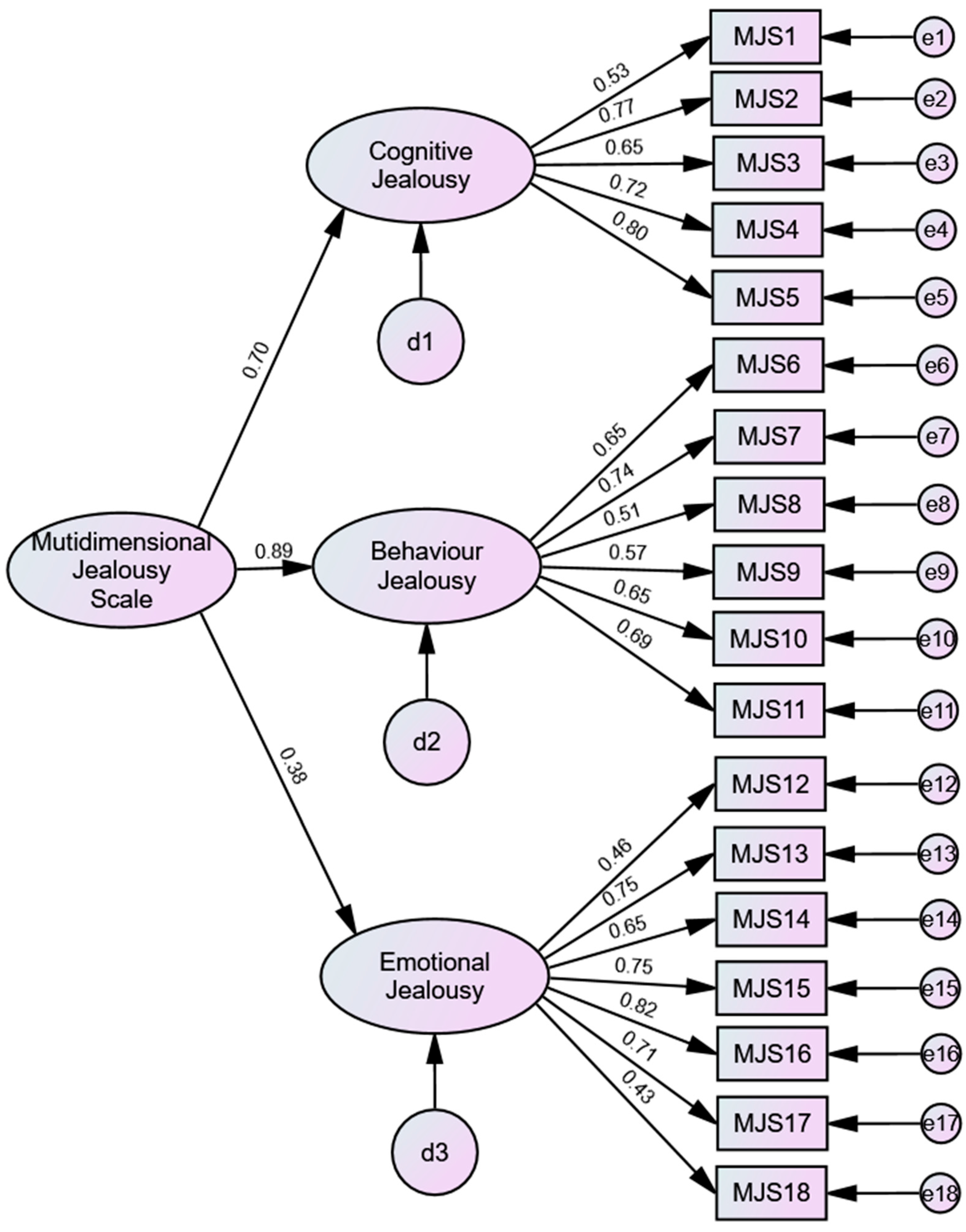
To reaffirm the proposed models, confirmatory factor analyses (CFA) with a weighted least squares mean and variance adjusted (WLSMV) estimator were conducted with all three instruments. All models demonstrate a very good fit across all indicators (Table 1, Figure 1, Figure 2 and Figure 3).
Table 1.
Confirmatory factor analyses of MJS, SDTS, and PTEDS.
Figure 1.
The CFA model of the MJS.
Figure 2.
The CFA model of the SDTS.
Figure 3.
The CFA model of the PTEDS.
Correlations, Cronbach’s alpha, McDonald’s omega, composite reliability, average variance extracted (AVE), AVE square roots, mean and standard deviation of the MJS, SDTS, and PTEDS were all assessed. All values were within the reference ones (Table 2).
Table 2.
Correlations, Cronbach’s alpha, McDonald’s omega, composite reliability, average variance extracted (AVE), AVE square roots, mean and standard deviation of the MJS, SDTS, and PTEDS.
The results of the multigroup analysis, conducted to investigate the measurement invariance of the MJS, SDTS, and PTEDS across romantic relationship statuses, are presented in Table 3. Configural invariance according to romantic relationship status was confirmed during the first step of the multigroup CFAs. The same was true of metric, scalar, and error invariance. These results provide evidence of the invariance of MJS, SDTS, and PTEDS with regard to whether the individual is in a romantic relationship or not (Table 3).
Table 3.
Multigroup CFAs of the MJS, SDTS, and PTEDS across being or not in a relationship.
3.3. Relation between MJS, SDTS, and PTEDS
All scales and subscales correlate positively and significantly with each other, except for the SDTS narcissism subscale and the MJS emotional jealousy subscale (Table 4).
Table 4.
Pearson correlations between MJS, SDTS, and PTEDS.
Age negatively correlates significantly with cognitive jealousy; gender negatively correlates significantly with all subscales of the dark triad and positively with emotional jealousy. Years of education negatively correlate significantly with total jealousy and emotional jealousy; they also negatively correlate significantly with all dimensions of the dark triad and the emotional responses subscale of the PTEDS. Relational status positively correlates significantly with behavioral and emotional jealousy, and negatively correlates significantly with psychopathy and all dimensions of the PTEDS. Finally, the duration of the relationship positively correlates significantly with emotional jealousy, and negatively correlates significantly with psychopathy and all dimensions of the PTEDS (Table 5).
Table 5.
Pearson and Spearman correlations between MJS, SDTS, and PTEDS and sociodemographic variables.
The PTEDS total uniquely explains all dimensions of the MJS. Additionally, Machiavellianism explains all dimensions of the MJS except for cognitive jealousy. Gender is a contributing factor to behavioral jealousy (being female is associated with behavior jealousy), while age is associated with cognitive jealousy. Furthermore, the duration of the current romantic relationship is linked to both total MJS and emotional jealousy. Moreover, PTEDS_Psychological status and social functioning and PTEDS_Emotional response play a role in explaining cognitive jealousy. Finally, Machiavellianism and psychopathy contribute to explaining behavioral jealousy (Table 6).
Table 6.
Variables that contribute to explain MJS.
Longer duration in a romantic relationship, and higher levels of embitterment and Machiavellianism collectively account for 17.2% of the variance in total MJS. Additionally, being younger, exhibiting elevated levels of embitterment and psychopathy, and lower scores in factors including psychological status, social functioning, and emotional response of PTEDS, collectively explain 13.8% of the variance in cognitive jealousy. Moreover, female gender, and elevated levels of Machiavellianism, psychopathy, and embitterment contribute to elucidating 16.7% of the variance in behavioral jealousy. Furthermore, possessing fewer years of education, having a longer duration in a romantic relationship, and exhibiting high levels of embitterment and Machiavellianism contribute to explaining 10.1% of the variance in emotional jealousy (Table 6).
Machiavellianism, narcissism, and the overall SDTS score moderate the correlation between embitterment and jealousy. More precisely, Machiavellianism moderates the link between the overall embitterment score and its psychological state on one hand, and behavioral jealousy on the other. Similarly, narcissism moderates the association between the total embitterment score and its psychological state on one hand, and behavioral jealousy, cognitive jealousy, and total jealousy on the other (Table 7). Psychopathy has never emerged as a significant moderator between embitterment and jealousy.
Table 7.
SDTS moderators in the relationship between PTEDS and MJS.
4. Discussion
The aim of this study was to comprehend how dark personality traits influence the connection between embitterment and jealousy.
Exploratory and confirmatory factor analyses revealed a strong model fit across all three instruments, alongside confirmed reliability, consistent with prior validation studies for both the original instruments [5,7,12] and their Portuguese adaptations [35,36,37]. High Cronbach’s alpha values support their internal consistency. The factorial structures identified align with the original instruments, with three factors for MJS and SDTS and two factors for PTEDS, consistent with its original study [7] but not its Portuguese validation [37]. Our findings provide robust evidence of the invariance of MJS, SDTS, and PTEDS across relationship statuses, underscoring their applicability across diverse populations. These results are consistent with the existing literature. Leite et al. [54] demonstrated full configural, metric, and scalar invariance of MJS across various demographics, albeit with a slight deviation in age invariance. Diotaiuti et al. [39] observed gender invariance in MJS, while Sulak-Güzey et al. [55] reported partial scalar invariance for SDTS across genders. Somma et al. [56] identified age invariance for SDTS. However, there is currently limited research on PTEDS measurement invariance.
With the exception of the SDTS narcissism subscale and the MJS emotional jealousy subscale, all other scales and subscales exhibit a consistent and significant positive correlation with each other. This suggests a coherent pattern of relationships among the variables being measured [30,31,32]. Individuals with high dark triad traits are adept manipulators, using others for personal gain [12,13,14]. Their actions, including betrayal, exploitation, or manipulation, can sow seeds of embitterment in their relationships, leaving those they’ve deceived or wronged feeling resentful and bitter [13,14]. Furthermore, dark triad individuals often harbor a strong sense of entitlement, expecting special treatment or privileges [31]. When these expectations go unmet, they may become embittered, fostering jealousy toward those who seemingly receive preferential treatment or achieve success. Empathy is lacking in those high in dark triad traits, making it difficult for them to understand or care about others’ emotions [57,58]. This disregard for others’ feelings can lead to harm or distress, fostering embitterment in those affected. Similarly, their lack of empathy can fuel jealousy, as they fail to grasp the impact of their actions on others [57,58]. Additionally, the dark triad traits are closely linked to a desire for power and control [32,34]. Individuals with these traits often seek dominance in their relationships, which can breed embitterment in their partners or peers. These power dynamics can also spur jealousy, particularly when others perceive their success as a threat. Moreover, emotional regulation poses a challenge for individuals with dark triad traits, especially concerning negative emotions like anger, resentment, and envy [59]. These emotional struggles can fuel embitterment toward perceived threats or obstacles and contribute to feelings of jealousy, as they grapple with their own insecurities in comparison to others. A longer relationship duration, elevated levels of embitterment and Machiavellianism are associated with total MJS scores. Over time, extended relationship duration might foster complacency or a possessive sense, amplifying feelings of jealousy as commitment deepens [60,61]. Moreover, increased levels of embitterment and Machiavellianism can cultivate distrust, suspicion, and possessiveness, further contributing to jealousy within romantic relationships.
Younger age, elevated levels of embitterment and psychopathy, alongside diminished psychological well-being and social functioning, as well as emotional responses measured by PTEDS, collectively contribute to cognitive jealousy [59]. Younger individuals often experience heightened emotional volatility and insecurity, factors that can foster cognitive jealousy [62]. Furthermore, higher levels of embitterment and dark triad traits, encompassing psychopathy, are linked to manipulative tendencies, distrust, and a lack of empathy, all of which can intensify cognitive jealousy within relationships [57]. Moreover, decreased psychological well-being and social functioning may exacerbate feelings of inadequacy or fear of loss, thereby amplifying cognitive jealousy [63]. Additionally, emotional reactions triggered by perceived threats or competition in relationships, as assessed by PTEDS, further contribute to the cognitive dimensions of jealousy, enhancing its manifestation [64].
Furthermore, behavioral jealousy is influenced by female gender, and heightened levels of Machiavellianism, psychopathy, and embitterment. Female gender’s impact on behavioral jealousy may stem from societal norms dictating gender roles and relationship dynamics, alongside differences in emotional expression and communication styles [65]. Furthermore, traits associated with elevated levels of Machiavellianism, psychopathy, and embitterment—such as manipulativeness, lack of empathy, and distrust—may drive individuals to engage in controlling or monitoring behaviors toward their partner, thereby fostering behavioral jealousy [58].
The factors of having fewer years of education, longer relationship duration, and elevated levels of embitterment and Machiavellianism collectively contribute to emotional jealousy. Additionally, individuals with fewer years of education may lack emotional maturity or coping skills, rendering them more susceptible to feelings of insecurity and jealousy [66]. Moreover, longer relationship duration often results in increased emotional investment, heightening the fear of potential relationship loss and thereby increasing susceptibility to jealousy [67]. Furthermore, elevated levels of embitterment and Machiavellianism, characterized by traits such as distrust, resentment, and manipulativeness can exacerbate feelings of jealousy by fostering suspicion and possessiveness within relationships.
Machiavellianism serves as a moderator in the relationship between the overall embitterment score and its psychological state on one hand, and behavioral jealousy on the other. Machiavellianism influences how the overall embitterment score and its psychological state affect behavioral jealousy [15]. As a personality trait characterized by manipulativeness, cynicism, and a willingness to exploit others for personal gain, Machiavellianism may amplify the impact of embitterment and its associated psychological state on behavioral jealousy. It could intensify the effects by encouraging manipulative behaviors aimed at controlling or manipulating the partner [68]. Machiavellian individuals are renowned for their strategic and manipulative nature. When they feel embittered, they may resort to leveraging jealousy as a means to manipulate others or to further their own agendas [12,13,14]. Their skill in exploiting emotions [13,14], including jealousy, can intensify the correlation between embitterment and jealousy. Furthermore, Machiavellian individuals often exhibit a lack of empathy and concern for others’ emotions. In moments of embitterment, they may not hesitate to incite jealousy in others if it serves their purposes or satisfies their thirst for control [57]. This absence of empathy can heighten the impact of embitterment on the manifestation of jealousy [1,2,3]. Approaching social interactions with a calculated mindset, Machiavellian individuals constantly evaluate potential gains and losses [67]. When embittered, they may perceive jealousy as a tool to gain leverage or advantage in relationships or situations where they feel slighted or aggrieved. This calculated approach influences how embitterment translates into jealousy [2,3]. Moreover, Machiavellian individuals often strive to uphold or enhance their power and influence over others [15]. Embitterment may drive them to strategically utilize jealousy to assert dominance or control in relationships where they perceive themselves at a disadvantage [32,34]. This manipulation of power dynamics exacerbates the link between embitterment and jealousy [12,13,14]. Lastly, Machiavellian individuals excel in maintaining emotional detachment and regulating their own emotions [59]. When embittered, they may remain unaffected by feelings of vulnerability or insecurity, allowing them to channel their embitterment into calculated displays of jealousy aimed at achieving their objectives or preserving their position of influence. Likewise, narcissism moderates the connection between the total embitterment score and its psychological state, and behavioral jealousy, cognitive jealousy, and total jealousy. Narcissism affects how the overall embitterment score and its psychological state influence various forms of jealousy. Narcissistic individuals tend to have an inflated sense of self-importance, a constant need for admiration, and a lack of empathy for others [57,58]. These traits can influence how they interpret and respond to feelings of embitterment and its associated psychological state. Narcissism may exacerbate jealousy by leading individuals to feel entitled to attention and validation from their partner, reacting strongly to perceived threats to their self-image or status within the relationship [69]. Narcissists frequently grapple with fragile self-esteem [33]. When faced with perceived injustices or setbacks, they may turn to jealousy as a shield to protect their fragile sense of self-worth. Jealousy serves as a buffer against feelings of inadequacy or worthlessness, especially when exacerbated by embitterment [58,66,67]. Moreover, narcissists often harbor a heightened sense of entitlement, convinced they deserve special treatment. In times of embitterment, this entitlement may escalate, leading to a heightened expectation of attention, admiration, or loyalty from others [31,57,58]. Consequently, jealousy may rear its head when they feel these entitlements are at risk or remain unfulfilled. Furthermore, narcissists are driven to maintain control and dominance in their relationships [32,34]. Embitterment disrupts this control, igniting feelings of insecurity [69]. Consequently, jealousy may emerge as a means for narcissists to regain a semblance of power over the situation or the individual they perceive as a threat [68]. Additionally, narcissists are notorious for their manipulative tendencies and insatiable craving for admiration [33]. They may wield jealousy as a tool to manipulate others or to garner attention and reassurance [12,13,14]. Embitterment can amplify these manipulative behaviors, leading to heightened jealousy as a means to exert control over others’ emotions and actions [32,34]. Lastly, narcissists often grapple with regulating their emotions, particularly negative ones like anger and envy [59]. Embitterment exacerbates these struggles, resulting in an exaggerated response typified by jealousy. Therefore, narcissistic individuals may resort to jealousy as a coping mechanism to alleviate the distress wrought by embitterment.
While the study offers valuable insights into jealousy and its correlations with various factors, mainly embitterment, it’s essential to acknowledge its limitations. Firstly, the study adopts a cross-sectional design, hindering the establishment of causal relationships between variables. Additionally, the sample’s characteristics, including demographics and relationship statuses, pose limitations, potentially restricting the generalizability of findings to broader populations. Furthermore, reliance on self-report measures introduces biases such as social desirability and response bias. Although the study identifies Machiavellianism and narcissism as moderators in the relationship between embitterment, psychological states, and jealousy, the precise mechanisms underlying these effects remain unclear. Moreover, the study may have overlooked relevant variables influencing jealousy, such as attachment styles, socioeconomic status, or past relationship experiences. Ultimately, the magnitude of the associations observed throughout the entire paper is relatively modest. The majority of beta coefficients are below 0.2, with many approaching zero and none surpassing 0.3, suggesting that changes in the predictor variable have only a small effect on the outcome variable. Addressing these limitations could enhance the study’s validity and broaden our understanding of jealousy dynamics. Longitudinal studies offer a more effective approach to determining the direction of effects over time. Future research endeavors could enhance the validity of findings by integrating multiple methods and informants. There is a pressing need for further investigation to uncover the underlying mechanisms through which these personality traits exert influence on jealousy. Replication studies encompassing diverse samples are imperative to validate the robustness of the findings. Additionally, future research avenues could delve into exploring additional factors to offer a more comprehensive understanding of the dynamics of jealousy.
5. Conclusions
Various factors, such as younger age, longer relationship duration, and higher levels of embitterment and Machiavellianism, are significant predictors of different facets of jealousy. These findings highlight the multifaceted nature of jealousy and the diverse factors that contribute to its manifestation. Also, Machiavellianism and narcissism act as moderators in the relationship between embitterment and psychological states and in different dimensions of jealousy. This suggests that individuals with higher levels of Machiavellianism and narcissism may exhibit distinct patterns of jealousy in response to embitterment and psychological states. This study provides valuable insights into the factors influencing jealousy–embitterment dynamics and the role of personality traits such as Machiavellianism and narcissism in moderating these relationships.
Author Contributions
Conceptualization, Â.L. and R.C.; methodology, Â.L. and R.C.; software, Â.L. and R.C.; validation, Â.L. and R.C.; formal analysis, Â.L. and R.C.; investigation, Â.L. and R.C.; resources, Â.L. and R.C.; data curation, Â.L. and R.C.; writing—original draft preparation, Â.L. and R.C.; writing—review and editing, Â.L. and R.C.; visualization, Â.L. and R.C.; supervision, Â.L. and R.C.; project administration, Â.L. and R.C.; funding acquisition, Â.L. and R.C. All authors have read and agreed to the published version of the manuscript.
Funding
This research received no external funding.
Institutional Review Board Statement
The study was conducted in accordance with the Declaration of Helsinki and approved by the Scientific Council of the Universidade Católica Portuguesa (DISS_14.01.2024/7).
Informed Consent Statement
Informed consent was obtained from all subjects involved in the study.
Data Availability Statement
The data will be made available upon reasonable request.
Conflicts of Interest
The authors declare no conflicts of interest.
Appendix A. Psychometric Qualities of Items and Total of MJS, SDTS and PETDS
| Min | Max | M | SD | σ2 | Skewness (<2) Sk (SD = 0.11) | Kurtosis (<11) β2 (SD = 0.21) | Collinearity Tolerance (>0.10) | VIF–(1–5) | α | Scale Mean if Item Deleted | Scale Variance if Item Deleted | Corrected Total Item Correlation | α if Item Is Deleted | |
| MJSTotal | 1 | 90 | 37.69 | 9.36 | 87.58 | 0.863 | ||||||||
| MJS1 | 1 | 5 | 1.52 | 0.79 | 0.27 | 1.44 | 1.57 | 0.70 | 1.43 | 36.17 | 82.06 | 0.344 | 0.861 | |
| MJS2 | 1 | 5 | 1.74 | 0.86 | 0.62 | 0.91 | 0.06 | 0.42 | 2.38 | 35.94 | 78.98 | 0.518 | 0.854 | |
| MJS3 | 1 | 5 | 2.00 | 0.95 | 0.73 | 0.60 | −0.49 | 0.51 | 1.97 | 35.69 | 78.84 | 0.467 | 0.856 | |
| MJS4 | 1 | 5 | 1.94 | 0.95 | 0.90 | 0.74 | −0.08 | 0.42 | 2.40 | 35.74 | 76.62 | 0.603 | 0.850 | |
| MJS5 | 1 | 5 | 1.70 | 0.89 | 0.91 | 1.23 | 1.19 | 0.40 | 2.51 | 35.99 | 78.35 | 0.536 | 0.854 | |
| MJS6 | 1 | 5 | 1.21 | 0.55 | 0.79 | 3.31 | 13.07 | 0.59 | 1.69 | 36.48 | 82.44 | 0.481 | 0.858 | |
| MJS7 | 1 | 5 | 1.33 | 0.68 | 0.31 | 2.25 | 5.24 | 0.50 | 1.98 | 36.35 | 80.91 | 0.510 | 0.856 | |
| MJS8 | 1 | 5 | 1.75 | 0.84 | 0.46 | 1.00 | 0.59 | 0.71 | 1.41 | 35.94 | 81.06 | 0.385 | 0.859 | |
| MJS9 | 1 | 5 | 1.46 | 0.75 | 0.71 | 1.70 | 2.81 | 0.68 | 1.46 | 36.22 | 81.19 | 0.434 | 0.858 | |
| MJS10 | 1 | 5 | 1.50 | 0.74 | 0.56 | 1.46 | 1.92 | 0.57 | 1.77 | 36.18 | 81.15 | 0.439 | 0.858 | |
| MJS11 | 1 | 5 | 1.68 | 0.86 | 0.55 | 1.14 | 0.69 | 0.56 | 1.79 | 36.01 | 79.29 | 0.490 | 0.855 | |
| MJS12 | 1 | 5 | 2.28 | 0.98 | 0.75 | 0.31 | −0.57 | 0.69 | 1.45 | 35.41 | 79.16 | 0.427 | 0.858 | |
| MJS13 | 1 | 5 | 2.92 | 1.12 | 0.97 | 0.04 | −1.00 | 0.46 | 2.18 | 34.76 | 75.27 | 0.566 | 0.852 | |
| MJS14 | 1 | 5 | 2.35 | 1.06 | 1.26 | 0.16 | −0.97 | 0.53 | 1.89 | 35.34 | 76.06 | 0.559 | 0.852 | |
| MJS15 | 1 | 5 | 3.19 | 1.10 | 1.13 | −0.26 | −0.84 | 0.47 | 2.14 | 34.50 | 75.45 | 0.573 | 0.851 | |
| MJS16 | 1 | 5 | 3.70 | 1.22 | 1.21 | −0.71 | −0.53 | 0.38 | 2.61 | 33.99 | 74.88 | 0.529 | 0.854 | |
| MJS17 | 1 | 5 | 3.51 | 1.33 | 1.50 | −0.49 | −0.87 | 0.50 | 2.00 | 34.17 | 75.04 | 0.469 | 0.858 | |
| MJS18 | 1 | 5 | 1.89 | 1.05 | 1.76 | 0.66 | −0.77 | 0.76 | 1.32 | 35.79 | 80.75 | 0.303 | 0.864 | |
| SDTSTotal | 1 | 90 | 44.93 | 12.48 | 155.85 | 0.882 | ||||||||
| SDTS1 | 1 | 5 | 1.71 | 0.96 | 0.91 | 1.32 | 1.13 | 0.64 | 1.57 | 43.22 | 142.87 | 0.528 | 0.876 | |
| SDTS2 | 1 | 5 | 2.63 | 1.23 | 1.50 | 0.22 | −0.95 | 0.77 | 1.30 | 42.30 | 144.68 | 0.327 | 0.883 | |
| SDTS3 | 1 | 5 | 1.95 | 1.06 | 1.12 | 0.87 | −0.08 | 0.56 | 1.79 | 42.98 | 141.00 | 0.547 | 0.875 | |
| SDTS4 | 1 | 5 | 1.76 | 1.04 | 1.09 | 1.22 | 0.54 | 0.51 | 1.95 | 43.17 | 140.83 | 0.563 | 0.875 | |
| SDTS5 | 1 | 5 | 2.73 | 1.22 | 1.48 | 0.06 | −1.07 | 0.65 | 1.55 | 42.20 | 140.77 | 0.470 | 0.878 | |
| SDTS6 | 1 | 5 | 2.21 | 1.18 | 1.39 | 0.65 | −0.61 | 0.59 | 1.69 | 42.72 | 139.78 | 0.527 | 0.876 | |
| SDTS7 | 1 | 5 | 2.99 | 1.26 | 1.58 | −0.18 | −1.02 | 0.70 | 1.43 | 41.94 | 140.62 | 0.458 | 0.878 | |
| SDTS8 | 1 | 5 | 2.50 | 1.14 | 1.30 | 0.17 | −0.90 | 0.68 | 1.46 | 42.43 | 143.03 | 0.422 | 0.879 | |
| SDTS9 | 1 | 5 | 1.96 | 1.04 | 1.07 | 0.94 | 0.12 | 0.58 | 1.72 | 42.97 | 141.07 | 0.557 | 0.875 | |
| SDTS10 | 1 | 5 | 2.03 | 1.04 | 1.08 | 0.82 | 0.07 | 0.69 | 1.45 | 42.89 | 142.44 | 0.497 | 0.877 | |
| SDTS11 | 1 | 5 | 2.26 | 1.10 | 1.20 | 0.39 | −0.87 | 0.57 | 1.75 | 42.67 | 141.60 | 0.500 | 0.877 | |
| SDTS12 | 1 | 5 | 2.91 | 1.20 | 1.44 | −0.18 | −0.88 | 0.61 | 1.64 | 42.02 | 138.83 | 0.550 | 0.875 | |
| SDTS13 | 1 | 5 | 2.07 | 1.14 | 1.30 | 0.76 | −0.54 | 0.63 | 1.58 | 42.86 | 141.66 | 0.476 | 0.877 | |
| SDTS14 | 1 | 5 | 2.89 | 1.23 | 1.51 | −0.04 | −0.90 | 0.61 | 1.63 | 42.04 | 141.07 | 0.454 | 0.878 | |
| SDTS15 | 1 | 5 | 1.65 | 0.90 | 0.80 | 1.16 | 0.41 | 0.54 | 1.86 | 43.27 | 143.67 | 0.530 | 0.876 | |
| SDTS16 | 1 | 5 | 1.64 | 0.88 | 0.77 | 1.36 | 1.40 | 0.73 | 1.38 | 43.29 | 145.93 | 0.431 | 0.879 | |
| SDTS17 | 1 | 5 | 2.38 | 1.22 | 1.49 | 0.35 | −1.16 | 0.59 | 1.69 | 42.55 | 139.52 | 0.514 | 0.876 | |
| SDTS18 | 1 | 5 | 1.87 | 0.99 | 0.98 | 0.91 | 0.01 | 0.50 | 1.99 | 43.06 | 140.71 | 0.603 | 0.874 | |
| SDTS19 | 1 | 5 | 1.53 | 1.01 | 1.01 | 1.99 | 3.03 | 0.69 | 1.46 | 43.40 | 145.27 | 0.394 | 0.880 | |
| SDTS20 | 1 | 5 | 1.71 | 1.05 | 1.11 | 1.40 | 1.06 | 0.71 | 1.41 | 43.22 | 145.66 | 0.356 | 0.881 | |
| SDTS21 | 1 | 5 | 1.54 | 0.85 | 0.73 | 1.66 | 2.53 | 0.65 | 1.55 | 43.39 | 144.91 | 0.498 | 0.877 | |
| PTEDSTotal | 0 | 76 | 22.65 | 17.71 | 313.52 | 0.952 | ||||||||
| PTEDS1 | 0 | 4 | 2.16 | 1.46 | 2.14 | −0.39 | −1.28 | 0.32 | 3.10 | 20.50 | 278.94 | 0.665 | 0.950 | |
| PTEDS2 | 0 | 4 | 1.76 | 1.40 | 1.96 | 0.05 | −1.33 | 0.30 | 3.29 | 20.89 | 277.25 | 0.736 | 0.948 | |
| PTEDS3 | 0 | 4 | 1.76 | 1.41 | 2.00 | 0.03 | −1.37 | 0.52 | 1.91 | 20.89 | 283.23 | 0.595 | 0.951 | |
| PTEDS4 | 0 | 4 | 1.30 | 1.29 | 1.66 | 0.50 | −0.98 | 0.37 | 2.67 | 21.35 | 280.11 | 0.736 | 0.948 | |
| PTEDS5 | 0 | 4 | 1.66 | 1.38 | 1.89 | 0.16 | −1.31 | 0.32 | 3.17 | 20.99 | 277.83 | 0.737 | 0.948 | |
| PTEDS6 | 0 | 4 | 0.55 | 0.95 | 0.90 | 1.81 | 2.70 | 0.42 | 2.40 | 22.11 | 294.62 | 0.555 | 0.951 | |
| PTEDS7 | 0 | 4 | 0.80 | 1.12 | 1.25 | 1.30 | 0.76 | 0.54 | 1.85 | 21.85 | 288.87 | 0.615 | 0.950 | |
| PTEDS8 | 0 | 4 | 0.83 | 1.13 | 1.29 | 1.16 | 0.29 | 0.46 | 2.20 | 21.82 | 287.23 | 0.651 | 0.950 | |
| PTEDS9 | 0 | 4 | 1.37 | 1.32 | 1.74 | 0.47 | −1.06 | 0.36 | 2.79 | 21.29 | 278.21 | 0.764 | 0.948 | |
| PTEDS10 | 0 | 4 | 1.47 | 1.39 | 1.92 | 0.40 | −1.17 | 0.40 | 2.52 | 21.19 | 277.29 | 0.744 | 0.948 | |
| PTEDS11 | 0 | 4 | 1.18 | 1.38 | 1.90 | 0.78 | −0.79 | 0.42 | 2.41 | 21.48 | 278.37 | 0.723 | 0.949 | |
| PTEDS12 | 0 | 4 | 1.11 | 1.33 | 1.77 | 0.84 | −0.65 | 0.39 | 2.55 | 21.54 | 278.57 | 0.747 | 0.948 | |
| PTEDS13 | 0 | 4 | 0.64 | 1.04 | 1.08 | 1.62 | 1.79 | 0.46 | 2.20 | 22.01 | 293.88 | 0.521 | 0.952 | |
| PTEDS14 | 0 | 4 | 1.09 | 1.26 | 1.59 | 0.83 | −0.54 | 0.26 | 3.81 | 21.57 | 279.77 | 0.761 | 0.948 | |
| PTEDS15 | 0 | 4 | 1.16 | 1.26 | 1.58 | 0.65 | −0.88 | 0.34 | 2.91 | 21.50 | 280.27 | 0.752 | 0.948 | |
| PTEDS16 | 0 | 4 | 1.06 | 1.25 | 1.57 | 0.83 | −0.58 | 0.29 | 3.41 | 21.59 | 279.54 | 0.773 | 0.948 | |
| PTEDS17 | 0 | 4 | 0.77 | 1.18 | 1.39 | 1.45 | 1.03 | 0.36 | 2.76 | 21.89 | 284.20 | 0.704 | 0.949 | |
| PTEDS18 | 0 | 4 | 0.88 | 1.23 | 1.50 | 1.21 | 0.25 | 0.40 | 2.50 | 21.78 | 284.32 | 0.670 | 0.950 | |
| PTEDS19 | 0 | 4 | 1.12 | 1.31 | 1.73 | 0.90 | −0.46 | 0.36 | 2.82 | 21.54 | 278.26 | 0.765 | 0.948 |
Appendix B. Exploratory Factor Analysis of the MJS, SDTS and PTEDS
| Item | h2 | LD1 | LD2 | LD3 |
| MJS1 | 0.46 | 0.02 | 0.67 | 0.10 |
| MJS2 | 0.65 | 0.07 | 0.75 | 0.30 |
| MJS3 | 0.67 | 0.09 | 0.80 | 0.13 |
| MJS4 | 0.71 | 0.21 | 0.77 | 0.26 |
| MJS5 | 0.66 | 0.09 | 0.73 | 0.34 |
| MJS6 | 0.50 | 0.18 | 0.16 | 0.67 |
| MJS7 | 0.66 | 0.17 | 0.12 | 0.79 |
| MJS8 | 0.38 | 0.02 | 0.34 | 0.51 |
| MJS9 | 0.40 | 0.10 | 0.28 | 0.57 |
| MJS10 | 0.64 | 0.09 | 0.08 | 0.79 |
| MJS11 | 0.57 | 0.09 | 0.26 | 0.70 |
| MJS12 | 0.37 | 0.59 | 0.16 | 0.06 |
| MJS13 | 0.64 | 0.79 | 0.11 | 0.10 |
| MJS14 | 0.56 | 0.73 | 0.11 | 0.16 |
| MJS15 | 0.61 | 0.76 | 0.13 | 0.13 |
| MJS16 | 0.66 | 0.80 | 0.03 | 0.09 |
| MJS17 | 0.59 | 0.77 | 0.01 | 0.05 |
| MJS18 | 0.27 | 0.51 | −0.02 | 0.07 |
| Eigenvalues | 5.72 | 2.81 | 1.46 | |
| Total variance explained (55.49) | 20.60 | 17.50 | 17.40 | |
| Correlation matrix [0.30–0.90] | 0.03–0.72 | |||
| Determinant score [>0.00001] | 0.001 | |||
| Bartlett’s sphericity test (df); p < 0.05 | 3942.74 (153); p < 0.001 | |||
| Kaiser-Meyer-Olkin measure (KMO) (above 0.50) | 0.877 | |||
| Diagonal element anti-correlation matrix (above 0.50) | 0.81–0.93 | |||
| Cronbach’s alpha (α) (>0.70) | 0.845 | 0.849 | 0.801 | |
| Item | h2 | LD1 | LD2 | LD3 |
| SDTS1 | 0.35 | 0.35 | 0.36 | 0.32 |
| SDTS2 | 0.31 | 0.54 | 0.13 | −0.07 |
| SDTS3 | 0.53 | 0.68 | 0.12 | 0.23 |
| SDTS4 | 0.59 | 0.72 | 0.12 | 0.25 |
| SDTS5 | 0.48 | 0.66 | 0.22 | −0.03 |
| SDTS6 | 0.47 | 0.64 | 0.18 | 0.17 |
| SDTS7 | 0.27 | 0.39 | 0.25 | 0.25 |
| SDTS8 | 0.39 | 0.10 | 0.61 | 0.12 |
| SDTS9 | 0.52 | 0.15 | 0.65 | 0.28 |
| SDTS10 | 0.36 | 0.28 | 0.50 | 0.17 |
| SDTS11 | 0.57 | 0.21 | 0.73 | 0.00 |
| SDTS12 | 0.47 | 0.23 | 0.62 | 0.17 |
| SDTS13 | 0.52 | −0.01 | 0.66 | 0.30 |
| SDTS14 | 0.54 | 0.19 | 0.71 | −0.05 |
| SDTS15 | 0.46 | 0.57 | 0.14 | 0.34 |
| SDTS16 | 0.33 | 0.29 | 0.14 | 0.48 |
| SDTS17 | 0.45 | 0.40 | 0.12 | 0.53 |
| SDTS18 | 0.48 | 0.44 | 0.30 | 0.45 |
| SDTS19 | 0.56 | 0.01 | 0.13 | 0.74 |
| SDTS20 | 0.51 | −0.02 | 0.12 | 0.70 |
| SDTS21 | 0.48 | 0.28 | 0.13 | 0.62 |
| Eigenvalues | 5.72 | 2.81 | 1.47 | |
| Total variance explained (46.05) | 16.52 | 16.19 | 13.34 | |
| Correlation matrix [0.30–0.90] | 0.09–0.58 | |||
| Determinant score [>0.00001] | 0.001 | |||
| Bartlett’s sphericity test (df); p < 0.05 | 3517.71 (210); p < 0.001 | |||
| Kaiser-Meyer-Olkin measure (KMO) (above 0.50) | 0.899 | |||
| Diagonal element anti-correlation matrix (above 0.50) | 0.82–0.94 | |||
| Cronbach’s alpha (α) (>0.70) | 0.769 | 0.804 | 0.774 | |
| Item | h2 | LD1 | LD2 | |
| PTEDS1 | 0.78 | 0.19 | 0.86 | |
| PTEDS2 | 0.76 | 0.32 | 0.81 | |
| PTEDS3 | 0.59 | 0.21 | 0.74 | |
| PTEDS4 | 0.63 | 0.46 | 0.64 | |
| PTEDS5 | 0.72 | 0.36 | 0.77 | |
| PTEDS6 | 0.40 | 0.59 | 0.21 | |
| PTEDS7 | 0.45 | 0.60 | 0.31 | |
| PTEDS8 | 0.54 | 0.69 | 0.26 | |
| PTEDS9 | 0.64 | 0.60 | 0.53 | |
| PTEDS10 | 0.63 | 0.49 | 0.62 | |
| PTEDS11 | 0.58 | 0.64 | 0.42 | |
| PTEDS12 | 0.63 | 0.68 | 0.40 | |
| PTEDS13 | 0.42 | 0.64 | 0.11 | |
| PTEDS14 | 0.69 | 0.77 | 0.33 | |
| PTEDS15 | 0.63 | 0.68 | 0.42 | |
| PTEDS16 | 0.70 | 0.76 | 0.35 | |
| PTEDS17 | 0.64 | 0.76 | 0.25 | |
| PTEDS18 | 0.56 | 0.70 | 0.27 | |
| PTEDS19 | 0.64 | 0.62 | 0.50 | |
| Eigenvalues | 10.25 | 1.37 | ||
| Total variance explained (61.15) | 35.08 | 26.07 | ||
| Correlation matrix [0.30–0.90] | 0.28–0.75 | |||
| Determinant score [>0.00001] | 0.001 | |||
| Bartlett’s sphericity test (df); p < 0.05 | 7266.07 (171); p < 0.001 | |||
| Kaiser-Meyer-Olkin measure (KMO) (above 0.50) | 0.949 | |||
| Diagonal element anti-correlation matrix (above 0.50) | 0.87–0.97 | |||
| Cronbach’s alpha (α) (>0.70) | 0.902 | 0.936 | ||
| h2 = extracted communality coefficients; LD = structure coefficients; bold = item saturation. | ||||
References
- Chung, M.; Harris, C.R. Jealousy as a specific emotion: The dynamic functional model. Emot. Rev. 2018, 10, 272–287. [Google Scholar] [CrossRef]
- Tandler, N.; Petersen, L.E. Are self-compassionate partners less jealous? Exploring the mediation effects of anger rumination and willingness to forgive on the association between self-compassion and romantic jealousy. Curr. Psychol. 2020, 39, 750–760. [Google Scholar] [CrossRef]
- Buss, D.M.; Larsen, R.J.; Westen, D.; Semmelroth, J. Sex differences in jealousy: Evolution, physiology, and psychology. Psychol. Sci. 1992, 3, 251–256. [Google Scholar] [CrossRef]
- Buss, D.M. Evolutionary foundations of personality. In Handbook of Personality Psychology, 1st ed.; Hogan, R., Johnson, J., Briggs, S., Eds.; Academic Press: New York, NY, USA, 1997; pp. 317–344. [Google Scholar]
- Pfeiffer, S.M.; Wong, P.T. Multidimensional jealousy. J. Soc. Pers. Relatsh. 1989, 6, 181–196. [Google Scholar] [CrossRef]
- Linden, M. Posttraumatic embitterment disorder. Psychother. Psychosom. 2003, 72, 195–202. [Google Scholar] [CrossRef] [PubMed]
- Linden, M.; Baumann, K.; Lieberei, B.; Rotter, M. The post-traumatic embitterment disorder Self-Rating Scale (PTED Scale). Clin. Psychol. Psychother. Int. J. Theory Pract. 2009, 16, 139–147. [Google Scholar] [CrossRef] [PubMed]
- Linden, M. Querulant delusion and post-traumatic embitterment disorder. Int. Rev. Psychiatry 2020, 32, 396–402. [Google Scholar] [CrossRef] [PubMed]
- Linden, M.; Baumann, K.; Lieberei, B.; Lorenz, C.; Rotter, M. Treatment of posttraumatic embitterment disorder with cognitive behaviour therapy based on wisdom psychology and hedonia strategies. Psychother. Psychosom. 2011, 80, 199–205. [Google Scholar] [CrossRef] [PubMed]
- Linden, M.; Rotter, M. Spectrum of embitterment manifestations. Psychol. Trauma Theory Res. Pract. Policy 2018, 10, 1. [Google Scholar] [CrossRef]
- Linden, M.; Baumann, K.; Rotter, M.; Schippan, B. The psychopathology of posttraumatic embitterment disorders. Psychopathol. 2007, 40, 159–165. [Google Scholar] [CrossRef]
- Jones, D.N.; Paulhus, D.L. Introducing the short dark triad (SD3) a brief measure of dark personality traits. Assessment 2014, 21, 28–41. [Google Scholar] [CrossRef] [PubMed]
- Christie, R.; Geis, F. Studies in Machiavellianism; Academic Press: New York, NY, USA, 1970. [Google Scholar]
- Christie, R.; Geis, F. Studies in Machiavellianism; Academic Press: New York, NY, USA, 2013. [Google Scholar]
- Cialdini, R.B. Influence: The Psychology of Persuasion; Collins: New York, NY, USA, 2007; p. 339. [Google Scholar]
- Jones, D.N. Machiavellianism. In Encyclopedia of Personality and Individual Differences; Zeigler-Hill, V., Shackelford, T.K., Eds.; Springer International Publishing: Cham, Switzerland, 2020; pp. 2710–2718. [Google Scholar]
- Freud, S. On Narcissism: An Introduction; Read Books Ltd.: Redditch, UK, 2014. [Google Scholar]
- Kernberg, O.F. Further contributions to the treatment of narcissistic personalities. Int. J. Psycho Anal. 1974, 55, 215. [Google Scholar]
- Kernberg, O.F. The almost untreatable narcissistic patient. J. Am. Psychoanal. Assoc. 2007, 55, 503–539. [Google Scholar] [CrossRef] [PubMed]
- Kohut, H. Forms and transformations of narcissism. J. Am. Psychoanal. Assoc. 1966, 14, 243–272. [Google Scholar] [CrossRef]
- Hare, R.D. Psychopathy checklist—Revised. Psychol. Assess. 2003, 2, 338–341. [Google Scholar] [CrossRef]
- Cleckley, H. The Mask of Sanity, 1st ed.; Mosby: St. Louis, MO, USA, 1941. [Google Scholar]
- Cleckley, H. The Mask of Sanity, 5th ed.; Mosby: St. Louis, MO, USA, 1976. [Google Scholar]
- Lykken, D.T. The Antisocial Personalities; Psychology Press: New York, NY, USA, 2013. [Google Scholar]
- Gao, Y.; Raine, A. Successful and unsuccessful psychopaths: A neurobiological model. Behav. Sci. Law 2010, 28, 194–210. [Google Scholar] [CrossRef]
- Dodek, A.; Barnow, S. Personality as risk and resilience in embitterment reactions. In Embitterment: Societal, Psychological and Clinical Perspectives; Linden, M., Maercker, A., Eds.; Springer: Vienna, Austria, 2011; pp. 83–100. [Google Scholar]
- Rotter, M. Embitterment and personality disorder. In Embitterment: Societal, Psychological and Clinical Perspectives; Linden, M., Maercker, A., Eds.; Springer: Vienna, Austria, 2011; pp. 177–186. [Google Scholar]
- Balder, T.; Linden, M. Embitterment–Conception of a Potential Moderator to Dysfunctional and Aggressive Behaviour in Children and Adolescents. J. Child Adolesc. Trauma 2022, 15, 787–794. [Google Scholar] [CrossRef] [PubMed]
- Burtăverde, V.; Jonason, P.K.; Ene, C.; Avram, E.; Istrate, M. Individuals high on the dark triad traits are more jealous if they are also high on mate value and restricted in sociosexuality. Evol. Psychol. Sci. 2021, 7, 346–358. [Google Scholar] [CrossRef]
- Barelds, D.P.; Dijkstra, P.; Groothof, H.A.; Pastoor, C.D. The Dark Triad and three types of jealousy: Its’ relations among heterosexuals and homosexuals involved in a romantic relationship. Personal. Individ. Differ. 2017, 116, 6–10. [Google Scholar] [CrossRef]
- Chin, K.; Atkinson, B.E.; Raheb, H.; Harris, E.; Vernon, P.A. The dark side of romantic jealousy. Personal. Individ. Differ. 2017, 115, 23–29. [Google Scholar] [CrossRef]
- Massar, K.; Winters, C.L.; Lenz, S.; Jonason, P.K. Green-eyed snakes: The associations between psychopathy, jealousy, and jealousy induction. Personal. Individ. Differ. 2017, 115, 164–168. [Google Scholar] [CrossRef]
- Kircaburun, K.; Demetrovics, Z.; Tosuntaş, Ş.B. Analyzing the links between problematic social media use, dark triad traits, and self-esteem. Int. J. Ment. Health Ad. 2019, 17, 1496–1507. [Google Scholar] [CrossRef]
- Monteiro, R.P.; Nogueira, G.C.; dos Reis, T.B.; Monteiro, T.M.C.; da Silva Nascimento, B. Ciúme romântico: Analisando o papel preditor dos Cinco Grandes Fatores e da Tríade Sombria da Personalidade. Interação Psicol. 2022, 26, 1–10. [Google Scholar] [CrossRef]
- Lucas, C.; Pereira, H.; Esgalhado, G. Evaluation of Romantic Jealousy: Psychometric Study of the Multidimensional Jealousy Scale for the Portuguese Population. Psychol. Community Health 2012, 1, 151–162. [Google Scholar] [CrossRef]
- Pechorro, P.; Caramelo, V.; Oliveira, J.P.; Nunes, C.; Curtis, S.R.; Jones, D.N. The Short Dark Triad (SD3): Adaptation and psychometrics among at risk male and female youths. Deviant Behav. 2019, 40, 273–286. [Google Scholar] [CrossRef]
- Freitas, D.; Bastos, V.; Teixeira, A.; Rocha, J.C. Tradução e Validação da Versão Portuguesa da Post-Traumatic Embitterment Disorder (PTED) Scale. Master’s Thesis, Instituto Universitário de Ciências da Saúde, CESPU, Granda, Protugese, 2012. [Google Scholar]
- Elphinston, R.A.; Feeney, J.A.; Noller, P. Measuring romantic jealousy: Validation of the multidimensional jealousy scale in Australian samples. Aust. J. Psychol. 2011, 63, 243–251. [Google Scholar] [CrossRef]
- Diotaiuti, P.; Valente, G.; Mancone, S.; Girelli, L.; Cavicchiolo, E.; Chirico, A. Validation study of the Italian brief version of the multidimensional jealousy scale: Psychometric properties, measurement invariance across gender, and convergent validity. Front. Psychol. 2022, 13, 1–16. [Google Scholar] [CrossRef]
- Tošić-Radev, M.; Hedrih, V. Psychometric properties of the Multidimensional Jealousy Scale (MJS) on a Serbian sample. Psihologija 2017, 50, 521–534. [Google Scholar] [CrossRef]
- Rahimi, C.; Sanatnama, M. Psychometric properties of the multidimensional jealousy scale in an iranian sample. J. Psychol. Sci. 2021, 20, 485–492. [Google Scholar]
- Lee, S.H.; Han, C.; Kim, J.; Jeong, H.G.; Lee, M.S.; Choi, J.H.; Choi, H. Embitterment in Vietnam War Veterans Predicted by Symptoms of Posttraumatic Stress Disorder. Psychiatry Investig. 2024, 21, 191. [Google Scholar] [CrossRef]
- Rubab, M.; Tariq, F. Embitterment, self-efficacy and mental health problems in private school teachers in Pakistan. Psychol. Educ. 2022, 59, 572–581. [Google Scholar]
- Malesza, M.; Ostaszewski, P.; Büchner, S.; Kaczmarek, M.C. The adaptation of the Short Dark Triad personality measure–psychometric properties of a German sample. Curr. Psychol. 2019, 38, 855–864. [Google Scholar] [CrossRef]
- Ashcroft, R.E. The declaration of Helsinki. In The Oxford Textbook of Clinical Research Ethics; Emanuel, E., Grady, C., Crouch, R., Lie, R., Miller, F., Wendler, D., Eds.; Oxford University Press: New York, NY, USA, 2008; pp. 141–148. [Google Scholar]
- Parker, C.; Scott, S.; Geddes, A. Snowball sampling. In SAGE Research Methods Foundations; Sage Publication: Thousand Oaks, CA, USA, 2019. [Google Scholar]
- Tabanchnick, B.G.; Fidell, L.S. Using Multivariate Statistics, 6th ed.; Pearson Education, Limited: Boston, MA, USA, 2014. [Google Scholar]
- Field, A. Discovering Statistics Using IBM SPSS Statistics, 4th ed.; Sage: Los Angeles, CA, USA, 2013. [Google Scholar]
- Kaiser, H.F. The application of electronic computers to factor analysis. Educ. Psychol. Meas. 1960, 20, 141–151. [Google Scholar] [CrossRef]
- Hu, L.T.; Bentler, P.M. Cutoff criteria for fit indexes in covariance structure analysis: Conventional criteria versus new alternatives. Struc. Equ. Model. Multidiscip. J. 1999, 6, 1–55. [Google Scholar] [CrossRef]
- Hooper, A. A multi-temporal InSAR method incorporating both persistent scatterer and small baseline approaches. Geophys. Res. Lett. 2008, 35, 1–5. [Google Scholar] [CrossRef]
- Chen, F.F. Sensitivity of goodness of fit indexes to lack of measurement invariance. Struct. Equ. Model. Multidiscip. J. 2007, 14, 464–504. [Google Scholar] [CrossRef]
- Benesty, J.; Chen, J.; Huang, Y.; Cohen, I. Pearson Correlation Coefficient. In Noise Reduction in Speech Processing; Springer: Berlin, Germany, 2009; Volume 2. [Google Scholar]
- Leite, Ã.; Silva, B.; Vilela, B.; Rodrigues, I.; Fernandes, J.; Romão, J.; Ribeiro, A.M. Measurement Invariance of the Multidimensional Jealousy Scale and Quality of Relationships Inventory (Friend). Behav. Sci. 2024, 14, 44. [Google Scholar] [CrossRef] [PubMed]
- Sulak-Güzey, S.; Akdoğdu-Yıldız, E.; Demir, M.C.; Sulak-Akyüz, B. Measurement invariance of the dark triad scale. Curr. Psychol. 2023, 43, 587–598. [Google Scholar] [CrossRef]
- Somma, A.; Paulhus, D.L.; Borroni, S.; Fossati, A. Evaluating the psychometric properties of the Short Dark Triad (SD3) in Italian adults and adolescents. Eur. J. Psychol. Assess. 2019, 36, 185–195. [Google Scholar] [CrossRef]
- Apostolou, M.; Paphiti, C.; Neza, E.; Damianou, M.; Georgiadou, P. Mating performance: Exploring emotional intelligence, the dark triad, jealousy and attachment effects. J. Relatsh. Res. 2019, 10, e1. [Google Scholar] [CrossRef]
- Barelds, D.P.; Dijkstra, P. Exploring the link between bright and dark personality traits and different types of jealousy. Psihol. Teme 2021, 30, 77–98. [Google Scholar] [CrossRef]
- Walker, S.A.; Olderbak, S.; Gorodezki, J.; Zhang, M.; Ho, C.; MacCann, C. Primary and secondary psychopathy relate to lower cognitive reappraisal: A meta-analysis of the Dark Triad and emotion regulation processes. Personal. Individ. Differ. 2022, 187, 111394. [Google Scholar] [CrossRef]
- Deng, M.; Tadesse, E.; Khalid, S.; Zhang, W.; Gao, C. The influence of insecure attachment on undergraduates’ jealousy: The mediating effect of self-differentiation. Front. Psychol. 2023, 14, 1153866. [Google Scholar] [CrossRef]
- Abreu-Afonso, J.; Ramos, M.M.; Queiroz-Garcia, I.; Leal, I. How couple’s relationship lasts over time? A model for marital satisfaction. Psychol. Rep. 2023, 125, 1601–1627. [Google Scholar] [CrossRef] [PubMed]
- Hromatko, I.; Fajfarić, M.; Tadinac, M. What feeds the green-eyed monster: Sociodemographic and sociosexual determinants of jealousy. Evol. Mind Behav. 2019, 17, 19–28. [Google Scholar] [CrossRef]
- Tandon, A.; Dhir, A.; Mäntymäki, M. Jealousy due to social media? A systematic literature review and framework of social media-induced jealousy. Internet Res. 2021, 31, 1541–1582. [Google Scholar] [CrossRef]
- Leary, M.R. Emotional reactions to threats to acceptance and belonging: A retrospective look at the big picture. Aust. J. Psychol. 2021, 73, 4–11. [Google Scholar] [CrossRef]
- Arnocky, S.; Locke, A. Jealousy mediates the link between women’s upward physical appearance comparison and mate retention behavior. Evol. Psychol. 2020, 18, 1474704920973990. [Google Scholar] [CrossRef] [PubMed]
- de Visser, R.; Richters, J.; Rissel, C.; Grulich, A.; Simpson, J.; Rodrigues, D.; Lopes, D. Romantic jealousy: A test of social cognitive and evolutionary models in a population-representative sample of adults. J. Sex Res. 2019, 57, 498–507. [Google Scholar] [CrossRef]
- van Casteren, D.S.; van Willigenburg, F.A.; MaassenVanDenBrink, A.; Terwindt, G.M. Jealousy in women with migraine: A cross-sectional case-control study. J. Headache Pain 2020, 21, 1–8. [Google Scholar] [CrossRef]
- Felton, L.M. An Exploration of the Interplay Between Narcissistic and Empathetic Traits and Attitudes Towards Coercive Controlling Behaviours in Intimate Partner Relationships. Trends Psychol. 2024, 1–24. [Google Scholar] [CrossRef]
- Tortoriello, G.K.; Hart, W. Modeling the interplay between narcissism, relational motives, and jealousy-induced responses to infidelity threat. J. Soc. Pers. Relatsh. 2019, 36, 2156–2179. [Google Scholar] [CrossRef]
Disclaimer/Publisher’s Note: The statements, opinions and data contained in all publications are solely those of the individual author(s) and contributor(s) and not of MDPI and/or the editor(s). MDPI and/or the editor(s) disclaim responsibility for any injury to people or property resulting from any ideas, methods, instructions or products referred to in the content. |
© 2024 by the authors. Licensee MDPI, Basel, Switzerland. This article is an open access article distributed under the terms and conditions of the Creative Commons Attribution (CC BY) license (https://creativecommons.org/licenses/by/4.0/).


