Next Article in Journal
Techno-Economic Analysis of Peer-to-Peer Energy Trading Considering Different Distributed Energy Resources Characteristics
Previous Article in Journal
A Hierarchical RNN-LSTM Model for Multi-Class Outage Prediction and Operational Optimization in Microgrids
 
 
Font Type:
Arial Georgia Verdana
Font Size:
Aa Aa Aa
Line Spacing:
Column Width:
Background:
Article

A Cooperative Game Theory Approach to Encourage Electric Energy Supply Reliability Levels and Demand-Side Flexibility

by
Gintvilė Šimkonienė
Faculty of Marine Technologies and Natural Sciences, Klaipėda University, Bijūnų str. 17, LT-92294 Klaipėda, Lithuania
Electricity 2025, 6(4), 56; https://doi.org/10.3390/electricity6040056
Submission received: 24 April 2025 / Revised: 14 September 2025 / Accepted: 29 September 2025 / Published: 3 October 2025

Abstract

Electrical energy supply services are characterised by unpredictable risks that affect both distribution network operators (DSOs) and electricity consumers. This paper presents an innovative cooperative game theory (GT) framework to enhance electric energy supply reliability and demand-side flexibility by aligning the interest of DSOs and consumers. The research investigates the performance of the proposed GT model under different distribution network (DN) topologies and fault intensities, explicitly considering outage durations and restoration times. A cooperation mechanism based on penalty compensation is introduced to simulate realistic interactions between DSOs and consumers. Simulation results confirm that adaptive cooperation under this framework yields significant reliability improvements of up to 70% in some DN configurations. The GT-based approach supports informed investment decisions, improved stakeholder satisfaction, and reduced risk of service disruptions. Findings suggest that integrated GT planning mechanisms can lead to more resilient and consumer-centred electricity distribution systems.

1. Introduction

The energy sector in the European Union (EU) and globally is facing growing expectations of supply reliability, infrastructure modernization, and fulfilling the demands and solutions of electricity consumers [1,2,3,4,5]. Electricity distribution networks (EDNs) must ensure high service standards and quality [6,7,8,9,10,11,12], modernity, and reliability [13,14], all in the most efficient and cost-effective way [15,16]. Therefore, control, security, and flexibility of technology deployment have become essential factors [17,18] for investment planning, coordination of decisions, and ensuring the requirement of a reliability level to upgrade grid infrastructure and meet future demands [19,20].
The EU hosts more than 2400 EDN companies which collectively supply electricity over 400 million consumers, 99% of which are households and small businesses (<50 employees, annual revenues below €10 million/year) [21]. The power grid infrastructure within the EU spans approximately 11.3 million kilometres, representing the most extensive interconnected electricity transmission and DN globally [22]. In EU countries, electricity distribution network operators still use different databases [23] and do not have a coherent data management system that is suitable for use in all countries, which poses data management challenges [24] for assessing the reliability of the electricity distribution network. This may lead to inconsistent strategies across the EU, the evaluation of indices [9], and the concept of reliability [25], while addressing consumer behaviour [26,27]. This can also lead to issues with energy efficiency and management, increasing the risk of not formulating maximum system reliability guarantees [28].
According to research, around 80–90% [29,30] of all power system failures occur in electricity distribution networks [31,32,33]. Electricity consumers are showing increasing sensitivity to power outages and growing frustration with blackouts, long restoration times (hours, weeks), inefficiencies in technological processes, and disruptions in the context of work. Of course, this is primarily frustrating for electricity consumers, but it also creates additional challenges for DSOs [23,34,35]. Depending on the topology of the grid, even the smallest fault could leave thousands of consumers without electricity. Power outages can cause very significant losses to businesses: loss of productivity and significant financial losses. As a result, reliability assurance, reductions in faults and outages, and reductions in restoration times have become key and critical factors affecting consumer satisfaction, the quality of power transmission, and the values of reliability indexes (SAIFI, SAIDI, MAIFI). All of this requires the development of advanced technological solutions [36] and methodologies, which increase costs. Considering all this, it is natural that the electricity distribution network operator is faced with major challenges: to react promptly, to restore and reconstruct, and to renew or to completely replace worn-out, end-of-life electric equipment and facilities in order to ensure an uninterrupted supply of electricity and to meet the expectations of consumers.
The consumer should be entitled to receive an uninterrupted service by paying for the electricity supply service at a price fixed by the state or other regulatory authorities. Today, not all countries in the world have effective systems in place to ensure the reliability of electricity supply and to deal quickly and efficiently with faults on electricity grids. Therefore, considering the price/quality of service ratio, it is necessary to address the issues of security of electricity supply, continuity of service, and the efficiency and the promptness of fault clearance. Following a power outage, the consumer must be compensated (depending on the category and level of reliability) in a predetermined way, taking into account the applicable national legislation and/or service conditions.
The application of GT to the analysis of electricity distribution networks (EDNs) has recently received increasing attention from researchers [37,38] but remains limited and fragmented. Most of the literature focuses on the application of GT to electricity distribution networks [39,40] coordination, pricing strategies [41], modelling of energy consumer behaviour, attention to the structural interdependencies, and multi-actor dynamics inherent in modern energy systems. However, for EDN analysis, where reliability, decentralised generation integration, and interactions between operators and electricity consumers, together with the coordination of grid development, are addressed, relatively limited research remains. EDNs consist of interconnected nodes whose actions are not independent. Reliability, flexibility, and efficiency goals are rarely achievable and technical constrains and economic objectives must be balanced. Therefore, this study deliberately chooses the cooperative game theory (CGT) approach, which is methodologically suitable for analysing the structural and operational features of electricity distribution networks (EDNs). Unlike non-cooperative game models, where agents act in isolation to maximise their own benefits, cooperative games allow participants to form coalitions, share infrastructure or service commitments, and jointly benefit from reliability planning or flexibility coordination. In the context of EDNs, system reliability, integration of distributed energy resources (DER), and coordination of investments inevitably involve interdependent actions between DSOs and consumers. The failure or restoration of one network node often affects the others, especially in ring or grid topologies, requiring collective planning and cost allocation mechanisms. This shared risk and the structure of common objectives make EDNs particularly suitable for cooperative models. Recent studies show that CGT provides a mathematically sound and incentive-aligned way to model the allocation of total infrastructure costs, operational risks, and user contributions [42,43,44,45,46]. Today, the problems of ensuring reliability and security of electricity supply and fast and efficient systemic troubleshooting of power systems and network failures are still not sufficiently addressed in countries around the world. Electricity consumers are entitled to uninterrupted service in order to meet their financial obligations under a tariff set by the state or authorised entities. In the event of a supply outage, the service provider is subject to a compensation mechanism that reflects the principle of reliability as an enforceable quality standard in the energy system. This principle requires the use of advanced regulatory, technical, and economic resources. In order to reach informed decisions on changes to the technological solutions for electricity networks, it is necessary to carry out detailed studies, apply appropriate methodologies, and assess which ones are the most effective, considering the particular network or system, the choices made by electricity consumers, and their expectations regarding the level of quality of services.
The aim of this research paper is to examine variation in different power grid topologies and consumer strategies with respect to reliability levels by applying the collaborative methodology of game theory [47,48,49,50,51], the general rules of the games provided, variation in decision-making procedures, and encouragement of players’ appropriate choices of strategies in order to achieve the optimisation of the electricity network and mutual benefits for the players. Despite the growing interest in GT in various engineering disciplines, its application to power systems, in particular electricity distribution networks, is still limited. This methodological gap is particularly evident in the Lithuanian energy sector, where the integration of GT models into power system analysis and decision-making has not yet been explored. This study presents a novel application of cooperative game theory to the Lithuanian electricity distribution network, focusing on the alignment of the interests of distribution system operators and electricity consumers. The proposed approach incorporates the current structural and operational characteristics of the network, which are often not taken into account in the application of conventional reliability indicators, thus providing a more dynamic and stakeholder-oriented perspective for assessing and improving system performance. The game theory method allows to determine the most appropriate strategy choice for both players, taking into account the duration of power outages.
The main distinctive feature of the proposed cooperative game theory methodology is the modelling of probabilistic dependencies between decision-makers in electricity distribution networks. This differs from conventional deterministic optimisation models, which often rely on static network conditions and predefined response strategies.
In practice, electricity networks operate under continuous uncertainty—varying failure rates, restoration times, or climatic risk factors—and it is important that the planning process incorporates these stochastic properties. The proposed model achieves this by allowing actors to form adaptive coalitions based on a probabilistic assessment of the consequences of outages and restoration. This allows for more flexible, situation-sensitive decision-making than traditional models, which often ignore the strategic interactions between actors. The proposed cooperative game theory model demonstrates excellent decision-making efficiency, as it allows for the formation of an autonomous coalition between DSOs and electricity consumers. It is also important that the model assesses network reliability through the duration of consumers’ electricity outages, assessing the reliability of the network topology and, at the same time, the DSO’s response to the restoration of the electricity network. It assesses the cost of non-supplied electricity and the prevailing costs of switching and restoration—this method assesses all of this simultaneously, which other methods do not do. All of this reduces coordination time and computational complexity in networks.
The study has clear important practical relevance, with the potential to contribute to more efficient use of revenues and to ensure the reliability of electricity distribution networks and systems by meeting consumer demands and network loads, based on the condition of the electricity network and the need to renew it. Using GT computational techniques, it is possible to analyse different network configurations and to make more efficient grid planning decisions, leading to improved network reliability and uninterrupted power supply to consumers. This can be useful for electricity network operators to react faster to emergency situations, plan network configurations, and make strategic decisions, while ensuring a reliable supply of electricity to consumers, reducing the cost of electricity supply.
Section 2 presents the methodology and model formulation, Section 3 details the model’s application to various DN configurations, Section 4 discusses results and implications, and Section 5 concludes with future research directions.

2. Materials and Methods

2.1. Reliability Consideration in Distribution Network

In the EU, the electricity sector is a priority not only to safeguard the public interest but also to meet the growing needs of electricity consumers [1]. EU electricity regulations are covered by two bodies: (1) the Council of European Energy Regulators (CEER) and (2) the Agency for the Cooperation of Energy Regulators (ACER). The main objective of the authorities and the ACER, which regulates the sector is to prevent the DNOs (and suppliers) from reducing their focus on the development and maintenance of EDN infrastructure, as this could lead to a deterioration in the reliability of electricity supply. To improve efficiency and energy use, and a uniform and effective level of regulatory oversight, alongside modernising EDNs (Art. 27), it is necessary to provide high-quality service to the consumers [52,53,54] because of their significantly influence.
Electricity consumers are key actors in demand regulation and system reliability through their behavioural responses to price signals and contributions to cost optimisation and the overall effectiveness of electricity market mechanisms [55]. Electricity suppliers have increasingly adopted demand-responsive strategies to balance system-level efficiency while incorporating consumer behaviour. These integrate diversified renewable and conventional sources and employ flexible tariff schemes, such as fixed rate and dynamic pricing models. Such adaptations support a transition from passive to active consumer roles, enabling consumers to directly influence pricing mechanism and supply planning. Moreover, consumers now have the ability to select energy providers and tariff plans tailored to their consumption patterns, behavioural preferences, and financial capacities, contributing to a more personalised and efficient energy service landscape. However, practical decision-making is often constrained by limited access to information [55], inadequate analytical tools, and a lack of formalised models, reducing the potential impact of consumer engagement [56]. Suppliers and network operators completely attract consumers through competitive pricing and service offerings, fostering a dynamic and competitive market environment [46]. Professional electricity users and distributed generation owners (including solar and wind) are evolving into prosumers capable of feeding surplus electricity back to the grid or selling it directly, thus actively shaping market structures [57,58,59]. However, it is very important to note that such participation remains largely accessible only to those consumers who can afford the necessary infrastructure, possess sufficient technical capacity, and operate within areas where the DN has an adequate hosting capacity.

2.2. Classification of Game Theory Methods

Game Theory is the modern science discipline that uses mathematical models [57] to study strategic decision-making. Nowadays, GT has become an indispensable tool for analytical and auxiliary design, control, and decision-making [60,61,62,63]. A game is formed when several stakeholders with a common field of activity interact—either in cooperation or in competition—with different and sometimes conflicting objectives.
GT as an approach deals with conflicts and mathematical models of conflict situations [57,64] and, at the same time, with cooperation, distinguishing between fair and rational decision-making [65]. In conflict situations, GT could be used to make certain decisions on how participants should proceed, compete, cooperate, and make logical decisions one way or another, based on calculated and evaluated recommendations. GT is a logical analysis of competition and possible cooperation situations, exploring the interactions between different strategies in order to predict the outcomes of individual players’ strategies.
Game theory is mainly divided into two classes: classical [66] and evolutionary [67,68], as illustrated in Figure 1. Classical games (cooperative and non-cooperative) require players to be rational, whereas evolutionary games require players to be boundedly rational [63]. An evolutionary game is an organic combination of general GT and a dynamic evolutionary process in which players’ strategies depend on changes in the environment and other stakeholders who also make decisions, hence strategies require adaptation to limited conditions of knowledge, information, and opportunities in the game [39,63,67,68].
The distribution of GT models and methodologies is shown in Figure 1, illustrating their classification by application area, types of interaction, and decision structures. Figure 1 distinguishes between complete- and incomplete-information games, as well as symmetric- and asymmetric-participation collaboration. This classification provides a conceptual basis to select appropriate GT methodologies based on problem structure. Red-coloured blocks represent dependencies specific to cooperative GT and joint payoff optimisation strategies. Blue-coloured blocks denote structural elements that are common to all GT types, include strategy sets, equilibrium concept, etc. Pink-coloured blocks highlight concepts specific to noncooperative GT, such as individual payoff maximisation. This visual taxonomy helps to identify and select the appropriate GT systems to address the various challenges facing the energy sector, including demand-side management, price-setting mechanisms, distributed energy coordination, and system reliability.
To shape conflict situations and find solutions, a list of rules and reasonable recommendations is needed. Models are needed for each situation to assess all solution options and to provide timely and calculated practical recommendations. All procedures for simulating the required random variables were be carried out. This was performed using a linear programming approach or an iterative approach. However, the iterative method was only used when the accuracy of the solution result was not important, which means that its principle of use was theoretical experimentation.
Game theory models are not applicable to model all parts of a system. Models often simulate only certain aspects, such as exploring the various interactions and outcomes that arise from the interactions between competition and producers, consumers and operators, and regulatory institutions. GT models are not fully representative of the actual models used for network management, but they provide some insights that allow for exploring the possibility of research/study solutions and the possibility of new market structures and activities [69]. Game decisions are divided into random and personal. The main aspects of GT are
-
The rules are established;
-
Payoffs are sought;
-
Uncertainty of the outcomes;
-
Decision-making;
-
No cheating.
The reliability of EDNs is essentially a shared-resource problem where several stakeholders—DSOs and consumers—are interconnected. Non-cooperative models assume that actors act in isolation and pursue individual optimality, often without considering their collective impact on system performance. This does not reflect the reality that continuity of service depends on collective effects, where decisions by one actor influence the outcomes of others. The non-cooperative game technique is limited in the design and distribution of incentives or compensation. For example, consumers reducing demand at peak times or investing in resilience measures will only participate if they receive measurable benefits. Collaborative GT allows for benefit-sharing mechanisms, ensuring that each participant receives a fair share based on their marginal contribution. This is very important in energy systems where externalities and network effects are significant. Static or one-off models are inadequate to reflect the long-term planning and iterative decision-making processes inherent in reliability improvement. Reliability investments and adjustments in user behaviour take place over a longer period of time as costs, constraints, and system status change. Collaborative games, especially repeated or dynamic ones, can cover a multi-year planning horizon, allowing realistic modelling of infrastructure upgrades, regulatory measures, and changing consumption patterns.
While non-cooperative and static game models can provide useful theoretical insights, they do not sufficiently capture the complex, dynamic, and interconnected nature of electricity distribution reliability and consumer cooperation. Cooperative game theory provides a mathematically rigorous and practically relevant framework for modelling incentive alignment, cost sharing, and coalition stability, and is therefore the most appropriate framework for designing EDNs that are resilient, consumer-inclusive, and cost-effective.

2.3. Definition of Symbols Used in the GT Model

This section provides explanations of the symbols for all formulae used in the text. In Table 1 the explanations of the symbols are provided to ensure clarity of the terms and their technical definitions.

2.4. Mathematical Formulation of Players and Strategies in GT

GT is a system of N players, where j players are one pair of devices [60]. Each game consists of a series of moves, i.e., each player’s decisions and their implementation. The game and its method are chosen according to the rules in existence at the start of the game, using mathematical models to analyse the players’ decisions and game moves, finding the most appropriate strategy for each individual participant’s game move, within the established rules. The choice of game methodology depends on the logic of the behaviour, the process of the game, the degree of understanding of the players, the number of players, the different types of strategies, the rationality of the players, and the information structure of the game process.
Individual players are denoted by i, j, k…etc. The entire set of players, the set of participants (complex), is written as follows:
N = 1 ,   2 ,   ,   n
Based on a typical n-player game [57,62,63], which is called a Nash equilibrium, then in the usual form of the game,
G = N ,   S ,   U
The Nash equilibrium is used in particular when modelling strategic behaviour before coalitions are formed or when hybrid structures are used. The whole form of the game consists of three main elements:
  • Full set of players N = 1 ,   2 ,   ,   n , which consists of individual players: i, j, k.
  • Strategies for each player Si and strategic spaces s i S i ,   i = 1 ,   2 ,   ,   N :
    S = S 1 ,   S 2 ,   ,   S n
Strategic combination of all players:
s = s 1 ,   s 2 ,   ,   s n
Strategies, players’ moves, are also a very important factor in making a player a winner or a loser. A strategy is a set of recommendations when there is a specific conflict situation. Of course, it is not appropriate to use the same strategy over a long period of time, but this does not mean that it is inappropriate. The best strategy will be the one that changes the net strategy randomly.
3.
Each player’s payback or utility function Ui (s) (winning function— f i ( x ) ), when s i R , i = 1 , 2 , , N ;   u = u 1 , u 2 , , u n .
The aim of the n players is to reduce their payments and increase their income. If a player chooses the Si strategy, the other player or players will respond with the Sj strategy Thus, the Sj strategy minimises the Si winnings. The normal form of the game, also known as the strategic form of the game, is described by a matrix expression for analysing, exploring, and calculating decisions and strategies. In the case of strategy statements where one player’s choice of strategy reduces the probability of another player’s win, the minimum number in the matrix is found in the counting matrix. The players’ main goal is to maximise their winnings while minimising their losses. Discretion is a very important prerequisite in this game, where each individual participant is aware of the other players’ potential winnings while having the same information as his opponent. The basic rule of the game is that if one player wins even one turn of the game, the other player(s) loses. The sum of all moves (strategies and their implementations) is 0.

2.5. Analysis of Collaborative Games Using the Nash Methodology

Nash equilibrium is an optimality principle applied to game decisions made by one or more players, where no player can increase his or her payoff by completely changing only his or her decision, and therefore requires a joint choice of the players in the game (common rules). The game method is used when all players are aiming for maximum winnings, the players are strictly following the strategies, they have enough knowledge to choose a particular strategy, and they all know the reciprocal equilibrium strategies in the event of deviations by each of them. It is important to ensure that this does not affect changes to other players’ strategies and that all players involved know that they meet the conditions. It is crucial to emphasise that players are aware of each other’s possible choices of strategies, so there is no point or benefit in changing strategies individually.
This method of play belongs to the classical, also known as crisp, model of play. In this game, players pursue a common goal under a set of common rules. The following conditions are necessary for this type of game: the sum of the distributed interests must be divided equally among each player; the contribution and participation of each player in the game must be at least equal to that of the preceding “turn”. In a Nash equilibrium, non-cooperation in the game means that individual players cannot achieve more individual benefits when a unilateral change in strategy is made when all players are in a Nash equilibrium.
The cooperation game is based on a Nash equilibrium, Nash bargaining GT [65], and Shapley value [57]. The allowable set of coalitions K = 2 N :
K = K ,   K N
In a cooperative game, the coalitional structure of a game, G, is P , P K when the following conditions are satisfied:
-
Players cannot participate in multiple coalitions K ,   K P K K
-
Each player belonging to set N belongs to one of the structural coalitions P : K P K ° P K ° K .

2.6. A Strategic Model of DSO–Consumer Interaction Based on Coalition Game

In this paper, a coalitional game was chosen for the analysis of electricity distribution networks, where the rules are known, and each player consciously chooses his own solution. The aim of the game is to ensure DSO and consumer satisfaction levels. The electricity consumer must be assured of the quality, reliability, and performance of the services provided and of course of the supply of electricity when paying for them.
The game involves two players: the DSO and the electricity consumer. The game is based on the electricity network and investment, the price paid for electricity supply and the level of satisfaction of electricity consumers. A player who does not comply with the general rules laid down cannot win. Under the general rules and their penalty system, one player is likely to suffer financially when the rules are broken. The four network states are shown in Table 2 below. The evaluation domains in Table 2 are used to assess the most appropriate strategy choice in the search for optimal solutions when the opponent’s choices are known:
-
DSO replaces the electricity network as planned, investing in the structure of the network, applying new technological solutions, and hiring additional labour. The consumer pays a higher (than normal) price for the supply of electricity and its reliability and for the rapid restoration of the network.
-
DSO does not replace the electricity network as planned and does not invest in the structure of the network or in old equipment that is in need of replacement, but does hire additional labour to reduce the number of outages. The consumer pays the normal, lower price and therefore does not receive an adequate quality of electricity supply.
-
DSO invests in the network structure, adding new technological solutions, but is not addressing the network’s fundamental problems or hiring the workforce. The consumer pays a high price and receives innovative technology services, but recovery and repair times are long.
-
The DSO does not do anything. The consumer pays a low enough price but has an unreliable and poor electricity supply.
Table 2 illustrates four district operational states of the distribution system decision network, each representing a different combination of functional capabilities. Each column reflects whether specific functionalities are enabled (+) or disabled (−). In the first state, all key functions are active, including automatic restoration (DS-R), smart automation (SAP), renewable integration (RPS), and frequency regulation (FR)—the most advanced and resilient state. States 2 and 3 indicate a partial degradation of capacity. For example, in State 2, there is no DS-R, but SAP and FR remain. State 4 is the least resilient state where all advanced functions are inactive. These states are used in the scenario analysis to assess the performance, cost, and reliability of the system under different levels of smart grid integration and cooperation.
Electricity consumers are an important player in the regulation of electricity demand, as they influence changes in the way electricity is used in order to reduce electricity bills in response to electricity price mechanisation [56]. The electricity consumer can influence the price of electricity directly, as every electricity consumer has the objective of paying less for electricity while receiving a guaranteed supply of service. To assess the impact of network reliability on end-users, we categorise customer satisfaction into five different levels based on the System Average Interruption Duration Index (SAIDI). SAIDI measures the average duration of power outages experienced by a customer over the course of a year and is a key indicator of the quality of distribution services. The satisfaction levels of electricity consumers are shown in Table 3.
This classification provides a structured approach to the quantification and interpretation of customer satisfaction levels. Well-functioning networks are generally classified as L1 or L2, which means that the impact of interference is minimal. In contrast, L4 and L5 categories indicate poor quality of service, often requiring targeted reliability enhancements or cooperative recovery strategies.
In this study, these satisfaction levels are used to evaluate the effectiveness of the proposed game theory (GT) model in reducing service disruptions and improving perceived service quality across different customer categories.
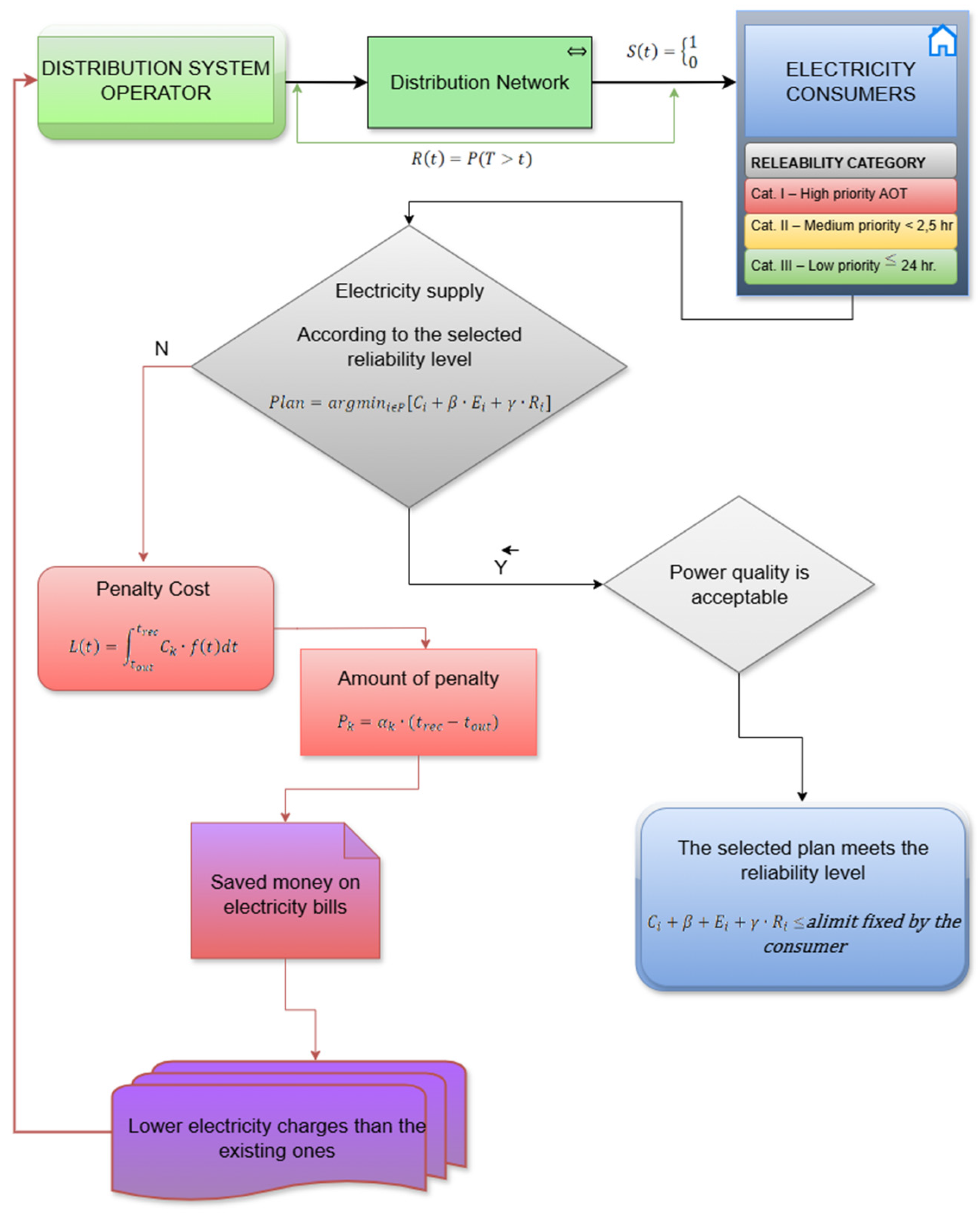
The methodology used is not only for the benefit of the DSO, but also to ensure the rights of the consumer through a pay-as-you-go price for the service, which would increase the allocation of appropriate investments for the maintenance and renewal of the network. The methodology presented in Figure 2 has been developed to find the options available to DSOs and grid users in order to provide a tool that can regulate competitive outcomes within a set of common rules.
Pursuant to point 15 of the Methodology for Determination of the Price Ceiling for Electricity Transmission, Distribution and Public Supply Services and the Public Price Ceiling, approved by the Resolution of the State Commission for the Cooperation of Energy Regulators No O3-3 of 15 January 2015 “On the Approval of the Methodology for Determination of the Price Ceiling for Electricity Transmission, Distribution and Public Supply Services and the Public Price Ceiling”, according to the National Energy Regulatory Council (VERT) the allowable return on investment for electricity transmission and distribution services may be reduced if transmission reliability indexes deteriorate beyond the minimum levels set by the regulator(by 1% for a 5 and 10% deterioration and 2% for more than 10%) [46,52,70].
This methodology introduces an incentive-based regulatory framework for DSOs that aligns their financial performance with the quality and reliability of electricity supply. Modern regulations of DSOs are increasingly performance-based and are often structured around bonuses and fines. Under such a scheme, operators’ revenues are directly influenced not only by short-term service performance, but also by long-term planning and the ability to maintain a reliable continuity of electricity supply over the long term. The proposed approach incorporates reliability indicators (e.g., SAIDI and SAIFI) into monetary return models. This allows for an integrated assessment of both improved performance and the underlying health of the distribution network, including its vulnerability to internal faults and external factors (e.g., weather, load fluctuations, etc.).
Importantly, the model goes beyond reactive performance assessment. It provides forward-looking guidance for network investment strategies and encourages distribution system operators to maintain resilience. While some countries have already adopted regulatory mechanisms based on financial penalties and quality of service incentives, many regions still lack a mutually beneficial compensation framework that balances operator accountability and consumer protection.
The electricity DSO is obliged to ensure an agreed level of network reliability after receiving full payment from the consumer as a service user. The basic idea of the model shown in Figure 3 is that, if the consumer does not receive a reliable supply of electricity in accordance with the level of reliability set for them in the tariff structure and contractual obligations, the DSO should be subject to a penalty or compensation mechanism. This mechanism acts as a corrective and incentive measure. If all mutual conditions between the consumer and the DSO are met, the process shall continue in a cyclical manner, reassessing the system conditions and re-initiating the cooperative decision-making process in the next operational phase.
Certain restrictions and rules would reduce the chances of one player playing only with the most favourable strategy choices on one side and imposing only his own rules when the other player is not able to choose a favourable solution by following the rules. This calls for “safeguards” for the players, common rules for the games which ensure mutual compliance between the players and which do not result in one-sided wins for one player while the other is a permanent loser. The DSO, which receives money for the distribution of electricity and the renewal of the electricity network and its elements, is obliged to ensure an uninterrupted supply of electricity to consumers.
As illustrate model in Figure 3 the inclusion of a penalty compensation mechanism for service disruptions in electricity distribution networks is a key regulatory measure aimed at enhancing system accountability and consumer protection. Typically, the DSO sets reliability thresholds for each customer, which are expressed in terms of the maximum duration and frequency of service interruptions allowed in a given year. When these limits are exceeded, the DSO is obliged to compensate the affected customer. This approach not only protects consumers from unacceptable degradations, delays, or interruptions of service, but also reinforces the operator’s responsibility for meeting service targets.
In addition, such mechanisms act as both corrective and incentive measures: they ensure compliance with established reliability standards while motivating DSOs to continuously improve the quality of service. In this way, DSOs’ activities are aligned with broader regulatory expectations and consumer demand for reliable and resilient electricity supply.

2.7. Impact of Operation and Restoration Time on the Reliability of the Electricity DN

Reliability is the likelihood that an electrical system or device will operate for a given period of time without failure. One of the main parameters that determine the reliability of an EDN is time. The Gaussian method is commonly used to calculate the total operating time of repairable devices. The failure/non-failure state R(t) is measured over the time interval (0, t). For a range of operating conditions over a given or specified time interval, including the probability that the plant will not fail, that operation will be restored, and that the time to failure T will be greater than or equal to t, the distribution function R(t) = P(Tt) can be written. The probability density function of the continuous random variable T, evaluated at time t, is described by the following model:
r T t = lim t 0 P [ t < T ( t + t ) ]
This function represents the instantaneous rate at which the probability of the event T occurring increases around time T. It is the limit of the probability that T falls within the infinitesimally small interval t + t , divided by the length of the interval, as t approaches zero.
The function R T ( t ) represents the cumulative distribution function of the random variable T, defined as
R T = 0 t r T t d t ;                                                                                           r t = d R T ( t ) d t
The second part r t of the expression indicates that the density function is the derivative of the cumulative distribution function. This means that the probability accumulation rate at time t corresponds to the value of the probability density function at that time. At the same time, these equations are fundamental in reliability modelling as they relate the instantaneous behaviour of an event to its cumulative behaviour over time.
The probability, or reliability ratio, of the electricity network working is described in
R   t = M T T F M T T F + M T T R ; h o u r s / y e a r
This indicator is very important in EDNs to assess the expected availability of service. A higher R(t) means higher reliability and lower risk of service interruption for consumers. Probability of power network failure:
Q   t = M T T R M T T F + M T T R ; h o u r s / y e a r
The reliability analysis of the electricity distribution network assumes that devices are repairable, and therefore the whole functioning work process is characterised by random variables (passthrough distributions), such as the Mean Time to Failure (MTTF) and the probabilistic density of a device or part of the network. The expected value E x of a continuous random variable x with probability density function f x is defined as
E x = x f x d x ,
M T T F = 0 R ( t ) d t ,
M T T F = 0 t λ e λ t d t = 1 λ = 8760 λ .
In the context of reliability modelling, the MTTF (Equation (11)) is the expected operational time before a component or system fails, and it is computed as the integral of the reliability function R ( t ) over time. The average fault frequency λ is calculated for each network component analysis:
λ = 1 d = 8760 M T T F ; f a u l t y e a r
The total number of hours in a year is 8760 , allowing the MTTF to be expressed in hours. The recovery (‘repair’) intensity μ ( t ) is the ratio of the rate of change in the probability of repair to the probability of no repair at time t. The intensity of correction at the time instant of the rate of change in the probability of recovery for each component is as follows:
μ = 1 r = 8760 M T T R ; [ 1 y e a r ]
The recovery times used in Table 4 calculations are divided into three levels: low, typical, high.
Using the fault clearance times shown in Table 4 as a performance indicator, it is possible to see and analyse the fault recovery process.
The exponential method evaluates the reliability of the device and the probability of failure [71]. The probability of restoration of the plant to full operational capability at μ = c o n s t is as follows:
R t t = 1 e μ t
Complex reliability indicators (availability and forced downtime factors, also known as availability factors) are used to calculate the reliability and durability of the equipment to be repaired and to assess the time needed to repair equipment. The coefficients cover two or more reliability characteristics. The availability coefficient kp is the ratio of the working and repair times td over a given period. The run-to-failure and recovery times are assumed to be random values. This probabilistic index can be calculated as follows:
k P ( t p ) = e μ t e λ t
The probability density function of performance (non-destructibility) is expressed by assuming that, for electrical devices T >> Ta, K P 1 , the probability of performance over time (0, t)
R t = k P e λ t
The basic timeframe of electrical network outage that is evaluated for the restoration of electricity supply is shown in Figure 4. The process of operation and non-operation of electricity DN equipment takes place continuously, not at discrete intervals. Transitions between states indicate that the elements are active, while transitions out of states indicate that the elements are inactive. If the rate of transition from any state (from one to another) is known, then the state of any system can be calculated. At each point in time, the probability of an element being in any state depends only on the state of the system at that point in time.
The time T at which a recovery from a fault takes place is abstract. Depending on the location of the network and the detection of the fault, the time may be treated differently, which may complicate the calculations. In most cases, the time of onset of a fault is considered to be the time when the fault is reported by the electricity consumer or when a fault is detected in the system. The time when a line or part of a line has been disconnected and restoration work is in progress is generic and is described by the sum of the time components:
T = λ i · t r + ( λ λ i ) · t s + ( j = 1 i 1 λ j ) · t t
The annual average duration of disconnections due to faults in different areas of the electricity distribution network shall be calculated according to the following formula:
U j = i I ( λ i · t i j )
Reliability indexes:
S A I F I = j ( 1,2 , 3 ) ( λ j · l j )
S A I D I = j ( λ j · l j ) · t j 60
t j converts from minutes to hours
E N S s = S A I D I s · P s

2.8. Game-Theoretic Assessment of Strategy Selection and Saddle Point Identification

The basic principles of GT are as follows:
  • The Maximin principle. Increase the minimum guaranteed profit q for player A.
  • The Minimax principle. Minimise the maximum loss.
  • Saddle point. This occurs when the values of the game are the same, i.e.,
Maximin value = Minimax value
A two-person zero-sum game involves two players. These players have opposing interests. If such a game has a saddle point, then a pure strategy solution exists. The strategies that satisfy the saddle point are called optimal strategies, and a pair of these strategies form the solution of the game. The value at the saddle point is the net value of the game:
α = β = v
The proposed game scenarios have been selected by taking into account generation and supply chains, the distribution network, and the demand side, as well as addressing common planning and distribution problems in integrated energy systems. Models of electricity energy sellers and traders are evolving in a multifaceted way. Thus, with the opening of the electricity market, demand-side resources are no longer concentrated only on the electricity consumer’s sub-loads, but include distributed energy as distributed generation, distributed energy storage, and transport means.

2.9. An Application of Game Theory in the Energy Sector

The contemporary electricity market (EM) is undergoing rapid transformation, driven by liberalization, technological progress, integration of distributed energy resources.
Market activity now encompasses a wide range of transactions involving producers, suppliers, prosumers, and flexible demand participants. As electricity trading structures diversify, new business models and market participants are emerging, accelerating the transition from centralized to decentralized systems. These changes are expected to lead to increasingly complex and strategic relationships between market participants, making game theory methods particularly relevant for analyzing competition, cooperation, and market equilibrium [64,65,66,67,68,69,70,72,73,74,75].
Currently, there is no direct competition between electricity consumers and between network companies [63]. The relationship between the electricity supplier and the electricity consumer sides is always excluded in the following cases: the playing field between small and medium-sized electricity consumers with low electricity consumption (e.g., residential and commercial) and grid companies and electricity-selling companies. In this case, in order to minimise their electricity costs or maximise the profit from their transactions, these electricity consumers will have to play games as consumers with other electricity sellers (other professional consumers in the same field), electricity grid companies, and electricity sales companies.
In principle, GT may become a particularly promising approach for modelling [40] the distribution of the electricity system, the management of the electricity system [47], the interaction between electricity suppliers and consumers both in a competitive environment and in the area of cooperation, and for solving the decision-making problems of electricity market (EM) optimisation in a smart, unregulated market environment [48]. GT can be applied to the design of demand response strategies, the integration of renewables, and resource management to improve system reliability and cost-efficiency [49]. Even cooperation between grid actors can be optimised with game theory models, allowing power plants to manage their resources more efficiently [75]. GT is particularly relevant when it comes to consumer involvement in energy management, as it helps to predict consumer behaviour and motivation to participate in this market [32,33].
The most common game used to solve various problems in the power grid is the co-design game [37,51,76,77]. Common and instantly established rules, known to all, must prevail because of the prevailing exchanges. The aim of game theory is to recommend rational decision-making strategies to players, as well as, by including the power grid as a player’s solution, to show the levels of self-sufficiency and the current state of the grid. The objective is to assess the players’ choice of decisions that affect the reliability of the network.
Integrating game theory into DSO and consumer decision-making models increases market efficiency, empowers end-users, and helps to allocate electricity supply more equitably in increasingly flexible energy systems. GT models can assess the impact of each player (or device) on the others and facilitate the assessment of the interdependencies between the different components, which ultimately contributes to increasing the reliability of the e-grid [61] in order to reduce investment risks, increase production efficiency, reduce costs, and generate higher profits.

2.10. Analysis of Distributed Network Topologies Using Game Theory

In this section GT is applied to analysis of three distinct EDN topologies (Figure 5, Figure 6 and Figure 7) that differ in redundancy, fault tolerance, and restoration potential:
  • Radial topology. This topology is characterised by a single supply path.
  • Radial topology with switches. Electricity is supplied in one direction from the source to the end consumers. Switches (SW) in the network allow different restoration scenarios to be simulated.
  • Ring topology. All nodes in the network can be fed from two or more directions. Switches allow fast redistribution of the flow, ensuring high reliability of supply.
The aim is to evaluate how CGT among network players affects reliability, restoration priorities, and cost allocation under different fault scenarios. Each topology is modelled as a strategic interaction environment where nodes can act as players. The utility functions are based on supply reliability and restoration costs. In CGT players can form coalitions to optimise shared objectives, minimise total outage time, or jointly fund backup infrastructure. Each configuration is assessed using a cooperative GT model to determine optimal coalition formation and cost-sharing under fault conditions. Figure 7 shows an instance of radial topology of an electricity distribution network, characterised by a unidirectional supply path from the source to all downstream nodes. Due to its structural simplicity and low installation costs, this topology is widely used in low (up to 440 V) and medium voltage networks (0.6–35 kV). However, it has limited fault tolerance and no internal redundancy, which means that a single fault can disrupt the power supply to several customers.
To evaluate the impact of a network on consumers and to support optimal restoration strategies, it is essential to quantify the expected disconnection time for each node in the DN. This indicator reflects the average time that a node remains without power after a failure, taking into account the probability of failures in different network segments and the time needed to restore service, depending on the network structure and the available control mechanisms.
Disconnection time is a key indicator of service reliability and is directly influenced by factors such as
-
The physical location of the failure in relation to the affected node;
-
The type of network topology;
-
The availability and responsiveness of switching equipment;
-
The cooperation strategy of the network actors.
The expected disconnection time at node i during troubleshooting can be calculated as follows:
A i = λ i · t r
A fault or maintenance in a single element leads to the disconnection of the entire downstream section, resulting in a supply interruption for all connected consumers. If the fault occurs at a node, the condition can be expressed as
A 1 = A 2 = A n = λ 1 + λ 2 + λ n t r
Considering the affected nodes in the network and the corresponding time components, the expected disconnection behaviour can be mathematically expressed through the following formula:
i t i = A 1 + A 2 + A 3 = λ ( t r + 2 t s ) ,   t t = 0
Switching devices are increasingly being installed in distribution networks to improve system resilience and reduce disconnection times. The strategic placement of switches in the network increases the flexibility of restoration and allows for more efficient fault management, especially when cooperative strategies are used. Figure 6 shows a network configuration with integrated switching devices that allow section separation and selective fault recovery. This structure contributes to a more reliable power supply by allowing the restoration of power to unaffected sections, while the areas affected by the fault remain isolated.
Figure 6 shows the network topology divided into nodes. In the event of a fault or power outage, the entire behaviour of the network can be described analytically using the following equation:
A n = i = 1 N λ n t r + λ n t s .
The calculation methodology is presented for different fault locations, A 1 ; A 2 ; A 3 :
A 1 = ( λ 1 + λ 2 + λ 3 + + λ n ) t r + ( λ 2 + λ 3 + + λ n ) t s A 2 = ( λ 2 + λ 3 + + λ n ) t r + ( λ 1 + λ 2 + λ 3 + + λ n ) t s A 3 = ( λ 3 + + λ n ) t r + ( λ 1 + λ 2 + λ 3 + + λ n ) t s
This condition states, in the case of a fault in part A 1 , it is necessary to clear the faults in the first part of the circuit ( l 1 ) and, in the second part of the line ( l 2 ), only to connect the consumers to the network; in the case of a fault in both A 2 and A 1 , it is necessary to clear the faults in the first part of the circuit ( l 1 ) to connect the consumers to the network and to clear the faults in the second part of the line ( l 2 ). A more resilient configuration is a distribution network with multiple power paths to ensure redundancy and increase fault tolerance. This structure allows alternative routing in the event of a power outage and facilitates faster restoration of power supply. The schematic of this topology is shown in Figure 7.
A calculation methodology is presented, taking into account the different fault locations across the network, associated time components for the fault detection, switching time t s , repair time t r , and time to tie t t :
A 1 = λ 1 t r + λ 2 + λ 3 · t s + t t A 2 = λ 1 t s + t t + λ 2 ( t r + t s ) + λ 3 t s A 3 = λ 1 + λ 2 t s + t t + λ 3 t r
A 1 A 2 A 3 = λ 1 λ λ 1 0 λ 2 λ λ 2 λ 1 λ 3 λ λ 3 λ 1 + λ 2 t r t s t t
With uniform line characteristics, the corresponding matrix can be written as follows:
A 1 A 2 A 3 = λ l t r t s t s t s + t t t r t s t s + t t t s + t t t r l 1 l 2 l 3
Reliability can also be assessed by knowing the number of faults in each load zone:
A 1 A 2 A 3 = t r t s t s t s + t t t r t s t s + t t t s + t t t r λ 1 λ 2 λ 3
This matrix expression describes the total possible disconnection time for each individual consumer, for all possible faults on the intended power line. If it is assumed that the switching time   t t = 0 , t s < t r , the switching occurs immediately after the disconnect of one part of the line, hence the matrix simplifies to
A 1 A 2 A 3 = λ 1 λ λ 1 λ 2 λ λ 2 λ 3 λ λ 3 t r t s = λ l l 1 l l 1 l 2 l l 2 l 3 l l 3 t r t s
By analysing different DN topologies and incorporating fault-related temporal parameters into the proposed formulas, it becomes possible to evaluate and optimise supply reliability at each network and node section. This enables electricity consumers to make informed decisions regarding their required level of reliability, while DSOs can implement targeted, topology-specific restoration strategies.

2.11. Technical Assessment of Measures to Upgrade the Electricity Network

A technical economic assessment is needed to calculate the average number of faults, downtime, and cost of undelivered electricity and power. The economic assessment is needed to show the cost of planned and unplanned power outages to the electricity consumer and the state. Today, the cost component for maintaining and renewing the electricity grid is increasing, while the cost component for compensating Z n for material damage is decreasing. In fact, the supply reliability equation is Z = Z n .
Before starting quantitative modelling, the first step is to define the key indicators used to quantify the reliability and economic impact of the network. The impact of reliability-related interruptions can be quantified and calculated according to the following formula:
C j = i I λ i · a j t i j + b j t i j · t i j · P j
The cost of recovery depends on the frequency of faults and the repair time. Without considering a specific rate, the cost of recovery can be described by a payback function:
C r i = t r · λ r i
Switching costs are calculated as follows:
C s i = t s · λ s i
The cost of interconnection (switching to another electricity line) is expressed as
C t i e i = t t i e · λ t i e i
The consumer cost of interruption at the load node i and consumer type j is part of the electricity network, as shown in Equation (38). The total utility cost function (Equation (39)) is used to evaluate the economic impact of network decisions under different cooperation strategies.
C I C i j = λ i j I C i j L j
C U = i 1 γ i · C r i + C s i + C t i e i i ( β i ( C T i T 0 i C T i ( T i ) )
The first summation represents the costs incurred when cooperation does not occur ( γ i = 0 ) , including restoration, switching, and connection costs. The second summary demonstrates the benefits of cooperation by quantifying the reduction in outage-related costs due to reduced outages ( T 0 i T i ) . This function is central to the game theory framework, allowing the DSO of a system to assess whether cooperation reduces the cost of the whole system. It highlights the trade-off between direct operating costs and the long-term benefits of improved service continuity.
The costs are calculated as incurred:
C U + i C i = C u r + C u s + C u t + i C t i ( t i )
In order to quantify the total costs associated with the different types of operations in the electricity distribution network, we define three cost components: restoration costs in Equation (39), switching costs in Equation (40), and the costs of operating interconnectors in Equation (42). Each is modelled as a function of the frequency of the relevant event and the unit cost per type of operation.
C U r = i C r i = i C r · λ r i
C U s = i C s i = i C s · λ s i
C t i e s = i C t i e i = i C t i e · λ t i e i
Expected cost of reliability:
C i = C t i ( t i ) + α i ( C t i ( T o i ) ) C t i ( T i ) + β i ( C r i + C s i + C t i e i )
The economic evaluation of the developed methodology assesses the effectiveness of the changes in the reliability of the electricity supply as a result of the different solutions. The optimal solution chosen allows the evaluation of the justifications for the choices, which have a clear correlation with the costs associated with the current state of the electricity network and with the changes to the network topology and upgrades or replacements of the electrical equipment.

3. Results

Game theory decision analysis was applied to assess the decisions of the Lithuanian EDN and electricity consumers’ interests. This method evaluates different network topologies and their reliability in order to select the optimal solution. The application of GT to the Lithuanian EDN assumed that all players provide correct information. Common rules prevail; no change in the rules of one player is possible. This implies that gamification also improves social welfare and guarantees market efficiency. However, it must be understood that the potential risks of participating in the game must also be considered.
The cooperative game theory model developed in this study was first applied to a segmented real Lithuanian EDN in different topologies, which is presented in Figure 5, Figure 6 and Figure 7. The segmentation was based on the different network structures and the description of the different scenarios required for them, which will be presented in this sub-section. As many EU member states have similar distribution network characteristics, the design of the model ensures its applicability across different regions. In addition, the system is scalable, allowing for dynamic coalition building and cost allocation among an increasing number of network participants, including prosumers. Lithuanian EDNs are mainly of three types: radial type; the network has independent sources of supply; and the network is radial and electricity can be supplied from other power substations. Analysing all network topologies with different network states leads to the following three scenarios.
Table 5 provides estimated preliminary costs associated with key operational events in the EDN, including switching, tie-in, and repair processes. Each process is characterised by a representative time interval (minutes) and linked to standard unit costs for modelling purposes within a game theory framework.
It is assumed that the loads are similar at all load nodes: V 1 = V 2 = V n . The arrangement of the line loads is the same. Based on the network states (NS) presented in Table 2, evaluating different network recovery times for different topologies, the results are presented in Table 6.
According to the results in Table 5, the reliability of the network would increase significantly, from 15% to 70%, if the original radial distribution network is reconstructed. Analysis of different network topologies and configurations under different fault intensity scenarios shows that reliability would also decrease by up to 70%, depending on system conditions. The main factors influencing reliability are network topology, fault intensity, and restoration time. The average frequency of outages was estimated from the number of outages that had occurred in the power circuit. The calculations were evaluated using a Python program. The simulation period was 50 years. Based on the data presented in Table 6, Figure 8 shows a graph. The recovery time varies between the different schemes depending on the number of nodes disconnected when even one fault occurs in a part of the network. The calculations also take into account the overlap of faults.
In the Figure 8 equations for the linear lines, each curve is given an R2 value called the coefficient of determination. In Figure 8, the graph shows that different network topologies imply different communication structures, variability, and interactions between network elements. In all power plant schemes, the disconnection time varies due to the structure of the network and the equipment installed on it. Each series (Series1, Series2, and Series3) represents a distinct network configuration that is affected by the severity of the fault at different line lengths and node distances from the substation.
Series 1 corresponds to a radial topology with no advanced control or cooperation mechanisms. The high variability and the pronounced upward trend ( R 2 = 0.5068 ) indicate that the average number of minutes of failure per year increases significantly as the network expands. This reflects the vulnerability of the radial network to cascading failures and long recovery paths. Series 2 is a partially automated radial network with limited intelligent automation link configurations. The fault intensity increases gradually and the trend line ( R 2 = 0.5854 ) shows a marginal improvement in reliability due to selective redundancy. Series 3 corresponds to a mesh or contour network with cooperative play-based recovery strategies. The almost flat trend line and the low slope show high resilience: the average failure time remains low and stable over the whole network, regardless of the distance. This confirms the advantage of incorporating cooperative mechanisms into the decentralised restoration logic.
The probability of failures in the meshed network is clearly visible when the fault intensity is higher than λ = 0.5 , otherwise the number of failures over the 50 simulated years is very low and below 1%/1 km. When fixing the minimum network level, which is set at SAIFI = 1.06, segment contributions vary by several orders of magnitude from ≈0.019 to ≈21. This means that the spatial distribution of failures (λ) and the lengths of the segments (l1, l2, l3) determine very different local reliabilities, even if the network average remains the same.
According to Table 6 and Figure 8, the third network layout is significantly improved compared to the first and second layouts. In the event of faults, the ability of the scheme to switch power from other sources ensures a more reliable power supply and the reliability of the grid itself. After taking into account the wear and tear of the network, the highest values of the graph show the frequency of network failures, with 148,902 min./minutes/year, which means that, for 71% of the year, the network is not operational.
Based on different network topologies (Figure 5, Figure 6 and Figure 7), the proposed game theory model simulated the interaction between two players, each with different strategic choices and interactions with individual strategic goals and choices. Using the cost functions introduced earlier, the total cost of a blackout including disconnection, reconnection, and restoration was calculated. The results are presented in Table 7, Table 8 and Table 9.
The graph in Figure 9 shows clear heterogeneity in reliability. The minimum SAIFI level set for the network (red curve) is 1.06—a constant value. With longer lines, it is natural that the probability of failures is higher. The practical implication is that planning and compensation solutions must be reliability-sensitive. When the intensity of faults is uniform across all branches λ = L ,   S A I F I ~ ( λ l ) , it becomes linearly proportional to length: the longest branch, l3, makes the largest contribution. The practical implication is that the primary leverage is geometric/structural: shorten the effective exposure l3 (sectioning, ring connections, and automatic redistribution) and/or reduce its λ (cabling, isolated wires, and selective component replacement). Switching speed alone does not change SAIFI—it reduces SAIDI; SAIFI decreases when λ decreases or the affected area is reduced. When the lengths are equal, SAIFI differences are entirely determined by the failure intensity λ; from L to M to H, SAIFI increases almost linearly.
Network faults across the entire network are similar—when the intensity of faults is uniform, SAIDI maximums are concentrated in the longest or most heavily loaded branches ( l 3 ,   L M H ) . SAIDI is highly sensitive to the spatial structure of fault intensity and restoration times; even with similar SAIFI, different combinations of (λ, l, t) result in SAIDI values that differ by a factor of several times. “Average” pricing for disconnections inadequately assesses risk centres and may mislead investment priorities. This provides a basis for changing practical guidelines from “averages” to local risk pricing and cooperation solutions (automatic sectioning, management, ESS, and flexibility contracts), especially in branches with high λ and t.
Figure 10 shows “Network faults across the entire network are similar”; when the intensity of faults is uniform, SAIDI maximums are concentrated in the longest or most heavily loaded sections of the line. Our scenarios show that, even with the same SAIFI, SAIDI can vary significantly, as it is determined not only by the frequency of faults but also by the duration of restoration and the spatial distribution of faults: long branches with higher λ create sharp SAIDI peaks, while uniform λ across the network or shorter outages with lower t remain almost insignificant.
Scenario 1. The state of the network evolves when changes are made to the network equipment or when upgrades or changes are made to the network topology.
MiniMax = (10); MaxiMin = [8]; column MiniMax ≠ lines MaxiMin. There is no point of intersection (saddle) in this game. No course of action is more important than another. Using the graphical method of games, if player A chooses L1, then player B can win by choosing 10.8 or 6 (out of a possible H choices), depending on the strategy chosen by player B. Figure 11 shows a plot with the lowest value of V representing the value of the game (8.86).
According to the economic evaluation, V = 210, presented in Figure 11, so the best strategy choice for both players remains the price choice of EUR 200. This strategy is dominated by faster recovery times, replacing equipment on the grid, hiring additional labour, and keeping the price more stable. The topology of the grid remains radial, but another grid player guarantees faster and more efficient restoration of electricity.
Scenario 2. From the perspective of a single player, there is an opportunity to push for greater labour supply or to invest more in EDN through the introduction of new technologies or changes in network topology. This may allow us to improve the overall game outcome and achieve strategic objectives. For example, if during the game it is observed that the network is congested or underpowered, it may be useful to invest in technologies to increase the capacity of the network or to improve energy efficiency. Electricity networks can also be re-planned to make more efficient use of available resources, considering current and projected electricity demand. The electrical schematics, disconnections, reconnections, and repair times of the radial type (Figure 5) and meshed network (Figure 7) were evaluated, and the results are shown in Table 8.
MiniMax = (10), MaxiMin = [5]; column MiniMax ≠ lines MaxiMin. No one course of action is more important than another. The game value V = 8.53 is shown in Figure 12. Looking at the cost of outages and repair costs, the results show that the most appropriate choice of strategy is the one where the cost of interrupting and restoring a part of the electricity grid is EUR 134.52. It is known that the network topology scheme in Figure 7 is more reliable in the event of grid outages and faults. It is possible to feed the network lines from other sources of electrical power. This type of network would not only be efficient in meeting the needs of consumers but would also reduce the costs that would result from an inadequate state of the network or from a constant need for manpower.
Scenario 3. In this scenario, the electrical network diagrams shown in Figure 6 and Figure 7 are used. In the scheme shown in Figure 7, the distribution of fault intensity in the network is very low. In an old, deteriorated power network, it is known that the fault intensity level rises, but line breaks in this network would have a much lower impact compared to in the network topology in Figure 5. In such a network, the fault intensity has to be more than 50% per line kilometre in order to assess the number of disconnections. The distribution of possible scenarios for the game is shown in Table 9.
Column MiniMax = Line MaxiMin = 11. Therefore, the graphical approach is not applicable in such a game. The optimal solution, based on economic calculations, would be EUR 120, as shown in Table 8. It is important to note that the switching time is directly related to the network performance and recovery time. Reducing any of the times can lead to a faster restoration of the power supply after a power outage or fault.
The optimal choice of strategy, without changing the price level, taking into account the timing of blackouts, reveals that the topology and structure of the network have a significant impact on the reliability performance of the network. In addition, a significant part of the price is both the cost of consumers experiencing faults on other lines and their downtime, which has an economic impact not only on consumers but also on the state. Current practice (rotational disconnections, common compensation, etc.) is mostly based on a uniform (average) rate for undelivered energy and does not take into account the reliability risk of a specific network element. And such a decision does not encourage local solutions. The result is the same tariff after eliminating the differences between the “L” and “H” statuses. This can be seen in the graph in Figure 13, in which the comparison is based on average rather than real scenarios (1–3), which show more liberal choices and transparency regarding power outages and restorations.
Based on the results presented in Figure 13, network 3 reduces the damage assessed by energy, not supply, by ~99.54% compared to network 1 and network 2. Cooperative game theory, based on minimising social costs and fair distribution of savings, is methodologically more reliable and economically more efficient. It not only reduces energy and not supply, but also enables stable cost/benefit sharing between DSOs and consumers, reconciling their interests. The game scenarios can be chosen in different ways, depending on the desired outcome. The gamification approach can be used to make appropriate decisions to ensure security and reliability of electricity supply, while at the same time taking into account the costs in terms of outage, restoration, and switching times, which have a significant impact on electricity price levels. One of the major problems with this approach is that each participant must consider how the other participants act in making decisions. The GT approach is very useful for understanding and predicting electricity consumers’ behavioural patterns, considering price fluctuations, and other factors, as well as for suppliers to identify optimal pricing and supply plans to satisfy the players’ mutual interests.

4. Discussion

The results show that the existing part of the grid needs to be technologically upgraded to reduce power losses and ensure efficient electricity supply. In this framework, cooperation between DSOs and consumers can increase mutual benefits while improving grid reliability. GT can help to optimise the choices made by e-electrics consumers and DSOs, and cooperation can lead to more ambitious targets and better results in terms of grid reliability.
The modernisation and continuous improvement of EDNs allow for faster fault clearance, while reducing the duration of power outages, the amount of undelivered electricity, and the cost of undelivered power. Assessing the effectiveness of network topology changes, modernisation, and improvements in network reliability index values, it is necessary to make optimal decisions to improve the state of the network and its reliability. In the event of power outages, network users will experience lower losses, electricity can be supplied in more than one direction, the balance of generation is maintained, faults are quickly and efficiently localised and isolated, network reliability and stability are improved, and cost-effectiveness is enhanced.
The findings show that cooperative GT models are particularly effective in distribution systems with high failure rates and variable restoration times, such as in rural areas. By enabling joint decision-making and equitable allocation of resources, the model helps to address systemic deficiencies in fault response and promotes increased reliability. This is particularly relevant as the role of the consumer is changing to that of a professional user, requiring more integrated and reciprocal management of the network.
A brief reference to these implications is included in the discussion section, while acknowledging that formal resilience indicators could be included in future development of the model to more fully account for extreme outages.

5. Conclusions

This study presents a game theory -based cooperative decision-making system for improving the performance, reliability, and power supply security of an electricity distribution network under varying fault durations. The model reflects the interaction between distribution network operators and consumers, considering them as strategic actors with common goals of reliability and cost efficiency.
The simulation results show that the proposed methodology can reduce the overall restoration time and increase reliability by up to 70%. When the SAIDI values are evaluated, the real situation varies with different network topologies, so it is very inappropriate to take an average for the whole system. By reducing the mean time to repair (MTTR) and optimising fault response strategies, the model allows for a more accurate prediction of operating costs, helps to target investments, and increases the long-term resilience of the system.
The model is designed to be adaptable to a wide range of network sizes and topologies, including radial and mesh configurations. It is compatible with smart grid technologies and helps to integrate decentralised energy production and consumption patterns, especially in systems involving professional users. Ongoing work includes the application of the system to the actual Lithuanian regional distribution network to assess its operational feasibility, regulatory integration, and contribution to long-term system resilience.
The results show that technological modernization alone, while necessary, is not sufficient to create a resilient and efficient distribution network. In addition to physical upgrades, a fundamental change is needed in the way operational decisions are coordinated and responsibilities shared between DSOs and end users. The integration of cooperative game theory systems provides a systematic way to align incentives, allowing stakeholders to jointly choose reliability levels and allocate resources in a way that takes into account technical priorities and economic rationality.
This combination of theoretical robustness, algorithmic transparency, and system applicability suggests that the proposed approach is a valuable tool for the development of reliability-oriented planning and cooperative decision-making in modern electricity distribution systems.
The proposed model uniquely combines cooperative game theory and probabilistic fault analysis to accurately identify network topology deficiencies in terms of disconnection time costs. It quantifies the undelivered energy losses experienced by consumers and directly correlates them with disconnection times and switching actions. Unlike conventional models, it takes into account strategic cooperation and cost sharing, making it well suited for decentralised, reliability-sensitive networks.

Funding

This research received no external funding.

Data Availability Statement

The data that support the findings of this study are available from the corresponding author upon reasonable request.

Conflicts of Interest

The authors declare no conflict of interest.

Abbreviations

DS/DNDistribution System/Distribution Network
DS-RDistribution System—Reconfigurable
SAPSecured and Available Personnel
CGTCooperative Game Theory
DERDistributed Energy Resources
CEERCouncil of European Energy Regulators
ACERAgency for the Cooperation of Energy Regulators
IM-RCEInvestment Mode—Replacing/Changing Elements
DSO Distribution System Operator
GTGame Theory
HQESHigh-Quality Energy Supply
RPSReliable Power Supply
FRFast Recovery
SAIFISystem Average Interruption Frequency Index
MAIFIMomentary Average Interruption Frequency Index
SAIDISystem Average Interruption Duration Index
EMElectricity Market
EDNElectricity Distribution Network
NSNetwork State
VERTNational Energy Regulatory Council

References

  1. Mohammadi, M. A Game Theory Approach to Distribution System Reliability Improvement Based on Customer Requests. Iran. J. Electr. Electron. Eng. 2019, 15, 1–13. Available online: http://ijeee.iust.ac.ir/article-1-1270-en.pdf (accessed on 2 December 2024).
  2. Tür, M.R. Reliability Assessment of Distribution Power System When Considering Energy Storage Configuration Technique. IEEE Access 2020, 8, 77962–77971. [Google Scholar] [CrossRef]
  3. Martínez-Blanco, M.d.R.; Soriano-Romero, J.C.; Serrano, A.; Escobedo-Barajas, M.H.; Santiago, A.D.R.; Osuna, H.A.G.; Ortiz-Rodriguez, J.M. IoT Based Smart Electrical Meter for Smart Homes. EAI Endorsed Trans. Internet Things 2020, 6, e2. [Google Scholar] [CrossRef]
  4. Akter, R.; Lee, J.-M.; Kim, D.-S. Analysis and Prediction of Hourly Energy Consumption Based on Long Short-Term Memory Neural Network. In Proceedings of the 2021 International Conference on Information Networking (ICOIN), Jeju Island, Republic of Korea, 13–16 January 2021; pp. 732–734. [Google Scholar] [CrossRef]
  5. Naqvi, S.; Jamil, H.; Iqbal, N.; Khan, S.; Khan, M.A.; Qayyum, F.; Kim, D. Evolving Electric Mobility Energy Efficiency: In-Depth Analysis of Integrated Electronic Control Unit Development in Electric Vehicles. IEEE Access 2024, 12, 15957–15983. [Google Scholar] [CrossRef]
  6. Cole, M.; Driscoll, T.; Martin, K. Installation, Operation and Maintenance Considerations for Electrical Equipment in Hazardous Location. In Proceedings of the 2010 IEEE IAS Electrical Safety Workshop, Memphis, TN, USA, 1–5 February 2010; pp. 68–72. [Google Scholar] [CrossRef]
  7. Wabukala, B.M.; Otim, J.; Mubiinzi, G.; Adaramola, M.S. Assessing Wind Energy Development in Uganda: Opportunities and Challenges. Wind Eng. 2021, 45, 1714–1732. [Google Scholar] [CrossRef]
  8. Alzeraif, M.; Cheaitou, A. Artificial Intelligence-Based Optimization Models for the Technical Workforce Allocation and Routing Problem Considering Productivity. Int. J. Adv. Comput. Sci. Appl. 2023, 14, 321–329. [Google Scholar] [CrossRef]
  9. Migisha, A.G.; Ntayi, J.M.; Buyinza, F.; Senyonga, L.; Abaliwano, J.; Adaramola, M.S. Review of Concepts and Determinants of Grid Electricity Reliability. Energies 2023, 16, 7220. [Google Scholar] [CrossRef]
  10. Marnay, C. Microgrids and Heterogeneous Security, Quality, Reliability, and Availability. In Proceedings of the 2007 Power Conversion Conference–Nagoya, Nagoya, Japan, 2–5 April 2007; pp. 629–634. [Google Scholar] [CrossRef]
  11. Sucita, T.; Mulyadi, Y.; Tomotius, C. Reliability Evaluation of Power Distribution System with Reliability Index Assessment (RIA). In Proceedings of the International Symposium on Materials and Electrical Engineering (ISMEE), Bandung, Indonesia, 16 November 2017. [Google Scholar]
  12. Tovboyev, A.N.; Togayev, I.; Uzoqov, I.Q.; Nodirov, G.Y. Use of Reactive Power Sources in Improving the Quality of Electricity. E3S Web Conf. 2023, 417, 03001. [Google Scholar] [CrossRef]
  13. Chen, B.; Qin, H.; Ding, J. A Reliability Forecasting Method for Distribution Network Based on Data Mining. In Proceedings of the China International Conference on Electricity Distribution (CICED), Tianjin, China, 17–19 September 2018; pp. 2503–2506. [Google Scholar] [CrossRef]
  14. Xu, Y.; Wu, Y. Reliability Evaluation for Distribution System with Distributed Generators. In Proceedings of the 5th International Conference on Critical Infrastructure (CRIS), Beijing, China, 20–22 September 2010; pp. 1–5. [Google Scholar] [CrossRef]
  15. Alam, A.; Pant, V.; Das, B. Switch and Recloser Placement in Distribution System Considering Uncertainties in Loads, Failure Rates and Repair Rates. Electr. Power Syst. Res. 2016, 140, 611–621. [Google Scholar] [CrossRef]
  16. Trebolle, D.; Gomez, T. Reliability Options in Distribution Planning Using Distributed Generation. IEEE Lat. Am. Trans. 2010, 8, 557–564. [Google Scholar] [CrossRef]
  17. Trukšinas, A.; Radziukynas, V.; Kairaitis, G. A Methodology for Rating Electricity Transmission Lines to Assess the Most Important or Critical Lines. Appl. Sci. 2024, 14, 993. [Google Scholar] [CrossRef]
  18. Nazir, M.I.; Hussain, I.; Ahmad, A.; Khan, I.; Mallik, A. System Modeling and Reliability Assessment of Microgrids: A Review. Sustainability 2021, 14, 126. [Google Scholar] [CrossRef]
  19. Escobar-Orozco, L.F.; Gómez-Luna, E.; Sáenz, E.M. Identification and Analysis of Technical Impacts in the Electric Power System Due to the Integration of Microgrids. Energies 2023, 16, 6412. [Google Scholar] [CrossRef]
  20. Eurelectric. Distribution Grids in Europe—Facts and Figures 2020. 14 December 2020. Available online: https://www.eurelectric.org/publications/distribution-grids-in-europe-facts-and-figures-2020/ (accessed on 25 September 2022).
  21. European Court of Auditors. EU Electrical Grid Adaptation to the Zero-GHG Balance Target; European Court of Auditors: Luxembourg, 2025; Available online: https://www.eca.europa.eu/ECAPublications/RV-2025-01/RV-2025-01_EN.pdf (accessed on 8 April 2025).
  22. Gono, R.; Rusek, S.; Kratky, M.; Leonowicz, Z. Reliability Analysis of Electric Distribution System. In Proceedings of the 2011 10th International Conference on Environment and Electrical Engineering (EEEIC), Rome, Italy, 8–11 May 2011; pp. 1–4. [Google Scholar] [CrossRef]
  23. Zhou, C.; Zhu, B.; Halff, A.; Davis, S.J.; Liu, Z.; Bowring, S.; Ciais, P. Europe’s Adaptation to the Energy Crisis: Reshaped Gas Supply-Transmission-Consumption Structures and Driving Factors from 2022 to 2024. Earth Syst. Sci. Data Discuss. 2025, 17, 3431–3446. [Google Scholar] [CrossRef]
  24. Penagos, C.A.V.; Díaz, J.L.; Rodriguez-Martinez, O.F.; Andrade, F.; Luna, A.C. Metrics and Strategies Used in Power Grid Resilience. Energies 2023, 17, 168. [Google Scholar] [CrossRef]
  25. Nascimento, F.M.d.; Siluk, J.C.M.; Savian, F.d.S.; Garlet, T.B.; Pinheiro, J.; Ramos, C. Factors for Measuring Photovoltaic Adoption from the Perspective of Operators. Sustainability 2020, 12, 3184. [Google Scholar] [CrossRef]
  26. Chmielowiec, K.; Topolski, Ł.; Piszczek, A.; Hanzelka, Z. Photovoltaic Inverter Profiles in Relation to the European Network Code NC RfG and the Requirements of Polish Distribution System Operators. Energies 2021, 14, 1486. [Google Scholar] [CrossRef]
  27. Aoun, A.; Adda, M.; Ilinca, A.; Ghandour, M.; Ibrahim, H.; Salloum, S. Efficient Modeling of Distributed Energy Resources’ Impact on Electric Grid Technical Losses: A Dynamic Regression Approach. Energies 2024, 17, 2053. [Google Scholar] [CrossRef]
  28. Alam, M.M.; Zhu, Z.; Tokgoz, B.E.; Zhang, J.; Hwang, S. Automatic Assessment and Prediction of the Resilience of Utility Poles Using Unmanned Aerial Vehicles and Computer Vision Techniques. Int. J. Disaster Risk Sci. 2020, 11, 119–132. [Google Scholar] [CrossRef]
  29. Kirankumar, G.; Rekha, V.S.; Sagar, E.V. Effect of a Single Fault Passage Indicator Placement on Radial Distribution System Reliability under Two Weather Conditions. Int. J. Eng. Adv. Technol. 2023, 12, 106–112. [Google Scholar] [CrossRef]
  30. Mora-Florez, J.; Cormane-Angarita, J.; Ordonez-Plata, G. K-Means Algorithm and Mixture Distributions for Locating Faults in Power Systems. Electr. Power Syst. Res. 2009, 79, 714–721. [Google Scholar] [CrossRef]
  31. Wang, Y.; Saad, W.; Mandayam, N.B.; Poor, H.V. Load Shifting in the Smart Grid: To Participate or Not? IEEE Trans. Smart Grid 2016, 7, 2604–2614. [Google Scholar] [CrossRef]
  32. Wang, L. The Fault Causes of Overhead Lines in Distribution Network. MATEC Web Conf. 2016, 61, 01008. [Google Scholar] [CrossRef]
  33. Choma, A.M.; Pretorius, J.H.C.; Marnewick, A.L. Reliability Evaluation of an Electric Power Distribution System: A Case Study in a Gauteng Metropolitan Municipality. In Proceedings of the IEEE PES Asia-Pacific Power and Energy Engineering Conference (APPEEC), Macao, China, 1–4 December 2019; pp. 1–6. [Google Scholar] [CrossRef]
  34. Arthur, D. Little. Turning Grid Challenges into Opportunities. Available online: https://www.adlittle.com/en/insights/viewpoints/turning-grid-challenges-opportunities (accessed on 24 April 2025).
  35. Florence School of Regulation. New Challenges for DSOs in the Energy Transition. Available online: https://fsr.eui.eu/new-challenges-for-dsos (accessed on 6 April 2025).
  36. Ullah, K.; Ishaq, M.; Albalwi, M.D.; Bonyah, E.; Hussain, N.F.; Rasool, T.; Rasool, A.; Ahmad, H.; Ahmad, Z. Application of Game Theory in Modern Electrical Power System (A Review). AIP Adv. 2024, 14, 010701. [Google Scholar] [CrossRef]
  37. Wang, S.; Ma, X.; Yan, Y.; Kari, T.; Zhang, W. Collaborative Game Theory Between Microgrid Operators and Distribution System Operator Considering Multi-Faceted Uncertainties. Energies 2025, 18, 1577. [Google Scholar] [CrossRef]
  38. Saad, W.; Han, Z.; Poor, H.V.; Başar, T. Game-Theoretic Methods for the Smart Grid: An Overview of Microgrid Systems, Demand-Side Management, and Smart Grid Communications. IEEE Signal Process. Mag. 2012, 29, 86–105. [Google Scholar] [CrossRef]
  39. Yarar, N.; Yoldas, Y.; Bahceci, S.; Onen, A.; Jung, J. A Comprehensive Review Based on the Game Theory with Energy Management and Trading. Energies 2024, 17, 3749. [Google Scholar] [CrossRef]
  40. Yousefi, H.; Ranjbar, A.M.; Fotuhi-Firuzabad, M.; Ghasemi, H. Energy Management of Multi-Microgrids Based on Game Theory and Demand Response. Sustain. Energy Grids Netw. 2021, 28, 100541. [Google Scholar] [CrossRef]
  41. European Parliament and Council. Directive 2009/72/EC of the European Parliament and of the Council of 13 July 2009 Concerning Common Rules for the Internal Market in Electricity and Repealing Directive 2003/54/EC. Off. J. Eur. Union 2009, L211, 55–93. Available online: https://eur-lex.europa.eu/legal-content/EN/TXT/?uri=CELEX%3A32009L0072 (accessed on 15 December 2024).
  42. Liu, Z.; Wu, J.; Zhu, R.; Kong, D.; Guo, H. Double layers optimal scheduling of distribution networks and photovoltaic charging and storage station cluster based on leader follower game theory. Sci. Rep. 2025, 15, 612. [Google Scholar] [CrossRef]
  43. Lilliu, F. A cooperative game-theory approach for incentive systems in local energy communities. Energy Rep. 2024, 15, 100123. [Google Scholar] [CrossRef]
  44. Le Cadre, H.; Beaude, O.; Hayel, Y. Using game theory to improve the management of electricity markets. Inria Newsroom, 24 April 2025. Available online: https://www.inria.fr/en/game-theory-improve-management-electricity-markets (accessed on 26 April 2025).
  45. Movahednia, M.; Karimi, H.; Jadid, S. A Cooperative Game Approach for Energy Management of Interconnected Microgrids. arXiv 2022, arXiv:2201.03179. Available online: https://arxiv.org/abs/2201.03179 (accessed on 2 February 2025).
  46. European Parliament and Council. Directive 2011/83/EU of the European Parliament and of the Council of 25 October 2011 on Consumer Rights, Amending Council Directive 93/13/EEC and Directive 1999/44/EC of the European Parliament and of the Council and Repealing Council Directive 85/577/EEC and Directive 97/7/EC. Off. J. Eur. Union 2011, L304, 64. [Google Scholar]
  47. Hu, W.; Li, Y.; Du, P.; Li, J. Research on Master-Slave Game Theory-Based Demand Response Strategies for Renewable Energy Integration. Front. Energy Res. 2025, 13, 1501537. [Google Scholar] [CrossRef]
  48. Talwariya, A.; Sharma, S.K.; Singh, P.; Kolhe, M. Smart Grid Development in India with Challenges and Opportunities: Execution with Game Theory. Int. J. Tech. Res. Sci. 2018, 3, 122–128. [Google Scholar] [CrossRef]
  49. Huang, W.; Li, H. Game Theory Applications in the Electricity Market and Renewable Energy Trading: A Critical Survey. Front. Energy Res. 2022, 10, 1009217. [Google Scholar] [CrossRef]
  50. Churkin, A.; Bialek, J.; Pozo, D.; Sauma, E.; Korgin, N. Review of Cooperative Game Theory Applications in Power System Expansion Planning. Renew. Sustain. Energy Rev. 2021, 145, 111056. [Google Scholar] [CrossRef]
  51. Fallah, B.; Ben-Xiong, H.; Yin, W. A Cooperative Strategy Based on Nash Bargaining Solution under Spectral Mask Constraint in Cooperative Relay Networks. In Proceedings of the 2011 IEEE 3rd International Conference on Communication Software and Networks (ICCSN), Xian, China, 27–29 May 2011. [Google Scholar] [CrossRef]
  52. European Parliament and Council. Directive 2012/27/EU of the European Parliament and of the Council of 25 October 2012 on Energy Efficiency. Off. J. Eur. Union 2012, L315, 1–56. Available online: https://eur-lex.europa.eu/legal-content/EN/TXT/?uri=CELEX%3A32012L0027 (accessed on 2 February 2025).
  53. Bae, M.; Kim, T.; Lee, J.; Kim, H. Toward Electricity Retail Competition: Survey and Case Study on Technical Infrastructure for Advanced Electricity Market System. Appl. Energy 2014, 133, 252–273. [Google Scholar] [CrossRef]
  54. Maqelepo, L.; Williams, N.J.; Taneja, J. Rural Electrification Subsidy Estimation: A Spatial Model Development and Case Study. Environ. Res. Infrastruct. Sustain. 2022, 2, 045009. [Google Scholar] [CrossRef]
  55. Liu, N.; Yu, X.; Wang, C.; Li, C.; Ma, L. Energy-Sharing Model with Price-Based Demand Response for Microgrids of Peer-to-Peer Prosumers. IEEE Trans. Power Syst. 2017, 32, 3569–3583. [Google Scholar] [CrossRef]
  56. Cheng, L.; Yu, T. Game-Theoretic Approaches Applied to Transactions in the Open and Ever-Growing Electricity Markets from the Perspective of Power Demand Response: An Overview. IEEE Access 2019, 7, 25727–25762. [Google Scholar] [CrossRef]
  57. Ottesen, S.; Tomasgard, A.; Fleten, S.-E. Prosumer Bidding and Scheduling in Electricity Markets. Energy 2016, 94, 828–843. [Google Scholar] [CrossRef]
  58. Cuzanauskas, T.; Anskaitis, A. Application of Game Theory in IEEE 802.11 Networks. Telecommun. Eng. 2015, T180, 345–349. [Google Scholar]
  59. Li, D.-F.; Ye, Y.-F. Interval-Valued Least Square Prenucleolus of Interval-Valued Cooperative Games and a Simplified Method. Oper. Res. 2018, 18, 205–220. [Google Scholar] [CrossRef]
  60. Cheng, L.; Yu, T. Nash Equilibrium-Based Asymptotic Stability Analysis of Multi-Group Asymmetric Evolutionary Games in Typical Scenario of Electricity Market. IEEE Access 2018, 6, 32064–32086. [Google Scholar] [CrossRef]
  61. Cheng, L.F.; Yu, T. Exploration and Exploitation of New Knowledge Emergence to Improve the Collective Intelligent Decision-Making Level of Web-of-Cells with Cyber-Physical-Social Systems Based on Complex Network Modeling. IEEE Access 2018, 6, 74204–74239. [Google Scholar] [CrossRef]
  62. Wang, Y.; Zhang, Y.; Li, J.; Liu, X.; Wang, Y.; Wang, Y. A novel hybrid renewable energy system for sustainable energy supply in remote areas. Energy 2021, 235, 121354. [Google Scholar] [CrossRef]
  63. Tisdell, J.G.; Harrison, S.R. Game Theory and Economic Modelling; Clarendon Press: Oxford, UK, 1990. [Google Scholar]
  64. Alotaibi, I.; Abido, M.A.; Khalid, M.; Savkin, A.V. A Comprehensive Review of Recent Advances in Smart Grids: A Sustainable Future with Renewable Energy Resources. Energies 2020, 13, 6269. [Google Scholar] [CrossRef]
  65. Habib, M.; Iqbal, M. Game theory, electrical power market and dilemmas. J. Electr. Eng. Electron. Control Comput. Sci. 2022, 8, 33–42. Available online: https://jeeeccs.net/index.php/journal/article/view/262/214 (accessed on 15 April 2025).
  66. Leboucher, C.; Zhang, J.; Ge, S.S.; Lin, J. An Enhanced Particle Swarm Optimization Method Integrated with Evolutionary Game Theory. IEEE Trans. Games 2018, 10, 221–230. [Google Scholar] [CrossRef]
  67. Reynaert, T.; Delarue, E.; Duerinck, J.; Valizadeh, M.; Van Hertem, D. A Critical Review of Game-Theoretic Approaches in Energy Systems. Renew. Sustain. Energy Rev. 2020, 133, 110119. [Google Scholar] [CrossRef]
  68. Neto, P.A.; Friesz, T.L.; Han, K. Electric Power Network Oligopoly as a Dynamic Stackelberg Game. Netw. Spat. Econ. 2016, 16, 1211–1241. [Google Scholar] [CrossRef]
  69. Apynys, A. Lošimų Teorija; Vilniaus universiteto leidykla: Vilnius, Lithuania, 2007. [Google Scholar]
  70. Lithuanian Energy Institute. Lietuvos Elektros Energetikos Sektoriaus Plėtros (LEESP) Ataskaita, 2018; Lithuanian Energy Institute: Kaunas, Lithuania, 2018; Available online: https://vert.lt/SiteAssets/elektra/LEESP%20ataskaita_2018.pdf (accessed on 22 May 2025).
  71. Khan, A.H.; Jan, T.R. Reliability Evaluation of Engineering System Using Modified Weibull Distribution. Res. J. Math. Stat. Sci. 2015, 3, 1–8. Available online: http://www.isca.me/MATH_SCI/Archive/v3/i7/1.ISCA-RJMSS-2015-017.pdf (accessed on 5 February 2025).
  72. Khan, M.A.; Khan, M.A.; Khan, M.A.; Khan, M.A. Application of Cooperative Game Theory in Smart Grids Using Blockchain Technology. ResearchGate, 16 October 2022. Available online: https://www.researchgate.net/publication/364357994_Application_of_Cooperative_Game_theory_in_smart_grids_using_Block_Chain_Technology (accessed on 2 February 2025).
  73. Perea-Moreno, M.-A.; Hernandez-Escobedo, Q.; Perea-Moreno, A.-J. Renewable Energy in Urban Areas: Worldwide Research Trends. Energies 2018, 11, 577. [Google Scholar] [CrossRef]
  74. Avis, D.; Rosenberg, G.D.; Savani, R.; von Stengel, B. Enumeration of Nash Equilibria for Two-Player Games. Econ. Theory 2010, 42, 9–37. [Google Scholar] [CrossRef]
  75. Lu, Q.; Chen, L.; Mei, S. Typical Applications and Prospects of Game Theory in Power System. Proc. Chin. Soc. Electr. Eng. 2014, 34, 5009–5017. [Google Scholar] [CrossRef]
  76. Mei, S.; Wei, W.; Liu, F. On Engineering Game Theory with Its Application in Power Systems. Control Theory Technol. 2017, 15, 1–12. [Google Scholar] [CrossRef]
  77. Zeng, J.Z.; Liu, Y.; Lin, Y.; Liu, H.; Huang, X. Game among Multiple Entities in Electricity Market with Liberalization of Power Demand Side Market. Autom. Electr. Power Syst. 2017, 41, 129–136. [Google Scholar] [CrossRef]
Figure 1. Classification of game theory methods.
Figure 1. Classification of game theory methods.
Electricity 06 00056 g001
Figure 2. GT framework for aligning DSO and consumer objectives.
Figure 2. GT framework for aligning DSO and consumer objectives.
Electricity 06 00056 g002
Figure 3. Game theory approach algorithm.
Figure 3. Game theory approach algorithm.
Electricity 06 00056 g003
Figure 4. Fault recovery and restoration process in the electricity distribution network.
Figure 4. Fault recovery and restoration process in the electricity distribution network.
Electricity 06 00056 g004
Figure 5. Pure radial topology.
Figure 5. Pure radial topology.
Electricity 06 00056 g005
Figure 6. Radial network with sectionalizing switches for improving fault isolation.
Figure 6. Radial network with sectionalizing switches for improving fault isolation.
Electricity 06 00056 g006
Figure 7. Meshed distribution network with transfer capability.
Figure 7. Meshed distribution network with transfer capability.
Electricity 06 00056 g007
Figure 8. Probability of distribution of fault intensity in different network topologies.
Figure 8. Probability of distribution of fault intensity in different network topologies.
Electricity 06 00056 g008
Figure 9. SAIFI evaluation considering different variations: network failures are similar across the entire network, network failures are distributed differently across the network, different failures prevail in lines of equal length.
Figure 9. SAIFI evaluation considering different variations: network failures are similar across the entire network, network failures are distributed differently across the network, different failures prevail in lines of equal length.
Electricity 06 00056 g009
Figure 10. SAIDI evaluation considering different variations: network failures are similar across the entire network, network failures are distributed differently across the network, different failures prevail in lines of equal length.
Figure 10. SAIDI evaluation considering different variations: network failures are similar across the entire network, network failures are distributed differently across the network, different failures prevail in lines of equal length.
Electricity 06 00056 g010
Figure 11. Game strategy value in scenario 1.
Figure 11. Game strategy value in scenario 1.
Electricity 06 00056 g011
Figure 12. Game strategy value in scenario 2.
Figure 12. Game strategy value in scenario 2.
Electricity 06 00056 g012
Figure 13. Comparison of unmet energy costs for L and H states according to scenarios 1–3 and their average (blue—L, grey—H).
Figure 13. Comparison of unmet energy costs for L and H states according to scenarios 1–3 and their average (blue—L, grey—H).
Electricity 06 00056 g013
Table 1. Definition of symbols.
Table 1. Definition of symbols.
SymbolDescription
Na finite set of players
n = N number of players in the set
Sstrategic set of players i N
α maximum marginal benefit (minimax)
β minimum amount of maximum damage (maximin)
v net value of the game
K = 2 N allowed set of coalitions
2 N a set of coalitions N, a system of all subsets of a set N
T lifetime of the element, t
M T T F mean time to failure, hours
R(t)reliability function
r T t failure rate function of the continuous random variable T
M T T R mean time to repair, hours
μ repair rate of the broken device, h o u r s 1
t p repair time for a broken device, hours
ttime since the installation became operational t > tp
t the operating time of the installation under certain environmental conditions
λ intensity of faults
t the lifetime of the equipment under other conditions with the corresponding fault intensity λ
λ fault frequency
λ i fault frequency at load node i
tspecific time
t tiny interval length
t r recovery time
t s switching time
t t time to tie
t r repair time
l 1 , l 2 ,   l 3 lengths of lines
λ l fault intensity for a given (expected) line length (km/year)
Ujestimated average disconnection time
tijtime of disconnections at the analysed node j after fault i
Llow
Mmedium
Hhigh
Cjcost of interrupted power in Pj and undelivered energy at the node j
aj(tij)the price per MW of unsupplied power
bj(tij)unit price of unsupplied energy (kWh demand)
tijdisconnection time at node j for a given fault i
λ r i the failure rate associated with the restoration (restoration)
λ s i the frequency of faults related to switching (power supply through another part of the network or line)
λ t i e i the frequency of the fault occurring, related to connection from another supply line
I C i j cost at load j due to downtime r i due to fault in section i
L j average load at load node j
γ i the value paid for reliability at node i (equal to 0.5)
β i reduced reliability cost for provisioning paid by consumers at node i (equal to 0.5)
C u r ;   C u s ;   C u t reliability costs
C t i ( t i ) connection cost
R2determination factor
V 1 ,   V 2 ,   V n load nodes
P s average effective load according to the network topology
Table 2. Distribution system states and recovery impact on consumers.
Table 2. Distribution system states and recovery impact on consumers.
Network State
DSO1st DSDN State2nd DSDN State3rd DSDN State4th DSDN State
DS-R/IM-RCESAPDS-R/IM-RCESAPDS-R/IM-RCESAPDS-R/IM-RCESAP
++++
CONSUMERHQES/RPSFRHQES/RPSFRHQES/RPSFRHQES/RPSFR
++++
Table 3. Electricity consumer satisfaction levels.
Table 3. Electricity consumer satisfaction levels.
Consumer LevelRelevanceIndex
L1Very High Satisfaction S A I D I 0
L2High Satisfaction S A I D I < 30   m i n / y r
L3Medium Satisfaction S A I D I   30 150   m i n / y r
L4Low Satisfaction S A I D I   100 300   m i n / y r
L5Unsatisfied S A I D I > 300   m i n / y r
Table 4. Typical Mean Time to Repair ranges for different electricity network components.
Table 4. Typical Mean Time to Repair ranges for different electricity network components.
Part of the Electricity NetworkMTTR Levels, h.
LowTypicalHigh
Overhead lines120240640
Switch720240720
Underground cable18,00060018,000
Table 5. Estimated prices for disconnections, reconnections, and restoration, EUR.
Table 5. Estimated prices for disconnections, reconnections, and restoration, EUR.
Time ParameterSwitching and Connection Times (min)Preliminary Cost (EUR)
t s 0.1; 60; 120; 2402
t t 0.1; 30; 60; 1206
t r 60; 120; 240; 360; 480; 640; 72015
Switch count<230
Table 6. Application of game theory to different distribution network topologies.
Table 6. Application of game theory to different distribution network topologies.
NSλ/per yrl, kmMTTR, min.Scheme
LMH l 1 l 2 l 3 t 1 t 2 t 3 123
00.020.10.30.13512024064020,84411,3300
20.020.10.30.13510022036011,61640820
30.020.10.30.13510012032016,51458930
40.020.070.10.135100120320545438030
10.20.30.50.13512024064045,91235,2830
00.020.10.30.131512024064015,57410,8140
20.020.10.30.131510022036018,55484720
30.020.10.30.131510012032011,69458180
40.020.10.30.131524036064014,10620,819404
10.20.30.50.131512024064075,62737,128533
1.1. *0.20.50.70.13524036064066,24771,069677
1.1. *0.20.50.70.1315240360640148,90282,2701359
* Explanation: The network is in a state of disrepair, with a failure rate of around 50%/1 km.
Table 7. Estimation of blackout and restoration time using game theory approach scenario 1.
Table 7. Estimation of blackout and restoration time using game theory approach scenario 1.
PlayerLevels of StrategiesChoice of StrategyBreakdown of Price, EUR
B
A LHLH
L19.66EUR 240EUR 122.4
H1810.8EUR 200EUR 242.4
Table 8. Estimation of outage and restoration time using game theory approach scenario 2.
Table 8. Estimation of outage and restoration time using game theory approach scenario 2.
PlayerLevels of StrategiesChoice of StrategyBreakdown of Price, EUR
B
A LHLH
L19.64.92EUR 240120.12 EUR
H1816.8EUR 200134.52 EUR
Table 9. Electrical circuit analysis using game theory scenario 3.
Table 9. Electrical circuit analysis using game theory scenario 3.
PlayerLevels of StrategiesChoice of StrategyBreakdown of Price, EUR
B
A LHLH
L164802EUR 122.4EUR 120
H110.816.8EUR 242.4EUR 134.52
Disclaimer/Publisher’s Note: The statements, opinions and data contained in all publications are solely those of the individual author(s) and contributor(s) and not of MDPI and/or the editor(s). MDPI and/or the editor(s) disclaim responsibility for any injury to people or property resulting from any ideas, methods, instructions or products referred to in the content.

Share and Cite

MDPI and ACS Style

Šimkonienė, G. A Cooperative Game Theory Approach to Encourage Electric Energy Supply Reliability Levels and Demand-Side Flexibility. Electricity 2025, 6, 56. https://doi.org/10.3390/electricity6040056

AMA Style

Šimkonienė G. A Cooperative Game Theory Approach to Encourage Electric Energy Supply Reliability Levels and Demand-Side Flexibility. Electricity. 2025; 6(4):56. https://doi.org/10.3390/electricity6040056

Chicago/Turabian Style

Šimkonienė, Gintvilė. 2025. "A Cooperative Game Theory Approach to Encourage Electric Energy Supply Reliability Levels and Demand-Side Flexibility" Electricity 6, no. 4: 56. https://doi.org/10.3390/electricity6040056

APA Style

Šimkonienė, G. (2025). A Cooperative Game Theory Approach to Encourage Electric Energy Supply Reliability Levels and Demand-Side Flexibility. Electricity, 6(4), 56. https://doi.org/10.3390/electricity6040056

Article Metrics

Back to TopTop