Harnessing Deep Learning for Enhanced MPPT in Solar PV Systems: An LSTM Approach Using Real-World Data
Abstract
1. Introduction
2. Modelling and Methods
2.1. Modelling
2.1.1. PV Panel
2.1.2. DC–DC Boost Converter
- State 1: When the MOSFET is switched on, current flows through the inductor (L) in the reverse direction, causing it to store energy in the form of a magnetic field. During this state, the output capacitor (C2) supplies energy to the load or inverter.
- State 2: When the MOSFET is switched off, the stored energy in the inductor combines with the input source, resulting in a higher output voltage.
- This dual-state operation ensures efficient energy conversion and voltage regulation, making the DC–DC boost converter a vital component in PV systems.
2.1.3. PID Controller
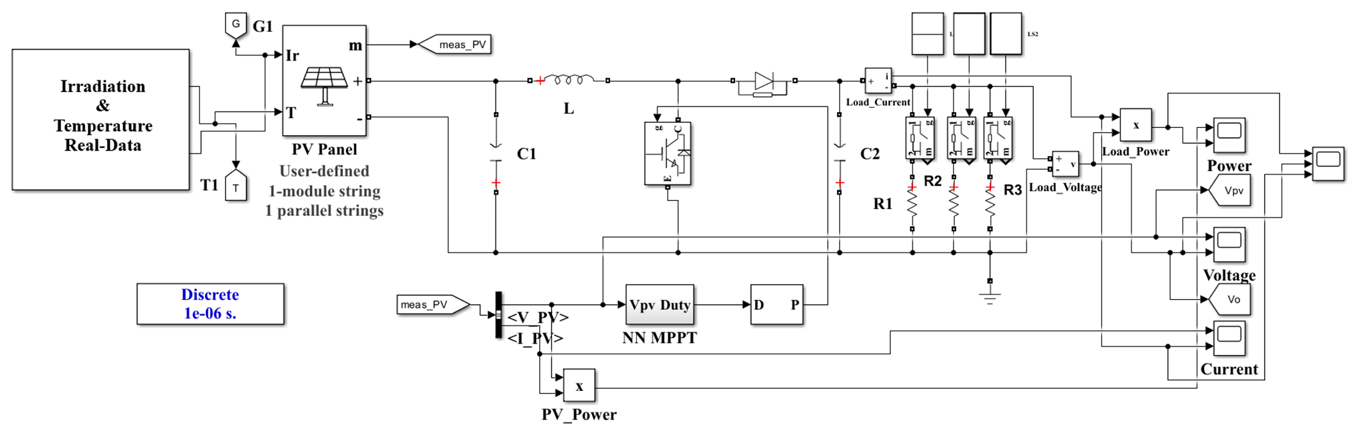
2.1.4. Real-Time Modelling
2.2. Data Collection
2.3. Methods
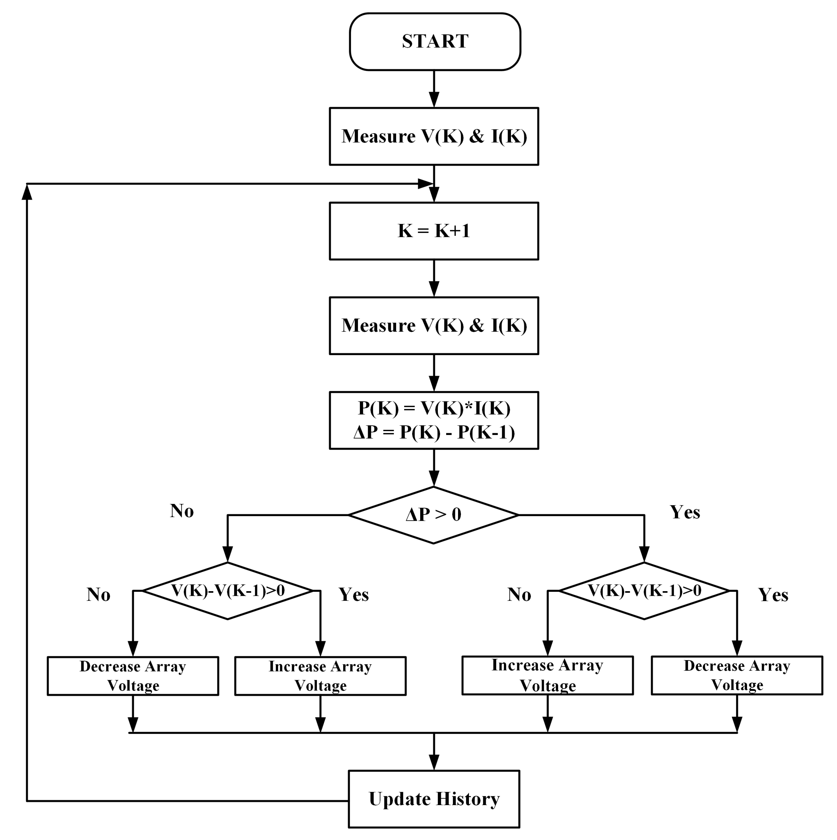
2.3.1. P&O MPPT
2.3.2. Artificial Neural Network MPPT
2.3.3. Deep LSTM MPPT
3. Results and Discussion
4. Conclusions
5. Directions for Future Research
Author Contributions
Funding
Data Availability Statement
Conflicts of Interest
References
- Latif, A.; Paul, M.; Das, D.C.; Hussain, S.M.S. Price Based Demand Response for Optimal Frequency Stabilization in ORC Solar Thermal Based Isolated Hybrid Microgrid under Salp Swarm Technique. Electronics 2020, 9, 2209. [Google Scholar] [CrossRef]
- Ustun, T.S.; Nakamura, Y.; Hashimoto, J.; Otani, K. Performance analysis of PV panels based on different technologies after two years of outdoor exposure in Fukushima. Jpn. Renew Energy 2019, 136, 159–178. [Google Scholar] [CrossRef]
- Chauhan, A.; Upadhyay, S.; Khan, M.T. Performance Investigation of a Solar Photovoltaic/Diesel Generator Based Hybrid System with Cycle Charging Strategy Using BBO Algorithm. Sustainability 2021, 13, 8048. [Google Scholar] [CrossRef]
- Chander, A.H.; Rao, K.D.; Teja, B.P.; Sahu, L.K.; Dawn, S.; Alsaif, F.; Alsulamy, S. A Transformerless Photovoltaic Inverter with Dedicated MPPT for Grid Application. IEEE Access 2023, 11, 61358–61367. [Google Scholar] [CrossRef]
- Mazumdar, D.; Biswas, P.K.; Sain, C. GAO Optimized Sliding Mode Based Reconfigurable Step Size P&O MPPT Controller with Grid Integrated EV Charging Station. IEEE Access 2024, 12, 10608–10620. [Google Scholar]
- Shang, L.; Guo, H.; Zhu, W. An improved MPPT control strategy based on incremental conductance algorithm. Prot. Control. Mod. Power Syst. 2020, 5, 14. [Google Scholar] [CrossRef]
- Ballipo, R.B.; Mikkili, A.M.; Bonthagorla, P.K. Critical Review on PV MPPT Techniques: Classical, Intelligent and Optimisation. IET Renew. Power Gener. 2020, 14, 1433–1452. [Google Scholar] [CrossRef]
- Kassem, A.M. MPPT control design and performance improvements of a PV generator powered DC motor-pump system based on artificial neural networks. Int. J. Electr. Power Energy Syst. 2012, 43, 90–98. [Google Scholar] [CrossRef]
- AI-Majidi, S.D.; Abbod, M.F.; AI-Raweshidy, H.S. A novel maximum power point tracking technique based on fuzzy logic for photovoltaic systems. Int. J. Hydrogen Energy 2018, 43, 14158–14171. [Google Scholar] [CrossRef]
- Prabhakaran, A.; Mathew, A.S. Sliding Mode MPPT Based Control for a Solar Photovoltaic system. Int. Res. J. Eng. Technol. (IRJET) 2016, 3, 2600–2604. [Google Scholar]
- Zang, J.H.; Wei, X.; Hu, L.; Ma, J.G. A MPPT Method based on Improved Fibonacci Search Photovoltaic Array. Teh. Vjesn. Tech. Gaz. 2019, 26, 163–170. [Google Scholar]
- Li, H.; Peng, J.; Liu, W.; Huang, Z.; Lin, K.C. A Newton-Based Extremum Seeking MPPT Method for Photovoltaic Systems with Stochastic Perturbations. Int. J. Photoenergy 2014, 2014, 938526. [Google Scholar] [CrossRef]
- Mazumdar, D.; Biswas, P.K.; Sain, C.; Ahmad, F.; Sarkar, R. Optimizing MPPT Control for Enhanced Efficiency in Sustainable Photovoltaic Microgrids: A DSO-Based Approach. Int. Trans. Electr. Energy Syst. 2024, 2024, 5525066. [Google Scholar] [CrossRef]
- Atici, K.; Sefa, I.; Altin, N. Grey Wolf Optimization Based MPPT Algorithm for Solar PV System with SEPIC Converter. In Proceedings of the 4th International Conference on Power Electronics and their Applications (ICPEA) 2019, Elazig, Turkey, 25–27 September 2019; pp. 1–6. [Google Scholar]
- Titri, S.; Larbes, C.; Toumi, K.Y.; Benatchba, K. A new MPPT controller based on the Ant colony optimization algorithm for Photovoltaic systems under partial shading conditions. Appl. Soft Comput. 2017, 58, 465–479. [Google Scholar] [CrossRef]
- Mazumdar, D.; Biswas, P.K.; Sain, C. Performance analysis of drone sqadron optimisation based MPPT controller for grid implemented PV battery system under partially shaded conditions. Renew. Energy Focus 2024, 49, 100577. [Google Scholar] [CrossRef]
- Ahmed, J.; Salam, Z. A Maximum Power Point Tracking (MPPT) for PV system using Cuckoo Search with partial shading capability. Appl. Energy 2014, 119, 118–130. [Google Scholar] [CrossRef]
- G. M. Abdolrasol, M.; Hannan, M.A.; Hussain, S.M.S.; Ustun, T.S.; Sarker, M.R.; Ker, P.J. Energy Management Scheduling for Microgrids in the Virtual Power Plant System Using Artificial Neural Networks. Energies 2021, 14, 6507. [Google Scholar] [CrossRef]
- Ulutas, A.; Altas, I.H.; Onen, A. Neuro-Fuzzy-Based Model Predictive Energy Management for Grid Connected Microgrids. Electronics 2020, 9, 900. [Google Scholar] [CrossRef]
- Barik, A.K.; Das, D.C.; Latif, A. Optimal Voltage–Frequency Regulation in Distributed Sustainable Energy-Based Hybrid Microgrids with Integrated Resource Planning. Energies 2021, 14, 2735. [Google Scholar] [CrossRef]
- Ustun, T.S.; Hussain, S.M.S.; Ulutas, A.; Onen, A.; Roomi, M.M.; Mashima, D. Machine Learning-Based Intrusion Detection for Achieving Cybersecurity in Smart Grids Using IEC 61850 GOOSE Messages. Symmetry 2021, 13, 826. [Google Scholar] [CrossRef]
- Ustun, T.S.; Hussain, S.M.S.; Yavuz, L.; Onen, A. Artificial Intelligence Based Intrusion Detection System for IEC 61850 Sampled Values Under Symmetric and Asymmetric Faults. IEEE Access 2021, 9, 56486–56495. [Google Scholar] [CrossRef]
- Agarawal, P.; Bansal, H.; Gautam, A.R.; Mahela, O.M.; Khan, B. Transformer-based time series prediction of the maximum power point for solar photovoltaic cells. Energy Sci. Eng. 2022, 10, 3397–3410. [Google Scholar] [CrossRef]
- NASA/POWER CERES/MERRA2 Native Resolution Daily Data, Dates (Month/Day/Year): 01/01/2021 Through 12/31/2021, Location: Latitude 24.8293, Longitude 93.9412. Available online: https://power.larc.nasa.gov/data-access-viewer/ (accessed on 15 July 2024).
- Yap, K.Y.; Sarimuthu, C.R.; Lim, J.M.Y. Artificial Intelligence Based MPPT Techniques for Solar Power System: A review. J. Mod. Power Syst. Energy 2020, 8, 1043–1059. [Google Scholar]
- Luo, C.Y.; Ling, W.N.; Mo, D.; Mo, D.; Li, O.W.; Liang, Z.C.; Zhang, P. Power System Load Forecasting Method Based on LSTM Network. J. Phys. Conf. Ser. 2021, 2005, 012179. [Google Scholar] [CrossRef]
- Wang, B.; Li, Y.; Yang, J. LSTM-based Quick Event Detection in Power Systems. In Proceedings of the 2020 IEEE Power & Energy Society General Meeting (PESGM), Montreal, QC, Canada, 2–6 August 2020; pp. 1–5. [Google Scholar]
- Pattanaik, S.S.; Sahoo, A.K.; Panda, R.; Dawn, S.; Ustun, T.S. Optimal power allocation of battery energy storage system (BESS) using dense LSTM in active distribution network. Energy Storage 2024, 6, e529. [Google Scholar] [CrossRef]














| Parameters | Measurements |
|---|---|
| VOC | 37.3 V |
| ISC | 8.66 A |
| Vmp | 30.7 V |
| Tcoeff of VOC | −0.36901%/deg.C |
| Tcoeff of ISC | 0.086998%/deg.C |
| Hidden Units | Optimiser | Initial Learning Rate | Drop Factor | Max Epochs |
|---|---|---|---|---|
| 200 | adam | 0.005 | 0.2 | 250 |
| Time (s) | P&O-Based MPPT | ANN-Based MPPT | LSTM-Based MPPT |
|---|---|---|---|
| (0–0.1) s | The power output oscillates so much throughout this time period, demonstrating that this technique is unable to measure MPP accurately under input changes that are quick. | Oscillation in the power output is not present, and it is able to track MPP with more accuracy. | Oscillation in the power output is the same as for the ANN-based technique, but better compared to the P&O technique. It can track the MPP with accuracy. |
| (0.1−0.3) s | Here, in this time duration, oscillation in the power output is higher and unpredictable compared to the ANN and LSTM technique. To track the MPP, this technique faces inaccuracy compared to other techniques. | Oscillation in power output is less compared to the P&O technique, but more compared to the LSTM technique. | Compared to both the P&O- and ANN-based techniques, the LSTM-based technique provides a significantly greater response throughout this time period and is able to more accurately track MPP. |
| (0.3–0.5) s | Depending on the input’s oscillation, it is less in this time duration. | Oscillation in power output is less compared to the P&O technique, but the same as for the LSTM technique. | In this time duration, oscillation in the power output is less compared to the P&O technique but the same as for the ANN technique. |
| (0.5–0.65) s | Oscillation in the power output is higher compared to the ANN and LSTM techniques. | Here, in this time duration, oscillation in the power output is less compared to the P&O method, but more compared to the LSTM method. | Oscillation in the power output is less compared to both P&O and ANN techniques, tracking MPP with more accuracy and giving a stable power output. |
| (0.65–0.85) s | In this time duration, the P&O-based technique provides a power output full of oscillation present in it depending on the changes in the inputs. | The power output response is almost the same as for the LSTM-based technique, but less compared to the P&O method. | The power output response is almost the same as for the ANN-based technique, but less compared to the P&O method. |
| (0.85–1) s | The average oscillation in the power output is less compared to the ANN method, but more compared to the LSTM method. | Oscillation is higher compared to both P&O and LSTM methods. | Oscillation is less compared to both P&O and ANN methods. |
| SL No. | Simulation Time (s) | Data Range | LSTM | ANN | P&O | |
|---|---|---|---|---|---|---|
| 1 | 0.05 to 0.1 * | 50,000 to 100,000 | Min | 56.486 | 40.912 | 24.505 |
| Max | 103.073 | 110.342 | 101.362 | |||
| Avg | 66.920 | 62.746 | 63.794 | |||
| 2 | 0.1 to 0.2 | 100,001 To 200,000 | Min | 54.910 | 37.614 | 29.333 |
| Max | 105.897 | 110.342 | 104.600 | |||
| Avg | 91.757 | 75.534 | 70.163 | |||
| 3 | 0.2 to 0.3 | 200,001 To 300,000 | Min | 49.161 | 33.108 | 33.841 |
| Max | 104.810 | 112.843 | 103.297 | |||
| Avg | 93.472 | 69.719 | 70.594 | |||
| 4 | 0.3 to 0.4 | 300,001 To 400,000 | Min | 30.215 | 30.278 | 39.173 |
| Max | 93.494 | 91.602 | 84.790 | |||
| Avg | 51.127 | 46.290 | 59.386 | |||
| 5 | 0.4 to 0.5 | 400,001 To 500,000 | Min | 29.869 | 30.091 | 44.216 |
| Max | 99.689 | 94.893 | 89.820 | |||
| Avg | 66.749 | 59.886 | 63.542 | |||
| 6 | 0.5 to 0.6 | 500,001 To 600,000 | Min | 73.709 | 29.155 | 47.663 |
| Max | 105.826 | 104.790 | 88.119 | |||
| Avg | 93.527 | 68.396 | 67.965 | |||
| 7 | 0.6 to 0.7 | 600,001 To 700,000 | Min | 25.105 | 24.605 | 42.676 |
| Max | 99.541 | 90.101 | 75.691 | |||
| Avg | 68.822 | 49.381 | 58.678 | |||
| 8 | 0.7 to 0.8 | 700,001 To 800,000 | Min | 24.448 | 24.816 | 37.028 |
| Max | 83.624 | 83.511 | 70.298 | |||
| Avg | 46.935 | 39.902 | 51.370 | |||
| 9 | 0.8 to 0.9 | 800,001 To 900,000 | Min | 28 | 24.359 | 42.524 |
| Max | 103 | 87.427 | 76.917 | |||
| Avg | 76.46 | 51.842 | 57.832 | |||
| 10 | 0.9 to 1 | 900,001 To 1,000,000 | Min | 71.698 | 24.009 | 45.663 |
| Max | 102 | 97.707 | 80.215 | |||
| Avg | 91.625 | 53.875 | 60.528 |
Disclaimer/Publisher’s Note: The statements, opinions and data contained in all publications are solely those of the individual author(s) and contributor(s) and not of MDPI and/or the editor(s). MDPI and/or the editor(s) disclaim responsibility for any injury to people or property resulting from any ideas, methods, instructions or products referred to in the content. |
© 2024 by the authors. Licensee MDPI, Basel, Switzerland. This article is an open access article distributed under the terms and conditions of the Creative Commons Attribution (CC BY) license (https://creativecommons.org/licenses/by/4.0/).
Share and Cite
Roy, B.; Adhikari, S.; Datta, S.; Devi, K.J.; Devi, A.D.; Ustun, T.S. Harnessing Deep Learning for Enhanced MPPT in Solar PV Systems: An LSTM Approach Using Real-World Data. Electricity 2024, 5, 843-860. https://doi.org/10.3390/electricity5040042
Roy B, Adhikari S, Datta S, Devi KJ, Devi AD, Ustun TS. Harnessing Deep Learning for Enhanced MPPT in Solar PV Systems: An LSTM Approach Using Real-World Data. Electricity. 2024; 5(4):843-860. https://doi.org/10.3390/electricity5040042
Chicago/Turabian StyleRoy, Bappa, Shuma Adhikari, Subir Datta, Kharibam Jilenkumari Devi, Aribam Deleena Devi, and Taha Selim Ustun. 2024. "Harnessing Deep Learning for Enhanced MPPT in Solar PV Systems: An LSTM Approach Using Real-World Data" Electricity 5, no. 4: 843-860. https://doi.org/10.3390/electricity5040042
APA StyleRoy, B., Adhikari, S., Datta, S., Devi, K. J., Devi, A. D., & Ustun, T. S. (2024). Harnessing Deep Learning for Enhanced MPPT in Solar PV Systems: An LSTM Approach Using Real-World Data. Electricity, 5(4), 843-860. https://doi.org/10.3390/electricity5040042

