Next Article in Journal
Multilevel and Multiregional Analysis of the Electricity Metabolism of Mexico across Sectors
Previous Article in Journal
Integration of EV in the Grid Management: The Grid Behavior in Case of Simultaneous EV Charging-Discharging with the PV Solar Energy Injection
Previous Article in Special Issue
A Novel Combined Control Strategy for a Two-Stage Parallel Full-Wave ZCS Quasi Resonant Boost Converter for PV-Based Battery Charging Systems with Maximum Power Point Tracking
 
 
Font Type:
Arial Georgia Verdana
Font Size:
Aa Aa Aa
Line Spacing:
Column Width:
Background:
Article

Solar PV Stochastic Hosting Capacity Assessment Considering Epistemic (E) Probability Distribution Function (PDF)

Electric Power Engineering, Division of Energy Science, Department of Engineering Sciences and Mathematics (TVM), Luleå University of Technology, 93187 Skellefteå, Sweden
Electricity 2022, 3(4), 586-599; https://doi.org/10.3390/electricity3040029
Submission received: 6 September 2022 / Revised: 16 November 2022 / Accepted: 28 November 2022 / Published: 5 December 2022
(This article belongs to the Special Issue Recent Advances in Grid Connected Photovoltaic Systems)

Abstract

This paper presents a stochastic approach to assessing the hosting capacity for solar PV. The method is part of the optimal techniques for the integration of renewables. There are two types of uncertainties, namely aleatory and epistemic uncertainties. The epistemic and aleatory uncertainties influence distribution networks’ hosting capacity differently. The combination of the two uncertainties influences the planning of distribution networks. The study introduces and considers the epistemic probability distribution function (PDF). DSO does take levels of risk for a parameter violation when planning. Epistemic PDF is a range of values of the planning risk margin for quantifying the hosting capacity. The planning risk acknowledges that overvoltages may occur at weaker conceivable locations in a distribution network. In the paper, it has been shown that the number of customers who will be able to connect solar PV in future is influenced by the DSO’s planning risk margin. The DSO can be stricter or less strict in planning risk margin. It has been concluded that fewer customers can connect solar PV to a distribution network when a DSO takes a stricter planning risk. Alternatively, more customers can connect solar PV units for a less strict planning risk. How stricter or less strict the DSO is with the planning risk margin determines the investment needed for mitigation measures. The mitigation measures in the future will lead to not exceeding the overvoltage limit when solar PV is connected to the weaker conceivable points of the distribution network.

1. Introduction

Solar photovoltaics (PV) power is increasing globally [1]. The increase is two folds. One-fold is directed towards utility-scale and is in larger sizes. The sizes are larger than the 63A fuse rating for most residential houses. The second fold is directed toward residential customers and has a maximum size of 43.5 kW three-phase solar PV (63 A fuse). The units are installed on rooftops mostly.
The continuous addition of solar PV in distribution networks makes them become more composite in configuration [2]. The latter composition leads to undesirable effects on the power quality and reliability in general [2,3,4,5]. The effects can be severe and depend on factors of a distribution network, for example, feeder structure, consumption of the loads, locations, single or three-phase solar PV and size of solar PV units. Due to the severity caused by solar PV addition, a limit must be quantified, termed the hosting capacity [3,6].
Some factors that will determine the impact of solar PV are unknown. The unknown factors lead to uncertainties associated with integrating distributed generation, like solar PV, in distribution networks [7]. They are uncertainties classified into two types: aleatory and epistemic [8]. When uncertainties are considered, time-series and stochastic methods can be applied to estimate the hosting capacity. The two methods can generate scenario-based structures to estimate the hosting capacity of a distribution network. It is so amid new production (solar PV), or new consumption (EV) with traditional customer loads also considered [9].
Distribution network operators (DSO) often need to plan for the future addition of solar PV units (new production), which are usually spread at various locations in the network. There is a need to evaluate the connection cases of solar PV. In the planning amid more solar PV installations in a distribution network, the operation state must be considered to maintain good power quality. The planning for future cases or possible scenarios is done amid the two types of aleatory and epistemic uncertainties, which will impact the number of customers allowable to install solar PV in the future [7].
Distribution network planning must ensure a reliable power supply to the customers in the future [10,11]. It has to be done even amid solar PV power [1]. There is always a risk associated with the addition of solar power that can impact the operations of a distribution network. Most planning methods and processes consider the optimal placement of the distributed generation, solar PV, for example. Many constraints come with planning. The objective of the planning needs to maximise the penetration level, reliability and capacity [12].
On the other hand, the investment, operational costs, line losses and power quality impacts need to be minimised or reduced to levels below their limits. Hosting capacity estimation must consider some or all the constraints. The planning risk that DSO makes in order to maximise certain (penetration level or capacity, for example) aspects or minimise other aspects (voltage rise or thermal overloading, for example) has an impact on the need for investment for the distribution network in the future [5,11]. Optimal planning and integration of renewables such as solar PV can be done with any of the following methods; Conventional techniques or Metaheuristic algorithms [10]. One of the methods under conventional techniques is probabilistic. It is selected to encompass the uncertainties. Optimal planning attempts to eliminate the planning risk of exceeding constraints and limits by maximising desirable aspects and minimising unacceptable elements. The DSO takes the planning risk considering the combination of the aleatory and epistemic uncertainties. What is the description of the planning risk that DSO often take? How is it considered when it involves both uncertainties? The aleatory uncertainties can be characterised by a probability distribution function (PDF), while the epistemic uncertainties are due to a lack of information. A combination of the two uncertainties in a model presents a unique way of uncertainty modelling.
In this, a stochastic approach that involves the combination of both types of uncertainties in a model will be applied to estimate the hosting capacity. The complete method was developed in [13]. The 90th percentile as the planning risk margin was introduced. This paper will discuss the planning risk margin, what it is and what DSO use in the concept of a hosting capacity estimation method.
The paper will assess the hosting capacity by applying a stochastic approach in [13,14]. The influence of the planning risk margin which DSOs take in planning, “epistemic probability distribution function (PDF)”, will be evaluated. The evaluation will determine how the hosting capacity for a low-voltage (LV) distribution network in Northern Sweden is impacted. The approach used in this paper can also be applied to distribution networks in other countries and regions. The paper’s contributions are:
  • A detailed explanation of the planning risk that DSO takes for hosting capacity estimations.
  • The Introduction and explanations of the epistemic probability distribution function (PDF) as the origin of the planning levels and risk used by DSOs.
  • Evaluating the impact of the planning risk margin on the hosting capacity estimations.
  • Illustrations of the impact of DSO’s stricter and less strict planning risk margin on the hosting capacity for a distribution network
The paper is arranged into six sections. After the introduction section, Section 2 describes the literature review. Section 3 describes the stochastic method used in this paper. The planning risk and epistemic PDF used in this paper are introduced and explained in Section 4. The results, discussions and conclusions are presented in Section 5, Section 6 and Section 7.

2. Uncertainties, Hosting Capacity and Planning Methods

The estimation of the hosting capacity for new electricity production (solar PV) or consumption (EV) can be done with either the deterministic, stochastic or time-series method [1,15]. The addition of solar PV power to the distribution network has uncertainties associated with it [8,16,17]. Uncertainties are classified into aleatory and epistemic uncertainties [8,18].
The uncertainties associated with solar PV hosting capacity assessment are classified into two categories (aleatory and epistemic, A–E). The uncertainties often considered in hosting capacity studies for solar power include solar irradiation, solar PV size, solar PV type, cloud cover inclusive of a clear sky or shading, consumption, customers’ location with solar PV and the phase to which a single-phase unit, will be connected. The latter-mentioned uncertainties have been considered by studies in [1,3,19,20,21,22,23].
Considering the uncertainties entail that the use of the deterministic methods is not excluded. The stochastic and time-series methods are applicable. The stochastic approach applies the hosting capacity assessment considering the epistemic probability distribution function (PDF). The stochastic approach or probabilistic approach uses Monte Carlo simulations.
Other studies that have applied stochastic approaches are [1,3,19,20,21,22,23]. In [1], it is emphasised that a planner must be able to estimate the hosting capacity and thus be able to regulate the entry of new units. It indicates the need for a planning decision amid solar PV penetrations. Additionally, many uncertainties often complicate the estimation of hosting capacities. There is also a need to benchmark between deterministic and stochastic approaches. The comparison and benchmarking were made in [3]. An assessment was done for different methods of estimating the hosting capacity. The latter allows for the selection of appropriate methods.
The hosting capacity approach was indicated as a planning tool in [24]. In a novel framework [19], the hosting capacity approach was also recommended as a planning tool to determine the limit of solar PV installations. Between [19,24], it is evident that the development of hosting capacity approaches must be embedded with the planning aspect of distribution networks that DSOs can use for decision-making in the midst of PV penetrations. It is further emphasised in [20] that the hosting capacity be estimated from a planning and operational perspective. Planning has got to be optimal so that the solution goes for maximisation or minimisation to combat the adverse effects. According to [10], a DSO has got to consider the conventional techniques or metaheuristic algorithms for the planning problem.
In the conventional techniques, methods like analytical techniques, exhaustive analysis, Mixed-Integer for linear and non-linear programming, optimal power flow and probabilistic methods can be used [10]. For the Metaheuristic algorithms, methods like genetic algorithms (GA), particle swarm optimization (PSO), Tabu search (TS), simulated annealing (SA) and Ant colony optimization (ACO) are applicable [10,11]. The practicalities of the techniques or methods are often evaluated for their use in industry. It is often questioned whether it should be generic or specific [20]. The merits and drawbacks of the techniques have been tabulated in [10].
A shift to a generic and not specific scenario is recommended in [20] for hosting capacity studies. A realistic distribution network is important for applying methods developed for hosting capacity estimation. In [21], a Finnish distribution network with varying levels of solar PV penetration was used for a stochastic study. The overvoltage problem was the limiting aspect for more PV penetrations [5,6]. In the execution of the stochastic study, Monte Carlo simulations were applied in [21,22]. The voltage support and storage aspects increased the hosting capacity by reducing overvoltage issues [21,22]. A comprehensive study with a Monte Carlo-based stochastic approach to thousands of low-voltage (LV) distribution networks was done [23]. The random nature of customers and a time window similar to the time-of-day (ToD) introduced by [14] were done in [23]. The study in [23] showed that it is possible to implement a risk-based approach to stochastic hosting capacity.
The above studies highlight the importance of the hosting capacity approach as a planning tool and consider the uncertainties. None of them explicitly identifies the aleatory and epistemic uncertainties. The planning risk and impact on the hosting capacity were not made in the studies [1,2,9,10,11,12,13]. It has motivated me to introduce and explain the epistemic PDF. This paper further goes on to show the impact of the planning risk emanating from the epistemic PDF.

Description of A–E Uncertainties

The aleatory and epistemic (A–E) uncertainties, also found in other fields [16,17], impact the stochastic hosting capacity studies.
The natural randomness and inbuilt variability of variables give rise to aleatory uncertainties. The data and information relating to aleatory uncertainties can be represented in a statistical way and obtainable from measurement data. A probability distribution function (PDF) or probabilities characterise the aleatory uncertainties [13,25]. The PDF can be used as input to stochastic studies that the aleatory uncertainties affect the outcome. One such example is the study in this paper.
There is a lack of knowledge or information about uncertain variables. The latter is epistemic uncertainty. Modelling epistemic uncertainties is essential for stochastic studies. Interval analysis, evidence or possibilistic theory can be used to model the variable of epistemic in nature [26]. The variability of epistemic uncertainties can be reduced by collecting more information or building more knowledge [11,25]. The two latter activities can take a long time. In addition, obtaining statistical information about epistemic uncertainties from measurements is often impossible.
The aleatory and epistemic uncertainties are important for stochastic studies. The application should start with identifying them concerning the stochastic study and their influence. Collect identification will enable us to distinguish between the two types of uncertainties. This will lead to the development appropriate models that can be applied to stochastic studies for hosting capacity estimation.
In most of the studies on hosting capacity [1,3,19,20,21,22,23], both uncertainties are in use. Identifying them in relation to the application for hosting capacity studies for decision-making is necessary.

3. Stochastic Hosting Capacity-Method

The Stochastic approach is used to study the impact of epistemic uncertainties on the hosting capacity for solar PV. The basic underlying assumption for the approach is that overvoltages due to solar PV will first occur during the four sunny hours of the day (10 a.m.–2 p.m.) and the months of the year (March–September). The approach considers both aleatory and epistemic uncertainties [13].
The hosting capacity estimate for a distribution network can be done for single-phase solar PV or three-phase solar PV units at the customer locations in the model. The method supports either single-phase or three-phase inverter types. The injection of solar power is at a unit power factor has been considered in this paper (active power injection only).

3.1. Voltage Magnitude Rise Calculation

A transfer impedance (TI) matrix that connects the voltage magnitude at two particular locations (location-A and B) [27,28] is applied. The voltage rise and the current injected are connected with Equation (1).
U ( A ) = Z t r ( A , B ) I P V ( B )
where Z t r   ( A , B ) is the transfer impedance from location-B to location-A and I P V ( B ) is the current injected at location-B. The impedance is element AB of the transfer impedance matrix.
The addition of solar PV is aided by a voltage rise on the existing voltage obtained during periods of low customer consumption and originates in the medium voltage level called the background voltage. Adding many more units at locations in the distribution network causes multiple additions to the voltage at the location. The resulting voltage is estimated using Equation (2).
U ( A )   =   U 0 ( A ) + B   =   1 N Z t r ( S , T ) × { I P V ( B ) I c o n s ( B ) }
where I c o n s ( B ) is the current consumption at location-B, U 0 ( A ) is the background voltage and I P V ( B ) is current injection due to the solar PV unit at location-B.
A Monte-Carlo simulation is used to obtain the voltage distribution function using Equation (2), including the uncertainties. The Monte-Carlo simulation generates random voltage magnitude values for each customer location. The values are used to obtain probability distribution functions, one function for each customer location. For a customer location, the probability distribution is the distribution of the highest voltage at that location.

3.2. Background Voltage

The background voltage is obtained locally for a customer with zero production and locally consumed at the customer connection (node). The second term ( U 0 ( A ) ) in Equation (2) shows the background voltage. The voltage rise is expected with the addition of solar PV and the lowest consumption, as shown in Equation (2). The rise in voltage will give the highest voltage that a customer in a distribution network will experience. The highest voltage is compared with an overvoltage margin (EN50160 or SS-EN50160) and a planning risk (See Section 4).

3.3. Aleatory and Epistemic Uncertainties

The stochastic approach considers both aleatory and epistemic uncertainties. The background voltage, customer power consumption and solar PV production are aleatory uncertainties that are modelled with their probability distribution functions. The model of the aleatory uncertainties includes.
  • The probability distribution function (PDF) for each phase’s lowest consumption (after-diversity) of a customer is built. The customer consumption used is a uniform distribution with values between 0 and 250 W [14,29].
  • The probability distribution functions of the maximum solar production for a given size per installation. A range of values from 0.7 to 0.95 of the peak rated accounts for variations in production.
  • The highest background voltage and probability distribution functions are selected during the ToD and ToY. The distribution represents the worst-case scenario during the considered ToD and ToY for the distribution network. A uniform distribution between 238 V and 242 V was used in this study.
The epistemic uncertainties include the number of solar PV customers, size, type, tilt and tilt direction (Azimuth), and phase connection (if single-phase). Additionally, included as a particular type of epistemic uncertainty is the planning risk described as an epistemic PDF (See Section 4). The epistemic uncertainties models applied for the stochastic approach are:
  • There is an equal probability of connecting a single-phase solar PV unit to any three-phase. In addition, there is a possibility for a customer with a single-phase unit to connect to any of the three phases.
  • There is a possibility of an interval for a distribution network for one customer with solar PV to the total number of customers with solar PV. The interval range of the number of customers with solar PV (NPV) is considered from one customer to 33-customers (40% penetration). The penetration, in this paper, is the maximum number of customers with solar PV (33) as a percentage of the total number of customers in the study distribution network (83). The national target of 7–14 TWh of electricity production in Sweden should come from solar PV in 2040. The target is part of the desire to have a 100% renewable supply in 2040 [30]. The target is a combination of large-scale and small-distributed (maximum of 43.5 kW for houses) solar PV units. It translates to a share of 25% for the small distributed solar PV units. A penetration level of 40% was selected to represent an upper planning aspect by 15% of the translated national target for Sweden.
  • All customers have the same probability of installing solar PV in the distribution network.
  • The peak solar PV size (Maximum) is considered fixed. A 15 kW three-phase solar PV was used in this paper. The power is injected at a unit power factor.

3.4. Stochastic Approach Flowchart

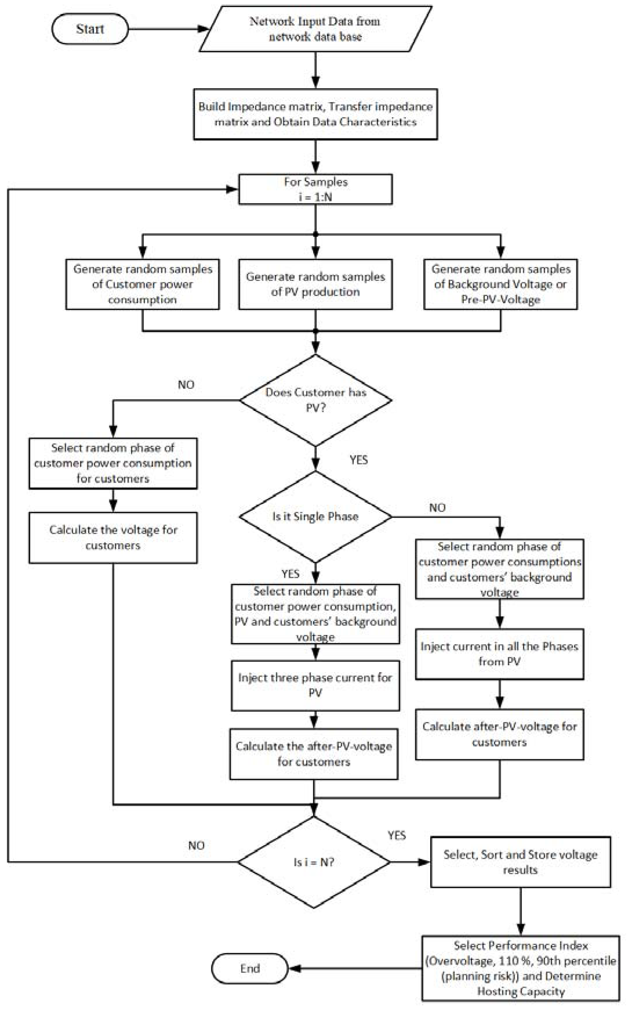
The flow chart for the stochastic approach applied in this paper to estimate the hosting capacity and show the impact of the epistemic probability distribution function (PDF) is shown in Figure 1.
In Figure 1, the step of distribution network data is obtained from a DSO. The data collection is based on measurements and how the DSO has built the distribution network. The distribution network data in Section 3.5 is used as the input for the voltage calculation. The voltage calculation equation is given by Equation (2). The calculation is done for the entire network by converting the admittance matrix to the impedance matrix and then creating the novel transfer impedance matrix [27,28]. The flowchart implementation was done in MATLAB as a tool for estimating the hosting capacity for the distribution network (See Section 3.5 for the study distribution network). The implementation can also be done in other conventional software that DSOs use by building the novel transfer impedance matrix.
The stochastic approach flow chart is generic for estimating single-phase and three-phase solar PV hosting capacity. This paper uses three-phase solar PV with a peak of 15 kW to introduce and explain the epistemic PDF leading to the planning risk (margin) that a DSO often takes. The hosting capacity is the number of customers that can install solar PV without violating the overvoltage margin and considering the planning risk applied when all possible customer locations are considered. Section 4 illustrates the principle and application of the base planning risk of the 90th percentile (10% planning margin) to estimate the hosting capacity.

3.5. Study Distribution Network

A three-phase low-voltage distribution network in Northern Sweden with 83-customers located in a suburban area is used for the study. It is a 500 kVA, 10/0.4 kV, Dyn11 transformer with an impedance of 4.9 % that supplies power to the network [14]. The layout of the study distribution network is shown in Figure 2.
The data used, whose layout is shown in Figure 2, was obtained from a Swedish network operator. The customers connected at each cable cabinet denoted by letter B are shown as 3C, for example. There is a distribution of customers at each cable cabinet from 1-customer (1C) to 6 customers (6C). The study distribution network is the input data for step number two in Figure 1.

4. Planning Risk and Epistemic PDF

The stochastic approach to determining the hosting capacity considers uncertainties. The two types, aleatory and epistemic uncertainties, of uncertainties are considered. The two uncertainties consider solar PV production and integration into the grid. The hosting capacity values obtained have different risks associated with them. The planning risk acknowledges that limited overvoltage (or overload) may occur if solar PV is installed at the worst conceivable locations.

Epistemic PDF

The epistemic PDF is formulated by first considering a certain ‘‘normal consumption’’. A distribution network can have a given amount of solar PV production. The distribution network should handle the maximum net production due to solar PV. The latter refers to a high percentile value (99.99%, for example). The expected voltage and currents should be within limits acceptable in the standards or distribution networks. The latter is one of the solutions to multiple solutions for a basic planning problem. The power delivered to the customers should meet acceptable operating limits. The loading during acceptable operation is often called ‘‘dimensioning loading,’’ and there are well-developed rules for distribution networks. The dimensioning loading is also known as the “after-diversity maximum demand”. The after-diversity maximum demand is a high percentile value contribution of each customer to the annual peak consumption, which is aleatory.
The other uncertainties to consider are epistemic uncertainties. Some of the examples mentioned before in Section 3 include location, size of PV, number of customers with PV, single-phase or three-phase PV connection, and trends in growth. The combination makes the annual peak a stochastic variable with a probability distribution function. The PDF is not always known, and its details are rarely known also. For the planning purpose, a kind of assumption needs to be made. It entails that a distribution function is needed. It is a probability distribution function of the annual peak loading under epistemic uncertainties. The latter is associated with risk due to planning in such a condition (planning risk of aleatory-epistemic).
The planning risk obtained from the combination of the aleatory and epistemic uncertainties gives rise to an epistemic PDF. The epistemic PDF is assumed to follow a certain probability distribution, as shown in Figure 3.
The probability distribution function (PDF) of the assumed annual peak, maximum or 99.9% percentile of the loading under aleatory uncertainties with an element of epistemic is shown in Figure 3. The latter sentence shows that the maximum or a high percentile is used to cover the aleatory uncertainties. It is not so in the case of epistemic uncertainties. The planning risk taken by the distribution network operator (DSO) is the percentile of the epistemic PDF shown in Figure 3. The DSO accepts that it can be exceeded during planning.
The epistemic PDF is a whole distribution of values instead of just one single value for the annual peak load. The distribution network planner must pick one value. For example, a 10% planning risk means that the 90th percentile is picked. Once that value is picked, it reverts to standard planning rules to build the distribution network.
Figure 3 shows four future planning levels with varying planning risks. The levels are S1, S2, S3 and S4. DSOs should guarantee a reliable supply of power, which must include any future scenarios. The planning decision is required for which the four planning levels are needed. The choice of a particular planning risk should balance the costs of investment and that of exceeding the limits for acceptable power quality. In certain instances, the political environment, economic incentives and regulations may strongly influence the choice. The actual choice can also become very political, as a society can carry the risks of a regulated monopoly.

5. Hosting Capacity (HC) Results

A choice of a limit and indices is needed to evaluate the hosting capacity. Overvoltage is used in the stochastic approach for this paper. The voltage rise due to solar PV injection should not exceed 110% of the nominal value. The probability distributions of the voltage are obtained for each customer in the distribution network. The hosting capacity is obtained by comparing the limit of the percentile value in the probability distribution. The hosting capacity varies from one customer to the NPV value (100%). The percentile value, whose value is obtained in the epistemic PDF, constitutes the planning risk and is explained in Section 5.1. The 90th percentile is first applied as this paper’s base case for the hosting capacity. The 90th percentile indicates a planning risk margin of 10%. The DSO is willing to consider future investment needs in the planning margin.

5.1. HC Estimation Applying 10% Planning risk

The hosting capacity estimation was done for the 90th percentile (10% planning risk). The results obtained are shown in Figure 4.
The values along the 90th percentile line in Figure 4 are obtained. They are shown in Figure 5. The values are compared with the 110% overvoltage limit.
In Figure 5, the number of customers with voltage values obtained from Figure 4 that do not exceed the 110% gives the allowable number of customers (hosting capacity). The hosting capacity is 26-customers out of the 33-customers (79%). The hosting capacity value was obtained at the 90th percentile, which is a 10% planning risk for a DSO. The DSO may take stricter or less strict planning risks in its planning or hosting capacity estimation. They will impact the number of customers allowable to connect solar PV. The cases for stricter and less strict planning risks were obtained and are shown in Section 5.2 and Section 5.3.

5.2. Stricter Planning risks

The stricter planning risks were applied to obtain hosting capacity. The HC was estimated for the 99th,96th, 93rd and 90th (base case) percentile values. The interpretation is planning risk margins of 1%, 4%, 7% and 10% (base case). The results obtained are shown in Figure 6.
The results in Figure 6 show a downward trend in the hosting capacities. A decrease in the planning risk margin from 10% to 7% shows a corresponding decrease in hosting capacity by 8%. There is a similar decrease in hosting capacity with a stricter planning risk margin from 10% to 4% and 1%, as shown in Figure 6. The change in planning risk margin from 10% to 1% (stricter planning) corresponds to a 31% decrease in the hosting capacity for the studied distribution network. Fewer customers can connect solar PV units when a DSO has strict planning risk.
The other option is for the DSO to be less strict. The studies were done for less strict planning risk margin examples that a DSO can opt to select for hosting capacity estimation. The results are shown in Section 5.3.

5.3. Less Strict Planning Risk

The less strict planning risks were applied to obtain hosting capacity. The HC was estimated for the 60th, 70th, 80th and 90th (base case) percentile values. The interpretation of the percentiles is the planning risk margins of 40%, 30%, 20% and 10% (base case). The results obtained are shown in Figure 7.
The increase in the planning risk margin from 10% to 20%, which is being less strict, cause an increase in the hosting capacity by 15%. More customers in the distribution network can connect solar PV units. A further increase in the planning risk margin from 10% to 30% and 40% enables all considered customers (33) to be allowed to connect their solar PV units. The number of customers allowed to connect their solar PV units increased with an increase in the planning risk margin, as observed in Figure 7.

6. Discussion

The hosting capacity calculations in this paper have considered the planning risk margin. DSOs consider higher levels of planning risk and stricter margins. DSO’s account for the risk of overvoltage or overloading in their distribution network planning. The actual value taken is not known.
In the base case, the 90th percentile was considered, and the interval range of one customer with solar PV to 33-customers. In this case, 79% of the customers would not exceed the overvoltage margins. The planning risk margin accepts that an overvoltage may still occur if solar PV is installed at certain locations that are electrically weak. In the initial case, 10% is shown as the tolerance for the latter overvoltage at those locations in distribution networks.
The assessment of the two levels of decision, which are strict and less strict planning risk margins, showed several aspects of the hosting capacity. When there is an overvoltage, mitigation measures are needed to reduce the risk of exceeding the limit. When stricter planning risk is considered, mitigation measures are less likely to be needed than less strict levels. The number of customers allowed due to a particular planning risk margin will lead to investments for overvoltage mitigations. When a DSO considers a less strict planning risk margin, more investment for mitigation measures is needed. It is the opposite when a stricter planning risk margin is taken.
The planning risk margin depends on countries’ laws and regulatory frameworks. In addition, the tariff settings and structure will also influence the DSO’s choice. The two will vary from country to country and among utility companies. Choice one of the levels in Figure 3 (S1, S2, S3 or S4) will influence the cost and investments needed for solar PV in distribution networks.
The planning risk is often taken in the planning of distribution networks. The decision taken by DSO’s is a combination of aleatory and epistemic uncertainties. The value of the planning risk accounts for the combination of the two uncertainties. It is not known by DSO’s that this value considers the uncertainties and impacts the investment profile that will be needed in the future. This paper shows that it could be a massive investment to counter the possibility of overvoltage violations due to solar PV. It could also prevent the need for it when careful planning is done and the levels selected already consider the future entry of new consumption (EV) or production (PV). A certain planning risk margin must be considered.
The planning risk margin obtained from the epistemic PDF explained in Section 4 highlights the complex nature of epistemic uncertainty regarding hosting capacity estimations. Examples include the number of customers that will install solar PV in future, that customer’s location, solar PV size and the DSO planning risk margin. The epistemic uncertainties influence the hosting capacity and need to be assessed through different possibilities with sensitivity analysis. It is because information or data collection may require an extended period. The possible future trends can be evaluated without the needed data or information through different scenarios.
The assessment in the paper considered the penetration of solar PV. The planning risk applies to other sources. It can include electric vehicle (EV) charging in distribution networks. The concept of EV charging, which falls under new electricity consumption, presents the risk of undervoltage or overloading cables, lines or transformers. The charging aspect of EVs has uncertainties associated with the estimation of the hosting capacity. The planning risk approach in the latter case acknowledges that undervoltage or overloading can occur in the distribution network under EV charging.
The method has outlined the impact of planning risk margin. The remaining question is what values DSO’s use. What is the distribution of these values when combined when the aleatory uncertainties? What does a particular DSO consider among S1, S2, S3 and S4 in Figure 3? What has been used in Figure 3 is an arbitrary distribution function. A step further in the development of this paper is obtaining the trends among DSO’s globally. It will give an indication and a possibility to estimate the actual probability distribution function. Therefore, more data is needed to construct the actual PDF in the industry.

7. Conclusions

The paper has presented a stochastic approach considering the epistemic PDF termed the planning risk that gives possibilities of what DSO’s use for planning. The approach considered the aspect of optimal solar PV in a different dimension with acceptable planning risk. A detailed explanation has been given to show the significance and origin of the planning risk that DSOs often take.
The study has shown the impact of the planning risk on the hosting capacity estimations. It is concluded that the less strict the planning risk is (flexibility of the DSO), the more investments will be needed in the future for mitigations to operate below the limit. Alternatively, the more strict a DSO is with planning risk margin entails that less investment will be needed for mitigations in future. The mitigations in both cases will allow more customers to install solar PV units without exceeding the overvoltage limits.

Funding

The work was funded by Energimyndigheten, Skellefteå Kraft Elnät AB and Umeå Energi AB.

Institutional Review Board Statement

Not Applicable.

Informed Consent Statement

Not Applicable.

Data Availability Statement

The data used in this paper is provided within and is also referenced.

Conflicts of Interest

The authors declare no conflict of interest.

References

  1. Chihota, M.J.; Bekker, B.; Gaunt, T. A stochastic analytic-probabilistic approach to distributed generation hosting capacity evaluation of active feeders. Int. J. Electr. Power Energy Syst. 2022, 136, 107598. [Google Scholar] [CrossRef]
  2. Pinto, R.S.; Unsihuay-Vila, C.; Tabarro, F.H. Reliability-constrained robust expansion planning of active distribution networks. IET Gener. Transm. Distrib. 2022, 16, 27–40. [Google Scholar] [CrossRef]
  3. Koirala, A.; Van Acker, T.; D’Hulst, R.; Van Hertem, D. Hosting capacity of photovoltaic systems in low voltage distribution systems: A benchmark of deterministic and stochastic approaches. Renew. Sustain. Energy Rev. 2022, 155, 111899. [Google Scholar] [CrossRef]
  4. Uzum, B.; Onen, A.; Hasanien, H.M.; Muyeen, S.M. Rooftop Solar PV Penetration Impacts on Distribution Network and Further Growth Factors—A Comprehensive Review. Electronics 2020, 10, 55. [Google Scholar] [CrossRef]
  5. Fatima, S.; Püvi, V.; Lehtonen, M. Comparison of Different References When Assessing PV HC in Distribution Networks. Clean Technol. 2021, 3, 123–138. [Google Scholar] [CrossRef]
  6. Fatima, S.; Püvi, V.; Lehtonen, M. Review on the PV Hosting Capacity in Distribution Networks. Energies 2020, 13, 4756. [Google Scholar] [CrossRef]
  7. Zubo, R.H.A.; Mokryani, G.; Rajamani, H.-S.; Aghaei, J.; Niknam, T.; Pillai, P. Operation and Planning of Distribution Networks With Integration of Renewable Distributed Generators Considering Uncertainties: A Review. Renew. Sustain. Energy Rev. 2017, 72, 1177–1198. [Google Scholar] [CrossRef]
  8. Awadallah, S.K.E.; Milanović, J.V. Quantification of aleatory and epistemic uncertainty in bulk power system reliability evaluation. In Proceedings of the 2013 IEEE Grenoble Conference, Grenoble, France, 16–20 June 2013; pp. 1–6. [Google Scholar]
  9. Gholami, K.; Karimi, S.; Anvari-Moghaddam, A. Multi-objective Stochastic Planning of Electric Vehicle Charging Stations in Unbalanced Distribution Networks Supported by Smart Photovoltaic Inverters. Sustain. Cities Soc. 2022, 84, 104029. [Google Scholar] [CrossRef]
  10. Ehsan, A.; Yang, Q. Optimal integration and planning of renewable distributed generation in the power distribution networks: A review of analytical techniques. Appl. Energy 2018, 210, 44–59. [Google Scholar] [CrossRef]
  11. Soroudi, A.; Amraee, T. Decision making under uncertainty in energy systems: State of the art. Renew. Sustain. Energy Rev. 2013, 28, 376–384. [Google Scholar] [CrossRef]
  12. Hamidan, M.-A.; Borousan, F. Optimal planning of distributed generation and battery energy storage systems simultaneously in distribution networks for loss reduction and reliability improvement. J. Energy Storage 2022, 46, 103844. [Google Scholar] [CrossRef]
  13. Mulenga, E.; Bollen, M.H.; Etherden, N. Solar PV stochastic hosting capacity in distribution networks considering aleatory and epistemic uncertainties. Int. J. Electr. Power Energy Syst. 2021, 130, 106928. [Google Scholar] [CrossRef]
  14. Mulenga, E.; Bollen, M.H.; Etherden, N. Distribution networks measured background voltage variations, probability distributions characterization and Solar PV hosting capacity estimations. Electr. Power Syst. Res. 2021, 192, 106979. [Google Scholar] [CrossRef]
  15. Mulenga, E.; Bollen, M.H.; Etherden, N. A review of hosting capacity quantification methods for photovoltaics in low-voltage distribution grids. Int. J. Electr. Power Energy Syst. 2020, 115, 105445. [Google Scholar] [CrossRef]
  16. Noorollahi, Y.; Aligholian, A.; Golshanfard, A. Stochastic energy modeling with consideration of electrical vehicles and renewable energy resources—A review. J. Energy Manag. Technol. 2020, 4, 13–26. [Google Scholar] [CrossRef]
  17. Lliuyacc-Blas, R.; Kepplinger, P. Violation-mitigation-based method for PV hosting capacity quantification in low voltage grids. Int. J. Electr. Power Energy Syst. 2022, 142, 108318. [Google Scholar] [CrossRef]
  18. Kiureghian, A.D.; Didevsen, O. Aleatory or epistemic? Does it matter? Struct. Saf. 2009, 31, 105–112. [Google Scholar] [CrossRef]
  19. Munikoti, S.; Abujubbeh, M.; Jhala, K.; Natarajan, B. A novel framework for hosting capacity analysis with spatio-temporal probabilistic voltage sensitivity analysis. Int. J. Electr. Power Energy Syst. 2022, 134, 107426. [Google Scholar] [CrossRef]
  20. Munikoti, S.; Natarajan, B.; Jhala, K.; Lai, K. Probabilistic Voltage Sensitivity Analysis to Quantify Impact of High PV Penetration on Unbalanced Distribution System. IEEE Trans. Power Syst. 2021, 36, 3080–3092. [Google Scholar] [CrossRef]
  21. Arshad, A.; Lehtonen, M. A Stochastic Assessment of PV Hosting Capacity Enhancement in Distribution Network Utilizing Voltage Support Techniques. IEEE Access 2019, 7, 46461–46471. [Google Scholar] [CrossRef]
  22. Arshad, A.; Püvi, V.; Lehtonen, M. Monte Carlo-Based Comprehensive Assessment of PV Hosting Capacity and Energy Storage Impact in Realistic Finnish Low-Voltage Networks. Energies 2018, 11, 1467. [Google Scholar] [CrossRef]
  23. Torquato, R.; Salles, D.; Pereira, C.O.; Meira, P.C.M.; Freitas, W. A Comprehensive Assessment of PV Hosting Capacity on Low-Voltage Distribution Systems. IEEE Trans. Power Deliv. 2018, 33, 1002–1012. [Google Scholar] [CrossRef]
  24. Bollen, M.H.J.; Rönnberg, S.K. Hosting Capacity of the Power Grid for Renewable Electricity Production and New Large Consumption Equipment. Energies 2017, 10, 1325. [Google Scholar] [CrossRef]
  25. Billinton, R.; Huang, D. Aleatory and Epistemic Uncertainty Considerations in Power System Reliability Evaluation. In Proceedings of the 10th International Conference on Probablistic Methods Applied to Power Systems, Rincon, PR, USA, 25–29 May 2008; pp. 1–8. [Google Scholar]
  26. Soroudi, A.; Ehsan, M.; Caire, R.; Hadjsaid, N. Possibilistic Evaluation of Distributed Generations Impacts on Distribution Networks. IEEE Trans. Power Syst. 2011, 26, 2293–2301. [Google Scholar] [CrossRef]
  27. Energiforsk. Overvoltage from Single Phase Solar Panels. Available online: https://energiforskmedia.blob.core.windows.net/media/24707/oeverspanning-fran-enfasanslutna-solpaneler-energiforskrapport-2018-506.pdf (accessed on 15 December 2018).
  28. Weedy, B.M.; Cory, B.J.; Jenkins, N.; Ekanayake, J.B.; Strbac, G. Electric Power Systems; Wiley: Hoboken, NJ, USA, 2012. [Google Scholar]
  29. Bollen, M.; Mulenga, E.; Rönnberg, S.; Etherden, N. Hosting Capacity of the Grid for Photovoltaic Installations: A Stochastic Approach Applied to Single-phase Connections. In Proceedings of the 8th Solar Integration Workshop—International Workshop on Integration of Solar Power into Power Systems, Stockholm, Sweden, 16–17 October 2018. [Google Scholar]
  30. Lindahl, J.; Oller Westerberg, A.; Vanky, K.; Berard, J. National Survey Report of PV Power Applications in Sweden 2020; Swedish Energy Agency: Stockholm, Sweden, 2021. [Google Scholar]
Figure 1. The flow chart for the stochastic hosting capacity approach in a distribution network for single-phase and three-phase solar PV.
Figure 1. The flow chart for the stochastic hosting capacity approach in a distribution network for single-phase and three-phase solar PV.
Electricity 03 00029 g001
Figure 2. The study distribution network with 83-customers connected.
Figure 2. The study distribution network with 83-customers connected.
Electricity 03 00029 g002
Figure 3. The epistemic PDF shows the expected future probability distribution with the levels of planning for S1, S2, S3 and S4.
Figure 3. The epistemic PDF shows the expected future probability distribution with the levels of planning for S1, S2, S3 and S4.
Electricity 03 00029 g003
Figure 4. The probability distribution function for the studied distribution network applying the epistemic PDF with the levels of planning of 10% (Margin above the black dotted line) for 90th percentile values for the customers.
Figure 4. The probability distribution function for the studied distribution network applying the epistemic PDF with the levels of planning of 10% (Margin above the black dotted line) for 90th percentile values for the customers.
Electricity 03 00029 g004
Figure 5. The 90th percentile values for the customers’ voltages in Figure 4 are applied to obtain the hosting capacity for the distribution network.
Figure 5. The 90th percentile values for the customers’ voltages in Figure 4 are applied to obtain the hosting capacity for the distribution network.
Electricity 03 00029 g005
Figure 6. The hosting capacity estimations for the different stricter planning risks of a DSO.
Figure 6. The hosting capacity estimations for the different stricter planning risks of a DSO.
Electricity 03 00029 g006
Figure 7. The hosting capacity estimations for the different less strict planning risks of a DSO.
Figure 7. The hosting capacity estimations for the different less strict planning risks of a DSO.
Electricity 03 00029 g007
Publisher’s Note: MDPI stays neutral with regard to jurisdictional claims in published maps and institutional affiliations.

Share and Cite

MDPI and ACS Style

Mulenga, E. Solar PV Stochastic Hosting Capacity Assessment Considering Epistemic (E) Probability Distribution Function (PDF). Electricity 2022, 3, 586-599. https://doi.org/10.3390/electricity3040029

AMA Style

Mulenga E. Solar PV Stochastic Hosting Capacity Assessment Considering Epistemic (E) Probability Distribution Function (PDF). Electricity. 2022; 3(4):586-599. https://doi.org/10.3390/electricity3040029

Chicago/Turabian Style

Mulenga, Enock. 2022. "Solar PV Stochastic Hosting Capacity Assessment Considering Epistemic (E) Probability Distribution Function (PDF)" Electricity 3, no. 4: 586-599. https://doi.org/10.3390/electricity3040029

APA Style

Mulenga, E. (2022). Solar PV Stochastic Hosting Capacity Assessment Considering Epistemic (E) Probability Distribution Function (PDF). Electricity, 3(4), 586-599. https://doi.org/10.3390/electricity3040029

Article Metrics

Back to TopTop