Abstract
We explored how VR technology models can be applied to live-streaming e-commerce teaching. We employed relevant real-time data analysis and feedback to design a virtual simulation experimental platform to provide students with personalized experiences in live-streaming e-commerce operations in traditional e-commerce courses. In this study, different contexts were integrated into live-streaming e-commerce teaching, and a standardized course for contextualized live-streaming e-commerce teaching was designed in a standardized process consisting of the following steps: “introduction link”, “theoretical explanation”, “virtual simulation operation”, and “summary and feedback”. Virtual simulation technology was standardized in contextualized live-streaming e-commerce teaching by simplifying the design of live-streaming e-commerce courses to enhance students’ practical skills.
1. Introduction
The effectiveness of live-streaming e-commerce has become an important issue amid the wide use of e-commerce in China. In the e-commerce industry, cultivating experts is key to ensuring effectiveness. In traditional e-commerce education, it is difficult to cultivate experts who have a great deal of practical skills. Therefore, the factors affecting the contextualized teaching of live-streaming e-commerce and the design of a virtual simulation platform were identified. The results will help develop an immersive learning and practice environment by simulating sound, light, and visual effects in live-streaming e-commerce operations such that the simulated environment seems as close to a real environment as possible [1,2].
After extensive data analysis, we examined the business processes of the existing classic live-streaming e-commerce industry to identify the following processes and their critical nodes; copywriting planning, live-streaming processes, data collection and analysis, and post-sales management. Based on the results, we designed a virtual simulation platform for traditional e-commerce courses that simulates the operations of live-streaming e-commerce platforms based on conventional knowledge and processes [3]. Real-time data from live streams were used to determine click-through rates for important listed products and traffic for user interactions. Relevant algorithms were used to provide students with feedback on the actual market environment and enhance students’ experiences to help them understand data logic and the live-streaming experience [4].
2. Virtual Reality and E-Commerce Scenario Teaching
A contextualized live-streaming e-commerce teaching system based on VR was set up on personal computers and workstations to effectively reduce the difficulty of the virtual simulation of the environment in the live-streaming e-commerce courses. A series of relevant methods were tested to standardize the processes in the course and the principles of VR. One-to-one mapping of spherical 3D coordinates onto 2D plane coordinates was conducted, as shown in Figure 1. This method involves correlating points in 3D with specific coordinates on the 2D plane (Figure 1). Using algorithms and 3D space-rendering methods, each point is mapped one-to-one, and the 3D scene is reproduced in 2D coordinates to achieve better 3D visual effects. Based on a timeline, audio–visual effects are enhanced, thereby providing a superior interactive experience.
Figure 1.
Schematic diagram of spherical 3D mapping of coordinates to the 2D plane.
This process reduces development costs to enable widespread use. Teachers can add the latest content for live-streaming e-commerce courses, ensuring their students have real-time teaching and learning experiences. The algorithm converts spherical coordinates into two-dimensional coordinates, as shown in Equation (1).
Through simplification, Equation (2) can be derived:
where M is a 4 × 4 matrix.
In the same plane, when zw = 0, M is converted into a 3 × 3 matrix, as shown in Equation (3).
Combining the equations turns H into a homography matrix.
Using the corresponding matching points of the two related images on both sides of H, a plane in three-dimensional space can be mapped to the coordinate systems of the relevant images from two cameras (encoding) via the homography matrix H. The algorithm enables VR content creation and projection conversion using Equation (4). The equations are also used to map the matching-point pairs onto two images (eyes) and scale and rotate functions in combination with other matrices.
3. Model Design
3.1. Main Functions
The virtual simulation platform is composed of five teaching modules: personalized training, perceptual education, parenting class, after-school work, and a specific task. By integrating these modules, various needs can be met in live-streaming e-commerce education to help students learn from personalized training and apply their new knowledge to parenting classes and students’ after-school work [5].
We designed a context-based learning engine to set up different virtual scenes according to various situations. After logging into the system, students can see different scenes based on their conditions. Through simulation, the system effectively optimizes and showcases factors related to different products, various parameters, relevant customer data, and sales data. By replicating Scenes N, students can gain personalized experience in live-streaming e-commerce (Figure 2) [5,6].
Figure 2.
Functions of simulated virtual live-streaming e-commerce teaching system.
To make teaching entertaining, we adopted interactive activities, such as toys, sensory devices, and mobile phones. Introducing these devices and resources provides different personalized teaching tools, allowing students to continuously experience the advantages of contextualized teaching via this system.
3.2. Course Design
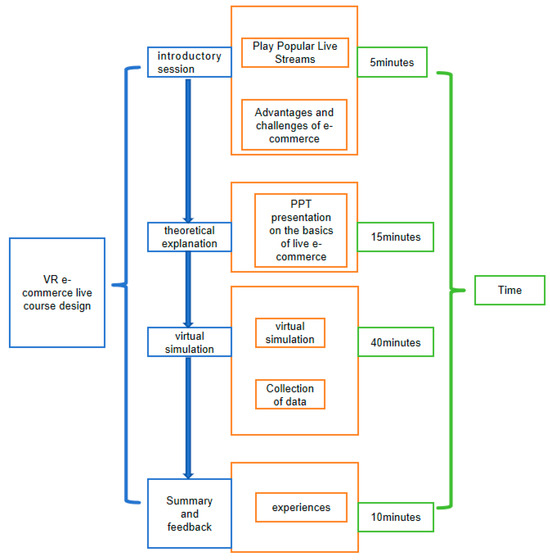
The VR live-streaming e-commerce course was designed based on the adaptation of various courses. The initial stage is the “introduction link”, where live-streaming e-commerce videos link relevant knowledge points to capture students’ attention, introduce the course theme, spark the students’ interest, and lay the groundwork for subsequent theoretical learning. In the “theoretical explanation” phase, the system presents traditional basic knowledge and theories from the database in MS PowerPoint format to introduce various models on different live-streaming e-commerce platforms. After the completion of these two phases, the system explains the planning and design, product introduction, and marketing strategies of live-streaming e-commerce, helping students achieve learning goals and form a closed loop [1,7,8] between theory and practical application. The system uses a question bank constructed based on case analysis. The “virtual simulation operation” module groups students into different virtual simulation spaces based on their previous learning experience, providing various simulated e-commerce scenes. In this module, different students need to complete tasks regarding personalized live-streaming themes, including live-streaming itself, pairing different products, and conducting live streams. The system records and analyzes the live-streaming data, enabling students to understand and master the details of live-streaming e-commerce and operate live-streaming businesses according to their circumstances, thereby allowing them to master key live-streaming skills. The “summary and feedback” module collects students’ business practices and records the performance of the corresponding teaching team, providing comments and summarizing issues and improvement measures regarding live-streaming e-commerce. Based on the results, the system’s capabilities keep enhancing (Figure 3) [5,9,10]. Figure 3 shows the activities, objectives, and time allocation of the four major links, which help teachers to better organize e-commerce live courses. By formulating management and assessment methods, the situations linked enable the achievement of expected results [11,12].
Figure 3.
Course design for the virtual simulation-based contextualized live-streaming e-commerce teaching system.
4. The Effects of VR Multi-Context Teaching
To validate the effects of VR multi-context teaching, we evaluated the effectiveness of VR technology in three scenes, the impact of data visualization, and the contextual teaching effect on live-streaming e-commerce. Three different scenes (Plots 1, 2, and 3) were designed to observe the relationship between online user numbers (dataSx) and transaction amounts (dataSy) in each scene. The experimental results are shown in Figure 4.
Figure 4.
Scene analysis of virtual-reality-simulation-based contextualized live-streaming e-commerce teaching system. Note: Blue dots may represent highly interactive users, green dots represent moderately interactive users, and pink dots represent low interactive users.
A significant positive correlation between the number of online users and transaction amounts was observed. A cluster of dense scattered points formed in the central area of the graph, indicating that most online users had a moderate level of consumption. By optimizing live content and other parameters, user engagement and transaction amounts were increased. Plot 1 presents the positive correlation between the number of online users and the transaction amount. Most points are concentrated in the central area, indicating that the number of users and the transaction amount conform to linear growth in live-broadcasting activities. The more users, the more transactions. In Plot 2, the data points are more dispersed than in Plot 1, and the transaction volume fluctuates greatly. The positive correlation was not significant, and the number of outliers increased due to the introduction of different strategies into teaching practices, causing more users to achieve higher total transaction prices. In Plot 3, the scatter range is further expanded, and the number of online users increases to about 14. The fluctuation of user numbers continues to stabilize, and the number of outliers increases, which means that the transaction volume shows a linear increase. This requires better content and product pricing strategies in teaching practices.
The experimental results show that the application of virtual reality simulation technology to live-streaming e-commerce teaching significantly impacted the number of online users and transaction volume. The teaching strategies produced different data and substantial differences in positive linear correlation. Such results highlight the importance of real-time data analysis when designing live-streaming e-commerce teaching strategies and further research on future contextualized simulation teaching in live-streaming e-commerce.
5. Conclusions
In this study, the feasibility and significance of virtual simulation technology in contextualized teaching for live-streaming e-commerce were validated. By using a virtual simulation experimental platform, three plots were created to show that students performed well in the entire process in a simulated live-streaming e-commerce environment. Through data visualization, they optimized practical skills, course design, marketing strategies, and other content, thereby enhancing their mastery of live-streaming e-commerce operations. With virtual simulation technology, a new model was constructed for live-streaming e-commerce education. Real-time data analysis enables rapid course iteration and the optimization of teaching resources, nurturing high-quality e-commerce experts. By integrating real-time data analysis, scene-based teaching in virtual simulation-based live-streaming e-commerce can be developed to further explore other virtual simulation technologies in various teaching environments. It is also necessary to integrate artificial intelligence and other technologies to enhance the model’s ability.
Author Contributions
Conceptualization, K.P., D.D. and S.Y.W.; methodology, K.P. and S.Y.W.; software, K.P.; validation, K.P.; formal analysis, K.P.; investigation, K.P.; resources, K.P.; data curation, K.P.; writing—original draft preparation, K.P.; writing—review and editing, D.D. and S.Y.W.; visualization, K.P.; supervision, K.P.; project administration, K.P.; funding acquisition, K.P. All authors have read and agreed to the published version of the manuscript.
Funding
This research received no external funding.
Institutional Review Board Statement
Not applicable.
Informed Consent Statement
Informed consent was obtained from all subjects involved in the study.
Data Availability Statement
Data sharing is not applicable to this article.
Conflicts of Interest
The authors declare no conflict of interest.
References
- Su, Y. Research on the construction of curriculum system of cross-border e-commerce professional group in higher vocational colleges under the background of industry-teaching integration. J. Hubei Open Vocat. Coll. 2025, 4, 46–49. (In Chinese) [Google Scholar]
- Chen, Z.; Zhang, H. Research on visualization of environmental landscape design based on digital entertainment platform and immersive VR experience. Entertain. Comput. 2025, 52, 100820. [Google Scholar] [CrossRef]
- Ren, X.; He, J.; Han, T.; Liu, S.; Lv, M.; Zhou, R. Exploring the effect of fingertip aero-haptic feedforward cues in directing eyes-free target acquisition in VR. Virtual Real. Intell. Hardw. 2024, 6, 113–131. [Google Scholar] [CrossRef]
- Zhang, H. Image acquisition based on computer vision technology for optimizing thermal energy in building environments and simulating VR interior design. Therm. Sci. Eng. Prog. 2024, 55, 102961. [Google Scholar] [CrossRef]
- Jiang, X.; Zhou, W.; Sun, J.; Chen, S.; Fung, A. Empathy enhancement through VR: A practice-led design study. Int. J. Hum. -Comput. Stud. 2025, 194, 103397. [Google Scholar] [CrossRef]
- Kim, J.; Hong, S.; Song, M.; Kim, K. Visual Attention and Pulmonary VR Training System for Children with Attention Deficit Hyperactivity Disorder. IEEE Access 2024, 12, 53739–53751. [Google Scholar] [CrossRef]
- Qin, H.; Hu, J. Innovation and Practice of Agricultural Product E-commerce Operation + Technology Integration Application under the Multiple Synergy of School Union. Microcomputer 2024, 1, 79–81. (In Chinese) [Google Scholar]
- Mei, H. The negative influence of e-commerce live broadcasting on college students’ values. E-Commer. Rev. 2025, 14, 4. [Google Scholar] [CrossRef]
- Li, R.; Ma, B.; Zhang, P.; Gao, X. The Mechanism of E-commerce AI Broadcaster Characteristics Influencing Consumer Purchase Intention—Based on Dual Perspectives of Technological Perception and Social Interaction. J. Beijing Inst. Technol. (Soc. Sci. Ed.) 2025, 27, 127–144. [Google Scholar] [CrossRef]
- Li, R.; Chen, C. Research on the Construction of E-commerce Live-streaming Talent Team in Key Assistance Counties for Rural Revitalization. Agric. Technol. 2025, 45, 127. (In Chinese) [Google Scholar]
- Jin, H. Discussion on Logistics Supply Chain Synergy Optimization Strategy in Live E-commerce. Logist. Sci. Technol. 2025, 4, 124–126. (In Chinese) [Google Scholar]
- Luo, P. Innovative Path of Rural Cross-border E-commerce Business English Talent Cultivation in Higher Vocational Colleges and Universities under the Background of Rural Revitalization. Kong Zhong Mei Yu 2025, 1, 13–15. (In Chinese) [Google Scholar]
Disclaimer/Publisher’s Note: The statements, opinions and data contained in all publications are solely those of the individual author(s) and contributor(s) and not of MDPI and/or the editor(s). MDPI and/or the editor(s) disclaim responsibility for any injury to people or property resulting from any ideas, methods, instructions or products referred to in the content. |
© 2025 by the authors. Licensee MDPI, Basel, Switzerland. This article is an open access article distributed under the terms and conditions of the Creative Commons Attribution (CC BY) license (https://creativecommons.org/licenses/by/4.0/).



