Abstract
Digital non-metric cameras with high-resolution capabilities are being used in various domains such as digital heritage, artifact documentation, art conservation, and engineering applications. In this study, a novel approach consisting of the application of the combined use of close-range photogrammetry (CRP) and mapping techniques is used to capture the depth of a mural digitally, serving as a database for the preservation and archiving of historic murals. The open hall next to the main sanctuary of the Virupaksha temple in Hampi, Karnataka, India, which is a UNESCO World Heritage site, depicts cultural events on a mural-covered ceiling. A mirrorless Sony Alpha 7 III camera with a full-frame 24 MP CMOS sensor mounted with a 50 mm lens and 24 mm lens has been used to acquire digital photographs with an image size of 6000 × 6000 pixels. The suggested framework incorporates five main steps: data acquisition, color correction, image mosaicking, orthorectification, and image filtering. The results show a high level of accuracy and precision attained during the image capture and processing steps. A comparative study was performed in which the 24 mm lens orthoimage resulted in an image size of 9131 × 14,910 and a pixel size of 1.05 mm, whereas the 50 mm lens produced a 14,283 × 21,676 image size and a pixel size of 0.596 mm of the mural on the ceiling. This degree of high spatial resolution is essential for maintaining the fine details of the artwork in the digital documentation as well as its historical context, subtleties, and painting techniques. The study’s findings demonstrate the effectiveness of using digital sensors with the close-range photogrammetry (CRP) technique as a useful method for recording and preserving historical ceiling murals.
1. Introduction
Close-range photogrammetry is a highly valuable documentation technique, particularly in the context of cultural heritage preservation. Its significance lies in its capability to deliver high-resolution images that offer both general and detailed views of mural paintings and their overall condition [1]. In the broader landscape of non-metric cameras with high-resolution capabilities, these technologies find application across various domains, encompassing digital heritage, artifact documentation, art conservation, and engineering applications [2]. The relevance of preserving historical murals becomes even more evident when specific cultural treasures are considered, like the mural-covered ceiling in the open hall adjacent to the main sanctuary of the Virupaksha temple in Hampi, Karnataka, India. This site, recognized as a UNESCO World Heritage Site, serves as a canvas for depicting cultural events through intricate murals, as depicted in Figure 1. These paintings are not mere artistic expressions; they hold the classification of historical paintings due to their portrayal of mythological epics and the grandeur of their respective eras. As historical artifacts, they provide a profound window into understanding diverse facets of the past, including cultural diversity, societal interests, art and architecture, economic conditions, and other valuable insights pertinent to the time in which they were created [3].
Figure 1.
The murals of the Virupaksha Temple’s ceiling at Hampi, Karnataka.
The research work presented here introduces a photogrammetry-based approach incorporating a digital technology-driven methodology to digitally preserve images of these historic murals [4]. Such preservation efforts take on immense importance as they safeguard the artistic techniques and symbolic elements embedded in these murals, thereby ensuring that the rich cultural heritage they represent remains accessible for future generations. The archiving of historical murals becomes a pivotal endeavor, not just for the preservation of artistic expressions but also for the preservation of the historical narratives and cultural identities they encapsulate.
These paintings are considered to be in the genre of historical paintings, as they depict the epics of mythology and the glory of their period. They aid in the understanding of cultural diversities, social interests, art and architecture, economic conditions, and other such information related to the period of their casting.
2. Materials and Methods
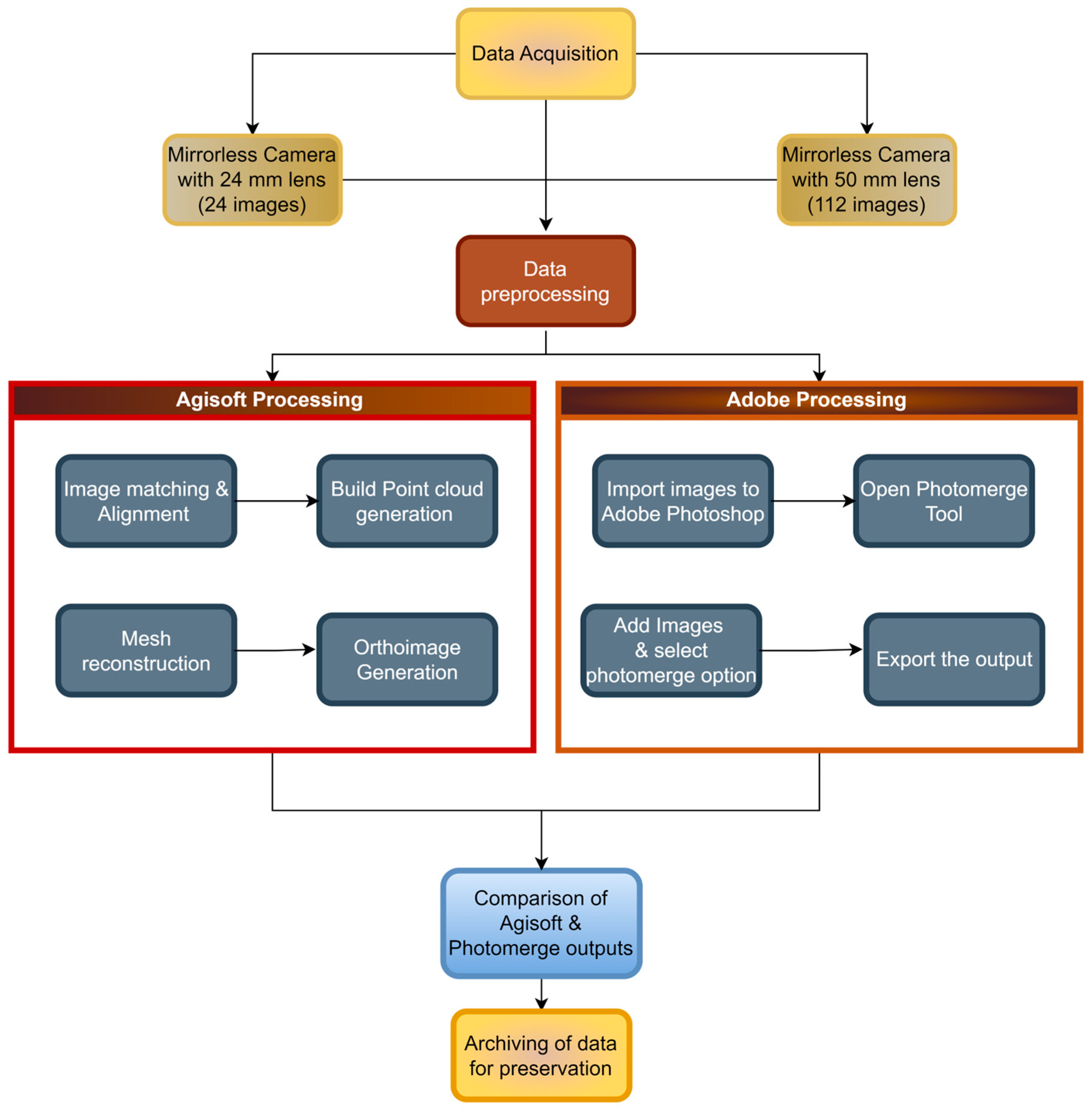
Figure 2 serves as an illustrative representation of the comprehensive methodology adopted for this study. The dataset utilized in this research comprised a total of 112 images. These images were meticulously acquired using a mirrorless Sony Alpha 7 III camera equipped with a 50 mm lens. Additionally, a secondary dataset consisting of 24 images was collected, with this set employing a 24 mm lens with an image size of 6000 × 4000 pixels.
Figure 2.
Flowchart depicting the methodology for the archiving and preservation of murals.
Considering the nature of the target object, characterized as flat and elongated, a deliberate approach was taken during the image acquisition phase. Specifically, a substantial overlap of 60 percent was maintained, both in the forward and adjacent directions, to ensure comprehensive coverage and optimal data capture.
It is important that, prior to any processing steps, a critical prerequisite is upheld: the preservation of the original geometric integrity of the acquired images. Any type of change was forbidden under this strict commitment, including cropping, rotating, resizing, and similar adjustments [5]. This strict adherence to maintaining the original image data was imperative to avoid potential software failures or the generation of highly inaccurate results, ensuring the integrity and fidelity of the subsequent analyses.
2.1. Image Matching and Alignment
In the image matching step, the imported images were organized into segments known as chunks within the Metashape software version 2.0.4. Here, the software took on the crucial task of evaluating the positions of the cameras at the moment each image was acquired (Figure 3). This evaluation relied upon a set of parameters known as interior and exterior orientation parameters. These parameters encompass several critical factors, including the camera’s focal length, the coordinates of the image’s principal point, and the distortion characteristics of the camera’s lens.
Figure 3.
Camera stations and their position after the alignment stage.
Aerotriangulation, a mathematical method involving bundle block adjustment and collinearity equations, was used to precisely establish the cameras’ positions and orientations. This process calculated both exterior (position and orientation relative to the object) and interior (intrinsic camera properties) orientation parameters for each image.
This collaborative adjustment procedure was crucial because it significantly enhanced the accuracy and consistency of the exterior orientation characteristics for all the images in the dataset. By aligning and adjusting the images in this manner, the software ensured that subsequent steps in the image processing pipeline would be based on a solid foundation of precise camera positions and orientations [6].
In total, an impressive number of 85,654 points were generated during this step of the process. These points serve as reference markers and play a pivotal role in subsequent stages of the photogrammetry process, ultimately contributing to the creation of detailed and accurate reconstructions and orthoimages [7].
2.2. Dense Cloud Generation
In this phase of the process, matching and detection of feature points within the image dataset for depth maps was performed. The resultant tie-point data, derived from these matches, serves as the foundation for constructing a sparse 3D point cloud, which is a fundamental representation of the object’s geometry. To achieve even greater detail and precision, the next advancement from this sparse point cloud is to generate dense point clouds. This transformation is accomplished using dense stereo matching techniques, which, in turn, facilitate the creation of depth maps [8].
Depth maps play a pivotal role in the photogrammetry workflow. They are constructed for pairs of overlapping images by considering the relative exterior and interior orientation parameters obtained through the earlier bundle adjustment process. Each of these depth maps encapsulates vital information about the scene’s depth, effectively adding the dimension of depth to these 2D images. Notably, this Structure from Motion (SfM) approach leverages multiple pairwise camera combinations to generate individual depth maps, thus ensuring comprehensive coverage and depth in the data capture [9,10].
To enhance the overall quality of these depth maps, a mild filtering technique was employed, which operates by considering the color values of neighboring images and their corresponding pixels. Through this filtering process, the generation of 137 high-resolution depth maps was achieved, producing a significant outcome. These depth maps are characterized by their precision and detail, offering an intricate understanding of the object’s depth variation. This advanced level of detail is instrumental in the subsequent stages of the research, particularly in the creation of accurate 3D models and orthoimages, and contributes significantly to the preservation and documentation of historic murals.
2.3. Mesh and Orthoimage Generation
The software’s reconstruction process begins with the utilization of depth maps as input, allowing for the creation of a polygonal mesh. This mesh serves as the foundational structure onto which the original images are projected to generate the orthoimage. This orthomosaic represents the culmination of seamlessly merging the initial images, which undergo a transformation to create the selected projection, and in this instance, a mesh projection was utilized [11]. Also, the software offers a diverse range of projection parameters, encompassing options such as geographic, planar, and cylindrical projections, providing users with a high degree of flexibility. In the context of this study, the planar projection was thoughtfully chosen, as it proves particularly well-suited for capturing facades and vertical objects with precision, ultimately contributing to the creation of the orthoimage [12].
3. Results and Discussions
The first dataset, comprising 112 images captured with a 50 mm focal length, produced an orthoimage with impressive dimensions of 14,283 × 21,676 pixels. The ground sampling distance, which quantifies how much physical space each pixel represents in the real world, is even more remarkable. In this case, it was an exceptional 0.576 mm per pixel, ensuring a high level of detail and precision in the resulting image, as shown in Figure 4. An additional dataset was captured with a 24 mm focal length, consisting of 24 images [13] for assessing the impact of focal length on the mural output images.
Figure 4.
(a) Orthoimage output of the ceiling mural depicting the epics; (b) detailed portion(s) of the mural showcasing its quality for archiving shown by arrows.
The outcome of processing this dataset was a slightly different orthoimage with dimensions of 9131 × 14,910 pixels. The ground sampling distance for this dataset measured 1.05 mm per pixel, which, while still respectable, was notably lower than that achieved with the 50 mm lens. This shift in resolution highlights the significant impact of focal length selection on the quality of orthoimages. It became evident that opting for the 50 mm lens was the superior choice for generating high-resolution orthoimages, as shown in Figure 5.
Figure 5.
(a) enlarged portion of ceiling mural using 24 mm lens; (b) detailed portion of the mural using 50 mm lens.
The second dataset consisted of 12 images, which were captured with a 24 mm focal length. Adobe Photoshop CC’s “Photomerge” tool was used, as this tool excels in seamlessly combining multiple images to create compositions such as panoramas. The result of this process was a panoramic image measuring 6545 × 11,327 pixels, with a ground sampling distance of approximately 1.5 mm per pixel, as mentioned in Table 1. However, a critical observation emerged when comparing this output with that of Agisoft: the presence of geometric distortion in the Photoshop-generated image.
Table 1.
Comparative analysis of orthoimage characteristics of Metashape and Photomerge.
Agisoft’s approach demonstrated better performance in handling these distortions, emphasizing the effectiveness of orthorectification, particularly in large-scale datasets and high-resolution mural documentation projects [14]. Orthorectification thus emerges as the preferred method for achieving the accuracy and distortion-free results required in such endeavors [15]. This detailed analysis underscores the significance of both focal length selection and processing tools in achieving optimal results in mural documentation. It showcases the importance of meticulous planning and technology choices in preserving and documenting historical artworks with precision.
4. Conclusions
The research work has successfully demonstrated the application of high-resolution non-metric cameras coupled with photogrammetry-based techniques for the preservation and archiving of historically significant murals. The study’s methodology, encompassing data acquisition, color correction, image mosaicking, orthorectification, and image filtering, has proven effective in generating sub-millimeter to millimeter precision in mural documentation. Through rigorous testing using the software tools Agisoft Metashape and Adobe Photoshop CC 2019, this research showcased the exceptional accuracy and precision attainable in image processing, thereby providing a valuable resource for art historians, conservators, and cultural heritage specialists. Furthermore, the study focused on the pivotal role of focal length selection, with the 50 mm lens emerging as the optimal choice for generating orthoimages. The clear impact of focal length on image resolution underscores the importance of lens selection in mural preservation efforts. Additionally, the study compared the results of Agisoft’s Metashape and Adobe Photoshop CC’s Photomerge tools, revealing a significant difference in terms of geometric distortion. The superiority of Agisoft’s approach in handling geometric distortions in this study highlights the efficacy of orthorectification, particularly in large-scale mural documentation projects.
This research contributes valuable insights and practical guidelines for the preservation of historical murals, offering a robust methodology and criteria for lens selection. As we look to the future, the applications of this technology extend far beyond the scope of this research. Firstly, the data acquired and methodologies developed here can serve as a foundation for the comprehensive preservation and restoration of mural paintings worldwide. By applying similar techniques, conservators and heritage specialists can accurately assess the state of mural art, plan conservation efforts, and monitor the impact of restoration work over time. Furthermore, the technology employed in this research has potential applications beyond mural paintings. It can be adapted for the preservation of other forms of cultural heritage, including sculptures, artifacts, and architectural elements. Detailed documentation of environmental stresses and their effects on monuments can aid in the development of preventive conservation strategies. Overall, this research not only advances our knowledge of mural preservation but also opens doors to a range of future applications and opportunities in the field of cultural heritage conservation, where advanced digital technology plays a pivotal role in safeguarding our artistic and historical treasures.
Author Contributions
Conceptualization, S.M.; data acquisition and processing, S.M.; data curation, S.M.; formal analysis, S.M. and A.B.; writing—original draft preparation, S.M.; writing—review and editing, S.M. and A.B.; visualization, S.M. and A.B.; supervision, A.B. All authors have read and agreed to the published version of the manuscript.
Funding
This research received no external funding.
Institutional Review Board Statement
Not applicable.
Informed Consent Statement
Not applicable.
Data Availability Statement
Data presented are original and were obtained by the authors.
Acknowledgments
The authors extend our gratitude to the Archaeological Survey of India and Suhaas Graphics for granting us permission and providing us with the digital equipment to conduct our study within the monument premises for this research.
Conflicts of Interest
The authors declare no conflicts of interest.
References
- D’amelio, S.; Brutto, M.L. Close Range Photogrammetry for Measurement of Paintings Surface Deformations NEPTIS-ICT-Based Solutions for Augmented Fruition and Exploration of Cultural Heritage View Project Special Issue on ‘3D Virtual Reconstruction for Archaeological Sites’ View Project CLOSE RANGE PHOTOGRAMMETRY FOR MEASUREMENT OF PAINTINGS SURFACE DEFORMATIONS. 2009. [Online]. Available online: https://www.researchgate.net/publication/237546517 (accessed on 9 January 2024).
- Higuchi, R.; Suzuki, T.; Shibata, M.; Taniguchi, Y.; Gülyaz, M. Digital non-metric image-based documentation for the preservation and restoration of mural paintings: The case of the Üzümlü Rock-hewn Church, Turkey. Virtual Archaeol. Rev. 2016, 7, 31–42. [Google Scholar] [CrossRef]
- Dallapiccola, A.L. Ceiling Paintings in the Virupaksha Temple, Hampi. South Asian Stud. 1997, 13, 55–66. [Google Scholar] [CrossRef]
- Champion, E.M.; Heritage, V. Virtual Heritage: A Guide; Ubiquity Press: London, UK, 2021. [Google Scholar] [CrossRef]
- Metashape User Manual Pro, V2.0. 2023. [Online]. Available online: https://www.agisoft.com/pdf/metashape-pro_2_0_en.pdf (accessed on 6 February 2024).
- Mallik, A.; Chaudhury, S.; Madan, S.; Dinesh, T.B.; Chandru, U.V. Archiving Mural Paintings Using an Ontology Based Approach. In Computer Vision—ACCV 2012 Workshops; Park, J.I., Kim, J., Eds.; Springer: Berlin/Heidelberg, Germany, 2013; pp. 37–48. [Google Scholar]
- Muralidhar, S.; Bhardwaj, A. Three-Dimensional Modelling and Visualization of Stone Inscriptions Using Close-Range Photogrammetry—A Case Study of Hero Stone. Eng. Proc. 2022, 27, 35. [Google Scholar] [CrossRef]
- Brutto, M.L.; Ebolese, D.; Fazio, L.; Dardanelli, G. 3D survey and modelling of the main portico of the Cathedral of Monreale. In 2018 IEEE International Conference on Metrology for Archaeology and Cultural Heritage, MetroArchaeo 2018—Proceedings; Institute of Electrical and Electronics Engineers Inc.: New York, NY, USA, 2018; pp. 271–276. [Google Scholar] [CrossRef]
- Jariwala, J.J.; Bhardwaj, A.; Khoshelham, K.; Raghavendra, S.; Khoshelham, K. Feasibility of Mobile Mapping System by Integrating Structure from Motion (SfM) Approach with Global Navigation Satellite System Role of Ground Control Points (GCPs) in Integration of Terrestrial Laser Scanner (TLS) and Close-Range Photogrammetry (CRP) View Project Visual Parking Space Detection Using Deep features View Project Feasibility of Mobile Mapping System By Integrating Structure from Motion (Sfm) Approach with Global Navigation Satellite System. 2013. Available online: https://www.researchgate.net/publication/275771899 (accessed on 9 January 2024).
- Brandolini, F.; Patrucco, G. Structure-from-motion (Sfm) photogrammetry as a non-invasive methodology to digitalize historical documents: A highly flexible and low-cost approach? Heritage 2019, 2, 2124–2136. [Google Scholar] [CrossRef]
- Ion, R.-M.; Vasile, D. Digital Presentation and Preservation of Cultural and Scientific Heritage. 2020. Available online: https://www.researchgate.net/publication/344288539_Digital_Presentation_and_Preservation_of_Cultural_and_Scientific_Heritage (accessed on 6 February 2024).
- Soto-Martin, O.; Fuentes-Porto, A.; Martin-Gutierrez, J. A Digital Reconstruction of a Historical Building and Virtual Reintegration of Mural Paintings to Create an Interactive and Immersive Experience in Virtual Reality. Appl. Sci. 2020, 10, 597. [Google Scholar] [CrossRef]
- D’Amelio, S.; Brutto, M.L. Close range photogrammetry for measurement of paintings surface deformations. Int. Arch. Photogramm. Remote Sens. Spat. Inf. Sci. 2009, 38, 6. [Google Scholar]
- Kingsland, K. Comparative analysis of digital photogrammetry software for cultural heritage. Digit. Appl. Archaeol. Cult. Herit. 2020, 18, e00157. [Google Scholar] [CrossRef]
- Zhang, Z.; Sun, M.; Ke, T. Precise Orthoimage Generation of Dunhuang Wall Painting. Photogramm Eng Remote Sens. 2011, 77, 631–640. [Google Scholar] [CrossRef]
Disclaimer/Publisher’s Note: The statements, opinions and data contained in all publications are solely those of the individual author(s) and contributor(s) and not of MDPI and/or the editor(s). MDPI and/or the editor(s) disclaim responsibility for any injury to people or property resulting from any ideas, methods, instructions or products referred to in the content. |
© 2024 by the authors. Licensee MDPI, Basel, Switzerland. This article is an open access article distributed under the terms and conditions of the Creative Commons Attribution (CC BY) license (https://creativecommons.org/licenses/by/4.0/).




