Detection of Non-Technical Losses in Special Customers with Telemetering, Based on Artificial Intelligence †
Abstract
1. Introduction
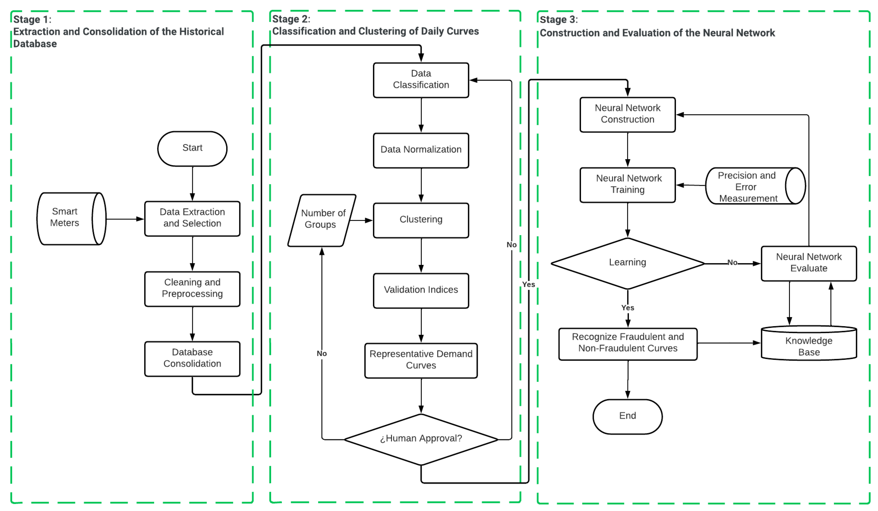
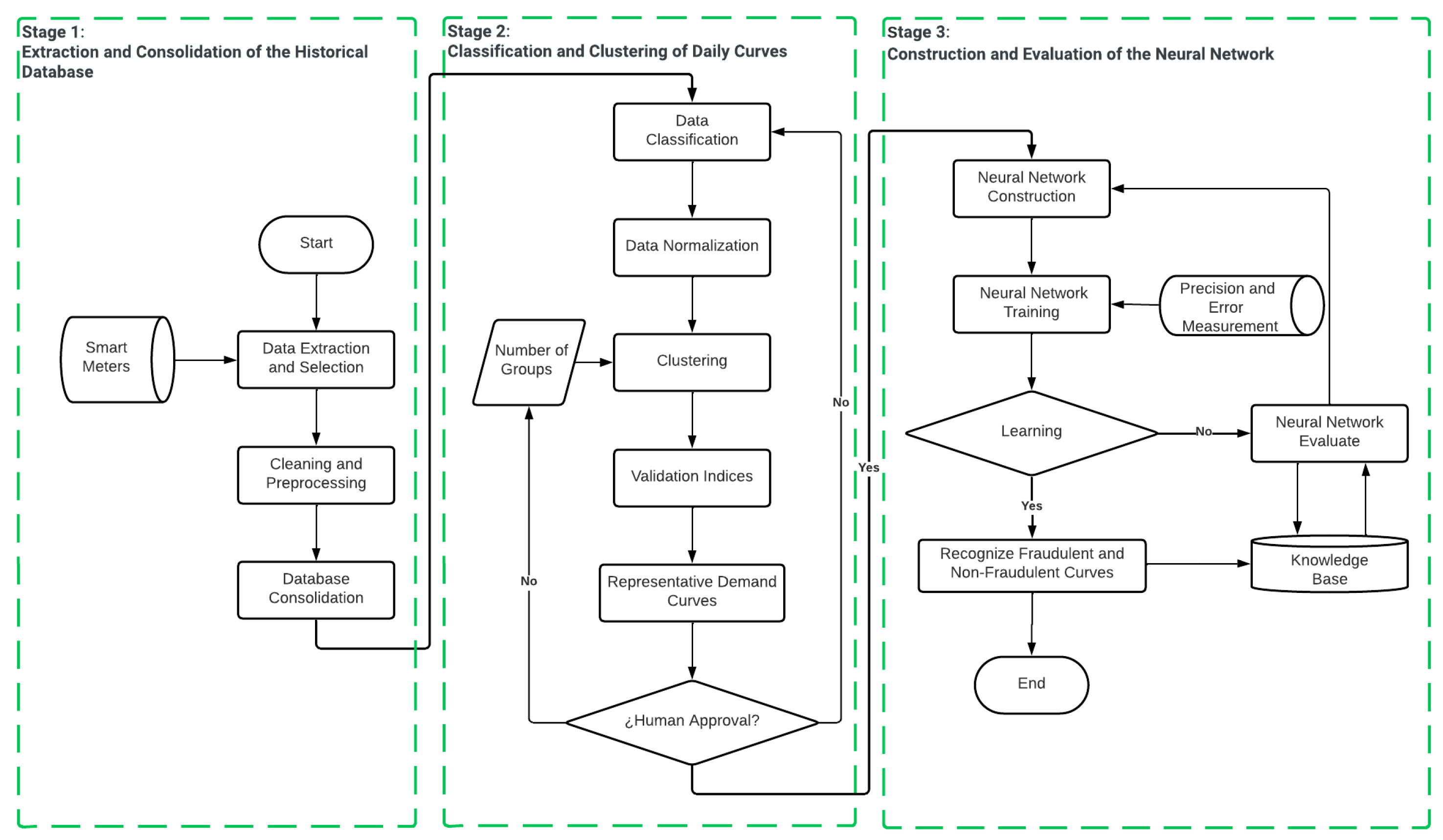
2. Methodological Proposal
2.1. Database Extraction and Consolidation
2.1.1. Extraction and Selection
2.1.2. Cleaning and Preprocessing
2.1.3. Consolidation of the Complete Data
2.2. Classification and Clustering of the Daily Curves
2.2.1. Data Reduction and Sorting
2.2.2. Data Normalization
2.2.3. Clustering
2.2.4. Validation Indexes
2.2.5. Definition of Groups
2.2.6. Conformation of Groups
2.2.7. Creation of Fraudulent Customers
2.3. Construction of the Neural Network
2.3.1. Construction of the Neural Network
2.3.2. Configuration of the Neural Network
3. Results
3.1. Accuracy
3.2. Losses
3.3. Tests
4. Conclusions
Author Contributions
Funding
Institutional Review Board Statement
Informed Consent Statement
Data Availability Statement
Acknowledgments
Conflicts of Interest
References
- Estupiñan, J.J.; Giral, D.A.; Martínez, F. Implementation of Algorithms Based on Support Vector Machines (SVM) for Electrical Systems: Subject Review; Francisco José de Caldas District University: Bogotá, Colombia, 2016. [Google Scholar]
- Bermeo, J.C.; Arguello, G.A.; Cepeda, J.C. Annual and Multiannual Statistics of the Ecuadorian Electrical Sector. Agency for the Regulation and Control of Energy and Non-Renewable Natural Resources. 2022, p. 30. Available online: https://www.controlrecursosyenergia.gob.ec/wp-content/uploads/downloads/2022/04/Estadistica2021.pdf (accessed on 30 July 2022).
- Berghout, T.; Benbouzid, M.; Ferrag, M.A. Multiverse Recurrent Expansion With Multiple Repeats: A Representation Learning Algorithm for Electricity Theft Detection in Smart Grids. IEEE Trans. Smart Grid 2023, 14, 4693–4703. [Google Scholar] [CrossRef]
- Monedero, Í.; Biscarri, F.; León, C.; Biscarri, J.; Millán, R. MIDAS: Detection of non-technical losses in electrical consumption using neural networks and statistical techniques. In Computational Science and Its Applications–ICCSA 2006; Springer: Berlin/Heidelberg, Germany, 2006. [Google Scholar]
- Chicco, G.; Napoli, R.; Piglione, F. Comparisons Among Clustering Techniques for Electricity Customer Classification. IEEE Trans. Power Syst. 2016, 21, 933–940. [Google Scholar] [CrossRef]
- Angelos, E.W.S.D.; Saavedra, O.R.; Cortés, O.A.C.; de Souza, A.N. Detection and Identification of Abnormalities in Customer Consumptions in Power Distribution Systems. IEEE Trans. Power Deliv. 2011, 26, 2436–2442. [Google Scholar] [CrossRef]
- Rossoni, A. Estimation of Technical and Commercial Losses: Methods Based on Load Flow and State Estimator. Master’s Thesis, Federal University of Rio Grande do Sul, Porto Alegre, Brazil, 2014. [Google Scholar]
- Monedero, I.; Biscarri, F.; León, C.; Guerrero, J.I.; Biscarri, J.; Millán, R. Detection of Frauds and other Non-Technical Losses in a Power Utility using Pearson Coefficient, Bayesian Networks and Decision Trees. Int. J. Electr. Power Energy Syst. 2012, 34, 90–98. [Google Scholar] [CrossRef]
- Jonathan, M.M.B.; Antonio, D.C. Customer Segmentation Using Electricity Smart Meter Data. Master’s Thesis, Higher School of Engineering and Technology, International University La Rioja, La Rioja, Spain, 2022. [Google Scholar]
- Llagua, J.L. Detection of Non-Technical Losses in Special Customers with Telemetering, Based on Artificial Intelligence with Application in EEASA; National Polytechnic School: Quito, Ecuador, 2023. [Google Scholar]
- Pau, G.C. Design and Implementation of a Classifier Using Neural Networks for a 3D Industrial Inspection System; Polytechnic University of Valencia: València, Spain, 2019. [Google Scholar]













| Zone | Description | Customers | Sample |
|---|---|---|---|
| 1 | Ambato | 142 | 60 |
| 2 | Pelileo | 43 | 10 |
| 3 | Pillaro | 13 | 3 |
| 4 | Baños | 11 | 5 |
| 5 | Patate | 8 | 2 |
| 7 | Pastaza | 43 | 8 |
| 8 | Palora | 2 | 2 |
| 10 | Quero | 14 | 3 |
| 11 | Tena | 19 | 5 |
| 12 | Archidona | 2 | 2 |
| TOTAL | 297 | 100 | |
| Ranking | Days | Data Frame |
|---|---|---|
| Group from Monday to Friday | 500 | 12,000 × 100 |
| Weekend group | 173 | 4152 × 100 |
| Holiday group | 58 | 1392 × 100 |
| Standard Deviation | Fraudulent Curves | ||||
|---|---|---|---|---|---|
| MIN | MAX | Min. % of Admissible Variation | % Min. of Variation Chosen | Max. % Variation Chosen | |
| Group Monday to Friday | 0.172888139 | 0.303566006 | 30.35% | 35.00% | 85.00% |
| Group Weekend | 0.228457341 | 0.32703843 | 32.70% | 35.00% | 85.00% |
| Group Holidays | 0.210337241 | 0.344457664 | 34.45% | 35.00% | 85.00% |
Disclaimer/Publisher’s Note: The statements, opinions and data contained in all publications are solely those of the individual author(s) and contributor(s) and not of MDPI and/or the editor(s). MDPI and/or the editor(s) disclaim responsibility for any injury to people or property resulting from any ideas, methods, instructions or products referred to in the content. |
© 2024 by the authors. Licensee MDPI, Basel, Switzerland. This article is an open access article distributed under the terms and conditions of the Creative Commons Attribution (CC BY) license (https://creativecommons.org/licenses/by/4.0/).
Share and Cite
Llagua Arévalo, J.L.; Pesántez Sarmiento, P.A. Detection of Non-Technical Losses in Special Customers with Telemetering, Based on Artificial Intelligence. Eng. Proc. 2024, 77, 29. https://doi.org/10.3390/engproc2024077029
Llagua Arévalo JL, Pesántez Sarmiento PA. Detection of Non-Technical Losses in Special Customers with Telemetering, Based on Artificial Intelligence. Engineering Proceedings. 2024; 77(1):29. https://doi.org/10.3390/engproc2024077029
Chicago/Turabian StyleLlagua Arévalo, José Luis, and Patricio Antonio Pesántez Sarmiento. 2024. "Detection of Non-Technical Losses in Special Customers with Telemetering, Based on Artificial Intelligence" Engineering Proceedings 77, no. 1: 29. https://doi.org/10.3390/engproc2024077029
APA StyleLlagua Arévalo, J. L., & Pesántez Sarmiento, P. A. (2024). Detection of Non-Technical Losses in Special Customers with Telemetering, Based on Artificial Intelligence. Engineering Proceedings, 77(1), 29. https://doi.org/10.3390/engproc2024077029

