Sustainable Supply Chain Management for Plastic Manufacturing in Small- and Medium-Sized Enterprises Using MCDA Method †
Abstract
1. Introduction
1.1. Background
1.2. Sustainable Supply Change Management
2. Literature Review
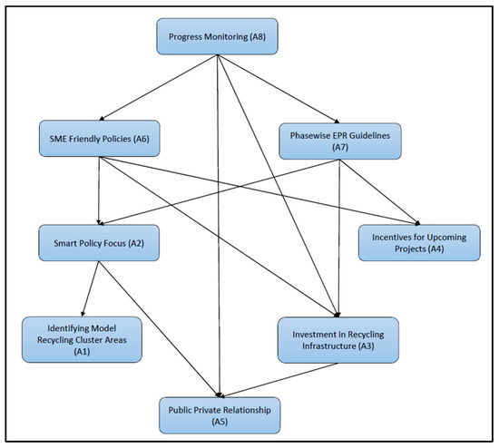
3. Research Findings
3.1. Circular Economy
3.2. Clean Manufacturing Techniques for Plastic
3.3. Extended Producer Responsibility (EPR)
3.4. Progress Monitoring: Tracing and Tracking
3.5. SME-Friendly Policies
4. Methodology
5. Discussion
5.1. MCDA Implications
5.2. Future Research Direction
6. Conclusions
Author Contributions
Funding
Informed Consent Statement
Data Availability Statement
Conflicts of Interest
References
- Carroll, A.B. A Three-Dimensional Conceptual Model of Corporate Performance. Acad. Manag. Rev. 1979, 4, 497–505. [Google Scholar] [CrossRef]
- Geyer, R.; Jambeck, J.R.; Law, K.L. Production, Use, and Fate of All Plastics Ever Made. Sci. Adv. 2017, 3, e1700782. [Google Scholar] [CrossRef] [PubMed]
- Martínez-Soria, V.; Gabaldón, C.; Penya-Roja, J.M.; Palau, J.; Álvarez-Hornos, F.J.; Sempere, F.; Soriano, C. Performance of a Pilot-Scale Biotrickling Filter in Controlling the Volatile Organic Compound Emissions in a Furniture Manufacturing Facility. J. Air Waste Manag. Assoc. 2009, 59, 998–1006. [Google Scholar] [CrossRef] [PubMed]
- Unilever’s Global Strategy for Reducing Supply Chain Plastic | Sustainability Magazine. Available online: https://sustainabilitymag.com/sustainability/unilevers-global-strategy-for-reducing-supply-chain-plastic (accessed on 9 May 2024).
- U.S. National Recycling Goal | US EPA. Available online: https://www.epa.gov/circulareconomy/us-national-recycling-goal (accessed on 9 May 2024).
- Sustainability Decarbonization and Industry Initiatives—Survey Findings and Analysis. Available online: https://www.aspentech.com/en/resources/report/sustainability-decarbonization-and-industry-initiatives-survey-findings-and-analysis (accessed on 11 February 2024).
- Ansari, Z.N.; Qureshi, M.N. Sustainability in Supply Chain Management: An Overview. IUP J. Supply Chain Manag. 2015, 12, 24–46. [Google Scholar]
- Seuring, S.; Mü Ller, M. From a Literature Review to a Conceptual Framework for Sustainable Supply Chain Management. J. Clean. Prod. 2008, 16, 1699–1710. [Google Scholar] [CrossRef]
- Carter, C.R.; Rogers, D.S. A Framework of Sustainable Supply Chain Management: Moving toward New Theory. Int. J. Phys. Distrib. Logist. Manag. 2008, 38, 360–387. [Google Scholar] [CrossRef]
- Page, M.J.; Moher, D.; Bossuyt, P.M.; Boutron, I.; Hoffmann, T.C.; Mulrow, C.D.; Shamseer, L.; Tetzlaff, J.M.; Akl, E.A.; Brennan, S.E.; et al. PRISMA 2020 Explanation and Elaboration: Updated Guidance and Exemplars for Reporting Systematic Reviews. BMJ 2021, 372, n160. [Google Scholar] [CrossRef] [PubMed]
- Das, S.; Barve, A.; Sahu, N.C.; Muduli, K. Enabling Artificial Intelligence for Sustainable Food Grain Supply Chains: An Agri 5.0 and Circular Economy Perspective. Oper. Manag. Res. 2023, 16, 2104–2124. [Google Scholar] [CrossRef]
- Chardine-Baumann, E.; Botta-Genoulaz, V. A Framework for Sustainable Performance Assessment of Supply Chain Management Practices. Comput. Ind. Eng. 2014, 76, 138–147. [Google Scholar] [CrossRef]
- Fiksel, J.; Sanjay, P.; Raman, K. Steps toward a Resilient Circular Economy in India. Clean Technol. Environ. Policy 1982, 23, 203–218. [Google Scholar] [CrossRef] [PubMed]
- Case Study: TerraCycle—Recycling the ‘Unrecyclable’. Available online: https://wedocs.unep.org/20.500.11822/40503 (accessed on 9 May 2024).
- Integrate Extended Producer Responsibility Within the International Plastics Treaty. Available online: https://apps1.unep.org/resolutions/uploads/integrate_epr_within_the_international_treaty_on_plastics_pollution_1.pdf (accessed on 9 May 2024).
- Why Queen of Raw Is One of the Most Innovative Companies of 2024. Available online: https://www.fastcompany.com/91039799/queen-of-raw-most-innovative-companies-2024 (accessed on 9 May 2024).
- Increasing the Circularity in Plastics Value Chains | Horizon-Europe.Gouv.Fr. Available online: https://www.horizon-europe.gouv.fr/increasing-circularity-plastics-value-chains-33592 (accessed on 9 May 2024).
- Daneshvar Rouyendegh, B.; Erol, S. Selecting the Best Project Using the Fuzzy ELECTRE Method. Math. Probl. Eng. 2012, 2012, 790142. [Google Scholar] [CrossRef]
- Kabir, G.; Hasin, A.; Ahsan, M. Comparative Analysis of TOPSIS and Fuzzy TOPSIS for the Evaluation of Travel Website Service Quality. Int. J. Qual. Res. 2012, 6, 169–185. [Google Scholar]
- Abraham, B. EPR for Plastic Packaging Waste Is a Step in the Right Direction But Has Set Impossible Targets. India Times, 2022. Available online: https://www.indiatimes.com/news/india/epr-guidelines-for-plastic-packaging-recycling-562665.html.
- Chidepatil, A.; Bindra, P.; Kulkarni, D.; Qazi, M.; Kshirsagar, M.; Sankaran, K. From Trash to Cash: How Blockchain and Multi-Sensor-Driven Artificial Intelligence can Transform Circular Economy of Plastic Waste? Adm. Sci. 2020, 10, 23. [Google Scholar] [CrossRef]
- MacArthur, D.E.; Waughray, D.; Stuchtey, M.R. The new plastic economy, rethinking the future of plastics. In World Economic Forum; Ellen MacArthur Foundation and McKinsey & Company: London, UK, 2016. [Google Scholar]
- Moktadir, A.; Rahman, T.; Jabbour, C.J.C.; Mithun Ali, S.; Kabir, G. Prioritization of drivers of corporate social responsibility in the footwear industry in an emerging economy: A Fuzzy AHP Approach. J. Clean. Prod. 2018, 201, 369–381. [Google Scholar] [CrossRef]




Disclaimer/Publisher’s Note: The statements, opinions and data contained in all publications are solely those of the individual author(s) and contributor(s) and not of MDPI and/or the editor(s). MDPI and/or the editor(s) disclaim responsibility for any injury to people or property resulting from any ideas, methods, instructions or products referred to in the content. |
© 2024 by the authors. Licensee MDPI, Basel, Switzerland. This article is an open access article distributed under the terms and conditions of the Creative Commons Attribution (CC BY) license (https://creativecommons.org/licenses/by/4.0/).
Share and Cite
Tundiya, H.; Palsaniya, M.A.; Panchal, N.; Topre, P.; Bhavsar, Y.; Khan, S.A. Sustainable Supply Chain Management for Plastic Manufacturing in Small- and Medium-Sized Enterprises Using MCDA Method. Eng. Proc. 2024, 76, 84. https://doi.org/10.3390/engproc2024076084
Tundiya H, Palsaniya MA, Panchal N, Topre P, Bhavsar Y, Khan SA. Sustainable Supply Chain Management for Plastic Manufacturing in Small- and Medium-Sized Enterprises Using MCDA Method. Engineering Proceedings. 2024; 76(1):84. https://doi.org/10.3390/engproc2024076084
Chicago/Turabian StyleTundiya, Hansraj, Mohammad Ali Palsaniya, Nishi Panchal, Pranav Topre, Yash Bhavsar, and Sharfuddin Ahmed Khan. 2024. "Sustainable Supply Chain Management for Plastic Manufacturing in Small- and Medium-Sized Enterprises Using MCDA Method" Engineering Proceedings 76, no. 1: 84. https://doi.org/10.3390/engproc2024076084
APA StyleTundiya, H., Palsaniya, M. A., Panchal, N., Topre, P., Bhavsar, Y., & Khan, S. A. (2024). Sustainable Supply Chain Management for Plastic Manufacturing in Small- and Medium-Sized Enterprises Using MCDA Method. Engineering Proceedings, 76(1), 84. https://doi.org/10.3390/engproc2024076084

