Abstract
Municipal drainage systems consist of sewer and stormwater pipes. These systems represent a huge investment of public money and are thus important to monitor, model, and manage to ensure optimal operation and service life. Since pipe deterioration is driven by a finite number of root causes and processes, it should be possible to define a uniform classification system that can be applied internationally for different objectives, such as deterioration modelling and asset management. A literature review revealed that no uniform classification system currently exists and that a range of different definitions and criteria are used. This paper proposes a uniform classification system for drainage pipes consisting of three top-level categories (failures, defects, and factors) with subcategories based on functional or temporal considerations. Each category is unambiguously defined, and a classification flow diagram is presented. Adopting a uniform classification system will allow future research to be interpreted more consistently and allow the results of different studies to be compared rationally.
1. Introduction
Municipal drainage systems consist of sewer and stormwater pipes. These systems represent a huge investment of public money and are thus important to monitor, model, and manage to ensure optimal operation and service life.
Drainage pipe deterioration is driven by a finite number of root causes and processes. Thus, it should be feasible and advantageous to have a rational classification system that can be universally applied in drainage pipe applications, such as deterioration modelling and asset management.
A literature review of existing classification systems revealed that no uniform classification system currently exists, with inconsistencies in terminology, definitions, and application. This paper proposes a uniform classification system that can be used for different purposes, including gravity pipe deterioration and asset management. A full description of the classification system can be found in a recent paper by the authors [1].
2. Top-Level Categories
Sewer failures develop over time, and it may take decades for a small defect to develop to the extent that intervention becomes necessary. Many parameters affect deterioration processes, whether problems such as sedimentation or cracks or external parameters such as rainfall or construction activities. Three top-level categories are proposed to deal with this complexity: failures, defects, and factors.
It is not always easy to distinguish between a defect and failure, and their difference may be a matter of degree. For instance, a small crack in a drainage pipe that does not affect its functionality is a defect, while pipe collapse caused by cracking is a failure. The question is, at what point the classification would shift from defect to failure?
The threshold proposed in this paper is that a failure is defined as a situation where society would expect immediate remedial action. For instance, if an inspection reveals that a pipe is cracked to the extent that it is in imminent danger of collapsing, this will be classified as a failure. The pipe is considered failed since it cannot be relied on to fulfil its function continually, and if no action is taken, the consequences may be catastrophic. Society would expect a water authority to take immediate action should such a situation be discovered.
The following formal definitions were adopted for the top-level categories [1]:
Failure: “A failure is defined as a state or event that has a negative impact on people, property or the environment and which society would expect immediate remedial action on.”
Defect: “A defect is defined as an undesirable problem or condition in the sewer system that does not constitute a failure in its own right.”
Factor: “A factor is defined as a property, condition, or event that may contribute to a defect or failure but isn’t a problem in its own right.”
3. Sub-Categories
Different conceptual bases for defining subcategories were considered for each top-level category. A useful reference point was the 2006 US National Research Council report [2], which applied the concept of water distribution system integrity. The three types of system integrity used were found to be useful for sub-classifying defects and failures and were adapted as follows [1]:
Physical integrity “refers to the maintenance of a physical barrier between the sewer system interior and the external environment.”
Hydraulic Integrity “refers to the maintenance of a desirable sewer flow capacity, minimum and maximum velocities, and sewage age.”
Quality Integrity “refers to maintaining acceptable sewage quality, avoiding the release of undesirable substances or generation of undesirable byproducts and avoiding contamination of the external environment.”
This concept was used to define the following subcategories for drainage pipe failures [1]:
Physical Failures “occur when sewer components structurally fail through a break or collapse to the extent that immediate remedial action is required.”
Hydraulic Failures “occur when the flow in system components exceed their hydraulic capacity to the extent that this leads to sewage overflows.”
Quality Failures “occur when releases into the sewage, internal sewage processes or exfiltration lead to contamination or odours inside or outside the system to the extent that immediate remedial action is required.”
The corresponding defect subcategories are defined as follows [1]:
Physical defects “weaken or breach the physical barrier between the sewage and the surrounding environment. This includes internal and external damage to pipes, linings, and joints.”
Hydraulic defects “reduce the capacity of sewer components to carry legitimate sewage flows. Legitimate sewage flows include all inflows that the sewage system is designed to carry, such as industrial and household wastewater. Hydraulic defects include problems that reduce the hydraulic capacity of system components (deposits and obstructions) and problems that illegitimately increase sewage flows, such as connections to the stormwater system, private drainage connections, and groundwater ingress.”
Quality defects “reduce the quality integrity of the system through the release or generation of undesirable substances inside the sewage, or contamination of the external environment. Undesirable substances refer to fluids or items that consumers should not release into the sewage, such as engine oil, cooking oil, wipes, and sanitary products. It excludes releases that would be considered normal, such as fats and oil from dishwashing. The problem with undesirable substances is related to the quality or makeup of the sewage rather than the volume of fluid (which would constitute a hydraulic defect).”
Factors do not fit the integrity subclassification since, by definition, they are not problems in their own right but may contribute to defects or failures. Thus, factors were classified based on whether they can be influenced and, if so, in which period. The factor sub-categories are defined as follows [1]:
Design and Construction factors “can be controlled up to the point of construction and then cannot be changed without major work. Costs associated with design and construction factors would normally be classified as capital costs. Examples include pipe material, diameter, and slope.”
Operational factors “can be controlled or influenced during the operational life of the system, whether by the sewer service provider or the municipal authority. Costs associated with operational factors would normally be classified as operational costs. Examples include household water consumption, products allowed into the sewer system, inspection frequency, and maintenance actions.”
Environmental factors “are factors that cannot be controlled or influenced. This includes in-situ soil properties, rainfall, and natural disasters.”
4. Classifying Parameters
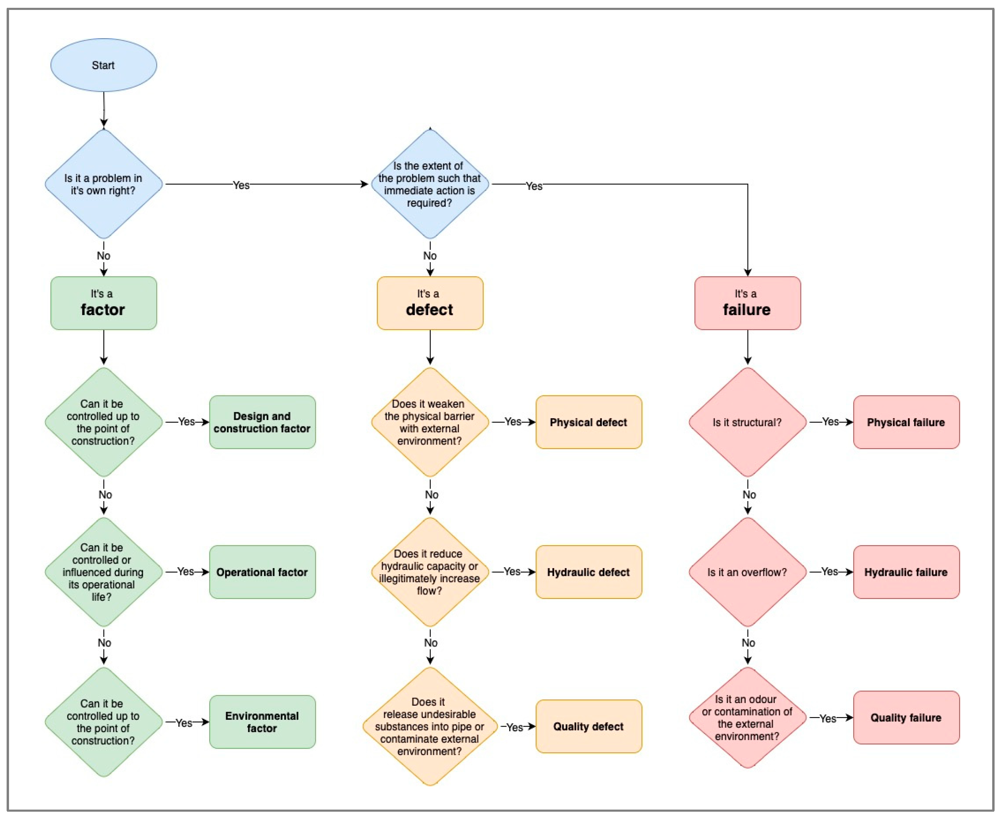
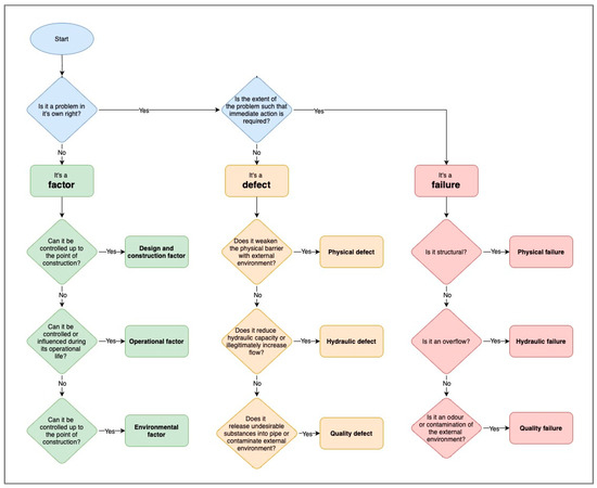
The flow diagram in Figure 1 was developed for parameter classification.
Figure 1.
Flow diagram for the classification of parameters affecting drainage pipes.
It should be noted that drainage pipe processes are complex, may be affected by multiple parameters, and affect the system in multiple ways. Consistent classification is important for providing a uniform language for presenting results, comparing systems’ performance, and discussing problems. It does not remove the complexity but provides a structure that facilitates effectively dealing with the issues.
One complication is that defects and failures often do not fall into only one category. The classification should be based on the primary parameter or impact in such cases. For instance, sedimentation or root intrusion in a sewer pipe primarily reduces the hydraulic capacity of a pipe and thus is classified as a hydraulic defect. The impact they may also have on sewer quality (through providing surface area for slime layers that increase the generation of sulfides) would be a secondary impact.
Another example is that a sewer pipe lacking hydraulic integrity may overflow, contaminating land and surface water. The primary cause of this failure would have been the lack of hydraulic integrity, and thus, it should be classified as a hydraulic failure. Nevertheless, the consequential quality failures are important to consider when discussing and addressing the issue.
5. Conclusions
This paper proposed a uniform and unambiguously defined classification system for drainage pipes with three top-level categories (failures, defects, and factors) and subcategories based on functional or temporal considerations.
While no classification system will be perfect, it is essential that researchers and practitioners adopt a single, consistent classification system to advance the knowledge base on drainage pipes. The proposed classification system is hoped to provide the basis for such a classification.
Author Contributions
Conceptualization, methodology J.E.v.Z. and Z.T.; investigation, Z.T.; writing—original draft preparation, Z.T. and J.E.v.Z. writing—review and editing, J.E.v.Z., T.F.H. and Z.T.; visualization, Z.T.; supervision, funding acquisition, J.E.v.Z. and T.F.H. All authors have read and agreed to the published version of the manuscript.
Funding
This research was funded by the Building Innovation Partnership, University of Canterbury, New Zealand.
Institutional Review Board Statement
Not applicable.
Informed Consent Statement
Not applicable.
Data Availability Statement
No new data was created.
Conflicts of Interest
Author Zahra Tizmaghz was employed by the company AECOM. The remaining authors declare that the research was conducted in the absence of any commercial or financial relationships that could be construed as a potential conflict of interest.
References
- Tizmaghz, Z.; van Zyl, J.E.; Henning, T.F.P. Consistent Classification System for Sewer Pipe Deterioration and Asset Management. J. Water Resour. Plan. Manag. 2022, 148, 04022011. [Google Scholar] [CrossRef]
- NRC (National Research Council). Drinking Water Distribution Systems: Assessing and Reducing Risks; National Academies Press: Washington, DC, USA, 2006. [Google Scholar]
Disclaimer/Publisher’s Note: The statements, opinions and data contained in all publications are solely those of the individual author(s) and contributor(s) and not of MDPI and/or the editor(s). MDPI and/or the editor(s) disclaim responsibility for any injury to people or property resulting from any ideas, methods, instructions or products referred to in the content. |
© 2024 by the authors. Licensee MDPI, Basel, Switzerland. This article is an open access article distributed under the terms and conditions of the Creative Commons Attribution (CC BY) license (https://creativecommons.org/licenses/by/4.0/).
