Next Article in Journal
Characterizing the Impact of Hydrants on Transients
Previous Article in Journal
Topography Pre-Treatment of Laser-Textured Surfaces for Friction Simulation in AVL Excite
 
 
Font Type:
Arial Georgia Verdana
Font Size:
Aa Aa Aa
Line Spacing:
Column Width:
Background:
Proceeding Paper

Novel Sustainable Optimal Marine Microgrid Active-Power Management and Control Including Hybrid Power Generation and Multiple-Energy Storage Devices †

Laboratory of Electrical Industrial Systems (LSEI), Faculty of Electrical Engineering, University of Sciences & Technology Houari Boumediene (USTHB), Algiers 16111, Algeria
*
Author to whom correspondence should be addressed.
Presented at the 3rd International Electronic Conference on Processes—Green and Sustainable Process Engineering and Process Systems Engineering (ECP 2024), 29–31 May 2024; Available online: https://sciforum.net/event/ECP2024.
Eng. Proc. 2024, 67(1), 78; https://doi.org/10.3390/engproc2024067078
Published: 26 November 2024
(This article belongs to the Proceedings of The 3rd International Electronic Conference on Processes)

Abstract

This paper deals with the design of an advanced optimal strategy to enhance power management and frequency control in marine microgrids. The investigated system incorporates a mix of renewable energy sources coordinated with hybrid energy storage devices. A new robust optimal PIDN controller is employed to tackle the intermittency challenges associated with wind and marine power generation, ensuring precise frequency control via time-domain simulations. A multiple-energy storage system, which includes SMES/batteries/ultra-capacitors (UCs) and fuel cells (FCs), was implemented to manage frequency variations and optimize the charge/discharge cycles of batteries. To further mitigate power fluctuations and extend the life of batteries, a low-pass filter was applied, inspired by optimization techniques for hybrid storage systems. A notable innovation of this study is the introduction of an offshore photovoltaic (PV) array into the system, enhancing the diversity and capacity for renewable energy production in the microgrid. A comprehensive comparative study was conducted, exploring a range of scenarios: with and without energy storage, with the integration of PV energy, excluding the use of diesel, and implementing battery filtering. This approach allowed for an evaluation of the impact of each configuration on the overall performance of the marine microgrid, underscoring significant enhancements in sustainability, efficiency, and a reduction in the dependence on fossil fuels. Preliminary results point to a considerable improvement in the energy management of isolated marine environments, showcasing the potential of this strategy for future marine microgrid applications. This research makes a significant contribution to the advancement of renewable energy management systems, presenting a viable and sustainable option for powering marine microgrids.

1. Introduction

The growing integration of renewable energy sources (RESs) into power systems presents significant challenges due to their intermittent and fluctuating nature. These challenges are particularly pronounced in marine microgrids, which often rely on a combination of Distributed Energy Sources (DESs) such as wind, solar, and wave energy to meet their energy demands. Effective energy management and frequency control are critical for ensuring the stability and reliability of these systems.
Several studies have explored the integration and control of various energy storage systems (ESSs) to address these challenges. Hybrid systems combining batteries and superconducting magnetic energy storage (SMES) have shown promise in stabilizing power output and enhancing system resilience. The filter-based method (FBM) for energy management in hybrid energy storage systems has been identified as a simple yet effective approach, capable of adapting to the operational limits of different storage technologies [1,2]. Additionally, advanced control strategies, including probabilistic optimal control and fuzzy logic control, have been proposed to reduce power variations and improve system performance under fluctuating conditions [3,4].
Research has also highlighted the importance of integrating wind turbine generators (WTGs) into distribution systems, demonstrating significant reliability benefits and reduced interruption costs [5,6]. The inclusion of high-voltage direct-current (HVDC) links has been shown to enhance the stability and efficiency of power transmission in marine environments [7]. Moreover, the use of hybrid energy storage systems, combining batteries and ultra-capacitors, has been effective in improving load frequency control in restructured power systems [8].
Furthermore, recent studies have emphasized the role of systematic reviews in identifying the benefits, limitations, and future prospects of hybrid SMES–battery systems [9,10,11,12,13,14,15,16]. These reviews highlight the need for robust control strategies to optimize the performance and extend the lifespan of hybrid energy storage systems [17,18,19,20,21].
In this study, we present an advanced strategy for optimizing energy management and frequency control in marine microgrids. By simulating four different configurations over a 300 s period, we evaluated system performance in terms of frequency stability and energy management. Our approach incorporates wind turbines, photovoltaic panels, diesel generators, and advanced energy storage solutions, including SMES and batteries. The results demonstrate the effectiveness of using hybrid energy storage systems and advanced control strategies to mitigate power fluctuations and maintain system stability.

2. System Configuration

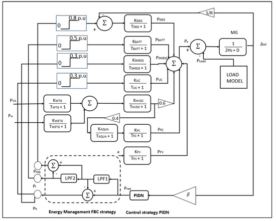
The configuration of the proposed marine microgrids, integrating renewable energy and hybrid energy storage devices, is presented in Figure 1. The hybrid energy generation and storage system studied in this research includes the following components in Figure 2.
The studied system integrates a mix of renewable energy sources and hybrid energy storage devices as illustrated in Figure 2. It uses using wind, solar, and hydraulic energy to generate power. Wind turbine generators and Wells turbines capture kinetic energy from wind and waves, while photovoltaic panels convert solar energy into power. The fuel cells are powered by hydrogen produced by the water electrolyzer, which uses a portion of the generated power to produce hydrogen from water.
The hybrid energy storage system includes SMES and UCs for managing instantaneous high-power variations, short-term power variations, and batteries for long-term energy needs. These storage devices ensure a stable and continuous power supply, even when renewable energy sources are intermittent.
The integration of a photovoltaic renewable energy source into the system increases the diversity and capacity of renewable energy production within the microgrid. Diesel generators serve as a backup solution to ensure power supply in case of insufficient other sources.

2.1. Net Power Generated

The net power generated ( P s ) is determined by
P s = P W T G + P W e l l s + P P V + P D E G + P F C ± P S M E S S ± P B E S S ± P U C
where ( P W T G ) and ( P W e l l s ) are the net powers generated by the WTGs and Wells turbines sent to the system via the HVDC line, and ( P P V ) is the power generated by the PV energy directly supplied to the system.
The individual contributions from the sources are given by the following relationships:
P s = P W T G + P W e l l s + P D E G + P F C + P P V P r
where ( p r ) is the negative input power to the water electrolyzers.
To accurately reproduce the dynamic behaviors of the WTGs, WETGs, PVs, DEGs, FCs, AEs, BESS, SMES, and UCs, it is essential to use complex mathematical models that include nonlinearities.
These models may include power conditioners and associated controllers. However, for large-scale power system simulations, simplified models or transfer functions are commonly used. Thus, specific power losses and individual controllers associated with the PG and HESS subsystems presented in Figure 2 are not considered in this study, although a general PIDN controller is used to regulate the overall system dynamics.

2.2. Mathematical Models and Transfer Functions

Mathematical models for wind speed, solar irradiation, and various energy generation/storage subsystems such as WTGs, WETGs, PVs, AEs, FCs, DEGs, UCs, SMES, and BESSs are used to dynamically represent the system. These models are based on references [1,3,6]. It should be noted that there is a slight difference in the energy storage systems used. While the referenced studies utilized CEASS and Flywheel, this work employed UCs and batteries, with the addition of SMES. However, the same transfer functions used for the previous systems are retained and are represented by the following first-order systems:
G W T G k s = K W T G k 1 + s T W T G k Δ P W T G k Δ W , k = 1,2 , , n
G W E T G k s = K W E T G k 1 + s T W E T G k Δ P W E T G k Δ W , k = 1,2 , , n
G P V s = K P V 1 + s T P V Δ P P V Δ ϕ
G F C k s = K F C k 1 + s T F C k Δ P F C k Δ P A E , k = 1,2
G D E G s = K D E G 1 + s T D E G Δ P D E G Δ f
G S M E S S s = K S M E S S 1 + s T S M E S S Δ P S M E S S Δ f
G U C s = K U C 1 + s T U C Δ P U C Δ f
G B E S S s = K B E S S 1 + s T B E S S Δ P B E S S Δ f
G F C s = 1 T F C s + 1
G A E s = 1 T A E s + 1
G D E G s = 1 T D E G s + 1

2.3. Modeling Wind and Wave and Variations

The model for wind speed and wave variations is based on a model from the literature [10]. The wind speed is modeled by multiplying a random speed fluctuation derived from the white noise block in MATLAB/SIMULINK (https://nl.mathworks.com/products/simulink.html, accessed on 25 November 2024), as presented in Figure 3. This approach simulates real-time random variations in wind and wave power for wind and hydraulic turbines.
The deviation in wind and wave speed ΔPVA and ΔPW is incorporated into the model to capture the dynamic nature of these renewable energy sources. The wind power output profile can thus be calculated to reflect realistic operational conditions.

2.4. Modeling Load Fluctuations

Power variations caused by intermittent renewable energy sources (wind, marine, and solar) as well as by the load model used are taken into account. The load model in this study is based on a model from the literature [10].
The input power variability of the microgrid system load is determined using deviations from the initial value. The standard deviation ( d P L o a d ) is multiplied by the random output fluctuation derived from the white noise block in MATLAB/SIMULINK to simulate real-time random power fluctuation on the load side, as presented in Figure 4.
The deviation ( d P L o a d ) is given by
d P L o a d = 0.6 P L o a d
Thus, the system load power is defined as follows:
P L o a d = P L o a d i n i t + d P L o a d
The load model using MATLAB/SIMULINK is shown in Figure 4.
By integrating the wind and wave variation models along with the load variation model, the system can accurately represent the intermittent nature of these renewable energy sources as well as the variability and randomness of the load. This approach enhances the robustness of the simulation results and allows for a more comprehensive and realistic analysis of the microgrid’s performance under fluctuating operational conditions.

2.5. Frequency Deviation

The system frequency variation is calculated as follows [1]:
Δ f = Δ P K s y s
where ( K s y s ) is the system frequency characteristic constant. The transfer function for frequency variation in response to a power deviation is given by
G s y s s = Δ f Δ P = 1 K s y s 1 + s T s y s

3. Energy Management and Control Method

In this work, an approach for optimal power management and frequency control in a marine microgrid integrated with renewable energy sources and hybrid energy storage devices was adapted. Advanced mathematical models for the different components of the system, inspired by previous works [11,12], were employed.

3.1. Energy Management Strategies

The energy management strategy for the marine microgrid is based on a filtering-based control approach inspired by a previous work [10], optimized through an algorithm that addresses power fluctuations and extends the life of energy storage devices. The strategy aims to balance power production from renewable sources P s and the local load consumption P LOAD , with the net power P net defined as follows:
P net = P s P LOAD
The system divides the net power into high-frequency P h and low-frequency P l components. To minimize power fluctuations, the optimization algorithm defines two key objectives: reducing the frequency deviation Δ f and minimizing the power mismatch Δ P between generation and consumption. These objectives are used to determine the optimal allocation of power across storage systems.
High-frequency fluctuations P h f are managed by the ultra-capacitors (UCs) and SMESS, which are ideal for handling rapid changes due to their high-power density. Their role is to smooth out short-term variations in the grid.
Low-frequency fluctuations P l are managed by the battery energy storage systems (BESSs), which are better suited for longer-term energy storage due to their higher energy density. In doing so, they ensure a stable supply over extended periods without stressing the battery system.
Very low-frequency components P Adj are handled by the diesel generators, which act as a backup to ensure system stability when there are prolonged imbalances in energy supply or demand.
The optimization algorithm adjusts the use of these resources based on their specific power and energy densities, ensuring that each storage system operates within its optimal range and extends the overall system’s efficiency and lifespan. The strategy helps mitigate the impact of intermittent renewable energy production and variable load conditions, ensuring a robust and reliable energy supply for the microgrid.

3.2. Classical Control Strategies

For the control system, a PIDN (Proportional–Integral–Derivative with a Derivative Filter) controller regulates the hybrid energy storage system and the diesel generator. It ensures stable power flow by adjusting for errors in realtime, enhancing system stability and optimizing energy usage across ultra-capacitors, SMES, BESSs, and diesel generators as illustrated in Figure 5.
The PIDN controller gains were determined using the SIMULINK MATLAB tuning option as presented in Table 1 and Table 2.

4. Results and Discussion

This section presents an analysis of the simulation results for four different configurations of the marine microgrid shown in Table 3. Each case was simulated over a period of 300 s to evaluate system performance in terms of frequency stability and energy management.
This study followed the following steps:
From 0 to 50 s: A constant load of 0.1 pu was applied.
At 50 s: A 2% load loss (reduced to 0.98 pu) was introduced to observe the system’s response.
From 50 to 100 s: The load was increased by 2% (to 1 pu) to test the system’s adjustment capabilities.
From 150 to 300 s: A variable load, including renewable energy sources (WTGs, WETGs, and PVs), was added in cases 3 and 4.
The WTGs and WETGs are present from the start of the study.

4.1. Common Results for All Cases

WTG and WETG Power: WTG power gradually increases to 0.23 pu, while WETG power fluctuates around 0.305 pu, such presented in Figure 6 and Figure 7.
PV Power: In cases 3 and 4, PV panels show fluctuations around 0.2 pu.
FC Power: Output remains stable at around 0.21 pu with minimal variations.
Figure 6, illustrating the power outputs of these components, is provided below.

4.2. Case 1: Basic Configuration

-
Sources: WTG, WETG, FCESS, AE, UCESS, BESS, DEG.
-
Control:
-
DEG: Primary P (droop) and secondary I control.
-
UCESS and BESS: On–off control strategy.

Results

-
System Frequency: As presented in Figure 8 and Figure 9, the frequency showed significant fluctuations, reaching extreme values (60 Hz and 45 Hz) at 50 and 100 s, respectively, indicating instability. There is a violation of acceptable frequency variation limits, highlighting a significant weakness in the control system.
-
Diesel Generator Power: Although the diesel generators respond to load changes, their contribution remains poor, and stable around 0.48 pu with slight variations.
-
UCESS and BESS Power: Ultra-capacitors and batteries show a very poor response to load variations, failing to effectively stabilize the system frequency.

4.3. Case 2: Control Improvement

-
Sources: Same configuration as case 1.
-
Control:
-
DEG: Primary P (droop) and secondary (PIDN) control.
-
UCESS and BESS: PIDN control.

Results

-
System Frequency: As presented in Figure 10 and Figure 11, Frequent variations but less severe than in case 1. Peaks at 50 and 100 s are better contained (52.5 Hz, 47.2 Hz).
-
UC and Batt Power: More effective responses, with smoother variations and better responses to load changes.

4.4. Case 3: Addition of PV and SMESS

-
Sources: Addition of PV and SMESS to the sources of case 2.
-
Control: Same as Case 2, with PIDN also applied to SMESS.

Results

-
System Frequency: As presented in Figure 12, Figure 13 and Figure 14, frequent and marked variations throughout the simulation, particularly between 0 and 150 s, indicating persistent instability.
-
SMESS, UCESS, and BESS Power: SMESS and UCESS show frequent variations, indicating their active role in managing high-frequency fluctuations. Batteries show effective but limited responses.

4.5. Case 4: Advanced Management Strategy (FBC)

-
Sources: Same as case 3.
-
Control: Use of the FBC management strategy.

Results

-
System Frequency: As presented in Figure 15 and Figure 16, frequency remains remarkably stable around 50 Hz, with minimal variations.
-
SMESS, UC, and BESS Power: Effective and consistent responses to load variations, contributing to system stability.

4.6. Discussion

The results of the four studied cases show that improving control and using advanced management strategies are crucial for maintaining frequency stability in a marine microgrid using renewable energy sources and storage devices. Transitioning from basic control to more sophisticated strategies like PIDN and ultimately FBC shows a progressive improvement in system stability.
-
Cases 1 and 2: Basic and improved control strategies show that while storage device responses are effective, they are insufficient to maintain optimal frequency stability.
-
Case 3: The addition of additional sources like PV and SMESS increases system complexity and variability, necessitating more advanced management strategies.
-
Case 4: The integration of the FBC strategy shows optimal performance, demonstrating that advanced management strategies are necessary to effectively manage load and source fluctuations in complex energy systems.

5. Conclusions

This work presented an advanced strategy for optimizing energy management and frequency control in marine microgrids. Four different configurations were simulated to evaluate system performance. The results demonstrate that PIDN controllers and FBC significantly enhance frequency stability. The integration of PV and SMESS diversifies energy sources but also introduces additional challenges that require advanced management to maintain stability. The effectiveness of hybrid systems utilizing UCESS/BESS/SMESS/FC was shown, providing a sustainable solution for marine microgrids. This approach extends battery life and reduces reliance on fossil fuels, highlighting its potential for future marine microgrid applications. The diversity of renewable energy sources while posing additional intermittent management challenges. The results confirm the importance of advanced management and control strategies for maintaining the stability of marine microgrids.

Author Contributions

Conceptualization, A.B., N.E.Y.K., S.T. and Y.S.; methodology, A.B.; software, A.B. and N.E.Y.K.; validation, A.B. and N.E.Y.K.; formal analysis, A.B. and N.E.Y.K.; investigation, A.B.; resources, A.B. and N.E.Y.K.; data curation, A.B. and N.E.Y.K.; writing—original draft preparation, A.B.; writing—review and editing, A.B. and N.E.Y.K.; visualization, N.E.Y.K.; supervision, N.E.Y.K.; project administration, N.E.Y.K.; funding acquisition, N.E.Y.K. All authors have read and agreed to the published version of the manuscript.

Funding

This research received no external funding.

Institutional Review Board Statement

Not applicable.

Informed Consent Statement

Not applicable.

Data Availability Statement

No new data were created.

Conflicts of Interest

The authors declare no conflicts of interest.

References

  1. Senjyu, T.; Nakaji, T.; Uezato, K.; Funabashi, T. A Hybrid Power System Using Alternative Energy Facilities in Isolated Island. IEEE Trans. Energy Convers. 2005, 2, 406–414. [Google Scholar] [CrossRef]
  2. Ramos, G.A.; Costa-Castelló, R. Energy Management Strategies for Hybrid Energy Storage Systems Based on Filter Control: Analysis and Comparison. Electronics 2022, 11, 1631. [Google Scholar] [CrossRef]
  3. Lee, D.-J.; Wang, L. Small-Signal Stability Analysis of an Autonomous Hybrid Renewable Energy Power Generation/Energy Storage System Part I: Time-Domain Simulations. IEEE Trans. Energy Convers. 2008, 23, 311–320. [Google Scholar] [CrossRef]
  4. Kodama, N.; Matsuzaka, T.; Inomata, N. Power Variation Control of a Wind Turbine Generator Using Probabilistic Optimal Control, Including Feed-Forward Control from Wind Speed. Wind Eng. 2000, 24, 13–23. [Google Scholar] [CrossRef]
  5. Wang, P.; Billinton, R. Reliability benefit analysis of adding WTG to a distribution system. IEEE Trans. Energy Convers. 2001, 16, 134–139. [Google Scholar] [CrossRef]
  6. Wang, L.; Lee, D.-J.; Lee, W.-J.; Chen, Z. Analysis of a novel autonomous marine hybrid power generation/energy storage system with a high-voltage direct current link. J. Power Sources 2008, 185, 1284–1292. [Google Scholar] [CrossRef]
  7. Stan, A.; Costinaș, S.; Ion, G. Overview and Assessment of HVDC Current Applications and Future Trends. Energies 2022, 15, 1193. [Google Scholar] [CrossRef]
  8. Saha, A.; Saikia, L.C. Utilisation of ultra-capacitor in load frequency control under restructured STPP-thermal power systems using WOA optimised PIDN-FOPD controller. IET Gener. Transm. Distrib. 2017, 11, 3318–3331. [Google Scholar] [CrossRef]
  9. Papageorgiou, P.G.; Oureilidis, K.O.; Christoforidis, G.C. A systematic review of hybrid superconducting magnetic/battery energy storage systems: Applications, control strategies, benefits, limitations and future prospects. Renew. Sustain. Energy Rev. 2023, 183, 113436. [Google Scholar] [CrossRef]
  10. Li, X.; Hui, D.; Lai, X.; Yan, T. Power Quality Control in Wind/Fuel Cell/Battery/Hydrogen Electrolyzer Hybrid Micro-grid Power System. In Applications and Experiences of Quality Control; Ivanov, O., Ed.; InTech: Beijing, China, 2011. [Google Scholar] [CrossRef]
  11. Chen, L.; Zhang, X.; Han, P.; Chen, H.; Xu, Y.; Ren, L.; Tang, Y. Optimization of SMES-Battery Hybrid Energy Storage System for Wind Power Smoothing. In Proceedings of the 2020 IEEE International Conference on Applied Superconductivity and Electromagnetic Devices (ASEMD), Tianjin, China, 16–18 October 2020; pp. 1–2. [Google Scholar] [CrossRef]
  12. Liu, B.; Zhuo, F.; Zhu, Y.; Yi, H. System Operation and Energy Management of a Renewable Energy-Based DC Micro-Grid for High Penetration Depth Application. IEEE Trans. Smart Grid 2015, 6, 1147–1155. [Google Scholar] [CrossRef]
  13. Kumar, A. Substrate integrated waveguide cavity-backed slot antenna with low cross-polarization over the full bandwidth. Microw. Opt. Technol. Lett. 2024, 66, e34019. [Google Scholar] [CrossRef]
  14. Peddakapu, K.; Mohamed, M.R.; Srinivasarao, P.; Licari, J. Optimized controllers for stabilizing the frequency changes in hybrid wind-photovoltaic-wave energy-based maritime microgrid systems. Appl. Energy 2024, 361, 122875. [Google Scholar] [CrossRef]
  15. Nivolianiti, E.; Karnavas, Y.L.; Charpentier, J.F. Energy management of shipboard microgrids integrating energy storage systems: A review. Renew. Sustain. Energy Rev. 2024, 189, 114012. [Google Scholar] [CrossRef]
  16. Ahmed, D.; Ebeed, M.; Kamel, S.; Nasrat, L.; Ali, A.; Shaaban, M.F.; Hussien, A.G. An enhanced jellyfish search optimizer for stochastic energy management of multi-microgrids with wind turbines, biomass and PV generation systems considering uncertainty. Sci. Rep. 2024, 14, 15558. [Google Scholar] [CrossRef] [PubMed]
  17. Huang, J.; Guo, H.; Luo, H. Economic Optimization Scheduling Strategy for Offshore Fishing Raft Microgrid Clusters. IEEE Access 2024, 12, 76986–76994. [Google Scholar] [CrossRef]
  18. Agomuo, H.; Ogbonna, B.O. Development of MPPT Algorithm for Improved Control of Industrial Power Systems, Case Study: Ocean Marine Security. Int. J. Adv. Eng. Manag. (IJAEM) 2024, 6, 336–344. [Google Scholar]
  19. Tavagnutti, A.A.; Bertagna, S.; Dalle Feste, M.; Chiandone, M.; Bosich, D.; Bucci, V.; Sulligoi, G. The Coordinated Power Control of Flexible DC Microgrids in Sustainably Optimized Yacht Marinas. Energies 2024, 17, 521. [Google Scholar] [CrossRef]
  20. Kouba, N.E.Y.; Sadoudi, S. Optimal Power Management and Control of Hybrid Solar–Wind Microgrid Including Storage System. Proceedings 2024, 105, 3. [Google Scholar] [CrossRef]
  21. Guo, X.; Lang, X.; Yuan, Y.; Tong, L.; Shen, B.; Long, T.; Mao, W. Energy management system for hybrid ship: Status and perspectives. Ocean. Eng. 2024, 310, 118638. [Google Scholar] [CrossRef]
Figure 1. Configuration of marine microgrid integrating with renewable energy sources and hybrid energy storage devices.
Figure 1. Configuration of marine microgrid integrating with renewable energy sources and hybrid energy storage devices.
Engproc 67 00078 g001
Figure 2. Components of the hybrid energy generation and storage system studied in this research.
Figure 2. Components of the hybrid energy generation and storage system studied in this research.
Engproc 67 00078 g002
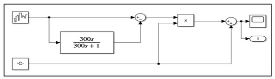
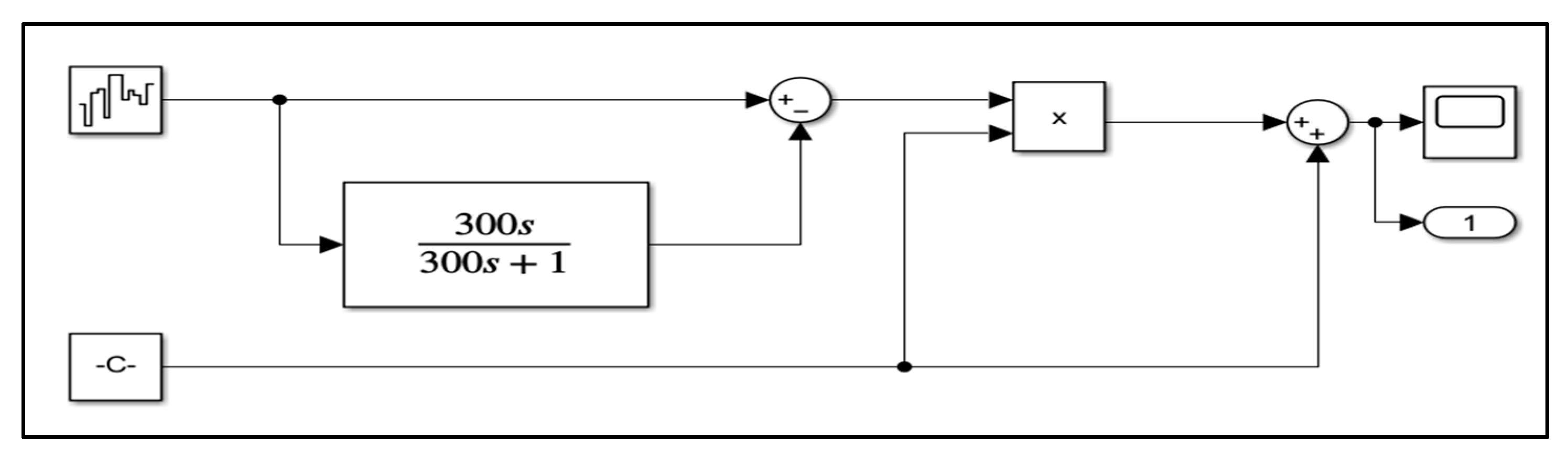
Figure 3. Wind speed and wave model using MATLAB/SIMULINK.
Figure 3. Wind speed and wave model using MATLAB/SIMULINK.
Engproc 67 00078 g003
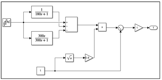
Figure 4. Load model using MATLAB/SIMULINK.
Figure 4. Load model using MATLAB/SIMULINK.
Engproc 67 00078 g004
Figure 5. Block diagram of the studied cases.
Figure 5. Block diagram of the studied cases.
Engproc 67 00078 g005
Figure 6. Active-power (load and FC) variation for all cases.
Figure 6. Active-power (load and FC) variation for all cases.
Engproc 67 00078 g006
Figure 7. Active-power (WETG and WTG) variation for all cases.
Figure 7. Active-power (WETG and WTG) variation for all cases.
Engproc 67 00078 g007
Figure 8. Frequency deviation and DEG variation (case 1).
Figure 8. Frequency deviation and DEG variation (case 1).
Engproc 67 00078 g008
Figure 9. Active-power (UCESS and BESS) variation (case 1).
Figure 9. Active-power (UCESS and BESS) variation (case 1).
Engproc 67 00078 g009
Figure 10. Frequency deviation and DEG variation (case 2).
Figure 10. Frequency deviation and DEG variation (case 2).
Engproc 67 00078 g010
Figure 11. Active-power (UCESS and BESS) variation (case 2).
Figure 11. Active-power (UCESS and BESS) variation (case 2).
Engproc 67 00078 g011
Figure 12. Frequency deviation and DEG variation (case 3).
Figure 12. Frequency deviation and DEG variation (case 3).
Engproc 67 00078 g012
Figure 13. Active-power (UCESS and BESS) variation (case 3).
Figure 13. Active-power (UCESS and BESS) variation (case 3).
Engproc 67 00078 g013
Figure 14. Active-power (SMESS and PV) variation (case 3).
Figure 14. Active-power (SMESS and PV) variation (case 3).
Engproc 67 00078 g014
Figure 15. Frequency deviation and DEG variation (case 4).
Figure 15. Frequency deviation and DEG variation (case 4).
Engproc 67 00078 g015
Figure 16. Active-power (SMESS, UCESS and BESS) variation (case 4).
Figure 16. Active-power (SMESS, UCESS and BESS) variation (case 4).
Engproc 67 00078 g016
Table 1. Gains of PIDN controllers for all cases and time constants.
Table 1. Gains of PIDN controllers for all cases and time constants.
PG/HESSPIPIDNLPF 1LPF 2
P25 0.45
I 0.220.31
D 0.04
N 1.65
T 1 30 s
T 2 3 min
Table 2. Parameters of the studied system [6].
Table 2. Parameters of the studied system [6].
PGi/HESSiKiTi (s)
DES1/3002
WTG11.5
WETG11.3
PV11.8
FC1/1004
BESS−1/1000.1
UC−1/1000.1
SMESS−1/1000.1
HVDC1/2000.7
MG system2H = 0.2D = 0.012
Table 3. Configuration of four cases.
Table 3. Configuration of four cases.
PG/HESSCASE 01CASE 02CASE 03CASE 04
DES
WTG
WTG
PV
FC
BESS
UC
SMESS
Disclaimer/Publisher’s Note: The statements, opinions and data contained in all publications are solely those of the individual author(s) and contributor(s) and not of MDPI and/or the editor(s). MDPI and/or the editor(s) disclaim responsibility for any injury to people or property resulting from any ideas, methods, instructions or products referred to in the content.

Share and Cite

MDPI and ACS Style

Boudoucha, A.; Kouba, N.E.Y.; Touhant, S.; Saidoune, Y. Novel Sustainable Optimal Marine Microgrid Active-Power Management and Control Including Hybrid Power Generation and Multiple-Energy Storage Devices. Eng. Proc. 2024, 67, 78. https://doi.org/10.3390/engproc2024067078

AMA Style

Boudoucha A, Kouba NEY, Touhant S, Saidoune Y. Novel Sustainable Optimal Marine Microgrid Active-Power Management and Control Including Hybrid Power Generation and Multiple-Energy Storage Devices. Engineering Proceedings. 2024; 67(1):78. https://doi.org/10.3390/engproc2024067078

Chicago/Turabian Style

Boudoucha, Aimad, Nour El Yakine Kouba, Sara Touhant, and Yasmine Saidoune. 2024. "Novel Sustainable Optimal Marine Microgrid Active-Power Management and Control Including Hybrid Power Generation and Multiple-Energy Storage Devices" Engineering Proceedings 67, no. 1: 78. https://doi.org/10.3390/engproc2024067078

APA Style

Boudoucha, A., Kouba, N. E. Y., Touhant, S., & Saidoune, Y. (2024). Novel Sustainable Optimal Marine Microgrid Active-Power Management and Control Including Hybrid Power Generation and Multiple-Energy Storage Devices. Engineering Proceedings, 67(1), 78. https://doi.org/10.3390/engproc2024067078

Article Metrics

Back to TopTop