System for Forecasting COVID-19 Cases Using Time-Series and Neural Networks Models †
Abstract
:1. Introduction
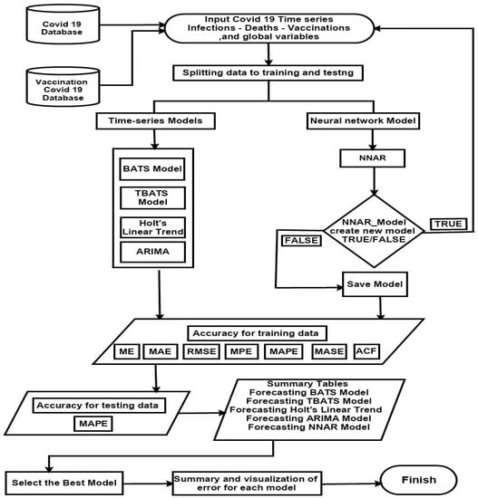
2. The Review of Epidemic.TA System
3. Computational Experiments
3.1. COVID-19 Datasets
- ⮚
- COVID-19 data about infection cases in each region of Russia from 12 March 2020 to 22 March 2021;
- ⮚
- Used the last 8 days for testing daily cases (15 March 2021 until 22 March 2021);
- ⮚
- Used the last 8 days for testing cumulative cases and last 4 days for daily cases;
- ⮚
- COVID-19 data in the Russian Federation from 1 March 2020 to 22 February 2021 and used the last 50 days for testing the forecasting of the third wave;
- ⮚
- COVID-19 data in Spain from 1 March 2020 to 31 December 2020 and testing for the last 30 days.
- ⮚
- COVID-19 data in Italy from 1 March 2020 to 28 February 2021 and testing for the last 4 days.
- ⮚
- COVID-19 data in Russian Federation from 1 March 2020 to 22 February 2021 and testing the last 50 days for forecasting the third wave.
3.2. Analysing the Obtained Results
3.3. The Risk of the Next Wave Analysis
4. Conclusions
Acknowledgments
Conflicts of Interest
References
- Abotaleb, M.S.A. Predicting COVID-19 Cases using Some Statistical Models: An Application to the Cases Reported in China Italy and USA. Acad. J. Appl. Math. Sci. 2020, 6, 32–40. [Google Scholar] [CrossRef]
- Tian, Y.; Luthra, I.; Zhang, X. Forecasting COVID-19 cases using Machine Learning. In Proceedings of the 33rd Conference on Neural Information Processing Systems (NeurIPS 2019), Vancouver, BC, Canada, 8–14 December 2020. [Google Scholar] [CrossRef]
- Gecili, E.; Ziady, A.; Szczesniak, R.D. Forecasting COVID-19 confirmed cases, deaths and recoveries: Revisiting established time-series modeling through novel applications for the USA and Italy. PLoS ONE 2021, 16, e0244173. [Google Scholar] [CrossRef] [PubMed]
- Banerjee, M.; Tokarev, A.; Volpert, V. Immuno-epidemiological model of two-stage epidemic growth. Math. Model. Nat. Phenom. 2020, 15, 27. [Google Scholar] [CrossRef]
- Moein, S.; Nickaeen, N.; Roointan, A.; Borhani, N.; Heidary, Z.; Javanmard, S.H.; Ghaisari, J.; Gheisari, Y. Inefficiency of SIR models in forecasting COVID-19 epidemic: A case study of Isfahan. Sci. Rep. 2021, 11, 1–9. [Google Scholar] [CrossRef] [PubMed]
- Hussain, N.; Li, B. Using R-studio to examine the COVID-19 Patients in Pakistan Implementation of SIR Model on Cases. Int. J. Sci. Res. Multidiscip. Stud. 2020, 6, 54–59. [Google Scholar]
- Ponce, M. covid19.analytics: An R Package to Obtain, Analyze and Visualize Data from the Corona Virus Disease Pandemic. arXiv 2020, arXiv:2009.01091v1. [Google Scholar]
- Makarovskikh, T.A.; Abotaleb, M.S.A. Automatic Selection of ARIMA Model Parameters to Forecast COVID-19 Infection and Death Cases. Bull. South Ural State Univ. Ser. Comput. Math. Softw. Eng. 2021, X, Z1–Z2. [Google Scholar]
- Abotaleb, M.; Makarovskikh, T. Epidemic.TA-System. Available online: https://github.com/abotalebmostafa11/Epidemic.TA-System (accessed on 29 June 2021).
- Bhangu, K.S.; Sandhu, J.K.; Sapra, L. Time-series analysis of COVID-19 cases. World J. Eng. 2021. [Google Scholar] [CrossRef]
- World Health Organization. Available online: https://covid19.who.int/info/ (accessed on 29 June 2021).
- Our World in Data. Available online: https://ourworldindata.org/grapher/daily-COVID-19-vaccination-doses (accessed on 29 June 2021).
- Abotaleb, M.; Makarovskikh, T. Epidemic.TA System for Forecasting COVID-19 Cases Using Time-series and Neural Networks Models. Available online: https://rpubs.com/abotalebmostafa/744347 (accessed on 29 June 2021).
- Chang, S.L.; Harding, N.; Zachreson, C.; Cliff, O.M.; Prokopenko, M. Modelling transmission and control of the COVID-19 pandemic in Australia. Nat. Commun. 2020, 11, 1–13. [Google Scholar] [CrossRef] [PubMed]



| COVID-19 | Corona Virus Disease |
|---|---|
| ARIMA | Autoregressive integrated moving average |
| SIR | Susceptible-Infected-Recovered |
| LSTM | Long Short-Term Memory |
| BATS/TBATS | Trigonometric, Box-Cox transformation, ARMA, Trend, Seasonality |
| NNAR | Neural network autoregressive Models |
| SARIMAX | Seasonal ARIMA |
| ME | Mean Error |
| MAE | Mean absolute error |
| RMSE | Root-mean-square error |
| MPE | Mean percentage error |
| MAPE | Mean absolute percentage error |
| MASE | Mean absolute scaled error |
| ACF | Autocorrelation function |
| WHO | World Health Organization |
| FD | Federal District |
| Cases | NNAR | BATS | TBATS | Holt’s | ARIMA | ARIMA Model | Best Mode |
|---|---|---|---|---|---|---|---|
| Infections | 2.5 | 5.589 | 4.29 | 3.319 | 1.638 | ARIMA(2,2,3) | ARIMA |
| Cases | NNAR | BATS | TBATS | Holt’s | ARIMA | ARIMA Model | Best Mode |
|---|---|---|---|---|---|---|---|
| Infections | 0.399 | 0.063 | 0.071 | 0.059 | 0.009 | ARIMA(1,2,4) | ARIMA |
| Deaths | 0.31 | 0.037 | 0.038 | 0.084 | 0.084 | ARIMA(3,2,2) | BATS |
| Vaccinations | 4.747 | 1.485 | 2.375 | 1.752 | 1.081 | ARIMA(1,2,4) | ARIMA |
| Fed.Distr. | NNAR | BATS | TBATS | Holt’s | ARIMA | ARIMA Model | Best Mode |
|---|---|---|---|---|---|---|---|
| Far Eastern FD | 0.192 | 0.017 | 0.005 | 0.042 | 0.012 | ARIMA(2,2,2) | TBATS |
| Volga FD | 0.282 | 0.003 | 0.042 | 0.056 | 0.004 | ARIMA(2,2,3) | BATS |
| Northwestern FD | 0.373 | 0.036 | 0.044 | 0.039 | 0.002 | ARIMA(1,2,1) | ARIMA |
| North Caucasian FD | 0.346 | 0.044 | 0.036 | 0.038 | 0.039 | ARIMA(3,2,2) | TBATS |
| Siberian FD | 0.193 | 0.004 | 0.038 | 0.049 | 0.006 | ARIMA(1,2,2) | BATS |
| Ural FD | 0.458 | 0.035 | 0.013 | 0.026 | 0.033 | ARIMA(1,2,4) | TBATS |
| Central FD | 0.387 | 0.088 | 0.084 | 0.093 | 0.067 | ARIMA(2,2,2) | ARIMA |
| Southern FD | 0.327 | 0.048 | 0.045 | 0.071 | 0.039 | ARIMA(3,2,2) | ARIMA |
| Fed.Distr. | NNAR | BATS | TBATS | Holt’s | ARIMA | ARIMA Model | Best Mode |
|---|---|---|---|---|---|---|---|
| Far Eastern FD | 9.064 | 1.614 | 1.646 | 3.007 | 2.038 | ARIMA(0,2,3) | BATS |
| Volga FD | 2.503 | 0.727 | 1.478 | 1.376 | 1.177 | ARIMA(4,2,1) | BATS |
| Northwestern FD | 4.641 | 0.998 | 3.976 | 1.711 | 0.656 | ARIMA(4,2,1) | ARIMA |
| North Caucasian FD | 10.626 | 1.905 | 2.257 | 2.452 | 1.78 | ARIMA(4,2,1) | ARIMA |
| Siberian FD | 3.2 | 1.568 | 1.182 | 1.106 | 1.037 | ARIMA(4,2,1) | ARIMA |
| Ural FD | 1.819 | 2.49 | 1.71 | 1.888 | 1.668 | ARIMA(4,2,1) | ARIMA |
| Central FD | 10.352 | 14.184 | 3.9 | 3.708 | 8.074 | ARIMA(2,1,2) | Holt |
| Southern FD | 0.703 | 4.238 | 4.174 | 4.172 | 4.328 | ARIMA(0,2,3) | NNAR(2,5) |
| Country | Model | Forecast Date | Actual Date |
|---|---|---|---|
| Italy | NNAR(10, 5) | 13 March 2021 | 13 March 2021 |
| Spain | NNAR(16, 5) | 17 January 2021 | 17 January 2021 |
| Russian Federation | NNAR(8, 50) | 19 July 2021 | ---- |
Publisher’s Note: MDPI stays neutral with regard to jurisdictional claims in published maps and institutional affiliations. |
© 2021 by the authors. Licensee MDPI, Basel, Switzerland. This article is an open access article distributed under the terms and conditions of the Creative Commons Attribution (CC BY) license (https://creativecommons.org/licenses/by/4.0/).
Share and Cite
Abotaleb, M.; Makarovskikh, T. System for Forecasting COVID-19 Cases Using Time-Series and Neural Networks Models. Eng. Proc. 2021, 5, 46. https://doi.org/10.3390/engproc2021005046
Abotaleb M, Makarovskikh T. System for Forecasting COVID-19 Cases Using Time-Series and Neural Networks Models. Engineering Proceedings. 2021; 5(1):46. https://doi.org/10.3390/engproc2021005046
Chicago/Turabian StyleAbotaleb, Mostafa, and Tatiana Makarovskikh. 2021. "System for Forecasting COVID-19 Cases Using Time-Series and Neural Networks Models" Engineering Proceedings 5, no. 1: 46. https://doi.org/10.3390/engproc2021005046
APA StyleAbotaleb, M., & Makarovskikh, T. (2021). System for Forecasting COVID-19 Cases Using Time-Series and Neural Networks Models. Engineering Proceedings, 5(1), 46. https://doi.org/10.3390/engproc2021005046

