Next Article in Journal
Quality Attributes for Supplier Selection in the Construction Industry of Pakistan: The Contractors’ Perspective
Previous Article in Journal
Mathematical Modelling to Predict the Best Inclination Angle for Maximum Distillate Output of A Solar Still
 
 
Font Type:
Arial Georgia Verdana
Font Size:
Aa Aa Aa
Line Spacing:
Column Width:
Background:
Proceeding Paper

An Analysis of Employee Motivation in the Construction Industry: The Case of Hong Kong †

1
Department of Building and Real Estate, The Hong Kong Polytechnic University, Hong Kong
2
Wellington School of Architecture, Victoria University of Wellington, Wellington 6140, New Zealand
*
Author to whom correspondence should be addressed.
Presented at the 12th International Civil Engineering Conference (ICEC-2022), Karachi, Pakistan, 13–14 May 2022.
Eng. Proc. 2022, 22(1), 11; https://doi.org/10.3390/engproc2022022011
Published: 26 September 2022
(This article belongs to the Proceedings of The 12th International Civil Engineering Conference)

Abstract

Hong Kong is a top-tier region in terms of technological advancement, globalization, and competitiveness. One of the drivers of the global relevance of any region is the attitude or motivation of its employees towards their jobs, as it determines their productivity, which directly impacts the economy. This study is conducted to identify the factors contributing to employees’ motivation in the construction industry in Hong Kong. A questionnaire survey is administered to experienced professionals/workers in the construction industry to examine the significance of the motivators. “Monetary incentive” is found as the most correlated factor with the level of employees’ motivation in Hong Kong, while “Job security” is found as the least motivating factor. Furthermore, ten hypotheses are developed based on the identified motivators using the literature. These hypotheses are validated by analyzing the responses to the questionnaire using ANOVA. Subsequently, an employee motivation model based on Porter and Lawler’s model is developed, showing the complete relationships between the factors, and recommendations are presented to improve the state-of-the-art of employee motivations.

1. Introduction

The Hong Kong construction industry has made significant contributions to the economy in terms of output (4.1% of the total GDP as of 2020) and the share of the labor force. In Hong Kong, as per the Census and Statistics Department [1], 24,197 companies are engaged in the construction sector, with the number of employees reaching 300,000, comprising 9.8% of the total number of employees in Hong Kong. However, since the mid-1990s, the industry has experienced difficulties in recruiting employees, including carpenters, masons, plumbers, and steel benders, which reflects a grave mismatch between labor demand and supply [2]. Resultantly, enhancing employee productivity under this demand uncertainty has become a serious challenge for the Hong Kong construction industry.
In today’s working environment, motivation varies among individuals, representing the level of workforce energy and their commitment to the company. It is important for employers and managers to understand the feelings and needs of their workers. In order to improve organizational performance, their need preferences should align with the company’s goals, which can be achieved through strategic planning. For instance, structures such as performance systems for employees, employee-centric policies, and compensation systems could be established by the employers to foster employee motivation. Kuranchie-Mensa and Amponsah-Tawiah [3] suggest that motivation can increase task efficiency and maintain a stable workforce. The latter benefits the reputation and goodwill of a company, thus improving the public image of such companies in the market, which in turn may attract highly qualified individuals. Several theories have been developed on employee motivations over the years. The most famous theories are Maslow’s motivation theory [4] and Herzberg’s two-factor theory of motivation [5]. The first theory assumes that people possess a set of self-motivation systems; one sub-set needs to be fulfilled before a person seeks to fulfill the next sub-set, and so on. This theory comprises five categories: physiological needs, safety needs, belongingness and love needs, esteem needs, and self-actualization needs. These categories are arranged in a hierarchical structure, with physiological needs being the basic, while self-actualization needs represent the most advanced needs. For instance, humans will not be motivated with esteem needs when their physiological needs (i.e., food, water, warmth, rest) are yet to be fulfilled. On the other hand, the second theory focuses on hygiene factors and motivators. Hygiene factors are factors that have the potential to reduce job dissatisfaction in any workplace when they are improved upon. These include “job security”, “salaries and wages”, “quality of supervision”, “company policy and administration”, “working conditions”, work and life balance”, and “relationship with colleagues”. Motivators, on the other side, are factors that can increase job satisfaction when they are improved upon. These include “sense of personal achievement”, “job status”, “promotion”, “growth”, “recognition”, “nature of the work”, and “opportunity for advancement”. It should be noted that the motivators and hygiene factors act independently of each other.
Regarding the construction sector, Cardoso et al. [6] investigated motivating factors for employees in the Portuguese context. They observed that most of the employees (79%) received positive feedback from their employers, and 69% of the employees felt that all workers were treated equally in relation to their salaries versus production. In a related study, Ref. [7] found “yearly bonus scheme”, “training and development programs”, and “monetary incentive” as the topmost motivating factors, while the least important factors were “effective performance appraisal system”, “job rotation”, and “overtime salary”. These results are in agreement with the basic needs (physiological needs) stated in Maslow’s Hierarchy Theory [4], which indicates that fulfilling the needs of the employees significantly improves their performance. Soliman and Altabtai [8] examined the motivating factors among the employees in construction companies in Kuwait. Their research found “salary”, “promotion”, and “job security” as the topmost motivators, while the least motivating factors were “equality”, “bonuses”, and “taking responsibility”.
Based on the previous studies, it could be observed that the studies on motivators for employees in the construction industry, specifically in Hong Kong, are limited; hence, the need for this current study. Although the employee motivations have been investigated in some countries, it is important to investigate motivation in the context of Hong Kong, as different policies and standards are being implemented in different countries. Therefore, this study centers on employees’ motivation in construction firms in Hong Kong, and the specific objectives of the study include (1) reviewing employee’s motivators in the literature for questionnaire design; (2) carrying out a correlation analysis between the level of motivations and the selected employee motivators; (3) testing the research hypothesis using ANOVA; and (4) presentation of conclusions and recommendations for future research directions.

2. Research Methodology

The research process was divided into three distinct processes, namely, literature survey, questionnaire design and distribution, and data analysis, as shown in Figure 1. The first stage of this study was to conduct a literature review to identify factors that can motivate employees in their workspaces. The factors identified from the literature were employed in the questionnaire design, which was administered to various construction workers. Subsequently, the questionnaire responses were analyzed using Statistical Package for Social Sciences (SPSS 27) (IBM, Armonk, NY, USA) to generate descriptive statistics. Pearson correlation analysis and ANOVA [9] were conducted to investigate the relationship between employee motivation and the suggested factors. Additionally, a modified employee motivation model was developed based on Porter and Lawler’s model. This model can help to explain the application of the motivation theories in real workplaces. The results of the correlation analyses and the ANOVA testing were integrated with Porter and Lawler’s model [10] to validate the model in this study.

2.1. Design and Administration of the Questionnaire Survey

The focus of the questionnaire is on the arrangement and the administration of the management team’s role in motivating their workforce. The questionnaire consisted of 5 sections: the level of motivation, factors affecting motivation, managerial style of the company, job design criteria, and the suggested improvement. Most of the questions were Likert-scale questions [11]. Nine motivational factors were considered in this study. These include “achievement” [12], “advancement” [7], “nature of the work” [12], “recognition” [13], “growth” [12], “policy and administration” [12], “relationship” [13], “job security” [7], and “monetary incentives” [12]. For each of the motivational factors, the respondents were asked to score the significance of the employee’s motivation on a scale of 1–5, where 1 = “Strongly disagree” and 5 = “Strongly agree”. The core target population for data collection consisted of project managers, site supervisors, site managers, quantity surveyors, site engineers, company officers, etc. A total of 60 questionnaires were distributed, and 54 responses were received; 75.9% of the questionnaires were received from workers employed by main contractors, and 25.1% were received from workers employed by sub-contractors. In addition, 67% of the respondents had more than 10 years of experience in the construction industry.

2.2. Tools for Data Analysis

The relative ranking of the factors by all respondents was then determined by comparing descriptive statistics, such as the individual mean score, standard deviation, and frequency percentages. Pearson correlation analysis and ANOVA tests were carried out to find the significance of the relationship between employee motivation and the suggested factors. This helped nullify or reject the hypothesis. The formula employed for the determination of the Pearson correlation coefficient is presented in Equation (1). Ten hypotheses (Table 1) were developed in this study and were tested using the ANOVA testing approach.
r = N Σ x y ( Σ x ) ( Σ y ) [ N Σ x 2 ( Σ x ) 2 ] [ N Σ y 2 ( Σ y ) 2 ]
where r = Pearson correlation, N = number of data, Σxy = sum of product of x and y, Σx = sum of x, Σy = sum of y, Σx2 = sum of squared x, and Σy2 = sum of squared y.

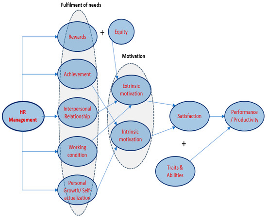
2.3. Employee Motivation Model

A model was set up for investigation based on a classical reference model suggested by Lawler and Porter [10] to effectively study employee motivation. Their multivariate model established a positive correlation between satisfaction and performance to explain the complex relationship between the two concepts. An important feature of the model is that motivation or effort does not necessarily lead to performance. In our study, a simplified, similar modified model based on Porter and Lawler’s Model was constructed as given in Figure 2. This model can help to explain the phenomenon and motivation theories in the real workplace. First, the human resources management of the organization should fulfill at least some of the basic needs of the employees to drive their motivation toward work. Moreover, the element of treating everyone with equity and identifying the suitable factors of intrinsic and extrinsic motivation is essential for the success of this model. After the employees are satisfied, they will apply their traits and abilities to maximize their performance or productivity. Some core elements of the model are “effort”, “performance”, “satisfaction”, and “rewards” (Figure 2).

3. Results

3.1. Factors Affecting the Level of Motivation of the Employee in the Construction Industry

This section discusses the summary of the correlation analysis carried out between the level of motivation and some selected variables (Achievement, Advancement, Work itself, Recognition, Growth, Policy and administration, Relationship, Job security, and Monetary incentives). According to the results, the factors termed “achievement”, “advancement”, “nature of the work”, and “growth” exhibited high strength of association with the level of motivation of employees, as their Pearson correlation values were 0.817, 0.529, 0.612, and 0.512, respectively, which are greater than 0.5. Hence, they correlate with the findings of McClelland’s Theory of Needs [17] and Herzberg’s theory. On the other hand, the Pearson correlation values for factors termed “recognition”, “policy and administration”, “relationship”, “job security”, and “monetary incentives” were 0.361, 0.496, 0.329, and 0.101, respectively. These correlation values are lesser than 0.5, indicating that the strength of association between the level of motivation and these factors are at slightly moderate to low levels. Furthermore, it should be noted that all the nine factors, except C8, are statistically significant since their p-values are lesser than 0.05.

3.2. Hypothesis Testing

The 10 hypotheses stated in Table 2 were analyzed using ANOVA to determine whether to accept or reject the hypothesis. From Table 2, it can be seen that the null hypothesis of hypotheses 1, 2, 3, 7, and 8 are rejected since their p-values are less than 0.05. These findings support Herzberg’s theory and the study of Robert [18], which suggest that older employees exhibit less working motivation than younger ones. On the other hand, the null hypothesis of hypotheses 4, 6, 9, and 10 are accepted since their p-value is greater than 0.05. Furthermore, it is important to note that the null hypothesis of hypothesis 5 is rejected since the p-value of hypothesis 3 is less than 0.05, while that of hypothesis 4 is more than 0.05. In other words, intrinsic factors are more important than extrinsic factors. Examples of intrinsic factors include empowerment, growth, inclusion, purpose, and trust among people.
Figure 3 shows the employee motivation model based on the analysis carried out. It is observed that achievement and monetary incentives are significant in influencing motivation and, finally, performance. The management team must focus more on intrinsic motivation like feeling a sense of job achievement and personal growth, as this will benefit the growth of both the employee and the organization in the long term. Although this model may not be perfect for reflecting reality, it can give a general picture of the priority of the tasks in human resources management.

4. Conclusions and Recommendations

Generally, the employee motivational force comes from four areas, namely personality, self-regulation goals, task design with rewards, and social influences. In a corporate organization, management would not be able to control the effect of social influence. Though the personality of each individual is different, the company can help to generate positive emotion toward work by ensuring a satisfied and effective job design and rewards. Then, the employee can have self-determinations to work towards their personal goals as well as the corporate objectives.
From a detailed perspective, this study was conducted to investigate the contributing factors to employees’ motivation. At the beginning of the study, several hypotheses were made, and the analysis of the survey helped prove them. The research revealed that the employee motivation in the industry is skewed towards between highly satisfied and satisfied that there is a varying degree of workers’ feelings towards the various aspects of the factors studied. From the results, we identify that motivation in the construction industry depends on the relationship between hygiene factors, motivators, extrinsic and intrinsic rewards, and also some demographic factors like age and industry experience. This study recommends that employers should focus on establishing systems and schemes that favor “effective reward and appraisal systems”, “empowerment”, “creativity and innovation”, “flexibility of time”, and “monetary and non-monetary incentive”.

Author Contributions

Conceptualization, R.T., K.C.W. and S.T.; methodology, R.T., K.C.W. and S.T.; software, R.T. and K.C.W.; validation, R.T. and K.C.W.; formal analysis, R.T., K.C.W. and O.I.O.; investigation, R.T., K.C.W. and O.I.O.; resources, R.T., K.C.W., O.I.O. and S.T.; data curation, R.T., K.C.W., O.I.O. and S.T.; writing—original draft preparation, R.T., O.I.O., S.T. and O.T.A.; writing—review and editing, R.T., O.I.O., S.T., O.T.A. and I.M.; visualization, R.T.; supervision, T.Z.; project administration, S.T. and T.Z. All authors have read and agreed to the published version of the manuscript.

Funding

This research received no external funding.

Institutional Review Board Statement

Not applicable.

Informed Consent Statement

Not applicable.

Data Availability Statement

Not applicable.

Acknowledgments

The authors give thanks to the anonymous reviewers of this study.

Conflicts of Interest

The authors declare no conflict of interest.

References

  1. Census and Statistics Department. Report on Annual Earnings and Hours Survey; Census and Statistics Department: Hong Kong, 2016.
  2. Chan, A.P.C.; Wong, J.M.W.; Chiang, Y.H. Modelling Labour Demand at Project Level—An Empirical Study in Hong Kong. J. Eng. Des. Technol. 2003, 1, 135–150. [Google Scholar] [CrossRef]
  3. Kuranchie-Mensa, B.E.; Amponsah-Tawiah, K. Employee motivation and work performance: A comparative study of mining companies in Ghana. J. Ind. Eng. Manag. 2016, 9, 255–309. [Google Scholar] [CrossRef]
  4. Maslow, A.H. Motivation and Personality; Haper & Row, Publishers, Inc.: San Francisco, CA, USA, 1954. [Google Scholar]
  5. Herzberg, F. The Motivation to Work; Wiley: New York, NY, USA, 1959. [Google Scholar]
  6. Cardoso, P.; Dominguez, C.; Paiva, A. Hints to Improve Motivation in Construction Companies. Procedia Comput. Sci. 2015, 64, 1200–1207. [Google Scholar] [CrossRef][Green Version]
  7. Ngwenya, L.; Aigbavboa, C.; Thwala, W. Assessing employee motivation in a South African construction company. In Proceedings of the International Conference on Industrial Engineering and Operations Management, Washington, DC, USA, 27–29 September 2018; pp. 1101–1109. [Google Scholar]
  8. Soliman, E.; Altabtai, H. Employee motivation in construction companies in Kuwait. Int. J. Constr. Manag. 2021, 1–10. [Google Scholar] [CrossRef]
  9. Tariq, S.; Zhang, X. Critical Analysis of the Private Sector Roles in Water PPP Failures. J. Constr. Eng. Manag. 2021, 147, 04021015. [Google Scholar] [CrossRef]
  10. Lawler, E.E.; Porter, L.W. The Effect of Performance on Job Satisfaction. Industrial Relations: A J. Econ. Soc. 1967, 7, 20–28. [Google Scholar] [CrossRef]
  11. Tariq, S.; Zhang, X. Critical Failure Drivers in International Water PPP Projects. J. Infrastruct. Syst. 2020, 26, 04020038. [Google Scholar] [CrossRef]
  12. Aiyetan, A.O.; Olotuah, A.O. Impact of motivation on worker’s productivity in the Nigerian construction industry. In Proceedings of the 22nd Annual ARCOM Conference, Birmingham, UK, 4–6 September 2006; Association of Researchers in Construction Management: Honnover, Germany, 2006; Volume 1, pp. 239–248. [Google Scholar]
  13. Sunyoto, A. Motivation perceptions of construction workers and their supervisors in indonesia. Dimens. Tek. Sipil 2003, 5, 195–204. [Google Scholar]
  14. Teck-Hong, T.; Waheed, A. Herzberg’s Motivation-hygiene Theory and Job Satisfaction in the Malaysian Retail sector: The mediating effect of love of money. Asian Acad. Manag. J. 2011, 16, 73–94. [Google Scholar]
  15. Frey, B.; Osterloh, M. Successful Management by Motivation: Balancing Intrinsic and Extrinsic Incentives; Springer: Berlin/Heidelberg, Germany, 2002. [Google Scholar]
  16. Hitka, M.; Kozubikova, L.; Potkany, M. Education and gender-based differences in employee motivation. J. Bus. Econ. Manag. 2018, 19, 80–95. [Google Scholar] [CrossRef]
  17. McClelland, D. Human Motivation; Foresman: Glenview, IL, USA, 1985. [Google Scholar]
  18. Robert, K. Age and Work Motivation: The View of Older Employees’; Institutionen for Pedagogik, Didaktik och Psykologi: Stockholm, Sweden, 2008. [Google Scholar]
Figure 1. Research flow.
Figure 1. Research flow.
Engproc 22 00011 g001
Figure 2. Employee motivation model.
Figure 2. Employee motivation model.
Engproc 22 00011 g002
Figure 3. Analysis of the employee motivation model.
Figure 3. Analysis of the employee motivation model.
Engproc 22 00011 g003
Table 1. List of the hypotheses.
Table 1. List of the hypotheses.
S/NH0Ha
HY1
[7]
There is no significant relationship between motivators and the extent of employee motivation.There is a significant relationship between motivators and the extent of employee motivation.
HY2
[14]
There is no significant relationship between organizational hygiene factors and the extent of motivation.There is a significant relationship between organizational hygiene factors and the extent of motivation.
HY3
[10]
There is no significant relationship between extrinsic rewards and employee motivation.There is a significant relationship between extrinsic rewards and employee motivation.
HY4
[15]
There is no significant relationship between intrinsic rewards and employee performance.There is a significant relationship between intrinsic rewards and employee performance.
HY5
[15]
Intrinsic factors are less important than extrinsic factors for employee motivation.Intrinsic factors are more important than extrinsic factors for employee motivation.
HY6
[16]
The level of employee motivation does not depend on gender.The level of employee motivation depends on gender.
HY7
[3]
The level of employee motivation does not depend on age.The level of employee motivation depends on age.
HY8
[3]
The level of employee motivation does not depend on experience in the industry.The level of employee motivation depends on experience in the industry.
HY9
[3]
The level of employee motivation does not depend on experience in the company.The level of employee motivation depends on experience in the company.
HY10
[7]
The level of employee motivation does not depend on a company’s managerial style.The level of employee motivation depends on the company’s managerial style
Table 2. ANOVA results for hypotheses testing.
Table 2. ANOVA results for hypotheses testing.
VariablesTargetSum of SquaresDfMean SquareFSig.Decision
Level of motivation and motivatorsBetween Groups13.258210.6313.6140.001Reject H0
Within Groups5.590320.175---
Total18.84853----
Level of motivation and hygiene factorsBetween Groups12.050210.5740.0060.001Reject H0
Within Groups6.798320.212---
Total18.84853----
Level of motivation and intrinsic factorsBetween Groups8.945120.7453.0860.003Reject H0
Within Groups9.903410.242---
Total18.84853----
Level of motivation and extrinsic factors Between Groups9.197180.5111.8530.058Accept H0
Within Groups9.652350.276---
Total18.84853----
Level of motivation and genderBetween Groups0.46610.4661.3180.256Accept H0
Within Groups18.382520.354---
Total18.84853----
Level of motivation and ageBetween Groups3.80131.2674.2110.010Reject H0
Within Groups15.047500.301---
Total18.84853----
Level of motivation and experience in the industryBetween Groups7.29241.8237.7290.000Reject H0
Within Groups11.557490.236---
Total18.84853----
Level of motivation and experience in organizationBetween Groups1.95140.4881.4150.243Accept H0
Within Groups16.897490.345---
Total18.84853----
Level of motivation and managerial styleBetween Groups5.854160.3661.0420.440Accept H0
Within Groups12.994370.351---
Total18.84853----
Publisher’s Note: MDPI stays neutral with regard to jurisdictional claims in published maps and institutional affiliations.

Share and Cite

MDPI and ACS Style

Taiwo, R.; Wang, K.C.; Olanrewaju, O.I.; Tariq, S.; Abimbola, O.T.; Mehmood, I.; Zayed, T. An Analysis of Employee Motivation in the Construction Industry: The Case of Hong Kong. Eng. Proc. 2022, 22, 11. https://doi.org/10.3390/engproc2022022011

AMA Style

Taiwo R, Wang KC, Olanrewaju OI, Tariq S, Abimbola OT, Mehmood I, Zayed T. An Analysis of Employee Motivation in the Construction Industry: The Case of Hong Kong. Engineering Proceedings. 2022; 22(1):11. https://doi.org/10.3390/engproc2022022011

Chicago/Turabian Style

Taiwo, Ridwan, Kwok Chin Wang, Oludolapo Ibrahim Olanrewaju, Salman Tariq, Owolabi Titilayo Abimbola, Imran Mehmood, and Tarek Zayed. 2022. "An Analysis of Employee Motivation in the Construction Industry: The Case of Hong Kong" Engineering Proceedings 22, no. 1: 11. https://doi.org/10.3390/engproc2022022011

APA Style

Taiwo, R., Wang, K. C., Olanrewaju, O. I., Tariq, S., Abimbola, O. T., Mehmood, I., & Zayed, T. (2022). An Analysis of Employee Motivation in the Construction Industry: The Case of Hong Kong. Engineering Proceedings, 22(1), 11. https://doi.org/10.3390/engproc2022022011

Article Metrics

Back to TopTop