Next Article in Journal
High Impedance Faults Detection and Classification in Renewable Energy-Based Distribution Networks Using Time-Varying Kalman Filtering Technique
Previous Article in Journal
A Protection Technique for Microgrid Using Wavelet Packet Transform and Data Mining Classifier
 
 
Font Type:
Arial Georgia Verdana
Font Size:
Aa Aa Aa
Line Spacing:
Column Width:
Background:
Proceeding Paper

Efficiency Analysis of GaN Based LLC Resonant Converter for PV Applications †

by
Hasaan Farooq
*,
Hassan Abdullah Khalid
,
Muhammad Uzair Khalid
and
Saqib Ali Syed
Department of Electrical Power Engineering, U.S.-Pakistan Centre for Advanced Studies in Energy, National University of Sciences and Technology, Islamabad 44000, Pakistan
*
Author to whom correspondence should be addressed.
Presented at the 7th International Electrical Engineering Conference, Karachi, Pakistan, 25–26 March 2022.
Eng. Proc. 2022, 20(1), 31; https://doi.org/10.3390/engproc2022020031
Published: 3 August 2022
(This article belongs to the Proceedings of The 7th International Electrical Engineering Conference)

Abstract

:
Due to the increase in renewable energy resources the need for highly efficient power electronics converters at flexible operating conditions has increased. The newly introduced wide bandgap switches, such as Gallium Nitride (GaN) are more suitable mechanically, thermally, and in terms of fast switching, etc. In this paper, a 3kW LLC resonant converter was designed for PV applications using GaN as switching devices. The converter was designed to achieve zero voltage switching at a wide input voltage range. The proposed system was simulated on PSIM software under different loading conditions. A performance comparison was made between GaN and Si switches. Analysis shows that the GaN converter has better performance compared to Si at higher voltages. The designed converter achieved 98.55% maximum efficiency.

1. Introduction

DC/DC converters play an increasingly important role in renewable energy systems, particularly solar systems. These converters are required to tackle the problem of changing PV voltage due to its non-linear behavior and weather conditions. The fundamental goal of these converters is to maintain a consistent output voltage regardless of the input voltage provided by the PV [1].
Resonant converters have become the standard topology for DC–DC conversion among the various power electronic converters due to better and optimized performance compared to other converts [2]. Low losses, high efficiency, high power density, minimum electromagnetic interference (EMI), and rapid transient response are all advantages of soft switching. The resonant converter has the ability to operate at a high switching frequency which leads to the reduction of passive component size, such as a transformer, inductor, etc. [3].
For reduction in switching loss during high frequency operation of LLC resonant converters, both zero voltage switching ZVS feature and wide bandgap switch component will be activated. Novel Magnetics and developments in LLC resonant converters with GaN are responsible for the higher efficiency, higher power density, and additional switching frequency. Full ZVS should be surefire to avoid device failure, thermal stress, and shoot-through because of their switching frequencies which are higher than 500 kHz [4].
GaN-based transistors have some useful properties, such as a wide bandgap, and being hard and mechanically stable for favorable development in industries [5]. Their electric breakdown capability is ten times higher than Si. High Electron Mobility Transistors (GaN HEMT) are significant due to their faster switching speed, higher breakdown strength, lower on-resistance, and higher thermal conductivity. It has a shorter dead time and 96% high efficiency due to smaller chip size, and an optimized internal structure, while in on-state conditions it has lower drain-source resistance [6]. There are some more advantages of GaN-based transistors which are responsible for their use in LLC converters, such as fewer losses during the charging and discharging process, less capacitance, and lower price. They also require less power for driving the circuit [7].
In this paper, a high frequency resonant converter is designed for a 3 kW PV system. GaN switches are used as a switching device in the proposed converter. Simulation software PSIM is used for designing and analysis of the proposed model. Zero Voltage Switching is achieved at a wide input range. The efficiency of the proposed model is compared with the efficiency of a model with Silicon Si switches. Switching and conduction losses are calculated at a wide input voltage range.

2. LLC Resonant Converter

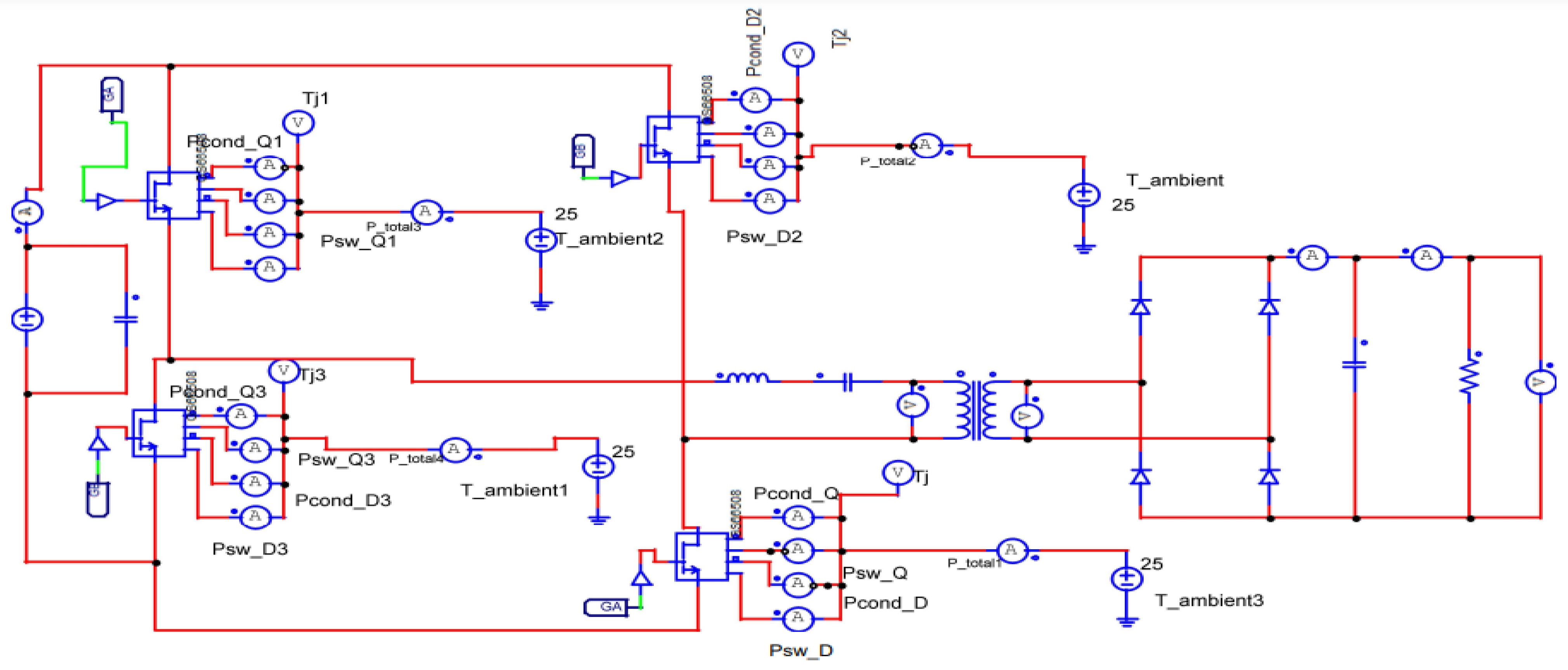
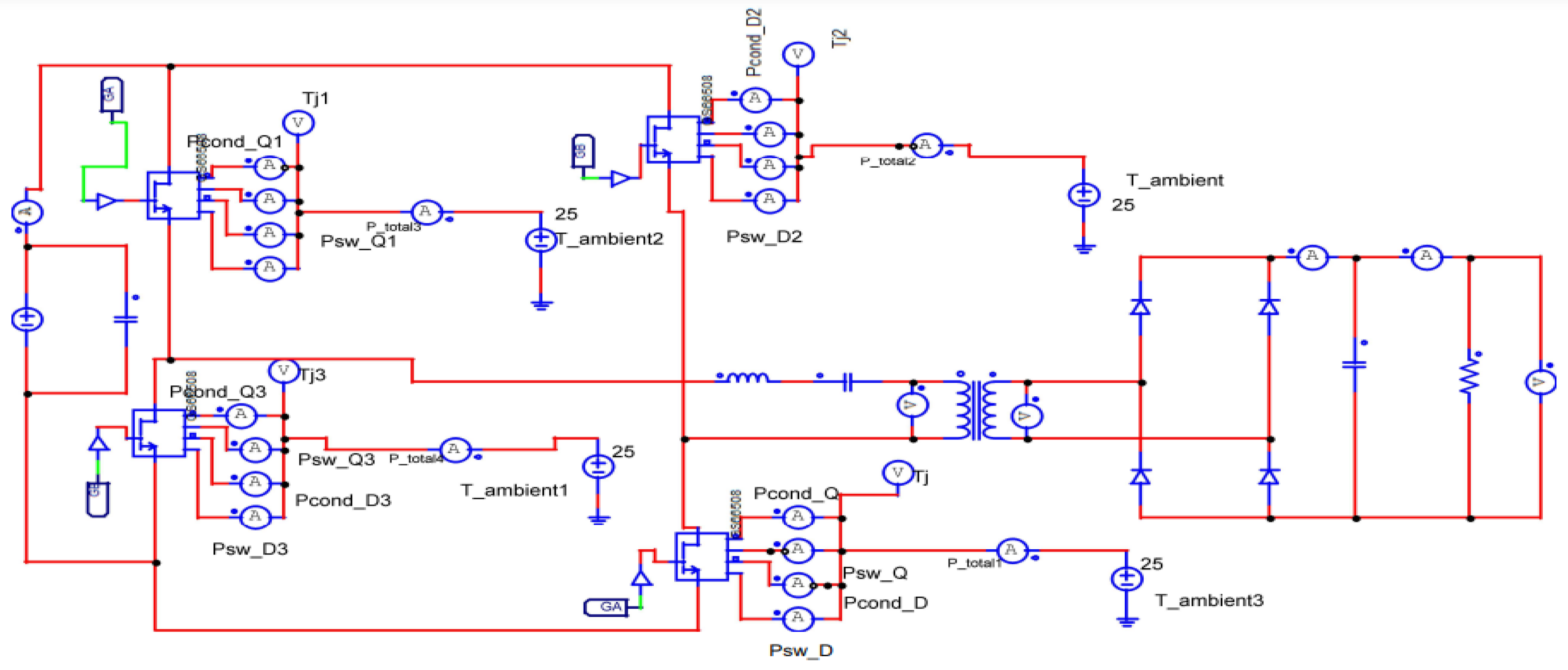
In this paper, a 3 kW full bridge LLC resonant converter is designed using GaN as a switching device as shown in Figure 1. The designed converter consists of a resonant capacitor, magnetization inductance, resonant inductor, and a high frequency transformer. Four GaN (GS66508T) MOSFETS are used as switching devices in the proposed converter. Frequency modulation is used as a control in this proposed topology. Specification of the designed converter and GaN MOSFETs is shown in Table 1 and Table 2 respectively.

3. Mathematical Modelling

The equations for calculating resonant inductance, magnetization inductance, resonant capacitors, and equivalent AC resistance for LLC resonant converter are as follows:
C r = 1 2 π f s w Q R a c
L r = 1 ( 2 π f s w ) 2 C r
L m = L n L r
R a c = 8 * n 2 π 2 R L
Switching and conduction losses are calculated as follows [8,9].
P c o n d = I r m s 2 * R d * D u t y   c y c l e
P s w = ( V i n 2 ) * I p e a k *   t o f f * f s w
P t o t a l = 4 * ( P c o n d + P s w )

4. Results and Discussion

A GaN-based high frequency resonant converter is designed in PSIM. Figure 2 shows the 3kW output power of the designed converter. Figure 3a,b show the output voltage and current at the load side. Zero voltage switching is achieved, which is shown in Figure 4, where current and voltage across MOSFET are shown. In Figure 4 a red line shows the current entering the MOSFET and the amplitude of the current is a multiple of 20 and the black line shows the voltage across the GaN MOSFET. Figure 5a shows an analysis of efficiency for change in input voltage. From the results, it is shown that the efficiency of GaN is higher than Si at a wide input voltage range. The performance of GaN MOSFET is much more stable than Si MOSFET at high voltage. From the graph, it is shown that the efficiency of a converter with GaN MOSFET was 98% while the converter with Si MOSFET was 93%. Figure 5b shows efficiency analysis for the change in power for the GaN MOSFET and the Si MOSFET. The converter with GaN MOSFET is more efficient than a converter with Si MOSFET at a wide power range.

5. Conclusions

In this paper, an optimal design of a high frequency LLC resonant converter for a 3kW Pv system was designed using GaN as a switching device The efficiency performance was analyzed at different operating loads, i.e., 25%, 50%, 75%, and 100% with a wide input voltage range from 200 to 400V. The performance was compared with Si switches. Results show that GaN has less conduction and switching losses than Si switches. At higher voltages, i.e., above 300V, the efficiency of Si switches dropped from 97% to 93% rapidly, while the efficiency of GaN switches deviated little from 98 to 97%. The efficiency of GaN MOSFET is around 98% for a wide output power range w.r.t Si MOSFET. GaN can operate at a higher voltage and higher frequency more efficiently, reducing the overall losses of the converter.

Author Contributions

Conceptualization, H.F. and H.A.K.; methodology, H.F.; software, H.F.; validation, H.F., H.A.K. and M.U.K.; formal analysis, H.F. and S.A.S.; investigation, H.F. and H.A.K.; resources, H.F. and S.A.S.; data curation, H.F.; writing—original draft preparation, H.F. and M.U.K.; writing—review and editing, H.F. and H.A.K.; All authors have read and agreed to the published version of the manuscript.

Funding

This research received no external funding.

Institutional Review Board Statement

Not applicable.

Informed Consent Statement

Not applicable.

Data Availability Statement

Not applicable.

Conflicts of Interest

The authors declare no conflict of interest.

References

  1. Boros, R.R.; Bodnar, I. LLC Resonant Converter Design and Simulation for PV Motor Drives. In Proceedings of the 22nd International Carpathian Control Conference (ICCC), Velké Karlovice, Czech Republic, 31 May 2021–1 June 2021; pp. 1–5. [Google Scholar] [CrossRef]
  2. Tang, C.-Y.; Wu, H.-J.; Liao, C.-Y.; Wu, H.-H. An Optimal Frequency-Modulated Hybrid MPPT Algorithm for the LLC Resonant Converter in PV Power Applications. IEEE Trans. Power Electron. 2021, 37, 944–954. [Google Scholar] [CrossRef]
  3. Liu, Y.-C.; Chen, C.; Chen, K.-D.; Syu, Y.-L.; Tsai, M.-C. High-Frequency LLC Resonant Converter with GaN Devices and Integrated Magnetics. Energies 2019, 12, 1781. [Google Scholar] [CrossRef] [Green Version]
  4. Fei, C.; Gadelrab, R.; Li, Q.; Lee, F.C. High-Frequency Three-Phase Interleaved LLC Resonant Converter With GaN Devices and Integrated Planar Magnetics. IEEE J. Emerg. Sel. Top. Power Electron. 2019, 7, 653–663. [Google Scholar] [CrossRef]
  5. Hariya, A.; Koga, T.; Matsuura, K.; Yanagi, H.; Tomioka, S.; Ishizuka, Y.; Ninomiya, T. Circuit Design Techniques for Reducing the Effects of Magnetic Flux on GaN-HEMTs in 5-MHz 100-W High Power-Density LLC Resonant DC–DC Converters. IEEE Trans. Power Electron. 2016, 32, 5953–5963. [Google Scholar] [CrossRef]
  6. Zhang, W.; Wang, F.; Costinett, D.J.; Tolbert, L.M.; Blalock, B.J. Investigation of Gallium Nitride Devices in High-Frequency LLC Resonant Converters. IEEE Trans. Power Electron. 2016, 32, 571–583. [Google Scholar] [CrossRef]
  7. Wen, H.; Jiao, D.; Lai, J.-S. Optimal Design Methodology for High Frequency GaN Based Step-up LLC Resonant Converter. In Proceedings of the 2019 IEEE 4th International Future Energy Electronics Conference (IFEEC), Singapore, 25–28 November 2019; pp. 1–5. [Google Scholar] [CrossRef]
  8. Farooq, H.; Khalid, H.A.; Khalid, M.U.; Farooqi, M.M.; Malik, Q. Loss Analysis of Full Bridge LLC Resonant Converter with Wide Input Range Using Si and SiC Switches. In Proceedings of the 16th International Conference on Emerging Technologies (ICET), Islamabad, Pakistan, 22–23 December 2021; pp. 1–6. [Google Scholar] [CrossRef]
  9. Farooq, H.; Khalid, H.A.; Ali, W.; Shahid, I. A Comparative Analysis of Half-Bridge LLC Resonant Converters Using Si and SiC MOSFETs. Eng. Proc. 2021, 12, 43. [Google Scholar] [CrossRef]
Figure 1. Simulation model of LLC resonant converter having GaN as switching device.
Figure 1. Simulation model of LLC resonant converter having GaN as switching device.
Engproc 20 00031 g001
Figure 2. Output power of the designed converter.
Figure 2. Output power of the designed converter.
Engproc 20 00031 g002
Figure 3. (a) Output Voltage of converter (b) Output Current of converter.
Figure 3. (a) Output Voltage of converter (b) Output Current of converter.
Engproc 20 00031 g003
Figure 4. ZVS is achieved where the red line shows current across MOSFET while the black line shows the voltage across MOSFET.
Figure 4. ZVS is achieved where the red line shows current across MOSFET while the black line shows the voltage across MOSFET.
Engproc 20 00031 g004
Figure 5. (a) Analysis of Efficiency for change in input Voltages. (b) Analysis of Efficiency for change of Load.
Figure 5. (a) Analysis of Efficiency for change in input Voltages. (b) Analysis of Efficiency for change of Load.
Engproc 20 00031 g005
Table 1. Specification of proposed Converter.
Table 1. Specification of proposed Converter.
ParameterValueUnit
Input Voltage Range [V]200–400V
Switching   frequency   f s w [Hz]98kHz
Output Voltage [V]400V
Total Power [kW]3kW
Magnetization   Inductance   L m   [H]51.6µH
Resonant   Inductor   L r [H]10.6µH
Resonant   Capacitor   C r [F] 200nF
Table 2. Specification of GaN (GS66508T) MOSFET.
Table 2. Specification of GaN (GS66508T) MOSFET.
ParameterValue
Vds650 V
R D S ( o n ) 50 mΩ
I D s ( O N ) 30 A
Turn   on   Delay   T D o n 4.1 nsec
Turn   off   time   T D o f f 8 nsec
Reverse recovery charge0
Operating junction temperature−55 to 150
Total gate charge 5.8 nC
Gate to drain charge1.8 nC
Publisher’s Note: MDPI stays neutral with regard to jurisdictional claims in published maps and institutional affiliations.

Share and Cite

MDPI and ACS Style

Farooq, H.; Khalid, H.A.; Khalid, M.U.; Syed, S.A. Efficiency Analysis of GaN Based LLC Resonant Converter for PV Applications. Eng. Proc. 2022, 20, 31. https://doi.org/10.3390/engproc2022020031

AMA Style

Farooq H, Khalid HA, Khalid MU, Syed SA. Efficiency Analysis of GaN Based LLC Resonant Converter for PV Applications. Engineering Proceedings. 2022; 20(1):31. https://doi.org/10.3390/engproc2022020031

Chicago/Turabian Style

Farooq, Hasaan, Hassan Abdullah Khalid, Muhammad Uzair Khalid, and Saqib Ali Syed. 2022. "Efficiency Analysis of GaN Based LLC Resonant Converter for PV Applications" Engineering Proceedings 20, no. 1: 31. https://doi.org/10.3390/engproc2022020031

APA Style

Farooq, H., Khalid, H. A., Khalid, M. U., & Syed, S. A. (2022). Efficiency Analysis of GaN Based LLC Resonant Converter for PV Applications. Engineering Proceedings, 20(1), 31. https://doi.org/10.3390/engproc2022020031

Article Metrics

Back to TopTop