Clustering-Based Energy Management of Residential Loads by using Artificial Intelligence †
Abstract
:1. Introduction
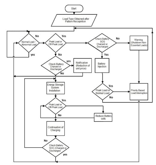
2. Methodology
3. Simulation and Results
4. Conclusions
Conflicts of Interest
References
- Ranalder, L.; Busch, H.; Hansen, T.; Brommer, M.; Couture, T.; Gibb, D.; Guerra, F.; Nana, J.; Reddy, Y.; Sawin, J.; et al. Renewables in Cities 2021 Global Status Report. 2020. Available online: https://www.ren21.net/wp-content/uploads/2019/05/REC_2021_full-report_en.pdf (accessed on 12 March 2021).
- Shariatzadeh, F.; Mandal, P.; Srivastava, A.K. Demand response for sustainable energy systems: A review, application and implementation strategy. Renew. Sustain. Energy Rev. 2015, 45, 343–350. [Google Scholar] [CrossRef]
- Lee, M.; Aslam, O.; Foster, B.; Kathan, D.; Kwok, J.; Medearis, L.; Palmer, R.; Sporborg, P.; Tita, M. Assessment of Demand Response and Advanced Metering, Federal Energy Regulatory Commission. Available online: https://www.ferc.gov/sites/default/files/2020-04/oct-demand-response.pdf (accessed on 27 October 2013).
- Chen, C.; Wang, J.; Kishore, S. A distributed direct load control approach for large-scale residential demand response. IEEE Trans. Power Syst. 2014, 29, 2219–2228. [Google Scholar] [CrossRef]
- Brunner, M.; Tenbohlen, S.; Braun, M. Heat pumps as important contributors to local demand-side management. In Proceedings of the 2013 IEEE Grenoble Conference, Grenoble, France, 16–20 June 2013; pp. 1–7. [Google Scholar]
- Mohsenian-Rad, A.-H.; Leon-Garcia, A. Optimal residential load control with price prediction in real-time electricity pricing environments. IEEE Trans. Smart Grid 2010, 1, 120–133. [Google Scholar] [CrossRef]
- Pipattanasomporn, M.; Kuzlu, M.; Rahman, S. An algorithm for intelligent home energy management and demand response analysis. IEEE Trans. Smart Grid 2012, 3, 2166–2173. [Google Scholar] [CrossRef]
- Arun, S.L.; Selvan, M.P. Dynamic demand response in smart buildings using an intelligent residential load management system. IET Gener. Transm. Distrib. 2017, 11, 4348–4357. [Google Scholar] [CrossRef]
- Malik, S.Z.; Khawaja, A.H.; Janjua, A.K.; Kazim, M. A Contactless Method for Unbalanced Loading Detection in Power Distribution Lines by Magnetic Measurements. IEEE Trans. Instrum. Meas. 2020, 69, 7472–7483. [Google Scholar] [CrossRef]








| Model | AUC | CA | F1 Score | Precision | Recall |
|---|---|---|---|---|---|
| Decision Tree | 0.5 | 0.3333 | 0.1666 | 0.1111 | 0.3333 |
| ANN | 1.0 | 1.0 | 1.0 | 1.0 | 1.0 |
Publisher’s Note: MDPI stays neutral with regard to jurisdictional claims in published maps and institutional affiliations. |
© 2021 by the authors. Licensee MDPI, Basel, Switzerland. This article is an open access article distributed under the terms and conditions of the Creative Commons Attribution (CC BY) license (https://creativecommons.org/licenses/by/4.0/).
Share and Cite
Liaqat, U.; Yousif, M.; Ali, M.S.Z.; Afzal, M. Clustering-Based Energy Management of Residential Loads by using Artificial Intelligence. Eng. Proc. 2021, 12, 15. https://doi.org/10.3390/engproc2021012015
Liaqat U, Yousif M, Ali MSZ, Afzal M. Clustering-Based Energy Management of Residential Loads by using Artificial Intelligence. Engineering Proceedings. 2021; 12(1):15. https://doi.org/10.3390/engproc2021012015
Chicago/Turabian StyleLiaqat, Umair, Muhammad Yousif, Malik Shah Zeb Ali, and Muhammad Afzal. 2021. "Clustering-Based Energy Management of Residential Loads by using Artificial Intelligence" Engineering Proceedings 12, no. 1: 15. https://doi.org/10.3390/engproc2021012015
APA StyleLiaqat, U., Yousif, M., Ali, M. S. Z., & Afzal, M. (2021). Clustering-Based Energy Management of Residential Loads by using Artificial Intelligence. Engineering Proceedings, 12(1), 15. https://doi.org/10.3390/engproc2021012015

