Implementation of Predictive Analytics in Healthcare Using Hybrid Deep Learning Models †
Abstract
1. Introduction
- Leveraging Autoencoders for automated feature extraction from high-dimensional clinical data, such as EHRs and medical images.
- Combining tree-based models (Random Forest and XGBoost) with neural network-based feature extraction to improve predictive accuracy and robustness.
- Evaluating the ensemble approach against traditional machine learning models in terms of key performance metrics such as accuracy, precision, recall, and F1-score.
1.1. Key Challenges in Healthcare Data Analytics
1.2. Significance of the Study
2. Literature Review
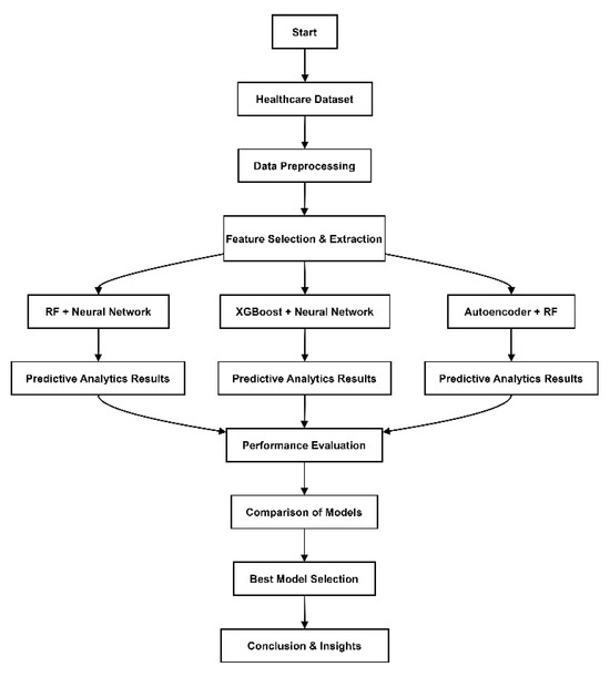
3. Proposed Methodology
3.1. Data Collection
3.2. Hybrid Deep Learning Models
- The illustrated RF model is utilized to serve for feature selection and a preliminary classification stage.
- The selected features are given to a Neural Network for a final set of predictions.
- Features are chosen, and predictions are made in XGBoost first.
- These features are then passed through a Neural Network to get further improvements and to capture non-linear relationships.
- An autoencoder is used for feature learning and feature reduction in an unsupervised learning approach.
- The data with the downsized number of features feeds into a Random Forest classifier for the last call.
4. Implementation
4.1. Random Forest and Neural Network (RF + NN)
4.2. XGBoost and Neural Network (XGBoost + NN)
4.3. Autoencoder and Random Forest (Autoencoder + RF)
5. Results
6. Conclusions
Author Contributions
Funding
Institutional Review Board Statement
Informed Consent Statement
Data Availability Statement
Conflicts of Interest
References
- Tripathy, N.; Moharana, B.; Balabantaray, S.K.; Nayak, S.K.; Pati, A.; Panigrahi, A. A Comparative Analysis of Diabetes Prediction Using Machine Learning and Deep Learning Algorithms in Healthcare. In Proceedings of the 2024 International Conference on Advancements in Smart, Secure and Intelligent Computing (ASSIC), Bhubaneswar, India, 27–29 January 2024; pp. 1–6. [Google Scholar] [CrossRef]
- Senthil, G.A.; Geerthik, S.; Jasphin Vijay, J.; Mohanakrishnan, K. A Novel Pharmacovigilance Strategy for Detecting Adverse Drug Reactions in Healthcare Using Machine Learning and Blockchain. In Proceedings of the 2024 Second International Conference on Intelligent Cyber Physical Systems and Internet of Things (ICoICI), Coimbatore, India, 28–30 August 2024; pp. 763–767. [Google Scholar] [CrossRef]
- Ashreetha, B.; Srinivasa Kumar, S.V.S.S.; Srinivas, J.S.; Prasad, K.; Shekhar, R.; Dankan Gowda, V. Accurate Neoplasm Diagnosis with Comprehensive Machine Learning and Deep Learning Approaches. In Proceedings of the 2024 5th International Conference for Emerging Technology (INCET), Belgaum, India, 24–26 May 2024; pp. 1–7. [Google Scholar] [CrossRef]
- Gupta, M. Advances in AI: Employing Deep Generative Models for the Creation of Synthetic Healthcare Datasets to Improve Predictive Analytics. In Proceedings of the 2023 International Conference on Communication, Security and Artificial Intelligence (ICCSAI), Greater Noida, India, 23–25 November 2023; pp. 1026–1030. [Google Scholar] [CrossRef]
- Sivakumar, T.B.; Malakar, A.; Lekshmi, S.; Shailaja, G.; Kalaivani, E.; Babu, K.D. Enhanced Diabetes Prediction Using Deep Autoen-coder Framework and Electronic Health Records. In Proceedings of the 2024 Second International Conference on Advances in Information Technology (ICAIT), Chikkamagaluru, India, 24–27 July 2024; pp. 1–5. [Google Scholar] [CrossRef]
- Desai, V.V.; Patil, M.; Thorat, M.; Kshirsagar, N.S.; Kestwal, M.; Chougule, P. Analysis on the Various Approaches Using Machine Learning in Different Businesses. In Proceedings of the 2024 International Conference on Healthcare Innovations, Software and Engineering Technologies (HISET), Karad, India, 18–19 January 2024; pp. 254–257. [Google Scholar] [CrossRef]
- ul Haque, A.; Ghani, M.S.; Mahmood, T. Decentralized Transfer Learning using Blockchain & IPFS for Deep Learning. In Proceedings of the 2020 International Conference on Information Networking (ICOIN), Barcelona, Spain, 7–10 January 2020; pp. 170–177. [Google Scholar] [CrossRef]
- Khanna, T.; Mathur, S. An Enhanced Analysis of Cloud-Based Deep Learning Model in Smart Healthcare Management. In Proceedings of the 2024 2nd International Conference on Disruptive Technologies (ICDT), Greater Noida, India, 15–16 March 2024; pp. 705–710. [Google Scholar] [CrossRef]
- Mekruksavanich, S.; Jantawong, P.; Jitpattanakul, A. Ensemble Deep Learning Network for Enhancing Performances of Sensor-Based Physical Activity Recognition Based on IMU Sensor Data. In Proceedings of the 2024 5th International Conference on Big Data Analytics and Practices (IBDAP), Bangkok, Thailand, 23–25 August 2024; pp. 150–155. [Google Scholar] [CrossRef]
- Priya, S.S.; Al-Fatlawy, M.H.; Khare, N.; Mahalakshmi, V.; Ganesh, S.S. Machine and Deep Learning Classifications for IoT-Enabled Healthcare Devices. In Proceedings of the 2023 4th International Conference on Computation, Automation and Knowledge Management (ICCAKM), Dubai, United Arab Emirates, 12–13 December 2023; pp. 1–7. [Google Scholar] [CrossRef]
- Badhan, A.; Rana, A.; Malhi, S.S.; Kaur, P.; Saha, B. A Comparative Analysis for Loan Approval Prediction using Machine Learning. In Proceedings of the 2024 International Conference on Electrical Electronics and Computing Technologies (ICEECT), Greater Noida, India, 29–31 August 2024; pp. 1–5. [Google Scholar] [CrossRef]
- Khaloofi, H.; Hussain, J.; Azhar, Z.; Ahmad, H.F. Performance Evaluation of Machine Learning Approaches for COVID-19 Forecasting by Infectious Disease Modeling. In Proceedings of the 2021 International Conference of Women in Data Science at Taif University (WiDSTaif), Taif, Saudi Arabia, 30–31 March 2021; pp. 1–6. [Google Scholar] [CrossRef]
- Rasjid, Z.E. Predictive Analytics in Healthcare: The Use of Machine Learning for Diagnoses. In Proceedings of the 2021 International Conference on Electrical, Computer and Energy Technologies (ICECET), Cape Town, South Africa, 9–10 December 2021; pp. 1–6. [Google Scholar] [CrossRef]
- Shruti; Trivedi, N.K. Predictive Analytics in Healthcare using Machine Learning. In Proceedings of the 2023 14th International Conference on Computing Communication and Networking Technologies (ICCCNT), Delhi, India, 6–8 July 2023; pp. 1–5. [Google Scholar] [CrossRef]
- Vadivel, S.; Jayakarthik, R. Predictive Analytics on COVID-19 Prediction using ResNets. In Proceedings of the 2022 6th International Conference on Computing Methodologies and Communication (ICCMC), Erode, India, 29–31 March 2022; pp. 280–287. [Google Scholar] [CrossRef]
- Naik, S.; Kumar, P.; Saha, S.; Bairagya, S.D.; Rawat, D.; Baliarsingh, S.K. Predictive Healthcare Analytics: A Multidisease Approach using Logistic Regression. In Proceedings of the 2024 15th International Conference on Computing Communication and Networking Technologies (ICCCNT), Kamand, India, 24–28 June 2024; pp. 1–6. [Google Scholar] [CrossRef]
- Iqbal, S.; Siddiqui, G.F.; Rehman, A.; Hussain, L.; Saba, T.; Tariq, U.; Abbasi, A.A. Prostate Cancer Detection Using Deep Learning and Traditional Techniques. IEEE Access 2021, 9, 27085–27100. [Google Scholar] [CrossRef]
- Barhate, A.; Kumar, P.; Verma, P.; Jikar, N.; Tale, A.; Hikre, V. Smart Healthcare: Harnessing the Power of Machine Learning for Predictive Analysis. In Proceedings of the 2024 Parul International Conference on Engineering and Technology (PICET), Vadodara, India, 3–4 May 2024; pp. 1–7. [Google Scholar] [CrossRef]
- Sundas, A.; Badotra, S.; Shahi, G.S.; Verma, A.; Bharany, S.; Ibrahim, A.O.; Abulfaraj, A.W.; Binzagr, F. Smart Patient Monitoring and Recommendation (SPMR) Using Cloud Analytics and Deep Learning. IEEE Access 2024, 12, 54238–54255. [Google Scholar] [CrossRef]
- Puli, S.K.; Usha, P. Transforming Healthcare: Advancements, Applications, and Future Directions of Machine Learning. In Proceedings of the 2024 10th International Conference on Smart Computing and Communication (ICSCC), Bali, Indonesia, 25–27 July 2024; pp. 502–506. [Google Scholar] [CrossRef]
- Singh, A.P.; Luhach, A.K.; Jhanjhi, N.Z.; Ghosh, U. A Novel Patient-Centric Architectural Framework for Blockchain-Enabled Healthcare Applications. IEEE Trans. Ind. Inform. 2021, 17, 5779–5789. [Google Scholar] [CrossRef]
- Chatrati, S.P.; Hossain, G.; Goyal, A.; Bhan, A.; Bhattacharya, S.; Gauravc, D.; Tiwari, S.M. Smart home health monitoring system for predicting type 2 diabetes and hypertension. J. King Saud. Univ. Comput. Inf. Sci. 2022, 34, 862–870. [Google Scholar] [CrossRef]
- Ullah, A.; Azeem, M.; Ashraf, H.; Alabaudi, A.A.; Humayun, M.; Jhanjhi, A.N. Secure Healthcare Data Aggregation and Transmission in IoT: A Survey. IEEE Access 2021, 9, 16849–16865. [Google Scholar] [CrossRef]
- Singh, S.; Malik, A.; Batra, I.; Sharma, S.; Poongodi, M. Need for Integration of Blockchain Technology in Supply Chain Management of Health Supplements. In Proceedings of the 2023 3rd International Conference on Advance Computing and Innovative Technologies in Engineering (ICACITE), Greater Noida, India, 12–13 May 2023; pp. 1757–1761. [Google Scholar]
- Diwaker, C.; Tomar, P.; Solanki, A.; Nayyar, A.; Jhanjhi, N.Z.; Abdullah, A.; Supramaniam, M.A. A New Model for Predicting Component-Based Software Reliability Using Soft Computing. IEEE Access 2019, 7, 147191–147203. [Google Scholar] [CrossRef]
- Ray, S.K.; Sinha, R.; Ray, S.K. A smartphone-based post-disaster management mechanism using WIFI tethering. In Proceedings of the 2015 IEEE 10th Conference on Industrial Electronics and Applications (ICIEA), Auckland, New Zealand, 15–17 June 2015; pp. 966–971. [Google Scholar] [CrossRef]






| Authors | Methodology Used | Key Outcomes | Limitations |
|---|---|---|---|
| H. Khaloofi et al., 2021 [12] | Machine Learning: Regression Algorithms | Investigated COVID-19 data collected from Kaggle. Performed predictive analysis on different countries’ data. | The study shows comparative results for different algorithms and lists the best mode based on RMSE. The accuracy parameter could also be integrated for the best decision-making on the basis of precision. |
| Z.E. Rasjid, 2021 [13] | Machine Learning: SVM, Decision Tree, RF, KNN. | Performed predictive analysis on patient health records; data includes different multiple diseases data. | The researchers mentioned accuracy results in the Conclusion section, showing an SVM with 59% accuracy, which is quite low compared to previous work. Also lacks mention about the dataset. |
| Shruti et al., 2023 [14] | Neural Network, SVM | A predictive, analytics-based study on healthcare data, with the conclusion that predictive analytics in healthcare improves outcomes, reduces costs, and enhances productivity, but challenges include data privacy, bias, and interpretation. | Lacks in showing the quantitative results, such as accuracy of model and any graphical performance of predictive analysis. |
| S. Vadivel et al., 2022 [15] | RNN, Dense Net, MLP, Mobile Net models | The paper proves that together with IoT data, ResNets can accurately predict COVID-19 cases with real-time updates of infection, recoveries, and deaths, surpassing the accuracy of other deep learning models. | There are some research limitations based on epidemic prediction, sustainable development, and forecasting with consideration to context. |
| S. Naik et al., 2024 [16] | Logistic Regression | The research proves that the use of logistic regression models in identifying diabetes, heart disease, breast cancer, and lung cancer guarantees early diagnoses and prompt managerial intercession. | The research shows good accuracy results but lacks in comparison to other models, as many other best-performing models exist that could perform more precisely. |
| S. Iqbal et al., 2021 [17] | LSTM, ResNet, KNN, SVM | The study achieved high accuracy (99.07%) and AUC (0.9984) using KNN-Cosine with GLCM features, with even better results (99.84% accuracy, 0.9999 AUC) using ResNet-101 and LSTM. LSTM-based methods outperformed hand-crafted feature extraction. | Researchers mentioned the research gap themselves; LSTM’s feed-forward nature and bit parity issues are limitations. Transfer learning and feature selection in the future could cover this research gap. |
| A. Barhate et al., 2024 [18] | Machine learning for disease prediction review study. | This review-based study states that machine learning and predictive analytics were coming into focus, because with their help diseases are now diagnosed in advance, treatment is planned individually, and the medical images are enhanced. These technologies are now popular in moving the health care system from the old model of disease-centered to patient-centered care and improve its predictive ability, as well as the chances of improving treatment. | Review very conventional in manner. More review papers must be proposed by taking AI-trained models for designing new models in healthcare predictive analytics. |
| A. Sundas et. al., 2024 [19] | Deep learning integration with Categorical Cross Entropy (CCE) Optimization for prediction accuracy. | High accuracy and F-scores (>0.90), especially in forecasting urgent conditions. SPMR Local Predictive Model (LPM) excels in hypertensive individuals. The study gives real-time monitoring of chronic disease patients (e.g., hypertension, diabetes) both locally and via the cloud. | Scarcity of long-term data for chronic patients (hypertension, diabetes). Data imbalance in categories (e.g., emergency alerts) affecting performance metrics. Overfitting concerns with large, inconsistent datasets. |
| S.K. Puli et al., 2024 [20] | Review based on machine learning and deep learning. | The study shows that machine learning (ML) in healthcare is also being used for early diagnosis, individualized treatments, and resource management, and as a result also for enhanced patient satisfaction and lower expenses. But issues—for example, data privacy, model interpretability, and regulatory requirements—have to be solved, making it ethical and responsible usage. The future aims for a combination of new, innovative ideas like Explainable Artificial Intelligence and real-time healthcare. | The study shows the theoretical comparison of different studies, but it could have been much better if researchers would have performed a quantitative comparison of different papers as well. |
Disclaimer/Publisher’s Note: The statements, opinions and data contained in all publications are solely those of the individual author(s) and contributor(s) and not of MDPI and/or the editor(s). MDPI and/or the editor(s) disclaim responsibility for any injury to people or property resulting from any ideas, methods, instructions or products referred to in the content. |
© 2025 by the authors. Licensee MDPI, Basel, Switzerland. This article is an open access article distributed under the terms and conditions of the Creative Commons Attribution (CC BY) license (https://creativecommons.org/licenses/by/4.0/).
Share and Cite
Kargotra, P.; Parray, I.R.; Malik, A.; Kharisma, I.L. Implementation of Predictive Analytics in Healthcare Using Hybrid Deep Learning Models. Eng. Proc. 2025, 107, 67. https://doi.org/10.3390/engproc2025107067
Kargotra P, Parray IR, Malik A, Kharisma IL. Implementation of Predictive Analytics in Healthcare Using Hybrid Deep Learning Models. Engineering Proceedings. 2025; 107(1):67. https://doi.org/10.3390/engproc2025107067
Chicago/Turabian StyleKargotra, Poonam, Irfan Ramzan Parray, Arun Malik, and Ivana Lucia Kharisma. 2025. "Implementation of Predictive Analytics in Healthcare Using Hybrid Deep Learning Models" Engineering Proceedings 107, no. 1: 67. https://doi.org/10.3390/engproc2025107067
APA StyleKargotra, P., Parray, I. R., Malik, A., & Kharisma, I. L. (2025). Implementation of Predictive Analytics in Healthcare Using Hybrid Deep Learning Models. Engineering Proceedings, 107(1), 67. https://doi.org/10.3390/engproc2025107067

