Changes in PGC-1α-Dependent Mitochondrial Biogenesis Are Associated with Inflexible Hepatic Energy Metabolism in the Offspring Born to Dexamethasone-Treated Mothers
Abstract
1. Introduction
2. Materials and Methods
2.1. Animals
2.2. Experimental Design
2.3. Analysis of Blood Parameters
2.4. Analysis of Tissue Parameters
2.5. Functional Tests
2.5.1. Intraperitoneal Glucose Tolerance Test (ip-GTT)
2.5.2. Intraperitoneal Insulin Tolerance Test (ip-ITT)
2.5.3. Intraperitoneal Pyruvate Tolerance Test (ip-PTT)
2.6. RNA Extraction and qPCR
2.7. Protein Extraction and Immunoblotting
2.8. PGC-1α Gene Methylation
2.9. Relative mtDNA Content
2.10. ATP, ADP and Pyruvate Quantification
2.11. Transmission Electron Microscopy
2.12. Statistical Analyses
3. Results
3.1. Offspring Born to DEX Mothers Have Reduced Body Mass at Birth
3.2. Offspring Born to DEX Mothers Develop Glucose Intolerance and Increased Whole-Body Conversion of Pyruvate into Glucose at Weaning
3.3. Offspring of DEX Mothers Display Upregulated Gluconeogenesis-Limiting Enzymes in Liver at Weaning
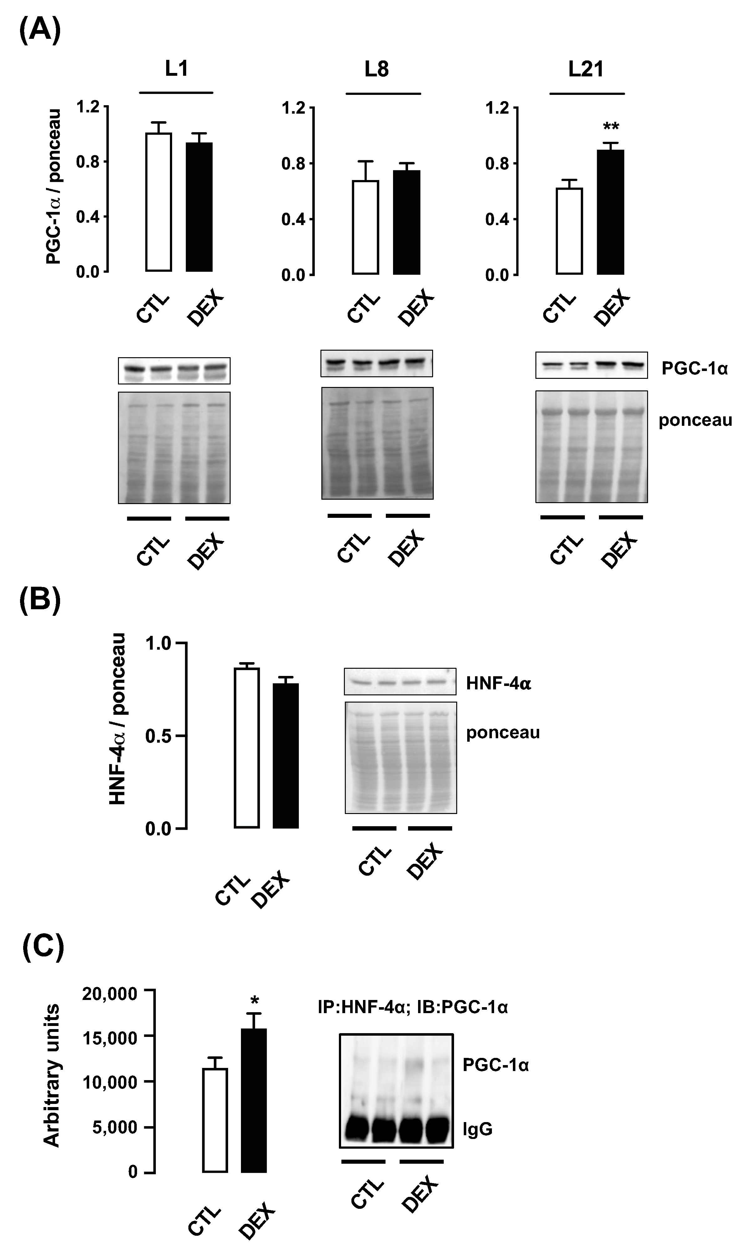
3.4. Offspring Born to DEX Mothers Display Increased PGC-1α Content and Interaction with HNF-4α in Liver at Weaning
3.5. Offspring of DEX Mothers Display Reduced Ppargc1a mRNA Expression and Increased DNA Methylation in Ppargc1a Promoter
3.6. Offspring of DEX Mothers Display Changes in Hepatic Expression of miR-29 Family Members
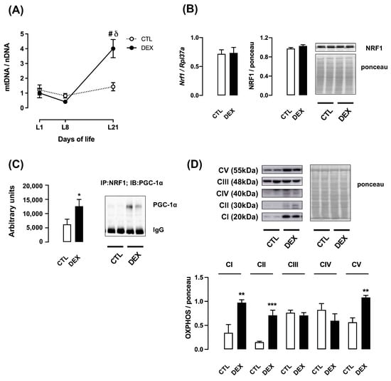
3.7. Offspring of DEX Mothers Display Increased Hepatic Mitochondrial Biogenesis at Weaning
3.8. Offspring of DEX Mothers Have Reduced Hepatic PPARα Protein Content Accompanied by Increased Lipid Density at Weaning
4. Discussion
5. Conclusions
Supplementary Materials
Author Contributions
Funding
Institutional Review Board Statement
Informed Consent Statement
Data Availability Statement
Acknowledgments
Conflicts of Interest
References
- Seckl, J.R.; Meaney, M.J. Glucocorticoid programming. Ann. N. Y. Acad. Sci. 2004, 1032, 63–84. [Google Scholar] [CrossRef]
- Nyirenda, M.J.; Lindsay, R.S.; Kenyon, C.J.; Burchell, A.; Seckl, J.R. Glucocorticoid exposure in late gestation permanently programs rat hepatic phosphoenolpyruvate carboxykinase and glucocorticoid receptor expression and causes glucose intolerance in adult offspring. J. Clin. Invest. 1998, 101, 2174–2181. [Google Scholar] [CrossRef]
- Cleasby, M.E.; Kelly, P.A.; Walker, B.R.; Seckl, J.R. Programming of rat muscle and fat metabolism by in utero overexposure to glucocorticoids. Endocrinology 2003, 144, 999–1007. [Google Scholar] [CrossRef]
- Pantaleão, L.C.; Murata, G.; Teixeira, C.J.; Payolla, T.B.; Santos-Silva, J.C.; Duque-Guimaraes, D.E.; Sodré, F.S.; Lellis-Santos, C.; Vieira, J.C.; de Souza, D.N.; et al. Prolonged fasting elicits increased hepatic triglyceride accumulation in rats born to dexamethasone-treated mothers. Sci. Rep. 2017, 7, 10367. [Google Scholar] [CrossRef]
- Buhl, E.S.; Neschen, S.; Yonemitsu, S.; Rossbacher, J.; Zhang, D.; Morino, K.; Flyvbjerg, A.; Perret, P.; Samuel, V.; Kim, J.; et al. Increased hypothalamic-pituitary-adrenal axis activity and hepatic insulin resistance in low-birth-weight rats. Am. J. Physiol. Endocrinol. Metab. 2007, 293, E1451–E1458. [Google Scholar] [CrossRef]
- O’Brien, K.; Sekimoto, H.; Boney, C.; Malee, M. Effect of fetal dexamethasone exposure on the development of adult insulin sensitivity in a rat model. J. Matern. Fetal Neonatal Med. 2008, 21, 623–628. [Google Scholar] [CrossRef]
- Fernandez-Marcos, P.J.; Auwerx, J. Regulation of PGC-1α, a nodal regulator of mitochondrial biogenesis. Am. J. Clin. Nutr. 2011, 93, 884S–890S. [Google Scholar] [CrossRef]
- Barthel, A.; Schmoll, D. Novel concepts in insulin regulation of hepatic gluconeogenesis. Am. J. Physiol. Endocrinol. Metab. 2003, 285, E685–E692. [Google Scholar] [CrossRef]
- Dankel, S.N.; Hoang, T.; Flågeng, M.H.; Sagen, J.V.; Mellgren, G. cAMP-mediated regulation of HNF-4alpha depends on the level of coactivator PGC-1alpha. Biochim. Biophys. Acta. 2010, 1803, 1013–1019. [Google Scholar] [CrossRef]
- Wang, Y.; Nakajima, T.; Gonzalez, F.J.; Tanaka, N. PPARs as Metabolic Regulators in the Liver: Lessons from Liver-Specific PPAR-Null Mice. Int. J. Mol. Sci. 2020, 21, 2061. [Google Scholar] [CrossRef]
- Barrès, R.; Osler, M.E.; Yan, J.; Rune, A.; Fritz, T.; Caidahl, K.; Krook, A.; Zierath, J.R. Non-CpG methylation of the PGC-1alpha promoter through DNMT3B controls mitochondrial density. Cell Metab. 2009, 10, 189–198. [Google Scholar] [CrossRef] [PubMed]
- Barrès, R.; Yan, J.; Egan, B.; Treebak, J.T.; Rasmussen, M.; Fritz, T.; Caidahl, K.; Krook, A.; O’Gorman, D.J.; Zierath, J.R. Acute exercise remodels promoter methylation in human skeletal muscle. Cell Metab. 2012, 15, 405–411. [Google Scholar] [CrossRef] [PubMed]
- Liang, J.; Liu, C.; Qiao, A.; Cui, Y.; Zhang, H.; Cui, A.; Zhang, S.; Yang, Y.; Xiao, X.; Chen, Y.; et al. MicroRNA-29a-c decrease fasting blood glucose levels by negatively regulating hepatic gluconeogenesis. J. Hepatol. 2013, 58, 535–542. [Google Scholar] [CrossRef] [PubMed]
- Payolla, T.B.; Teixeira, C.J.; Sato, F.T.; Murata, G.M.; Zonta, G.A.; Sodré, F.S.; Campos, C.V.; Mesquita, F.N.; Anhê, G.F.; Bordin, S. In Utero Dexamethasone Exposure Exacerbates Hepatic Steatosis in Rats That Consume Fructose During Adulthood. Nutrients 2019, 11, 2114. [Google Scholar] [CrossRef]
- Vicente, J.M.; Teixeira, C.J.; Santos-Silva, J.C.; de Souza, D.N.; Tobar, N.; Furtuoso, F.S.; Adabo, I.G.; Sodré, F.S.; Murata, G.; Bordin, S.; et al. The absence of lactation after pregnancy induces long-term lipid accumulation in maternal liver of mice. Life Sci. 2019, 217, 261–270. [Google Scholar] [CrossRef]
- Opie, L.H.; Newsholme, E.A. The activities of fructose 1,6-diphosphatase, phosphofructokinase and phosphoenolpyruvate carboxykinase in white muscle and red muscle. Biochem. J. 1967, 103, 391–399. [Google Scholar] [CrossRef] [PubMed]
- Zammit, V.A.; Newsholme, E.A. The maximum activities of hexokinase, phosphorylase, phosphofructokinase, glycerol phosphate dehydrogenases, lactate dehydrogenase, octopine dehydrogenase, phosphoenolpyruvate carboxykinase, nucleoside diphosphatekinase, glutamate-oxaloacetate transaminase and arginine kinase in relation to carbohydrate utilization in muscles from marine invertebrates. Biochem. J. 1976, 160, 447–462. [Google Scholar] [CrossRef] [PubMed]
- Alp, P.R.; Newsholme, E.A.; Zammit, V.A. Activities of citrate synthase and NAD+-linked and NADP+-linked isocitrate dehydrogenase in muscle from vertebrates and invertebrates. Biochem. J. 1976, 154, 689–700. [Google Scholar] [CrossRef]
- Gomes, P.R.; Graciano, M.F.; Pantaleão, L.C.; Rennó, A.L.; Rodrigues, S.C.; Velloso, L.A.; Latorraca, M.Q.; Carpinelli, A.R.; Anhê, G.F.; Bordin, S. Long-term disruption of maternal glucose homeostasis induced by prenatal glucocorticoid treatment correlates with miR-29 upregulation. Am. J. Physiol. Endocrinol. Metab. 2014, 306, E109–E120. [Google Scholar] [CrossRef]
- Anhê, G.F.; Hirabara, S.M.; Turrer, T.C.; Caperuto, L.C.; Anhê, F.F.; Ribeiro, L.M.; Marçal, A.C.; Carvalho, C.R.; Curi, R.; Machado, U.F.; et al. Postpartum glycemic homeostasis in early lactating rats is accompanied by transient and specific increase of soleus insulin response through IRS2/AKT pathway. Am. J. Physiol. Regul. Integr. Comp. Physiol. 2007, 292, R2225–R2233. [Google Scholar] [CrossRef][Green Version]
- Romero-Calvo, I.; Ocón, B.; Martínez-Moya p Suárez, M.D.; Zarzuelo, A.; Martínez-Augustin, O.; de Medina, F.S. Reversible Ponceau staining as a loading control alternative to actin in Western blots. Anal. Biochem. 2010, 401, 318–320. [Google Scholar] [CrossRef] [PubMed]
- Gardiner-Garden, M.; Frommer, M. CpG islands in vertebrate genomes. J. Mol. Biol. 1987, 196, 261–282. [Google Scholar] [CrossRef]
- Strauss, W.M. Preparation of genomic DNA from mammalian tissue. In Current Protocols in Molecular Biology; Ausubel, F.M., Brent, R., Kingston, R.E., Moore, D.D., Seidman, J.G., Smith, J.A., Struhl, K., Eds.; John Wiley & Sons: New York, NY, USA, 1995; pp. 2–13. [Google Scholar] [CrossRef]
- Rooney, J.P.; Ryde, I.T.; Sanders, L.H.; Howlett, E.H.; Colton, M.D.; Germ, K.E.; Mayer, G.D.; Greenamyre, J.T.; Meyer, J.N. PCR based determination of mitochondrial DNA copy number in multiple species. Methods Mol. Biol. 2015, 1241, 23–38. [Google Scholar] [CrossRef]
- Lamprecht, W.; Trautschold, I. Determination with Hexokinase and Glucose-6-phosphate Dehydrogenase. In Methods of Enzymatic Analyses, 2nd ed.; Bergmeyer, H.U., Ed.; Academic Press: New York, NY, USA, 1965; pp. 543–551. [Google Scholar]
- Adam, H. Adenosine-5′-diphosphate and adenosine-5′-monophosphate. In Methods of Enzymatic Analyses, 2nd ed.; Bergmeyer, H.U., Ed.; Academic Press: New York, NY, USA, 1965; pp. 573–577. [Google Scholar]
- Neville, J.F., Jr.; Gelder, R.L. Modified enzymatic methods for the determination of L-(+)-lactic and pyruvic acids in blood. Am. J. Clin. Pathol. 1971, 55, 152–158. [Google Scholar] [CrossRef] [PubMed]
- Rueden, C.T.; Schindelin, J.; Hiner, M.C.; DeZonia, B.E.; Walter, A.E.; Arena, E.T.; Eliceiri, K.W. ImageJ2: ImageJ for the next generation of scientific image data. BMC Bioinform. 2017, 18, 529. [Google Scholar] [CrossRef] [PubMed]
- Santos-Silva, J.C.; da Silva, P.M.R.; de Souza, D.N.; Teixeira, C.J.; Bordin, S.; Anhê, G.F. In utero exposure to dexamethasone programs the development of the pancreatic β- and α-cells during early postnatal life. Life Sci. 2020, 255, 117810. [Google Scholar] [CrossRef] [PubMed]
- Vega, R.B.; Huss, J.M.; Kelly, D.P. The coactivator PGC-1 cooperates with peroxisome proliferator-activated receptor alpha in transcriptional control of nuclear genes encoding mitochondrial fatty acid oxidation enzymes. Mol. Cell Biol. 2000, 1868–1876. [Google Scholar] [CrossRef]
- Goto, T.; Hirata, M.; Aoki, Y.; Iwase, M.; Takahashi, H.; Kim, M.; Li, Y.; Jheng, H.F.; Nomura, W.; Takahashi, N.; et al. The hepatokine FGF21 is crucial for peroxisome proliferator-activated receptor-α agonist-induced amelioration of metabolic disorders in obese mice. J. Biol. Chem. 2017, 292, 9175–9190. [Google Scholar] [CrossRef]
- Rakhshandehroo, M.; Knoch, B.; Müller, M.; Kersten, S. Peroxisome proliferator-activated receptor alpha target genes. PPAR Res. 2010, 2010, 612089. [Google Scholar] [CrossRef]
- Ramachandran, A.; Umbaugh, D.S.; Jaeschke, H. Mitochondrial Dynamics in Drug-Induced Liver Injury. Livers 2021, 1, 102–115. [Google Scholar] [CrossRef]
- Nyirenda, M.J.; Welberg, L.A.; Seckl, J.R. Programming hyperglycaemia in the rat through prenatal exposure to glucocorticoids-fetal effect or maternal influence? J. Endocrinol. 2001, 170, 653–660. [Google Scholar] [CrossRef]
- Dean, S.; Tang, J.I.; Seckl, J.R.; Nyirenda, M.J. Developmental and tissue-specific regulation of hepatocyte nuclear factor 4-alpha (HNF4-alpha) isoforms in rodents. Gene Expr. 2010, 14, 337–344. [Google Scholar] [CrossRef]
- Yoon, J.C.; Puigserver, P.; Chen, G.; Donovan, J.; Wu, Z.; Rhee, J.; Adelmant, G.; Stafford, J.; Kahn, C.R.; Granner, D.K.; et al. Control of hepatic gluconeogenesis through the transcriptional coactivator PGC-1. Nature 2001, 413, 131–138. [Google Scholar] [CrossRef]
- Boustead, J.N.; Stadelmaier, B.T.; Eeds, A.M.; Wiebe, P.O.; Svitek, C.A.; Oeser, J.K.; O’Brien, R.M. Hepatocyte nuclear factor-4 alpha mediates the stimulatory effect of peroxisome proliferator-activated receptor gamma co-activator-1 alpha (PGC-1 alpha) on glucose-6-phosphatase catalytic subunit gene transcription in H4IIE cells. Biochem. J. 2003, 369, 17–22. [Google Scholar] [CrossRef]
- Drake, A.J.; Raubenheimer, P.J.; Kerrigan, D.; McInnes, K.J.; Seckl, J.R.; Walker, B.R. Prenatal dexamethasone programs expression of genes in liver and adipose tissue and increased hepatic lipid accumulation but not obesity on a high-fat diet. Endocrinology 2010, 151, 1581–1587. [Google Scholar] [CrossRef] [PubMed]
- Brunton, P.J.; Sullivan, K.M.; Kerrigan, D.; Russell, J.A.; Seckl, J.R.; Drake, A.J. Sex-specific effects of prenatal stress on glucose homoeostasis and peripheral metabolism in rats. J. Endocrinol. 2013, 217, 161–173. [Google Scholar] [CrossRef] [PubMed]
- Trausch-Azar, J.; Leone, T.C.; Kelly, D.P.; Schwartz, A.L. Ubiquitin proteasome-dependent degradation of the transcriptional coactivator PGC-1{alpha} via the N-terminal pathway. J. Biol. Chem. 2010, 285, 40192–40200. [Google Scholar] [CrossRef] [PubMed]
- Bombassaro, B.; Ignacio-Souza, L.M.; Nunez, C.E.; Razolli, D.S.; Pedro, R.M.; Coope, A.; Araujo, E.P.; Chaim, E.A.; Velloso, L.A. A20 deubiquitinase controls PGC-1α expression in the adipose tissue. Lipids Health Dis. 2018, 17, 90. [Google Scholar] [CrossRef]
- Uldry, M.; Yang, W.; St-Pierre, J.; Lin, J.; Seale, P.; Spiegelman, B.M. Complementary action of the PGC-1 coactivators in mitochondrial biogenesis and brown fat differentiation. Cell. Metab. 2006, 3, 333–341. [Google Scholar] [CrossRef]
- Wu, Z.; Puigserver, P.; Andersson, U.; Zhang, C.; Adelmant, G.; Mootha, V.; Troy, A.; Cinti, S.; Lowell, B.; Scarpulla, R.C.; et al. Mechanisms controlling mitochondrial biogenesis and respiration through the thermogenic coactivator PGC-1. Cell 1999, 98, 115–124. [Google Scholar] [CrossRef]
- Carbone, D.L.; Zuloaga, D.G.; Hiroi, R.; Foradori, C.D.; Legare, M.E.; Handa, R.J. Prenatal dexamethasone exposure potentiates diet-induced hepatosteatosis and decreases plasma IGF-I in a sex-specific fashion. Endocrinology 2012, 153, 295–306. [Google Scholar] [CrossRef] [PubMed]
- Szostaczuk, N.; Priego, T.; Palou, M.; Palou, A.; Picó, C. Oral leptin supplementation throughout lactation in rats prevents later metabolic alterations caused by gestational calorie restriction. Int. J. Obes. Lond. 2017, 41, 360–371. [Google Scholar] [CrossRef] [PubMed]
- Lundåsen, T.; Hunt, M.C.; Nilsson, L.M.; Sanyal, S.; Angelin, B.; Alexson, S.E.; Rudling, M. PPARalpha is a key regulator of hepatic FGF21. Biochem. Biophys. Res. Commun. 2007, 360, 437–440. [Google Scholar] [CrossRef] [PubMed]









Publisher’s Note: MDPI stays neutral with regard to jurisdictional claims in published maps and institutional affiliations. |
© 2021 by the authors. Licensee MDPI, Basel, Switzerland. This article is an open access article distributed under the terms and conditions of the Creative Commons Attribution (CC BY) license (https://creativecommons.org/licenses/by/4.0/).
Share and Cite
Campos, C.V.; Teixeira, C.J.; Payolla, T.B.; Crisma, A.R.; Murata, G.M.; Amaral, A.G.; Pantaleão, L.C.; Sodré, F.S.; Onari, M.M.; Almeida, L.d.S.; et al. Changes in PGC-1α-Dependent Mitochondrial Biogenesis Are Associated with Inflexible Hepatic Energy Metabolism in the Offspring Born to Dexamethasone-Treated Mothers. Livers 2021, 1, 201-220. https://doi.org/10.3390/livers1040016
Campos CV, Teixeira CJ, Payolla TB, Crisma AR, Murata GM, Amaral AG, Pantaleão LC, Sodré FS, Onari MM, Almeida LdS, et al. Changes in PGC-1α-Dependent Mitochondrial Biogenesis Are Associated with Inflexible Hepatic Energy Metabolism in the Offspring Born to Dexamethasone-Treated Mothers. Livers. 2021; 1(4):201-220. https://doi.org/10.3390/livers1040016
Chicago/Turabian StyleCampos, Carolina Vieira, Caio Jordão Teixeira, Tanyara Baliani Payolla, Amanda Rabello Crisma, Gilson Masahiro Murata, Andressa Godoy Amaral, Lucas Carminatti Pantaleão, Frhancielly Shirley Sodré, Mariana Mayumi Onari, Lorena de Souza Almeida, and et al. 2021. "Changes in PGC-1α-Dependent Mitochondrial Biogenesis Are Associated with Inflexible Hepatic Energy Metabolism in the Offspring Born to Dexamethasone-Treated Mothers" Livers 1, no. 4: 201-220. https://doi.org/10.3390/livers1040016
APA StyleCampos, C. V., Teixeira, C. J., Payolla, T. B., Crisma, A. R., Murata, G. M., Amaral, A. G., Pantaleão, L. C., Sodré, F. S., Onari, M. M., Almeida, L. d. S., Pereira, G. A., Guimarães, D. S. S. F., Silveira, L. R., Anhê, G. F., & Bordin, S. (2021). Changes in PGC-1α-Dependent Mitochondrial Biogenesis Are Associated with Inflexible Hepatic Energy Metabolism in the Offspring Born to Dexamethasone-Treated Mothers. Livers, 1(4), 201-220. https://doi.org/10.3390/livers1040016

