Gelation and Cryogelation of Chitosan: Origin of Low Efficiency of Diglycidyl Ethers as Cross-Linkers in Acetic Acid Solutions
Abstract
1. Introduction
2. Materials and Methods
2.1. Materials
2.2. Methods
2.2.1. Gelation Time and Hydrogel Fabrication
2.2.2. Cryogels Fabrication
2.2.3. FT-IR Spectroscopy
2.2.4. Swelling and Morphology
2.2.5. Uniaxial Compression Test
3. Results
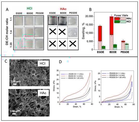
3.1. Chemical Gelation and Cryogelation in Chitosan Solutions with Diglycidylethers of Glycols (DEs)
3.2. Investigation of Cross-Linking Mechanism Using FT-IR Spectroscopy
- (i)
- Between 1730 and 1750 cm−1 to follow ester formation in the side reaction between DE and acetic acid;
- (ii)
- (iii)
- Around 910 cm−1 to follow the kinetics of the epoxy ring opening and to identify unreacted epoxide groups in the final products, where they can be distinguished from symmetric vibrations of 1,4-glycosidic bonds C-O-C at 945 and 895 cm−1 in CH [31].
4. Discussion
5. Conclusions
Author Contributions
Funding
Institutional Review Board Statement
Data Availability Statement
Acknowledgments
Conflicts of Interest
References
- Radha, D.; Lal, J.S.; Devaky, K.S. Chitosan-Based Films in Drug Delivery Applications. Starch-Stärke 2022, 74, 2100237. [Google Scholar] [CrossRef]
- Vu, T.H.N.; Morozkina, S.N.; Uspenskaya, M.V. Study of the Nanofibers Fabrication Conditions from the Mixture of Poly(Vinyl Alcohol) and Chitosan by Electrospinning Method. Polymers 2022, 14, 811. [Google Scholar] [CrossRef] [PubMed]
- Takeshita, S.; Zhao, S.; Malfait, W.J.; Koebel, M.M. Chemie Der Chitosan-Aerogele: Lenkung Der Dreidimensionalen Poren Für Maßgeschneiderte Anwendungen. Angew. Chem. 2021, 133, 9913–9938. [Google Scholar] [CrossRef]
- Iftime, M.M.; Morariu, S.; Marin, L. Salicyl-Imine-Chitosan Hydrogels: Supramolecular Architecturing as a Crosslinking Method toward Multifunctional Hydrogels. Carbohydr. Polym. 2017, 165, 39–50. [Google Scholar] [CrossRef] [PubMed]
- Dragan, E.S.; Dinu, M.V. Advances in Porous Chitosan-Based Composite Hydrogels: Synthesis and Applications. React. Funct. Polym. 2020, 146, 104372. [Google Scholar] [CrossRef]
- Martínez-Mejía, G.; Vázquez-Torres, N.A.; Castell-Rodríguez, A.; del Río, J.M.; Corea, M.; Jiménez-Juárez, R. Synthesis of New Chitosan-Glutaraldehyde Scaffolds for Tissue Engineering Using Schiff Reactions. Colloids Surf. A Physicochem. Eng. Asp. 2019, 579, 123658. [Google Scholar] [CrossRef]
- Pinto, R.V.; Gomes, P.S.; Fernandes, M.H.; Costa, M.E.V.; Almeida, M.M. Glutaraldehyde-Crosslinking Chitosan Scaffolds Reinforced with Calcium Phosphate Spray-Dried Granules for Bone Tissue Applications. Mater. Sci. Eng. C 2020, 109, 110557. [Google Scholar] [CrossRef]
- Bhat, S.; Tripathi, A.; Kumar, A. Supermacroprous Chitosan–Agarose–Gelatin Cryogels: In Vitro Characterization and in Vivo Assessment for Cartilage Tissue Engineering. J. R. Soc. Interface 2011, 8, 540–554. [Google Scholar] [CrossRef]
- Bhat, S.; Kumar, A. Cell Proliferation on Three-Dimensional Chitosan–Agarose–Gelatin Cryogel Scaffolds for Tissue Engineering Applications. J. Biosci. Bioeng. 2012, 114, 663–670. [Google Scholar] [CrossRef]
- Ul’yabaeva, G.R.; Podorozhko, E.A.; Kil’deeva, N.R.; Lozinskii, V.I. Adsorption of an Acid Textile Dye from Aqueous Solutions by a Chitosan-Containing Polyvinyl Alcohol Composite Cryogel. Fibre Chem. 2019, 51, 199–203. [Google Scholar] [CrossRef]
- Panda, P.K.; Sadeghi, K.; Park, K.; Seo, J. Regeneration Approach to Enhance the Antimicrobial and Antioxidant Activities of Chitosan for Biomedical Applications. Polymers 2023, 15, 132. [Google Scholar] [CrossRef] [PubMed]
- Sazhnev, N.A.; Drozdova, M.G.; Rodionov, I.A.; Kil’deeva, N.R.; Balabanova, T.V.; Markvicheva, E.A.; Lozinsky, V.I. Preparation of Chitosan Cryostructurates with Controlled Porous Morphology and Their Use as 3D-Scaffolds for the Cultivation of Animal Cells. Appl. Biochem. Microbiol. 2018, 54, 459–467. [Google Scholar] [CrossRef]
- Nikonorov, V.V.; Ivanov, R.V.; Kil’deeva, N.R.; Bulatnikova, L.N.; Lozinskii, V.I. Synthesis and Characteristics of Cryogels of Chitosan Crosslinked by Glutaric Aldehyde. Polym. Sci. Ser. A 2010, 52, 828–834. [Google Scholar] [CrossRef]
- Memic, A.; Colombani, T.; Eggermont, L.J.; Rezaeeyazdi, M.; Steingold, J.; Rogers, Z.J.; Navare, K.J.; Mohammed, H.S.; Bencherif, S.A. Latest Advances in Cryogel Technology for Biomedical Applications. Adv. Ther. 2019, 2, 1800114. [Google Scholar] [CrossRef]
- OKAY, O. Cryogelation Reactions and Cryogels: Principles and Challenges. Turk. J. Chem. 2023, 47, 910–926. [Google Scholar] [CrossRef]
- Nikonorov, V.V.; Ivanov, R.V.; Kil’deeva, N.R.; Lozinskii, V.I. Effect of Polymer-Precursor Molecular Mass on the Formation and Properties of Covalently Crosslinked Chitosan Cryogels. Polym. Sci. Ser. A 2011, 53, 1150–1158. [Google Scholar] [CrossRef]
- Sen, T.; Ozcelik, B.; Qiao, G.G.; Ozmen, M.M. Hierarchical Porous Hybrid Chitosan Scaffolds with Tailorable Mechanical Properties. Mater. Lett. 2017, 209, 528–531. [Google Scholar] [CrossRef]
- Al-Sibani, M.; Al-Harrasi, A.; Neubert, R.H.H. Study of the Effect of Mixing Approach on Cross-Linking Efficiency of Hyaluronic Acid-Based Hydrogel Cross-Linked with 1,4-Butanediol Diglycidyl Ether. Eur. J. Pharm. Sci. 2016, 91, 131–137. [Google Scholar] [CrossRef]
- Zerbinati, N.; Sommatis, S.; Maccario, C.; Capillo, M.C.; Grimaldi, G.; Alonci, G.; Protasoni, M.; Rauso, R.; Mocchi, R. Toward Physicochemical and Rheological Characterization of Different Injectable Hyaluronic Acid Dermal Fillers Cross-Linked with Polyethylene Glycol Diglycidyl Ether. Polymers 2021, 13, 948. [Google Scholar] [CrossRef]
- Hendriks, M.; Everaerts, F.; Verhoeven, M. Bioprostheses and Its Alternative Fixation. J. Long-Term Eff. Med. Implant. 2017, 27, 137–157. [Google Scholar] [CrossRef]
- Balasubramani, K.P.; Iroh, J.O. Mechanism and Kinetics of Curing of Diglycidyl Ether of Bisphenol A (DGEBA) Resin by Chitosan. Polym. Eng. Sci. 2016, 57, 865–874. [Google Scholar] [CrossRef]
- Kiuchi, H.; Kai, W.; Inoue, Y. Preparation and Characterization of Poly(ethylene glycol) Crosslinked Chitosan Films. J. Appl. Polym. Sci. 2008, 107, 2823–3830. [Google Scholar] [CrossRef]
- Liu, R.; Xu, X.; Zhuang, X.; Cheng, B. Solution Blowing of Chitosan/PVA Hydrogel Nanofiber Mats. Carbohydr. Polym. 2014, 101, 1116–1121. [Google Scholar] [CrossRef]
- Privar, Y.; Kodess, M.I.; Modin, E.; Nesterov, D.; Pestov, A.V.; Slobodyuk, A.; Marinin, D.V.; Bratskaya, S. Chitosan Gels and Cryogels Cross-Linked with Diglycidyl Ethers of Ethylene Glycol and Polyethylene Glycol in Acidic Media. Biomacromolecules 2019, 20, 1635–1643. [Google Scholar] [CrossRef]
- Carmona, P.; Tasici, A.M.; Sande, S.A.; Knudsen, K.D.; Nyström, B. Glyceraldehyde as an Efficient Chemical Crosslinker Agent for the Formation of Chitosan Hydrogels. Gels 2021, 7, 186. [Google Scholar] [CrossRef]
- Privar, Y.; Skatova, A.; Maiorova, M.; Golikov, A.; Boroda, A.; Bratskaya, S. Tuning Mechanical Properties, Swelling, and Enzymatic Degradation of Chitosan Cryogels Using Diglycidyl Ethers of Glycols with Different Chain Length as Cross-Linkers. Gels 2024, 10, 483. [Google Scholar] [CrossRef]
- Lozinsky, V.I. Cryogels on the Basis of Natural and Synthetic Polymers: Preparation, Properties and Application. Russ. Chem. Rev. 2002, 71, 489–511. [Google Scholar] [CrossRef]
- Shechter, L.; Wynstra, J. Glycidyl Ether Reactions with Alcohols, Phenols, Carboxylic Acids, and Acid Anhydrides. Ind. Eng. Chem. 1956, 48, 86–93. [Google Scholar] [CrossRef]
- Ferreira Tomaz, A.; Sobral de Carvalho, S.M.; Cardoso Barbosa, R.; L. Silva, S.M.; Sabino Gutierrez, M.A.; B. de Lima, A.G.; L. Fook, M.V. Ionically Crosslinked Chitosan Membranes Used as Drug Carriers for Cancer Therapy Application. Materials 2018, 11, 2051. [Google Scholar] [CrossRef]
- Vijayan, A.; Kumar, G.S.V. PEG Grafted Chitosan Scaffold for Dual Growth Factor Delivery for Enhanced Wound Healing. Sci. Rep. 2019, 9, 19165. [Google Scholar] [CrossRef]
- Pretsch, E.; Bühlmann, P.; Affolter, C. Structure Determination of Organic Compounds: Tables of Spectral Data; Springer: Berlin/Heidelberg, Germany, 2000; ISBN 3540678158. [Google Scholar]






Disclaimer/Publisher’s Note: The statements, opinions and data contained in all publications are solely those of the individual author(s) and contributor(s) and not of MDPI and/or the editor(s). MDPI and/or the editor(s) disclaim responsibility for any injury to people or property resulting from any ideas, methods, instructions or products referred to in the content. |
© 2024 by the authors. Licensee MDPI, Basel, Switzerland. This article is an open access article distributed under the terms and conditions of the Creative Commons Attribution (CC BY) license (https://creativecommons.org/licenses/by/4.0/).
Share and Cite
Privar, Y.; Skatova, A.; Golikov, A.; Boroda, A.; Bratskaya, S. Gelation and Cryogelation of Chitosan: Origin of Low Efficiency of Diglycidyl Ethers as Cross-Linkers in Acetic Acid Solutions. Polysaccharides 2024, 5, 731-742. https://doi.org/10.3390/polysaccharides5040046
Privar Y, Skatova A, Golikov A, Boroda A, Bratskaya S. Gelation and Cryogelation of Chitosan: Origin of Low Efficiency of Diglycidyl Ethers as Cross-Linkers in Acetic Acid Solutions. Polysaccharides. 2024; 5(4):731-742. https://doi.org/10.3390/polysaccharides5040046
Chicago/Turabian StylePrivar, Yuliya, Anna Skatova, Alexey Golikov, Andrey Boroda, and Svetlana Bratskaya. 2024. "Gelation and Cryogelation of Chitosan: Origin of Low Efficiency of Diglycidyl Ethers as Cross-Linkers in Acetic Acid Solutions" Polysaccharides 5, no. 4: 731-742. https://doi.org/10.3390/polysaccharides5040046
APA StylePrivar, Y., Skatova, A., Golikov, A., Boroda, A., & Bratskaya, S. (2024). Gelation and Cryogelation of Chitosan: Origin of Low Efficiency of Diglycidyl Ethers as Cross-Linkers in Acetic Acid Solutions. Polysaccharides, 5(4), 731-742. https://doi.org/10.3390/polysaccharides5040046

