Hydrogen Pipelines Safety Using System Dynamics
Abstract
1. Introduction
2. Risk Review
Safety Strategies for Transport
- Exposure to hydrogen gas can cause embrittlement in a wide range of metallic materials. Materials such as steels, stainless steels, and nickel-based alloys are more prone to this type of failure. There are several ways in which hydrogen embrittlement in pipelines can appear, including hydrogen-induced cracking, hydrogen blistering, and degradation of mechanical properties [8].
- When a metal cracks because it is under stress and exposed to a corrosive atmosphere all at once, Stress corrosion cracking (SCC) happens. Outside forces or the metal shape can cause this stress [30].
- Hydrogen-Assisted Cracking (HAC) is a popular form of collapse that includes various forms of hydrogen-related material failure, such as delayed fractures, decreased ductility, sub-critical crack growth, and fatigue-induced cracking.
- ○
- When the steel cracks without external stress being exerted, it is called Hydrogen-Induced Cracking (HIC), which is a specific type of hydrogen-assisted failure. A high concentration of hydrogen leads to hydrogen atoms penetrating the structure, causing failure over time [31].
- ○
- When the steel is under constant stress in a sulfide atmosphere, the metal failure is called Sulfide stress cracking (SSC), which is a type of hydrogen-assisted cracking. The steel cracks are caused by hydrogen that builds up on the metal’s surface and enters the steel. This is caused by sulfide ions preventing hydrogen atoms from combining to form molecules.
- ○
- Stress-oriented hydrogen-induced cracking (SOHIC) occurs when hydrogen-induced cracks form along the stress direction due to hydrogen embrittlement. This also increases dislocation and deforms the ferrite structure.
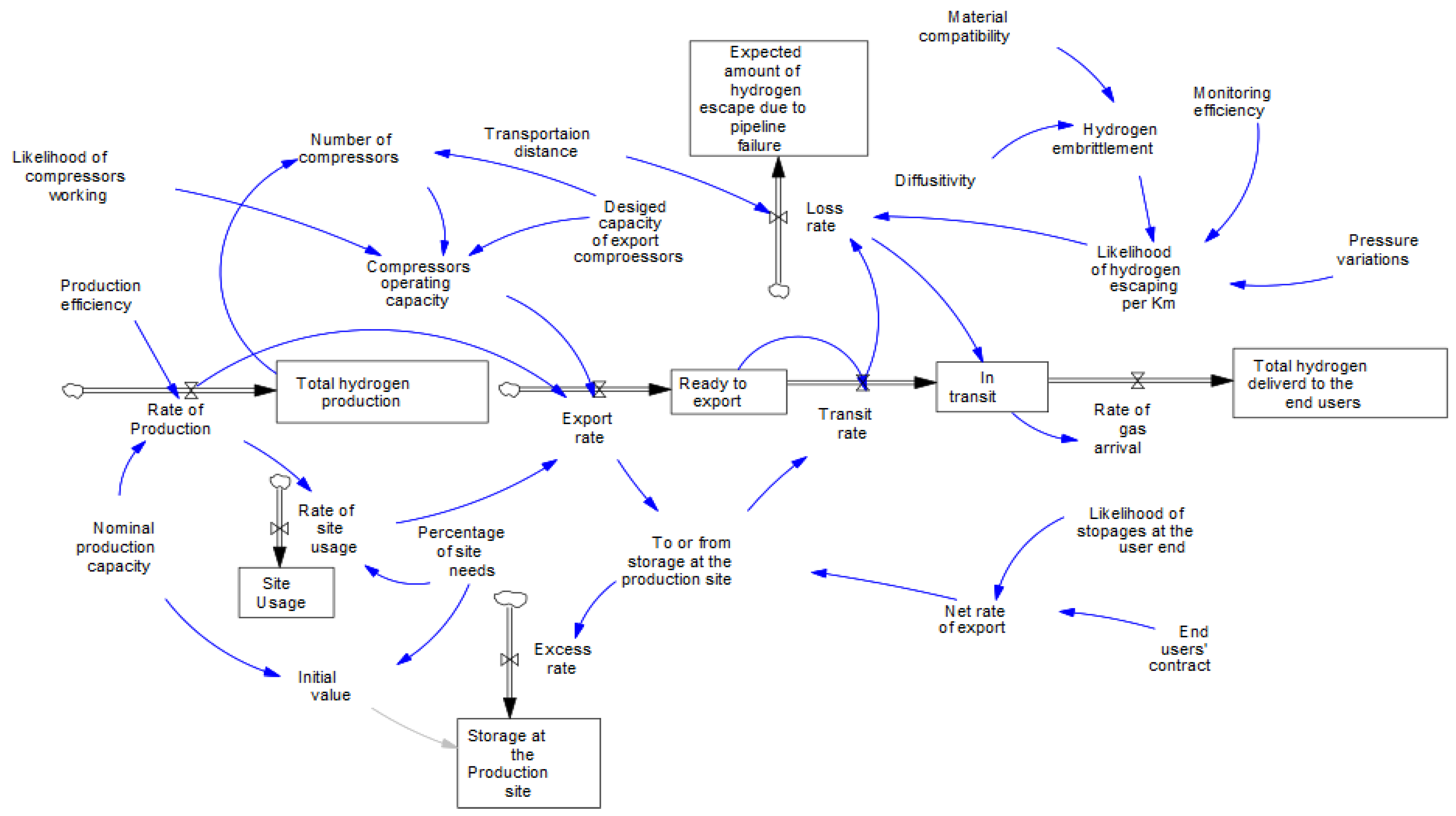
3. Methods
- Defining the problem and system boundaries
- Identifying key variables and their roles (stocks and flows)
- Building causal loop and stock-flow diagrams
- Formulating equations and setting parameters
- Running simulations to explore different scenarios
- Refining the model and sharing results with stakeholders
- Hydrogen Embrittlement
- Fire and Explosion
- High Diffusivity
- Material Compatibility
- High Operating Pressure
4. Results
Scenario Analysis
5. Conclusions
Author Contributions
Funding
Data Availability Statement
Conflicts of Interest
Abbreviations
| H2 | Hydrogen |
| HAC | Hydrogen Assisted Cracking |
| HIC | Hydrogen Induced Cracking |
| LOHC | Liquid Organic Hydrogen Carrier |
| QRA | Quantitative Risk Assessment |
| SCC | Stress Corrosion Cracking |
| SD | System Dynamics |
| SOHIC | Stress-Oriented Cracking |
| SSC | Sulphide Stress Cracking |
Appendix A
Reference Case
| Variable | Description | Linguistic Definition | Numeric Value | Reference Case |
|---|---|---|---|---|
| Hydrogen embrittlement | It happens when hydrogen diffuses into the metal’s composition. This weakens the material and decreases its ductility, ultimately leading to structural failure. | Negligible | 0.0 → 0.25 | 0.25 |
| Minor | 0.26 → 0.50 | |||
| Moderate | 0.51 → 0.75 | |||
| Severe | 0.76 → 1.0 | |||
| Pressure variations | Fluctuation in gas pressure affects flow efficiency, the risk of material fatigue, and hydrogen embrittlement. | Negligible | 0.0 → 0.25 | 0.1 |
| Minor | 0.26 → 0.50 | |||
| Moderate | 0.51 → 0.75 | |||
| Sever | 0.76 → 1.0 | |||
| Monitoring efficiency | How effectively does the system detect, measure, and track hydrogen leaks? | Negligible | 0.0 → 0.25 | 0.9 |
| Minor | 0.26 → 0.50 | |||
| Moderate | 0.51 → 0.75 | |||
| Sever | 0.76 → 1.0 |
Appendix B
Appendix B.1. VENSIM Input
| Name | Units | Equation | Description |
|---|---|---|---|
| Compressors operating capacity | tonnes/week | Likelihood of compressors working × Designed capacity of export compressors × Number of compressors | The total effective capacity of export compressors is calculated by multiplying their likelihood of working, the designed capacity of each unit, and the total number of compressors. |
| Excess rate | tonnes/week | To or from storage at the production site | The excess rate is the amount of product moved into or out of storage at the production site. |
| Expected amount of hydrogen escape due to pipeline failure | tonnes | =INTEG (Loss rate) Initial = 0 | integrating (adding up over time) the loss rate, starting from an initial value of zero. |
| Export rate | tonnes/week | =IF THEN ELSE (Rate of Production ≥ Compressors operating capacity, Compressors operating capacity, Rate of Production) − Rate of site usage | The export rate is the smaller of the production rate or the compressors’ operating capacity, minus the amount of hydrogen used at the site. |
| Hydrogen embrittlement | Dmnl | =Material compatibility + Diffusivity | Hydrogen embrittlement is estimated by combining the material’s compatibility with hydrogen and the rate at which hydrogen diffuses into it. |
| In transit | tonnes | =INTEG (Transit rate − Rate of gas arrival − Loss rate) Initial = 0 | The hydrogen “in transit” is calculated by adding up the difference between the transit rate, the rate at which gas arrives, and any losses, starting from zero. |
| Initial value | tonnes/week | Initial value = Nominal production capacity × (1 − Percentage of site needs) | Represents the impact of training as well as the availability of safety devices. |
| Likelihood of hydrogen escaping per Km | Tonnes/week/Km | =(Pressure variations + Hydrogen embrittlement) × (1 − Monitoring efficiency) | The chance of hydrogen leaking per kilometer is calculated by adding the effects of pressure changes and hydrogen embrittlement, then adjusting for the effectiveness of the monitoring system. |
| Loss rate | tonnes/week | =Transit rate × Transportation distance × Likelihood of hydrogen escaping per Km/52 | The amount of hydrogen loss during transportation is calculated by multiplying the amount of hydrogen being moved by the distance it travels and the probability of leakage per kilometer, and then dividing by 52 to convert the yearly loss into a weekly amount. |
| Net rate of export | tonnes/week | =End users’ contract × (1 − Likelihood of stoppages at the user end) | The actual hydrogen export rate is calculated by adjusting the contracted supply to account for the probability of stoppages at the end-user’s site. |
| Number of compressors | Dmnl | =Total hydrogen production/Designed capacity of export compressors | The rate of gas arrival is equal to the amount of gas currently in transit. |
| Rate of gas arrival | tonnes/week | =In transit | The change in employees’ attitude regarding the importance of safety. |
| Rate of production | tonnes/week | =Nominal production capacity × Production efficiency | The rate of production is the multiplication of the maximum possible output by the actual efficiency of the production process. |
| Rate of site usage | tonnes/week | =Rate of Production × Percentage of site needs | The rate of site usage is the portion of the production rate that meets the site’s specific needs. |
| Ready for export | tonnes | =INTEG (Export rate − Transit rate) Initial = 0 | The accumulated quantity available for export starts from zero. |
| Site usage | tonnes | =INTEG (Rate of site usage) Initial = 0 | Total amount of hydrogen used at the site, starting from zero. |
| Storage at the Production site | tonnes | =INTEG (Excess rate) Initial = Initial value | The accumulated excess production over time, starting from the initial storage value. |
| To or from storage at the production site | tonnes/week | =IF THEN ELSE(Export rate < Net rate of export, 0, Export rate) | The flow to or from storage at the production site is set to zero if the export rate is less than the net export rate; otherwise, it equals the export rate. |
| Total hydrogen delivered to the end users | tonnes | =INTEG (Rate of gas arrival) Initial = 0 | The total hydrogen delivered to end users is the cumulative amount received, starting from zero. |
| Total hydrogen production | tonnes | =INTEG (Rate of Production) Initial = 0 | Total hydrogen production is the accumulated output over time, starting from zero. |
| Transit rate | tonnes/week | =Ready to export + To or from storage at the production site | The transit rate is the sum of the amount ready to export per week and the flow to or from storage at the production site |
Appendix B.2. Fixed Values
| Name | Value | |
|---|---|---|
| Designed capacity of export compressors | =100 | Varies between 1 and 100. 100 is the maximum capacity. |
| Diffusivity | =0.1 | A fraction between 0 and 1. |
| Efficiency in engaging with the public | =0.5 | Time required for improvement to take hold in years. |
| End users’ contract | =20,000 | End users have an agreement to receive 20,000 tonnes of hydrogen each week. |
| The likelihood of compressors working | =0.98 | A fraction between 0 and 1. |
| Likelihood of stoppages at the user end | =0.001 | A fraction between 0 and 1. |
| Material compatibility | =0.15 | A fraction between 0 and 1. |
| Monitoring Efficiency | =0.9 | A fraction between 0 and 1. |
| Nominal production capacity | =4000 | It is the maximum amount of hydrogen the facility is designed to produce under normal operating conditions. |
| Percentage of the site needs | =0.1 | A fraction between 0 and 1. |
| Pressure variations | =0.1 | A fraction between 0 and 1. |
| Production efficiency | =0.8 | A fraction between 0 and 1. |
| Transportation distance | =100 | Total pipeline distance |
References
- Bhandari, R.; Adhikari, N. A comprehensive review on the role of hydrogen in renewable energy systems. Int. J. Hydrogen Energy 2024, 82, 923–951. [Google Scholar] [CrossRef]
- Reda, B.; Elzamar, A.A.; AlFazzani, S.; Ezzat, S.M. Green Hydrogen as a Source of Renewable Energy: A Step Towards Sustainability, An Overview. Environ. Dev. Sustain. 2024, 1–21. [Google Scholar] [CrossRef]
- Akyüz, E.S.; Telli, E.; Farsak, M. Hydrogen generation electrolyzers: Paving the way for sustainable energy. Int. J. Hydrogen Energy 2024, 81, 1338–1362. [Google Scholar] [CrossRef]
- Taneja, S.; Jain, A.; Bhadoriya, Y. Green hydrogen as a clean energy resource and its applications as an engine fuel. Eng. Proc. 2024, 59, 159. [Google Scholar] [CrossRef]
- IEA. Global Hydrogen Review 2024; International Energy Agency: Paris, France, 2024. [Google Scholar]
- Hren, R.; Vujanović, A.; Van Fan, Y.; Klemeš, J.J.; Krajnc, D.; Čuček, L. Hydrogen production, storage and Transport for Renewable Energy and Chemicals: An environmental footprint assessment. Renew. Sustain. Energy Rev. 2023, 173, 113113. [Google Scholar] [CrossRef]
- Elaouzy, Y.; El Fadar, A. Water-energy-carbon-cost nexus in hydrogen production, storage, transportation and Utilization. Int. J. Hydrogen Energy 2024, 53, 1190–1209. [Google Scholar] [CrossRef]
- Li, J.; Song, F.; Zhang, X. A review of hazards and risks to pipeline operations during the transportation of hydrogen energy and hydrogen-mixed natural gas. Sci. Technol. Energy Transit. 2024, 79, 9. [Google Scholar] [CrossRef]
- Yang, R.; Schell, C.A.; Rayasam, D.; Groth, K.M. Hydrogen impact on transmission pipeline risk: Probabilistic analysis of failure causes. Reliab. Eng. Syst. Saf. 2025, 257, 110825. [Google Scholar] [CrossRef]
- Raj, A.; Larsson, I.A.S.; Ljung, A.-L.; Forslund, T.; Andersson, R.; Sundström, J.; Lundström, T.S. Evaluating hydrogen gas transport in pipelines: Current state of numerical and experimental methodologies. Int. J. Hydrogen Energy 2024, 67, 136–149. [Google Scholar] [CrossRef]
- Tian, X.; Pei, J. Study progress on the pipeline transportation safety of hydrogen-blended natural gas. Heliyon 2023, 9, e21454. [Google Scholar] [CrossRef]
- Yang, K.; Zhao, Z.; Zhang, A.; Yang, W.; Li, Q.; Zeng, S.; Peng, G. Risk modelling of hydrogen-enriched natural gas on pipelines and gas-electric coupled systems. IET Energy Syst. Integr. 2023, 6, 253–267. [Google Scholar] [CrossRef]
- Alssalehin, E.; Holborn, P.; Pilidis, P. Assessment of hydrogen storage and pipelines for hydrogen farm. Energies 2025, 18, 1167. [Google Scholar] [CrossRef]
- Giannini, L.; Razavi, N.; Alvaro, A.; Paltrinieri, N. Embrittlement, degradation, and loss prevention of Hydrogen Pipelines. MRS Bull. 2024, 49, 464–477. [Google Scholar] [CrossRef]
- Amer, M.O.; Hoseyni, S.M.; Cordiner, J. Fuelling the future with safe hydrogen transportation through natural gas pipelines: A quantitative risk assessment approach. Trans. Indian Natl. Acad. Eng. 2024, 9, 763–781. [Google Scholar] [CrossRef]
- Calabrese, M.; Portarapillo, M.; Di Nardo, A.; Venezia, V.; Turco, M.; Luciani, G.; Di Benedetto, A. Hydrogen Safety Challenges: A Comprehensive Review on production, storage, transport, Utilization, and CFD-based consequence and risk assessment. Energies 2024, 17, 1350. [Google Scholar] [CrossRef]
- Martin, P.; Ocko, I.B.; Esquivel-Elizondo, S.; Kupers, R.; Cebon, D.; Baxter, T.; Hamburg, S.P. A review of challenges with using the natural gas system for hydrogen. Energy Sci. Eng. 2024, 12, 3995–4009. [Google Scholar] [CrossRef]
- Shourideh, M.; Yasseri, S.; Bahai, H. Influence of Safety Culture on Safety Outcomes of a Hydrogen–CCS Plant. Gases 2025, 5, 2. [Google Scholar] [CrossRef]
- Li, C.; Zhang, L.; Ou, Z.; Ma, J. Using system dynamics to evaluate the impact of subsidy policies on Green Hydrogen industry in China. Energy Policy 2022, 165, 112981. [Google Scholar] [CrossRef]
- Ma, T.; Ji, J.; Chen, M. Study on the hydrogen demand in China based on system dynamics model. Int. J. Hydrogen Energy 2010, 35, 3114–3119. [Google Scholar] [CrossRef]
- Dueñas Santana, J.A.; Di Benedetto, A.; González Gómez, O.; Salzano, E. Towards sustainable hydrogen production: An integrated approach for sustainability, complexity, and systems thinking in the energy sector. J. Clean. Prod. 2024, 449, 141751. [Google Scholar] [CrossRef]
- Jacob, R.A.; Zhang, J. Modeling and control of nuclear–renewable integrated energy systems: Dynamic system model for green electricity and hydrogen production. J. Renew. Sustain. Energy 2023, 15, 046302. [Google Scholar] [CrossRef]
- Muhammed, N.S.; Gbadamosi, A.O.; Epelle, E.I.; Abdulrasheed, A.A.; Haq, B.; Patil, S.; Al-Shehri, D.; Kamal, M.S. Hydrogen production, transportation, utilization, and storage: Recent advances towards Sustainable Energy. J. Energy Storage 2023, 73, 109207. [Google Scholar] [CrossRef]
- Liu, M. Extended design philosophy of Hydrogen Transport Pipelines. J. Pipeline Sci. Eng. 2025, 5, 100228. [Google Scholar] [CrossRef]
- Spatolisano, E.; Restelli, F.; Pellegrini, L.A.; Cattaneo, S.; de Angelis, A.R.; Lainati, A.; Roccaro, E. Liquefied hydrogen, ammonia and liquid organic hydrogen carriers for harbour-to-harbour hydrogen transport: A sensitivity study. Int. J. Hydrogen Energy 2024, 80, 1424–1431. [Google Scholar] [CrossRef]
- Dauletbay, A. Transportation of hydrogen: Hydrogen usage. In Hydrogen Technologies—Advances, Insights, and Applications; IntechOpen: London, UK, 2024. [Google Scholar] [CrossRef]
- Fang, Q.; He, T.; Chen, L.; Pang, J. Research on the flow characteristics of injecting hydrogen into natural gas pipelines and its impact on energy metering. Int. J. Hydrogen Energy 2024, 82, 150–161. [Google Scholar] [CrossRef]
- Li, H.; Niu, R.; Li, W.; Lu, H.; Cairney, J.; Chen, Y.-S. Hydrogen in pipeline steels: Recent advances in characterization and embrittlement mitigation. J. Nat. Gas Sci. Eng. 2022, 105, 104709. [Google Scholar] [CrossRef]
- Bohacikova, V.; Pérez, S.R. Hydrogen Incidents: Lessons Learnt. Gexcon AS—Fire & Explosion Consultants. Available online: https://www.gexcon.com/blog/lessons-learnt-from-hydrogen-incidents/ (accessed on 29 May 2024).
- Nogara, J.; Zarrouk, S.J. Corrosion in geothermal environment: Part 1: Fluids and their impact. Renew. Sustain. Energy Rev. 2018, 82, 1333–1346. [Google Scholar] [CrossRef]
- Pourazizi, R.; Mohtadi-Bonab, M.A.; Szpunar, J.A. Investigation of different failure modes in oil and Natural Gas Pipeline Steels. Eng. Fail. Anal. 2020, 109, 104400. [Google Scholar] [CrossRef]
- Tunç, M.; Solmaz, R. Occupational Health and safety assessment of hydrogen transport by trucks. Int. J. Hydrogen Energy 2025, 144, 851–859. [Google Scholar] [CrossRef]
- Hossain Bhuiyan, M.M.; Siddique, Z. Hydrogen as an alternative fuel: A comprehensive review of challenges and opportunities in production, storage, and Transportation. Int. J. Hydrogen Energy 2025, 102, 1026–1044. [Google Scholar] [CrossRef]
- Sharma, S.; Agarwal, S.; Jain, A. Significance of hydrogen as economic and Environmentally Friendly Fuel. Energies 2021, 14, 7389. [Google Scholar] [CrossRef]
- Plug Power Inc. Plug Power Completes First Installation of Electrolyzer at Amazon Fulfillment Center. 2023. Available online: https://www.ir.plugpower.com/press-releases/news-details/2023/Plug-Power-Completes-First-Installation-of-Electrolyzer-at-Amazon-Fulfillment-Center/default.aspx (accessed on 20 April 2025).
- Denso. Denso to Begin SOEC Demonstration at Hirose Plant to Produce and Use Green Hydrogen for Manufacturing: Newsroom: News: Denso Global Website. Newsroom—News—DENSO Global Website. 2023. Available online: https://www.denso.com/global/en/news/newsroom/2023/20230627-g01/ (accessed on 18 April 2025).
- Campari, A.; Ustolin, F.; Alvaro, A.; Paltrinieri, N. A review on hydrogen embrittlement and risk-based inspection of Hydrogen Technologies. Int. J. Hydrogen Energy 2023, 48, 35316–35346. [Google Scholar] [CrossRef]
- Mohtadi-Bonab, M.A.; Masoumi, M. Different aspects of hydrogen diffusion behavior in Pipeline Steel. J. Mater. Res. Technol. 2023, 24, 4762–4783. [Google Scholar] [CrossRef]
- Kim, M.-S.; Chun, K.W. A comprehensive review on material compatibility and safety standards for liquid hydrogen cargo and fuel containment systems in marine applications. J. Mar. Sci. Eng. 2023, 11, 1927. [Google Scholar] [CrossRef]
- IEA Bioenergy. Biomass Gasification for Hydrogen Production. 2025. Available online: https://www.ieabioenergy.com/blog/publications/biomass-gasification-for-hydrogen-production/ (accessed on 22 April 2025).
- Neom. NEOM Green Hydrogen Company Completes Financial Close at a Total Investment Value of USD 8.4 Billion in the World’s Largest Carbon-Free Green Hydrogen Plant. 2023. Available online: https://www.neom.com/en-us/newsroom/neom-green-hydrogen-investment (accessed on 22 April 2025).
- Wang, Z.; Liu, J.; Huang, F.; Bi, Y.; Zhang, S. Hydrogen diffusion and its effect on hydrogen embrittlement in DP steels with different martensite content. Front. Mater. 2020, 7, 620000. [Google Scholar] [CrossRef]
- Cristello, J.; Dang, Z.; Hugo, R.; Park, S.S. Artificial intelligence-based leak detection in blended hydrogen and natural gas pipelines. Int. J. Hydrogen Energy 2024, 91, 744–764. [Google Scholar] [CrossRef]
- Khaing, M.M.; Yin, S. Lifecycle management of hydrogen pipelines: Design, maintenance, and rehabilitation strategies for Canada’s Clean Energy Transition. Energies 2025, 18, 240. [Google Scholar] [CrossRef]
















| Summary | References |
|---|---|
| This paper examines the potential of utilizing existing natural gas pipelines for hydrogen transport, which can lead to cost, time, and labor savings. However, it also introduces safety risks. The review addresses key issues, including hydrogen embrittlement, leakage, and the risks of fire and explosion, in both pure and blended hydrogen pipelines. | [8] |
| This paper presents a comprehensive causal model to investigate failures in hydrogen pipelines, incorporating multiple contributing factors. It quantifies the role of hydrogen in these failures and examines how various operational conditions or hydrogen-related effects impact the likelihood of multiple failure scenarios. | [9] |
| The review paper examines the hydrogen flow by summarising the essential concepts, models, experiments, and challenges associated with hydrogen pipelines. Important concepts, including properties such as density and compressibility, are studied. It also addresses safety issues, including transient flow, friction loss, and leakage. | [10] |
| This paper examines the impact of hydrogen-blended natural gas transport on existing pipelines, with a focus on material compatibility and optimal blending ratios. Safety issues, especially related to leakage, gas buildup, and the risks of combustion or explosion, are also studied in the article. | [11] |
| The paper examines a novel approach to assessing risks in hydrogen-enriched natural gas pipeline networks connected to power grids. It evaluates how risks shift between gas and electric systems using energy-based three-stage models. It aids in assessing the pipeline’s lifecycle. | [12] |
| The article examines the critical health and safety guidelines for hydrogen pipelines and storage, highlighting where they demonstrate better performance across various setups. Recognizing that hydrogen is highly flammable and rapidly diffuses, it is crucial to investigate its safety. | [13] |
| The paper examines how hydrogen-related material degradation under fatigue loading may affect standard safety measures. One of the essential factors contributing to pipeline failures and potential leaks is the fatigue life of the pipeline, along with the key factors that influence its growth. | [14] |
| This study presents a timely QRA on hydrogen blending in natural gas pipelines, focusing on its effects on gas release, dispersion, fire, and explosion risks. It highlights gaps in current leak frequency data and demonstrates that higher hydrogen blends can reduce release rates, impact safety distances, and stabilize flame behavior. | [15] |
| This review examines how green hydrogen can contribute to a safe and sustainable energy system. It highlights the importance of risk assessment using models, simulation, and past accident data to study the safety of the process from production to end users. | [16] |
| The paper studies the progress toward a consistent hydrogen distribution network. Due to technical differences between natural gas and hydrogen, the article assesses the natural gas infrastructure’s ability to accommodate hydrogen. It is essential to evaluate the safety, climate, and cost concerns associated with hydrogen due to its distinctive properties. | [17] |
| Using scenario analysis, the paper studies the gap between the safety assessment of technical and human factors and their interlinkage. The article employs system dynamics to investigate the impact of safety culture factors on the frequency of incidents. | [18] |
| The article establishes a system dynamics model of China’s green hydrogen industry under government subsidies. It simulates how used capacity, decrease in carbon emissions, and government expenditures change under different scenarios, including subsidy types, levels, durations, and decline modes. | [19] |
| Drawing on China’s economic perspective, concepts, and assumptions, as well as system dynamics, this study examines the internal and external factors influencing hydrogen demand. It assumes high- and low-growth scenarios for medium- and long-term demand and projects total and sectoral hydrogen demand through the model. | [20] |
| The energy sector is a complex system comprising both its variables and their interrelationships. This study develops a combined approach that merges sustainability, complexity, and systems thinking, applied to sustainable energy production, with hydrogen as a case study. | [21] |
| The paper studies the dynamic performance and load-following ability of the Integrated Energy System within safe working limits. Simulations of various scenarios demonstrate that hydrogen helps meet varying grid demands under fluctuating conditions. | [22] |
Disclaimer/Publisher’s Note: The statements, opinions and data contained in all publications are solely those of the individual author(s) and contributor(s) and not of MDPI and/or the editor(s). MDPI and/or the editor(s) disclaim responsibility for any injury to people or property resulting from any ideas, methods, instructions or products referred to in the content. |
© 2025 by the authors. Licensee MDPI, Basel, Switzerland. This article is an open access article distributed under the terms and conditions of the Creative Commons Attribution (CC BY) license (https://creativecommons.org/licenses/by/4.0/).
Share and Cite
Shourideh, M.; Yasseri, S.; Bahai, H. Hydrogen Pipelines Safety Using System Dynamics. Hydrogen 2025, 6, 81. https://doi.org/10.3390/hydrogen6040081
Shourideh M, Yasseri S, Bahai H. Hydrogen Pipelines Safety Using System Dynamics. Hydrogen. 2025; 6(4):81. https://doi.org/10.3390/hydrogen6040081
Chicago/Turabian StyleShourideh, Maryam, Sirous Yasseri, and Hamid Bahai. 2025. "Hydrogen Pipelines Safety Using System Dynamics" Hydrogen 6, no. 4: 81. https://doi.org/10.3390/hydrogen6040081
APA StyleShourideh, M., Yasseri, S., & Bahai, H. (2025). Hydrogen Pipelines Safety Using System Dynamics. Hydrogen, 6(4), 81. https://doi.org/10.3390/hydrogen6040081

