Abstract
Background: attention-deficit/hyperactivity disorder (ADHD) and Alzheimer’s disease (AD) are distinct neurological conditions that may share genetic and molecular underpinnings. ADHD, a neurodevelopmental disorder, affects approximately 5% of children and 3% of adults globally, while AD, a neurodegenerative disorder, is the leading cause of dementia in older adults. Emerging evidence suggests potential overlapping contributors, including pathways related to synaptic plasticity, neuroinflammation, and oxidative stress. Methods: this systematic review investigated potential genetic predispositions linking Attention-Deficit/Hyperactivity Disorder (ADHD) and Alzheimer’s Disease (AD). Following PRISMA guidelines, a search was conducted in Web of Science, Embase, PsycINFO, and PubMed using keywords related to ADHD, AD, and genetic factors. Studies included were original human studies utilizing genetic analyses and ADHD polygenic risk scores (PRS), with AD confirmed using established diagnostic criteria. Exclusion criteria comprised non-original studies, animal research, and articles not addressing genetic links between ADHD and AD. Screening was conducted with Rayyan software (version 1.4.3), assessing relevance based on titles, abstracts, and full texts. Results:. The search identified 1450 records, of which 1092 were screened after duplicates were removed. Following exclusions, two studies met inclusion criteria. One study analyzed ADHD-PRS in 212 cognitively unimpaired older adults using amyloid-beta (Aβ) PET imaging and tau biomarkers. The findings revealed that ADHD-PRS was associated with progressive cognitive decline, increased tau pathology, and frontoparietal atrophy in Aβ-positive individuals, suggesting that ADHD genetic liability may exacerbate AD pathology. Another study assessed ADHD-PRS in a cohort of 10,645 Swedish twins, examining its association with 16 somatic conditions. The results showed modest risk increases for cardiometabolic, autoimmune, and neurological conditions, with mediation effects through BMI, education, tobacco use, and alcohol misuse, but no direct link between ADHD-PRS and dementia. Discussion and conclusions: this review highlights preliminary but conflicting evidence for a genetic intersection between ADHD and AD. One study suggests that ADHD genetic liability may exacerbate AD-related pathology in Aβ-positive individuals, whereas another large registry-based study finds no direct link to dementia, with associations largely mediated by lifestyle factors. The potential ADHD–AD relationship is likely complex and context-dependent, influenced by biomarker status and environmental confounders. Longitudinal studies integrating genetics, biomarkers, and detailed lifestyle data are needed to clarify this relationship.
1. Introduction
Attention-deficit/hyperactivity disorder (ADHD) is a common neurodevelopmental disorder affecting approximately 5% of children and 3% of adults globally [1,2]. While ADHD symptoms, including inattention, hyperactivity, and impulsivity, often persist into adulthood, they frequently manifest differently, with inattention becoming more prominent [3]. The disorder has a strong genetic basis, with heritability estimates around 74%, but environmental factors, such as prenatal alcohol and nicotine exposure, also contribute to its development [4]. Neurobiological studies have identified structural and functional brain differences in individuals with ADHD, particularly in regions related to attention, executive function, and impulse control, including the prefrontal cortex and basal ganglia [5].
ADHD significantly affects quality of life across various domains, including education, work, relationships, and daily functioning. It is frequently accompanied by comorbidities such as mood and anxiety disorders, substance abuse, sleep disturbances, and obesity [6]. In older adults, ADHD is associated with depression and anxiety, which further impair psychosocial functioning and quality of life [7]. Additionally, ADHD is linked to cognitive deficits in attention, memory, inhibition, and executive functioning, which can overlap with symptoms observed in neurodegenerative conditions like Alzheimer’s disease (AD) [8].
AD, a neurodegenerative disorder, is characterized by the progressive accumulation of amyloid-beta (Aβ) plaques and tau tangles, leading to neuronal loss and cognitive decline [9]. Advances in diagnostic methods have shifted AD diagnosis from purely clinical assessments to clinical-biological models incorporating biomarkers such as Aβ and phosphorylated tau in cerebrospinal fluid (CSF) and neuroimaging techniques [10,11]. The ATN (amyloid, tau, neurodegeneration) framework has further refined AD classification [12], though its clinical implementation remains challenging [13].
Recent studies have begun exploring potential genetic and biological overlaps between ADHD and AD, suggesting shared risk factors and molecular pathways. For instance, longitudinal data on ADHD and its progression to AD are sparse but critical for understanding the continuum between these conditions [14]. Emerging genetic studies, such as those identifying polygenic risk scores (PRS), indicate that ADHD genetic liability may influence neurodegenerative processes, particularly in the presence of Aβ and tau biomarkers [15]. Genetic analyses have identified several genes implicated in both ADHD and AD, including FOXP2, FOXP1, ST3GAL3, SEMA6D, SORCS2, SORCS3, SNAP25, DUSP6, MEF2C, and APOE ε4, highlighting their roles in synaptic plasticity, neuronal viability, and cognitive processes [14,16,17]. These findings suggest that genetic pleiotropy, where shared genetic variants influence both conditions, may underpin their association. Key pathways include Wnt/mTOR signaling, neuroinflammation, and oxidative stress, all of which contribute to synaptic dysfunction and neurodegeneration [18,19].
Understanding these genetic and biological overlaps provides a foundation for exploring how ADHD predispositions may influence late-life cognitive decline and AD risk. It also emphasizes the need for longitudinal studies, advanced genetic profiling, and biomarker integration to elucidate the ADHD-AD continuum and inform prevention and intervention strategies.
2. Materials and Methods
2.1. Search Strategy, Study Selection and Data Extraction
The aim of this systematic review was to systematically collect and synthesize evidence on the potential genetic predispositions linking ADHD and AD, with particular focus on polygenic risk scores (PRS) and overlapping molecular pathways. The present systematic review was conducted according to the Preferred Reporting Items for Systematic Reviews and Meta-Analyses (PRISMA) [20]. The method is currently available in the Open Science Framework (OSF, https://osf.io/hn7mc/, accessed on 21 June 2025). A search in the main electronic databases (Web of Science, Embase, Psychinfo, and PubMed) was performed using the keywords (“ADHD” OR “attention deficit disorder” OR “Hyperactive Disorder” OR “Hyperkinetic Disorder” OR “Attention Disorder”) AND (“dementia” OR “Alzheimer” OR “Alzheimers” OR “cognitive impairment”) AND (“gene” OR “genes” OR “genetic” OR “genetics” OR “Polygenic” OR “mutation” OR “mutations” OR “polymorphism” OR “SNP”). The systematic review protocol has been registered in the PROSPERO database (PROSPERO ID CRD420251077681. Available from https://www.crd.york.ac.uk/PROSPERO/view/CRD420251077681, accessed on 21 June 2025).
The study was conducted from October 2023 to June 2025. After an initial selection, the inclusion criteria were deliberately strict and required: (i) original human studies only; (ii) genetic analyses conducted exclusively through sequencing methods (excluding karyotyping, CGH array, or other indirect approaches); (iii) studies reporting both a remote pathological history of ADHD and a subsequent diagnosis of AD; and (iv) confirmation of AD diagnosis through cerebrospinal fluid (CSF) biomarkers. However, this strategy did not yield any eligible studies.
Consequently, the criteria were subsequently revised and broadened to better reflect the available literature. The final inclusion criteria applied were: (i) studies involving participants diagnosed with adult ADHD or using ADHD polygenic risk scores (PRS) as a proxy for genetic liability; (ii) studies explicitly addressing both ADHD and AD simultaneously; (iii) articles written in English; and (iv) studies conducted in human populations.
The exclusion criteria remained unchanged and included: reviews, meta-analyses, letters to the editor, commentaries, case reports, pooled analyses, and study protocols; animal studies; articles not written in English; and studies not addressing potential genetic links between ADHD and AD or cognitive decline.
The screening process was carried out using Rayyan software. Titles and abstracts were first screened for relevance, followed by full-text evaluation of the methodology and results to determine final eligibility.
2.2. Polygenic Risk Score Methodology
Polygenic risk scores (PRS) summarize genomic liability by weighting risk alleles using genome-wide association studies (GWAS) effect sizes (e.g., PGC ADHD GWAS). ADHD-PRS derive from large ADHD GWAS [16] and provide an aggregate index of ADHD genetic liability. In AD-focused analyses, ADHD-PRS can be related to cognition and AD biomarkers (Aβ PET, CSF p-tau) and neuroimaging measures.
2.3. AI Usage Statement
The authors declare the use of AI-based tools (Academic Assistant Pro 5) in the study methodology, specifically for language editing and figure generation. These tools were employed to support the refinement of the manuscript’s syntax, ensuring clarity and consistency in the text. Additionally, AI was used to assist in the creation of figures, which were integral to the data visualization in the manuscript. However, the scientific content, data interpretation, and conclusions remain the exclusive responsibility of the authors.
3. Results
The search identified a total of 1450 records from the following databases: Web of Science (n = 124), Embase (n = 1105), PsychInfo (n = 77), and PubMed (n = 144). After the automated removal of duplicate records (n = 358), 1092 records were screened.
During the screening process, 1084 records were excluded for the following reasons: non-original studies (n = 386), incongruent topics (n = 358), not discussing AD genetics (n = 162), non-human studies (n = 88), not discussing ADHD genetics (n = 75), background articles (n = 19), and articles in foreign languages (n = 4).
Subsequently, eight reports were assessed for eligibility. Among these, six studies were excluded because they were not conducted on the same population. Finally, two studies met the inclusion criteria and were included in the analysis. The selection process is reported in Figure 1.
Figure 1.
PRISMA 2020 flow diagram summarizing study selection (identification, screening, eligibility, inclusion). Included studies: Leffa et al. 2023 [15] and García-Argibay et al. 2022 [21].
Two studies were selected, both evaluating the presence of an ADHD polygenic risk score (PRS) in individuals with dementia. Polygenic risk scores quantify an individual’s genetic predisposition to specific diseases or traits by aggregating the effects of numerous genetic variants across the genome. The studies are reported in Table 1.
Table 1.
Description of the studies considered.
Leffa et al. (2023) [15] utilized polygenic risk scores (PRS) to explore the genetic relationship between ADHD and Alzheimer’s disease (AD) pathology in 212 cognitively unimpaired older adults. Their analysis incorporated ADHD-PRS, amyloid-beta (Aβ) PET imaging, and tau biomarkers, revealing a significant association between higher ADHD-PRS and progressive cognitive decline over six years. Memory function was particularly impacted, with the decline being more severe in individuals positive for Aβ. Additionally, higher ADHD-PRS correlated with increased cerebrospinal fluid (CSF) phosphorylated tau (p-tau181) levels and greater brain atrophy in frontoparietal regions, specifically in Aβ-positive individuals. These findings suggest that genetic liability for ADHD not only predisposes individuals to cognitive decline but also exacerbates key pathological processes in AD, such as tauopathy and neurodegeneration, particularly in the presence of Aβ pathology [15].
Garcia-Argibay et al. (2022) [21] examined the impact of ADHD polygenic risk scores (PRS) on mid-to-late life somatic health conditions in a population-based cohort of 10,645 Swedish twins. The study assessed associations between ADHD-PRS and 16 health conditions, including cardiometabolic, autoimmune/inflammatory, and neurological outcomes, using both register-based and self-reported data.
Significant associations were found between higher ADHD-PRS and increased risks for cardiometabolic conditions (e.g., heart failure, cerebrovascular disease, and obesity), autoimmune conditions (e.g., type 1 diabetes and rheumatoid arthritis), and migraines. The study identified mediation effects through modifiable life-course factors, such as education level, body mass index (BMI), tobacco use, and alcohol misuse, particularly for cardiometabolic outcomes. However, no direct association was observed between ADHD-PRS and dementia, contrasting with other studies linking ADHD genetic liability to cognitive decline. These findings suggest that ADHD genetic risk contributes modestly to somatic health problems via modifiable behavioral and lifestyle pathways.
Leffa et al. (2023) and Garcia-Argibay et al. (2022) [15,21] collectively provide critical insights into the downstream effects of ADHD genetic liability. While Leffa et al. [15] link ADHD-PRS to Alzheimer’s disease pathology and cognitive decline, Garcia-Argibay et al. [21] highlight its broader influence on mid-to-late life somatic health conditions, mediated by modifiable factors. Together, these studies underscore the need for tailored interventions to mitigate the risks associated with ADHD genetic predisposition, addressing both cognitive and somatic health trajectories.
4. Discussion
This systematic review examines the nascent evidence for shared genetic and molecular bases between ADHD and AD, based on two recent studies utilizing polygenic risk scores. Leffa et al. (2023) [15] investigated ADHD polygenic risk scores (PRS) in 212 cognitively unimpaired older adults with Aβ PET and tau biomarkers. Higher ADHD-PRS predicted six-year cognitive decline, particularly in memory, and was associated with increased CSF p-tau181 and frontoparietal atrophy, but only in Aβ-positive individuals. These findings suggest that ADHD genetic liability may exacerbate AD-related pathology in the presence of amyloid.
Garcia-Argibay et al. (2022) [21], analyzing 10,645 Swedish twins, found that higher ADHD-PRS modestly increased risks for cardiometabolic, autoimmune, and neurological conditions, with effects largely mediated by BMI, education, tobacco, and alcohol. Crucially, no direct association with dementia was observed.
Together, these studies illustrate the heterogeneity of current evidence: a biomarker-based cohort showed a direct ADHD-PRS link to AD pathology, while a large registry study found null dementia associations, emphasizing the role of modifiable factors. This contrast suggests the ADHD–AD relationship is likely context-dependent, subtype-specific, and shaped by study design, requiring integrative research to resolve discrepancies.
4.1. Lack of Longitudinal Studies
Despite growing evidence of shared genetic markers, there is a notable lack of longitudinal studies assessing whether individuals with ADHD are more likely to develop AD later in life, particularly among those genetically predisposed to neurodegeneration. Advances in diagnostic criteria, genetic technologies, and the identification of overlapping genetic markers between ADHD and AD have emerged only recently. These developments highlight the critical need for future longitudinal and retrospective studies to elucidate the continuum between these conditions [14].
4.2. Epidemiological Evidence of Genetic Correlation
Emerging epidemiological studies provide compelling evidence of a genetic correlation between ADHD and AD. For instance, Leffa et al. (2022) [15] reported that individuals with higher polygenic risk scores (PRS) for ADHD experienced more rapid memory decline, particularly in the presence of AD biomarkers such as amyloid-beta (Aβ) and phosphorylated tau (p-tau181, emphasizing the shared genetic liability and structural brain changes common to both disorders.
4.3. Genetic Contributors
Framing note (important): While the two included PRS studies suggest an aggregate genetic overlap between ADHD and AD, they do not identify specific causal genes. Accordingly, the following list of candidate genes is drawn from the broader literature (e.g., GWAS, candidate-gene and mechanistic studies) to hypothesize potential biological drivers of the PRS signals. These links are hypothesis-generating and should be interpreted as speculative, not as direct results of the included PRS analyses.
The following genes have been implicated in both ADHD and AD, with their roles derived from genome-wide association studies (GWAS), SNP analyses, and targeted genetic investigations.
FOXP2: the FOXP2 gene encodes a transcription factor involved in synapse formation and learning, highlighting its critical role in neural connectivity. In ADHD and Alzheimer’s disease (AD), neural connectivity disruptions are shared pathological features. FOXP2 regulates several downstream genes crucial for synaptic development and plasticity, implicating its dysfunction in cognitive and behavioral abnormalities [16] Studies also suggest that alterations in FOXP2 expression impact language acquisition and cognitive processing, which are affected in both ADHD and the early stages of AD [22].
FOXP1: functionally related to FOXP2, FOXP1 regulates neurodevelopmental pathways, including axonal growth and synaptic connectivity. Mutations in FOXP1 are associated with neurodevelopmental disorders and cognitive impairments, conditions that share overlapping features with AD [16]. FOXP1 deficiency disrupts the expression of target genes critical for neuronal differentiation and survival, potentially contributing to the neurodegeneration observed in AD [23].
ST3GAL3: this gene encodes a sialyltransferase enzyme involved in glycoprotein biosynthesis, a process essential for maintaining synaptic integrity and plasticity. Mutations in ST3GAL3 impair glycosylation pathways, leading to deficits in neuronal communication and cognitive function. These mutations have been implicated in intellectual disabilities and neurodevelopmental disorders, suggesting a role in the cognitive decline shared by ADHD and AD [14]. Furthermore, glycosylation anomalies have been linked to amyloid precursor protein (APP) processing, a hallmark of AD pathology [24].
SEMA6D: SEMA6D encodes a semaphorin protein essential for neuronal development and axon guidance. Variants in this gene disrupt axonal patterning and synaptic connectivity, processes critical for maintaining cognitive function. Dysregulation of SEMA6D has been associated with ADHD and AD, where axonal misguidance and impaired neural circuitry contribute to disease progression [16,25].
SORCS2 and SORCS3: these genes encode sorting receptors that regulate neuronal viability, synaptic plasticity, and APP processing. SORCS2 interacts with APP to influence its cleavage into amyloid-beta, a protein implicated in AD pathology. Variants in SORCS3 disrupt synaptic transmission and plasticity, processes that underlie cognitive deficits in ADHD and AD. Emerging evidence highlights the role of these receptors in neuroprotection and their potential as therapeutic targets in AD [26].
SNAP25: a core component of the synaptic vesicle fusion machinery, SNAP25 is essential for neurotransmitter release. Polymorphisms in SNAP25 have been linked to altered dopamine signaling in ADHD, while reduced protein levels are observed in AD, contributing to synaptic dysfunction. Dysregulation of SNAP25 affects synaptic vesicle recycling, a process essential for maintaining neuronal communication and plasticity [27].
DUSP6: dual specificity phosphatase 6 (DUSP6) regulates dopamine homeostasis and mitogen-activated protein kinase (MAPK) pathways. These pathways are critical in modulating synaptic plasticity and cognitive processes. Dysregulation of DUSP6 has been implicated in ADHD due to its effects on dopamine signaling, while in AD, altered MAPK signaling contributes to neurodegeneration [16,28].
MEF2C: the MEF2C gene encodes a transcription factor that regulates neuronal activity and plasticity. Disruptions in MEF2C expression are associated with severe cognitive impairments in ADHD and neurodegeneration in AD. MEF2C is involved in synaptic pruning and neuroinflammatory regulation, suggesting that its dysfunction may exacerbate pathological processes in AD, such as synaptic loss and amyloid deposition [16,29].
APOE ε4: the APOE ε4 allele is a well-established genetic risk factor for AD, influencing amyloid-beta aggregation and clearance. It is also linked to cognitive dysfunction in ADHD, suggesting a shared genetic vulnerability. The ε4 variant exacerbates synaptic dysfunction and neuroinflammation, processes common to both conditions [17,30].
BDNF: brain-derived neurotrophic factor (BDNF) is critical for neuronal survival, growth, and plasticity. Polymorphisms in the BDNF gene, such as the Val66Met variant, impair BDNF trafficking and secretion, contributing to synaptic and cognitive deficits in ADHD and AD [31,32]. Reduced BDNF levels in AD patients correlate with disease severity, highlighting its therapeutic potential.
APP: variants in the APP gene, central to AD pathology, are also associated with cognitive deficits in ADHD, particularly during childhood [17]. APP processing anomalies lead to amyloid-beta accumulation, a key driver of AD, and may contribute to synaptic dysfunction observed in ADHD [33].
NUAK1: NUAK1 is involved in cortical amyloid-beta regulation and neuronal plasticity. Its role in synaptic remodeling is critical for attention regulation in ADHD and for counteracting cognitive decline in AD [34]. Dysregulated NUAK1 activity exacerbates amyloid toxicity and synaptic loss, key features of AD progression [35].
KIF21B: a kinesin family member, KIF21B is essential for intracellular transport and neuronal homeostasis. Dysfunctional KIF21B impacts axonal transport mechanisms, leading to neurodegeneration in AD and contributing to cognitive impairments in ADHD [36]. Impaired transport of organelles and synaptic vesicles underscores its role in both developmental and degenerative processes.
The main gene involved in ADHD and AD expression are reported in Table 2.
Table 2.
Description of the genes involved in ADHD and AD expression.
4.4. Molecular Pathways Involved
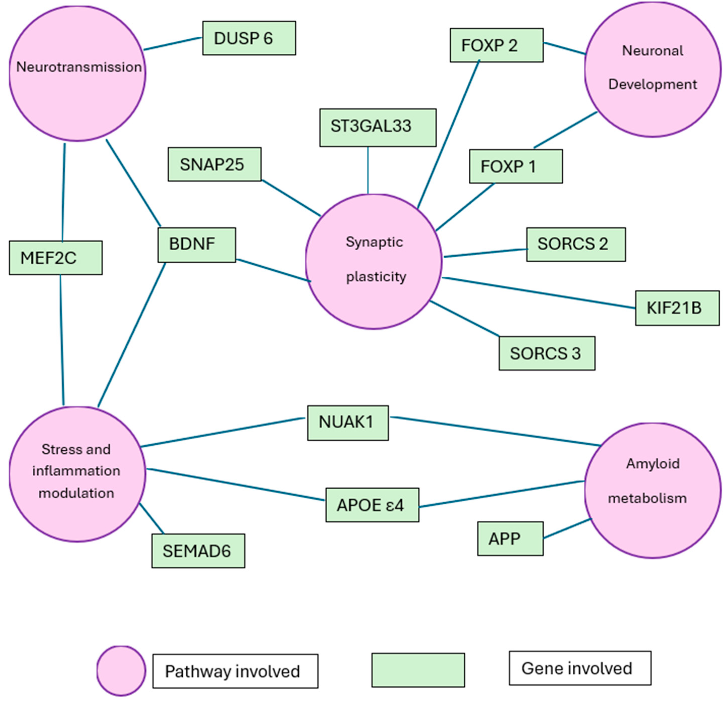
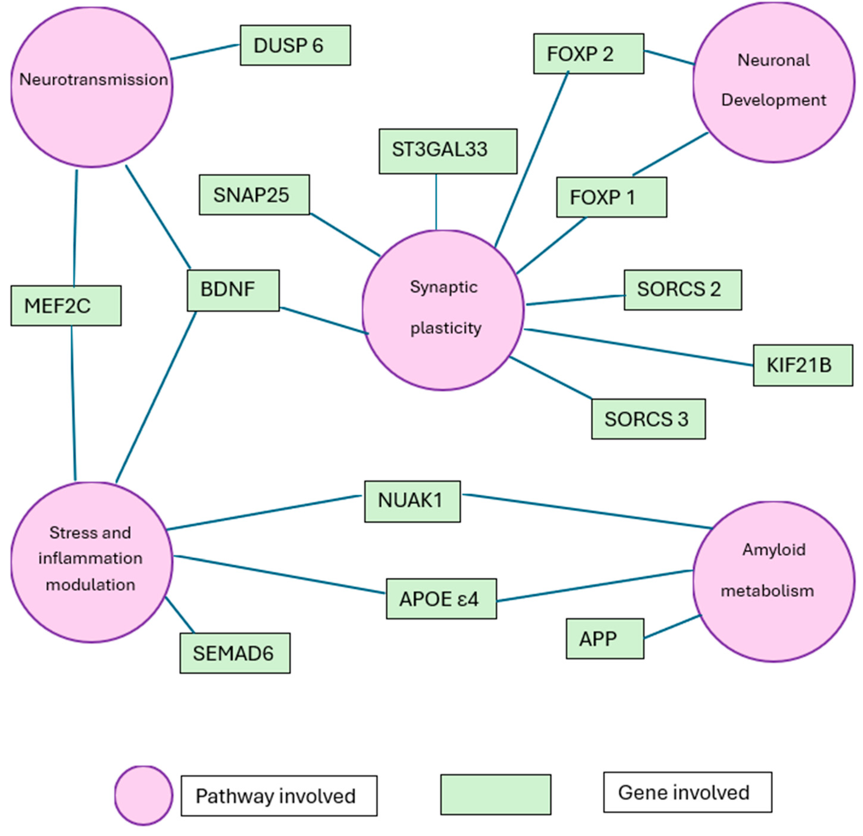
Recent studies have illuminated shared molecular pathways between Attention-Deficit/Hyperactivity Disorder (ADHD) and Alzheimer’s Disease (AD), suggesting common pathogenic mechanisms. In Figure 2 is reported a network map showing the relationship between these genes and cellular pathway involved.
Figure 2.
Conceptual network map showing shared genes and biological pathways between Attention-Deficit/Hyperactivity Disorder (ADHD) and Alzheimer’s Disease (AD).
4.5. Functional Roles and Contradictions in Gene–Pathway Interactions
While the identification of shared genes such as APOE ε4, SNAP25, and FOXP2 underscores the potential overlap between ADHD and AD, their functional contributions are complex and often context-dependent.
Pathway-level analyses illustrate that these genes converge on critical neurobiological processes, including synaptic plasticity, axonal guidance, and neuroinflammation. For example, FOXP2 and FOXP1 regulate transcriptional programs essential for synaptic development, influencing pathways such as Wnt/β-catenin and MAPK signaling, which are dysregulated in both ADHD and AD. Experimental evidence highlights that FOXP2 disruption alters dendritic spine density and learning processes, while in AD models, its dysregulation exacerbates cognitive decline and hippocampal dysfunction. Likewise, SORCS2 and SORCS3 intersect with amyloid precursor protein (APP) processing, a key mechanism in AD, while also modulating synaptic plasticity relevant to attentional regulation in ADHD [16].
Contradictions emerge when the same gene exerts divergent effects across conditions. For instance, while reduced BDNF signaling is consistently observed in AD and correlates with disease severity, certain ADHD cohorts have shown enhanced BDNF expression as a compensatory response to altered dopaminergic circuits. Similarly, DUSP6 dysregulation increases vulnerability to ADHD through dopamine imbalance but has been reported to mitigate MAPK hyperactivation in AD, suggesting potential protective effects in the neurodegenerative context [14,16].
Taken together, these examples underscore the importance of moving beyond gene identification to critically assess functional directionality. Genes implicated in both ADHD and AD may not uniformly act as risk factors; rather, their effects appear to be shaped by developmental timing, cellular context, and environmental exposures. This highlights the need for experimental and longitudinal studies integrating molecular, behavioral, and clinical data to disentangle causal contributions from compensatory or protective mechanisms.
4.6. Wnt/mTOR Signaling Pathway
The Wnt/β-catenin signaling pathway is essential for neuronal survival and neurogenesis. Impairments in this pathway are linked to increased amyloid-beta levels and decreased β-catenin, both implicated in AD pathogenesis [37]. Additionally, hyperactivation of the mTOR pathway promotes tau hyperphosphorylation and amyloid-beta aggregation, key processes in AD [18]. Interestingly, methylphenidate, a common ADHD treatment, has been shown to modulate Wnt/mTOR pathway activity, indicating a potential therapeutic link between the two conditions [18].
4.7. Neuroinflammation and Oxidative Stress
Chronic neuroinflammation and oxidative stress are prevalent in both ADHD and AD. Mitochondrial dysfunction contributes to these processes, leading to neuronal damage in both disorders [18,19]. Persistent neuroinflammation can accelerate neurodegeneration, suggesting a shared mechanism of neuronal injury.
4.8. Glycosylation
Aberrant glycosylation, mediated by enzymes such as ST3GAL3, affects glycoprotein biosynthesis, altering synaptic connectivity. These changes have been observed in both ADHD and AD, indicating a possible shared pathogenic mechanism [14].
4.9. Controversy
This evidence points to a potential genetic link between Attention-Deficit/Hyperactivity Disorder (ADHD) and Alzheimer’s Disease (AD), but the association remains contentious due to several confounding factors. Pagoni et al. [38] conducted a study to explore this possible relationship further. Utilizing a two-sample Mendelian randomization approach, the research investigated the bidirectional causal association between genetic liability to ADHD and AD. Genetic instruments were derived from large-scale GWAS datasets to estimate causal effects independently of confounders such as educational attainment and IQ. Sensitivity analyses were performed to enhance the robustness of the finding.
Despite observational studies hypothesizing a link between ADHD and increased AD risk, Pagoni et al. (2022) [38] found no strong evidence of a causal relationship. Their findings suggest that previously reported associations may be influenced by shared environmental and familial factors, including socioeconomic status and comorbid conditions. Additionally, the heterogeneity of ADHD phenotypes and reliance on aggregated data might obscure differential risks associated with specific ADHD subtypes [38].
An additional limitation of this review is the very small number of eligible studies (n = 2), which substantially reduces the generalizability of our conclusions, increases the risk of type II errors.
4.10. Limitations: Role of Modifiable Risk Factors
While genetic correlations between ADHD and AD are increasingly reported, the potential role of confounding variables must be acknowledged. Lifestyle factors (e.g., diet, physical activity, smoking), comorbid psychiatric conditions such as depression, and medication effects may significantly influence both cognitive decline and the expression of ADHD-related traits in later life. Garcia-Argibay et al. (2022) [21] reported that the association between ADHD and AD was mediated primarily through body mass index (BMI) and educational attainment, with no direct causal relationship observed, thereby underscoring the relevance of environmental and socioeconomic interactions.
Furthermore, Mendelian randomization (MR) studies have provided valuable tools to disentangle correlation from causation. For instance, Pagoni et al. (2022) [38] found no strong evidence supporting a direct genetic liability link between ADHD and AD, suggesting that shared environmental exposures and modifiable risk factors may account for much of the observed association. These findings emphasize the importance of considering non-genetic contributors when interpreting the overlap between ADHD and AD, and highlight the need for integrative research designs that combine genetic, environmental, and lifestyle data. Overall, the combination of small biomarker cohorts and large registry-based outcome cohorts suggests that PRS-ADHD ↔ neurodegenerative outcome associations may only emerge in specific biological contexts (e.g., Aβ+), while at the population level they are attenuated by path-dependent confounders (education, BMI, habits).
4.11. Clinical Implications
The genetic and molecular overlaps between ADHD and AD suggest potential clinical relevance, but current evidence remains preliminary. Rather than advancing speculative therapeutic overlap, these findings should be considered a foundation for early identification and prevention strategies. In pediatric populations, closer monitoring of ADHD subtypes carrying genetic variants linked to neurodegenerative processes, such as APOE ε4 or SNAP25, may be justified, particularly through longitudinal biomarker screening for amyloid-beta and phosphorylated tau. In adults, especially those with vascular or psychiatric comorbidities, ADHD may represent a subgroup at increased risk of accelerated cognitive decline. Early cognitive assessments combined with neuroimaging and cerebrospinal fluid biomarkers could help stratify the risk of AD onset.
Pharmacological treatments commonly prescribed in ADHD, such as dopaminergic agonists and stimulants, should not be regarded as immediate therapeutic options for AD. However, their known action on dopaminergic transmission and on pathways such as Wnt/mTOR and synaptic plasticity makes them biologically relevant candidates for further investigation. These agents should be evaluated systematically in controlled studies, not as symptomatic treatments for dementia, but as potential modulators of shared molecular mechanisms that might influence neurodegenerative trajectories.
Future research must therefore prioritize longitudinal studies across the lifespan, distinguishing pediatric- from adult-onset ADHD, to clarify whether dopaminergic modulation exerts long-term protective or detrimental effects in relation to AD. It is equally important to assess whether early lifestyle and psychosocial interventions, combined with cautious evaluation of ADHD pharmacotherapies, can reduce the likelihood of later-life neurodegeneration [18,39].
4.12. Pharmacological Interventions
Targeting common pathways such as oxidative stress, neuroinflammation, and mTOR dysregulation may yield treatments effective for both ADHD and AD. For instance, modulating the mTOR pathway has shown promise in addressing tau pathology in AD [18]. Additionally, interventions aimed at reducing neuroinflammation could potentially mitigate symptoms in both disorders.
4.13. Precision Medicine Approaches
Leveraging genetic profiles enables the design of individualized treatment plans, enhancing efficacy and minimizing adverse effects. By understanding specific genetic predispositions, clinicians can tailor interventions that address the unique molecular underpinnings of each patient’s condition [18].
4.14. Emerging Therapeutic Strategies
Recent advancements suggest novel approaches that could benefit both ADHD and AD patients:
Endocannabinoid System Modulation: Cannabinoids have demonstrated therapeutic potential in neurodevelopmental and neurodegenerative disorders, indicating a possible role in treating ADHD and AD by modulating neuromodulatory functions [40].
Autophagy Enhancement: Stimulating autophagy processes may aid in clearing protein aggregates, a common feature in AD pathology, and could have implications for ADHD treatment strategies [41].
4.15. Future Research Directions
Advancing our understanding of the potential link between Attention-Deficit/Hyperactivity Disorder (ADHD) and Alzheimer’s Disease (AD) necessitates targeted research efforts. Key areas for future investigation include:
4.16. Development of Detailed ADHD Polygenic Risk Profiles
Creating comprehensive polygenic risk scores (PRS) for ADHD can help identify individuals at increased risk for AD. By analyzing genetic variants associated with ADHD, researchers can assess the likelihood of developing AD-related cognitive decline. Leffa et al. (2023) [15] demonstrated that higher ADHD-PRS correlates with progressive cognitive decline and AD biomarkers, underscoring the importance of genetic profiling in early risk detection.
4.17. Longitudinal Studies Tracking ADHD Populations
Conducting long-term studies that monitor individuals with ADHD into older age is crucial for evaluating the development of AD. Such research can elucidate the temporal relationship between ADHD and AD onset, providing insights into potential causative links. Current literature indicates a need for extensive longitudinal data to understand this progression fully.
4.18. Retrospective Analyses of ADHD Symptomatology in AD Patients
Investigating the prevalence and impact of ADHD-related symptoms in individuals with established AD can reveal shared pathophysiological features. Retrospective studies focusing on early-life ADHD symptoms in AD patients may identify commonalities that inform prevention and treatment strategies. Leffa et al. (2023) [15] highlight the significance of such analyses in understanding the ADHD-AD continuum.
Pursuing these research directions will deepen our comprehension of the potential ADHD-AD connection and guide the development of early interventions for at-risk populations.
5. Limitations
Only two studies met the inclusion criteria, precluding any meta-analysis and substantially limiting statistical power. This raises the risk of Type II error and inflates imprecision around effect estimates. Heterogeneity in methodology (biomarker-anchored PRS analyses vs. registry-based somatic outcomes) further complicates direct comparisons. We therefore interpret the direction and magnitude of associations as hypothesis-generating rather than confirmatory. The present study highlights limitations due to the lack of literature investigating a direct genetic correlation between the presence of Attention-Deficit/Hyperactivity Disorder (ADHD) and the development of Alzheimer’s Disease (AD). Only two studies [15,21] suggested that genetic liability for ADHD may contribute to AD pathology (particularly in individuals with existing amyloid pathology, potentially accelerating progression) and that ADHD genetic liability influences several mid-to-late life somatic health conditions (primarily through modifiable risk factors like BMI and lifestyle).
More specifically, the first study by Leffa et al. [15] provides valuable longitudinal evidence on how genetic risk for ADHD may predict cognitive decline and the development of AD-related pathology in cognitively unimpaired older adults, directly addressing our core research focus. The second study by Garcia-Argibay et al. [21], while centered more broadly on somatic health conditions associated with ADHD genetic risk in mid-to-late life, also offers important insights into possible neurodegenerative implications, making it a relevant contribution to our review.
Despite finding only two studies emphasizing a correlation between the presence of ADHD and the development of AD, in the present study we pointed out a variety of factors implicated in the correlation between ADHD and AD.
The limited number of studies eligible for inclusion in our systematic review is primarily due to the highly specific nature of the research question we addressed, focusing on the genetic correlation between ADHD and the risk of developing Alzheimer’s disease (AD) over the lifespan. Despite an initial pool of numerous records, only two studies met the stringent inclusion criteria that ensured direct relevance to this complex intersection.
The scarcity of eligible literature reflects both the newness and the interdisciplinary nature of this research area, which lies at the intersection of psychiatric genetics and neurodegeneration—a field still in its early stages. Furthermore, many existing studies explore ADHD and Alzheimer’s disease independently or focus on clinical and genetic aspects in isolation, rather than investigating their potential genetic linkage over the lifespan.
Our strict criteria, designed to maximize the relevance and quality of included evidence, inevitably narrowed the pool of suitable studies but were necessary to maintain the focus of the review.
Need for Future Research
Although an increasing body of evidence supports the existence of shared genetic markers, there remains a substantial lack of longitudinal research investigating whether individuals with ADHD are at greater risk of developing Alzheimer’s disease later in life—particularly among those with a genetic predisposition to neurodegeneration. Recent advances in diagnostic frameworks, genetic methodologies, and the identification of overlapping genetic risk factors between ADHD and AD underscore the pressing need for future longitudinal and retrospective studies, which integrate genetics and neuropsychological approaches, aimed at elucidating the potential pathophysiological continuum between these conditions.
6. Conclusions
This review identifies a stark contrast in current evidence: one biomarker-rich study suggests that ADHD genetic liability may exacerbate AD-related pathology and cognitive decline in Aβ-positive individuals, whereas a large population study finds no direct genetic link to dementia, with associations mediated by modifiable factors. Any potential ADHD–AD relationship is likely complex, context-dependent, and shaped by biomarker status and environmental confounders. The most pressing need is for longitudinal studies integrating genetics, biomarkers, and detailed lifestyle data to resolve these conflicting findings and to determine clinical utility.
Author Contributions
Conceptualization, L.S. and R.B.; methodology, R.B. and L.S.; data curation, R.B. and L.M.N.; writing—original draft preparation, R.B.; writing—review and editing, R.B., M.C., L.M.A., L.M., M.L., and L.M.N.; project administration, L.S. All authors have read and agreed to the published version of the manuscript.
Funding
This research received no external funding.
Data Availability Statement
Data are contained within the article.
Acknowledgments
The authors declare the use of AI-based tools (Academic Assistant Pro 5) limited to language editing and figure generation. The scientific content, data interpretation, and conclusions are entirely the responsibility of the authors.
Conflicts of Interest
The authors declare no conflicts of interest.
References
- Polanczyk, G.; de Lima, M.S.; Horta, B.L.; Biederman, J.; Rohde, L.A. The Worldwide Prevalence of ADHD: A Systematic Review and Metaregression Analysis. Am. J. Psychiatry 2007, 164, 942–948. [Google Scholar] [CrossRef]
- Martin, A.F.; Rubin, G.J.; Rogers, M.B.; Wessely, S.; Greenberg, N.; Hall, C.E.; Pitt, A.; Logan, P.E.; Lucas, R.; Brooks, S.K. The changing prevalence of ADHD? A systematic review. J. Affect. Disord. 2025, 388, 119427. [Google Scholar] [CrossRef] [PubMed]
- Faraone, S.V.; Asherson, P.; Banaschewski, T.; Biederman, J.; Buitelaar, J.K.; Ramos-Quiroga, J.A.; Rohde, L.A.; Sonuga-Barke, E.J.S.; Tannock, R.; Franke, B. Attention-deficit/hyperactivity disorder. Nat. Rev. Dis. Prim. 2015, 1, 15020. [Google Scholar] [CrossRef] [PubMed]
- Faraone, S.V.; Larsson, H. Genetics of attention deficit hyperactivity disorder. Mol. Psychiatry 2018, 24, 562–575. [Google Scholar] [CrossRef] [PubMed]
- Shaw, P.; Gogtay, N.; Rapoport, J. Childhood psychiatric disorders as anomalies in neurodevelopmental trajectories. Hum. Brain Mapp. 2010, 31, 917–925. [Google Scholar] [CrossRef]
- Katzman, M.A.; Bilkey, T.S.; Chokka, P.R.; Fallu, A.; Klassen, L.J. Adult ADHD and comorbid disorders: Clinical implications of a dimensional approach. BMC Psychiatry 2017, 17, 302. [Google Scholar] [CrossRef]
- Kessler, R.C.; Adler, L.; Barkley, R.; Biederman, J.; Conners, C.K.; Demler, O.; Faraone, S.V.; Greenhill, L.L.; Howes, M.J.; Secnik, K.; et al. The Prevalence and Correlates of Adult ADHD in the United States: Results From the National Comorbidity Survey Replication. Am. J. Psychiatry 2006, 163, 716–723. [Google Scholar] [CrossRef]
- Asherson, P.; Buitelaar, J.; Faraone, S.V.; A Rohde, L. Adult attention-deficit hyperactivity disorder: Key conceptual issues. Lancet Psychiatry 2016, 3, 568–578. [Google Scholar] [CrossRef]
- Scheltens, P.; De Strooper, B.; Kivipelto, M.; Holstege, H.; Chételat, G.; Teunissen, C.E.; Cummings, J.; van der Flier, W.M. Alzheimer’s disease. Lancet 2021, 397, 1577–1590. [Google Scholar] [CrossRef]
- McKhann, G.; Drachman, D.; Folstein, M.; Katzman, R.; Price, D.; Stadlan, E.M. Clinical diagnosis of Alzheimer’s disease: Report of the NINCDS-ADRDA Work Group under the auspices of Department of Health and Human Services Task Force on Alzheimer’s Disease. Neurology 1984, 34, 939–944. [Google Scholar] [CrossRef]
- McKhann, G.M.; Knopman, D.S.; Chertkow, H.; Hyman, B.T.; Jack, C.R., Jr.; Kawas, C.H.; Klunk, W.E.; Koroshetz, W.J.; Manly, J.J.; Mayeux, R.; et al. The diagnosis of dementia due to Alzheimer’s disease: Recommendations from the National Institute on Aging-Alzheimer’s association workgroups on diagnostic guidelines for Alzheimer’s disease. Alzheimer’s Dement. 2011, 7, 263–269. [Google Scholar] [CrossRef] [PubMed]
- Jack, C.R., Jr.; Bennett, D.A.; Blennow, K.; Carrillo, M.C.; Dunn, B.; Haeberlein, S.B.; Holtzman, D.M.; Jagust, W.; Jessen, F.; Karlawish, J.; et al. NIA-AA Research Framework: Toward a biological definition of Alzheimer’s disease. Alzheimer’s Dement. 2018, 14, 535–562. [Google Scholar] [CrossRef] [PubMed]
- Altomare, D.; de Wilde, A.; Ossenkoppele, R.; Pelkmans, W.; Bouwman, F.; Groot, C.; van Maurik, I.; Zwan, M.; Yaqub, M.; Barkhof, F.; et al. Applying the ATN scheme in a memory clinic population: The ABIDE project. Neurology 2019, 93, e1635–e1646. [Google Scholar] [CrossRef] [PubMed]
- Xu, Y.; Lin, S.; Tao, J.; Liu, X.; Zhou, R.; Chen, S.; Vyas, P.; Yang, C.; Chen, B.; Qian, A.; et al. Correlation research of susceptibility single nucleotide polymorphisms and the severity of clinical symptoms in attention deficit hyperactivity disorder. Front. Psychiatry 2022, 13, 1003542. [Google Scholar] [CrossRef]
- Leffa, D.T.; Ferrari-Souza, J.P.; Bellaver, B.; Tissot, C.; Ferreira, P.C.L.; Brum, W.S.; Caye, A.; Lord, J.; Proitsi, P.; Martins-Silva, T.; et al. Genetic risk for attention-deficit/hyperactivity disorder predicts cognitive decline and development of Alzheimer’s disease pathophysiology in cognitively unimpaired older adults. Mol. Psychiatry 2022, 28, 1248–1255. [Google Scholar] [CrossRef]
- Demontis, D.; Walters, R.K.; Martin, J.; Mattheisen, M.; Als, T.D.; Agerbo, E.; Baldursson, G.; Belliveau, R.; Bybjerg-Grauholm, J.; Bækvad-Hansen, M.; et al. Discovery of the first genome-wide significant risk loci for attention deficit/hyperactivity disorder. Nat. Genet. 2018, 51, 63–75. [Google Scholar] [CrossRef]
- Sillén, A.; Andrade, J.; Lilius, L.; Forsell, C.; Axelman, K.; Odeberg, J.; Winblad, B.; Graff, C. Expanded high-resolution genetic study of 109 Swedish families with Alzheimer’s disease. Eur. J. Hum. Genet. 2007, 16, 202–208. [Google Scholar] [CrossRef][Green Version]
- Grünblatt, E.; Homolak, J.; Perhoc, A.B.; Davor, V.; Knezovic, A.; Barilar, J.O.; Riederer, P.; Walitza, S.; Tackenberg, C.; Salkovic-Petrisic, M. From attention-deficit hyperactivity disorder to sporadic Alzheimer’s disease—Wnt/mTOR pathways hypothesis. Front. Neurosci. 2023, 17, 1104985. [Google Scholar] [CrossRef]
- Tzeng, N.-S.; Chung, C.-H.; Lin, F.-H.; Yeh, C.-B.; Huang, S.-Y.; Lu, R.-B.; Chang, H.-A.; Kao, Y.-C.; Yeh, H.-W.; Chiang, W.-S.; et al. Risk of Dementia in Adults With ADHD: A Nationwide, Population-Based Cohort Study in Taiwan. J. Atten. Disord. 2017, 23, 995–1006. [Google Scholar] [CrossRef]
- Moher, D.; Liberati, A.; Tetzlaff, J.; Altman, D.G. Preferred Reporting Items for Systematic Reviews and Meta-Analyses: The PRISMA Statement. PLoS Med. 2009, 6, e1000097. [Google Scholar] [CrossRef]
- Garcia-Argibay, M.; du Rietz, E.; Lu, Y.; Martin, J.; Haan, E.; Lehto, K.; Bergen, S.E.; Lichtenstein, P.; Larsson, H.; Brikell, I. The role of ADHD genetic risk in mid-to-late life somatic health conditions. Transl. Psychiatry 2022, 12, 152. [Google Scholar] [CrossRef]
- Vargha-Khadem, F.; Gadian, D.G.; Copp, A.; Mishkin, M. FOXP2 and the neuroanatomy of speech and language. Nat. Rev. Neurosci. 2005, 6, 131–138. [Google Scholar] [CrossRef] [PubMed]
- Hamdan, F.F.; Daoud, H.; Rochefort, D.; Piton, A.; Gauthier, J.; Langlois, M.; Foomani, G.; Dobrzeniecka, S.; Krebs, M.-O.; Joober, R.; et al. De Novo Mutations in FOXP1 in Cases with Intellectual Disability, Autism, and Language Impairment. Am. J. Hum. Genet. 2010, 87, 671–678. [Google Scholar] [CrossRef] [PubMed]
- Varki, A.; Gagneux, P. Biological Functions of Glycans. In Essentials of Glycobiology, 3rd ed.; Varki, A., Cummings, R.D., Eds.; Cold Spring Harbor Laboratory Press: Cold Spring Harbor, NY, USA, 2017; Chapter 7; pp. 77–88. [Google Scholar] [CrossRef]
- Pasterkamp, R.J.; Verhaagen, J. Semaphorins in axon regeneration: Developmental guidance molecules gone wrong? Philos. Trans. R. Soc. B Biol. Sci. 2006, 361, 1499–1511. [Google Scholar] [CrossRef] [PubMed]
- Hermey, G.; Hoffmeister-Ullerich, S.A.; Merz, B.; Groß, D.; Kuhl, D.; Kins, S. Amyloidosis causes downregulation of SorLA, SorCS1 and SorCS3 expression in mice. Biol. Chem. 2019, 400, 1181–1189. [Google Scholar] [CrossRef]
- Rizo, J.; Südhof, T.C. The Membrane Fusion Enigma: SNAREs, Sec1/Munc18 Proteins, and Their Accomplices—Guilty as Charged? Annu. Rev. Cell Dev. Biol. 2012, 28, 279–308. [Google Scholar] [CrossRef]
- Cuadrado, A.; Nebreda, A.R. Mechanisms and functions of p38 MAPK signalling. Biochem. J. 2010, 429, 403–417. [Google Scholar] [CrossRef]
- Li, J.Z.; Absher, D.M.; Tang, H.; Southwick, A.M.; Casto, A.M.; Ramachandran, S.; Cann, H.M.; Barsh, G.S.; Feldman, M.; Cavalli-Sforza, L.L.; et al. Worldwide Human Relationships Inferred from Genome-Wide Patterns of Variation. Science 2008, 319, 1100–1104. [Google Scholar] [CrossRef]
- Corder, E.H.; Saunders, A.M.; Strittmatter, W.J.; Schmechel, D.E.; Gaskell, P.C.; Small, G.W.; Roses, A.D.; Haines, J.L.; Pericak-Vance, M.A. Gene dose of apolipoprotein E type 4 allele and the risk of Alzheimer’s disease in late onset families. Science 1993, 261, 921–923. [Google Scholar] [CrossRef]
- Xu, X.; Mill, J.; Zhou, K.; Brookes, K.; Chen, C.; Asherson, P. Family-based association study between brain-derived neurotrophic factor gene polymorphisms and attention deficit hyperactivity disorder in UK and Taiwanese samples. Am. J. Med Genet. Part B Neuropsychiatr. Genet. 2006, 144B, 83–86. [Google Scholar] [CrossRef]
- Egan, M.F.; Kojima, M.; Callicott, J.H.; Goldberg, T.E.; Kolachana, B.S.; Bertolino, A.; Zaitsev, E.; Gold, B.; Goldman, D.; Dean, M.; et al. The BDNF val66met Polymorphism Affects Activity-Dependent Secretion of BDNF and Human Memory and Hippocampal Function. Cell 2003, 112, 257–269. [Google Scholar] [CrossRef]
- Selkoe, D.J.; Hardy, J. The amyloid hypothesis of Alzheimer’s disease at 25 years. EMBO Mol. Med. 2016, 8, 595–608. [Google Scholar] [CrossRef]
- Klein, M.; van der Voet, M.; Harich, B.; van Hulzen, K.J.E.; Onnink, A.M.H.; Hoogman, M.; Guadalupe, T.; Zwiers, M.; Groothuismink, J.M.; Verberkt, A.; et al. Converging evidence does not support GIT1 as an ADHD risk gene. Am. J. Med Genet. Part B Neuropsychiatr. Genet. 2015, 168, 492–507. [Google Scholar] [CrossRef] [PubMed]
- Gordon, B.A.; Blazey, T.M.; Su, Y.; Hari-Raj, A.; Dincer, A.; Flores, S.; Christensen, J.; McDade, E.; Wang, G.; Xiong, C.; et al. Spatial Patterns of Neuroimaging Biomarker Change in Individuals from Families with Autosomal Dominant Alzheimer’s Disease: A Longitudinal Study. Lancet Neurol. 2018, 17, 241–250. [Google Scholar] [CrossRef] [PubMed]
- Bogari, N.M.; Amin, A.A.; Aljohani, A.; Dairi, G.; El-Readi, M.Z.; Dannoun, A.; Raja, U.; Adil, M.; Qutub, N.; Alhelfawi, S.; et al. Whole Exome Sequencing: Novel Genetic Polymorphisms in Saudi Arabian Attention Deficit Hyperactivity Disorder (ADHD) Children. Nat. Sci. 2019, 11, 45–60. [Google Scholar] [CrossRef]
- Inestrosa, N.C.; Toledo, E.M. The role of Wnt signaling in neuronal dysfunction in Alzheimer’s Disease. Mol. Neurodegener. 2008, 3, 9. [Google Scholar] [CrossRef]
- Pagoni, P.; Dardani, C.; Leppert, B.; Korologou-Linden, R.; Smith, G.D.; Howe, L.D.; Anderson, E.L.; Stergiakouli, E. Exploring the causal effects of genetic liability to ADHD and Autism on Alzheimer’s disease. Transl. Psychiatry 2022, 12, 422. [Google Scholar] [CrossRef]
- Beehuspoteea, N.; Badrakalimuthu, V.R. Exploring the relationship between ADHD and dementia. Prog. Neurol. Psychiatry 2023, 27, 5–9. [Google Scholar] [CrossRef]
- Dallabrida, K.G.; Bender, J.M.d.O.; Chade, E.S.; Rodrigues, N.; Sampaio, T.B. Endocannabinoid System Changes throughout Life: Implications and Therapeutic Potential for Autism, ADHD, and Alzheimer’s Disease. Brain Sci. 2024, 14, 592. [Google Scholar] [CrossRef]
- Uddin, M.S.; Stachowiak, A.; Al Mamun, A.; Tzvetkov, N.T.; Takeda, S.; Atanasov, A.G.; Bergantin, L.B.; Abdel-Daim, M.M.; Stankiewicz, A.M. Autophagy and Alzheimer’s Disease: From Molecular Mechanisms to Therapeutic Implications. Front. Aging Neurosci. 2018, 10, 4. [Google Scholar] [CrossRef]
Disclaimer/Publisher’s Note: The statements, opinions and data contained in all publications are solely those of the individual author(s) and contributor(s) and not of MDPI and/or the editor(s). MDPI and/or the editor(s) disclaim responsibility for any injury to people or property resulting from any ideas, methods, instructions or products referred to in the content. |
© 2025 by the authors. Licensee MDPI, Basel, Switzerland. This article is an open access article distributed under the terms and conditions of the Creative Commons Attribution (CC BY) license (https://creativecommons.org/licenses/by/4.0/).

