Next Article in Journal
Performance Enhancement of an Electric–Wind–Vehicle with Smart Switching Circuit and Modified Sliding Mode Control
Previous Article in Journal
Enabling Intelligent Industrial Automation: A Review of Machine Learning Applications with Digital Twin and Edge AI Integration
 
 
Due to scheduled maintenance work on our servers, there may be short service disruptions on this website between 11:00 and 12:00 CEST on March 28th.
Font Type:
Arial Georgia Verdana
Font Size:
Aa Aa Aa
Line Spacing:
Column Width:
Background:
Article

Architecture for Automated Real-Time Bidirectional Data Handling in LoRaWAN Gateways

by
Manuel Quiñones-Cuenca
1,*,†,
Esteban Briceño-Sánchez
1,*,†,
Hoswel Jiménez-Salcedo
1,†,
Santiago Quiñones-Cuenca
2,
Leslye Estefania Castro Eras
3 and
Carlos Carrión Betancourt
4,*
1
Department of Computer Science and Electronics, Universidad Técnica Particular de Loja, Loja 110107, Ecuador
2
Department of Civil Engineering, Universidad Técnica Particular de Loja, Loja 110107, Ecuador
3
Robotics and Telecommunications Laboratory, School of Computer Engineering, Universidade Federal do Sul e Sudeste do Pará—UNIFESSPA, Nova Marabá 68507-080, PA, Brazil
4
Department of Communications, School of Electrical and Computer Engineering, State University of Campinas—UNICAMP, Campinas 13083-852, SP, Brazil
*
Authors to whom correspondence should be addressed.
These authors contributed equally to this work.
Automation 2025, 6(3), 38; https://doi.org/10.3390/automation6030038
Submission received: 2 May 2025 / Revised: 2 August 2025 / Accepted: 5 August 2025 / Published: 14 August 2025

Abstract

The rapid growth of Internet of Things (IoT) applications is reshaping countless sectors and, in the process, exposing the limitations of existing connectivity solutions—especially in rugged regions like South America’s Andean highlands, where conventional infrastructure networks are scarce. To address this gap, this research introduces an automated system that captures uplink and downlink data from LoRaWAN nodes in real time. The system continuously monitors essential indicators—RSSI, SNR, transmit power, spreading factor, bandwidth, device speed, and packet interval—and stores them for later analysis. Thanks to its modular design, the system adapts easily to urban, semi-urban, and challenging rural topographies. Field trials show that our tool gathers reliable performance data while cutting the time and manual effort typical of traditional measurement campaigns. These results streamline IoT roll-outs in demanding terrain and lay the foundation for scalable LoRaWAN deployments throughout the Andean region.

1. Introduction

Implementation of Internet of Things (IoT) technologies has become a cornerstone of Industry 4.0 [1], aiding the integration of digital systems into manufacturing and industrial operations. By enabling seamless communication, real-time data analysis, and automation, the IoT transforms traditional industries into smart, interconnected ecosystems, thereby enhancing efficiency, productivity, and innovation [2]. The adoption of low-power wide-area network (LPWAN) devices and wearable sensors is projected to exceed three billion by 2050, underscoring the rapid growth of the IoT across diverse sectors [3].
Within this context, the IoT has demonstrated considerable potential across a range of applications. In smart agriculture, for example, the IoT enables the optimization of water use in greenhouse environments [4]. In environmental monitoring, the IoT combined with unmanned aerial vehicle (UAV) systems has been used to detect and prevent illegal logging [5]. Other impactful implementations include wildlife monitoring [6], smart healthcare systems [7], and intelligent transportation networks for improving urban mobility [8].
Several wireless communication technologies support these applications, including ZigBee, Bluetooth, Sigfox, Wi-Fi, and Long Range (LoRa) [9,10,11,12,13]. Among these, LoRaWAN has emerged as one of the most widely adopted LPWAN technologies due to its scalability, low power consumption, and extensive communication range. Its growing adoption is largely attributed to its effectiveness in wide-area IoT deployments, particularly in large-scale wireless sensor networks (WSNs). A comparative analysis of LoRaWAN, Sigfox, and NB-IoT is presented in [12] and summarized in Table 1.
A key advantage of LoRaWAN is its operation within unlicensed frequency bands, which reduces regulatory and financial barriers to deployment. This promotes innovation and supports a wide variety of IoT use cases. Due to its extensive communication range and ease of integration, LoRaWAN is particularly effective in scenarios requiring reliable connectivity in large geographic areas, such as rural and remote environments [16]. In addition, LoRaWAN provides adequate bandwidth for non-real-time data transmission, such as image snippets used in rural surveillance and livestock monitoring [17]. These attributes make it a strong candidate for low-power, wide-area multimedia sensing applications.
Despite widespread adoption of LoRaWAN, most academic and open-source monitoring tools remain uplink-centric and rely on manual offline post-processing. Current platforms rarely record downlink statistics, rarely offer integrated georeferencing, and lack any mechanism to automate parameter sweeps or real-time performance benchmarking. As a result, network engineers must rely on laborious field surveys, which prevent them from the continuous optimization and rapid fault diagnosis required by large-scale IoT deployments.
To close this gap, this work introduces and experimentally validates a layered architecture that automates real-time bidirectional performance analysis of LoRaWAN networks. The solution integrates (i) firmware with a dynamic scan scheduler, (ii) an MQTT-based acquisition pipeline, (iii) a cloud-resident MySQL engine for persistent storage, and (iv) a Grafana dashboard that georeferences every data point. This architecture is implemented in a custom software platform that captures key link-quality metrics such as RSSI, SNR, spreading factor, revived packets, bandwidth, and transmit power for both uplink and downlink traffic. The field trials conducted across urban, semi-urban, and rural areas of Loja (Ecuador) confirm interoperability, scalability, and responsiveness, while its automation capabilities markedly reduce the time, effort, and human error associated with conventional measurement campaigns.
Testbeds remain essential for validating LoRaWAN performance under diverse environmental conditions. They enable empirical assessment of system behavior, evaluation of protocol performance, and optimization of communication parameters prior to large-scale deployment. The proposed software addresses a key gap by automating a process that is often performed manually and analyzed offline [16].
The experimental results were obtained in the Andean region of southern Ecuador. Given the heterogeneous and challenging environmental conditions of the region, the results are considered transferable to other areas with similar geographic and climatic characteristics [18,19].
The remainder of this article is structured as follows. Section 2 reviews the related work and the motivation for this study. Section 3 describes the architecture of the system and the experimental methodology. Section 4 presents the key findings, followed by a critical discussion in Section 5. Finally, Section 6 concludes the article and outlines future research directions.

2. Related Work

Current knowledge about LoRaWAN performance is dispersed across three partially overlapping research strands, including a review of the literature, field trials centered on propagation, and testbed-oriented system work, each illuminating a different facet of the technology but leaving important practical gaps unaddressed. Alipio et al. [20] present a complete and systematic survey, mapping more than 100 articles to seven dimensions of evaluation (range, delay, energy, capacity, geolocation, security, and reliability). The authors conclude that fewer than 20% of the surveyed works employ fully instrumented testbeds and that almost none provide bidirectional metrics or visual analytics in real time, an observation that directly motivated the architecture we propose.
A substantial body of work measures RSSI/SNR under specific environmental constraints: El Chall et al. [16] ran indoor, urban, and rural tests in Lebanon using a single channel gateway, then compared the traces against six classical path loss formulas; they confirmed that no single model fitted all scenarios and recommended environment-adaptive link budgets. Ferreira et al. [21] performed drive and walk tests on urban, suburban, and forest routes, producing one of the first side-by-side datasets that spanned markedly different land covers. They extracted path-loss exponents for each environment but relied on manual node reconfiguration and store-and-forward logging. Wu et al. [22] introduced forest metrics, the leaf area index and trunk diameter, into a regression model that predicted RSSI in mixed forests. The campaign, repeated in four seasons, showed that the density of the foliage could increase the median loss by 8 dB in summer versus winter. Myagmardulam et al. [23] studied a mountainous Japanese forest at 920 MHz; by correlating RSSI with the sky-view factor, they quantified the blocking effect of 23 m tall canopies and highlighted the limits of simple distance-only models. Xu et al. [24] considered agriculture, fitting path loss curves for 433 MHz LoRa across two dense maize fields and demonstrating that raising the antenna from 1.5 to 3 m cut the median loss by 12 dB.
Collectively, these studies enrich the empirical database for link budget design, yet they are only uplink-based, manually scheduled, and lack real-time geospatial dashboards, as Table 2 and Table 3 document. At the opposite end of the spectrum, Faber et al. [25] derived a closed-form BER expression that incorporated a LoRa code-rate, validated it with an AWGN testbed, and reported excellent agreement between theory and practice.
Table 2. Comparative overview of LoRaWAN systems’ papers—methodologies and deployments (Part 1).
Table 2. Comparative overview of LoRaWAN systems’ papers—methodologies and deployments (Part 1).
ReferenceMethodologyEvaluated ParametersSystem ArchitectureDeployment Context/Key InnovationsKey Gap Our Work Fills
[20]Systematic literature review of LoRa/LoRaWAN test and evaluation methods (2018–2023)Range, reliability, delay, energy, geolocation, capacity, RSSI, SNRMeta-analysis of various network topologies and deploymentsIdentifies 7 test dimensions; organizes architectures and test strategies (testbed, simulation, modeling)No empirical testbed; lacks real-time bidirectional metrics and geo-dashboard for large-scale deployments
[21]Drive- and walk-test campaigns in urban, suburban, and forest routesRSSI, path-loss exponent, coverage range across SFsSingle gateway + mobile node; GPS-tagged logsFirst side-by-side dataset contrasting three environment typesManual, uplink-only metrics, no automated SF/BW sweep, no live geo-dashboard capabilities
Testbeds aimed at real deployments often pursue niche goals. Yousuf et al. [26] assembled a standard gateway plus ten sensor nodes, reaching 4.4 km in an urban canyon and showing how payload size and SF affected PDR but without automated sweeps or downlink capture. Delgado-Ferro et al. [27] prototyped a store-and-forward LoRa mesh for rescue teams. Their pilot project proved feasible in mountainous Spain, yet it focused on delay and energy, not on link-quality analytics. Impagliazzo et al. [28] integrated LoRa gateways into a FIWARE microservice stack, allowing multi-tenant dashboards for smart-city pilots but leaving the radio layer opaque with no decoder and no RF metrics. Povalac et al. [29] released the largest passive dataset so far: uplinks, downlinks, and Class B beacons from four European cities, and an open-source sniffer. However, the workflow remained offline and could not trigger immediate corrective actions.
In Table 2, Table 3 and Table 4, the literature exhibits three persistent shortcomings:
  • Lack of bidirectional statistics: Downlink performance remains largely unmeasured.
  • Absence of geo-referenced real-time dashboards: Most datasets are analyzed hours or days later, hindering rapid fault localization.
  • Manual or single-shot parameter sweeps: Changing SF, bandwidth, or power still requires on-site intervention in nearly all field trials.
Our layered architecture closes all three gaps by streaming uplink and downlink metrics in real time, GPS-tagging every packet, running a firmware-controlled sweep scheduler, and exposing the results through an MQTT, MySQL, and Grafana pipeline. The platform turns laborious stop-and-go surveys into an interactive, continuous monitoring solution suitable for both research and production LoRaWAN networks, thereby providing the empirical backbone that current reviews and propagation studies have identified as missing.
Table 3. Comparative overview of LoRaWAN systems’ papers—methodologies and deployments (Part 2).
Table 3. Comparative overview of LoRaWAN systems’ papers—methodologies and deployments (Part 2).
ReferenceMethodologyEvaluated ParametersSystem ArchitectureDeployment Context/Key InnovationsKey Gap Our Work Fills
[16]Field evaluation of radio propagation using different modelsRSSI, SNR, delivery rateSingle-channel LoRa gateway + multiple mobile/static nodesOutdoor urban and rural trials in Lebanon contribute realistic propagation parameters for LoRa planningDoes not incorporate automated architecture, no DL statistics or geo-dashboard
[25]Closed-form BER derivation that incorporates LoRa code-rate; single-link field trialsBER, PER RSSI, SNR, and path lossOne end-device (GPS-tagged) ↔ one gateway; data forwarded via 3G to serverFirst analytic BER that includes code-rate; experimental validation across urban, suburban, and open zonesLink-level only; manual configuration, no automated SF/BW/Ptx sweeps; uplink centric and no real-time geo-dashboard
[30]Two-stage modeling of indoor/outdoor signal propagationRSSI vs. distance, attenuation, SF reliabilityTTN-connected LoRa nodes over long-range linksUkrainian university campus (multi-floor and open-air); validates indoor and outdoor propagation modelsCampus-only coverage evaluation performed manually; lacks automated SF/BW/Ptx sweep, downlink statistics,
[23]On-site 920 MHz measurements in hilly Japanese forestRSSI vs. distance, SVF and path lossMountain ground station + vehicle-mounted transmitter; single linkShows >23 m canopy blocking and positive RSSI–SVF correlation in real terrainManual, unidirectional; lacks config sweep, downlink stats and geo-dashboard addressed by our monitoring system
[29]Real-world field measurements using mobile and static nodesPDR, SNR, uptime, RSSI logsModular low-cost LoRaWAN testbed comprising end nodes, gateways, and a backend network serverData from the LoRaWAN networks were collected in 4 cities: Liege (Belgium), Graz (Austria), Vienna (Austria), and Brno (Czechia)Offline analysis; no dashboard; no automated scan
[28]IoT testbed platform designed as a living lab for smart citiesIoT scalability, interoperability, security, visualizationMicroservices-oriented designImplemented in Cagliari, Italy, as part of the Cagliari Digital Lab (CDL) initiativeGeneric IoT; no LoRaWAN-specific decoder
[22]Empirical forest path-loss modelling; 4-season RSSI campaignsSingle GW + walking transmitter; star link onlyTrunk diameterFirst model fusing forestry metrics into LoRaWAN propagation equationsLink-level only; no gateway diversity, no bidirectional traffic, no automated sweep
Table 4. Comparative Overview of LoRaWAN System Papers—Methodologies and Deployments (Part 3).
Table 4. Comparative Overview of LoRaWAN System Papers—Methodologies and Deployments (Part 3).
ReferenceMethodologyEvaluated ParametersSystem ArchitectureDeployment Context / Key InnovationsKey Gap Our Work Fills
[26]Low-cost LoRaWAN testbed using off-the-shelf components and open-source softwarePDR, SF, payload size, distance and line-of-sight conditionsStar topology, end devices communicate with gateways in a single-hop mannerField test in mixed urban–suburban terrain, at University of CalgaryDoes not include data-retry control, bidirectional link tracking, or coordinated probe sweeps
[27]Field pilot tests in urban/rural/natural areas; chat + geolocation app for rescue teamsCoverage radius, message delay, PDR, energy profilePortable gateway + star-topology end nodes; MQTT/REST backendFirst LoRaWAN person-to-person chat for civil protection in Spanish mountainsNo automated SF/BW/ P TX sweep, no live bidirectional geo-dashboard, real-time monitoring
[24]Field trials of 433 MHz LoRa in dense maize crops; antenna-height impact; regression modelsRSSI, SNR, packet loss, path loss; Tx/Rx-height effectSingle GW; star WSN across two agricultural sitesFirst dedicated propagation study for maize fieldsStatic, one-GW, uplink-only tests; no automated sweep, no real-time bidirectional or geo-dashboard
This WorkReal-time testbed-based automation using mobile/fixed probes and bidirectional data collectionRSSI, SNR, SF, bandwidth, transmission power, retry attempts, GPS position, velocityStar topology with end devices, LoRaWAN gateway (RAK7391), and server with MQTT, MySQL, GrafanaField deployment in urban, suburban, and rural Ecuador; automation of parameter sweep for link monitoring; supports uplink/downlink in real timeIntroduces real-time adaptive link analysis with GPS-tagged probes, bidirectional testing, and retry-loop visibility under mobility
Table 2, Table 3 and Table 4 underscores three recurring gaps: (i) absence of bidirectional statistics, (ii) lack of georeferenced dashboards, and (iii) reliance on manual or delayed post-processing. Our layered architecture closes these gaps by streaming uplink + downlink metrics in real time, geotagging every packet, executing a firmware-controlled scan scheduler, and exposing the results through an MQTT/MySQL → Grafana pipeline. This combination transforms traditional field surveys into an interactive, continuous-monitoring solution that supports both research and production networks.

3. Materials and Methods

The software architecture developed for this study is based on a service-oriented architecture (SoA) model, which adheres to the four-layer structure commonly used in IoT systems [31]. The automation architecture proposed for the LoRaWAN system, illustrated in Figure 1, comprises three main components: the gateway, the end devices, and the server. This architecture is designed to support efficient, reliable, and scalable network operation through the seamless integration of hardware and software elements.
The automation system implementation incorporates various hardware components, including power supply modules, communication interfaces, and antennas. Each element contributes to maintaining the stability and overall performance of the system. A detailed description of the functional role of each hardware component is presented in the following subsections.

3.1. Components of the Architecture LoRaWAN

  • Server: The server consists of a computer running the Windows Server operating system, configured with a fixed IP address for MQTT and HTTPS communication. Its primary functions include database management, real-time data visualization, and secure communication handling. The server is equipped with an Intel Xeon E5640 processor (Intel Corporation, Santa Clara, CA, USA) processor (2.67 GHz), 6 GB of RAM, and 500 GB of storage. Transport Layer Security (TLS) certificates, generated using OpenSSL, version 1.1.1t (OpenSSL Software Foundation, https://www.openssl.org/) for secure communications. are used to encrypt data transmissions and maintain network integrity.
  • Gateway: The gateway comprises several integrated components, including a processing unit (Raspberry pi), local storage, a geolocation antenna, and LoRa antennas. The RAK Wireless omnidirectional LoRa antennas (RAKwireless Technology Co., Ltd., Shenzhen, China) operate within the 901–928 MHz frequency band, with a gain of 5.1 dBi and vertical polarization, making them suitable for outdoor deployments.
The gateway receives data from the end devices and forwards them to the server for processing. It enforces network policies, manages access control, and preserves data integrity to ensure reliable communication. Acting as the first line of control, it handles large data volumes efficiently, filters incoming traffic, and routes messages. Connectivity is supported through Ethernet, WiFi, and LTE interfaces, all of which directly influence transmission speed and network resilience.

3.2. Service-Oriented Architecture (SoA) in the Proposed System

The proposed system is structured according to a four-layer service-oriented architecture (SoA) [31], which is widely adopted in IoT systems to improve modularity, scalability, and functional separation. Each layer in the architecture corresponds to specific roles and is directly mapped to elements in the implemented platform.
At the base of the architecture, the Perception Layer comprises the RAK10701-P end devices. These devices are responsible for sensing and data acquisition. They measure key link-quality metrics such as RSSI, SNR, transmission power, and spreading factor. The devices can operate in both fixed and mobile modes, enabling adaptable testing in a variety of urban, semi-urban, and rural scenarios.
The Network Layer manages communication between the devices and the backend system. In this implementation, the RAK7391 LoRaWAN gateway—equipped with a Raspberry Pi CM4—performs this role. It supports multiple connectivity interfaces, including Ethernet, Wi-Fi, and LTE. LoRaWAN (operating in the 915 MHz band) is used for long-range communication, while the MQTT protocol facilitates real-time data transmission to the central server.
The system’s intelligence resides in the Service Layer, where automation and data processing are performed. A custom MQTT client, developed using C#, processes and decodes incoming data from the gateway. The system stores this information in a structured MySQL database. A key function implemented in this layer is the sweep mode, which allows the automated adjustment of transmission parameters such as data rate and power level. This mode enables the system to collect link performance data dynamically and efficiently.
At the top, the Application Layer provides user interaction and visualization capabilities. A Grafana-based dashboard presents real-time statistics including RSSI, SNR, transmission power, and GPS location. This layer enables users to analyze network conditions, assess coverage, and optimize deployment strategies through an intuitive interface.
In summary, the SoA-based architecture offers a robust and modular structure that supports real-time monitoring, automation of testing procedures, and effective visualization for LoRaWAN network performance analysis. It provides a scalable foundation for future enhancements and potential integration with cloud services or broader IoT ecosystems. In Figure 2, the SoA architecture is described with the components of the LoRaWAN system.

3.3. Automatic Scanning Logic in LoRaWAN Terminal Device

This subsection describes the programming logic and control algorithm implemented in the terminal device firmware for automatic coverage scanning in a LoRaWAN network. It also outlines the decoding and processing strategy used by the server for these specific frames.

3.3.1. Device Firmware: Scanning Logic

Upon initialization or user interaction (e.g., button pressing), the terminal device activates an automatic scanning mode. This mode is responsible for evaluating the quality of network coverage by sending test packets under different transmission conditions.
The scanning algorithm performs the following steps:
  • Initializes the radio parameters: frequency, spreading factor (SF) and transmission power.
  • Iteratively sends uplink packets using SF values from SF7 to SF12.
  • Measures signal quality indicators such as RSSI and SNR after each transmission.
  • Tags each packet with a specific header that indicates that it belongs to a scanning session.
  • The data are stored or transmitted to the LoRaWAN network server for processing.

3.3.2. Server-Side Algorithm: Frame Decoding and Processing

The network server implements a lightweight and efficient algorithm to decode and process scanning frames. The process includes the following:
  • Identifying scanning packets based on a predefined frame header or message type.
  • Extracting relevant metadata: DevEUI, timestamp, frequency, spreading factor, RSSI, SNR.
  • Inserting the data into a structured database for further analysis or visualization.
  • Ensuring asynchronous handling to avoid overload from simultaneous incoming data.
The data flow is depicted in Figure 3.
This scanning mechanism enables dynamic evaluation of LoRaWAN network performance in real time and under diverse environmental conditions, optimizing gateway deployment, and ensuring robust coverage in rural or mountainous areas.

3.4. Software Implementation

Proper software configuration is essential for achieving optimal performance in LoRaWAN networks. This subsection describes the software setup deployed on the server, gateway, and end devices.

Server

The server hosts a set of core services responsible for communication, data management, and visualization:
  • Mosquitto: A lightweight MQTT broker that enables real-time communication between IoT devices. Its minimal resource consumption makes it particularly suitable for resource-constrained environments.
  • MySQL: An open-source relational database management system used to store, manage, and query structured datasets. Its scalability and robustness support both small- and large-scale IoT deployments.
  • Grafana: A data visualization and monitoring platform used to analyze network performance in real time. Grafana’s customizable dashboards and integrated alerting system provide effective tools for observing key metrics and system health.
MQTT Client v1.12.0 is a software application developed using the .NET framework and the C# programming language. As illustrated in Figure 4, the client monitors predefined MQTT topics, decodes data frames received from the end devices, and stores the processed information in a database for subsequent analysis.
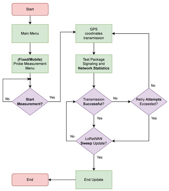
The end device, labeled RAK10701 (RAKwireless Technology Co., Ltd., Shenzhen, China) in Figure 1, is a LoRaWAN network tester designed to evaluate network deployments in diverse environments. Developed using the RUI3 framework by RAKWireless (RAKwireless Technology Co., Ltd., Shenzhen, China), the device supports multiple operating modes for flexible data collection. As illustrated in the main menu flowchart in Figure 5, the configuration interface enables users to select specific operational modes adapted to various testing scenarios and deployment requirements.

3.5. System Testing and Monitoring

The end device performs tests using fixed and mobile probes. Table 5 summarizes the monitored parameters, such as transmission power, data rate, antenna height, and number of retries during link testing. For mobile probes, additional metrics are included, such as vehicle velocity, to enhance the accuracy of data collection.
The flow chart shown in Figure 6 describes the operation of the system to track key signal parameters in both the uplink and downlink directions. The system supports statistical analysis and monitoring of the end device in both static and mobile testbed configurations.
The data frame used to transmit LoRaWAN network statistics is structured as a binary-encoded information packet to minimize overhead and ensure efficient transmission over constrained wireless links. Depending on the data volume and configuration, the information may be encapsulated within a single frame or split across two sequential frames to accommodate payload size limitations. Each packet carries key performance indicators required for complete monitoring and evaluation of the network, including metrics such as the RSSI, the SNR, and the number of network connection failures. These metrics provide critical insights into link quality, signal propagation conditions, and overall system reliability, enabling adaptive transmission strategies and performance optimization.

3.6. Software Engineering and System Modeling

The core implementation focused on the integration of field devices, gateway interfaces, and a central server. The underlying software architecture adopted a service-oriented, layered design consistent with IoT application standards and developed within the application layer. A Unified Modeling Language (UML) approach was adopted to formally describe both the functional and structural aspects of the system (Figure 7). Specifically, a Use-Case Diagram was designed to illustrate the roles of the primary stakeholders, including field technicians, System Administrators, and LoRaWAN Devices. The diagram delineated user interactions with system functionalities, such as initiating automated coverage scans, monitoring RSSI and SNR in real time, accessing historical performance data, and remotely configuring network parameters.
The use of such models helps clarify the system’s scope, expected behavior, and interaction flows, ensuring a coherent translation from requirements to implementation. These models also support future scalability by enabling the integration of additional IoT devices or services without significant architectural rework.

4. Results

This section presents an analysis of the experimental testing process conducted to evaluate the functionality and performance of the data collection automation system. These tests were essential to validate the infrastructure of the system and its ability to collect, process, and transmit data under real-world conditions.
The experimental results confirmed the effectiveness of the automation software in managing measurement tasks, demonstrating that data collection could be performed reliably without manual intervention. This validation underscores the robustness of the proposed system in maintaining efficient and accurate operation across various deployment scenarios. The following subsections present the results associated with the configurable parameters provided by the software under the mode testing and field testing configurations.

4.1. Mode Testing

  • Sweep Tests’ Configuration: During the sweep tests, the implemented operating modes and data transmission performance were evaluated on the end devices under various parameter configurations. The results of this evaluation are presented in Figure 8, where each configuration was tested using a sweep of five samples. The tests were performed at transmission power levels of 20, 10, and 2 dBm and data rate (DR) values of zero, one, two, and three.
    Figure 8. Sweep test results’ configuration at the end device.
    Figure 8. Sweep test results’ configuration at the end device.
    Automation 06 00038 g008
    As a result, it was verified that the power sweeps at 20 dBm and 10 dBm were executed successfully, while all tests conducted at 2 dBm failed. This is evident in Figure 8, specifically in the “Points” section, where only ten tests out of a total of fifteen were completed.
  • Link Performance Monitoring (LPM): Figure 9 shows the main dashboard interface in the analyzer room, which provides a comprehensive visualization of the measured parameters in both the uplink and downlink testbed configurations. The software integrates gauge indicators for real-time monitoring and includes a time-series display for analyzing signal variations over time. The visualization highlights key metrics such as SNR, RSSI, and transmitted power in the uplink, which are essential for propagation model characterization and for evaluating the reliability and performance of the communication link. Additionally, the dashboard is customizable, allowing users to display other relevant parameters based on the specific requirements of the study.
    The time-series data collected can be stored in a database for post-processing, enabling detailed analysis of the propagation model using real-world measurements. This information can subsequently be used to optimize network performance, including adjusting gateway placement to enhance coverage and improve overall connectivity.
    Figure 9. Main dashboard displaying uplink and downlink statistics simultaneously.
    Figure 9. Main dashboard displaying uplink and downlink statistics simultaneously.
    Automation 06 00038 g009
  • Tracking of the Set Tests: The tracking of signal parameters over time is illustrated in Figure 10, which presents the output of the tracking system using a time-series representation. The figure clearly shows the transmission power sweep from 20 dBm to 10 dBm. As a result, the signal strength—measured by the RSSI—decreases from −103 dBm to −113 dBm, reflecting the expected attenuation in received power as the transmission power is reduced.
    Another key parameter for evaluating signal quality is the SNR, represented by the green line in Figure 10. SNR quantifies the clarity of the signal relative to background noise and is essential for assessing the reliability and efficiency of the communication link.
    Parameter tracking is performed in both the downlink and uplink directions, which is one of the tool’s key strengths. This bidirectional monitoring capability is particularly noteworthy, as most existing tools focus exclusively on downlink analysis. By enabling simultaneous monitoring in both directions, the system allows for a more comprehensive assessment of performance, providing deeper insights into network behavior and supporting more effective optimization strategies.
    Figure 10. Tracking of the set parameters during uplink.
    Figure 10. Tracking of the set parameters during uplink.
    Automation 06 00038 g010
  • Time Measurements: Due to the minimum time interval required by LoRaWAN between consecutive data transmissions—approximately one second—a variation of 2 to 7 s was observed between successive samples. This variation was attributed to factors such as network latency, duty-cycle limitations, and channel access constraints imposed by LoRaWAN’s ALOHA-based medium access mechanism.
    This behavior is illustrated in Figure 11, where the elapsed time between successive data receptions was computed relative to the previous transmission. The results provide a representative depiction of a realistic deployment scenario, highlighting the inherent variability in transmission timing caused by network congestion, adaptive data rate (ADR) mechanisms, and environmental interference.

4.2. Field Testing

The field tests were conducted in two different environments: a controlled area within the university and an open soccer field in a suburban area of Loja City, located in the southern region of Ecuador. The testing procedure was as follows: first, the synchronization between the end devices and the gateway was verified. The network parameters, including spreading factor (SF), transmission power, and bandwidth, were then configured accordingly. The gateway was placed at a height of 2.10 m, while the end devices were placed at a height of 1.5 m. A photograph of the experimental setup in an open area is presented in Figure 12.
The automation component of the system was evaluated on the basis of its performance during periodic measurements of parameters such as RSSI and SNR. These measurements were transmitted to the server for further processing. The data collected were visualized in real time using Grafana, which enabled the identification of issues related to data transmission or system configuration. This process verified that the data collected by the end devices were accurately stored and processed on the server.
Based on the collected data and the real-world measurements, a discrepancy of approximately 1 to 3 m was observed between the actual distances and those reported by the end device, as shown in Figure 13.
The software platform developed for the LoRaWAN network enables real-time monitoring and visualization of key network parameters. As shown in Figure 14, the dashboard displays crucial metrics obtained from the end device, facilitating efficient analysis and informed decision-making for network optimization. The primary parameters include the following:
  • Signal-to-Noise Ratio (SNR): The SNR value, shown in Figure 8, indicates the clarity of the signal relative to background noise with a value of 6 dB. Higher SNR values correspond to improved communication quality, ensuring a more reliable data transmission.
  • Velocity: The velocity metric, displayed as zero in Figure 9, tracks the movement of the end device. This parameter is handy for mobile applications or probes deployed in dynamic environments. In the case shown, the end devices stayed in a static position for the measures, so the velocity was zero.
  • Spreading Factor (SF): The spread factor was set to 10 in Figure 9, which determines the duration of LoRaWAN transmission. A higher SF provides extended coverage at the cost of reduced data rates, making it a critical parameter for optimizing performance in wide-area deployments. It is possible to have a different SF for the downlink and uplink.
  • Received Signal Strength Indicator (RSSI): The RSSI reflects the strength of the signal received at the gateway. This metric is essential for assessing link quality in the downlink and ensuring adequate network coverage. The metrics received on the end device are sent to the gateway to be reflected back to the system.
  • Transmission Power: The transmission power, indicated as 2 dBm in Figure 8, represents the current output power of the end device. Adjusting this parameter enables efficient energy usage while maintaining communication reliability.
These parameters are presented through a clean and interactive dashboard, as illustrated in Figure 9, allowing network administrators to monitor system performance in real time. Furthermore, the dashboard supports georeferencing capabilities, which facilitates a comprehensive spatial analysis of each end device, as shown in Figure 14. The intuitive visualizations help quickly identify potential issues such as weak signal strength, low signal-to-noise ratio (SNR), or incorrect configuration parameters, thus supporting timely interventions and ensuring optimal network performance.
To validate the proposed system, a measurement campaign was carried out along a 4.6 km urban route in Loja; the traveled path is shown in Figure 15. With 24 sampling points, an automatic sweep covered three transmit-power levels (2, 10, and 20 dBm) and four spreading factors (SF7–SF10), generating 720 geo-referenced frames with their corresponding RSSI and SNR values, which were sent to the server in real time.
Figure 16 and Figure 17 show the uplink and downlink RSSI for the extreme parameter combinations (2 dBm/SF7, 2 dBm/SF10, 20 dBm/SF7 and 20 dBm/SF10). They illustrate the expected logarithmic decay of the RSSI with distance and, more importantly, the influence of the spreading factor: with 2 dBm at SF7, several locations had no link, while simply switching to SF10—without changing power—re-established communication, confirming LoRa’s ability to trade data rate for range. The same pattern appeared at 20 dBm: despite the higher power, coverage gaps at SF7 (0.6, 1.2, and 3 km) disappeared once SF10 was selected.
The path loss (PL) was obtained from the RSSI using the expression proposed by de Barbosa et al. [33]:
PL = P TX + G TX + G RX RSSI + SNR 10 log 10 1 + 10 SNR / 10 ,
An expected path loss (EPL) curve was also derived by fitting the log-distance model of Juha et al. [34], where B is the loss at the reference distance:
EPL = B + 10 n log 10 d d 0 ,
Figure 18 compares the PL for the uplink and downlink for SF10 and 20 dBm of Tx power. The downlink frames exhibit slightly less attenuation than the uplink, consistent with the fixed transmit power of the gateway of 26 dBm. Beyond this minor asymmetry, the channel behaves almost reciprocally, confirming the proper alignment of the antenna and the relative homogeneity of the urban environment.
Overall, the results demonstrate that the automation software captured high-resolution, bidirectional metrics and provides empirical parameters (RSSI, SNR, and EPL) that are valuable for future network planning and optimization. The field campaign proved the robustness of the system: the probe autonomously cycled through every combination of SF power, geotagged each frame, and streamed RSSI/SNR to the server without manual intervention. These location-specific measurements enabled LoRa propagation models tailored to Loja, providing a solid foundation for more accurate link budgets and future IoT deployments in the region.

4.3. Software Performance Evaluation

The software platform developed for the automated acquisition and processing of LoRaWAN coverage data was evaluated using multiple performance indicators, focusing on reliability, efficiency, and scalability. The evaluation considered three primary aspects. Data acquisition and processing latency, system resource utilization, and accuracy and robustness of automated operations compared to manual measurements.
Latency and Processing Efficiency:
The automated data collection and processing workflow demonstrated a mean acquisition cycle of 3.0 s per measurement, encompassing RSSI, SNR, GPS coordinates, and transmission to the central server. This represents a significant improvement over manual drive-test methodologies, which typically require 15–20 s per sample due to operator handling and logging overhead. End-to-end data propagation, including MQTT publishing, database storage, and Grafana visualization, was completed with a median latency of 420 ms, ensuring near real-time monitoring capabilities.
Resource Utilization and Scalability: The software, deployed on a Windows Server with an Intel Xeon E5640 processor and 6 GB of RAM, sustained continuous acquisition of up to 250 simultaneous uplink measurements per minute without loss of packets or database overflow. The CPU usage was 35% on average at peak load, and memory consumption remained below 2.4 GB, confirming the feasibility of scaling the system to larger LoRaWAN deployments without significant infrastructure upgrades.
Accuracy and Reliability: Geolocation accuracy was validated by comparing recorded GPS positions with reference coordinates. The automated system achieved a mean positional deviation of 2.1 m ( σ = 0.7 m), consistent across both fixed-node and drive-test scenarios. The Packet Delivery Ratio (PDR) remained above 97% in all tests, while the automated logs showed zero data inconsistencies when cross-verified with the raw transmission logs from the RAK10701 field tester.
Summary: The results confirm that the proposed automation software significantly reduces the operational effort while improving the temporal resolution and reliability of the LoRaWAN coverage assessments. The system maintains robust performance under load, with low latency, high PDR, and accurate geospatial mapping, which supports its applicability for large-scale network monitoring and real-time IoT infrastructure management, this summary is shown in Table 6.

5. Discussion

An important aspect to consider about the propagation results obtained with our system is the interplay of multiple factors that influence LoRa performance in real deployments. These factors can be grouped into three main categories:
Environmental factors:
The presence of buildings, forest areas, or topographic obstructions can significantly affect the received signal strength (RSSI) and the signal-to-noise ratio (SNR) [35]. Urban environments tend to introduce more attenuation due to multipath and shadowing, whereas rural or open areas allow longer communication ranges [36].
Deployment parameters: The placement of the gateway (particularly height), the orientation of the antenna, and the use of mobile versus static probes influence signal propagation [16].
Protocol-level configuration: LoRa performance is also shaped by transmission parameters such as spreading factor (SF), bandwidth (BW), and transmission power (Tx) [37]. Increasing the SF improves coverage but reduces data rate and increases airtime. Likewise, increasing the Tx power can overcome propagation losses but impacts energy consumption and regulatory limits.
These categories are not independent; rather, their combined effect determines link reliability and coverage range. Several previous studies have illustrated this interaction. For example, Rivera Guzmán et al. [38] implemented a LoRa-based monitoring system in the Andean highlands of Ecuador (2910–3040 m above sea level), where steep slopes, eucalyptus forests, and nonlinear sight conditions (NLoS) led to RSSI values as low as −122 dBm and SNR down to −15 dB. Despite these harsh conditions, the PDR exceeded 76% for the uplink and 87% for the downlink at distances of up to 875 m, achieved by careful selection of the SF values (SF9–SF12) and proper alignment of the antenna.
These findings align with our own field results in Loja and further validate the importance of context-aware deployment strategies. In this regard, the proposed automated system offers a practical and scalable solution to characterize propagation conditions in situ. Through the integration of parameter sweep automation, real-time bidirectional monitoring, and georeferenced data collection, the platform supports more precise link planning and adaptive optimization. Although the system was tested in Loja, its modular architecture and propagation-aware features make it easily transferable to other regions with diverse environmental and deployment conditions. As such, it serves as a general-purpose framework for performance evaluation and radio planning in LoRa-based IoT scenarios.
The results of the automated platform developed for real-time data acquisition at LoRaWAN base stations demonstrate its effectiveness in improving network performance in a variety of environments. By automatically monitoring and recording crucial parameters, including RSSI, SNR, SF, bandwidth, and transmit power, for both uplink and downlink communications, the system provides detailed, low-latency insights into network conditions, thereby streamlining optimization efforts.
As shown in Figure 14, a dedicated and interactive dashboard visualizes these key parameters, providing valuable information on network conditions. Furthermore, the system was evaluated in a broader deployment scenario that included the city of Loja, with the Universidad Técnica Particular de Loja serving as the central reference point. This extended analysis, conducted in a complex urban environment and depicted in Figure 19, demonstrates the robustness of the solution under various real-world conditions.
Compared to traditional manual measurement methodologies, the proposed system significantly improves data acquisition efficiency by eliminating the need for human intervention and reducing potential measurement errors. The evaluated nodes and link parameters presented in Figure 19 further validate the capability of the system to support reliable transmission analysis.
In the study mentioned [27], the TeamUp network represented a practical LoRaWAN use case, which allowed emergency communication in areas without cell coverage. Field tests measuring RSSI, SNR, and PDR were performed to validate message delivery, GPS tracking, and sensor data transmission across urban, rural, and natural terrains.
In contrast, our automated monitoring architecture focuses on real-time, bidirectional data collection to streamline network evaluation. By continuously logging RSSI, SNR, SF, transmit power, retry counts, and GPS data, it accelerates decisions about network availability and signal strength, as referenced in Figure 19.
These two approaches can be combined to study terrains prone to emergencies. In regions susceptible to natural hazards, such as mountain trails that become critical hotspots for wildfire ignition during prolonged dry seasons, the establishment of high-reliability communication networks is essential. Such infrastructures, designed with fault tolerance and redundancy, can operate as primary or backup channels, ensuring uninterrupted connectivity for emergency services and enabling effective coordination of search and rescue missions in remote forested areas.
Although existing testbeds provide valuable support for the development of IoT applications, the design, implementation, and testing of such systems remain complex and time-consuming [39]. By enabling automated collection of time-series data, the proposed system facilitates in-depth analysis of network behavior and supports informed decision-making to optimize gateway placement and transmission configurations.
One of the primary strengths of the system is its ability to track and log link statistics in real time, thus enhancing the evaluation of LoRaWAN coverage under various environmental conditions. Field tests carried out in controlled and open environments validated the performance of the system in different deployment scenarios, as illustrated in Figure 12. The results indicated that transmission power and spreading factor configurations had a significant impact on communication reliability, particularly in areas with challenging topography or high levels of interference.
Despite these advantages, certain limitations were observed. The performance of the system can be limited by the duty-cycle regulations imposed by LoRaWAN standards, which can introduce latency in data transmission. In addition, network congestion and the use of adaptive data rate (ADR) mechanisms can result in variability in link-quality measurements.
If the number of end-devices in a LoRaWAN network were to significantly increase, several potential performance bottlenecks could arise. These bottlenecks would arise primarily from the limitations imposed by airtime, duty cycles, and the available channel resources. For example, with the current TTN Fair Access Policy that limits each device to an average of 30 s of airtime per day [40], the network may struggle to accommodate a large number of uplink messages from a high density of devices. As the number of devices grows, this constraint could lead to reduced transmission opportunities per device, and devices could be forced to wait longer before they can transmit again.
Another challenge would be network congestion. As more devices join the network, the likelihood of packet collisions will likely increase [41], especially in dense urban environments or when many devices transmit simultaneously. The LoRaWAN ALOHA random access method, which allows devices to transmit without coordination, could exacerbate this problem, resulting in higher packet loss rates and retransmissions. This could ultimately decrease network throughput and increase overall latency, particularly when a large number of devices contend for limited transmission opportunities.
The network scalability could also be affected by the limited capacity of LoRaWAN gateways. With a finite number of channels available, each gateway can face increasing difficulty in managing a growing number of devices. Gateways, which operate in half-duplex mode, would only be able to transmit one channel at a time, further reducing the ability to handle more devices. If the number of devices increases beyond the gateway capacity, some devices could face delayed transmissions or even packet loss due to congestion.
Devices that rely on low data rates, such as those that use SF12 for long-range communication, would also be significantly affected. The longer transmission times associated with these lower data rates would result in higher airtime usage, further reducing the number of devices that a single gateway can support within the same duty cycle. Although devices using higher data rates (e.g., SF7) might be able to transmit more frequently, they may face challenges in rural or challenging environments where range is a priority over transmission speed [41].
Energy consumption could become another significant concern as the network scales. Battery-powered devices would need to transmit more frequently to keep up with the increase in traffic load. As the number of devices increases, the overall energy consumption in the network would also increase, which could lead to shorter battery lifespans and the need for more frequent maintenance or replacements [42].
To address these potential challenges, several coping strategies could be employed. Adaptive data rate (ADR) mechanisms would become increasingly important in dynamically adjusting the data rate based on network conditions, reducing the consumption of airtime for devices closer to the gateway while maintaining the reliability of communications for devices at greater distances [43]. In addition, to mitigate the risk of collisions and optimize traffic flow, devices could be distributed across multiple frequency channels, and more efficient channel-hopping techniques could be adopted.
The deployment of additional gateways would also play a crucial role in supporting a larger number of devices. Expanding the number of gateways would help alleviate congestion at each individual gateway and allow more devices to be served with fewer transmission conflicts. Optimizing the placement of gateways, particularly in high-density areas, would further enhance the capacity of the network to scale effectively [44].
Energy consumption could be managed by configuring devices to transmit less frequently when the data requirements are less sensitive to time. Data aggregation, where devices send multiple sensor readings in a single transmission, could reduce the number of transmissions required, thus conserving energy and minimizing airtime usage.
Future improvements could involve the integration of predictive analytics and machine learning algorithms to dynamically adapt network parameters in real time, further enhancing operational efficiency. The need for such adaptive optimization is evidenced by the sweep test results presented in Figure 8.
The findings of this study are consistent with previous research on LoRaWAN performance evaluation [20,39], which reinforces the importance of automated tools for monitoring and optimizing IoT networks. The system’s ability to systematically collect and analyze link-quality metrics positions it as a valuable asset for large-scale IoT deployments, particularly in domains such as precision agriculture, environmental monitoring, and industrial automation.
In this context, it is pertinent to compare our system with the work of Povalac et al. [29], which also focuses on the evaluation of LoRaWAN networks, although from a different perspective. Povalac et al. proposed passive traffic monitoring, capturing uplink, downlink, and Class-B beacon traffic to analyze protocol compliance, identify security vulnerabilities, and evaluate synchronization performance through Class-B beacons.
In contrast, our research introduces a fully automated real-time data acquisition framework tailored for urban and rural deployments in southern Ecuador. The architecture integrates MQTT, MySQL, and Grafana to facilitate the continuous monitoring of network performance metrics with minimal human intervention. Although Povalac et al. provide a comprehensive protocol-level assessment and contribute a valuable open dataset to the research community, our work emphasizes practical field deployment and real-time monitoring under geographically and topographically diverse conditions.
These two approaches are complementary. Povalac et al. offer insight into large-scale network behavior and protocol adherence, whereas our system delivers a scalable operational solution for real-time diagnostics and performance optimization, particularly in remote or rural environments. Together, these efforts advance the robustness, scalability, and reliability of LoRaWAN-based IoT applications.
The proposed software automation platform has strong potential to evolve into a commercial solution to evaluate LoRaWAN communication metrics in academic, industrial, and field service contexts. It can be used by service providers for gateway placement validation, by municipalities for network monitoring in smart cities, and by field technicians during the deployment and maintenance phases.
The system supports offline operation through local data logging and delayed synchronization. However, real-time dashboards and MQTT-based communication require an active Internet connection. Currently, hardware dependencies on RAKWireless devices (RAK10701-P and RAK7391) may limit portability. This limitation can be addressed by incorporating a local server implemented using a Raspberry Pi, which enables standalone functionality and reduces reliance on external infrastructure.
Technical limitations may arise from the need to maintain multiple open-source components, as well as the current dependency of the platform on Windows servers and C#-based clients. Usability could be enhanced by incorporating graphical configuration interfaces or dedicated mobile applications. While basic security mechanisms such as TLS encryption are implemented, further improvements in user authentication, access control, and secure update mechanisms are essential for production-level deployments.
To enhance portability and scalability, future versions could support containerized deployment, multigateway synchronization, and integration with cloud or edge computing services. The modular design also allows extension to other LPWAN protocols such as NB-IoT or Sigfox. These improvements will help transition the system from a specialized testbed to a commercially viable tool for LoRaWAN diagnostics and optimization.
In general, the proposed system represents a scalable and efficient solution for LoRaWAN link monitoring, constituting a meaningful contribution to the field of IoT network management and performance optimization.

6. Conclusions

The deployment and practical application of an automated system for assessing LoRaWAN network coverage resulted in substantial improvements in efficiency and precision. The tool streams uplink and downlink metrics in real time, allowing engineers to analyze network performance on-site instead of during lengthy post-processing. By automating the coverage evaluation process, the system minimizes human involvement, shortens the time required for measurements, and reduces the inherent errors associated with manual data acquisition, including the storage of data for post-processing.
The integration of open communication protocols such as MQTT enhances the system’s interoperability with diverse IoT platforms, making it highly adaptable across a wide range of applications and environments. Its scalability supports deployment in a variety of scenarios, from high-density urban areas to remote rural regions where connectivity remains a challenge. Field tests further revealed that signal quality in densely populated environments was often degraded due to interference, emphasizing the need for adaptive network configurations.
Despite these strengths, certain limitations persist. Regulatory restrictions, such as duty-cycle restrictions, can introduce delays in data transmission. Furthermore, network congestion and the use of adaptive data rate (ADR) mechanisms contribute to variability in link-quality measurements. Furthermore, the difficulty of the terrain can introduce a challenging testbed to be studied. To address these challenges, future research should focus on incorporating predictive analytics and machine learning techniques to dynamically optimize network parameters, enhancing both efficiency and resilience.
This study highlights the vital role of automation in optimizing LoRaWAN deployments. By supporting large-scale data collection and real-time analysis, the proposed system offers a robust and scalable solution for IoT applications that require extensive coverage, such as smart agriculture, environmental monitoring, and industrial automation. Future work should explore the integration of multigateway architectures and hybrid LPWAN technologies to further enhance network robustness and scalability. In addition, the implementation of advanced data visualization frameworks will support improved decision-making and operational efficiency.
In conclusion, this research contributes a practical, scalable, and efficient software solution for LoRaWAN network monitoring, advances the state of IoT network management, and provides a solid foundation for future innovations in wireless communication technologies.

Author Contributions

All the authors contributed to various degrees to ensuring the quality of this work: Conceptualization, M.Q.-C., L.E.C.E., and H.J.-S.; methodology, M.Q.-C.; software, H.J.-S. and S.Q.-C.; validation, E.B.-S. and M.Q.-C.; formal analysis, C.C.B., E.B.-S., and M.Q.-C.; investigation, H.J.-S., M.Q.-C., E.B.-S., and C.C.B.; resources, M.Q.-C.; data curation, M.Q.-C. and E.B.-S.; writing—original draft preparation, H.J.-S. and M.Q.-C.; writing—review and editing, C.C.B., M.Q.-C., E.B.-S., H.J.-S., S.Q.-C., and L.E.C.E.; visualization, C.C.B.; supervision, M.Q.-C.; project administration, M.Q.-C. and E.B.-S.; funding acquisition, M.Q.-C. All authors have read and agreed to the published version of the manuscript.

Funding

Carlos Carrión Betancourt is supported in part by the Coordenação de Aperfeiçoamento de Pessoal de Nível Superior (CAPES), Brazil, under Finance Code 001, and by the Secretary of Science and Technology of Ecuador (SENESCYT) under Contract Number 2015-AR7L7856. This research was also funded by the Universidad Técnica Particular de Loja (UTPL), Ecuador, through the project “Chapak: Sistema avanzado de vigilancia y control para zonas remotas mediante Tecnologías Emergentes” (project code: PROY_PROY_ARTIC_CE_2022_3668), funded under the “Convocatoria de Proyectos 2022”.

Data Availability Statement

The original data presented in this study are openly available in Zenodo at https://doi.org/10.5281/zenodo.17252737.

Acknowledgments

We extend our gratitude to the Telecommunications Laboratory of the Universidad Técnica Particular de Loja and to all collaborators for their valuable contributions.

Conflicts of Interest

The authors declare no conflicts of interest.

Correction Statement

This article has been republished with a minor correction to the Data Availability Statement. This change does not affect the scientific content of the article.

Abbreviations

The following abbreviations are used in this manuscript:
ADRAdaptive Data Rate
AWGNAdditive White Gaussian Noise
CSSChirp Spread Spectrum
DRData Rate
GPSGlobal Positioning System
IoTInternet of Things
LoRaLong Range
LPWANLow-Power Wide Area Network
WMNSWireless Multimedia Network Sensor
MQTTMessage Queuing Telemetry Transport
NB-IoTNarrow-Band Internet of Things
PDRPacket Delivery Ratio
QoSQuality of Service
RSSIReceived Signal Strength Indicator
SFSpreading Factor
SNRSignal-to-Noise Ratio
TDOATime Difference of Arrival
WSNWireless Sensor Network

References

  1. Rahman, M.A.; Shakur, M.S.; Ahamed, M.S.; Hasan, S.; Rashid, A.A.; Islam, M.A.; Haque, M.S.S.; Ahmed, A. A Cloud-Based Cyber-Physical System with Industry 4.0: Remote and Digitized Additive Manufacturing. Automation 2022, 3, 400–425. [Google Scholar] [CrossRef]
  2. Syed, A.S.; Sierra-Sosa, D.; Kumar, A.; Elmaghraby, A. IoT in Smart Cities: A Survey of Technologies, Practices and Challenges. Smart Cities 2021, 4, 429–475. [Google Scholar] [CrossRef]
  3. Safi, H.; Jehangiri, A.I.; Ahmad, Z.; Ala’anzy, M.A.; Alramli, O.I.; Algarni, A. Design and Evaluation of a Low-Power Wide-Area Network (LPWAN)-Based Emergency Response System for Individuals with Special Needs in Smart Buildings. Sensors 2024, 24, 3433. [Google Scholar] [CrossRef]
  4. Al-Naemi, S.; Al-Otoom, A. Smart sustainable greenhouses utilizing microcontroller and IOT in the GCC countries; energy requirements & economical analyses study for a concept model in the state of Qatar. Results Eng. 2023, 17, 100889. [Google Scholar] [CrossRef]
  5. Ramadan, M.N.; Ali, M.A.; Khoo, S.Y.; Alkhedher, M. AI-powered IoT and UAV systems for real-time detection and prevention of illegal logging. Results Eng. 2024, 24, 103277. [Google Scholar] [CrossRef]
  6. Ross, R.; Anderson, B.; Bienvenu, B.; Scicluna, E.L.; Robert, K.A. WildTrack: An IoT System for Tracking Passive-RFID Microchipped Wildlife for Ecology Research. Automation 2022, 3, 426–438. [Google Scholar] [CrossRef]
  7. Cabezas, M.P.; Carvajal, J.D.; Vivas, F.Y.; Lopez, D.M. Smart Monitoring System for Temperature and Relative Humidity Adapted to the Specific Needs of the Colombian Pharmaceutical Service. IoT 2025, 6, 15. [Google Scholar] [CrossRef]
  8. Bañez, J.H.A.; Pepino, L.M.R.; Dimayuga, P.G.M.; Arada, G.P.; Limpengco, D.A.G. LoRa on the Bus: Time and Location Monitoring System for Point-to-Point Buses. In Proceedings of the 2023 International Conference on Innovation and Intelligence for Informatics, Computing, and Technologies (3ICT), Sakheer, Bahrain, 20–21 November 2023; pp. 249–254. [Google Scholar] [CrossRef]
  9. Tsouros, D.C.; Mitsios, S.B.; Lytras, T.K. A survey on the use of unmanned aerial vehicles for precision agriculture. Comput. Electron. Agric. 2019, 164, 111–121. [Google Scholar] [CrossRef]
  10. Raza, U.; Kulkarni, P.; Sooriyabandara, M. Low power wide area networks: An overview. IEEE Commun. Surveys Tuts. 2017, 19, 855–873. [Google Scholar] [CrossRef]
  11. de Carvalho Silva, J.; Rodrigues, J.J.P.C.; Alberti, A.M.; Solic, P.; Aquino, A.L.L. LoRaWAN—A low power WAN protocol for Internet of Things: A review and opportunities. In Proceedings of the 2017 2nd International Multidisciplinary Conference on Computer and Energy Science (SpliTech), Split, Croatia, 12–14 July 2017; pp. 1–6. [Google Scholar]
  12. Mekkia, K.; Bajica, E.; Chaxela, F.; Meyerb, F. A comparative study of LPWAN technologies for large-scale IoT deployment. ICT Exp. 2018, 5, 1–7. [Google Scholar] [CrossRef]
  13. Finnegan, J.; Brown, S. A Comparative Survey of LPWA Networking. arXiv 2018, arXiv:1802.04222. [Google Scholar]
  14. Johnston, S.; Basford, P.; Bulot, F.; Apetroaie-Cristea, M.; Easton, N.; Davenport, C.; Foster, G.; Loxham, M.; Morris, A.; Cox, S. City Scale Particulate Matter Monitoring Using LoRaWAN Based Air Quality IoT Devices. Sensors 2019, 19, 209. [Google Scholar] [CrossRef]
  15. Basford, P.J.; Bulot, F.M.J.; Apetroaie-Cristea, M.; Cox, S.J.; Ossont, S.J. LoRaWAN for Smart City IoT Deployments: A Long Term Evaluation. Sensors 2020, 20, 648. [Google Scholar] [CrossRef]
  16. El Chall, R.; Lahoud, S.; El Helou, M. LoRaWAN Network: Radio Propagation Models and Performance Evaluation in Various Environments in Lebanon. IEEE Internet Things J. 2019, 6, 2366–2378. [Google Scholar] [CrossRef]
  17. Zaragoza-Esquerdo, M.; Parra, L.; Sendra, S.; Lloret, J. LoRa Video Streaming in Rural Wireless Multimedia Sensor Networks. In Proceedings of the 2024 19th International Symposium on Wireless Communication Systems (ISWCS), Rio de Janeiro, Brazil, 14–17 July 2024; pp. 1–6. [Google Scholar] [CrossRef]
  18. Instituto Nacional de Estadística y Censos (INEC). 35.079 Personas Más Viven en la Provincia de Loja. 2024. Available online: https://www.ecuadorencifras.gob.ec/35-079-personas-mas-viven-en-la-provincia-de-loja/ (accessed on 1 May 2025).
  19. Prefectura de Loja. Nuestra Provincia—Prefectura de Loja. 2024. Available online: https://prefecturaloja.gob.ec/ (accessed on 1 May 2025).
  20. Alipio, M.; Bures, M. Current Testing and Performance Evaluation Methodologies of LoRa and LoRaWAN in IoT Applications: Classification, Issues, and Future Directives. Internet Things 2024, 25, 101053. [Google Scholar] [CrossRef]
  21. Ferreira, A.E.; Molano Ortiz, F.; Costa, L.H.M.K.; Foubert, B.; Amadou, I.; Mitton, N. A study of the LoRa signal propagation in forest, urban, and suburban environments. Ann. Telecommun. 2020, 75, 333–351. [Google Scholar] [CrossRef]
  22. Wu, Y.; Guo, G.; Tian, G.; Liu, W. A Model with Leaf Area Index and Trunk Diameter for LoRaWAN Radio Propagation in Eastern China Mixed Forest. J. Sens. 2020, 2020, 2687148. [Google Scholar] [CrossRef]
  23. Myagmardulam, B.; Miura, R.; Ono, F.; Kagawa, T.; Shan, L.; Nakayama, T.; Kojima, F.; Choijil, B. Performance Evaluation of LoRa 920 MHz Frequency Band in a Hilly Forested Area. Electronics 2021, 10, 502. [Google Scholar] [CrossRef]
  24. Xu, T.; Ma, D.; Fang, W.; Huang, Y. Experimental Study on the Propagation Characteristics of LoRa Signals in Maize Fields. Electronics 2025, 14, 2156. [Google Scholar] [CrossRef]
  25. Faber, M.J.; van der Zwaag, K.M.; dos Santos, W.G.V.; Rocha, H.R.d.O.; Segatto, M.E.V.; Silva, J.A.L. A Theoretical and Experimental Evaluation on the Performance of LoRa Technology. IEEE Sens. J. 2020, 20, 9480–9489. [Google Scholar] [CrossRef]
  26. Yousuf, A.M.; Rochester, E.M.; Ghaderi, M. A low-cost LoRaWAN testbed for IoT: Implementation and measurements. In Proceedings of the 2018 IEEE 4th World Forum on Internet of Things (WF-IoT), Singapore, 5–8 February 2018; pp. 361–366. [Google Scholar] [CrossRef]
  27. Delgado-Ferro, F.; Navarro-Ortiz, J.; Chinchilla-Romero, N.; Ramos-Munoz, J.J. A LoRaWAN Architecture for Communications in Areas without Coverage: Design and Pilot Trials. Electronics 2022, 11, 804. [Google Scholar] [CrossRef]
  28. Impagliazzo, C.; Cabianca, M.; Clemente, M.L.; Siddi Moreau, G.; Vocale, M.; Leoni, L. A Testbed Platform to Support an IoT City Lab. IoT 2024, 5, 35–57. [Google Scholar] [CrossRef]
  29. Povalac, A.; Kral, J.; Arthaber, H.; Kolar, O.; Novak, M. Exploring LoRaWAN Traffic: In-Depth Analysis of IoT Network Communications. Sensors 2023, 23, 7333. [Google Scholar] [CrossRef]
  30. Onykiienko, Y.; Popovych, P.; Mitsukova, A.; Beldyagina, A.; Yaroshenko, R. LoRa Evaluation for University Campus in Urban Conditions. In Proceedings of the 2021 IEEE 4th International Conference on Advanced Information and Communication Technologies (AICT), Lviv, Ukraine, 21–25 September 2021; pp. 98–101. [Google Scholar] [CrossRef]
  31. Lombardi, M.; Pascale, F.; Santaniello, D. Internet of Things: A General Overview between Architectures, Protocols and Applications. Information 2021, 12, 87. [Google Scholar] [CrossRef]
  32. EdrawMax. UML Diagram Examples. EdrawMax, n.d. Available online: https://www.edrawmax.com/article/uml-diagram-examples.html (accessed on 1 May 2025).
  33. Barbosa, B.S.d.S.; Cruz, H.A.O.; Macedo, A.S.; Cardoso, C.M.M.; Fernandes, F.C.; Eras, L.E.C.; Araújo, J.P.L.d.; Calvacante, G.P.S.; Barros, F.J.B. Application of Artificial Neural Networks for Prediction of Received Signal Strength Indication and Signal-to-Noise Ratio in Amazonian Wooded Environments. Sensors 2024, 24, 2542. [Google Scholar] [CrossRef] [PubMed]
  34. Petajajarvi, J.; Mikhaylov, K.; Roivainen, A.; Hanninen, T.; Pettissalo, M. On the coverage of LPWANs: Range evaluation and channel attenuation model for LoRa technology. In Proceedings of the 2015 14th International Conference on ITS Telecommunications (ITST), Copenhagen, Denmark, 2–4 December 2015; pp. 55–59. [Google Scholar] [CrossRef]
  35. Villarim, M.R.; de Luna, J.V.H.; de Farias Medeiros, D.; Pereira, R.I.S.; de Souza, C.P. LoRa Performance Assessment in Dense Urban and Forest Areas for Environmental Monitoring. In Proceedings of the 2019 4th International Symposium on Instrumentation Systems, Circuits and Transducers (INSCIT), Sao Paulo, Brazil, 26–30 August 2019; pp. 1–5. [Google Scholar] [CrossRef]
  36. Torres-Sanz, V.; Sanguesa, J.A.; Serna, F.; Martinez, F.J.; Garrido, P.; Calafate, C.T. Analysis of the Influence of Terrain on LoRaWAN-based IoT Deployments. In Proceedings of the Int’l ACM Conference on Modeling Analysis and Simulation of Wireless and Mobile Systems, Montreal, QC, Canada, 30 October–3 November 2023; pp. 217–224. [Google Scholar] [CrossRef]
  37. Casals Ibáñez, L. Contributions to the Evaluation and Improvement of LoRaWAN. Ph.D. Thesis, Universitat Politècnica de Catalunya, Castelldefels, Spain, 2023. [Google Scholar] [CrossRef]
  38. Rivera Guzmán, E.F.; Mañay Chochos, E.D.; Chiliquinga Malliquinga, M.D.; Baldeón Egas, P.F.; Toasa Guachi, R.M. LoRa Network-Based System for Monitoring the Agricultural Sector in Andean Areas: Case Study Ecuador. Sensors 2022, 22, 6743. [Google Scholar] [CrossRef] [PubMed]
  39. Gao, Y.; Zhang, J.; Guan, G.; Dong, W. LinkLab: A Scalable and Heterogeneous Testbed for Remotely Developing and Experimenting IoT Applications. In Proceedings of the 2020 IEEE/ACM Fifth International Conference on Internet-of-Things Design and Implementation (IoTDI), Sydney, NSW, Australia, 21–24 April 2020; pp. 176–188. [Google Scholar] [CrossRef]
  40. Adelantado, F.; Vilajosana, X.; Tuset, P.; Martinez, B.; Melia-Segui, J.; Watteyne, T. Understanding the Limits of LoRaWAN. IEEE Commun. Mag. 2017, 55, 34–40. [Google Scholar] [CrossRef]
  41. Heusse, M.; Attia, T.; Caillouet, C.; Rousseau, F.; Duda, A. Capacity of a LoRaWAN Cell. In Proceedings of the 23rd International ACM Conference on Modeling, Analysis and Simulation of Wireless and Mobile Systems, Alicante, Spain, 16–20 November 2020; pp. 131–140. [Google Scholar] [CrossRef]
  42. Rosa, R.; Boulebnane, L.; Pagano, A.; Giuliano, F.; Croce, D. Towards Mass-Scale IoT with Energy-Autonomous LoRaWAN Sensor Nodes. Sensors 2024, 24, 4279. [Google Scholar] [CrossRef]
  43. Al-Gumaei, Y.; Aslam, N.; Aljaidi, M.; Al-Saman, A.; Alsarhan, A.; Ashyap, A. A Novel Approach to Improve the Adaptive-Data-Rate Scheme for IoT LoRaWAN. Electronics 2022, 11, 3521. [Google Scholar] [CrossRef]
  44. Loubany, A.; Lahoud, S.; Samhat, A.; El Helou, M. Improving Energy Efficiency in LoRaWAN Networks with Multiple Gateways. Sensors 2023, 23, 5315. [Google Scholar] [CrossRef]
Figure 1. LoRaWAN network automation system architecture.
Figure 1. LoRaWAN network automation system architecture.
Automation 06 00038 g001
Figure 2. Service-oriented architecture mapping to LoRaWAN platform components. Different colors indicate distinct architecture layers.
Figure 2. Service-oriented architecture mapping to LoRaWAN platform components. Different colors indicate distinct architecture layers.
Automation 06 00038 g002
Figure 3. Workflow and scheduling of the automated data acquisition and processing system.
Figure 3. Workflow and scheduling of the automated data acquisition and processing system.
Automation 06 00038 g003
Figure 4. Description of MQTT client flowchart. Different colors indicate process start/end (red), actions (green), and decision points (purple).
Figure 4. Description of MQTT client flowchart. Different colors indicate process start/end (red), actions (green), and decision points (purple).
Automation 06 00038 g004
Figure 5. Main menu flowchart of the RAK10701 end device.
Figure 5. Main menu flowchart of the RAK10701 end device.
Automation 06 00038 g005
Figure 6. LoRaWAN transmission and performance measurement on the end device. Different colors indicate process start/end (red), actions (green), and decision points (purple).
Figure 6. LoRaWAN transmission and performance measurement on the end device. Different colors indicate process start/end (red), actions (green), and decision points (purple).
Automation 06 00038 g006
Figure 7. UML Use-Case Diagram illustrating stakeholder interactions (field technician and system administrator) with the LoRaWAN monitoring system, including automated scans, real-time performance monitoring, historical data access, and network configuration. Adapted from [32].
Figure 7. UML Use-Case Diagram illustrating stakeholder interactions (field technician and system administrator) with the LoRaWAN monitoring system, including automated scans, real-time performance monitoring, historical data access, and network configuration. Adapted from [32].
Automation 06 00038 g007
Figure 11. Comparison of times between different data rates.
Figure 11. Comparison of times between different data rates.
Automation 06 00038 g011
Figure 12. Experimental setup showing the gateway and end device in a suburban open area.
Figure 12. Experimental setup showing the gateway and end device in a suburban open area.
Automation 06 00038 g012
Figure 13. Locations reported by the end device during the first test at 10 m and subsequent measurements at 5 m intervals.
Figure 13. Locations reported by the end device during the first test at 10 m and subsequent measurements at 5 m intervals.
Automation 06 00038 g013
Figure 14. LoRaWAN link statistics for analysis and its presentation on the dashboard in the Lab.
Figure 14. LoRaWAN link statistics for analysis and its presentation on the dashboard in the Lab.
Automation 06 00038 g014
Figure 15. Sampling distribution and connectivity profile along the test route in Loja City.
Figure 15. Sampling distribution and connectivity profile along the test route in Loja City.
Automation 06 00038 g015
Figure 16. RSSI results of the test, (a) SF7, Tx power 26 dBm, downlink; (b) SF7, Tx power 2 dBm, uplink; (c) SF7, Tx power 26 dBm, downlink; (d) SF7, Tx power 20 dBm, uplink.
Figure 16. RSSI results of the test, (a) SF7, Tx power 26 dBm, downlink; (b) SF7, Tx power 2 dBm, uplink; (c) SF7, Tx power 26 dBm, downlink; (d) SF7, Tx power 20 dBm, uplink.
Automation 06 00038 g016
Figure 17. Results of RSSI of the test, (a) SF10, Tx power 26 dBm, downlink; (b) SF10, Tx power 2 dBm, uplink; (c) SF10, Tx power 26 dBm, downlink; (d) SF10, Tx power 20 dBm, uplink.
Figure 17. Results of RSSI of the test, (a) SF10, Tx power 26 dBm, downlink; (b) SF10, Tx power 2 dBm, uplink; (c) SF10, Tx power 26 dBm, downlink; (d) SF10, Tx power 20 dBm, uplink.
Automation 06 00038 g017
Figure 18. Results of path loss calculation, (a) SF7, Tx power 26 dBm, downlink; (b) SF7, Tx power 20 dBm uplink; (c) SF10, Tx power 26 dBm downlink; (d) SF10, Tx power 20 dBm downlink.
Figure 18. Results of path loss calculation, (a) SF7, Tx power 26 dBm, downlink; (b) SF7, Tx power 20 dBm uplink; (c) SF10, Tx power 26 dBm downlink; (d) SF10, Tx power 20 dBm downlink.
Automation 06 00038 g018
Figure 19. Software evaluation in a suburban environment, with UTPL as the central monitoring point.
Figure 19. Software evaluation in a suburban environment, with UTPL as the central monitoring point.
Automation 06 00038 g019
Table 1. Extended comparison of different Low-Power Wide Area Network (LPWAN) technologies [12]. Adapted from [14,15].
Table 1. Extended comparison of different Low-Power Wide Area Network (LPWAN) technologies [12]. Adapted from [14,15].
FeatureLoRaWANSigfoxNB-IoT
Frequency BandsUnlicensedUnlicensedLicensed
Range (Urban)5 km10 km1 km
Range (Rural)20 km40 km10 km
Max. Data Rate50 kbit/s0.1 kbit/s200 kbit/s
Max. Messages per DayUnlimited140 Up, 4 DownUnlimited
ModulationCSSBPSKQPSK
EncryptionYesNoYes
Adaptive Data Rate (ADR)YesNoNo
Private NetworksYesNoNo
Gateway LocationAnyoneOperatorOperator
LocalizationRSSI and TDOARSSINo
LatencyMedium (0.1–1 s)High (2–20 s)Low (<1 s)
Battery Life10+ years5–10 years5–10 years
Bidirectional SupportYesLimitedYes
Deployment CostLowVery lowHigh
Subscription FeeNoYes (small)Yes (SIM-based)
ThroughputLowVery lowMedium
Global CoverageGrowingGlobalTelco-dependent
Interference RobustnessMediumMediumHigh
Standardization BodyLoRa AllianceSigfox Corp.3GPP
Table 5. Preset parameters used for statistics and their descriptions.
Table 5. Preset parameters used for statistics and their descriptions.
ParameterDescriptionPreset Values
PowerTransmission power setting2–20 dBm
Data RateLoRa transmission data rateDR0 to DR4
IntervalInterval between data transmissions1–10 s
AntennaAntenna height1–500 cm
SamplesNumber of tests conducted per measurement point1–30 samples
TxR LinkRetry attempts for link testing1–5 retries
TxR SendRetry attempts for data transmission1–5 retries
TxP IntePower step interval for transmission scans2:2:6 dBm
Table 6. Key performance indicators (KPIs) for the LoRaWAN automation software.
Table 6. Key performance indicators (KPIs) for the LoRaWAN automation software.
MetricDescriptionObserved Value
Acquisition CycleAverage time per measurement, including retrieval of RSSI, SNR, GPS, and data transmission to the server.3.0 s
End-to-End LatencyMedian delay from data acquisition to visualization on Grafana via MQTT and database processing.420 ms
Throughput CapacityMaximum simultaneous uplink measurements handled per minute without packet loss or overflow.250/min
CPU UtilizationPeak processor usage during maximum load on Intel Xeon E5640 @ 2.67 GHz.35%
Memory UsageMaximum RAM consumption during full-scale operation.2.4 GB
Positional AccuracyMean deviation of GPS coordinates compared to reference positions, across fixed and mobile tests.2.1 m ( σ = 0.7  m)
Packet Delivery Ratio (PDR)Percentage of successfully delivered packets across all test scenarios (drive test and fixed nodes).>97%
Disclaimer/Publisher’s Note: The statements, opinions and data contained in all publications are solely those of the individual author(s) and contributor(s) and not of MDPI and/or the editor(s). MDPI and/or the editor(s) disclaim responsibility for any injury to people or property resulting from any ideas, methods, instructions or products referred to in the content.

Share and Cite

MDPI and ACS Style

Quiñones-Cuenca, M.; Briceño-Sánchez, E.; Jiménez-Salcedo, H.; Quiñones-Cuenca, S.; Castro Eras, L.E.; Carrión Betancourt, C. Architecture for Automated Real-Time Bidirectional Data Handling in LoRaWAN Gateways. Automation 2025, 6, 38. https://doi.org/10.3390/automation6030038

AMA Style

Quiñones-Cuenca M, Briceño-Sánchez E, Jiménez-Salcedo H, Quiñones-Cuenca S, Castro Eras LE, Carrión Betancourt C. Architecture for Automated Real-Time Bidirectional Data Handling in LoRaWAN Gateways. Automation. 2025; 6(3):38. https://doi.org/10.3390/automation6030038

Chicago/Turabian Style

Quiñones-Cuenca, Manuel, Esteban Briceño-Sánchez, Hoswel Jiménez-Salcedo, Santiago Quiñones-Cuenca, Leslye Estefania Castro Eras, and Carlos Carrión Betancourt. 2025. "Architecture for Automated Real-Time Bidirectional Data Handling in LoRaWAN Gateways" Automation 6, no. 3: 38. https://doi.org/10.3390/automation6030038

APA Style

Quiñones-Cuenca, M., Briceño-Sánchez, E., Jiménez-Salcedo, H., Quiñones-Cuenca, S., Castro Eras, L. E., & Carrión Betancourt, C. (2025). Architecture for Automated Real-Time Bidirectional Data Handling in LoRaWAN Gateways. Automation, 6(3), 38. https://doi.org/10.3390/automation6030038

Article Metrics

Back to TopTop