Node-Based QoS-Aware Security Framework for Sinkhole Attacks in Mobile Ad-Hoc Networks
Abstract
:1. Introduction
2. Related Literature
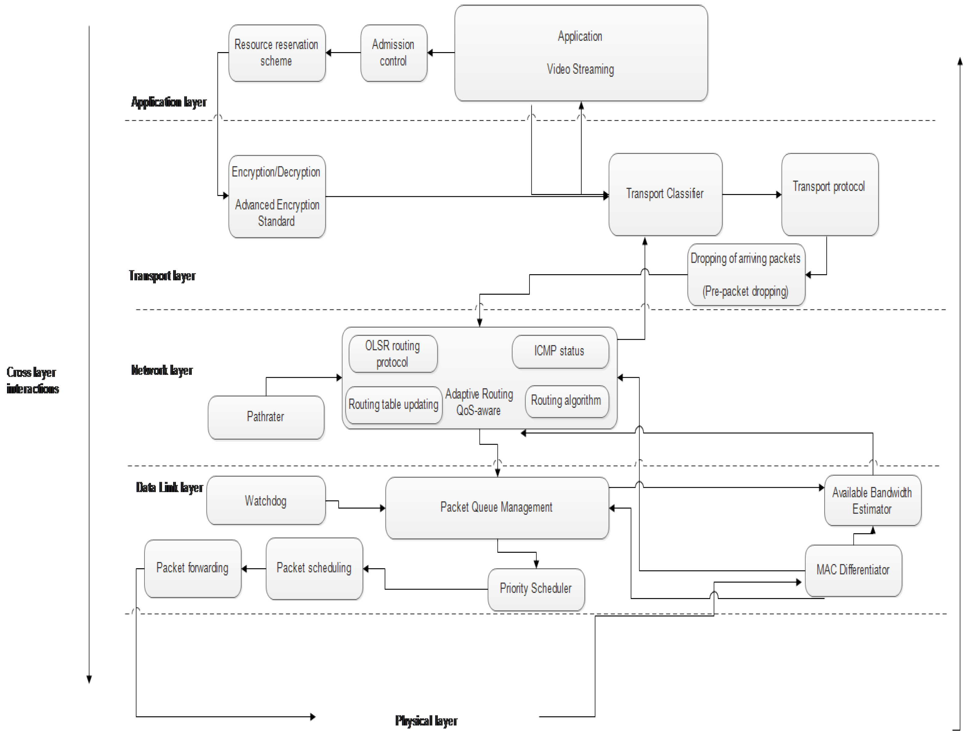
2.1. Cross-Layer Scheme
2.2. Watchdog and Pathrater Schemes
3. Material and Methods
3.1. State-of-the-Art Literature Review
3.2. Simulation
3.3. Simulation Implemented in this Research
3.3.1. Simulation Environment
3.3.2. Software for Simulation and Justification for Selection
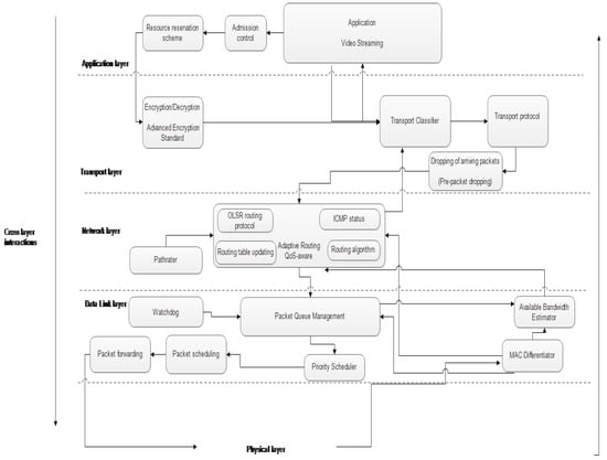
4. QoS-Aware Security Framework: Proposed Scheme
4.1. Motivation for Framework Design
4.2. Admission Control
4.3. Resource Reservation Scheme
4.4. Transport Protocol
4.5. QoS-Aware Adaptive Routing
4.6. Packet Queue Management
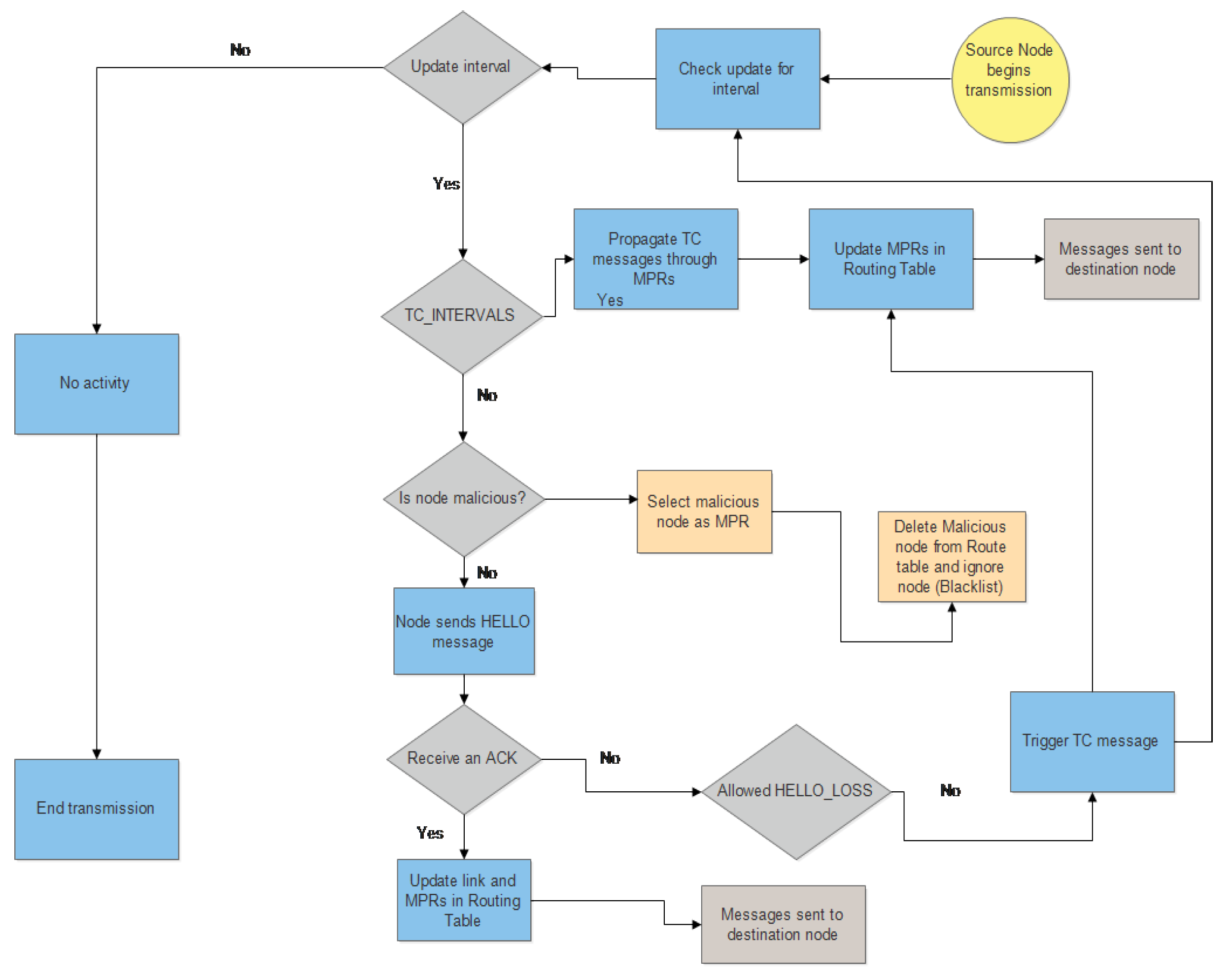
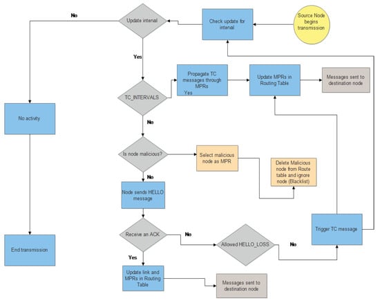
4.7. Sinkhole Attack
4.7.1. fn_NetSim_OLSR_MaliciousNode ()
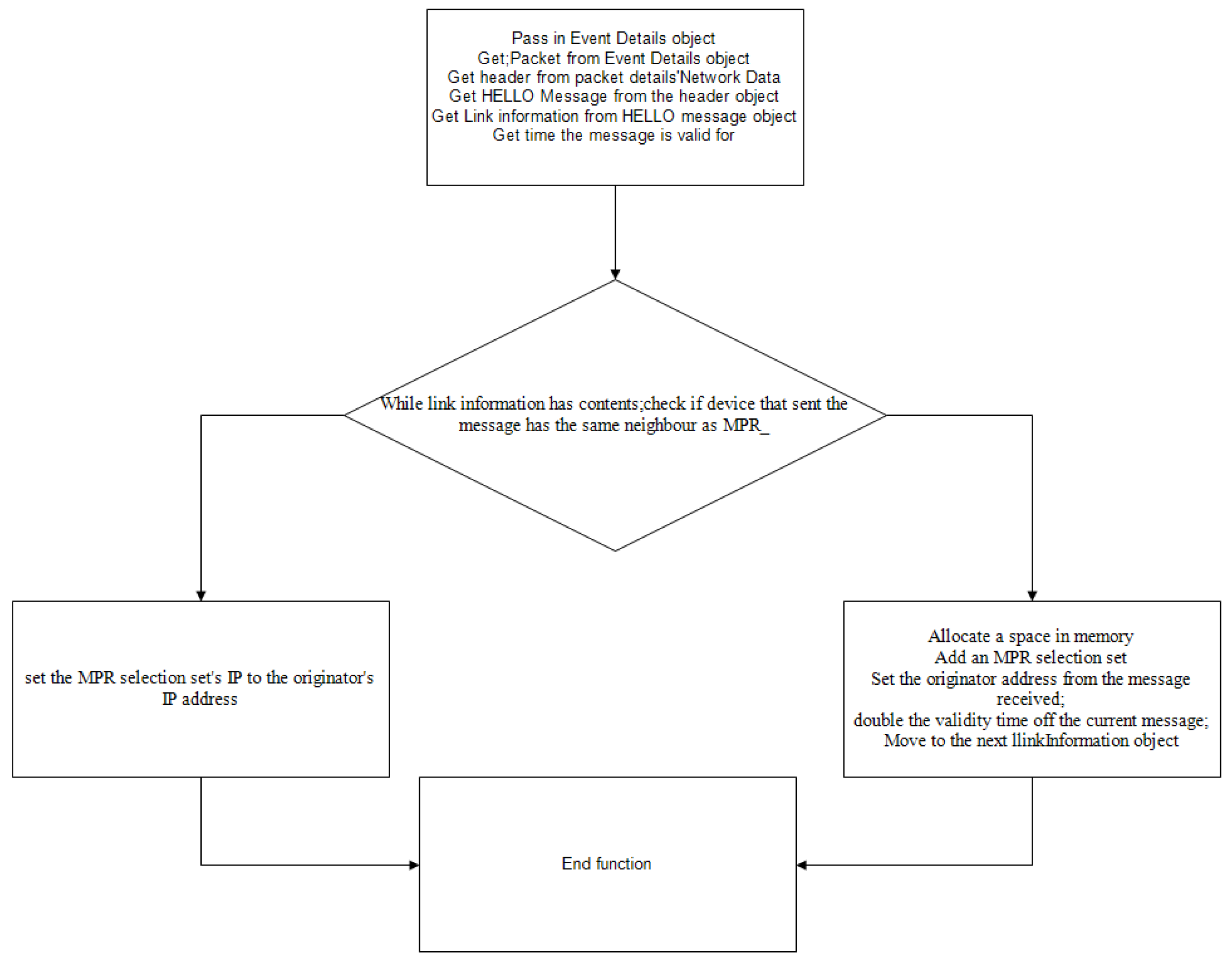
4.7.2. fn_NetSim_Malicious1_OLSR_PopulateMPRSelectorSet ()
4.7.3. fn_NetSim_OLSR_MaliciousRouteAddToCache ()
4.7.4. fn_NetSim_OLSR_MaliciousProcessSourceRouteOption ()
4.8. Intrusion Detection System
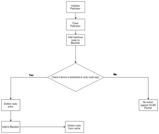
4.8.1. Watchdog
4.8.2. Watchdog Code Flow
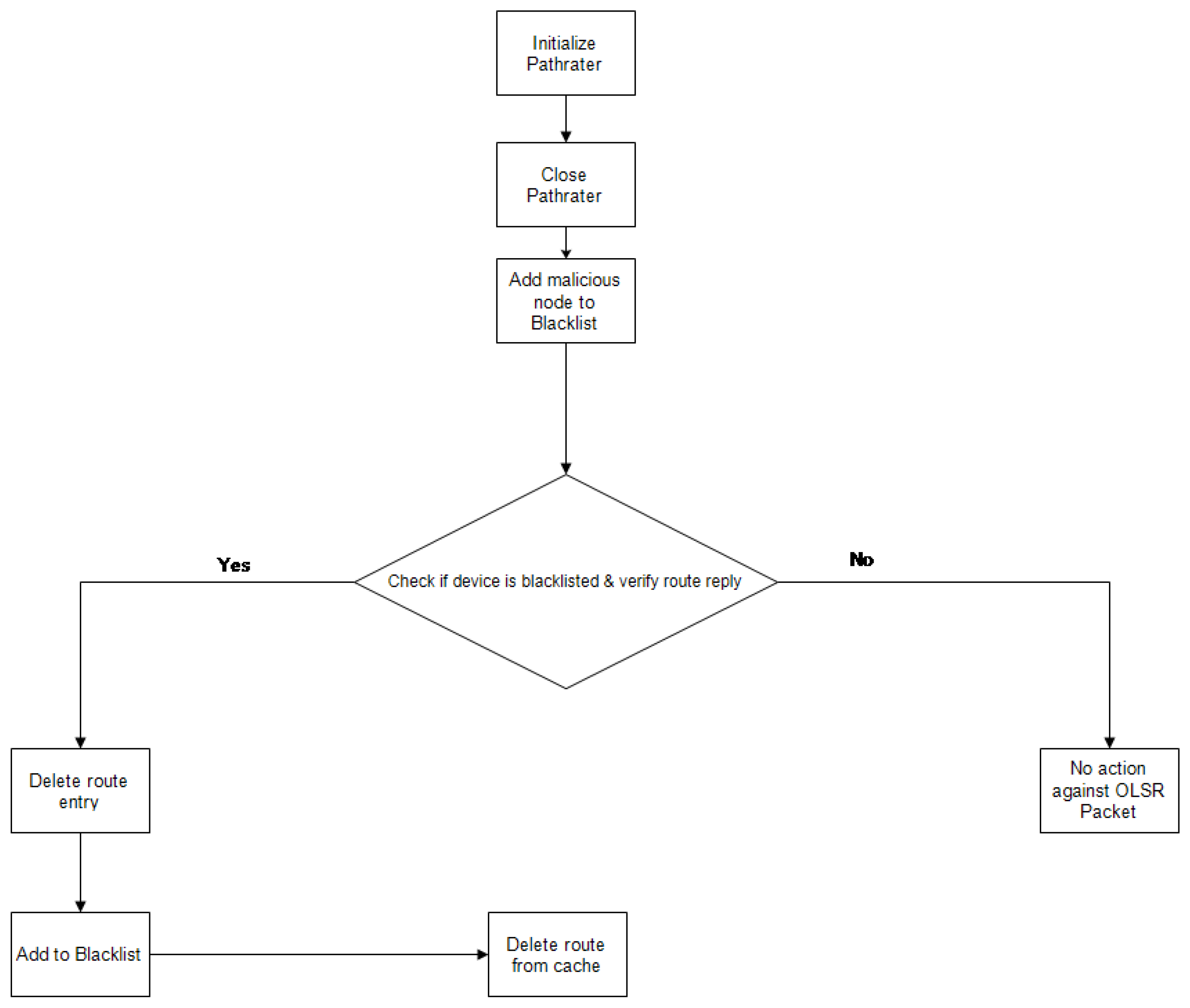
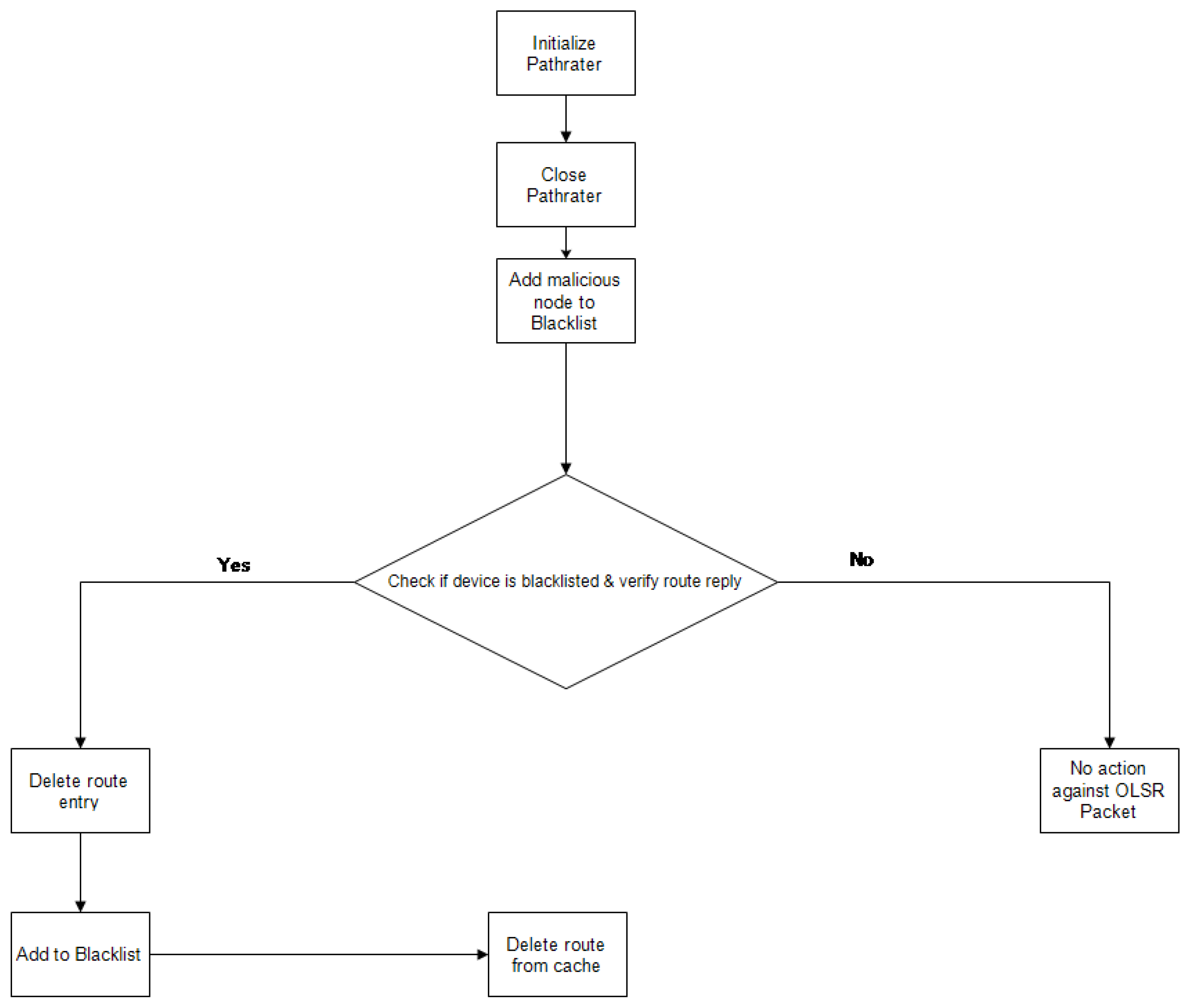
4.9. Pathrater
4.10. Simulation Parameters
QoS Measures
5. Results and Discussion
5.1. Simulation
5.1.1. Throughput Performance Analysis
5.1.2. Delay Performance Analysis
5.1.3. Jitter Performance Analysis
5.2. Simulation 2: Performance Evaluation under Average Density Nodes Scenario (49 Nodes)
5.2.1. Throughput Performance Analysis
5.2.2. Delay Performance Analysis
5.2.3. Discussion for Jitter
5.3. Simulation 3: Performance Evaluation under High-Density Nodes Scenario (100 Nodes)
5.3.1. Throughput Performance Analysis
5.3.2. Delay Performance Analysis
5.3.3. Jitter Performance Analysis
6. Conclusions
Author Contributions
Funding
Institutional Review Board Statement
Informed Consent Statement
Data Availability Statement
Acknowledgments
Conflicts of Interest
References
- Goyal, P.; Parmar, V.; Rishi, R. Manet: Vulnerabilities, challenges, attacks, application. IJCEM Int. J. Comput. Eng. Manag. 2011, 11, 32–37. [Google Scholar]
- Islam, M.S.; Riaz, A.; Tariqu, M. Performance analysis of the routing protocols for video streaming over mobile ad hoc networks. Int. J. Comput. Netw. Commun. 2012, 4, 133–150. [Google Scholar]
- Delgado, G.D.; Frías, V.C.; Igartua, M.A. Video-streaming transmission with qos over cross-layered ad hoc networks. In Proceedings of the 2006 International Conference on Software in Telecommunications and Computer Networks, Split, Croatia, 29 September–1 October 2006; pp. 102–106. [Google Scholar]
- Lindeberg, M.; Kristiansen, S.; Plagemann, T.; Goebel, V. Challenges and techniques for video streaming over mobile ad hoc networks. Multimed. Syst. 2011, 17, 51–82. [Google Scholar] [CrossRef]
- Baiad, R.; Alhussein, O.; Otrok, H.; Muhaidat, S. Novel cross layer detection schemes to detect blackhole attack against QoS-OLSR protocol in VANET. Veh. Commun. 2016, 5, 9–17. [Google Scholar] [CrossRef]
- Sharma, S.; Mahajan, M. Security mechanisms for mitigating multiple black hole attack in Manets. IJISE Int. J. Innov. Sci. Eng. Technol. 2015, 2, 582–588. [Google Scholar]
- Sahu, Y.; Rizvi, M.; Kapoor, R. Intruder detection mechanism against DoS attack on OLSR. In Proceedings of the 2016 Fifth International Conference on Eco-friendly Computing and Communication Systems (ICECCS), Bhopal, India, 8–9 December 2016; pp. 99–103. [Google Scholar]
- Khan, M.S.; Khan, M.I.; Khalid, O.; Azim, M.; Javaid, N. MATF: A multi-attribute trust framework for MANETs. EURASIP J. Wirel. Commun. Netw. 2016, 2016, 197. [Google Scholar] [CrossRef] [Green Version]
- Monica, L.L. Evaluation of attacks using different parameters based on their performance. Evaluation 2018, 1, 106–110. [Google Scholar]
- Deebak, B.D.; Al-Turjman, F. A hybrid secure routing and monitoring mechanism in IoT-based wireless sensor networks. Ad Hoc Netw. 2020, 97, 102022. [Google Scholar]
- Sekaran, R.; Goddumarri, S.N.; Kallam, S.; Ramachandran, M.; Patan, R.; Gupta, D. 5G integrated spectrum selection and spectrum access using AI-based frame work for IoT based sensor networks. Comput. Netw. 2021, 186, 107649. [Google Scholar] [CrossRef]
- Raghav, R.S.; Thirugnansambandam, K.; Anguraj, D.K. Beeware routing scheme for detecting network layer attacks in wireless sensor networks. Wirel. Pers. Commun. 2020, 112, 2439–2459. [Google Scholar] [CrossRef]
- Linares-Espinós, E.; Hernández, V.; Domínguez-Escrig, J.; Fernández-Pello, S.; Hevia, V.; Mayor, J.; Padilla-Fernández, B.; Ribal, M.J. Metodología de una revisión sistemática. Actas Urológicas Españolas 2018, 42, 499–506. [Google Scholar] [CrossRef] [PubMed]
- Dooley, K. Simulation research methods. Companion Organ. 2002, 829–848. [Google Scholar]
- Kothari, C.R. Research Methodology: Methods and Techniques; New Age International: New Delhi, India, 2004. [Google Scholar]
- Law, A.; Kelton, W. Simulation Modeling and Analysis; McGraw-Hill Company: New York, NY, USA, 1982. [Google Scholar]
- Saifuddin, K.M.; Ali, A.J.B.; Ahmed, A.S.; Alam, S.S.; Ahmad, A.S. Watchdog and pathrater based intrusion detection system for MANET. In Proceedings of the 2018 4th International Conference on Electrical Engineering and Information & Communication Technology (iCEEiCT), Dhaka, Bangladesh, 13–15 September 2018; pp. 168–173. [Google Scholar]
- Appandairaj, P.; Kannan, K. Software-defined multilayered admission control for quality of service assurance in mobile ad-hoc networks. Wirel. Commun. Mob. Comput. 2020, 2020, 2989751. [Google Scholar] [CrossRef]
- Phakathi, T.; Lugayizi, F.; Esiefarienrhe, M. Quality of service-aware security framework for mobile ad hoc networks using optimized link state routing protocol. arXiv 2020, arXiv:2010.01852. [Google Scholar]
- Moad, D.; Djahel, S.; Naït-Abdesselam, F. Improving the quality of service routing in OLSR protocol. In Proceedings of the 2012 International Conference on Communications and Information Technology (ICCIT), Hammamet, Tunisia, 26–28 June 2012; pp. 314–319. [Google Scholar]
- Yu, X.; Navaratnam, P.; Moessner, K. Resource reservation schemes for IEEE 802.11-based wireless networks: A survey. IEEE Commun. Surv. Tutor. 2012, 15, 11–29. [Google Scholar]
- Hou, C.; Xu, Z.; Jia, W.-K.; Cai, J.; Li, H. Improving aerial image transmission quality using trajectory-aided OLSR in flying ad hoc networks. EURASIP J. Wirel. Commun. Netw. 2020, 2020, 140. [Google Scholar] [CrossRef]
- Suman, S.K. File Exchange. 2020. Available online: https://www.tetcos.com/file-exchange.html (accessed on 11 March 2021).
- Kumar, D.A.; Venugopalan, S. Intrusion detection systems: A review. Int. J. Adv. Res. Comput. Sci. 2017, 8. [Google Scholar] [CrossRef]
- Singh, G.; Cheema, K.A.; Kapoor, N. Performance evaluation of routing protocol in internet of things using netsim. Int. J. Adv. Res. Comput. Sci. 2017, 8, 856–859. [Google Scholar]




















| Article | Contributions | Limitations |
|---|---|---|
| Baiad, et al. [5] | Proposed a novel cross-layer cooperative scheme for detecting blackhole attacks targeting the QoS of OLSR in VANETs. They implemented an IDS that includes a pathrater and a watchdog between MAC and network layers. At the application layer, the AES algorithm is implemented as an additional security measure. | Their techniques focused on blackhole attack, unlike our research, which deals with sinkhole attack. Both studies used a cross-layer approach though our research involves more layers’ interactions and more sensor node security was implemented in our research. |
| Sharma and Mahajan [6] | The authors used an intrusion detection system AODV and a watchdog AODV scheme to simulate a blackhole attack in MANETs and its effects | Although IDS was implemented, it was based on trust network state information. The IDS was not tested for sinkhole attacks but blackhole attacks. |
| Sahu, Rizvi, and Kapoor [7] | Proposed an infiltrator detection system for node isolation attacks (DoS) against OLSR. The proposed solution is based on identifying the false information with HELLO message using the infiltrator identification system. | Only tested for 3 mobile node-scenario and two QoS measures. Three node-scenario is quite inadequate when a complex network is involved with several nodes. In our research, we experimented with 16, 49, and 100 nodes. |
| Khan et al. [8] | Proposed a multi-attribute trust framework for MANETs (MATF). The framework was designed to minimize bootstrapping time and also to tackle selective behavior. | The aspect of QoS was not a factor in their evaluation process and it is central to our research work. |
| Monica et al. [9] | Their work analyzed, simulated, and performed a comparative study of three different attacks, namely, DoS, black hole, and wormhole based on many parameters. The comparison was for their packet delivery ratio (PDR), end-to-end delay, and throughput. | This work was however not evaluated for sinkhole attacks. |
| Deebak et al. [10] | They developed a secured routing and intrusion detection model using OLSR and AOMDV protocols. Their scheme works periodically and reactively. | Although it is for a complex network, there is absence of node coordination. |
| Sekaran et al. [11] | The authors developed an AI framework for IoT-based sensor networks that is capable of detecting DOS, misrouting, and identifying theft using special space raising devices. | This nature of the network creates data and network vulnerability and it is not specific to sinkhole attack. |
| Raghav et al. [12] | They developed a linear and static trust-based routing scheme that can detect varieties of attack using sensor nodes. | Their scheme is incapable of detecting attacks on multi-hop networks and changes in temperatures of sensors nodes. |
| Parameters | Value(s) |
|---|---|
| Simulator | NetSim Standard v12.1 |
| Application protocols | OLSR |
| Grid length | 1000 m × 1000 m |
| Simulation time | 100 s |
| Traffic type | Video |
| QoS class | rtPS (real-time polling service) |
| Node movement model | Random waypoint |
| Trajectory | Random |
| Transport protocol | UDP |
| Speed | 50 km/h |
| Refresh interval | 2 s |
| Encryption algorithm | Advanced Encryption Standard |
| Node density | 16, 49, 100 |
Publisher’s Note: MDPI stays neutral with regard to jurisdictional claims in published maps and institutional affiliations. |
© 2022 by the authors. Licensee MDPI, Basel, Switzerland. This article is an open access article distributed under the terms and conditions of the Creative Commons Attribution (CC BY) license (https://creativecommons.org/licenses/by/4.0/).
Share and Cite
Esiefarienrhe, B.M.; Phakathi, T.; Lugayizi, F. Node-Based QoS-Aware Security Framework for Sinkhole Attacks in Mobile Ad-Hoc Networks. Telecom 2022, 3, 407-432. https://doi.org/10.3390/telecom3030022
Esiefarienrhe BM, Phakathi T, Lugayizi F. Node-Based QoS-Aware Security Framework for Sinkhole Attacks in Mobile Ad-Hoc Networks. Telecom. 2022; 3(3):407-432. https://doi.org/10.3390/telecom3030022
Chicago/Turabian StyleEsiefarienrhe, Bukohwo Michael, Thulani Phakathi, and Francis Lugayizi. 2022. "Node-Based QoS-Aware Security Framework for Sinkhole Attacks in Mobile Ad-Hoc Networks" Telecom 3, no. 3: 407-432. https://doi.org/10.3390/telecom3030022
APA StyleEsiefarienrhe, B. M., Phakathi, T., & Lugayizi, F. (2022). Node-Based QoS-Aware Security Framework for Sinkhole Attacks in Mobile Ad-Hoc Networks. Telecom, 3(3), 407-432. https://doi.org/10.3390/telecom3030022

