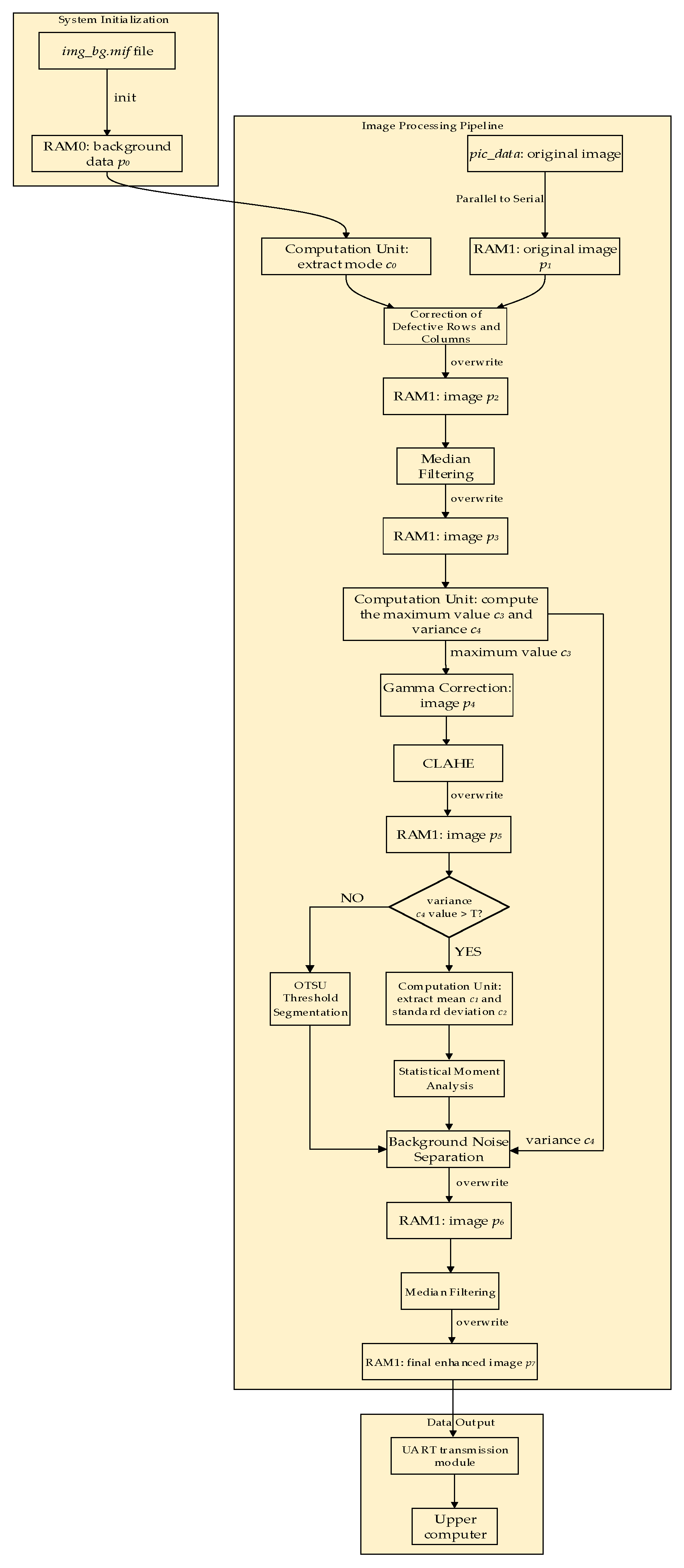
Image Enhancement Algorithm and FPGA Implementation for High-Sensitivity Low-Light Detection Based on Carbon-Based HGFET
Abstract
Share and Cite
Cao, Y.; Zhang, Y.; Chen, Z.; Lin, D.; Chen, C.; Chen, L.; Jiang, J. Image Enhancement Algorithm and FPGA Implementation for High-Sensitivity Low-Light Detection Based on Carbon-Based HGFET. Electron. Mater. 2025, 6, 23. https://doi.org/10.3390/electronicmat6040023
Cao Y, Zhang Y, Chen Z, Lin D, Chen C, Chen L, Jiang J. Image Enhancement Algorithm and FPGA Implementation for High-Sensitivity Low-Light Detection Based on Carbon-Based HGFET. Electronic Materials. 2025; 6(4):23. https://doi.org/10.3390/electronicmat6040023
Chicago/Turabian StyleCao, Yi, Yuyan Zhang, Zhifeng Chen, Dongyi Lin, Chengying Chen, Liming Chen, and Jianhua Jiang. 2025. "Image Enhancement Algorithm and FPGA Implementation for High-Sensitivity Low-Light Detection Based on Carbon-Based HGFET" Electronic Materials 6, no. 4: 23. https://doi.org/10.3390/electronicmat6040023
APA StyleCao, Y., Zhang, Y., Chen, Z., Lin, D., Chen, C., Chen, L., & Jiang, J. (2025). Image Enhancement Algorithm and FPGA Implementation for High-Sensitivity Low-Light Detection Based on Carbon-Based HGFET. Electronic Materials, 6(4), 23. https://doi.org/10.3390/electronicmat6040023

