Optimal Planning of Electric Vehicle Charging Stations with DSTATCOM and PV Supports Using Metaheuristic Optimization
Abstract
1. Introduction
- Novel application of the Starfish Optimization Algorithm (SFOA) to distribution systems, simultaneously coordinating photovoltaic (PV) units, electric vehicle charging stations (EVCSs), and DSTATCOM devices within a unified multi-objective optimization framework.
- Integrated optimization strategy that reduces system losses, enhances PV hosting capacity, and improves EVCS power delivery, demonstrating the versatility of SFOA in addressing conflicting operational goals.
- Innovative siting and sizing methodology for PV units, EVCSs, and DSTATCOM reactive power support, enabling optimal deployment and operation under realistic distribution system constraints.
- Extensive case study validation, analyzing different EVCS penetration levels over 24 h operational horizons, and providing new insights into system stability and efficiency under dynamic load and generation conditions.
- The SFOA outperforms different optimization algorithms, including FPA, HHO, MVO, SMA, SSA, and PSO.
2. System Modeling
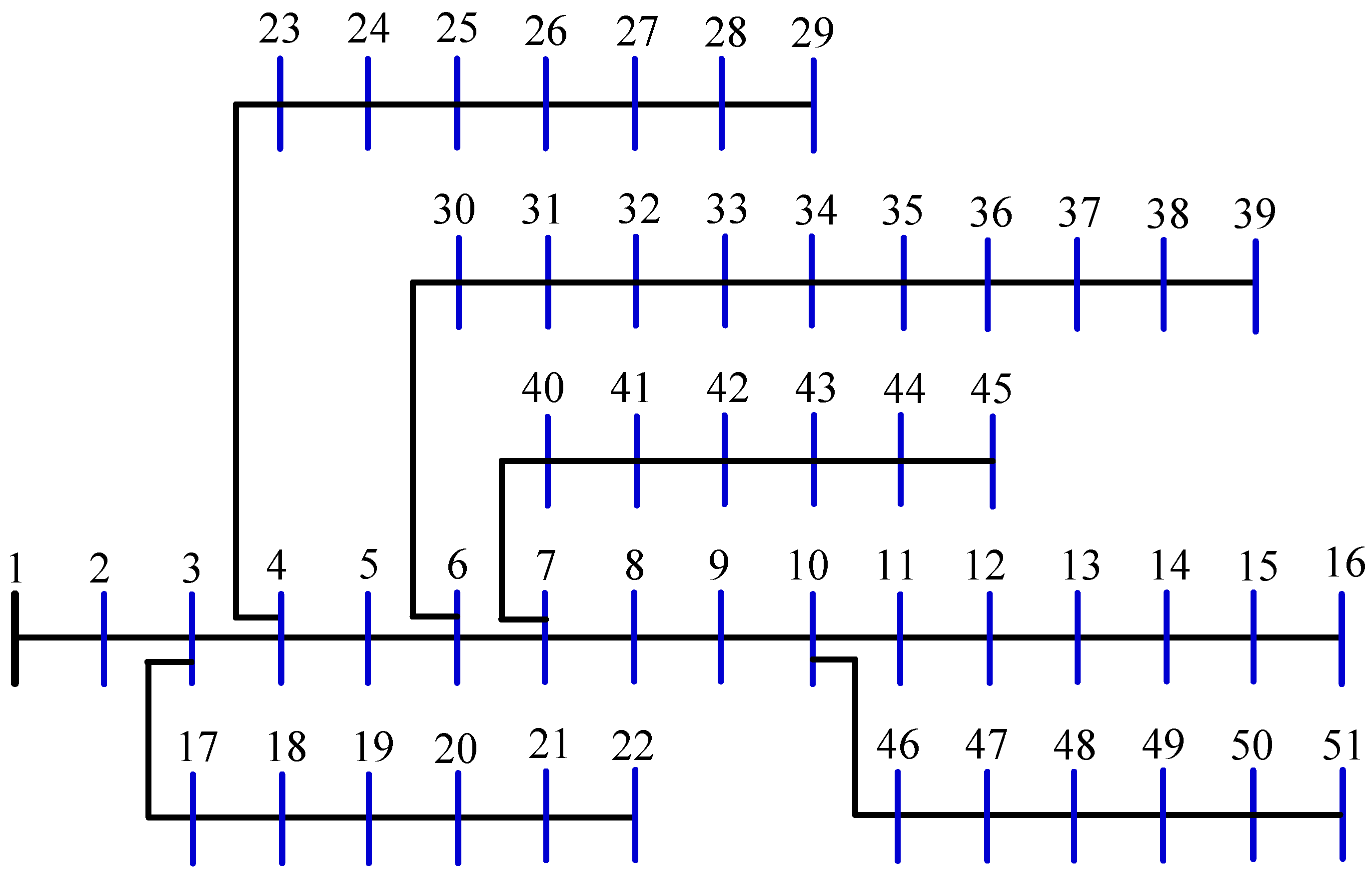
2.1. Modeling of Distribution Systems
2.2. Modeling of Photovoltaics
2.3. Modeling of DSTATCOM
2.4. Modeling of EVCS
3. Problem Formulation
3.1. Objective Functions
3.2. Applied Constraints
3.3. Starfish Optimization Algorithm (SFOA)
4. Simulation Results
4.1. Statistical Comparison of SFOA with Benchmarks
4.2. Locating EVCS, DSTATCOM, and PV Devices
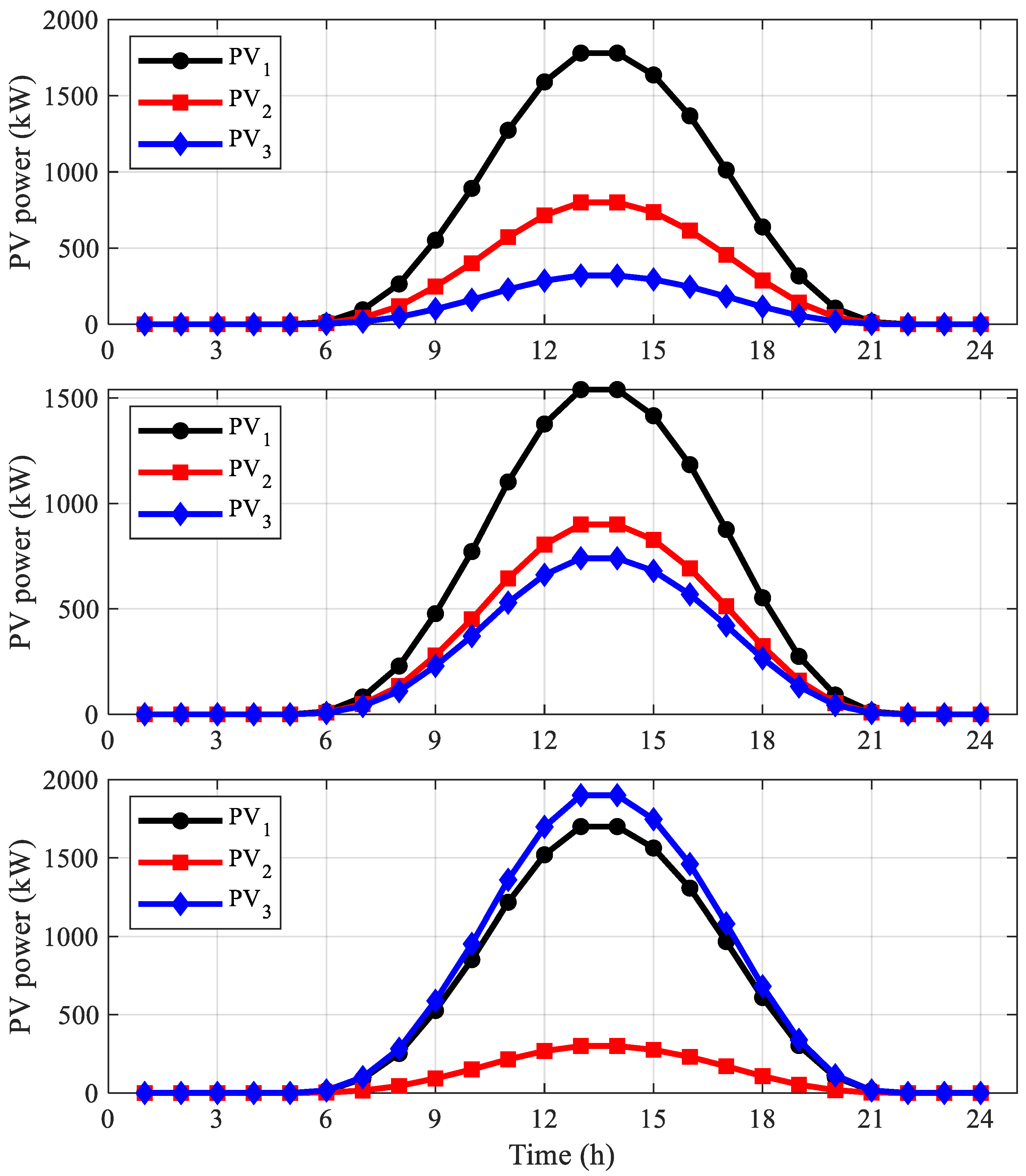
4.3. System Performance During 24 h
4.4. Comparison of the System Performance During the Different Case Studies
5. Conclusions
Funding
Data Availability Statement
Conflicts of Interest
Abbreviations
| Symbol | Definition | Symbol | Definition |
| CB | Battery capacity | PV | Photovoltaic unit |
| DSC | DSTATCOM | q | Electron charge |
| EEV(t) | Energy of EV at time t | Qdn | Demand reactive power at bus n |
| EV | Electric vehicle | QDSC | Reactive power supplied by a DSC |
| EVCS | Electric vehicle charging station | QDSC,max | Maximum DSC reactive power |
| fO1 | First objective function | QDSC,min | Minimum DSC reactive power |
| fO2 | Second objective function | Ql,mn | Reactive loss of branch m-n |
| fO3 | Third objective function | Qm | Reactive outflow power at bus m |
| fOT | Total objective function | Qn | Reactive outflow power at bus n |
| Ib | Branch current | QTL | Total reactive loss |
| IL,max | The branch current maximum limit | Rb | Branch resistance |
| Isc(t) | Short circuit (s.c.) current | Rs | Module series resistance |
| Isc,STC | Standard test conditions s.c. current | rs(t) | Standardized module series resistance |
| k | Boltzmann constant | s | Solar irradiance at time t |
| k1-k3 | Objective coefficients | Ta(t) | Module ambient temperature |
| ki | Temperature coefficient of s.c. current | Tc(t) | Module temperature at time t |
| kv | Temperature coefficient of o.c. voltage | VL,max | The voltage maximum limit |
| n | Ideality factor equals 1 | VL,min | The voltage minimum limit |
| Nb | Number of branches | Vm | Voltage of bus m |
| nEV | Number of EVs in a station | Vn | Voltage of bus n |
| nEV,max | Maximum number of EVs per station | Voc(t) | Open circuit (o.c.) voltage |
| nEV,min | Minimum number of EVs per station | Voc,STC | o.c. voltage at STC condition |
| NOCT | Normalized operating cell temperature | Vsh | Coupling transformer shunt voltage |
| nPV | Number of PV units in a site | Xb | Branch reactance |
| nPV,max | Maximum number of PVs per site | Xct | Reactance of the coupling transformer |
| nPV,min | Minimum number of PVs per site | Gamma function | |
| Pdn | Demand power at bus n | Time step | |
| PEV(t) | EV power at time t | Fill factor at time t | |
| PEVCS | Demand power of the EVCS | Beta pdf parameter | |
| PEVCS(t) | Total power of EVCS at time t | ω | Beta pdf parameter |
| Pl,mn | Power loss of branch m-n | σ | Standard deviation of irradiance s |
| Pm | Active outflow power at bus m | μ | Mean value of irradiance s |
| Pn | Active outflow power at bus n | Controlled o.c. voltage | |
| PPV(t) | Output power | Ideal fill factor at time t | |
| PTL | Total real power loss | Charging efficiency | |
| SFOA | Starfish optimization algorithm | Discharging efficiency | |
| TVD | Total voltage deviation | DNO | Distribution system operator |
| pu | Per unit | DG | Distributed generation |
| DSTATCOM | Distribution Static Synchronous Compensator | Idn | Demand current at node n |
| IEVCS | Current drawn by the EVCS | Inr | Current of branch n-r, r is the following node number |
| IPV | Current supplied by PV | IDSC | Current supplied by the FDSC |
| Imn | Current of branch m-n | Zmn | Impedance of branch m-n |
References
- Sayed, K.; Elsayed, M.M.; Mohamed, A.; Eid, A. Key performance indicators for resiliency assessment in power systems with renewable energy and electric vehicles integration. Renew. Sustain. Energy Rev. 2026, 225, 116135. [Google Scholar] [CrossRef]
- Eid, A. Cost-based analysis and optimization of distributed generations and shunt capacitors incorporated into distribution systems with nonlinear demand modeling. Expert Syst. Appl. 2022, 198, 116844. [Google Scholar] [CrossRef]
- Adepoju, G.A.; Salimon, S.A.; Adebayo, I.G.; Adewuyi, O.B. Impact of DSTATCOM penetration level on technical benefits in radial distribution network. e-Prime-Adv. Electr. Eng. Electron. Energy 2024, 7, 100413. [Google Scholar] [CrossRef]
- Eid, A.; Kamel, S.; Abualigah, L. Marine predators algorithm for optimal allocation of active and reactive power resources in distribution networks. Neural Comput. Appl. 2021, 33, 14327–14355. [Google Scholar] [CrossRef]
- Meng, Q.; Hussain, S.; He, Y.; Lu, J.; Guerrero, J.M. Multi-timescale stochastic optimization for enhanced dispatching and operational efficiency of electric vehicle photovoltaic charging stations. Int. J. Electr. Power Energy Syst. 2025, 172, 111096. [Google Scholar] [CrossRef]
- Verma, H.K.; Gupta, N.; Agrawal, P.K.; Niazi, K.R.; Swarnkar, A. EV charging strategies for office parking lots to relieve local grids. Sustain. Energy Grids Netw. 2025, 44, 101942. [Google Scholar] [CrossRef]
- Abdelhady, S.; Al-Hinai, N.; Shaban, A. Optimal design and techno-economic feasibility of PV systems integrated with residential EV charging for Omani households. Renew. Energy 2026, 256, 124323. [Google Scholar] [CrossRef]
- Božiková, M.; Madola, V.; Bilčík, M.; Cviklovič, V. A hybrid ANN-transfer function framework for multi-dimensional PV tilt angle optimization. Energy Convers. Manag. X 2025, 28, 101216. [Google Scholar] [CrossRef]
- Libra, M.; Beránek, V.; Sedláček, J.; Poulek, V.; Tyukhov, I.I. Roof photovoltaic power plant operation during the solar eclipse. Sol. Energy 2016, 140, 109–112. [Google Scholar] [CrossRef]
- Ali, J.S.; Qiblawey, Y.; Alassi, A.; Massoud, A.M.; Muyeen, S.M.; Abu-Rub, H. Power System Stability With High Penetration of Renewable Energy Sources: Challenges, Assessment, and Mitigation Strategies. IEEE Access 2025, 13, 39912–39934. [Google Scholar] [CrossRef]
- Sankhwar, P. Evaluation of transition to 100% electric vehicles (EVs) by 2052 in the United States. Sustain. Energy Res. 2024, 11, 35. [Google Scholar] [CrossRef]
- Eid, A.; Abdel-Salam, M. Management of electric vehicle charging stations in low-voltage distribution networks integrated with wind turbine–battery energy storage systems using metaheuristic optimization. Eng. Optim. 2023, 56, 1335–1360. [Google Scholar] [CrossRef]
- Hamadneh, T.; Alsayyed, O.; Batiha, B.; Barhoumi, E.M.; Kamarposhti, M.A.; Haghighi, H.; Thounthong, P.; Colak, I. Optimal energy management of distributed generation resources in a microgrid under various load and solar irradiance conditions using the artificial bee colony algorithm. Sci. Rep. 2025, 15, 31097. [Google Scholar] [CrossRef] [PubMed]
- Jagtap, K.M.; Bakhsh, F.I.; Kuppusamy, R.; Teekaraman, Y. Optimal operation of electric vehicle charging stations with solar and wind energy systems in distribution network using JAYA algorithm. Ain Shams Eng. J. 2025, 16, 103712. [Google Scholar] [CrossRef]
- Nandini, K.K.; Jayalakshmi, N.S. A combined approach to evaluate power quality and grid dependency by solar photovoltaic based electric vehicle charging station using hybrid optimization. J. Energy Storage 2024, 84, 110967. [Google Scholar] [CrossRef]
- Belbachir, N.; Zellagui, M.; Settoul, S.; El-Bayeh, C.Z.; El-Sehiemy, R.A. Multi Dimension-Based Optimal Allocation of Uncertain Renewable Distributed Generation Outputs with Seasonal Source-Load Power Uncertainties in Electrical Distribution Network Using Marine Predator Algorithm. Energies 2023, 16, 1595. [Google Scholar] [CrossRef]
- Hsu, C.; Ved, A.; Ezhilarasan, G.; Yadav, A.; Rameshbabu, A.; Alkhayyat, A.; Aulakh, D.; Choudhury, S.; Sunori, S.K.; Khorasaninasab, A. Multi-Objective Particle Swarm Optimization Algorithm for Optimal Placement of Electric Vehicle Charging Stations in Distribution System. Energy Sci. Eng. 2025, 13, 4991–5007. [Google Scholar] [CrossRef]
- Sathieshkumar, S.; Santhosh, T.K.; Prabaharan, N.; Govindaraju, C. Charging Station Sizing and Placement for EV Docking Station in Smart Grid. Int. J. Energy Res. 2025, 2025, 9520314. [Google Scholar] [CrossRef]
- Wu, Y.; Aziz, S.M.; Haque, M.H.; Kauschke, T. Comprehensive Assessment of Electric Vehicle Charging Impact on Distribution Networks: Integrating Diversity in Fleet and Electricity Tariffs. IEEE Access 2025, 13, 112686–112702. [Google Scholar] [CrossRef]
- Maghami, M.R. The role of solar energy in mitigating the impact of EV charging modes on distribution networks. Results Eng. 2025, 27, 106009. [Google Scholar] [CrossRef]
- Vali, A.K.; Varma, P.S.; Reddy, C.R.; Alanazi, A.; Elrashidi, A. Deep-Learning-Based Controller for Parallel DSTATCOM to Improve Power Quality in Distribution System. Energies 2025, 18, 4902. [Google Scholar] [CrossRef]
- Saw, B.K.; Bohre, A.K. Solar Integrated DSTATCOM based Charging-Stations Planning for EVs addressing Sustainable Development Goals: Techno-Economic and Environmental. IEEE Trans. Ind. Appl. 2025; early access. [Google Scholar] [CrossRef]
- Saxena, N.K. Reactive Power Optimization Using Firefly Algorithm for Dispersed Electric Vehicles Charging Stations in Radial Distribution System. Electrica 2025, 25, 1–13. [Google Scholar] [CrossRef]
- Bolaños, R.I.; Pinto Vega, H.; Grisales-Noreña, L.F.; Montoya, O.D.; Hernández, J.C. Intelligent Active and Reactive Power Management for Wind-Based Distributed Generation in Microgrids via Advanced Metaheuristic Optimization. Appl. Syst. Innov. 2025, 8, 87. [Google Scholar] [CrossRef]
- Pareja, L.A.G.; Carmona, O.G.; López-Lezama, J.M. A MILP Model for Simultaneous Optimal Placement, Sizing, and Operation of PV Distributed Generation and D-STATCOMs in Distribution Systems. IEEE Access 2025, 13, 149947–149964. [Google Scholar] [CrossRef]
- Tolba, M.A.; Houssein, E.H.; Ali, M.H.; Hashim, F.A. A New Robust Modified Capuchin Search Algorithm for the Optimum Amalgamation of DSTATCOM in Power Distribution Networks; Springer: London, UK, 2024; Volume 36, ISBN 0123456789. [Google Scholar]
- Ouali, S.; Cherkaoui, A. An Improved Backward/Forward Sweep Power Flow Method Based on a New Network Information Organization for Radial Distribution Systems. J. Electr. Comput. Eng. 2020, 2020, 5643410. [Google Scholar] [CrossRef]
- Kawambwa, S.; Mwifunyi, R.; Mnyanghwalo, D.; Hamisi, N.; Kalinga, E.; Mvungi, N. An improved backward/forward sweep power flow method based on network tree depth for radial distribution systems. J. Electr. Syst. Inf. Technol. 2021, 8, 7. [Google Scholar] [CrossRef]
- Toghranegar, S.; Rabiee, A.; Mohseni-Bonab, S.M. Increasing Unbalanced Distribution Network’s Hosting Capacity for Distributed Energy Resources by Voltage Regulators. IEEE Access 2023, 11, 22664–22679. [Google Scholar] [CrossRef]
- Syahbani, M.A.; Ramli, M.A.M.; Megantoro, P.; Ardiansyah, A.; Cahyani, I.D.; Dinata, N.F.P.; Firmansyah, R.; Zohri, M.; Budiman, F.N. Performance enhancement of grid-forming inverter-controlled PV systems: A comparative study with and without battery energy storage under intermittent and unbalanced load conditions. Results Eng. 2025, 27, 105980. [Google Scholar] [CrossRef]
- Ansari, M.M.; Guo, C.; Shaikh, M.; Chopra, N.; Yang, B.; Pan, J.; Zhu, Y.; Huang, X. Considering the uncertainty of hydrothermal wind and solar-based DG. Alexandria Eng. J. 2020, 59, 4211–4236. [Google Scholar] [CrossRef]
- Eid, A.; Kamel, S.; Abdel-mawgoud, H. Shunt Reactive Compensations for Distribution Network Optimization Ahmad. In Advanced Control & Optimization Paradigms for Energy System Operation and Management, 1st ed.; Pal, K., Tripathi, S.M., Pandey, S., Eds.; River Publishers: Gistrup, Denmark, 2023; Chapter 5; pp. 109–135. ISBN 9781003337003. [Google Scholar]
- Eid, A.; Kamel, S.; Zawbaa, H.M.; Dardeer, M. Improvement of active distribution systems with high penetration capacities of shunt reactive compensators and distributed generators using Bald Eagle Search. Ain Shams Eng. J. 2022, 13, 101792. [Google Scholar] [CrossRef]
- Nadjemi, O.; Nacer, T.; Hamidat, A.; Salhi, H. Optimal hybrid PV/wind energy system sizing: Application of cuckoo search algorithm for Algerian dairy farms. Renew. Sustain. Energy Rev. 2017, 70, 1352–1365. [Google Scholar] [CrossRef]
- Zhong, C.; Li, G.; Meng, Z.; Li, H.; Yildiz, A.R.; Mirjalili, S. Starfish optimization algorithm (SFOA): A bio-inspired metaheuristic algorithm for global optimization compared with 100 optimizers. Neural Comput. Appl. 2025, 37, 3641–3683. [Google Scholar] [CrossRef]
- Gampa, S.R.; Das, D. Optimum placement and sizing of DGs considering average hourly variations of load. Int. J. Electr. Power Energy Syst. 2015, 66, 25–40. [Google Scholar] [CrossRef]














| Algorithm | Minimum | Average | Worst | Median | Std | % Reduction |
|---|---|---|---|---|---|---|
| SFOA | 72.784 | 72.824 | 73.671 | 72.784 | 0.169 | -- |
| FPA | 74.014 | 76.953 | 80.242 | 76.925 | 1.522 | 5.37% |
| HHO | 73.042 | 79.807 | 89.988 | 79.257 | 3.921 | 8.76% |
| MVO | 72.784 | 73.655 | 78.452 | 72.784 | 1.982 | 1.13% |
| SMA | 72.784 | 74.184 | 78.452 | 72.784 | 2.363 | 1.83% |
| SSA | 72.784 | 74.081 | 86.855 | 72.784 | 3.704 | 1.69% |
| PSO | 72.784 | 73.125 | 77.891 | 72.784 | 1.296 | 3.06% |
| Algorithm | Minimum | Average | Worst | Median | Std | % Reduction |
|---|---|---|---|---|---|---|
| SFOA | 69.395 | 69.398 | 69.417 | 69.395 | 0.007 | -- |
| FPA | 70.585 | 72.179 | 73.421 | 72.253 | 0.726 | 3.86% |
| HHO | 69.924 | 73.999 | 80.488 | 72.677 | 3.19 | 6.23% |
| MVO | 69.395 | 70.124 | 73.052 | 69.539 | 1.176 | 1.04% |
| SMA | 69.395 | 69.739 | 71.611 | 69.528 | 0.656 | 0.49% |
| SSA | 69.395 | 71.15 | 78.041 | 70.144 | 2.056 | 2.47% |
| PSO | 69.395 | 70.644 | 74.457 | 70.127 | 1.446 | 1.77% |
| Devices Parameters | 1 EVCS | 2 EVCSs | 3 EVCSs | |||
|---|---|---|---|---|---|---|
| Bus No. | Size (kW) | Bus No. | Size (kW) | Bus No. | Size (kW) | |
| EVCS | 4 | 616.25 | 44, 2 | 616.25, 616.25 | 47, 2, 41 | 616.25, 616.25, 616.25 |
| PV | 4, 43, 10 | 1787.10, 320.42, 808.44 | 46, 44, 4 | 732.51, 901.22, 1542.81 | 47, 4, 44 | 1889.91, 1689.10, 287.67 |
| DSTATCOM | 6, 49, 14 | 864.17, 199.08, 232.3 | 6, 46, 43 | 722.24, 435.03, 149.73 | 15, 48, 6 | 207.46, 246.66, 785.48 |
| System loss (kW) | 26.62 | 29.69 | 30.5 | |||
| Reactive loss (kVar) | 11.169 | 13.525 | 14.404 | |||
| TVD | 0.5045 | 0.52138 | 0.5584 | |||
| Minimum voltage, Vmin (pu) | 0.9786 | 0.9758 | 0.9763 | |||
| Parameter | Case 1 | Case 2 | Case 3 |
|---|---|---|---|
| Total active energy loss (kWh) | 980.53 | 1589.37 | 2779.12 |
| Total reactive energy loss (kVarh) | 814.57 | 1099.92 | 1991.02 |
| DSTATCOM reactive power (MVar) | 11.019 | 12.018 | 13.742 |
| Supplied utility energy (MVA) | 12.800 | 13.854 | 18.248 |
| PV supplied energy (MWh) | 21.728 | 23.826 | 29.221 |
| EVCS energy (MWh) | 12.411 | 19.503 | 37.233 |
| Maximum voltage (pu) | 1.0058 | 1.0207 | 1.0370 |
| Minimum voltage (pu) | 0.9355 | 0.9002 | 0.9003 |
| Average TVD (pu) | 1.083 | 1.255 | 1.679 |
| Maximum utility current (A) | 148.54 | 167.82 | 212.99 |
Disclaimer/Publisher’s Note: The statements, opinions and data contained in all publications are solely those of the individual author(s) and contributor(s) and not of MDPI and/or the editor(s). MDPI and/or the editor(s) disclaim responsibility for any injury to people or property resulting from any ideas, methods, instructions or products referred to in the content. |
© 2025 by the author. Licensee MDPI, Basel, Switzerland. This article is an open access article distributed under the terms and conditions of the Creative Commons Attribution (CC BY) license (https://creativecommons.org/licenses/by/4.0/).
Share and Cite
Eid, A. Optimal Planning of Electric Vehicle Charging Stations with DSTATCOM and PV Supports Using Metaheuristic Optimization. Modelling 2025, 6, 156. https://doi.org/10.3390/modelling6040156
Eid A. Optimal Planning of Electric Vehicle Charging Stations with DSTATCOM and PV Supports Using Metaheuristic Optimization. Modelling. 2025; 6(4):156. https://doi.org/10.3390/modelling6040156
Chicago/Turabian StyleEid, Ahmad. 2025. "Optimal Planning of Electric Vehicle Charging Stations with DSTATCOM and PV Supports Using Metaheuristic Optimization" Modelling 6, no. 4: 156. https://doi.org/10.3390/modelling6040156
APA StyleEid, A. (2025). Optimal Planning of Electric Vehicle Charging Stations with DSTATCOM and PV Supports Using Metaheuristic Optimization. Modelling, 6(4), 156. https://doi.org/10.3390/modelling6040156
