Preliminary Study on the Structure of Fungal Communities in Artificial Reef Areas in the Northern Yellow Sea
Abstract
1. Introduction
2. Materials and Methods
2.1. Sample Collection
2.2. Measurements of Environmental Factors
2.3. DNA Extraction and PCR Amplification
2.4. Statistical Analysis
3. Results
3.1. Environmental Factor Analysis of Seawater and Sediments
3.2. Alpha and Beta Diversity Analysis of Fungal Communities in Seawater and Sediments
3.3. Analysis of Fungal Community Composition and Structure
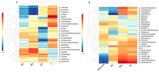
3.4. The Relationship Between Fungal Communities and Environmental Factors
4. Discussion
4.1. Environmental Physical and Chemical Factors in Different Artificial Reef Areas
4.2. Characterization of Fungal Community Composition
4.3. Impacts of Environmental Factors on Fungal Community Dynamics in Marine Ranching Areas
5. Conclusions
Author Contributions
Funding
Institutional Review Board Statement
Informed Consent Statement
Data Availability Statement
Conflicts of Interest
References
- Yang, H.S. Construction of marine ranching in China: Reviews and prospects. J. Fish. China 2016, 40, 1133–1140. [Google Scholar]
- Shuichi, K. Economic, ecological and genetic impacts of marine stock enhancement and sea ranching: A systematic review. Fish Fish. 2018, 19, 511–532. [Google Scholar]
- Yuan, H.; Chen, P. Current Situation, Problems and Countermeasures of Marine Ranching Development in Guangdong Province, China. Asian Agric. Res. 2022, 49, 141–154. [Google Scholar]
- Zhang, X.; Sun, D.; Zhang, X.; Yan, H. Regional ecological efficiency and future sustainable development of marine ranch in China: Anempirical research using DEA and system dynamics. Aquaculture 2021, 534, 736339. [Google Scholar] [CrossRef]
- Xu, S.; Gao, Y.; Li, F.; Cheng, H.; Liu, Q. Spatial distinction analysis on marine ranch development potential in coastal areas of China. IOP Conf. Ser. Earth Environ. Sci. 2021, 895, 64–73. [Google Scholar] [CrossRef]
- Qin, M.; Wang, X.; Du, Y.; Wan, X. Influencing factors of spatial variation of national marine ranching in China. Ocean. Coast. Manag. 2021, 199, 105407. [Google Scholar] [CrossRef]
- Liu, S.; Zhou, X.; Zeng, C.; Wan, X. Characterizing the development of Sea ranching in China. Rev. Fish Biol. Fish. 2022, 32, 783–803. [Google Scholar] [CrossRef]
- Rouse, S.; Porter, J.S.; Wilding, T.A. Artificial reef design affects benthic secondary productivity and provision of functional habitat. Ecol. Evol. 2020, 10, 2122–2130. [Google Scholar] [CrossRef]
- Zeng, L.; Tang, Z.Z.; Chen, P.M.; Yu, J.; Chen, G.B. Optimization of fishery resources assessment methods and ecological effects evaluation of artificial reefs. Mar. Biol. Res. 2021, 17, 72–85. [Google Scholar] [CrossRef]
- Pickering, H.; Whitmarsh, D.; Jensen, A. Artificial reefs as a tool to aid rehabilitation of coastal ecosystems: Investigating the potential. Mar. Pollut. Bull. 1999, 37, 505–514. [Google Scholar] [CrossRef]
- Higgins, E.; Metaxas, A.; Scheibling, R. A systematic review of artificial reefs as platforms for coral reef research and conservation. PLoS ONE 2022, 17, e0261964. [Google Scholar] [CrossRef]
- Lima, J.S.; Zalmon, I.R.; Love, M. Overview and trends of ecological and socioeconomic research on artificial reefs. Mar. Environ. Res. 2019, 145, 81–96. [Google Scholar] [CrossRef]
- Yoris-Nobile, A.I.; Slebi-Acevedo, C.J.; Lizasoain-Arteaga, E.; Indacoechea-Vega, I.; Blanco-Fernandez, E.; Castro-Fresno, D.; Alonso-Estebanez, A.; Alonso-Cañon, S.; Real-Gutierrez, C.; Boukhelf, F.; et al. Artificial reefs built by 3D printing: Systematisation in the design, material selection and fabrication. Constr. Build. Mater. 2023, 06, 129766. [Google Scholar] [CrossRef]
- Lemoine, H.R.; Paxton, A.B.; Anisfeld, S.C.; Rosemond, R.C.; Peterson, C.H. Selecting the optimal artificial reefs to achieve fish habitat enhancement goals. Biol. Conserv. 2019, 238, 108200. [Google Scholar] [CrossRef]
- Wang, G.; Wan, R.; Wang, X.; Zhao, F.; Lan, X.; Cheng, H.; Tang, W.; Guan, Q. Study on the influence of cut-opening ratio, cut-opening shape, and cut-opening number on the flow field of a cubic artificial reef. Ocean. Eng. 2018, 162, 341–352. [Google Scholar] [CrossRef]
- Lee, M.O.; Otake, S.; Kim, J.K. Transition of artificial reefs (ARs) research and its prospects. Ocean. Coast. Manag. 2018, 154, 55–65. [Google Scholar] [CrossRef]
- Li, D.; Tang, C.; Xia, C.; Zhang, H. Acoustic mapping and classification of benthic habitat using unsupervised learning in artificial reef water. Estuar. Coast. Shelf Sci. 2017, 185, 11–21. [Google Scholar] [CrossRef]
- Tamayo, J.; Anticevic, J.C.; Rizzo, P.A.; Arroyo, J.I.; Masotti, I.; Díez, B. Influence of Estuarine Water on the Microbial Community Structure of Patagonian Fjords. Front. Mar. Sci. 2021, 8, 611981. [Google Scholar]
- Qi, H.; Huang, D.; Wang, F.; Ye, M.; Jiang, X. Spatial dynamics of prokaryotic microbial communities in sediments of the Yellow Sea: Assembly process, co-occurrence relationships, and environmental implications. J. Environ. Manag. 2022, 319, 115645. [Google Scholar] [CrossRef] [PubMed]
- Dyhrman, S.N.T.; Ammerman, J.W.; Mooy, V. Microbes and the marine phosphorus cycle. Oceanography 2007, 20, 110–116. [Google Scholar] [CrossRef]
- Fan, Y.; Fu, Q.; Zhang, S.; Zhang, M.; Chang, S.; Zhao, S.; Wang, M. Spatiotemporal variation in nitrogen and phosphorus levels and microbial community in the upstream water transport channel to the Douhe Reservoir. Environ. Sci. Pollut. Res. 2022, 29, 50471–50487. [Google Scholar] [CrossRef] [PubMed]
- Easson, C.G.; Lopez, J.V. Depth-Dependent Environmental Drivers of Microbial Plankton Community Structure in the Northern Gulf of Mexico. Front. Microbiol. 2019, 9, 3175. [Google Scholar] [CrossRef] [PubMed]
- Zhang, F.; Jonas, L.; Lin, H.; Hill, R.T. Microbially mediated nutrient cycles in marine sponges. FEMS Microbiol. Ecol. 2019, 95, fiz155. [Google Scholar] [CrossRef] [PubMed]
- Xi, X.H.; You, G.G.; Zhao, D.Y.; Kong, C.R.; Liu, M. Research on the construction of marine ranch in Changhai County from the perspective of ecology. J. Fish. 2018, 31, 43–47. [Google Scholar]
- Ma, Y.Y.; Han, H.; Bian, Z.H.; Liu, S.X. Distribution characteristics of zooplankton communities in the waters around Changshan Island. Mar. Environ. Sci. 2012, 31, 364–369. [Google Scholar]
- Zhao, Y.Y.; Cai, H.J.; Wang, X.Z.; Liu, L.Q.; Shan, X.X.; Hu, S.Q. Environmental indicative significance of carbon and nitrogen contents and δ^ (15)N values of three macroalgae species in Xiaochangshan Island. J. Appl. Oceanogr. 2023, 42, 667–674. [Google Scholar]
- Wang, G.; Guan, X.; Shi, Y. Simulation study on the artificial ecosystem of marine ranching at Dalian Zhangzi Island. Appl. Ecol. Environ. Res. 2021, 19, 525–548. [Google Scholar] [CrossRef]
- Gao, X.; Yu, Z.; Xia, Y.; Li, Y.; Li, Y. Current situation, problems and sustainable development countermeas ures of fishery in Changhai County. Fish. Inf. Strategy 2020, 35, 257–261. [Google Scholar] [CrossRef]
- Ren, H.J.; Tian, T.; Fu, W.T.; Liu, Y.H.; Yang, J. Study on the Characteristics of Summer Water Quality Change in Artificial Reef Area of Dachangshan Sea. Mod. Agric. Sci. Technol. 2017, 7, 192–196. [Google Scholar]
- Guo, Z.S. Characteristics of Microbial Community Structure in Typical Artificial Reef Area of Weihai. Basic Agricultural Science and Technology. Doctoral Thesis, Shandong University, Weihai, China, 2022. [Google Scholar] [CrossRef]
- Jiang, Z.; Liang, Z.; Zhu, L.; Guo, Z.; Tang, Y. Effect of hole diameter of rotary-shaped artificial reef on flow field. Ocean Eng. 2020, 197, 106917. [Google Scholar] [CrossRef]
- Guo, Z.; Wang, L.; Song, M. The effects of flow field on the succession of the microbial community on artificial reefs. Mar. Pollut. Bull. 2023, 191, 114920.1–114920.12. [Google Scholar] [CrossRef]
- Xue, D.; Wang, C.; Huang, T.; Pan, Y.; Zhang, N.; Zhang, L. Flow field effects and physical stability of pyramidal artificial reef with different slope angles. Ocean. Eng. 2023, 283, 115059. [Google Scholar] [CrossRef]
- Bai, J.; Li, H.Y.; Zhao, Y.G. Distribution characteristics of marine bacterial communities at different stations in the northern Yellow Sea. Acta Microbiol. Sin. 2009, 49, 343–350. [Google Scholar]
- Falcao, M.; Santos, M.N.; Drago, T.; Serpa, D.; Monteiro, C. Effect of artificial reefs (southern Portugal) on sediment–water transport of nutrients: Importance of the hydrodynamic regime. Estuar. Coast. Shelf Sci. 2009, 83, 451–459. [Google Scholar] [CrossRef]
- Nie, Z.; Zhu, L.; Xie, W.; Zhang, J.; Wang, J.; Jiang, Z.; Liang, Z. Research on the influence of cut-opening factors on flow field effect of artificial reef. Ocean. Eng. 2022, 249, 110890. [Google Scholar] [CrossRef]
- Noisette, F.; Pansch, C.; Wall, M.; Wahl, M.; Hurd, C. Role of hydrodynamics in shaping chemical habitats and modulating the responses of coastal benthic systems to ocean global change. Ocean. Eng. 2022, 28, 3812–3829. [Google Scholar] [CrossRef]
- Falkenberg, L.J.; Scanes, E.; Ducker, J.; Ross, P.M. Biotic habitats as refugia under ocean acidification. Conserv. Physiol. 2021, 9, 1. [Google Scholar] [CrossRef]
- Yu, J.Y.; Jiang, Y.Z.; Sun, P.; Zhang, H.; Ling, J.Z. Bacterial community structure and diversity in different habitats in Xiangshan Port. J. Ecol. 2021, 40, 2842–2849. [Google Scholar]
- Yao, J.; Zhu, T.; Liu, H.; Zhang, Y.; Ding, G.; Xin, M.L.; Nie, M. Response of artificial reef microbiome of different materials to oil pollution. Fudan J. Nat. Sci. Ed. 2021, 60, 73–83. [Google Scholar] [CrossRef]
- Inagaki, F. Sulfurovum lithotrophicum gen. nov. sp. nov. a novel sulfur-oxidizing chemolithoautotroph within the-Proteobacteria isolated from Okinawa Trough hydrothermal sediments. Int. J. Syst. Evol. Microbiol. 2004, 54, 1477–1482. [Google Scholar] [CrossRef] [PubMed]
- Mohamed, H.F.; Abdelgawad, A.; Cai, R.; Luo, Z.; Pie, L.; Xu, C. Author Correction: Microbial community shift on artificial biological reef structures (ABRs) deployed in the South China Sea. Sci. Rep. 2023, 13, 3456. [Google Scholar] [CrossRef]
- Kong, J.; Cong, G.; Ni, S.; Sun, J.; Guo, C.; Chen, M.; Quan, H. Recycling of waste oyster shell and recycled aggregate in the porous ecological concrete used for artificial reefs. Constr. Build. Mater. 2022, 323, 126447. [Google Scholar] [CrossRef]
- Kegler, H.F.; Muhammad, L.; Mirta, T.; Jeremiah, P.J.; Hassenrück, C.; Christian, W.; Astrid, G. Bacterial Community Composition and Potential Driving Factors in Different Reef Habitats of the Spermonde Archipelago, Indonesia. Front. Microbiol. 2017, 8, 662. [Google Scholar] [CrossRef]
- Li, W.; Yang, C.Y.; Zheng, T.L. Survival patterns of bacteria and their community characteristics in the natural environment. Chin. J. Appl. Environ. Biol. 2013, 19, 553–5602. [Google Scholar] [CrossRef]
- Evans, K.A.; Peoples, L.M.; Ranieri, J.R.; Wear, E.K.; Church, M.J. Mixing-driven changes in distributions and abundances of planktonic microorganisms in a large, oligotrophic lake. Limnol. Oceanogr. 2024, 69, 604–620. [Google Scholar] [CrossRef]
- Takai, K.; Suzuki, M.; Nakagawa, S.; Miyazaki, M.; Suzuki, Y.; Inagaki, F.; Horikoshi, K. Sulfurimonas paralvinellae sp. nov., a novel mesophilic, hydrogen-and sulfur-oxidizing chemolithoautotroph within the Epsilonproteobacteria isolated from a deep sea hydrothermal vent polychaete nest, reclassification of Thiomicrospira denitrificans as Sulfurimonas denitrificans comb.nov. and emended description of the genus Sulfurimonas. Int. J. Syst. Evol. Microbiol. 2006, 56, 1725–1733. [Google Scholar]
- Fodrie, F.J.; Rodriguez, A.B.; Gittman, R.K.; Grabowski, J.H.; Lindquist, N.L.; Peterson, C.H.; Piehler, M.F.; Ridge, J.T. Oyster reefs as carbon sources and sinks. Proc. R. Soc. B-Biol. Sci. 2017, 284, 20170891. [Google Scholar] [CrossRef] [PubMed]
- Lee, H.Z.L.; Davies, I.M.; Baxter, J.M.; Diele KSanderson, W.G. A blue carbon model for the European flat oyster (Ostrea edulis) and its application in environmental restoration. Aquat. Conserv. Mar. Freshw. Ecosyst. 2023, 34, e4030. [Google Scholar] [CrossRef]
- LeClair, L.L.; Eveningsong, O.; Schultz, J.M. Seasonal changes in abundance and compelling evidence of migration for 2 rockfish species (Sebastes auriculatus and S. caurinus) inhabiting a nearshore, temperate-water artificial reef. Fish. Bull. 2016, 114, 302–316. [Google Scholar] [CrossRef]
- Jorgensen, B.B.; Findlay, A.J.; Pellerin, A. The Biogeochemical Sulfur Cycle of Marine Sediments. Front. Microbiol. 2019, 10, 849. [Google Scholar] [CrossRef] [PubMed]
- Ma, J.X.; Zhang, P.Y.; Wang, Z.X.; Zheng, M.G.; Gao, P.; Qu, L.Y.; Zheng, F.R. Diversity of bacterial community structure and its response to environmental factors in the coastal shellfish culture area of Huangdao. J. Fish. 2022, 46, 984–994. [Google Scholar]







| Groups | T (°C) | DO (mg/L) | Sal | pH | Groups | TOC (10−2) | TP (mg/g) | TN (mg/g) | Grain Size |
|---|---|---|---|---|---|---|---|---|---|
| GW1 | 24.6 | 7.01 | 27.77 | 7.80 | GS1 | 1.03 | 0.38 | 0.458 | 85.86 |
| GW2 | 24.4 | 7.05 | 28.47 | 8.02 | GS2 | 1.41 | 0.53 | 0.478 | 68.98 |
| GW3 | 24.3 | 7.02 | 28.15 | 8.03 | GS3 | 1.28 | 0.45 | 0.456 | 77.88 |
| SW1 | 24.7 | 6.69 | 27.30 | 7.96 | SS1 | 0.83 | 0.38 | 0.412 | 79.55 |
| SW2 | 24.3 | 7.18 | 28.40 | 8.01 | SS2 | 0.81 | 0.28 | 0.419 | 83.47 |
| SW3 | 24.5 | 7.03 | 28.21 | 7.87 | SS3 | 0.97 | 0.29 | 0.417 | 83.06 |
| CW1 | 25.0 | 6.95 | 27.37 | 7.91 | CS1 | 1.02 | 0.43 | 0.419 | 85.46 |
| CW2 | 24.3 | 7.02 | 28.16 | 8.01 | CS2 | 0.84 | 0.20 | 0.417 | 84.62 |
| Sample | Simpson | ACE | Chao1 | Shannon | Pielou | Coverage |
|---|---|---|---|---|---|---|
| GW1 | 0.895 | 105.774 | 102.071 | 3.110 | 0.702 | 0.981 |
| GW2 | 0.914 | 150.100 | 158.214 | 3.348 | 0.715 | 0.969 |
| GW3 | 0.951 | 151.679 | 164.077 | 3.661 | 0.779 | 0.969 |
| GS1 | 0.739 | 152.338 | 144.882 | 2.550 | 0.555 | 0.968 |
| GS2 | 0.916 | 138.353 | 137.300 | 3.509 | 0.737 | 0.977 |
| GS3 | 0.634 | 109.550 | 103.550 | 2.166 | 0.486 | 0.978 |
| SW1 | 0.869 | 230.919 | 215.000 | 3.095 | 0.619 | 0.946 |
| SW2 | 0.663 | 96.086 | 101.500 | 2.034 | 0.484 | 0.981 |
| SW3 | 0.960 | 128.388 | 118.261 | 3.664 | 0.790 | 0.978 |
| SS1 | 0.918 | 216.481 | 224.773 | 3.601 | 0.722 | 0.952 |
| SS2 | 0.827 | 159.399 | 170.250 | 3.099 | 0.648 | 0.967 |
| SS3 | 0.931 | 249.261 | 249.615 | 3.698 | 0.727 | 0.945 |
| CW1 | 0.940 | 101.080 | 102.250 | 3.455 | 0.772 | 0.985 |
| CS1 | 0.732 | 39.169 | 40.000 | 2.257 | 0.625 | 0.997 |
| CW2 | 0.877 | 125.541 | 124.000 | 3.009 | 0.664 | 0.975 |
| CS2 | 0.739 | 128.246 | 135.000 | 2.489 | 0.557 | 0.973 |
| Groups | Sample | R | p | Number |
|---|---|---|---|---|
| CS vs. CW | 4 | 1.00 | 0.33 | 23 |
| GS vs. CS | 5 | −0.33 | 0.9 | 119 |
| GS vs. CW | 5 | 1.00 | 0.1 | 119 |
| GS vs. GW | 6 | 0.78 | 0.1 | 719 |
| GS vs. SS | 6 | −0.07 | 0.8 | 719 |
| GS vs. SW | 6 | 0.44 | 0.1 | 719 |
| GW vs. CS | 5 | 0.67 | 0.2 | 119 |
| GW vs. CW | 5 | 0.50 | 0.2 | 119 |
| GW vs. SS | 6 | 0.56 | 0.1 | 719 |
| SS vs. CS | 5 | −0.08 | 0.8 | 119 |
| SS vs. CW | 5 | 0.17 | 0.3 | 119 |
| SW vs. CS | 5 | 0.17 | 0.3 | 119 |
| SW vs. CW | 5 | −0.08 | 0.7 | 119 |
| SW vs. GW | 6 | 0.37 | 0.2 | 719 |
| SW vs. SS | 6 | 0.26 | 0.1 | 719 |
| Between | 16 | 0.27 | 0.01 | 999 |
Disclaimer/Publisher’s Note: The statements, opinions and data contained in all publications are solely those of the individual author(s) and contributor(s) and not of MDPI and/or the editor(s). MDPI and/or the editor(s) disclaim responsibility for any injury to people or property resulting from any ideas, methods, instructions or products referred to in the content. |
© 2025 by the authors. Licensee MDPI, Basel, Switzerland. This article is an open access article distributed under the terms and conditions of the Creative Commons Attribution (CC BY) license (https://creativecommons.org/licenses/by/4.0/).
Share and Cite
Yan, J.; Yue, Y.; Lin, S.; Gu, H.; Han, Z.; Li, Q.; Tian, T.; Wei, X.; Wu, Z. Preliminary Study on the Structure of Fungal Communities in Artificial Reef Areas in the Northern Yellow Sea. Oceans 2025, 6, 11. https://doi.org/10.3390/oceans6010011
Yan J, Yue Y, Lin S, Gu H, Han Z, Li Q, Tian T, Wei X, Wu Z. Preliminary Study on the Structure of Fungal Communities in Artificial Reef Areas in the Northern Yellow Sea. Oceans. 2025; 6(1):11. https://doi.org/10.3390/oceans6010011
Chicago/Turabian StyleYan, Jiamin, Yue Yue, Shengkai Lin, Hanshitong Gu, Ziyi Han, Qingxia Li, Tao Tian, Xu Wei, and Zhongxin Wu. 2025. "Preliminary Study on the Structure of Fungal Communities in Artificial Reef Areas in the Northern Yellow Sea" Oceans 6, no. 1: 11. https://doi.org/10.3390/oceans6010011
APA StyleYan, J., Yue, Y., Lin, S., Gu, H., Han, Z., Li, Q., Tian, T., Wei, X., & Wu, Z. (2025). Preliminary Study on the Structure of Fungal Communities in Artificial Reef Areas in the Northern Yellow Sea. Oceans, 6(1), 11. https://doi.org/10.3390/oceans6010011

