The Association Between Non-Syndromic Tooth Agenesis and MSX1, AXIN2, WNT10A, EDA, EDAR, and EDARADD Gene Mutations: A Systematic Review
Abstract
1. Introduction
2. Materials and Methods
2.1. Protocol Registration
2.2. Eligibility Criteria
- Case–control study design;
- English language;
- Two study arms: participants with diagnosed NSTA and healthy controls;
- Outcome of interest: prevalence of gene mutations (MSX1, AXIN2, WNT10A, EDA/EDAR/EDARADD) in both study groups.
2.3. Information Sources
2.4. Study Records
2.5. Data Items
- PMID, first author, year of publication, age, sex, gene of interest, single-nucleotide polymorphisms (SNPs) of interest, sample size, TA cases and controls, number of TA cases and controls with mutations, number of missing teeth, phenotype, diagnostic method of TA, and verification method of gene mutations.
2.6. Risk of Bias

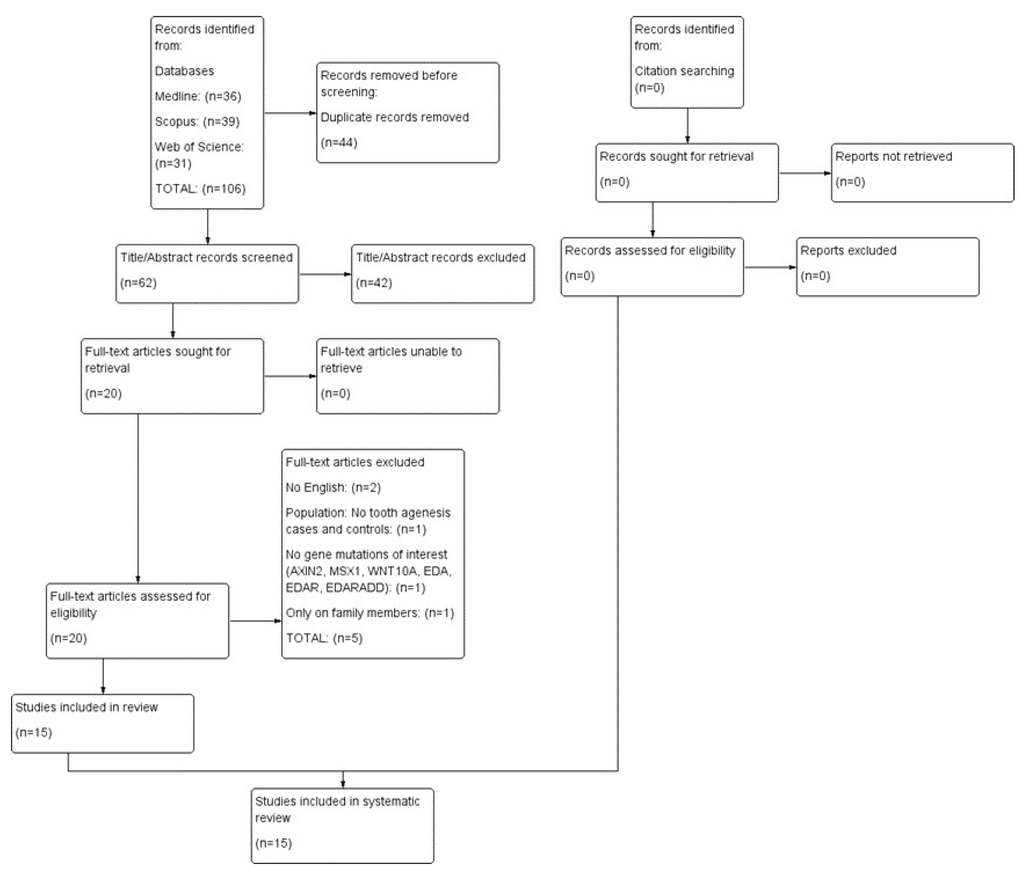
3. Results
3.1. Demographic Characteristics
3.2. Gene Mutations, Samples, and Methods of Detection
3.3. Tooth Agenesis Patterns and Phenotype
| Genes of Interest | SNPs of Interest | Sample Size | Tooth Agenesis Cases/Control Group | Total Number of Missing Teeth | Means for Tooth Agenesis Diagnosis | How Were the Mutations Investigated? | |
|---|---|---|---|---|---|---|---|
| 1 | AXIN2, MSX1, EDA | AXIN2: rs4128941, rs4791171. MSX1: rs8670, rs12532, rs1042484, rs36059701, rs3775261, rs3821949, rs186861426. EDA: rs1160315, rs12853659, rs2274469, rs2428151, rs2520378, rs62604271 | 360 | 61/299 | 141 | Clinical examination, X-ray, dental history | DNA extraction and genotyping |
| 2 | EDA, WNT10A | EDA: rs1160315, rs2428151, rs2520378, rs12853659, rs5936523. WNT10A: rs11680244, rs2385199, rs7349332 | 306 | 102/204 | 188 | Clinical examination, X-ray | DNA extraction and genotyping |
| 3 | EDAR, EDARADD | EDAR: rs151195196, rs759735008, rs61761321, rs3749108, rs3749098, rs3749099, rs200267845, rs10432616, rs3827760, rs146567337. EDARADD: rs966365, rs60808129, rs200569815, rs604070, rs777172467, rs753890063, rs74942492, rs753408117 | 224 | 112/112 | 1766 | Clinical examination, X-ray, dental history | DNA extraction and genotyping |
| 4 | WNT10A | rs147680216 | 1386 | 191/1195 | 502 | Clinical examination, X-ray, dental history | DNA extraction and genotyping |
| 5 | AXIN2, WNT10A | AΧΙΝ2: rs190687283, rs2240308, rs9915936, rs1133683, rs63533624, rs139316692, rs35415678, rs143243661. WNT10A: rs77583146, rs147680216, rs121908120 | 108 | 60/48 | 136 | Clinical examination, X-ray, medical history, family history | DNA extraction and genotyping |
| 6 | MSX1, AXIN2 | MSX1: rs12532. AXIN2: rs2240308, rs2240307, rs35415678 | 469 | 209/260 | 363 (in hypodontia group) | Clinical examination, X-ray, family history | DNA extraction and genotyping |
| 7 | MSX1 | rs8670, rs12532 | 61 | 31/30 | 80 | X-ray, dental history, family history | DNA extraction and genotyping |
| 8 | MSX1 | rs12532 | 210 | 53/157 | 96 | Clinical examination, X-ray | DNA extraction and genotyping |
| 9 | AXIN2, EDAR, EDARADD, MSX1, WNT10A | AXIN2: rs2240308. EDAR: rs3749096, rs3749110, rs3827760, rs6749207. EDARADD: rs966365, rs3916983, rs6428955, rs7513402. MSX1: rs12532, rs3821947, rs3821949. WNT10A: rs1057306, rs6744926, rs34972707 | 473 | 273/200 | 585 | Clinical examination, X-ray | DNA extraction and genotyping |
| 10 | WNT10A | rs121908119, rs121908120 | 587 | 157/430 | 801 | Clinical examination, X-ray, medical history, family history | DNA extraction and genotyping |
| 11 | MSX1 | rs8670, rs1095, rs12532 | 50 | 35/15 | 66 | Clinical examination, X-ray | DNA extraction and genotyping |
| 12 | MSX1 | N/A | 100 | 50/50 | N/A | X-ray, dental history | DNA extraction and genotyping |
| 13 | MSX1 | N/A | 40 | 20/20 | N/A | Clinical examination, X-ray, medical history, family history | DNA extraction and sequencing |
| 14 | MSX1, EDA, EDAR | MSX1: rs62636562, rs1042484, rs10213286, rs13127820, rs12532. EDA: rs760041, rs6625561, Hcv992421, rs2804361, rs6625546, hCV27026158. EDAR: hCV790922, rs3827760, rs13029834, rs7585138, rs12992554, rs899259, rs17269487 | 465 | 93/372 | 175 | Clinical examination | DNA extraction and genotyping |
| 15 | WNT10A | rs116998555, rs147680216 | 347 | 129/218 | 265 | Clinical examination, dental history | DNA extraction and genotyping |
| First Author et al., Year | Citation | Reason for Exclusion | |
|---|---|---|---|
| 1 | Wang, 2010 | [54] | No English language |
| 2 | Wong, 2014 | [55] | No English language |
| 3 | Ross, 2023 | [56] | Population: No tooth agenesis cases and controls |
| 4 | Wang, 2013 | [57] | No gene mutations of interest |
| 5 | Wang, 2016 | [58] | Only on family members |
3.4. Risk of Bias Assessment
4. Discussion
5. Conclusions
- Few case–control studies have investigated the association between TA and gene mutations, and many of these exhibit a high risk of bias, indicating concerns about their quality.
- The distribution of missing teeth by jaw or type of tooth is in accordance with that reported for all TA cases, whether syndromic or non-syndromic. Therefore, the phenotype associated with mutations of the genes related to NSTA is similar to that observed in all TA cases.
- The varying sampling methods and the lack of clear cut-off points do not permit the extraction of valid and clinically relevant results.
Supplementary Materials
Author Contributions
Funding
Institutional Review Board Statement
Informed Consent Statement
Data Availability Statement
Conflicts of Interest
References
- Bei, M. Molecular genetics of tooth development. Curr. Opin. Genet. Dev. 2009, 19, 504–510. [Google Scholar] [CrossRef] [PubMed]
- Bonczek, O.; Krejci, P.; Izakovicova-Holla, L.; Cernochova, P.; Kiss, I.; Vojtesek, B. Tooth agenesis: What do we know and is there a connection to cancer? Clin. Genet. 2021, 99, 493–502. [Google Scholar] [CrossRef] [PubMed]
- Miletich, I.; Sharpe, P.T. Normal and abnormal dental development. Hum. Mol. Genet. 2003, 12, 69–73. [Google Scholar] [CrossRef] [PubMed]
- Thesleff, I. The genetic basis of tooth development and dental defects. Am. J. Med Genet. Part A 2006, 140A, 2530–2535. [Google Scholar] [CrossRef]
- Harris, E.F. Odontogenesis. In A Companion to Dental Anthropology; Irish, J.D., Scott, G.R., Eds.; Wiley: Hoboken, NJ, USA, 2015; pp. 142–158. [Google Scholar] [CrossRef]
- Kulkarni, M.; Agrawal, T.; Kheur, S. Tooth agenesis: Newer concept. J. Clin. Pediatr. Dent. 2011, 36, 65–70. [Google Scholar] [CrossRef]
- Kiziltan Eliacik, B.; Atas, C.; Guven Polat, G. Prevalence and patterns of tooth agenesis among patients aged 12–22 years: A retrospective study. Korean J. Orthod. 2021, 51, 355–362. [Google Scholar] [CrossRef]
- Bilgin, N.; Kaya, B. Etiology and treatment alternatives in tooth agenesis: A comprehensive review. Stomatol. Dis. Sci. 2018, 2, 9. [Google Scholar] [CrossRef][Green Version]
- Klupś, D.; Kaźmierczak, J.; Torlińska-Walkowiak, N. Tooth agenesis: Genes and syndromic diseases –literature review. J. Pre-Clin. Clin. Res. 2022, 16, 149–152. [Google Scholar] [CrossRef]
- Shimizu, T.; Maeda, T. Prevalence and genetic basis of tooth agenesis. Jpn. Dent. Sci. Rev. 2009, 45, 52–58. [Google Scholar] [CrossRef]
- Meade, M.J.; Dreyer, C.W. Tooth agenesis: An overview of diagnosis, aetiology and management. Jpn. Dent. Sci. Rev. 2023, 59, 209–218. [Google Scholar] [CrossRef]
- Williams, M.A.; Letra, A. The changing landscape in the genetic etiology of human tooth agenesis. Genes 2018, 9, 255. [Google Scholar] [CrossRef]
- Mărgărit, R.; Andrei, O.-C.; Tanasescu, L.A.; Farcasiu, C.; Bisoc, A.; Dina, M.-N.; Burlibasa, M.; Bodnar, D.-C. Non-syndromic familial hypodontia: Rare case reports and literature review. Rom. J. Morphol. Embryol. 2019, 60, 1355–1360. [Google Scholar]
- Matalova, E.; Fleischmannova, J.; Sharpe, P.T.; Tucker, A.S. Tooth agenesis: From molecular genetics to molecular dentistry. J. Dent. Res. 2008, 87, 617–623. [Google Scholar] [CrossRef] [PubMed]
- Polder, B.J.; Van’t Hof, M.A.; Van Der Linden, F.P.G.M.; Kuijpers-Jagtman, A.M. A meta-analysis of the prevalence of dental agenesis of permanent teeth. Community Dent. Oral. Epidemiol. 2004, 32, 217–226. [Google Scholar] [CrossRef]
- Khalaf, K.; Miskelly, J.; Voge, E.; Macfarlane, T.V. Prevalence of hypodontia and associated factors: A systematic review and meta-analysis. J. Orthod. 2014, 41, 299–316. [Google Scholar] [CrossRef]
- Al-Ani, A.H.; Antoun, J.S.; Stacknik, S.; Farella, M. Management of missing mandibular second premolars: A review. Aust. Orthod. J. 2017, 87–98. [Google Scholar]
- Fournier, B.P.; Bruneau, M.H.; Toupenay, S.; Kerner, S.; Berdal, A.; Cormier-Daire, V.; Hadj-Rabia, S.; Coudert, A.; de La Dure-Molla, M. Patterns of Dental Agenesis Highlight the Nature of the Causative Mutated Genes. J. Dent. Res. 2018, 97, 1306–1316. [Google Scholar] [CrossRef] [PubMed]
- Brook, A.H.; Jernvall, J.; Smith, R.N.; Hughes, T.E.; Townsend, G.C. The dentition: The outcomes of morphogenesis leading to variations of tooth number, size and shape. Aust. Dent. J. 2014, 59 (Suppl. 1), 131–142. [Google Scholar] [CrossRef] [PubMed]
- Schnabl, D.; Grunert, I.; Schmuth, M.; Kapferer-Seebacher, I. Prosthetic rehabilitation of patients with hypohidrotic ectodermal dysplasia: A systematic review. J. Oral. Rehabil. 2018, 45, 555–570. [Google Scholar] [CrossRef]
- Heuberer, S.; Watzak, G.; Zechner, W.; Vasak, C.; Laky, B.; Ulm, C. Oral rehabilitation of tooth agenesis frequently starts in paediatric dentistry. A retrospective analysis of 625 patients. Eur. J. Paediatr. Dent. 2022, 23, 303–314. [Google Scholar]
- Kotsiomiti, E.; Kassa, D.; Kapari, D. Oligodontia and associated characteristics: Assessment in view of prosthodontic rehabilitation. Eur. J. Prosthodont. Restor. Dent. 2007, 15, 55–60. [Google Scholar] [PubMed]
- Yordanova, G. Tooth Agenesis—The Problem and Its Solving in Our Practice, Prevalence and Relation With Other Deformities. J. IMAB—Annu. Proceeding 2015, 21, 859–863. [Google Scholar] [CrossRef]
- Kotsiomiti, E.; Kolokitha, O.E.; Lazaridis, N. Interim prosthodontic management of surgery-induced dental agenesis: A clinical report of 8 years of treatment. J. Prosthodont. 2013, 22, 408–412. [Google Scholar] [CrossRef] [PubMed]
- Varghese, A.A.; Xavier, A.M.; Ramanarayanan, V. Removable prosthetic management for tooth agenesis in the pediatric population: A systematic review of case reports and case series. J. Prosthet. Dent. 2023, 132, e1–e1250. [Google Scholar] [CrossRef]
- Heuberer, S.; Ulm, C.; Zechner, W.; Laky, B.; Watzak, G. Patterns of congenitally missing teeth of non-syndromic and syndromic patients treated at a single-center over the past thirty years. Arch. Oral. Biol. 2019, 98, 140–147. [Google Scholar] [CrossRef]
- Arte, S.; Parmanen, S.; Pirinen, S.; Alaluusua, S.; Nieminen, P. Candidate Gene Analysis of Tooth Agenesis Identifies Novel Mutations in Six Genes and Suggests Significant Role for WNT and EDA Signaling and Allele Combinations. PLoS ONE 2013, 8, 1–12. [Google Scholar] [CrossRef]
- Intarak, N.; Tongchairati, K.; Termteerapornpimol, K.; Chantarangsu, S.; Porntaveetus, T. Tooth agenesis patterns and variants in PAX9: A systematic review. Jpn. Dent. Sci. Rev. 2023, 59, 129–137. [Google Scholar] [CrossRef]
- Lee, J.M.; Qin, C.; Chai, O.H.; Lan, Y.; Jiang, R.; Kwon, H.J.E. MSX1 Drives Tooth Morphogenesis Through Controlling Wnt Signaling Activity. J. Dent. Res. 2022, 101, 832–839. [Google Scholar] [CrossRef]
- Callahan, N.; Modesto, A.; Meira, R.; Seymen, F.; Patir, A.; Vieira, A.R. Axis inhibition protein 2 (AXIN2) polymorphisms and tooth agenesis. Arch. Oral. Biol. 2009, 54, 45–49. [Google Scholar] [CrossRef]
- Fons Romero, J.M.; Star, H.; Lav, R.; Watkins, S.; Harrison, M.; Hovorakova, M.; Headon, D.; Tucker, A.S. The Impact of the Eda Pathway on Tooth Root Development. J. Dent. Res. 2017, 96, 1290–1297. [Google Scholar] [CrossRef] [PubMed]
- Gao, Y.; Jiang, X.; Wei, Z.; Long, H.; Lai, W. The EDA/EDAR/NF-κB pathway in non-syndromic tooth agenesis: A genetic perspective. Front. Genet. 2023, 14, 1168538. [Google Scholar] [CrossRef]
- Yu, M.; Wong, S.W.; Han, D.; Cai, T. Genetic analysis: Wnt and other pathways in nonsyndromic tooth agenesis. Oral. Dis. 2019, 25, 646–651. [Google Scholar] [CrossRef]
- Bonczek, O.; Balcar, V.J.; Šerý, O. PAX9 gene mutations and tooth agenesis: A review. Clin. Genet. 2017, 92, 467–476. [Google Scholar] [CrossRef]
- Ruf, S.; Klimas, D.; Hönemann, M.; Jabir, S. Genetic background of nonsyndromic oligodontia: A systematic review and meta-analysis. J. Orofac. Orthop. 2013, 74, 295–308. [Google Scholar] [CrossRef]
- Page, M.J.; McKenzie, J.E.; Bossuyt, P.M.; Boutron, I.; Hoffmann, T.C.; Mulrow, C.D.; Shamseer, L.; Tetzlaff, J.M.; Akl, E.A.; Brennan, S.E.; et al. The PRISMA 2020 statement: An updated guideline for reporting systematic reviews. BMJ 2021, 372, 71. [Google Scholar] [CrossRef]
- Ouzzani, M.; Hammady, H.; Fedorowicz, Z.; Elmagarmid, A. Rayyan-a web and mobile app for systematic reviews. Syst. Rev. 2016, 5, 210. [Google Scholar] [CrossRef] [PubMed]
- Luchini, C.; Stubbs, B.; Solmi, M.; Veronese, N. Assessing the quality of studies in meta-analyses: Advantages and limitations of the Newcastle Ottawa Scale. World J. Meta-Anal. 2017, 5, 80. [Google Scholar] [CrossRef]
- Al-Ani, A.H.; Antoun, J.S.; Thomson, W.M.; Topless, R.; Merriman, T.R.; Farella, M. Common variants of EDA are associated with non-syndromic hypodontia. Orthod. Craniofacial Res. 2021, 24, 155–163. [Google Scholar] [CrossRef] [PubMed]
- Alves-Ferreira, M.; Pinho, T.; Sousa, A.; Sequeiros, J.; Lemos, C.; Alonso, I. Identification of genetic risk factors for maxillary lateral incisor agenesis. J. Dent. Res. 2014, 93, 452–458. [Google Scholar] [CrossRef] [PubMed]
- Paixão-Côrtes, V.R.; Braga, T.; Salzano, F.M.; Mundstock, K.; Mundstock, C.A.; Bortolini, M.C. PAX9 and MSX1 transcription factor genes in non-syndromic dental agenesis. Arch. Oral. Biol. 2011, 56, 337–344. [Google Scholar] [CrossRef] [PubMed]
- Reddy, N.A.; Adusumilli, G.; Devanna, R.; Pichai, S.; Rohra, M.G.; Arjunan, S. MSX1 gene variant—Its presence in tooth absence—A case control genetic study. J. Int. Oral Heal. JIOH 2013, 5, 20–26. [Google Scholar]
- Seifi, M.; Kazemi, B.; Golkar, P. The role of MSX1 in tooth agenesis in Iranians. Int. J. Paediatr. Dent. 2007, 17, 254–258. [Google Scholar] [CrossRef]
- Vieira, A.R.; D’Souza, R.N.; Mues, G.; Deeley, K.; Hsin, H.Y.; Küchler, E.C.; Meira, R.; Patir, A.; Tannure, P.N.; Lips, A.; et al. Candidate gene studies in hypodontia suggest role for FGF3. Eur. Arch. Paediatr. Dent. 2013, 14, 405–410. [Google Scholar] [CrossRef][Green Version]
- Zhang, S.J.; Wu, Z.Z. WNT10A polymorphism may be a risk factor for non-syndromic hypodontia. Genet. Mol. Res. 2016, 15. [Google Scholar] [CrossRef]
- Chen, Y.T.; Liu, H.C.; Han, D.; Liu, Y.; Feng, H.L. Association between EDAR Polymorphisms and Non-Syndromic Tooth Agenesis in the Chinese Han Population. Chin. J. Dent. Res. 2017, 20, 153–159. [Google Scholar] [PubMed]
- Fan, L.; Ma, L.; Zhu, G.; Yao, S.; Li, X.; Yu, X.; Pan, Y.; Wang, L. A Genome-wide association study of premolar agenesis in a chinese population. Oral. Dis. 2023, 29, 1102–1114. [Google Scholar] [CrossRef] [PubMed]
- Grejtakova, D.; Gabrikova-Dojcakova, D.; Boronova, I.; Kyjovska, L.; Hubcejova, J.; Fecenkova, M.; Zigova, M.; Priganc, M.; Bernasovska, J. WNT10A variants in relation to nonsyndromic hypodontia in eastern Slovak population. J. Genet. 2018, 97, 1169–1177. [Google Scholar] [CrossRef]
- Jobbágy-Óvári, G.; Páska, C.; Stiedl, P.; Trimmel, B.; Hontvári, D.; Soós, B.; Hermann, P.; Tóth, Z.; Kerekes-Máthé, B.; Nagy, D.; et al. Complex analysis of multiple single nucleotide polymorphisms as putative risk factors of tooth agenesis in the Hungarian population. Acta Odontol. Scand. 2014, 72, 216–227. [Google Scholar] [CrossRef]
- Kirac, D.; Eraydin, F.; Avcilar, T.; Ulucan, K.; Özdemir, F.; Guney, A.I.; Kaspar, E.Ç.; Keshi, E.; Isbir, T. Effects of PAX9 and MSX1 gene variants to hypodontia, tooth size and the type of congenitally missing teeth. Cell Mol. Biol. 2016, 62, 78–84. [Google Scholar] [CrossRef] [PubMed]
- Lancia, M.; Machado, R.A.; Dionísio, T.J.; Garib, D.G.; Santos, C.F.d.; Coletta, R.D.; das Neves, L.T. Association between MSX1 rs12532 polymorphism with nonsyndromic unilateral complete cleft lip and palate and tooth agenesis. Arch Oral. Biol. 2020, 109, 104556. [Google Scholar] [CrossRef]
- Liu, H.; Zhang, J.; Song, S.; Zhao, H.; Han, D.; Feng, H. A case-control study of the association between tooth-development gene polymorphisms and non-syndromic hypodontia in the Chinese Han population. Eur. J. Oral. Sci. 2012, 120, 378–385. [Google Scholar] [CrossRef]
- Mostowska, A.; Biedziak, B.; Zadurska, M.; Dunin-Wilczynska, I.; Lianeri, M.; Jagodzinski, P. Nucleotide variants of genes encoding components of the Wnt signalling pathway and the risk of non-syndromic tooth agenesis. Clin. Genet. 2013, 84, 429–440. [Google Scholar] [CrossRef]
- Wang, H.; Wang, L.; Pan, Y.C.; Ma, J.Q.; Zhang, W.B. Msh Homebox-1 Polymorphisms and Susceptibility to 198 Sporadic Tooth Agenesis: A Case-Control Study. Zhonghua Kou Qiang Yi Xue Za Zhi 2010, 45, 135–140. [Google Scholar]
- Wong, S.; Liu, H.; Li, Y.; Han, D.; Feng, H. Association between AXIN2 Polymorphism and Oligodontia. Beijing Da Xue Xue Bao 2014, 46, 269–273. [Google Scholar]
- Ross, J.N.; Ruigrok, L.C.; Fennis, W.M.M.; Cune, M.S.; Rosenberg, A.J.W.P.; van Nunen, A.B.; Créton, M.A.; Ploos van Amstel, H.-K.; van den Boogaard, M.-J.J.H. Gastrointestinal Symptoms in Patients with Isolated Oligodontia and a Wnt Gene Mutation. Oral Dis. 2023, 29, 300–307. [Google Scholar] [CrossRef]
- Wang, J.; Xu, Y.; Chen, J.; Wang, F.; Huang, R.; Wu, S.; Shu, L.; Qiu, J.; Yang, Z.; Xue, J.; et al. PAX9 Polymorphism and Susceptibility to Sporadic Non-Syndromic Severe Anodontia: A Case-Control Study in Southwest China. J. Appl. Oral Sci. 2013, 21, 256–264. [Google Scholar] [CrossRef]
- Wang, J.; Sun, K.; Shen, Y.; Xu, Y.; Xie, J.; Huang, R.; Zhang, Y.; Xu, C.; Zhang, X.; Wang, R.; et al. DNA Methylation Is Critical for Tooth Agenesis: Implications for Sporadic Non-Syndromic Anodontia and Hypodontia. Sci. Rep. 2016, 6, 19162. [Google Scholar] [CrossRef]
- Rakhshan, V. Meta-analysis and systematic review of factors biasing the observed prevalence of congenitally missing teeth in permanent dentition excluding third molars. Prog. Orthod. 2013, 14, 1–12. [Google Scholar] [CrossRef]
- Lensen, S. When to pool data in a meta-analysis (and when not to)? Fertil. Steril. 2023, 119, 902–903. [Google Scholar] [CrossRef]
- Drucker, A.M.; Fleming, P.; Chan, A.W. Research Techniques Made Simple: Assessing Risk of Bias in Systematic Reviews. J. Investig. Dermatol. 2016, 136, e109–e114. [Google Scholar] [CrossRef]
- Boeira Junior, B.R.; Echeverrigaray, S. Dentistry and molecular biology: A promising field for tooth agenesis management. Tohoku J. Exp. Med. 2012, 226, 243–249. [Google Scholar] [CrossRef]
- Cudney, S.M.; Vieira, A.R. Molecular factors resulting in tooth agenesis and contemporary approaches for regeneration: A review. Eur. Arch. Paediatr. Dent. 2012, 13, 297–304. [Google Scholar] [CrossRef] [PubMed]
- Mártha, K.; Kerekes Máthé, B.; Moldovan, V.G.; Bǎnescu, C. Study of rs12532, rs8670 Polymorphism of Msh Homeobox 1 (MSX1), rs61754301, rs4904155 Polymorphism of Paired Box Gene 9 (PAX9), and rs2240308 Polymorphism of Axis Inhibitor Protein 2 (AXIN2) Genes in Nonsyndromic Hypodontia. Biomed. Res. Int. 2019, 2019, 2183720. [Google Scholar] [CrossRef] [PubMed]
- Liang, J.; Von Den Hoff, J.; Lange, J.; Ren, Y.; Bian, Z.; Carels, C.E.L. MSX1 mutations and associated disease phenotypes: Genotype-phenotype relations. Eur. J. Hum. Genet. 2016, 24, 1663–1670. [Google Scholar] [CrossRef] [PubMed]
- Li, F.-F.; Han, Y.; Shi, S.; Li, X.; Zhu, X.-D.; Zhou, J.; Shao, Q.-L.; Li, X.-Q.; Liu, S.-L. Characterization of transcriptional repressor gene MSX1 variations for possible associations with congenital heart diseases. PLoS ONE 2015, 10, e0142666. [Google Scholar] [CrossRef][Green Version]
- Sisman, Y.; Uysal, T.; Gelgor, I.E. Hypodontia. Does the Prevalence and Distribution Pattern Differ in Orthodontic Patients? Eur. J. Dent. 2007, 1, 167–173. [Google Scholar] [CrossRef]






| PMID | First Author | Year | Citation | Nationality | Age (in Years) | Sex (M/F) | |
|---|---|---|---|---|---|---|---|
| 1 | 32772440 | Al-Ani | 2021 | [39] | New Zealand | Mean (SD). Hypodontia cases: 17.1 (4.8)/Controls: 19.3 (7.3) | 146/214 |
| 2 | 24554542 | Alves-Ferreira | 2014 | [40] | Portugal | N/A | 114/192 |
| 3 | 28808699 | Chen | 2017 | [46] | China | N/A | N/A |
| 4 | 34878701 | Fan | 2023 | [47] | China | Mean (SD). Tooth agenesis cases: 16.60 (7.56)/Controls: 17.64 (4.65) | 460/926 |
| 5 | 30555066 | Grejtakova | 2018 | [48] | Slovakia | N/A | N/A |
| 6 | 23964635 | Jobbagy-Ovari | 2014 | [49] | Hungary | Mean (SD). Hypodontia cases: 18.9 (7.7)/Oligodontia cases: 21 (6.1)/Controls: 26.2 (13.4) | 161/308 |
| 7 | 28040065 | Kirac | 2016 | [50] | Turkey | N/A | N/A |
| 8 | 31568994 | Lancia | 2020 | [51] | Brazil | Mean (SD). Tooth agenesis cases: 25 y 6 m (10 y 8 m)/Controls: 27 y (8 y 1 m) | 62/148 |
| 9 | 22984994 | Liu | 2012 | [52] | China | Range. Hypodontia cases: 15–38/Controls: 17–30 | 225/248 |
| 10 | 23167694 | Mostowska | 2013 | [53] | Poland | N/A | N/A |
| 11 | 21111400 | Paixão-Côrtes | 2011 | [41] | Brazil | N/A | N/A |
| 12 | 24324300 | Reddy | 2013 | [42] | India | N/A | N/A |
| 13 | 17559452 | Seifi | 2007 | [43] | Iran | Range: 14–27 | N/A |
| 14 | 23549991 | Vieira | 2013 | [44] | Brazil | N/A | N/A |
| 15 | 27050986 | Zhang | 2016 | [45] | China | Mean (SD). Hypodontia cases: 25.23 (8.16)/Controls: 32.04 (8.16) | 159/188 |
Disclaimer/Publisher’s Note: The statements, opinions and data contained in all publications are solely those of the individual author(s) and contributor(s) and not of MDPI and/or the editor(s). MDPI and/or the editor(s) disclaim responsibility for any injury to people or property resulting from any ideas, methods, instructions or products referred to in the content. |
© 2025 by the authors. Licensee MDPI, Basel, Switzerland. This article is an open access article distributed under the terms and conditions of the Creative Commons Attribution (CC BY) license (https://creativecommons.org/licenses/by/4.0/).
Share and Cite
Bakouros-Kouroupakis, F.; Tsolianos, I.; Kotsiomiti, E. The Association Between Non-Syndromic Tooth Agenesis and MSX1, AXIN2, WNT10A, EDA, EDAR, and EDARADD Gene Mutations: A Systematic Review. Prosthesis 2025, 7, 142. https://doi.org/10.3390/prosthesis7060142
Bakouros-Kouroupakis F, Tsolianos I, Kotsiomiti E. The Association Between Non-Syndromic Tooth Agenesis and MSX1, AXIN2, WNT10A, EDA, EDAR, and EDARADD Gene Mutations: A Systematic Review. Prosthesis. 2025; 7(6):142. https://doi.org/10.3390/prosthesis7060142
Chicago/Turabian StyleBakouros-Kouroupakis, Fotios, Ioannis Tsolianos, and Eleni Kotsiomiti. 2025. "The Association Between Non-Syndromic Tooth Agenesis and MSX1, AXIN2, WNT10A, EDA, EDAR, and EDARADD Gene Mutations: A Systematic Review" Prosthesis 7, no. 6: 142. https://doi.org/10.3390/prosthesis7060142
APA StyleBakouros-Kouroupakis, F., Tsolianos, I., & Kotsiomiti, E. (2025). The Association Between Non-Syndromic Tooth Agenesis and MSX1, AXIN2, WNT10A, EDA, EDAR, and EDARADD Gene Mutations: A Systematic Review. Prosthesis, 7(6), 142. https://doi.org/10.3390/prosthesis7060142

