Revealing the Impact Factors of the Electric Bike Riders’ Violation Riding Behaviors in China: Integrating SEM with RP-Logit Model
Abstract
1. Introduction
2. Methodology
2.1. Model Structure
2.2. Latent Variable Fitness Values
2.3. Construction of the Effect Function and Analysis of Marginal Effects
3. Data and Analysis
3.1. Questionnaire Design and Data Testing
3.1.1. Questionnaire Design
3.1.2. Data Collection and Reliability Verification
3.2. Analysis of Violation Riding Behavior of E-Bikes Based on SEM-RP-Logit Model
3.2.1. Calculation of Fitness and Setting of Variables
3.2.2. Results and Analysis of Impact Factors
3.2.3. Marginal Effects
4. Discussion
4.1. Impact of Latent Variables
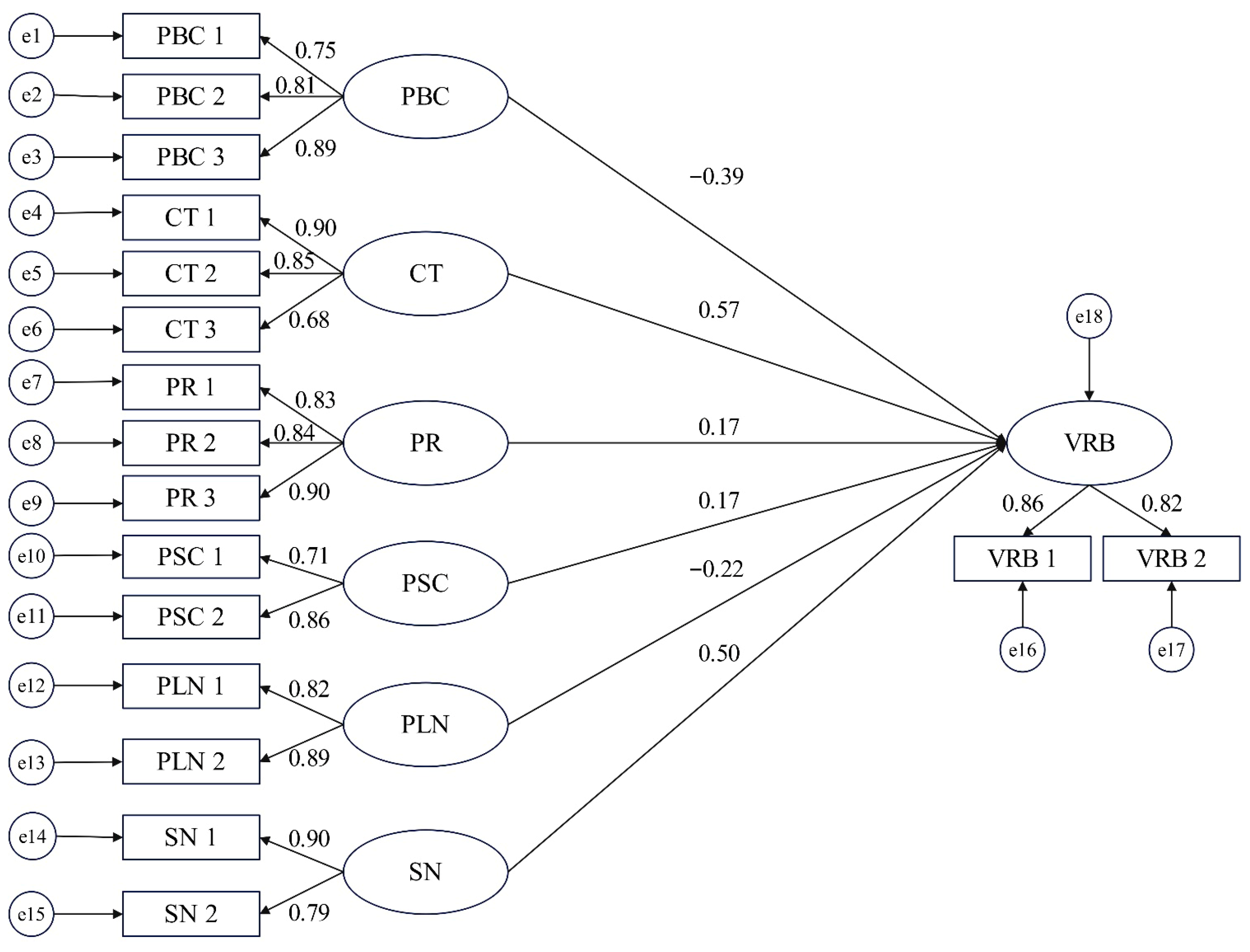
- Perceived Risk has the greatest influence on the choice of high-violation riding behavior tendency, and higher perceived risk reduces the likelihood of high-violation tendencies, suggesting that the insufficient perception of the potential risks of various violation riding behaviors and the perception that their danger is not serious will significantly motivate riders to choose violation riding behaviors to complete their trips. This finding is similar to previous studies [33,34,35]. Therefore, on the one hand, safety education should emphasize the dangers of various types of violation riding and the serious consequences in the event of accidents to riders who do not realize or underestimate the risks associated with violation riding. On the other hand, measures such as traffic management and design can be taken to reduce the likelihood of various types of violation riding behavior.
- Perceived Legal Norm demonstrated a significant negative impact on violation riding behavior, ranking as the second most influential factor. This finding contrasts with the results of Tang et al. [16], who reported no significant effect, which they attributed to lax regulations, transient fines, and on-site enforcement in their study context. It is understood that the region of interest in this study has continuously introduced relevant policies and regulations in recent years to strengthen the traffic safety management of e-bikes, such as when the municipal government issued the implementation plan to further strengthen the control of the whole chain of e-bikes in the city. The Market Supervision Administration regularly exposes illegal cases and severely cracks down on illegal acts in the e-bike industry. The results of this study show that when riders are in a riding environment with more stringent traffic management measures, they are less likely to choose violation riding behaviors. Therefore, traffic management measures can be adopted to curb violation riding behavior, such as the frequent use of video and other measures to record the phenomenon of violation riding behavior, improve law enforcement efforts, and increase the cost of violation riding behavior.
- Conformity Tendency has a significant positive influence effect on violation riding behavior, suggesting that the more susceptible a rider is to the influence of neighboring traffic participants, the more likely he or she is to commit a violation, which is in line with the results of the current research [16,19,30]. The potential reason for this may be that many riders may believe that safety is enhanced when violating traffic rules together with other riders. This may be related to a “no one is blamed” mentality [36], i.e., they believe that because of the large number of rule violators, individuals will not be severely punished. Therefore, it is necessary to take measures to deal with the negative social impact caused by the tendency to follow the crowd.
4.2. Impact of Demographic Information
4.3. Countermeasures to Reduce E-Bike Violation Riding Behavior
5. Conclusions
- In terms of demographic information, riders with characteristics such as greater riding experience, using e-bikes as operating tools, and having already been penalized for violating the law tend to exhibit a higher tendency to engage in illegal riding.
- Among the latent variables, the study revealed that for each unit increase in riders’ perceived risk, the probability of choosing high-violation riding behaviors tendency decreases by 0.18. Similarly, for each unit increase in riders’ perception of the stringency of traffic management, the probability of choosing high-violation riding behaviors tendency decreases by 0.15.
Author Contributions
Funding
Data Availability Statement
Acknowledgments
Conflicts of Interest
Appendix A
| Latent Variable | References | Code | Question |
|---|---|---|---|
| Subjective Norm a | [16,19,30] | SN 1 | In this scenario, someone important to me approves of my traffic violations |
| SN 2 | In this scenario, someone important thinks I should violate the traffic rules | ||
| Perceived Behavioral Control a | [16,19,30] | PBC 1 | I do not think I had enough conditions/opportunities to complete the riding violation |
| PBC 2 | I have not successfully completed an offending ride in a similar situation in the past | ||
| PBC 3 | I am not capable of completing speeding, running red lights, and other infractions | ||
| Conformity Tendency a | [16,19,30] | CT 1 | When most people do not follow the rules of the road, I follow their actions |
| CT 2 | Even though it is against the rules of the road, I think it’s safer to ride with other people | ||
| CT 3 | When I ride on the road, my behavior is easily influenced by those around me | ||
| Perceived Risk b | [15,16,20,30] | PR 1 | Running a red light |
| PR 2 | speed | ||
| PR 3 | Ride in the opposite direction | ||
| Perceived Legal Norm a | [16] | PLN 1 | If you ride illegally, you can be easily detected and penalized |
| PLN 2 | The penalties for riding in violation of the law will be severe | ||
| Perceived Social Compliance a | [16] | PSC 1 | In normal riding, people have riding violations |
| PSC 2 | In normal riding, people do not pay a lot of attention to obeying the rules of the road | ||
| Violation Riding Behavior c | [16] | VRB 1 | In the proposed scenario, how likely are you to violate traffic rules |
| VRB 2 | Whether you intend to violate traffic rules in similar situations in the future |
| Latent Variable | Code | Factor Loading | Average Variance Extraction (AVE) | Critical Ratio (CR) | Cronbach’s Alpha |
|---|---|---|---|---|---|
| Perceived Behavioral Control | PBC1 | 0.853 | 0.675 | 0.892 | 0.873 |
| PBC2 | 0.815 | ||||
| PBC3 | 0.625 | ||||
| Conformity Tendency | CT1 | 0.767 | 0.661 | 0.852 | 0.844 |
| CT2 | 0.741 | ||||
| CT3 | 0.856 | ||||
| Perceived Risk | PR1 | 0.879 | 0.738 | 0.894 | 0.877 |
| PR2 | 0.740 | ||||
| PR3 | 0.898 | ||||
| Perceived Social Compliance | BS1 | 0.887 | 0.704 | 0.835 | 0.729 |
| BS2 | 0.788 | ||||
| Perceived Legal Norm | MS1 | 0.880 | 0.742 | 0.851 | 0.765 |
| MS2 | 0.795 | ||||
| Subjective Norm | SN1 | 0.673 | 0.717 | 0.834 | 0.749 |
| SN2 | 0.855 |
| Category | Variable | Assignment/Variable Description |
|---|---|---|
| Rider | Gender | 0: Male, 1: Female |
| Age | 1: 19–30 years, 2: 31–45 years, 3: ≥46 years | |
| Educational attainment | 1: High school and below, 2: University, 3: Graduate school and above | |
| Driver’s license status | 0: without, 1: with | |
| Usage Information | Years of riding | 1: 1 year and below, 2: 2–4 years, 3: 5–8 years, 4: 9 years and above |
| Frequency of use per week | 1: 0 day, 2: 1–2 days, 3: 3–5 days, 4: 6–7 days | |
| Main usage | 1: Work, 2: School, 3: Daily lives, 4: Operating tools, 5: Else | |
| Violations and accidents | Violation | 0: No violations, 1: Have violations |
| Accidents | 0: No accidents, 1: Have accidents | |
| Severity of accidents | 1: No accidents, 2: Property damage, 3: Injury | |
| Latent variables | Perceived Behavioral Control, Conformity Tendency, Perceived Risk, Perceived Social Compliance, Perceived Legal Norm, Subjective Norm | Continuous variable, the results are shown in Table 2. |
References
- Ajzen, I. From Intentions to Actions: A Theory of Planned Behavior. In Action Control: From Cognition to Behavior; Kuhl, J., Beckmann, J., Eds.; Springer: Berlin, Heidelberg, 1985; pp. 11–39. [Google Scholar] [CrossRef]
- Ben-Akiva, M.; Walker, J.; Bernardino, A.T.; Gopinath, D.A.; Morikawa, T.; Polydoropoulou, A. Integration of Choice and Latent Variable Models. In Perpetual Motion: Travel Behavior Research Opportunities and Application Challenges; Emerald Publishing: Leeds, UK, 2002. [Google Scholar]
- Bi, Y.; Ma, Y.; Feng, D.; Li, H.; Ji, M.; Ma, Z. Research on Shared E-Bikes Usage Behavior Based on SEM-Logit Model. Transp. Res. 2023, 9, 119–131. [Google Scholar] [CrossRef]
- Bigazzi, A.; Wong, K. Electric bicycle mode substitution for driving, public transit, conventional cycling, and walking. Transp. Res. Part D: Transp. Environ. 2020, 85, 102412. [Google Scholar] [CrossRef]
- Chen, J.; Yan, Q.; Yang, F.; Hu, J. SEM-Logit Integration Model of Travel Mode Choice Behaviors. J. South China Univ. Technol. (Nat. Sci. Ed.) 2013, 41, 51–57+65. [Google Scholar]
- Chorlton, K.; Conner, M.; Jamson, S. Identifying the psychological determinants of risky riding: An application of an extended Theory of Planned Behaviour. Accid. Anal. Prev. PTW Cogn. Impair. Driv. Saf. 2012, 49, 142–153. [Google Scholar] [CrossRef] [PubMed]
- Dong, C.; Lu, Y.; Ma, S.; Li, P.; Zhuang, Y. Analyzing and Modeling of Multi-Class E-Bikes Violation Behaviors at Signalized Intersection. J. South China Univ. Technol. (Nat. Sci. Ed.) 2024, 52, 83–89. [Google Scholar]
- Dong, H.; Zhong, S.; Xu, S.; Tian, J.; Feng, Z. The relationships between traffic enforcement, personal norms and aggressive driving behaviors among normal e-bike riders and food delivery e-bike riders. Transp. Policy 2021, 114, 138–146. [Google Scholar] [CrossRef]
- Fitzpatrick, C.D.; Samuel, S.; Knodler, M.A. The use of a driving simulator to determine how time pressures impact driver aggressiveness. Accid. Anal. Prev. 2017, 108, 131–138. [Google Scholar] [CrossRef]
- Fornell, C.; Larcker, D.F. Evaluating Structural Equation Models with Unobservable Variables and Measurement Error. J. Mark. Res. 1981, 18, 39–50. [Google Scholar] [CrossRef]
- Han, Y.; Li, W.; Wei, S.; Zhang, T. Research on Passenger’s Travel Mode Choice Behavior Waiting at Bus Station Based on SEM-Logit Integration Model. Sustainability 2018, 10, 1996. [Google Scholar] [CrossRef]
- Hensher, D.A.; Greene, W.H. The Mixed Logit model: The state of practice. Transportation 2003, 30, 133–176. [Google Scholar] [CrossRef]
- Holland, C.; Hill, R. The effect of age, gender and driver status on pedestrians’ intentions to cross the road in risky situations. Accid. Anal. Prev. 2007, 39, 224–237. [Google Scholar] [CrossRef] [PubMed]
- Hu, B.; Tang, C. Study on the influence of legal ethics on cyclists’ behavior and safety governance. In Proceedings of the Resilient Transport: Quality and Service—China Urban Transport Planning Annual Conference 2023. Urban transportation Planning Committee of Urban Planning Society of China, Xi’an, China, 12 October 2023; pp. 205–216. [Google Scholar] [CrossRef]
- Hu, J.; Yao, M.; Liu, Y.; Tang, L.; Chen, J. Research on the Travel Choice Behaviors of Transportation Corridor Based on SEM-MNL Model. J. Railw. Eng. Soc. 2017, 34, 80–85. [Google Scholar]
- Jackson, D.L. Revisiting Sample Size and Number of Parameter Estimates: Some Support for the N:q Hypothesis. Struct. Equ. Model. A Multidiscip. J. 2003, 10, 128–141. [Google Scholar] [CrossRef]
- Jing, P.; Wang, W.; Jiang, C.; Zha, Y.; Ming, B. Determinants of switching behavior to wear helmets when riding e-bikes, a two-step SEM-ANFIS approach. Math. Biosic. Eng. 2023, 20, 9135–9158. [Google Scholar] [CrossRef]
- Jung, S.-Y.; Yoo, K.-E. A study on passengers’ airport choice behavior using hybrid choice model: A case study of Seoul metropolitan area. South Korea J. Air Transp. Manag. 2016, 57, 70–79. [Google Scholar] [CrossRef]
- Kim, H.-S. The role of legal and moral norms to regulate the behavior of texting while driving. Transp. Res. Part F Traffic Psychol. Behav. 2018, 52, 21–31. [Google Scholar] [CrossRef]
- Lennon, A.; Oviedo-Trespalacios, O.; Matthews, S. Pedestrian self-reported use of smart phones: Positive attitudes and high exposure influence intentions to cross the road while distracted. Accid. Anal. Prev. 2017, 98, 338–347. [Google Scholar] [CrossRef]
- Liu, J.; Chen, X. Analysis of college students’ phone call behavior while riding e-bikes: An application of the extended theory of planned behavior. J. Transp. Health 2023, 31, 101635. [Google Scholar] [CrossRef]
- McFadden, D. Econometric Models for Probabilistic Choice Among Products. J. Bus. 1980, 53, S13–S29. [Google Scholar] [CrossRef]
- Qian, Q.; He, J.; Shi, J. Analysis of factors influencing aberrant riding behavior of food delivery riders: A perspective on safety attitude and risk perception. Transp. Res. Part F Traffic Psychol. Behav. 2024, 100, 273–288. [Google Scholar] [CrossRef]
- Qian, Q.; Qi, Y.; Shi, J. Description and analysis of aberrant riding behaviors of pedal cyclists, e-bike riders and motorcyclists: Based on a self-report questionnaire. Transp. Res. Part F Traffic Psychol. Behav. 2024, 107, 969–984. [Google Scholar] [CrossRef]
- Qian, Q.; Shi, J. Accustomed or Regulated: Influencing factors of two-wheeler riders’ illegal Lane-Transgressing behavior when overtaking. Accid. Anal. Prev. 2024, 204, 107648. [Google Scholar] [CrossRef]
- Qian, Q.; Shi, J. Comparison of injury severity between E-bikes-related and other two-wheelers-related accidents: Based on an accident dataset. Accid. Anal. Prev. 2023, 190, 107189. [Google Scholar] [CrossRef]
- Schechtman, E.; Bar-Gera, H.; Musicant, O. Driver views on speed and enforcement. Accid. Anal. Prev. 2016, 89, 9–21. [Google Scholar] [CrossRef] [PubMed]
- Shen, X.; Zhang, F.; Lv, H.; Wei, S.; Sun, Z. The application and extension of the theory of planned behavior to an analysis of delivery riders’ red-light running behavior in China. Accid. Anal. Prev. 2020, 144, 105640. [Google Scholar] [CrossRef] [PubMed]
- Si, Y.; Guan, H.; Cui, Y. Research on the Choice Behavior of Taxis and Express Services Based on the SEM-Logit Model. Sustainability 2019, 11, 2974. [Google Scholar] [CrossRef]
- Tang, T.; Guo, Y.; Zhou, X.; Labi, S.; Zhu, S. Understanding electric bike riders’ intention to violate traffic rules and accident proneness in China. Travel Behav. Soc. 2021, 23, 25–38. [Google Scholar] [CrossRef]
- Tang, T.; Zhou, X.; Sheng, D.; Cao, Y. Research on non-motorized vehicle users’ violating riding intention and accident proneness. China Saf. Sci. J. 2020, 30, 128–134. [Google Scholar] [CrossRef]
- Useche, S.A.; Alonso, F.; Montoro, L.; Esteban, C. Explaining self-reported traffic crashes of cyclists: An empirical study based on age and road risky behaviors. Saf. Sci. 2019, 113, 105–114. [Google Scholar] [CrossRef]
- Useche, S.A.; Gonzalez-Marin, A.; Faus, M.; Alonso, F. Environmentally friendly, but behaviorally complex? A systematic review of e-scooter riders’ psychosocial risk features. PLoS ONE 2022, 17, e0268960. [Google Scholar] [CrossRef]
- Wang, C.; Kou, S.; Song, Y. Identify Risk Pattern of E-Bike Riders in China Based on Machine Learning Framework. Entropy 2019, 21, 1084. [Google Scholar] [CrossRef]
- Wang, T.; Chen, Y.; Yu, J.; Xie, S. Formation Mechanisms and Clustering Differences in Risky Riding Behaviors of Electric Bike Riders. IEEE Access 2021, 9, 119712–119721. [Google Scholar] [CrossRef]
- Wild, K.; Woodward, A. Why are cyclists the happiest commuters? Health, pleasure and the e-bike. J. Transp. Health 2019, 14, 100569. [Google Scholar] [CrossRef]
- Xie, J.; Yang, R. Analysis of unsafe behaviors of electric bicycle based on Structural Equation Model. Transp. Energy Conserv. Environ. Prot. 2021, 17, 61–66. [Google Scholar]
- Xu, J.; Ji, C.; Li, B.; Jiang, P.; Qin, K.; Ni, Z.; Huang, X.; Zhong, R.; Fang, L.; Zhao, M. Riding practices of e-bike riders after the implementation of electric bike management regulations: An observational study in Hangzhou, China. Heliyon 2024, 10, e26263. [Google Scholar] [CrossRef]
- Yang, H.; Liu, X.; Su, F.; Cherry, C.; Liu, Y.; Li, Y. Predicting e-bike users’ intention to run the red light: An application and extension of the theory of planned behavior. Transp. Res. Part F Traffic Psychol. Behav. 2018, 58, 282–291. [Google Scholar] [CrossRef]
- Young, D.L.; Goodie, A.S.; Hall, D.B.; Wu, E. Decision making under time pressure, modeled in a prospect theory framework. Organ. Behav. Hum. Decis. Process. 2012, 118, 179–188. [Google Scholar] [CrossRef]
- Zhang, W. Generation Mechanisms and Control Strategies for Driving Violations of Motorists. Ph.D. Thesis, China University of Mining and Technology, Xuzhou, China, 2022. [Google Scholar] [CrossRef]
- Zhang, W. A Peek into the Spirit of Jurisprudence Behind “The Law Doesn’t Blame the People”. Leg. Syst. Soc. 2017, 3, 11–12. [Google Scholar] [CrossRef]
- Zhang, X.; Huang, J.; Bian, Y.; Zhao, X.; Han, T. Shared e-bike riders’ psychology contribution to self-reported traffic accidents: A structural equation model approach with mediation analysis. J. Transp. Saf. Secur. 2023, 15, 895–917. [Google Scholar] [CrossRef]
- Zhou, H.; Romero, S.B.; Qin, X. An extension of the theory of planned behavior to predict pedestrians’ violating crossing behavior using structural equation modeling. Accid. Anal. Prev. Traffic Saf. China Chall. Countermeas 2016, 95, 417–424. [Google Scholar] [CrossRef] [PubMed]





| Assumption | Details |
|---|---|
| H1 | Subjective Norm positively influences violation riding behavior |
| H2 | Perceived Behavioral Control negatively influences violation riding behavior |
| H3 | Conformity Tendency positively influences violation riding behavior |
| H4 | Perceived Risk positively influences violation riding behavior |
| H5 | Perceived Legal Norm negatively influences violation riding behavior |
| H6 | Perceived Social Compliance positively influences violation riding behavior |
| Latent Variables | Results |
|---|---|
| Perceived Behavioral Control | |
| Conformity Tendency | |
| Perceived Risk | |
| Perceived Social Compliance | |
| Perceived Legal Norm | |
| Subjective Norm |
| Category | Meaning | Estimated Parameter | |
|---|---|---|---|
| Low Tendency to Ride in Violation | Moderate Tendency to Ride in Violation | ||
| Rider | 19–30 years | 2.896 *** | - |
| 30–45 years | 1.566 * | - | |
| Usage Information | Less than 1 year of riding | 1.554 ** | 1.777 ** |
| Weekly riding frequency 1–2 days | - | 1.436 ** | |
| Weekly riding frequency 3–5 days | - | 1.171 * | |
| Usage for work | - | −1.386 *** | |
| Usage as operating tools (e.g., delivery) | - | −2.753 *** | |
| Violations and accidents | Penalize for non-compliance | −2.806 *** | - |
| No accidents | - | 1.221 * | |
| Property damage | - | 3.172 *** | |
| Latent variables | Conformity Tendency | −0.929 *** | - |
| Perceived Risk | −1.123 *** | −0.892 *** | |
| Perceived Legal Norm | 0.993 *** | 0.576 ** | |
| Heterogeneity | 19–30 years | 2.182 ** | - |
Disclaimer/Publisher’s Note: The statements, opinions and data contained in all publications are solely those of the individual author(s) and contributor(s) and not of MDPI and/or the editor(s). MDPI and/or the editor(s) disclaim responsibility for any injury to people or property resulting from any ideas, methods, instructions or products referred to in the content. |
© 2025 by the authors. Licensee MDPI, Basel, Switzerland. This article is an open access article distributed under the terms and conditions of the Creative Commons Attribution (CC BY) license (https://creativecommons.org/licenses/by/4.0/).
Share and Cite
Zou, Y.; Dong, C.; Shi, J. Revealing the Impact Factors of the Electric Bike Riders’ Violation Riding Behaviors in China: Integrating SEM with RP-Logit Model. Vehicles 2025, 7, 122. https://doi.org/10.3390/vehicles7040122
Zou Y, Dong C, Shi J. Revealing the Impact Factors of the Electric Bike Riders’ Violation Riding Behaviors in China: Integrating SEM with RP-Logit Model. Vehicles. 2025; 7(4):122. https://doi.org/10.3390/vehicles7040122
Chicago/Turabian StyleZou, Yazhu, Chunjiao Dong, and Jing Shi. 2025. "Revealing the Impact Factors of the Electric Bike Riders’ Violation Riding Behaviors in China: Integrating SEM with RP-Logit Model" Vehicles 7, no. 4: 122. https://doi.org/10.3390/vehicles7040122
APA StyleZou, Y., Dong, C., & Shi, J. (2025). Revealing the Impact Factors of the Electric Bike Riders’ Violation Riding Behaviors in China: Integrating SEM with RP-Logit Model. Vehicles, 7(4), 122. https://doi.org/10.3390/vehicles7040122

