Enhanced Anti-Lock Braking System Performance: A Comparative Study of Adaptive Terminal Sliding Mode Control Approaches
Abstract
1. Introduction
- Enhancements to TSMC and ITSMC, as reported in the literature, are discussed with a focus on improving sliding surfaces and the reaching law for nonlinear systems under external disturbances. These enhancements aim to improve convergence speed and tracking performance, and reduce chattering;
- The Teaching–Learning-Based Optimization algorithm is introduced for gain and parameter tunning, further enhancing system performance;
- Novel control strategies, including an adaptive switching control law based on Particle Swarm Optimization, are applied to an Anti-Lock Braking System. Simulations are conducted to compare the performance of these strategies on the system;
- External disturbances are compensated using a Lyapunov-based approach by adapting the control law.
2. Terminal Sliding Mode Control Approaches
2.1. Terminal Sliding Mode Control
2.2. Integral Terminal Sliding Mode Control
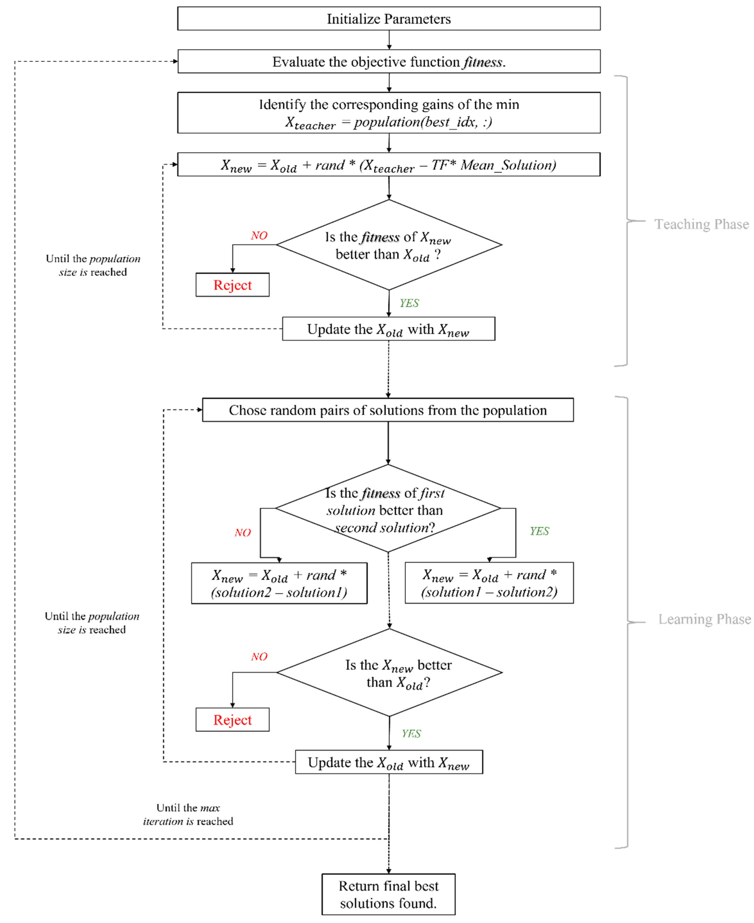
3. Teaching–Learning-Based Optimization (TLBO) Algorithm
4. Anti-Lock Braking System (ABS)
- Application of TSMC approaches:
- Application of Integral TSMC approach:
5. Simulation and Results
- TSMC with Basic Reaching Law: In the first simulation, TSMC was applied to an Anti-Lock Braking System. The combined control law and were implemented to evaluate fundamental convergence dynamics;
- TSMC with Novel Reaching Law: The second simulation introduced an improved reaching law, employing the control laws and . This approach aimed to accelerate convergence rates and reduce chattering effects;
- Adaptive TSMC using PSO: The third simulation integrated an adaptive switching control law based on a Particle Swarm Optimization algorithm. This approach dynamically adjusted the inertia weight to enhance robustness and minimize chattering. The PSO-based switching law is defined as follows:where and represent the cognitive and social parameters of PSO algorithm, respectively; and denote the personal best and global best solutions; and w is the adaptive inertia weight, defined as follows:
- ITSMC simulation: The fourth simulation focused on ITSMC, employing the control law and to address the steady-state error, singularity problem, and further mitigate disturbances.
6. Conclusions
Author Contributions
Funding
Data Availability Statement
Conflicts of Interest
References
- Zhang, B.; Yang, X.; Zhao, D.; Spurgeon, S.K.; Yan, X. Sliding Mode Control for Nonlinear Manipulator Systems. IFAC-PapersOnLine 2017, 50, 5127–5132. [Google Scholar] [CrossRef]
- Jennan, N.; Mellouli, E.M. New optimal fast terminal sliding mode control combined with neural networks for modelling and controlling a drone quadrotor. Int. J. Autom. Control 2023, 17, 595–612. [Google Scholar] [CrossRef]
- Komurcugil, H.; Biricik, S.; Bayhan, S.; Zhang, Z. Sliding Mode Control: Overview of Its Applications in Power Converters. IEEE Ind. Electron. Mag. 2021, 15, 40–49. [Google Scholar] [CrossRef]
- Huang, Y.J. Sliding Mode Control Design for Aircraft Control Systems. In Proceedings of the First IEEE Regional Conference on Aerospace Control Systems, Westlake Village, CA, USA, 25–27 May 1993; pp. 309–313. [Google Scholar] [CrossRef]
- Liu, J.; Wang, X. Sliding Mode Control for Aircraft. In Advanced Sliding Mode Control for Mechanical Systems; Springer: Berlin/Heidelberg, Germany, 2011. [Google Scholar]
- Rao, D.V.; Go, T.H. Automatic landing system design using sliding mode control. Aerosp. Sci. Technol. 2014, 32, 180–187. [Google Scholar] [CrossRef]
- Wang, H.; Wu, S.; Wang, Q. Global Sliding Mode Control for Nonlinear Vehicle Antilock Braking System. IEEE Access 2021, 9, 40349–40359. [Google Scholar] [CrossRef]
- El Kassmi, B.; El Afou, Y.; Mellouli, E.M. Time-Delay Sliding Mode Control of the Active Suspension System. In Advances in Control Power Systems and Emerging Technologies; Bendaoud, M., El Fathi, A., Bakhsh, F.I., Pierluigi, S., Eds.; ICESA 2023; Advances in Science Technology & Innovation; Springer: Cham, Switzerland, 2024. [Google Scholar] [CrossRef]
- Yu, X.; Feng, Y.; Man, Z. Terminal Sliding Mode Control—An Overview. IEEE Open J. Ind. Electron. Soc. 2021, 2, 36–52. [Google Scholar] [CrossRef]
- Yu, S.; Yu, X.; Zhihong, M. Robust global terminal sliding mode control of SISO nonlinear uncertain systems. In Proceedings of the 39th IEEE Conference on Decision and Control (Cat. No.00CH37187), Sydney, NSW, Australia, 12–15 December 2000; Volume 3, pp. 2198–2203. [Google Scholar] [CrossRef]
- Wang, G.; Chadli, M.; Basin, M.V. Practical Terminal Sliding Mode Control of Nonlinear Uncertain Active Suspension Systems With Adaptive Disturbance Observer. IEEE/ASME Trans. Mechatron. 2021, 26, 789–797. [Google Scholar] [CrossRef]
- Zhihong, M.; Paplinski, A.; Wu, H. A robust MIMO terminal sliding mode control scheme for rigid robotic manipulators. IEEE Trans. Autom. Control. 1994, 39, 2464–2469. [Google Scholar] [CrossRef]
- Zhihong, M.; Yu, X.H. Terminal sliding mode control of MIMO linear systems. IEEE Trans. Circuits Syst. I Fundam. Theory Appl. 1997, 44, 1065–1070. [Google Scholar] [CrossRef]
- Cheng, X.; Liu, Z.-W. Robust Tracking Control of A Quadcopter Via Terminal Sliding Mode Control Based on Finite-time Disturbance Observer. In Proceedings of the 2019 14th IEEE Conference on Industrial Electronics and Applications (ICIEA), Xi’an, China, 19–21 June 2019; pp. 1217–1222. [Google Scholar] [CrossRef]
- Alattas, K.A.; Vu, M.T.; Mofid, O.; El-Sousy, F.F.M.; Alanazi, A.K.; Awrejcewicz, J.; Mobayen, S. Adaptive Nonsingular Terminal Sliding Mode Control for Performance Improvement of Perturbed Nonlinear Systems. Mathematics 2022, 10, 1064. [Google Scholar] [CrossRef]
- Mofid, O.; Amirkhani, S.; Din, S.U.; Mobayen, S.; Vu, M.T.; Assawinchaichote, W. Finite-time convergence of perturbed nonlinear systems using adaptive barrier-function nonsingular sliding mode control with experimental validation. J. Vib. Control 2023, 29, 3326–3339. [Google Scholar] [CrossRef]
- Rojsiraphisal, T.; Mobayen, S.; Asad, J.H.; Vu, M.T.; Chang, A.; Puangmalai, J. Fast Terminal Sliding Control of Underactuated Robotic Systems Based on Disturbance Observer with Experimental Validation. Mathematics 2021, 9, 1935. [Google Scholar] [CrossRef]
- Thanh, H.L.N.N.; Vu, M.T.; Mung, N.X.; Nguyen, N.P.; Phuong, N.T. Perturbation Observer-Based Robust Control Using a Multiple Sliding Surfaces for Nonlinear Systems with Influences of Matched and Unmatched Uncertainties. Mathematics 2020, 8, 1371. [Google Scholar] [CrossRef]
- Alattas, K.A.; Mobayen, S.; Din, S.U.; Asad, J.H.; Fekih, A.; Assawinchaichote, W.; Vu, M.T. Design of a Non-Singular Adaptive Integral-Type Finite Time Tracking Control for Nonlinear Systems with External Disturbances. IEEE Access 2021, 9, 102091–102103. [Google Scholar] [CrossRef]
- Gowda, D.; Kumar, P.; Muralidhar, K.; BC, V.K. Dynamic Analysis and Control Strategies of an Anti-lock Braking System. In Proceedings of the 2020 4th International Conference on Electronics, Communication and Aerospace Technology (ICECA), Coimbatore, India, 5–7 November 2020; pp. 1677–1682. [Google Scholar] [CrossRef]
- Formentin, S.; Novara, C.; Savaresi, S.M.; Milanese, M. Active Braking Control System Design: The D2-IBC Approach. IEEE/ASME Trans. Mechatron. 2015, 20, 1573–1584. [Google Scholar] [CrossRef]
- Unsal, C.; Kachroo, P. Sliding mode measurement feedback control for antilock braking systems. IEEE Trans. Control Syst. Technol. 1999, 7, 271–281. [Google Scholar] [CrossRef]
- Sanchez-Torres, J.D.; Galicia, M.I.; Loukianov, A.G. Anti-lock brake system design based on an adaptive second order sliding mode controller. In Proceedings of the World Automation Congress 2012, Puerto Vallarta, Mexico, 24–28 June 2012; pp. 1–5. [Google Scholar]
- Rajendran, S.; Spurgeon, S.; Tsampardoukas, G.; Hampson, R. Time-Varying Sliding Mode Control for ABS Control of an Electric Car. IFAC-PapersOnLine 2017, 50, 8490–8495. [Google Scholar] [CrossRef]
- Chereji, E.; Radac, M.-B.; Szedlak-Stinean, A.-I. Sliding Mode Control Algorithms for Anti-Lock Braking Systems with Performance Comparisons. Algorithms 2021, 14, 2. [Google Scholar] [CrossRef]
- Mauer, G.F. A fuzzy logic controller for an ABS braking system. IEEE Trans. Fuzzy Syst. 1995, 3, 381–388. [Google Scholar] [CrossRef] [PubMed]
- Hussain, I.; Patoli, A.A.; Kazi, K. Fuzzy Logic Based Effective Anti-Lock Braking System Adaptive to Road Conditions. In Proceedings of the 1st International Conference on Modern Communication & Computing Technologies (MCCT’14), Nawabshah, Pakistan, 26–28 February 2014. [Google Scholar]
- Lin, C.M.; Hsu, C.F. Self-learning fuzzy sliding-mode control for antilock braking systems. IEEE Trans. Control Technol. 2003, 11, 273–278. [Google Scholar] [CrossRef]
- Quan, V.H.; Long, L.T.; Ngoc, N.A.; Tien, N.M. A Comparison of the Performance of Anti-Lock Braking System (ABS) Using Fuzzy and PID Controllers. In Proceedings of the 2022 6th International Conference on Green Technology and Sustainable Development (GTSD), Nha Trang City, Vietnam, 29–30 July 2022; pp. 243–248. [Google Scholar] [CrossRef]
- Raesian, N.; Khajehpour, N.; Yaghoobi, M. A new approach in Anti-lock Braking System (ABS) based on adaptive neuro-fuzzy self-tuning PID controller. In Proceedings of the 2nd International Conference on Control, Instrumentation and Automation, Shiraz, Iran, 27–29 December 2011; pp. 530–535. [Google Scholar] [CrossRef]
- Xuan-Mung, N.; Nguyen, N.P.; Pham, D.B.; Dao, N.-N.; Nguyen, H.T.; Ngoc, T.H.L.N.; Vu, M.T.; Hong, S.K. Novel gain-tuning for sliding mode control of second-order mechanical systems: Theory and experiments. Sci. Rep. 2023, 13, 10541. [Google Scholar] [CrossRef]
- Baek, S.; Baek, J.; Han, S. An Adaptive Sliding Mode Control With Effective Switching Gain Tuning Near the Sliding Surface. IEEE Access 2019, 7, 15563–15572. [Google Scholar] [CrossRef]
- Ho, W.K.; Hang, C.C.; Cao, L.S. Tuning of PID controllers based on gain and phase margin specifications. Automatica 1995, 31, 497–502. [Google Scholar] [CrossRef]
- An, B.; Wang, Y.; Liu, L.; Hou, Z. An Intelligent Terminal Sliding Mode Control Algorithm with Chattering Reduction Based on Particle Swarm Optimization. In Proceedings of the 2018 10th International Conference on Modelling, Identification and Control (ICMIC), Guiyang, China, 2–4 July 2018; pp. 1–6. [Google Scholar] [CrossRef]
- Che, X.; Tian, D.; Jia, P.; Gao, Y.; Ren, Y. Terminal Sliding Mode Control with a Novel Reaching Law and Sliding Mode Disturbance Observer for Inertial Stabilization Imaging Sensor. Sensors 2020, 20, 3107. [Google Scholar] [CrossRef]
- Wang, S.; Jiang, C.; Tu, Q.; Zhu, C. Sliding mode control with an adaptive switching power reaching law. Sci. Rep. 2023, 13, 16155. [Google Scholar] [CrossRef] [PubMed]
- Chen, Y.; Fei, J.; Chen, F. Adaptive Terminal Sliding Mode Control of Single-Phase Active Power Filter Using Novel Recurrent Neural Network. In Proceedings of the 2020 Chinese Control And Decision Conference (CCDC), Hefei, China, 22–24 August 2020; pp. 256–260. [Google Scholar] [CrossRef]
- Liu, J.; Sun, F. A novel dynamic terminal sliding mode control of uncertain nonlinear systems. J. Control Theory Appl. 2007, 5, 189–193. [Google Scholar] [CrossRef]
- Vo, C.P.; To, X.D.; Ahn, K.K. A Novel Adaptive Gain Integral Terminal Sliding Mode Control Scheme of a Pneumatic Artificial Muscle System With Time-Delay Estimation. IEEE Access 2019, 7, 141133–141143. [Google Scholar] [CrossRef]
- Chiu, C.-S. Derivative and integral terminal sliding mode control for a class of MIMO nonlinear systems. Automatica 2012, 48, 316–326. [Google Scholar] [CrossRef]
- Feng, Z.; Liang, W.; Ling, J.; Xiao, X.; Tan, K.K.; Lee, T.H. Integral terminal sliding-mode-based adaptive integral backstepping control for precision motion of a piezoelectric ultrasonic motor. Mech. Syst. Signal Process. 2020, 144, 106856. [Google Scholar] [CrossRef]
- Napole, C.; Derbeli, M.; Barambones, O. A global integral terminal sliding mode control based on a novel reaching law for a proton exchange membrane fuel cell system. Appl. Energy 2021, 301, 117473. [Google Scholar] [CrossRef]
- Shi, L.; Wang, H.; Huang, Y.; Jin, X.; Yang, S. A Novel Integral Terminal Sliding Mode Control of Yaw Stability for Steer-by-Wire Vehicles. In Proceedings of the 2018 37th Chinese Control Conference (CCC), Wuhan, China, 25–27 July 2018; pp. 7787–7792. [Google Scholar] [CrossRef]
- Xu, J.; Sui, Z.; Wang, W.; Xu, F. An Adaptive Discrete Integral Terminal Sliding Mode Control Method for a Two-Joint Manipulator. Processes 2024, 12, 1106. [Google Scholar] [CrossRef]
- Dorigo, M.; Birattari, M.; Stutzle, T. Ant colony optimization. IEEE Comput. Intell. Mag. 2006, 1, 28–39. [Google Scholar] [CrossRef]
- Teodorović, D. Bee Colony Optimization (BCO). In Innovations in Swarm Intelligence; Lim, C.P., Jain, L.C., Dehuri, S., Eds.; Studies in Computational Intelligence; Springer: Berlin/Heidelberg, Germany, 2009; Volume 248. [Google Scholar] [CrossRef]
- Gad, A.G. Particle Swarm Optimization Algorithm and Its Applications: A Systematic Review. Arch. Comput. Methods Eng. 2022, 29, 2531–2561. [Google Scholar] [CrossRef]
- Belkheir, A.; Mellouli, E.M.; Žuraulis, V. Optimal adaptive Lipschitz continuous sliding mode controller with APSO algorithm for an autonomous vehicle. Int. J. Veh. Perform. 2024, 10, 286–311. [Google Scholar] [CrossRef]
- Sahoo, S.; Dalei, R.K.; Rath, S.K.; Sahu, U.K. Comparative Performance Analysis of Particle Swarm Optimization and Artificial Bee Colony Algorithm for Optimization of Missile Gliding Trajectory. In Proceedings of the 2022 OITS International Conference on Information Technology (OCIT), Bhubaneswar, India, 14–16 December 2022; pp. 187–192. [Google Scholar] [CrossRef]
- Zhang, L. A Gravitational Artificial Bee Colony Optimization Algorithm and Application. In Proceedings of the 2018 Eighth International Conference on Instrumentation & Measurement, Computer, Communication and Control (IMCCC), Harbin, China, 19–21 July 2018; pp. 1839–1842. [Google Scholar] [CrossRef]
- Agrawal, M.; Mishra, M.; Kushwah, S.P.S. Association rules optimization using improved PSO algorithm. In Proceedings of the 2015 International Conference on Communication Networks (ICCN), Gwalior, India, 19–21 November 2015; pp. 395–398. [Google Scholar] [CrossRef]
- Rao, R.V.; Savsani, V.J.; Vakharia, D.P. Teaching–learning-based optimization: A novel method for constrained mechanical design optimization problems. Comput. Aided Des. 2011, 43, 303–315. [Google Scholar] [CrossRef]
- Patra, K.; Mishra, A.K.; Panigrahi, G.S.; Nahak, N.; Patra, V.L.; Nanda, A. Artificial Pancreas (AP) in Diabetes Patient based On TLBO Algorithm. In Proceedings of the 2023 2nd International Conference on Ambient Intelligence in Health Care (ICAIHC), Bhubaneswar, India, 19–21 November 2023; pp. 1–5. [Google Scholar] [CrossRef]
- Zhou, G.; Zhou, Y.; Deng, W.; Yin, S.; Zhang, Y. Advances in teaching–learning-based optimization algorithm: A comprehensive survey (ICIC2022). Neurocomputing 2023, 561, 126898. [Google Scholar] [CrossRef]
- Ružinskas, A.; Sivilevičius, H. Magic Formula Tyre Model Application for a Tyre-Ice Interaction. Procedia Eng. 2017, 187, 335–341. [Google Scholar] [CrossRef]
- Ingwerson, D. A modified Lyapunov method for nonlinear stability analysis. IRE Trans. Autom. Control 1961, 6, 199–210. [Google Scholar] [CrossRef]






| Parameter | Value |
|---|---|
| D | 0.9 |
| C | 2.2 |
| B | 6 |
| E | 0.98 |
| Parameters | Value | Parameters | Value |
|---|---|---|---|
| M | 415 Kg | p/q | 5/7 |
| R | 0.3 m | δ | 0.5 |
| J | 100 Kg | σ | 10 |
| g | 9.81 m/ | 0.5 | |
| 2 | κ | 0.8 |
| Parameters | Value | Parameters | Value |
|---|---|---|---|
| c1 | 1.5 | α | [0 8] |
| c2 | 2.5 | K1 | [0.02 10] |
| a | 0.1 | K2 | [0.01 5] |
| b | 0.8 | ρ | [0 10] |
| Designed Control | Tuned Parameters |
|---|---|
| First Reaching Law for TSMC | = 7.95, = 0.02, = 0.0129 |
| Second Reaching Law for TSMC | = 8, = 0.02, = 0.01 |
| Adaptive switching control law for TSMC | = 10 |
| Integral Terminal Sliding Mode control | = 10, = 0.02, = 0.01 |
Disclaimer/Publisher’s Note: The statements, opinions and data contained in all publications are solely those of the individual author(s) and contributor(s) and not of MDPI and/or the editor(s). MDPI and/or the editor(s) disclaim responsibility for any injury to people or property resulting from any ideas, methods, instructions or products referred to in the content. |
© 2025 by the authors. Licensee MDPI, Basel, Switzerland. This article is an open access article distributed under the terms and conditions of the Creative Commons Attribution (CC BY) license (https://creativecommons.org/licenses/by/4.0/).
Share and Cite
Khatory, S.; Chafouk, H.; Mellouli, E.M. Enhanced Anti-Lock Braking System Performance: A Comparative Study of Adaptive Terminal Sliding Mode Control Approaches. Vehicles 2025, 7, 14. https://doi.org/10.3390/vehicles7010014
Khatory S, Chafouk H, Mellouli EM. Enhanced Anti-Lock Braking System Performance: A Comparative Study of Adaptive Terminal Sliding Mode Control Approaches. Vehicles. 2025; 7(1):14. https://doi.org/10.3390/vehicles7010014
Chicago/Turabian StyleKhatory, Salma, Houcine Chafouk, and El Mehdi Mellouli. 2025. "Enhanced Anti-Lock Braking System Performance: A Comparative Study of Adaptive Terminal Sliding Mode Control Approaches" Vehicles 7, no. 1: 14. https://doi.org/10.3390/vehicles7010014
APA StyleKhatory, S., Chafouk, H., & Mellouli, E. M. (2025). Enhanced Anti-Lock Braking System Performance: A Comparative Study of Adaptive Terminal Sliding Mode Control Approaches. Vehicles, 7(1), 14. https://doi.org/10.3390/vehicles7010014
