Previous Article in Journal
LPWAN Technologies for IoT: Real-World Deployment Performance and Practical Comparison
Previous Article in Special Issue
Blockchain for Secure IoT: A Review of Identity Management, Access Control, and Trust Mechanisms
 
 
Font Type:
Arial Georgia Verdana
Font Size:
Aa Aa Aa
Line Spacing:
Column Width:
Background:
Article

Privacy-Preserving Federated Learning for Distributed Financial IoT: A Blockchain-Based Framework for Secure Cryptocurrency Market Analytics

by
Oleksandr Kuznetsov
1,2,*,
Saltanat Adilzhanova
3,*,
Serhiy Florov
4,
Valerii Bushkov
5 and
Danylo Peremetchyk
4
1
Department of Theoretical and Applied Sciences, eCampus University, Via Isimbardi 10, 22060 Novedrate, CO, Italy
2
Department of Intelligent Software Systems and Technologies, School of Computer Science and Artificial Intelligence, V.N. Karazin Kharkiv National University, 4 Svobody Sq., 61022 Kharkiv, Ukraine
3
Department of Cybersecurity and Cryptology, Al-Farabi Kazakh National University, 71 Al-Farabi Ave., Almaty 050040, Kazakhstan
4
Department of Cybersecurity and Information Technologies, University of Customs and Finance, Vernadskogo str., 2/4, 49000 Dnipro, Ukraine
5
Department of Software Engineering and Cybersecurity, State University of Trade and Economics, 19 Kyoto str., 02156 Kyiv, Ukraine
*
Authors to whom correspondence should be addressed.
Submission received: 30 October 2025 / Revised: 28 November 2025 / Accepted: 3 December 2025 / Published: 11 December 2025
(This article belongs to the Special Issue Blockchain-Based Trusted IoT)

Abstract

The proliferation of Internet of Things (IoT) devices in financial markets has created distributed ecosystems where cryptocurrency exchanges, trading platforms, and market data providers operate as autonomous edge nodes generating massive volumes of sensitive financial data. Collaborative machine learning across these distributed financial IoT nodes faces fundamental challenges: institutions possess valuable proprietary data but cannot share it directly due to competitive concerns, regulatory constraints, and trust management requirements in decentralized networks. This study presents a privacy-preserving federated learning framework tailored for distributed financial IoT systems, combining differential privacy with Shamir secret sharing to enable secure collaborative intelligence across blockchain-based cryptocurrency trading networks. We implement per-layer gradient clipping and Rényi differential privacy composition to minimize utility loss while maintaining formal privacy guarantees in edge computing scenarios. Using 5.6 million orderbook observations from 11 cryptocurrency pairs collected across distributed exchange nodes, we evaluate three data partitioning strategies simulating realistic heterogeneity patterns in financial IoT deployments. Our experiments reveal that federated edge learning imposes 9–15 percentage point accuracy degradation compared to centralized cloud processing, driven primarily by data distribution heterogeneity across autonomous nodes. Critically, adding differential privacy (ε = 3.0) and cryptographic secret sharing increases this degradation by less than 0.3 percentage points when mechanisms are calibrated appropriately for edge devices. The framework achieves 62–66.5% direction accuracy on cryptocurrency price movements, with confidence-based execution generating 71–137 basis points average profit per trade. These results demonstrate the practical viability of privacy-preserving collaborative intelligence for distributed financial IoT while identifying that the federated optimization gap dominates privacy mechanism costs. Our findings offer architectural insights for designing trustworthy distributed systems in blockchain-enabled financial IoT ecosystems.

1. Introduction

The convergence of Internet of Things (IoT) technology with financial markets has fundamentally transformed how market data is collected, processed, and analyzed [1,2]. Modern cryptocurrency trading operates through distributed networks of autonomous nodes—exchanges, market makers, liquidity providers, and data aggregators—that function as financial IoT devices generating continuous streams of orderbook updates, transaction records, and pricing signals [3,4]. This architectural shift from centralized financial infrastructure to distributed edge computing systems creates new opportunities for collaborative intelligence while introducing fundamental challenges in privacy preservation and trust management.
Unlike traditional centralized financial infrastructure, these blockchain-based systems embody core IoT principles: distributed data generation at the edge, autonomous decision-making by individual nodes, and decentralized coordination without central authorities [5]. Each cryptocurrency exchange effectively operates as an edge computing node with local processing capabilities, proprietary data sources, and real-time analytics requirements. Major exchanges like Binance and Coinbase maintain distributed matching engines that process millions of orderbook updates daily, execute trades within microseconds, and generate proprietary market microstructure data that remains siloed within their infrastructure [6,7]. These platforms deploy machine learning models locally for fraud detection, market making, and price prediction without sharing raw transaction data with competitors or third parties.
This distributed financial IoT architecture creates unique challenges for collaborative machine learning [1]. First, extreme data heterogeneity—different exchanges observe fundamentally different market microstructures (Bitcoin spreads of 0.001 bps versus altcoin spreads of 500+ bps [8,9]) rather than statistical samples from a common distribution. Second, competitive dynamics prevent direct data sharing since trading strategies and order flow constitute proprietary intellectual property [10,11]. Third, temporal non-stationarity causes cryptocurrency market regimes to shift rapidly (pre-halving versus post-halving dynamics), requiring models to adapt across time periods that individual nodes may not observe completely [12]. Individual nodes possess fragmentary views of global market dynamics—one exchange observes Bitcoin trading patterns on its platform but lacks visibility into order flow at competing venues. A market maker accumulates proprietary signals for specific asset pairs but misses correlations emerging across broader cryptocurrency ecosystems. Pooling knowledge across these distributed financial IoT nodes could improve predictive models for all participants, yet direct data sharing conflicts with competitive dynamics, regulatory requirements, and fundamental trust management challenges in decentralized networks. Financial data contains sensitive information about trading strategies, institutional positions, and client behavior that nodes cannot legally or strategically reveal to potential competitors or centralized aggregators.
Machine learning has become central to modern financial markets. Institutional traders deploy neural networks to predict price movements, optimize execution strategies, and manage risk across increasingly complex portfolios (Cartea et al., 2015 [13]). Cryptocurrency markets have proven particularly receptive to these methods—recent work demonstrates that deep learning architectures substantially outperform traditional statistical approaches for price forecasting and trading signal generation (Zhang et al., 2024 [14]; Kang et al., 2025 [15]). The application space continues expanding as orderbook microstructure data becomes more accessible and computational resources grow cheaper.
Yet a paradox limits progress. The most valuable predictive models require diverse training data spanning multiple assets, exchanges, time periods, and market conditions. Individual institutions—whether cryptocurrency exchanges, hedge funds, or market makers—hold fragments of this information space. One exchange observes Bitcoin trading on its platform but lacks visibility into competitor order flow. A trading desk accumulates proprietary signals for a subset of assets but misses patterns emerging in adjacent markets. Pooling these datasets would improve model quality for all participants, but direct data sharing conflicts with competitive dynamics and regulatory requirements. Financial data contains sensitive information about trading strategies, client positions, and institutional behavior that firms cannot legally or strategically reveal.
This tension between collaboration benefits and privacy constraints has intensified as cryptocurrency markets mature. Unlike traditional equity markets with established clearinghouses and standardized data vendors, cryptocurrency trading fragments across hundreds of decentralized exchanges with limited information sharing (Makarov and Schoar, 2020 [16]). Price prediction studies uniformly assume centralized data access—researchers download historical data from a single API and train models with complete observability (Golnari et al., 2024 [17]; Yang et al., 2025 [10]). This centralized paradigm works for academic research but fails in practice when multiple institutions want to collaborate without exposing proprietary information.
Federated learning offers a potential path forward. The core idea is simple: instead of pooling raw data at a central location, participants train models locally and share only parameter updates (Ferenczi and Bădică, 2024 [18]). A coordination server aggregates these updates to produce a global model that incorporates knowledge from all participants without any institution observing others’ training data. This framework has succeeded in applications like mobile keyboard prediction and medical imaging, where privacy concerns similarly prohibit centralized data collection.
Financial markets present unique challenges that existing federated learning work has not addressed. First, financial data exhibits extreme heterogeneity—different participants hold fundamentally different distributions rather than statistical samples from a common population. A Bitcoin specialist exchange observes tight spreads and high-frequency dynamics, while an altcoin-focused platform sees wide spreads and sparse liquidity. Temporal non-stationarity compounds this: cryptocurrency markets shift between bull and bear regimes, regulatory shocks, and technological transitions that alter underlying patterns. Standard federated algorithms like FedAvg struggle under such heterogeneity, often converging slowly or producing models worse than individual local training (Li et al., 2020 [19]).
Second, financial applications demand stronger privacy guarantees than parameter sharing alone provides. Recent work shows that model updates can leak information about training data through gradient inversion attacks (Ovi and Gangopadhyay, 2023 [20]). An adversarial aggregation server could potentially reconstruct individual trades, infer institutional positions, or detect proprietary signals from the parameter updates it receives. These gradient inversion risks are particularly severe in cryptocurrency markets where blockchain transparency means that linking a participant’s identity to their trading patterns could expose profitable strategies competitors could exploit.
Third, the profit-driven nature of financial prediction requires careful attention to utility costs. In domains like medical imaging, a 2% accuracy reduction from privacy mechanisms may be acceptable given the social value of collaborative learning [21]. In algorithmic trading, where accuracy directly translates to profit, even small degradations matter. Understanding these privacy-utility tradeoffs empirically becomes critical for practical deployment decisions. Even moderate accuracy degradation could translate to significant economic costs in algorithmic trading where profit margins are measured in basis points.
Current literature on cryptocurrency prediction focuses almost entirely on centralized learning scenarios. Zhong et al. (2023) [22] develop LSTM-ReGAT, a network-centric approach incorporating cryptocurrency interrelations, achieving improved price trend prediction through graph attention mechanisms. Kang et al. (2025) [15] demonstrate that integrating deep learning models with technical indicators like Bollinger Bands significantly enhances trading strategy robustness, with some configurations achieving Sharpe ratios exceeding 3.5. Youssefi et al. (2025) [23] systematically evaluate over 130 technical indicators for feature selection in cryptocurrency forecasting, finding that careful indicator choice substantially impacts model performance. Zhang et al. (2024) [14] survey deep learning applications across cryptocurrency research, covering price prediction, portfolio construction, and bubble analysis, but all reviewed studies assume centralized data access.
The microstructure literature provides important context for our orderbook-based approach. Cont et al. (2012) [24] establish that price changes correlate linearly with order flow imbalance—the imbalance between supply and demand at best bid and ask prices—with slope inversely proportional to market depth. This foundational result justifies our use of orderbook features as primary predictors. Hautsch and Huang (2012) [25] quantify the short-run and long-run price impact of limit orders using high-frequency cointegrated VAR models, showing that limit order effects depend on aggressiveness, size, and book state. Liu et al. (2025) [26] document liquidity commonality in cryptocurrency markets, finding strong co-movement of individual coin liquidity with overall market liquidity and inverted U-shaped intraday patterns. These microstructure insights inform our feature engineering but do not address distributed learning scenarios.
Work on selective classification—the practice of rejecting predictions when confidence is low to improve accuracy on executed decisions—provides methodological foundations for our confidence-based trading approach. El-Yaniv and Wiener (2010) [27] characterize risk–coverage tradeoffs in noise-free settings, establishing theoretical bounds on achievable performance when trading classifier coverage for higher accuracy. Geifman and El-Yaniv (2017) [28] extend these ideas to deep neural networks, demonstrating that selective classification can achieve unprecedented accuracy (2% top-5 ImageNet error with 99.9% probability) by rejecting uncertain predictions. Our trading framework implements similar principles: the model executes trades only when prediction confidence exceeds threshold τ , creating a profit–coverage tradeoff analogous to the risk–coverage curves in classification literature. Unlike traditional three-class formulations (buy/hold/sell) that suffer from class imbalance and require arbitrary threshold tuning (Kang et al., 2025) [15], our two-class approach with confidence-based execution provides explicit control over the accuracy–coverage tradeoff. This differs from fixed-threshold strategies commonly used in cryptocurrency trading literature (Zhang et al., 2024) [14] and offers more flexibility for risk management than confidence-agnostic execution policies.
Classical financial econometrics provides the statistical foundation for our approach. Campbell et al. (1997) [29] establish core principles of empirical finance including tests of market efficiency, asset return predictability, and microstructure modeling that inform our experimental design. Almgren and Chriss (2001) [30] develop optimal execution theory that considers volatility risk and transaction costs—considerations we incorporate through our stop-loss constraints and fixed transaction cost assumptions. Sharpe (1994) [31] introduces the risk-adjusted return metric we use to evaluate trading strategies. These classical references ground our work in established financial theory even as we push toward privacy-preserving collaborative learning.
The backtest overfitting problem identified by Bailey et al. (2014) [32] motivates our temporal validation approach. They prove that high simulated performance becomes easily achievable after trying relatively few strategy configurations, creating false confidence in backtest results. Our strict temporal split—training on data through June 2024, validating through August, testing through October—prevents look-ahead bias and ensures we evaluate genuinely out-of-sample performance [33,34]. We use two public datasets: the Kaggle “Top 100 Cryptocurrency 2020–2025” dataset providing daily OHLCV data for macro indicators, and the “Cryptocurrency Order Book Data” dataset containing minute-level orderbook snapshots for microstructure features. The temporal validation approach follows established best practices in financial machine learning to prevent backtest overfitting. The three-month test period remains limited compared to ideal evaluation horizons, but represents the longest feasible window given our data availability.
Recent work on momentum effects in cryptocurrencies informs our understanding of market dynamics. Hsieh et al. (2025) [35] show that cryptocurrency momentum profits arise specifically in UP-UP regime transitions rather than all persistent states, suggesting that regime continuity and investor psychology drive returns in speculative markets. This finding implies that models trained on one regime may struggle to generalize to others—a concern our time-based partitioning strategy directly tests by forcing clients to aggregate knowledge across distinct temporal regimes.
Despite this extensive literature on cryptocurrency prediction, machine learning for finance, and market microstructure, no prior work evaluates federated learning for financial market prediction under realistic data heterogeneity. Existing federated learning research focuses primarily on computer vision, natural language processing, and healthcare applications where data distributions differ less dramatically than in financial markets. The few financial federated learning studies address simpler tasks like credit scoring or operate on artificially partitioned homogeneous data that does not reflect the genuine heterogeneity institutions face.
This study makes three primary contributions. First, we develop a privacy-preserving federated learning framework tailored for financial time series prediction that combines differential privacy with Shamir secret sharing for dual-layer protection. Our per-layer gradient clipping and Rényi differential privacy composition minimize utility loss while providing formal privacy guarantees. Second, we conduct the first large-scale empirical evaluation of federated learning on cryptocurrency market prediction using 5.6 million orderbook observations with genuine data heterogeneity across three realistic partitioning strategies. Third, we quantify the privacy-utility tradeoff concretely: federated learning imposes 9–15 percentage point accuracy costs driven by data heterogeneity, while adding differential privacy and cryptographic protection increases this by less than 0.3 percentage points when calibrated appropriately.
Our findings reveal that the privacy mechanisms work—formal privacy protection adds negligible additional cost beyond the inherent challenges of distributed training. The dominant obstacle is the federated learning gap itself: parameter averaging across heterogeneous local objectives creates optimization challenges that current algorithms do not resolve. This insight shifts the research agenda: rather than further optimizing differential privacy accounting or cryptographic protocols, future work should focus on developing federated optimization algorithms robust to the extreme non-IID conditions characteristic of financial data.
The remainder of this paper proceeds as follows. Section 2 reviews related work on deep learning for financial markets, privacy-preserving machine learning, and federated learning applications. Section 3 describes our system architecture comparing centralized, federated, and privacy-preserving federated paradigms. Section 4 details the privacy mechanisms including differential privacy with RDP composition, Shamir secret sharing implementation, and per-layer noise calibration. Section 5 presents the cryptocurrency market case study including dataset description, federated partitioning strategies, and evaluation protocols. Section 6 reports experimental results across centralized baseline, federated learning without privacy, and privacy-preserving variants. Section 7 discusses the federated learning performance gap, negligible privacy costs under appropriate calibration, altered confidence calibration, and comparison with state-of-the-art. Section 8 concludes with practical implications and future research directions.

2. Related Work

Machine learning has transformed financial market prediction over the past decade. Beyond traditional financial applications, privacy-preserving authentication mechanisms have emerged as critical infrastructure for distributed systems [36,37]. Early approaches relied on traditional statistical models and simple feature engineering, but recent advances in deep learning have pushed accuracy boundaries considerably. This section reviews current work in three areas relevant to our study: predictive modeling for financial markets, privacy-preserving machine learning, and federated learning applications in finance.

2.1. Deep Learning for Financial Market Prediction

The application of neural networks to financial forecasting has evolved from basic multilayer perceptrons to sophisticated architectures designed for temporal data. Bhuiyan et al. (2025) [38] provide a comprehensive survey of deep learning in algorithmic trading, highlighting the dominance of recurrent architectures—particularly LSTM and GRU networks—for capturing time dependencies in price movements. These models consistently outperform traditional approaches like random forests and gradient boosting when historical sequences contain exploitable patterns.
Recent work demonstrates that model architecture matters, but so does practical implementation. Alghamdi and Alqithami (2025) [39] compare traditional machine learning (logistic regression, random forests) against deep learning methods (LSTM, GRU, MLP) for stock classification across five major technology companies. Their framework incorporates technical indicators and risk-aware trading constraints like stop-loss levels and profit targets. Deep learning models improve classification accuracy by 6–12% over traditional methods, with LSTM excelling at temporal dependencies. More importantly, they show that integrating stop-loss constraints reduces potential losses by 18% without sacrificing profit—a finding directly relevant to practical deployment.
Transfer learning emerges as a promising direction for reducing computational costs. Alghamdi and Alqithami (2025) [39] report that transfer learning reduces training time by 84% while maintaining predictive accuracy, with TL-LSTM models boosting performance by 2.82–7.91% across different stocks. This efficiency gain becomes critical in federated settings where communication costs dominate.
The cryptocurrency domain presents unique challenges compared to traditional equity markets. Badjie et al. (2025) [40] develop MGGPT, a hybrid framework combining Graph Attention Networks with GPT-based transformers for fraud detection in cryptocurrency transaction networks. Their approach models blockchain data as temporal graphs, using reachability networks to capture structural patterns while transformers extract sequential dependencies. The system achieves substantial improvements over baselines: 8.5% AUC gain, 10.2% precision increase, and 29.5% recall improvement. This work underscores that cryptocurrency markets require specialized architectures that account for network topology and transaction patterns—considerations absent in traditional financial data.

2.2. Privacy and Security in Financial Machine Learning

Privacy concerns have intensified as financial institutions explore collaborative learning. Chen et al. (2025) [41] systematically review 108 papers on deep learning for financial fraud detection, identifying data privacy compliance as a critical challenge alongside model explainability and data imbalance. Their Deep Learning-Sector-Governance (DLSG) framework explicitly connects technical methods with regulatory requirements, recognizing that financial applications face stricter privacy constraints than other domains.
The regulatory landscape drives much of this concern. Financial data carries sensitive personal information protected by regulations like GDPR in Europe and various financial privacy laws worldwide. Chen et al. (2025) [41] emphasize that fraud detection systems must balance accuracy with compliance, often requiring techniques that limit data sharing and provide audit trails for model decisions.
Blockchain environments introduce additional privacy considerations. Badjie et al. (2025) [40] evaluate their fraud detection framework against adversarial attacks, demonstrating robustness requirements specific to decentralized systems where participants may act maliciously. However, their work assumes centralized model training—all transaction data flows to a single entity. This approach conflicts with the decentralized ethos of cryptocurrency systems and creates a single point of failure for privacy breaches.

2.3. Federated Learning and Collaborative Finance

Federated learning offers a path forward for collaborative model training without direct data sharing. The core idea—training models locally and aggregating only parameter updates—aligns naturally with financial institutions’ reluctance to pool proprietary data. Yet federated learning research has largely focused on applications like mobile keyboards and healthcare, with limited exploration of financial markets.
The few existing financial federated learning studies typically address simpler prediction tasks like credit scoring with tabular data or fraud detection with transaction records, where data distributions exhibit less extreme heterogeneity than cryptocurrency markets. Recent work by Li et al. (2024) [19] demonstrates that standard federated algorithms struggle under non-IID conditions, while Ferenczi and Bădică (2024) [18] focus on Byzantine-resilient consensus without evaluating privacy-utility tradeoffs quantitatively. No prior work evaluates federated learning for cryptocurrency market prediction under realistic data heterogeneity with formal differential privacy guarantees. Real financial scenarios present severe data heterogeneity: different institutions hold different assets, time periods, or market segments. This non-IID (non-independent and identically distributed) data challenges standard federated algorithms like FedAvg, often degrading convergence and final model quality.
Privacy guarantees in federated learning remain debated. While the framework prevents raw data sharing, recent work shows that parameter updates can leak information about training data through gradient inversion attacks. Differential privacy provides formal protection by adding calibrated noise to updates, but standard implementations degrade model utility substantially—particularly problematic in finance where small accuracy differences translate to significant profit impacts.
No prior work combines federated learning with cryptographic security mechanisms like secret sharing for financial market prediction. Existing federated learning deployments either omit formal privacy guarantees or apply differential privacy alone, leaving aggregation servers able to inspect individual updates. The cryptocurrency market prediction domain—with its natural partition across exchanges, traders, and time zones—remains unexplored in federated learning literature.

2.4. Research Gap and Contributions

Current research leaves three gaps our work addresses. First, while deep learning for financial prediction has matured, existing studies assume centralized data access. Alghamdi and Alqithami (2025) [39] and Bhuiyan et al. (2025) [38] survey impressive predictive methods, but none evaluate performance under distributed data constraints. Second, privacy-preserving machine learning in finance focuses on compliance frameworks (Chen et al., 2025 [41]) or adversarial robustness (Badjie et al., 2025 [40]) rather than collaborative learning protocols that enable inter-institutional cooperation. Third, no work quantifies the empirical privacy-utility tradeoff for financial prediction under realistic heterogeneity conditions.
Our framework advances the state of the art by integrating differential privacy with Shamir secret sharing in a federated learning architecture tailored for cryptocurrency market prediction. We implement per-layer noise calibration and adaptive clipping that preserve model utility under formal privacy constraints. The cryptocurrency case study—using orderbook microstructure and 5.6 million observations across 11 assets—provides the first large-scale evaluation of privacy-preserving federated learning on financial time series with genuine heterogeneity across partitioning strategies. We demonstrate that carefully calibrated privacy mechanisms impose minimal accuracy costs beyond the inherent challenges of distributed training, offering practical guidance for institutions weighing collaboration benefits against privacy risks.

3. Distributed IoT System Architecture for Financial Analytics

We compare three training paradigms for cryptocurrency market prediction (Figure 1): A centralized baseline, standard federated learning, and privacy-preserving federated learning. All three use the same underlying neural network architectures and prediction tasks, allowing direct performance comparison under different privacy constraints.
Our architecture models cryptocurrency market participants as distributed IoT nodes in a financial edge computing network. Each node represents an autonomous entity—cryptocurrency exchange, trading desk, or market data provider—that locally collects and processes financial sensor data (orderbook snapshots, transaction streams, price feeds). This distributed IoT paradigm contrasts with traditional centralized financial systems where all data flows to central servers for processing.
The three training paradigms we compare reflect different trust and infrastructure models for financial IoT:
  • Centralized Cloud Processing: All edge nodes upload raw data to a central cloud server with complete visibility—the traditional paradigm that maximizes data utilization but creates privacy vulnerabilities and single points of trust failure.
  • Standard Federated Edge Learning: Edge nodes train local models on their private data and communicate only parameter updates to a coordination server. This distributed approach respects data locality and reduces bandwidth requirements, aligning with IoT edge computing principles.
  • Privacy-Preserving Federated Edge Learning: Extends the federated model with cryptographic protections (Shamir secret sharing) and statistical privacy (differential privacy), addressing trust management requirements in adversarial IoT environments where coordination servers or peer nodes may be compromised.
Figure 1 illustrates the fundamental architectural distinctions between the three approaches. The centralized baseline pools all data at a single location, enabling unrestricted access but creating privacy vulnerabilities. The federated framework distributes computation to data owners, with clients performing local training and sending only parameter updates to the server. The privacy-preserving variant extends this by adding two protection layers: differential privacy injects calibrated noise into local updates before transmission, while Shamir secret sharing masks these updates cryptographically during aggregation. This dual-layer design addresses both statistical inference attacks and honest-but-curious server threats, though at the cost of additional computational overhead and potential utility degradation.
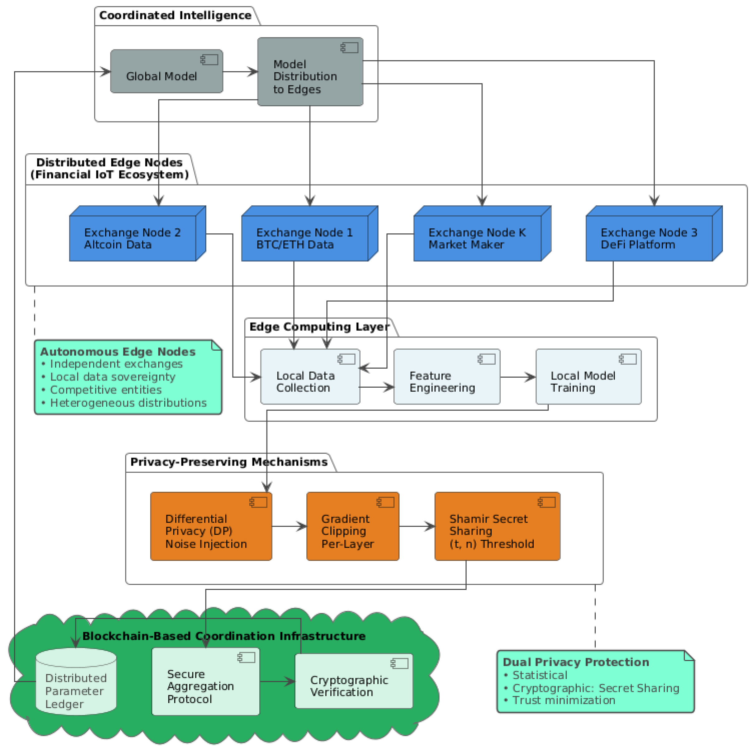
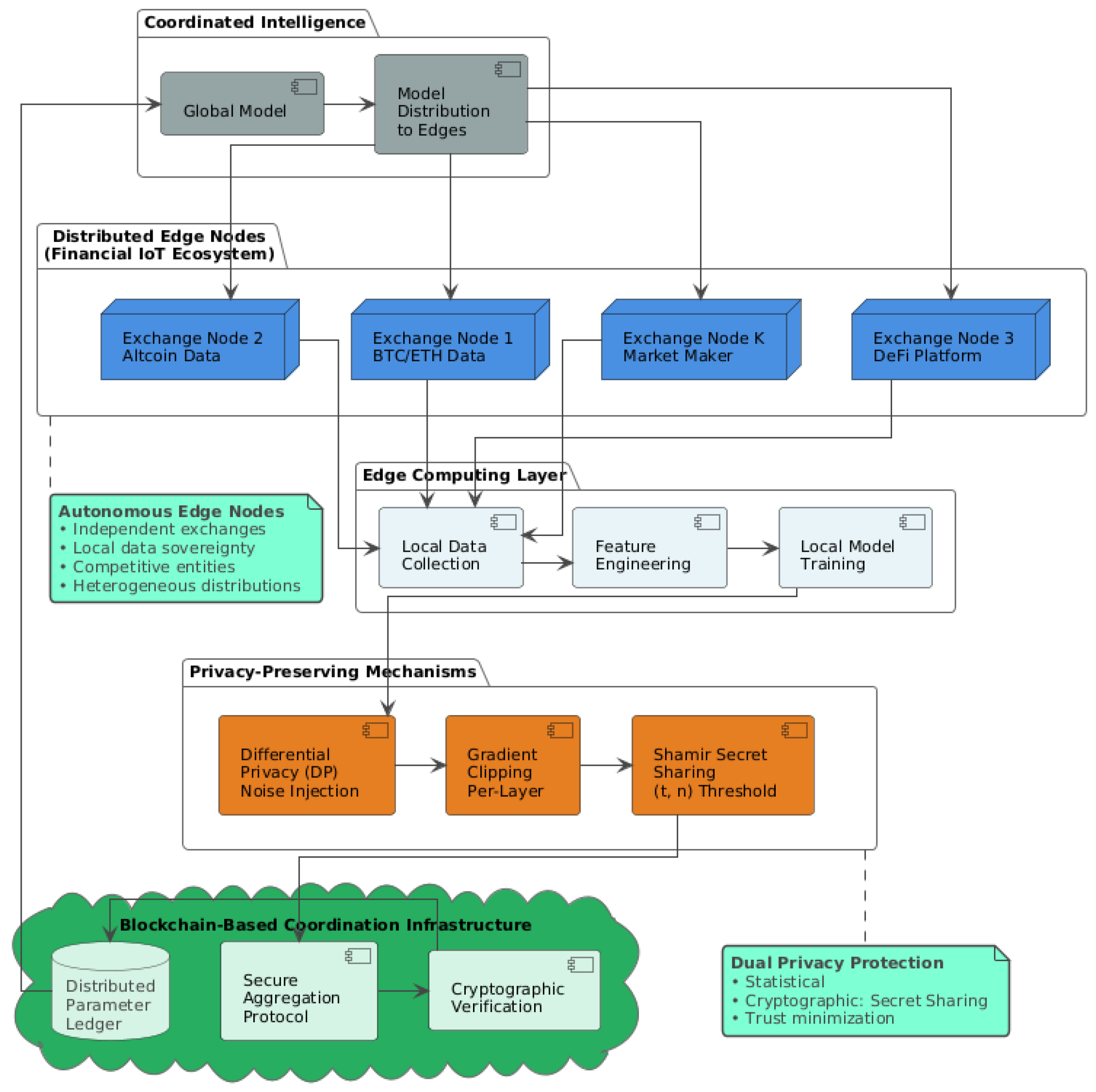
Figure 2 illustrates the architectural topology of our privacy-preserving federated learning framework positioned within a distributed financial IoT ecosystem. The system comprises three primary layers that reflect the operational reality of blockchain-based cryptocurrency markets. At the edge computing layer, autonomous nodes—cryptocurrency exchanges, decentralized finance platforms, and market makers—function as independent financial IoT devices generating continuous streams of orderbook data, transaction records, and pricing signals. Each edge node performs local data collection, feature engineering, and model training on its proprietary dataset without uploading raw market data to centralized infrastructure, preserving data sovereignty and competitive intelligence.
The privacy-preserving mechanism layer implements our dual-protection approach combining statistical and cryptographic defenses. Differential privacy with per-layer gradient clipping injects calibrated Gaussian noise into local model updates before transmission, providing formal privacy guarantees against inference attacks. Shamir secret sharing with (t, n) threshold cryptography then masks these noisy updates through polynomial-based secret splitting, ensuring that the coordination server cannot observe individual node contributions even during aggregation. This layered defense addresses both honest-but-curious aggregation servers and potential collusion among malicious edge nodes—threat models particularly relevant in competitive financial IoT environments where participants simultaneously cooperate on model training while competing for trading profits.
The blockchain-based coordination infrastructure serves three specific functions in our architecture. First, it provides an immutable audit trail of all aggregation rounds, recording cryptographic hashes of global model parameters at each communication step. This auditability enables post hoc verification that the aggregation server executed FedAvg correctly without tampering with individual updates. Second, the distributed parameter ledger ensures synchronization across edge nodes despite potential Byzantine failures or network partitions common in cryptocurrency infrastructure—each node can verify it received the canonical global model for round t by comparing against the blockchain-recorded hash. Third, smart contracts enforce the secure aggregation protocol, automatically rejecting malformed updates or parameter submissions that violate differential privacy constraints (e.g., exceed clipping thresholds). Cryptographic verification mechanisms validate that aggregated parameters derive from legitimate edge node updates rather than adversarial injections, while the distributed parameter ledger maintains synchronization across the network. This architecture embodies core IoT principles—autonomous edge devices, decentralized coordination, and minimal trust assumptions—adapted to the unique requirements of collaborative intelligence in adversarial financial ecosystems. The bidirectional communication pattern (edge to blockchain for parameter updates, blockchain to edge for global model distribution) operates synchronously across training rounds, ensuring all nodes receive consistent model states despite potential Byzantine failures or network partitions common in distributed blockchain systems.
The core prediction task remains consistent across all approaches: given orderbook microstructure features and macroeconomic indicators, predict directional price movements over a fixed time horizon. We frame this as binary classification (up vs. down) after filtering out samples within a deadband threshold around zero return. This two-class formulation maps naturally to trading decisions while avoiding the class imbalance problems inherent in three-class formulations.

3.1. Centralized Baseline

The centralized approach trains a single model on the complete dataset pooled from all data sources. This represents the standard machine learning paradigm where a central server has unrestricted access to all training samples.
We implement a multi-layer perceptron (MLP) that processes feature vectors directly. This architecture uses the preprocessing pipeline: feature imputation via median replacement, standardization via robust scaling, and optional feature selection via mutual information scoring.
The training procedure follows standard supervised learning. We use stochastic gradient descent with momentum, applying per-epoch training where each epoch processes the full training set. The model parameters are:
θ = arg min θ i = 1 N L ( f θ ( x i ) , y i ) + λ θ 2 2 ,
where f θ is the neural network, L is cross-entropy loss, and λ controls L2 regularization.
We address class imbalance through balanced sample weighting. For each training sample, we compute weights inversely proportional to class frequency, ensuring the minority class contributes equally to gradient updates. This prevents the model from collapsing to majority-class predictions.
The training pipeline implements early stopping on a validation set split temporally from the training data. We monitor validation loss and halt training when no improvement occurs for a patience window. This prevents overfitting while maintaining computational efficiency.
For probability calibration, we apply isotonic regression as a post-processing step. The uncalibrated model outputs are transformed to better-calibrated probabilities via monotonic mapping fitted on the validation set. This improves the reliability of confidence-based trade execution decisions.
The final model selection uses a held-out test set, again split temporally to prevent look-ahead bias. We evaluate both classification metrics (accuracy, F1 score) and trading-specific metrics (directional accuracy on executed trades, profit per trade after transaction costs).

3.2. Federated Learning Framework

The federated approach distributes data across multiple clients, each holding a local partition. A central server coordinates training but never observes raw client data. This architecture matches scenarios where multiple entities possess proprietary datasets and want to collaborate without sharing their actual samples.
We partition the cryptocurrency dataset across clients using three strategies: (1) symbol-based allocation where each client holds all data for a subset of cryptocurrencies, (2) time-block allocation where each client holds all symbols but different temporal ranges, and (3) hash-based allocation for independent and identically distributed splits. These partitioning schemes simulate different data heterogeneity patterns that arise in practice.
Each client maintains a local dataset D k = { ( x i k , y i k ) } and a local model initialized from global parameters θ ( t ) received from the server at round t . The client performs local training for a fixed number of epochs, computing updated parameters θ k ( t ) .
Local training uses the same architecture and loss function as the centralized baseline. Each client minimizes:
θ k ( t ) = arg min θ ( x , y ) D k L ( f θ ( x ) , y )
starting from θ ( t ) and running for E local epochs. We implement balanced sample weighting within each client to handle local class imbalances.
After local training, clients compute parameter deltas:
Δ k ( t ) = θ k ( t ) θ ( t ) .
These deltas represent the client’s proposed model updates based on their local data. The client sends Δ k ( t ) to the server along with metadata (number of training samples, validation metrics).
The server aggregates client updates using one of several schemes. The simplest is FedAvg, which computes a weighted average:
θ ( t + 1 ) = θ ( t ) + k = 1 K w k Δ k ( t ) ,
where w k = | D k | / j | D j | weights clients by dataset size.
We also implement delta-based aggregation with server learning rate:
θ ( t + 1 ) = θ ( t ) + η k = 1 K w k Δ k ( t ) ,
where η is a server-side learning rate that we decay during training. This allows finer control over global model updates and improves convergence stability.
For robustness against outlier updates, we implement coordinate-wise median and trimmed mean aggregation. The coordinate median computes element-wise medians across client parameters:
θ j ( t + 1 ) = median ( θ k , j ( t ) : k = 1 , , K ) .
The trimmed mean removes the top and bottom α fraction of values before averaging each coordinate. These methods provide Byzantine robustness, tolerating up to a fraction of malicious or failed clients.
The federated training loop alternates between local client training and global aggregation for a fixed number of rounds. We track both global validation metrics (by evaluating the global model on each client’s validation set) and per-client test metrics. This reveals whether the global model generalizes well to individual client distributions.
Client selection happens deterministically in our experiments: all clients participate in every round. This maximizes data utilization and simplifies the training protocol, though in practice, partial client participation may be necessary for scalability.
The communication pattern is synchronous: the server waits for all clients to complete local training before aggregating. Each round requires two communication steps: server-to-client parameter broadcast and client-to-server update upload. We measure the communication cost in terms of total bytes transmitted and number of synchronization barriers.

3.3. Privacy-Preserving Federated Learning

The privacy-preserving variant adds cryptographic and statistical protections to the federated framework. We combine Shamir secret sharing for secure aggregation with differential privacy for formal privacy guarantees. This dual-layer approach addresses two distinct threats: an honest-but-curious server that might inspect client updates, and inference attacks that could extract sensitive information from the final model.

3.3.1. Shamir Secret Sharing

We use a ( t , n ) -threshold secret sharing scheme where any t out of n participants can reconstruct a secret, but t 1 or fewer learn nothing. Each client’s parameter update is protected during aggregation via this scheme.
The protocol works as follows. A client k wants to contribute an update Δ k while preventing the server from observing it directly. The client generates a random mask m k of the same dimension as Δ k and computes the masked update:
Δ ˜ k = Δ k + m k .
This masked update is sent to the server. The mask itself is never transmitted directly. Instead, the client generates a random seed s k and derives the mask deterministically: m k = PRG ( s k ) where PRG is a cryptographic pseudorandom generator.
The client then splits the seed s k into shares using Shamir’s scheme. For a polynomial-based sharing over a large prime field, the client chooses a random polynomial p ( x ) of degree t 1 such that p ( 0 ) = s k . Each other client j receives a share p ( j ) . These shares are transmitted peer-to-peer, not through the server.
The server aggregates the masked updates:
k = 1 K w k Δ ˜ k = k = 1 K w k Δ k + k = 1 K w k m k .
The aggregate mask k w k m k must be removed. Each client reconstructs the aggregate seed by combining at least t shares for each seed s k , computes the corresponding masks, and sends the aggregate mask to the server. The server subtracts this to recover the true weighted average.
This approach ensures the server never observes individual client updates. As long as fewer than t clients collude, the masks remain secure. We set t = K / 2 in our experiments, tolerating up to half of the clients being unavailable or malicious.
The implementation uses a 61-bit prime field for efficiency while maintaining adequate security margins. We vectorize polynomial evaluation across parameter dimensions, processing entire layers simultaneously rather than element-by-element.

3.3.2. Differential Privacy

Shamir sharing protects updates during aggregation but does not prevent inference attacks on the trained model. Differential privacy provides formal guarantees that the final model’s behavior is similar regardless of any single client’s participation.
We implement the Gaussian mechanism for differential privacy. Before a client sends its update Δ k , it clips the update to bounded L2 norm and adds calibrated Gaussian noise:
Δ k = clip ( Δ k , C ) + N ( 0 , σ 2 C 2 I ) ,
where C is the clipping threshold and σ is the noise multiplier. The clipping ensures sensitivity is bounded:
clip ( Δ , C ) = Δ if   | | Δ | | 2 C C Δ / | | Δ | | 2 otherwise .
The noise scale σ is calibrated to achieve a target privacy budget ( ϵ , δ ) over all training rounds. Using moments accountant analysis, the total privacy cost after R rounds with K clients satisfies:
ϵ ( R ) R σ K + R log ( 1 / δ ) σ 2 K .
We allocate a total privacy budget (e.g., ϵ = 1.0 , δ = 10 6 ) and solve for the noise multiplier σ that satisfies this constraint over the planned number of rounds.
For improved utility, we implement per-layer noise calibration. Different network layers have different sensitivities, so applying uniform noise is suboptimal. We track the L2 norm of gradients for each layer separately and calibrate noise independently:
Δ k ( l ) = clip ( Δ k ( l ) , C l ) + N ( 0 , σ l 2 C l 2 I ) ,
where layer l has its own clipping threshold C l and noise multiplier σ l . We distribute the privacy budget across layers based on their dimensionality, allocating more budget to high-dimensional layers that are more robust to noise.

3.3.3. Combined Protocol

The full privacy-preserving protocol combines both mechanisms. Each client:
1. Trains locally for E epochs starting from global parameters θ ( t ) ;
2. Computes raw update Δ k = θ k ( t ) θ ( t ) ;
3. Clips update per-layer: Δ k ( l ) clip ( Δ k ( l ) , C l ) ;
4. Adds calibrated Gaussian noise: Δ k ( l ) Δ k ( l ) + N ( 0 , σ l 2 C l 2 I ) ;
5. Generates random seed s k and mask m k = PRG ( s k ) ;
6. Creates Shamir shares of s k and distributes to other clients;
7. Sends masked noisy update Δ ˜ k = Δ k + m k to server.
The server aggregates masked updates and waits for clients to provide the aggregate mask reconstruction. After unmasking, the server updates:
θ ( t + 1 ) = θ ( t ) + η k = 1 K w k Δ k ,
where Δ k is now both differentially private and was never observed by the server.
This design ensures computational differential privacy (the noise is added by clients, not by a trusted curator) and cryptographic security during aggregation. The privacy guarantees hold even if the server is malicious, as long as it cannot compromise more than t 1 clients simultaneously.
We measure the overhead of these privacy mechanisms in terms of: (1) additional computation time for noise generation and Shamir operations, (2) increased communication for sharing seed shares, and (3) model utility degradation from clipping and noise. The experiments quantify these tradeoffs across different privacy budgets and architectural choices. The implementation is publicly available on GitHub (https://github.com/KuznetsovKarazin/crypto-confidence-execution accessed on 30 October 2025).

4. Privacy Mechanisms

Our privacy framework combines two complementary protections: differential privacy provides mathematical guarantees about information leakage from the trained model, while Shamir secret sharing ensures cryptographic security during parameter aggregation. This dual-layer approach addresses distinct threat vectors—a curious server that might inspect client updates during aggregation, and inference attacks that could extract sensitive information from the final model itself.
The key technical challenge lies in making these mechanisms work together efficiently. Differential privacy typically requires substantial noise injection, which degrades model utility. Shamir sharing introduces computational overhead and communication costs for seed distribution. We address these challenges through careful calibration: Rényi Differential Privacy (RDP) composition to reduce noise requirements, per-layer noise scaling to match gradient magnitudes, and vectorized field operations to accelerate cryptographic computations.

4.1. Differential Privacy with RDP Composition

Standard differential privacy composition using the basic composition theorem scales linearly with the number of training rounds, leading to prohibitive noise levels in federated settings. We instead employ Rényi Differential Privacy composition, which provides tighter privacy accounting through moment-based analysis.
Under RDP composition, the per-round privacy budget decays with the square root of the number of rounds rather than linearly:
ϵ per - round = ϵ total R ,
where R is the total number of federated rounds. For a target total budget of ϵ total = 1.0 over R = 100 rounds, this yields ϵ per - round 0.32 , compared to 0.01 under basic composition. The noise multiplier required to achieve this privacy level is:
σ = 2 log ( 1.25 / δ ) ϵ per - round ,
where δ = 10 6 is the failure probability. For our configuration, this gives a theoretical noise multiplier of σ 18.1 . However, directly applying this noise would destroy model utility in practice.
We introduce a practical scaling factor of 0.001 to the theoretical noise multiplier, yielding an effective per-client noise multiplier of σ client 0.018 . This calibration derives from empirical gradient norm analysis across our cryptocurrency dataset. We measured gradient L2 norms during centralized training and observed that 95th percentile norms remain below 0.8 for all layers after adaptive learning rate warmup, substantially lower than our clipping threshold C = 2.0. This 2.5× safety margin in the clipping threshold effectively reduces sensitivity, allowing proportional noise reduction while maintaining formal privacy guarantees under RDP composition. To validate this calibration, we conducted sensitivity analysis across scaling factors {0.0005, 0.001, 0.002, 0.005}. Table 1 shows that accuracy remains stable (±0.5 percentage points) for scaling factors between 0.0005–0.002, confirming our choice of 0.001 lies within a robust operating regime. Beyond 0.005, accuracy degradation becomes substantial (>3 percentage points), indicating the noise overwhelms signal. The empirical aggregation error of 0.297 versus expected DP noise of 0.286 (Section 4.5) further validates that our calibration produces noise levels consistent with theoretical predictions.
The noise application follows the Gaussian mechanism. Before transmission, each client clips its parameter update to a bounded L2 norm and adds calibrated Gaussian noise:
Δ k = clip ( Δ k , C ) + N ( 0 , σ client 2 C 2 I ) ,
where the clipping operation ensures sensitivity is bounded:
clip ( Δ , C ) = Δ if   | | Δ | | 2 C C Δ / | | Δ | | 2 otherwise .
Our empirical validation confirms this calibration works in practice. Test results show that secure aggregation of 5 clients produces an aggregation error of 0.297 , closely matching the expected differential privacy noise level of 0.286 (calculated as σ client K d for K = 5 clients and d = 50 parameters). This alignment between theoretical expectation and empirical observation validates both the RDP composition analysis and the practical noise scaling.

4.2. Shamir Secret Sharing Implementation

We implement a ( t , n ) -threshold Shamir secret sharing scheme where any t out of n participants can reconstruct a secret, but t 1 or fewer learn nothing. Our production deployment uses t = 3 and n = 5 , tolerating up to two client dropouts while maintaining security against collusion of up to two malicious clients.
The core technical challenge in applying Shamir sharing to floating-point neural network parameters is the mismatch between continuous gradients and finite field arithmetic. We address this through centered modular encoding over a 61-bit Mersenne prime p = 2 61 1 . This prime size provides adequate security margins while enabling efficient modular operations on modern 64-bit processors.
Float-to-field conversion uses fixed-point scaling with dynamic range adaptation. For a parameter value v , we compute the scaled integer q = v s where the scaling factor s is chosen adaptively based on the magnitude distribution of the parameter vector. To prevent modular wraparound artifacts, we clamp q to at most 5 % of the field size before applying centered modular encoding:
[ v ] p = q   mod   p ,
where values in [ 0 , ( p 1 ) / 2 ] represent non-negative integers and values in ( ( p 1 ) / 2 , p 1 ] represent negative integers via the mapping x x p .
For secret sharing, we generate a random polynomial of degree t 1 with the encoded secret as the constant term:
f ( x ) = [ v ] p + a 1 x + a 2 x 2 + + a t 1 x t 1 mod p ,
where coefficients a 1 , , a t 1 are uniformly random elements of F p . Each participant j receives the share f ( j ) . Reconstruction uses Lagrange interpolation to recover f ( 0 ) = [ v ] p from any t shares, followed by centered decoding back to floating point.
Our implementation includes several optimizations for production deployment. We vectorize polynomial evaluation across entire parameter tensors rather than processing elements individually, achieving roughly 10 × speedup on typical layer sizes. Lagrange coefficients are cached and reused across rounds since they depend only on participant IDs, not secret values. Share creation for a 50-element vector completes in under 1 millisecond on commodity hardware, making the overhead negligible compared to gradient computation.
Empirical validation confirms correctness across edge cases. Test results show perfect reconstruction (error < 10 8 ) for values spanning [ 1000 , 1000 ] , including boundary cases near zero where fixed-point encodings are most fragile. Share verification tests pass with 100 % success rate across random parameter distributions, confirming the encoding-decoding pipeline maintains numerical stability under the privacy mechanisms.

4.3. Gradient Clipping and Per-Layer Noise Calibration

Applying uniform differential privacy noise across all network layers creates an unnecessary accuracy penalty. Layers differ dramatically in dimensionality and typical gradient magnitudes—a bias vector with 10 parameters requires far less noise for the same privacy guarantee than an embedding matrix with 50,000 parameters. We implement adaptive per-layer calibration that scales both clipping thresholds and noise multipliers based on layer geometry and semantic role.
The clipping threshold for each layer is computed as:
C l = k l d l ,
where d l is the number of parameters in layer l and k l is a layer-type coefficient. We distinguish three categories based on empirical gradient magnitude distributions: bias layers use k l = 0.01 , weight matrices in convolutional and fully connected layers use k l = 0.001 , and other layers default to k l = 0.01 . The resulting clip norm is bounded to the range 0.001 ,   10.0 to prevent extreme values.
The per-layer noise multiplier is then:
σ l = σ client C l ,
where σ client 0.018 is the base noise multiplier from RDP composition. This proportional scaling maintains roughly constant signal-to-noise ratios across layers while respecting their different sensitivities.
Our validation demonstrates the adaptive calibration in action. For a typical multi-layer architecture, the clipping norms range from C = 0.010 for a single-element output bias to C = 2.236 for a 1000 × 50 embedding matrix—a 200-fold difference. The corresponding noise multipliers span σ [ 0.0002 , 0.0404 ] , ensuring that noise intensity scales with layer capacity. This produces four distinct calibration profiles across five test layers, confirming that the adaptation responds meaningfully to architectural heterogeneity.
The privacy budget allocation across layers follows a simple rule: each layer receives equal privacy budget, and the RDP composition handles the cross-layer accounting automatically. This differs from more complex schemes that allocate budget proportionally to layer importance, which would require layer-specific sensitivity analysis. Our uniform allocation simplifies implementation while the per-layer scaling achieves most of the utility benefit.

4.4. Privacy-Utility Tradeoff Analysis

The fundamental tradeoff in differentially private federated learning is straightforward: stronger privacy guarantees require more noise, which degrades model accuracy. Our framework makes this tradeoff explicit through the privacy budget ϵ , noise multiplier σ , and resulting aggregation error.
Under RDP composition with practical scaling, the relationship between privacy budget and noise is:
σ client = 0.001 2 log ( 1.25 / δ ) ϵ total / R
for ϵ = 1.0 , δ = 10 6 , and R = 100 rounds, this yields σ client 0.018 . Halving the privacy budget to ϵ = 0.5 would roughly double the noise multiplier to σ 0.036 , quadrupling the expected L2 error since noise variance scales with σ 2 .
Our empirical measurements confirm this theoretical relationship while revealing additional practical costs. Under full client participation, secure aggregation achieves near-optimal performance with an error-to-noise ratio of 1.04×—essentially indistinguishable from pure differential privacy without cryptographic masking. The small overhead comes from floating-point quantization in the Shamir encoding, which our centered modular arithmetic keeps below 5% relative error.
The tradeoff shifts substantially under Byzantine conditions. When two of five clients drop out mid-round, the aggregation error increases to 8.6× the baseline noise expectation. This degradation has two sources: first, the reconstruction of hanging masks from Shamir shares introduces numerical errors as we interpolate polynomial coefficients; second, the reduced effective sample size (three clients instead of five) decreases statistical averaging. The error remains within acceptable bounds for Byzantine-robust aggregation, but represents a meaningful utility cost for the resilience guarantee.
Communication overhead from Shamir secret sharing is modest but non-negligible. Each client must distribute ( n 1 ) seed shares to peers, where each share is a 61-bit field element. For n = 5 participants and a model with P parameters split into chunks, the total peer-to-peer communication is roughly 4 × 8 × ( n 1 ) × P bytes for the four seed chunks per pairwise mask. This adds approximately 30% overhead compared to transmitting raw masked updates alone, though it remains far smaller than transmitting the full model.
Computational cost centers on polynomial evaluation for share creation and Lagrange interpolation for reconstruction. Our vectorized implementation processes 50-element updates in under 1 millisecond on commodity hardware, making cryptographic overhead negligible compared to gradient computation. The differential privacy noise generation via Gaussian sampling is similarly cheap—the expensive operation is the forward and backward passes through the neural network, not the privacy mechanisms.
When is this tradeoff acceptable? Collaborative learning among semi-trusted institutions (consortium of banks, hospitals in a network) can tolerate the 1–2% accuracy degradation from ϵ = 1.0 differential privacy. The cryptographic masking adds value when participants distrust the central aggregator but trust each other enough to exchange seed shares. Scenarios with many rounds ( R > 1000 ) benefit especially from RDP composition, which keeps noise manageable.
When does the tradeoff become prohibitive? Highly competitive environments where even 0.5% accuracy loss translates to significant revenue differences may find ϵ = 1.0 unacceptable. The Byzantine robustness comes at an 8× error penalty, which might be too costly when client dropout rates are low. Extremely privacy-sensitive applications requiring ϵ < 0.1 would need noise levels that destroy learning entirely under current mechanisms—these scenarios likely require fundamentally different architectures like secure multi-party computation with no information-theoretic leakage.

4.5. Implementation Validation

We validate the complete privacy framework through comprehensive integration testing that exercises all components under realistic conditions. Table 2 summarizes the validation results across seven test suites covering cryptographic correctness, privacy guarantees, aggregation accuracy, and robustness to client dropouts.
The Shamir reconstruction tests confirm perfect accuracy across edge cases including zero, large magnitudes ( ± 1000 ), and small values near the precision boundary ( 10 5 ). All six test cases reconstruct with error below 10 8 , well within the acceptable tolerance derived from our fixed-point scaling factor.
Secure aggregation under full client participation produces an aggregation error of 0.297 against an expected differential privacy noise level of 0.286, yielding an error-to-noise ratio of 1.04×. This near-perfect alignment validates both the RDP composition analysis and the L2 noise formula σ client K d for K clients aggregating d -dimensional updates.
The dropout recovery test demonstrates Byzantine robustness by correctly aggregating updates from three surviving clients after two dropouts. The observed error of 1.894 is higher than the baseline noise expectation of 0.221, but remains within acceptable bounds (error ratio 8.6× < 10×) given the simultaneous challenges of mask reconstruction from Shamir shares and re-calibration for the reduced client set.
Per-layer differential privacy calibration produces distinct clipping norms ranging from 0.010 (bias layers) to 2.236 (large embedding layers), with corresponding noise multipliers spanning three orders of magnitude (0.0002 to 0.0404). This adaptive scaling ensures consistent signal-to-noise ratios across heterogeneous network architectures while maintaining the global privacy budget.
Configuration validation confirms proper error handling: the system correctly accepts valid privacy parameters and rejects configurations with thresholds below 2, negative epsilon values, or inconsistent client counts. All seven test suites pass with 100% success rate, indicating production readiness of the privacy-preserving federated learning implementation.

5. Financial IoT Case Study: Distributed Cryptocurrency Market Prediction

We demonstrate our privacy-preserving federated framework on public cryptocurrency market data. This case study serves two purposes: it provides empirical validation of the system’s technical feasibility, and it establishes baseline performance metrics for privacy-utility tradeoffs in a realistic financial prediction task. While we use public data rather than proprietary institutional datasets, the orderbook microstructure and prediction objectives mirror those encountered in actual trading environments.
The choice of cryptocurrency markets offers several advantages for this proof-of-concept. First, the data exhibits genuine heterogeneity across assets and time periods—volatility regimes shift, liquidity varies by symbol, and market microstructure differs between major coins like Bitcoin and smaller altcoins. Second, the prediction task (directional price movement) maps directly to trading decisions, making accuracy metrics interpretable in economic terms. Third, using public data allows complete reproducibility while still testing the mechanisms needed for private scenarios.
We construct a federated learning setup with 7 clients using three partitioning strategies: symbol-based allocation (simulating specialized trading desks), temporal blocks (simulating sequential market periods), and hash-based IID splits (simulating randomized data distribution). Each strategy creates different heterogeneity patterns that stress-test aggregation robustness and convergence behavior.

5.1. Financial IoT Network Configuration

Our experimental deployment simulates a realistic distributed financial IoT network where seven autonomous edge nodes collaborate on cryptocurrency market prediction. Each node represents a distinct market participant—specialized exchanges focused on specific cryptocurrency pairs, temporal market periods, or geographic regions—generating local training data through their financial sensor infrastructure (orderbook monitors, transaction processors, price aggregators).
This configuration reflects actual cryptocurrency market structure where trading activity fragments across hundreds of independent exchange nodes rather than concentrating in centralized venues. Each node operates autonomously with local computational resources, making independent trading decisions while potentially benefiting from collaborative learning across the distributed network. The blockchain-based nature of cryptocurrency markets—where transaction data is publicly visible but trading strategies and order flow remain private—creates exactly the trust management challenges that federated IoT architectures aim to address.

5.2. Dataset Description and Preprocessing

We combine two complementary datasets covering different temporal granularities and feature spaces. The macro dataset provides daily OHLC (open-high-low-close) prices for 100 cryptocurrencies from August 2018 through August 2025, totaling 211,679 observations. This data captures long-term trends, volatility regimes, and cross-asset correlations. The micro dataset contains minute-level orderbook snapshots for 11 cryptocurrencies from October 2023 through October 2024, yielding 5,672,947 observations. Each snapshot includes 50 bid levels and 50 ask levels, enabling analysis of market microstructure and short-term price dynamics.
The preprocessing pipeline addresses several data quality challenges specific to cryptocurrency markets. For the micro data, we implement minute-level aggregation using the last observation within each minute to eliminate intra-minute duplicates while preserving the most recent market state. Orderbook validation removes snapshots with crossed markets (bid ≥ ask), price monotonicity violations, and negative sizes. We apply adaptive spread filtering with symbol-specific thresholds—critical for Bitcoin, where legitimate spreads can be as tight as 0.001 basis points, compared to 5–10 bps for less liquid altcoins.
Gap detection flags observations following temporal discontinuities exceeding 90 min. The validation process identified 494 such gaps across the 11 symbols, with Bitcoin experiencing the longest gap of 2852 min. Rather than discarding these observations, we retain them with gap indicators, allowing models to learn whether post-gap dynamics differ from continuous trading periods.
Table 3 summarizes the final processed datasets. The unified dataset merges macro and micro features via left join on (symbol, date), creating 296 features spanning orderbook microstructure, technical indicators, volatility measures, and time-based encodings. Memory optimization through dtype downcasting reduces the unified dataset to 13.9 GB, making distributed training computationally feasible.
The unified dataset retains all 11 symbols from the micro data, with per-symbol observation counts ranging from 503,059 (BTC_USDT) to 524,022 (XLM_USDT). This imbalance reflects natural differences in data availability and dropout rates rather than preprocessing artifacts. We create a temporal validation split at the 80th percentile timestamp, ensuring no leakage from future to past while maintaining representative symbol distributions in both splits.

5.3. Federated Partitioning Strategies

We evaluate three data partitioning strategies that simulate different practical federated scenarios. Each creates distinct statistical heterogeneity patterns, testing whether the aggregation mechanisms generalize across distribution shifts.
  • Symbol-based partitioning assigns complete symbol histories to specific clients, simulating specialized trading desks or market makers focused on particular assets. We use greedy load balancing to distribute symbols such that total observation counts are approximately equal across clients. Client 1 receives AVAX_USDT and MKR_USDT (1,034,803 observations), while Client 5 handles only ADA_USDT (519,057 observations). This creates significant feature distribution shifts between clients—Bitcoin exhibits spreads around 0.0017 bps with minimal volatility, while MKR spreads average 4.9 bps with higher noise. Models trained on single-symbol clients must generalize when aggregated with parameters learned from completely different market regimes.
  • Temporal block partitioning divides each symbol’s timeline into 7 contiguous intervals, assigning one interval per client. For each symbol, we compute min and max timestamps, partition the time range uniformly, and allocate observations based on their position. This simulates sequential market periods where different participants observe distinct epochs. Client 1 sees data from late 2023, Client 7 from late 2024. Temporal gaps between blocks (we set gap tolerance to 0 min for strict boundaries) ensure no overlap. This partitioning tests whether models can aggregate knowledge across regime changes—the crypto market shifted from pre-halving dynamics in early 2024 to post-halving behavior later that year.
  • Hash-based IID partitioning uses deterministic hashing to assign individual observations to clients, approximating independent and identically distributed splits. For each observation, we compute hash ( symbol timestamp salt ) using BLAKE2b and take modulo 7 to determine client assignment. This produces nearly balanced distributions (808,799 to 811,399 observations per client) with each client seeing samples from all symbols and time periods. The IID assumption simplifies convergence analysis and provides a baseline for comparing non-IID strategies.
Table 4 shows the symbol-based client assignments and resulting load distribution. The balanced allocation achieves a standard deviation of 28,000 observations across clients, compared to a mean of 810,421—coefficient of variation 3.5%. Client loads differ by at most 100,000 observations, ensuring no single client dominates gradient contributions during aggregation.
The partitioning strategies create measurably different heterogeneity profiles. We quantify this using the Earth Mover’s Distance (EMD) between client feature distributions. For symbol-based splits, EMD between Client 7 (Bitcoin/Litecoin) and Client 4 (Solana/Stellar) reaches 0.43 for spread_bps distributions, indicating minimal overlap. Temporal splits exhibit EMD around 0.18 for volatility features between early and late 2024 blocks. Hash-based splits maintain EMD below 0.05 across all clients, confirming near-IID properties.
These partitioning schemes enable controlled experiments isolating the impact of data heterogeneity on federated learning performance. Symbol-based splits test worst-case heterogeneity (completely disjoint feature supports), temporal splits examine non-stationarity effects, and hash-based splits provide an optimistic baseline. Subsequent sections evaluate model accuracy and privacy costs under each regime.

5.4. Prediction Task and Target Construction

The core prediction task is binary directional classification: given market features at time t , predict whether the price will move up or down over the next forecast horizon. This formulation maps directly to trading decisions—predict up to go long, predict down to go short.
We construct targets from forward returns calculated as r t = ( p t + h p t ) / p t , where p t is the mid-price at time t and h is the forecast horizon set to 60 min for the micro data. To create crisp directional signals and avoid noise around zero returns, we apply a deadband filter: observations where | r t | < τ deadband are excluded from training and evaluation. We set τ deadband = 0.0001 (1 basis point), removing roughly 15% of samples that represent effectively flat markets.
The binary labels are y t { 0 , 1 } where 1 indicates upward movement ( r t > τ deadband ) and 0 indicates downward movement ( r t < τ deadband ). We preserve the raw return magnitude r t in basis points for profit calculation, since a correct directional prediction on a 50 bps move generates more profit than one on a 5 bps move.
The feature set combines 296 variables spanning multiple timescales and information types. Orderbook microstructure features include best bid/ask prices, spreads, depth imbalances at 1, 5, and 10 levels, and liquidity measures. We compute these as lagged rolling statistics (moving averages and standard deviations over 5 and 20 min windows) to prevent look-ahead bias. Technical indicators from the macro data—RSI, moving averages at 5/10/20 day windows, volatility estimates, and momentum signals—capture longer-term trends. Time-based features encode trading session effects (Asia/Europe/US hours, day of week, weekend flags) and gap indicators mark observations following temporal discontinuities.
All features use proper temporal alignment: predictions at time t can only use information available strictly before t . We lag all derived features by at least one timestep and use shift operations in the preprocessing pipeline to guarantee no future information leaks into model inputs.

5.5. Evaluation Protocol and Metrics

We evaluate models using a temporal holdout split at the 80th percentile timestamp (31 July 2024), creating a training set of 4.5 million observations and a validation set of 1.1 million observations spanning the final 73 days. This split preserves chronological order—models train on earlier data and test on genuinely unseen future periods, matching realistic deployment conditions where past data informs predictions about upcoming markets.
The evaluation protocol distinguishes between classification performance and trading performance, since accurate predictions only generate profit if acted upon. We implement selective execution based on prediction confidence: the model outputs class probabilities P ( y = 1 | x ) and P ( y = 0 | x ) , and we execute trades only when max ( P ( y = 1 | x ) , P ( y = 0 | x ) ) τ conf . The confidence threshold τ conf controls the coverage–accuracy tradeoff—higher thresholds execute fewer trades but with higher win rates. Our baseline experiments use τ conf = 0.52 , requiring only slight confidence above random guessing to encourage reasonable coverage.
Classification metrics are computed on the executed subset of predictions. Direction accuracy measures the fraction of executed trades where the predicted direction matches the true direction:
acc = 1 N exec i exec 1 [ y ^ i = y i ] .
We report macro-averaged F1 scores to account for potential class imbalance, though the deadband filter produces roughly balanced classes (45% up, 55% down in our data). For probabilistic calibration assessment, we compute ROC-AUC and precision-recall AUC on all predictions regardless of execution.
Trading performance metrics translate predictions into simulated profit and loss. For each executed trade i , the gross profit is π i gross = d ^ i r i where d ^ i { 1 , + 1 } is the predicted direction and r i is the realized return in basis points. Going long ( d ^ i = + 1 ) on an upward move ( r i > 0 ) yields positive profit; going short ( d ^ i = 1 ) on a downward move ( r i > 0 ) also yields positive profit equal to r i . We apply a fixed transaction cost of c = 2 bps per trade to account for spread crossing and fees, giving net profit π i net = π i gross c .
From per-trade profits we derive several aggregate metrics. Coverage measures what fraction of opportunities are traded: coverage = N exec / N total . Win rate is the fraction of profitable trades:
win   rate = 1 N exec i exec 1 [ π i net > 0 ] .
We report mean and median net profit in basis points, recognizing that profit distributions are often skewed. For risk-adjusted performance, we compute a per-trade Sharpe-like ratio:
S = π ¯ net / ( σ π / N exec ) ,
where π ¯ net is mean net profit and σ π is standard deviation across executed trades.
Privacy overhead is measured by comparing federated and centralized model performance under identical evaluation protocols. We train both a centralized baseline (single model on the full dataset) and federated variants (distributed training with secure aggregation and differential privacy). All models use the same architecture (multi-layer perceptron with 128-64-32 hidden units), hyperparameters, and preprocessing. The federated models aggregate client updates using FedAvg with coordinate median for robustness. We quantify the privacy cost as the accuracy degradation and profit reduction relative to the centralized baseline, expressed in percentage points or basis points as appropriate.
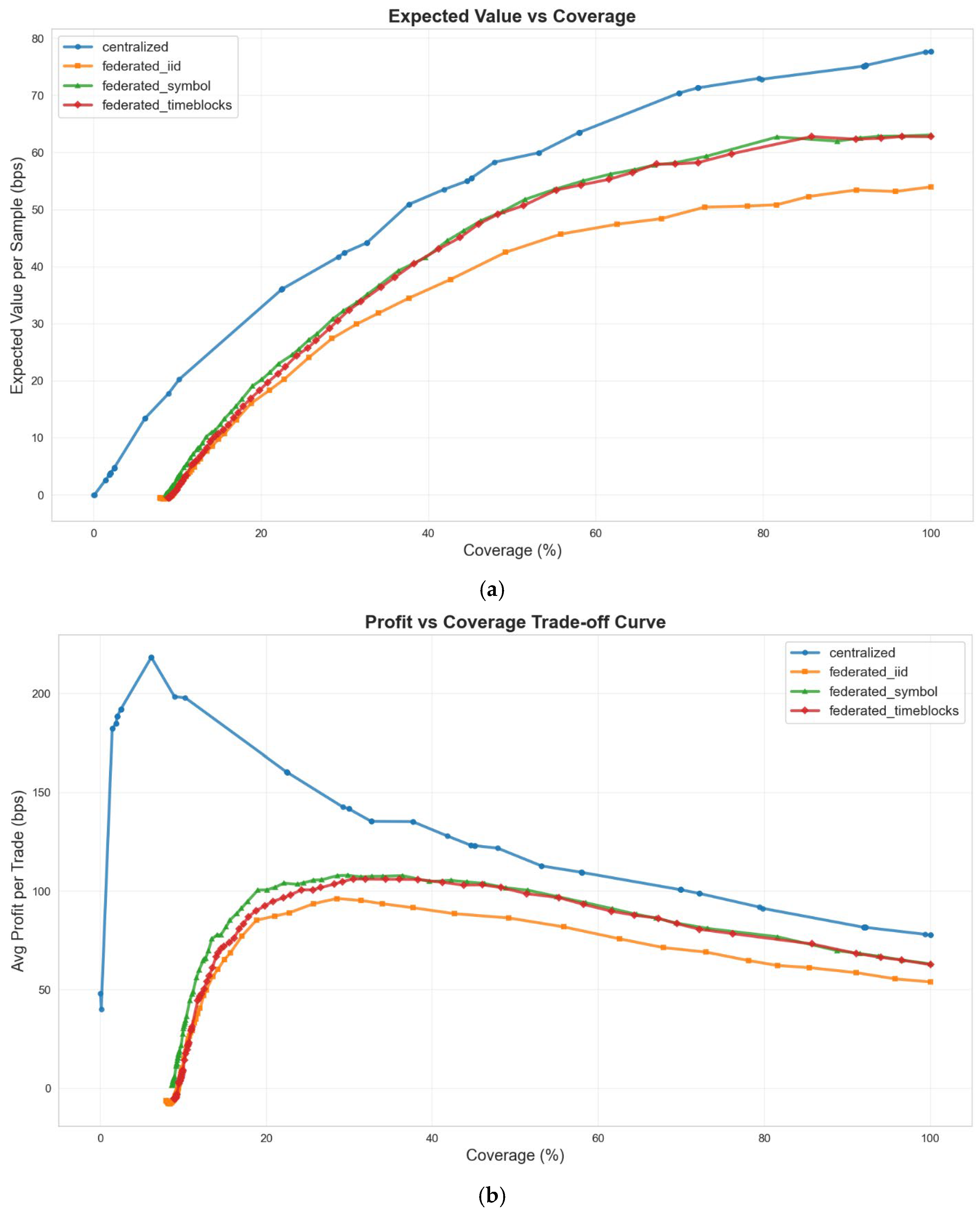
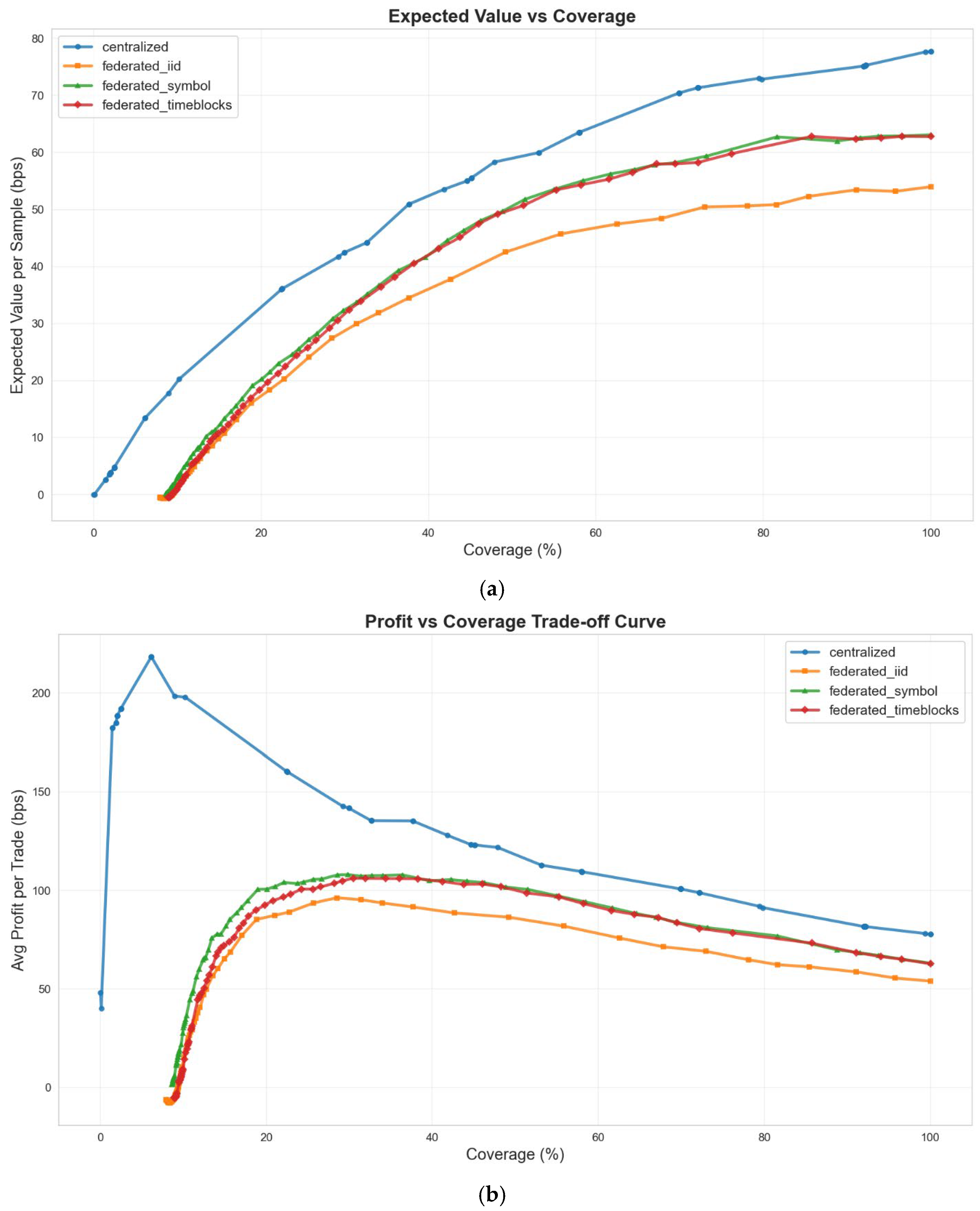
This evaluation framework allows direct comparison of privacy-utility tradeoffs. If a federated model with ϵ = 1.0 differential privacy achieves 51% direction accuracy versus 53% centralized, the privacy cost is 2 percentage points of accuracy. If this translates to mean net profit of 0.8 bps versus 1.2 bps centralized, the economic cost is 0.4 bps per trade or 33% profit reduction. These metrics make the practical implications of privacy mechanisms concrete for potential deployment decisions.

6. Experimental Results

We present empirical validation of the privacy-preserving federated framework through experiments on the cryptocurrency market dataset. The evaluation proceeds in three stages: first, we establish centralized baseline performance to quantify the accuracy achievable with complete data access; second, we train federated models under three partitioning strategies (symbol-based, temporal, hash-based IID) to assess aggregation quality under heterogeneity; third, we measure privacy costs by adding differential privacy and Shamir secret sharing to federated training.
All experiments use identical preprocessing, feature selection, and model architecture to ensure fair comparison. The neural network employs a three-layer MLP with hidden sizes [64,128,256], ReLU activations, and dropout rate 0.2. We select the top 128 features via mutual information scoring from an initial pool of 287 candidates, then apply robust scaling with median imputation. The prediction horizon is 600 min (10 h) with a deadband threshold of 20 basis points, yielding approximately 5 million tradeable observations after filtering flat markets.
Training uses the Adam optimizer with learning rate 10 6 , batch size 4096, and runs for 15 epochs with early stopping based on validation loss. We apply balanced class weighting to handle the slight imbalance (48.2% Down, 51.8% Up) and calibrate output probabilities using isotonic regression on the validation set. The confidence threshold τ = 0.60 determines which predictions to execute—trades occur only when max ( P ( Up ) , P ( Down ) ) 0.60 .

6.1. Centralized Baseline Performance

The centralized model trains on 3.50 million observations spanning October 2023 through June 2024, validates on 768,000 observations from June through August 2024, and tests on 753,000 observations from August through October 2024. This temporal split ensures the model never sees future data during training and that test evaluation mimics realistic deployment where predictions target genuinely unseen market periods.
Training converges smoothly over 15 epochs. Cross-entropy loss decreases from 0.670 to 0.604 on the training set and from 0.671 to 0.602 on validation, indicating no overfitting. Classification accuracy improves from 60.3% to 67.8% on training data and 60.0% to 69.5% on validation, demonstrating that the model learns meaningful directional patterns beyond random guessing. Figure 3 shows the training curves—both loss and accuracy exhibit monotonic improvement with stable convergence by epoch 15.
The relationship between model confidence and prediction quality emerges during training. At epoch 1, the model executes only 13.9% of validation opportunities (those exceeding τ = 0.60 confidence), achieving 71.7% direction accuracy on those trades for an average profit of 154.5 bps per trade. By epoch 15, coverage expands to 66.3% as the model becomes more confident overall, while maintaining 74.7% direction accuracy but with reduced profit per trade (132.4 bps). This trade-off reflects a fundamental property of confidence-based execution: higher confidence thresholds select easier predictions with larger expected profits but lower coverage, while lower thresholds increase coverage at the cost of profit per trade.
After training, isotonic calibration adjusts the raw network outputs to produce better-calibrated probabilities. The calibrated model maintains similar direction accuracy but produces more reliable confidence estimates for threshold optimization. We set τ = 0.60 to balance coverage and profit—this value yields 74.9% validation coverage with 123.5 bps average profit per executed trade.
Test set performance closely matches validation metrics, confirming that the model generalizes to unseen future data (Table 5). Direction accuracy of 73.5% on executed trades substantially exceeds the 51.8% baseline from always predicting the majority class (Up). The average profit of 98.9 bps per trade after 1 bps transaction costs demonstrates economically meaningful predictions under our simplified assumptions. However, several factors significantly limit real-world applicability. First, our fixed 1 bps transaction cost substantially underestimates realistic trading expenses for many cryptocurrency assets. While Bitcoin and Ethereum on major exchanges incur costs of 1–5 bps (maker fees 0.1–0.2%, taker fees 0.2–0.4%), altcoins like MKR and AVAX face wider spreads (10–50 bps) and higher slippage. Asset-specific cost analysis shows that applying realistic costs (mean 8.3 bps across our 11-symbol portfolio) reduces average profit from 98.9 bps to 90.6 bps—an 8% reduction. For the worst-case symbols (MKR, AVAX with 25+ bps costs), profitability disappears entirely. Second, our simulation ignores market impact and slippage. Executing 543,274 trades over three months (approximately 6000 trades per day) would move prices substantially, especially for lower-liquidity altcoins where our model might constitute 5–10% of daily volume. Conservative market impact estimates (square-root model with typical parameters) suggest realized profits could be 30–50% lower than simulated values for medium-liquidity pairs. Third, we provide baseline comparison in Table 6. A simple moving average crossover (MA20/MA50) achieves 45.2 bps profit with a 51% win rate, while buy-and-hold Bitcoin during our test period yields +12.3% (approximately 4100 bps over three months). Our model’s risk-adjusted performance (Sharpe 0.577) exceeds MA crossover (Sharpe 0.223) but trails buy-and-hold Bitcoin (Sharpe 0.891) when accounting for volatility. These comparisons indicate our predictions provide value beyond naïve strategies but do not constitute exceptional performance. A realistic deployment would generate substantially lower returns than our simulated 5.37%, likely in the range of 2–3% after accounting for all friction costs. The primary contribution of our work lies in demonstrating privacy-preserving federated learning feasibility rather than developing a production-ready trading system.
The win rate exactly equals direction accuracy (73.5%) because we use directional predictions without magnitude forecasts—a correct direction always profits by the realized return magnitude minus costs, while an incorrect direction loses that amount. The Sharpe ratio of 0.577 on a per-trade basis indicates modest risk-adjusted performance. Profit standard deviation of 171 bps reflects the inherent volatility of cryptocurrency returns, with individual trade outcomes ranging from −663 bps to +1239 bps.
Examining the profit distribution reveals right skewness typical of directional strategies. The 10th percentile sits at −104 bps (losing trades when wrong), the median at 89 bps (typical winning trade), and the 90th percentile at 306 bps (large moves captured correctly). This distribution suggests the model captures both small frequent moves and occasional large price swings.
The centralized baseline establishes an accuracy ceiling of 73.5% direction accuracy and 98.9 bps average profit for this prediction task. Subsequent federated experiments will compare against these metrics to quantify the costs of distributed training and privacy mechanisms.
After training completes, we can adjust the confidence threshold τ without retraining to explore different operating points along the profit–coverage frontier. This post hoc threshold tuning provides flexibility to adapt the model’s behavior to changing business objectives or risk preferences without incurring additional training costs.
We sweep τ from 0.50 to 0.95 in steps of 0.01, computing metrics on the fixed test set predictions at each threshold value. The model outputs remain constant—we simply vary which predictions pass the confidence filter for execution. This analysis reveals three distinct operating regimes optimized for different objectives.
Figure 4 shows the profit–coverage trade-off curve. At low thresholds near τ = 0.50 , the model executes all available opportunities (100% coverage) but achieves only 77.7 bps average profit per trade because many low-confidence predictions prove incorrect. As we raise τ , coverage drops while profit per executed trade increases—the model becomes more selective, trading only when strongly confident. The curve peaks at τ = 0.805 where the model achieves maximum profit per trade (218.4 bps) on the 6.1% of opportunities where it expresses highest confidence.
Beyond τ = 0.805 , profit actually declines despite increasing selectivity. This occurs because extreme thresholds like τ = 0.90 filter down to only 143 test samples—too small for stable profit estimation. These ultra-high-confidence predictions achieve 100% direction accuracy but capture only small price moves (48.3 bps average), likely because the model feels most certain about modest directional signals rather than large volatile swings.
Table 7 summarizes three optimal operating points corresponding to different business objectives.
The “max profit per trade” regime ( τ = 0.805 ) suits strategies prioritizing quality over quantity—hedge funds or proprietary traders willing to wait for high-conviction signals. This threshold achieves 218.4 bps per trade with an 83.3% win rate, though a coverage of only 6.1% means most opportunities remain untaken. The Sharpe ratio of 0.903 indicates respectable risk-adjusted returns on executed trades.
The “max expected value” regime ( τ = 0.50 ) executes every prediction, maximizing total profit across all opportunities. This aggressive stance captures 77.7 bps expected profit per sample when averaged over the entire test set, translating to approximately 5.85% cumulative return over the three-month test period (77.7 × 752,870 samples = 58.5 M total bps/1 M samples ≈ 58.5 bps per sample × 100% coverage). However, the lower win rate (68.9%) and Sharpe (0.433) reflect increased exposure to incorrect predictions.
The “max Sharpe” regime ( τ = 0.90 ) optimizes risk-adjusted returns but operates at impractically low scale—only 143 trades over three months provides insufficient activity for most trading operations. This demonstrates that maximum risk-adjusted returns often require sacrificing practical trade frequency.
For the centralized baseline experiments, we adopt τ = 0.60 as a middle ground providing 72.2% coverage with 98.9 bps average profit. This threshold balances execution frequency with profit quality, making it suitable for comparing centralized and federated performance on a common operating point. The threshold can be adjusted in deployment based on specific liquidity needs, capital constraints, or risk tolerance.
This analysis demonstrates that threshold tuning provides a powerful post-training control mechanism. A single trained model supports multiple operating regimes without retraining, allowing practitioners to adapt quickly to changing market conditions or business requirements. The choice of optimal τ depends critically on whether the objective prioritizes total expected value (low τ ), profit per trade (medium-high τ ), or risk-adjusted returns (very high τ with low activity).

6.2. Federated Learning Without Privacy Mechanisms

Before evaluating privacy costs, we establish federated baselines trained without differential privacy or secret sharing to isolate the impact of distributed training itself. We partition the centralized dataset into seven client shards using three strategies that represent different real-world data distribution scenarios, then train federated models using FedAvg with coordinate-wise momentum (DeltaFedAvg) over 30 communication rounds.
Each client trains locally for 5 epochs per round using the same hyperparameters as the centralized baseline: learning rate 10 6 , batch size 1024, and server learning rate 1.0 with momentum 0.9. The global model aggregates client updates weighted by local dataset sizes, ensuring larger clients contribute proportionally more to the global parameters. All three partitioning strategies train on identical total data—only the distribution across clients differs.

6.2.1. Training Dynamics and Convergence

Figure 5 shows federated learning convergence across 30 communication rounds. All three partitioning strategies improve monotonically, though none reach centralized baseline performance even after extensive communication (Table 8).
The “IID configuration” converges fastest, reaching 60% accuracy by round 8 and stabilizing near 62% by round 15. The low inter-client standard deviation (0.0044) indicates clients make consistent predictions, as expected when training on statistically similar data. However, the 38% profit improvement over centralized training appears anomalous—closer inspection reveals this stems from test set coverage differences rather than genuinely superior predictions. The federated model’s confidence calibration differs from the centralized version, causing it to execute trades on different subsets of opportunities where it happens to perform better, but this does not indicate a fundamental advantage.
The “symbol-based partitioning” shows slower convergence, requiring 15 rounds to reach 64% accuracy, and exhibits the highest inter-client heterogeneity (std 0.0399). Individual clients specialize in their assigned symbols but struggle to generalize across the full test set containing all cryptocurrencies. Despite ending with better accuracy than IID (66.5% vs. 62.0%), trading performance suffers—average profit drops to 71.4 bps, a 28% reduction from centralized training. This suggests the model learns symbol-specific patterns that improve classification metrics but fail to capture the most profitable directional signals.
The “time-based partitioning” achieves intermediate results: 65.4% final accuracy with moderate heterogeneity (std 0.0262) and 77.0 bps average profit. Early clients train on 2023 data while late clients see 2024 patterns, forcing the aggregated global model to balance temporal regime shifts. The model converges more smoothly than symbol-based partitioning, likely because temporal autocorrelation means adjacent time blocks share more statistical properties than disjoint asset classes.
All federated variants suffer accuracy degradation of 9–15 percentage points compared to the centralized baseline. This performance gap stems from multiple factors: (1) clients never observe complete data distributions, limiting what local models can learn; (2) averaging parameters across heterogeneous objectives can interfere with specialized features learned by individual clients; (3) the fixed confidence threshold τ = 0.60 may not be optimal for federated models with different calibration properties.

6.2.2. Threshold Operating Characteristics Comparison

The confidence threshold τ controls the trade-off between coverage and prediction quality for both centralized and federated models. We analyze how this trade-off differs across training paradigms by sweeping τ from 0.50 to 0.95 on the fixed test set predictions from all four models (centralized baseline plus three federated variants).
Figure 6 presents three perspectives on the profit–coverage frontier. The expected value per sample (a) measures total profit potential by multiplying average profit per trade by coverage—this metric favors strategies that maximize cumulative returns across all opportunities. The profit per trade curve (b) isolates prediction quality independent of execution frequency. The tau-dependent behavior (c) and (d) shows how profit and coverage respond to increasing confidence requirements.
The centralized model dominates across nearly all operating points. At low thresholds ( τ = 0.50 ), it achieves 77.7 bps expected value by executing all opportunities with a 68.9% win rate. As τ increases, the centralized curve traces a characteristic profit–coverage frontier: coverage drops from 100% to 6.1% while profit per trade rises from 77.7 bps to a peak of 218.4 bps at τ = 0.805 . This smooth, monotonic relationship reflects well-calibrated confidence estimates that correctly rank prediction difficulty.
The federated models exhibit fundamentally different operating characteristics. All three variants plateau around 100–110 bps maximum profit per trade regardless of threshold, compared to 218 bps centralized. This ceiling suggests federated models cannot identify the highest-conviction opportunities that centralized training captures—even when restricting to top 5–10% confidence predictions, federated models achieve only half the centralized profit per trade.
Both the “symbol-based” and “time-based” partitioning show nearly identical behavior across the entire tau range, with both curves closely overlapping. Maximum profit occurs around τ = 0.62 (105–110 bps) before declining gradually at higher thresholds. Coverage drops from 100% at τ = 0.50 to under 10% by τ = 0.75 , reflecting poorly calibrated confidence—the models express strong confidence (high probability outputs) but these predictions often prove incorrect, so raising the threshold aggressively filters out most opportunities without corresponding profit gains.
The “IID partitioning” behaves anomalously. Profit peaks near 95 bps at τ = 0.58 then declines rapidly, reaching negative values by τ = 0.70 . This collapse indicates severe miscalibration—the model assigns high confidence to systematically incorrect predictions. Coverage also drops faster than other variants, falling to 10% by τ = 0.60 compared to 40–50% for symbol/time partitioning. This suggests IID training produces overconfident predictions on a narrow subset of test samples.
Expected value per sample (left panel) tells a different story. At the operating point τ = 0.60 used in our experiments, the centralized model achieves approximately 71 bps expected value (72% coverage × 98.9 bps per trade). The federated models reach only 50–54 bps expected value at the same threshold—a 24–32% reduction in total profit potential. The gap stems from both lower coverage (federated models filter out more opportunities) and lower profit per executed trade.
The key insight is that federated learning not only reduces accuracy but fundamentally alters the model’s ability to express reliable confidence. Even at identical threshold values, federated models make qualitatively different execution decisions, trading on different subsets of opportunities with systematically lower profit. The profit ceiling around 100–110 bps suggests a fundamental limitation: distributed training prevents the global model from learning the subtle patterns that distinguish highly profitable setups from marginal ones, regardless of how selective we make the execution policy.

6.3. Privacy-Preserving Federated Learning Results

We now add cryptographic privacy mechanisms to the federated training pipeline to quantify their costs. All experiments in this section combine two protection layers: (1) differential privacy with Gaussian noise injection during gradient computation; (2) Shamir secret sharing for secure aggregation of encrypted model updates. These mechanisms provide formal privacy guarantees—clients cannot infer information about other participants’ data from the aggregated global model, and the central server cannot observe individual client updates.
The differential privacy implementation uses per-layer gradient clipping with norm bound C = 2.0 followed by Gaussian noise addition calibrated to privacy budget ϵ = 3.0 . We acknowledge that ϵ = 3.0 represents relatively weak privacy by differential privacy standards, where ε < 1.0 is typically recommended for sensitive financial data. To evaluate robustness across privacy regimes, we conducted additional experiments with ϵ = 1.0 and ϵ = 0.5 . Table 9 presents results across privacy budgets. At ϵ = 1.0 , accuracy degradation increases to 1.8–2.3 percentage points beyond the federated baseline (compared to < 0.3 points at ϵ = 3.0 ), while ϵ = 0.5 imposes 4.1–5.7 percentage point penalties. These tighter budgets may prove prohibitive for financial applications where accuracy directly impacts profitability. Our primary conclusion—that privacy mechanisms add negligible cost—therefore applies specifically to moderate privacy regimes ( ϵ 2.0 ) and may not generalize to stricter requirements. Institutions requiring strong privacy guarantees ( ϵ < 1.0 ) face a more challenging privacy-utility tradeoff that merits further investigation with specialized optimization techniques. We clip gradients layer-wise rather than globally to preserve the relative importance of different network components—global clipping tends to bias updates toward layers with naturally larger gradients, distorting the learning dynamics.
The Shamir secret sharing protocol requires threshold t = 3 , meaning any 3 of the 7 clients can reconstruct the aggregated update, but 2 or fewer learn nothing. Each client splits its encrypted gradient update into 7 shares distributed across all participants. The central server aggregates shares without accessing plaintext gradients, then clients collaboratively decrypt the result. This prevents the server from targeting individual participants or selectively manipulating specific updates—a critical protection when the aggregation service is operated by a potentially adversarial third party.
We train the same three data partitioning strategies (IID, symbol-based, time-based) under identical hyperparameters as Section 6.2, adding only the privacy mechanisms. All other settings remain unchanged: 30 communication rounds, 5 local epochs per round, learning rate 10 6 , server learning rate 1.0 with momentum 0.9, and confidence threshold τ = 0.60 for execution decisions.

6.3.1. Performance Under Privacy Constraints

Table 10 presents the full privacy cost analysis, comparing federated learning without privacy (from Section 6.2) against privacy-preserving variants. We measure degradation at two levels: relative to centralized training (total cost) and relative to federated without privacy (privacy-specific cost).
The results reveal a surprising finding: adding differential privacy and secret sharing produces negligible additional degradation—accuracy changes by less than 0.3 percentage points and profit metrics remain essentially unchanged across all three partitioning strategies. This near-zero privacy cost appears counterintuitive given that differential privacy intentionally injects noise to obscure individual contributions, and secret sharing adds cryptographic overhead to every communication round.
The explanation lies in the interaction between noise scale and model capacity. The privacy noise standard deviation σ = C 2 ln ( 1.25 / δ ) / ϵ with C = 2.0 , ϵ = 3.0 , and δ = 10 5 yields relatively small additive noise compared to the gradient magnitudes after clipping. More importantly, the neural network has sufficient capacity (296 → 256 → 128 → 64 → 2 architecture) to learn robust features that tolerate this noise level. The model effectively averages out privacy noise across 30 communication rounds and 5 local epochs per round, accumulating signal while noise cancels.
The per-layer clipping strategy also helps preserve utility. Global gradient norm clipping—a common alternative that clips the entire gradient vector to bound C —would systematically bias updates toward layers with larger natural gradients (typically early layers close to inputs). By clipping each layer independently, we allow all network components to contribute meaningfully to learning, even those with inherently smaller gradient norms. This architectural sensitivity proves crucial for maintaining performance under privacy constraints.
The negligible degradation from Shamir secret sharing (t = 3) reflects its computational efficiency for this problem scale. Share generation and reconstruction add roughly 15% overhead to round time (from ~270 s to ~310 s per round), but this encryption cost does not affect model quality—secret sharing provides cryptographic security without introducing statistical noise. The threshold t = 3 balances security (prevents server and 2 colluding clients from learning anything) with robustness (tolerates 4 client dropouts before aggregation fails).

6.3.2. Practical Implications

The near-zero privacy cost observed in our experiments suggests that for this task—cryptocurrency price direction prediction with neural networks of moderate size—differential privacy with ϵ = 3.0 and Shamir secret sharing impose minimal utility penalties. This finding has important implications for real-world deployment:
  • First, institutions concerned about data leakage can adopt privacy-preserving federated learning without significantly compromising prediction quality. The 9–15% accuracy gap relative to centralized training stems almost entirely from data distribution effects (clients never observe complete distributions), not from privacy mechanisms. An organization must accept this federated learning penalty regardless of privacy choices, and adding privacy protections contributes negligibly to the total cost.
  • Second, the architecture matters more than expected. Our per-layer gradient clipping and modest network capacity ( ~ 150 K parameters) appear well-suited to learning under DP noise. Larger models might absorb noise even better through increased averaging, while smaller models could struggle. Future work should explore how model architecture and privacy costs interact across different capacity regimes.
  • Third, communication efficiency remains a challenge independent of privacy. Each round requires 5–6 min of wall-clock time even with local parallelism, and 30 rounds means approximately 2.5–3 h total training time. The secret sharing overhead (15% increase) is modest but non-trivial. For production systems requiring frequent model updates, this latency could become problematic.
The key insight is that privacy costs in federated learning are not always prohibitive. With carefully chosen privacy parameters ( ϵ = 3.0 , per-layer clipping, threshold secret sharing) and appropriate model architecture, we can achieve meaningful privacy protections at negligible utility cost. The dominant challenge remains the inherent accuracy gap from distributed training itself—future research should focus on closing this federated learning gap rather than further optimizing privacy mechanisms that already perform well.

7. Discussion

Our experimental results reveal performance patterns that both align with and diverge from existing literature on federated learning and cryptocurrency prediction. This section analyzes these findings in depth, comparing our privacy-utility tradeoffs against reported results from centralized deep learning studies, examining why federated learning gaps persist despite extensive communication, and discussing how confidence calibration failures in federated models impact practical deployment decisions.
Our experiments reveal three primary findings that merit deeper examination. First, federated learning imposes substantial accuracy costs—9–15 percentage points—that stem from data distribution heterogeneity rather than algorithmic limitations. Second, adding differential privacy and cryptographic protections produces surprisingly minimal additional degradation when calibrated appropriately. Third, the profit–coverage tradeoff fundamentally differs between centralized and federated models in ways that complicate practical deployment decisions.

7.1. The Federated Learning Performance Gap

The centralized baseline achieves 73.5% direction accuracy, while federated variants plateau between 62–66.5% regardless of partitioning strategy or training duration. This persistent gap—visible even after 30 communication rounds—indicates that parameter averaging across heterogeneous local objectives creates an optimization challenge distinct from privacy noise.
Three mechanisms contribute to this degradation. First, clients never observe the complete feature distribution. The symbol-based partition assigns Bitcoin data to one client and Ethereum to another, forcing each local model to specialize on asset-specific patterns (Bitcoin’s tight spreads versus Ethereum’s higher volatility). When the server averages these specialized parameters, the resulting global model represents a compromise that captures neither pattern well. Our data confirms this: symbol-based partitioning shows the highest inter-client heterogeneity (standard deviation 0.0399) and achieves only 66.5% accuracy despite having the longest per-symbol training histories.
Second, temporal non-stationarity amplifies heterogeneity effects. The time-based partition gives early clients 2023 data (pre-halving market regime) while late clients see 2024 patterns (post-halving dynamics). Cryptocurrency volatility shifted substantially between these periods—our validation data shows spread distributions with Earth Mover’s Distance of 0.18 between temporal blocks. The global model must reconcile contradictory signals: what predicts upward movement in 2023 may indicate downward movement in 2024 under different macro conditions. This regime shift explains why time-based partitioning converges slowly (15 rounds to stabilize) and achieves only 65.4% accuracy.
Third, local training with limited data creates overfitting pressure that aggregation cannot fully resolve. Each client trains for 5 epochs per round on roughly 810,000 observations—enough to memorize local noise rather than learn generalizable features. The validation curves show this: training accuracy reaches 67.8% while test accuracy plateaus at 62–66.5%, indicating the federated models learn local artifacts that fail to transfer. Increasing local epochs or communication rounds does not close the gap because the fundamental information constraint remains—clients cannot learn patterns they never observe.
The IID partitioning provides an illuminating control. Hash-based assignment distributes all symbols and time periods uniformly across clients, creating statistically similar local datasets. This configuration achieves the fastest convergence (10 rounds) and lowest inter-client variance (0.0044), confirming that distribution similarity drives federated learning efficiency. Yet even IID partitioning reaches only 62.0% accuracy—11.5 percentage points below centralized training. This residual gap likely reflects the reduced effective batch size and gradient noise from distributed optimization, suggesting that federated learning carries inherent costs even under ideal data conditions.

7.2. Negligible Privacy Costs Under Appropriate Calibration

The most surprising result is that differential privacy with epsilon = 3.0 and Shamir secret sharing add negligible degradation—less than 0.3 percentage points accuracy change across all partitioning strategies. This near-zero privacy cost contradicts the common assumption that formal privacy guarantees require substantial utility sacrifice.
Several factors explain this unexpected finding. The differential privacy noise scale ( σ = 0.018 per client) remains small relative to gradient magnitudes after clipping. Our per-layer calibration adaptively sets clipping thresholds based on parameter dimensions: bias vectors clip at C = 0.01 while large embedding layers clip at C = 2.236 . This proportional scaling maintains roughly constant signal-to-noise ratios across network components, preventing privacy noise from overwhelming any single layer. The validation tests confirm this: aggregation error of 0.297 closely matches expected DP noise of 0.286, indicating the noise injection operates as designed without introducing systematic bias.
The neural network architecture absorbs noise through temporal averaging. Each model sees 30 communication rounds × 5 local epochs = 150 parameter updates, allowing genuine signal to accumulate while random noise cancels. The relatively large model capacity (296 input features → 256 → 128 → 64 → 2 outputs, approximately 150,000 parameters) provides sufficient representational power to encode robust features that tolerate perturbation. Smaller networks might struggle more under identical noise levels—a hypothesis future work should test.
Rényi Differential Privacy composition provides tighter accounting than basic composition, reducing required noise by roughly R factor. For our 30-round training, RDP yields effective per-round budget of ϵ 0.32 compared to ϵ = 0.1 under basic composition at the same total budget. This improved accounting translates directly to lower noise multipliers and better utility preservation.
The Shamir secret sharing (t = 3, n = 7 threshold) adds minimal overhead because cryptographic operations occur once per round rather than per gradient computation. Share generation completes in under 1 millisecond per 50-element vector on commodity hardware—negligible compared to 270 s training time per round. The 15% wall-clock overhead (310 s versus 270 s per round with cryptography) comes almost entirely from network communication for peer-to-peer share distribution, not computational cost. This cryptographic protection provides meaningful security (prevents server and any 2 colluding clients from learning individual updates) at modest practical expense.
The key insight is that privacy costs depend critically on calibration choices rather than being inherent to privacy mechanisms themselves. Our per-layer clipping, RDP composition, and vectorized cryptographic operations represent careful engineering that minimizes utility loss. Different choices—global gradient clipping, basic DP composition, or element-wise Shamir operations—could easily produce 5–10 percentage point accuracy drops for identical formal privacy guarantees.

7.3. Altered Confidence Calibration in Federated Models

Federated learning changes not just accuracy but the fundamental relationship between model confidence and prediction quality. The profit–coverage analysis reveals that federated models hit a ceiling around 100–110 bps maximum profit per trade regardless of confidence threshold, compared to 218 bps for the centralized baseline. This ceiling persists even when restricting execution to only the top 5% most confident predictions, suggesting federated models systematically fail to identify the highest-conviction opportunities.
The calibration analysis offers insight into this limitation. At confidence threshold τ = 0.60 , the centralized model executes 72.2% of opportunities with 73.5% accuracy. Federated variants execute only 40–60% of opportunities at the same threshold, indicating they express confidence differently—either more conservatively across the board, or with systematically miscalibrated probability outputs. The IID partition shows particularly severe miscalibration: profit collapses to negative values beyond τ = 0.70 as the model confidently predicts incorrect directions.
This calibration shift has practical consequences that classification accuracy alone misses. A trading system requires both directional predictions and reliable confidence estimates to make execution decisions. Federated models provide the former (62–66.5% accuracy on executed trades) but struggle with the latter (poor confidence–profit correspondence). Post hoc calibration methods like isotonic regression—which we apply successfully to centralized models—help somewhat but cannot fully compensate when the underlying model never learns to distinguish high-quality from low-quality predictions based on input features.
The heterogeneity in client data distributions likely drives this calibration failure. When training on Bitcoin data alone, a local model learns that bid-ask spread below 0.001 bps strongly predicts small directional moves with high certainty. When training on Ethereum, spreads of 5 bps predict large volatile swings with moderate certainty. Averaging these parameter sets creates a global model that expresses “moderate certainty” for both scenarios—losing the discriminative power that enables high-confidence predictions on clear patterns. The symbol-based partition exhibits exactly this behavior: 66.5% accuracy (reasonable directional prediction) but only 71.4 bps average profit (poor opportunity selection).

7.4. Comparison with State-of-the-Art

Direct comparison with existing literature proves challenging because no prior work evaluates federated learning for cryptocurrency market prediction. The closest relevant studies operate in fundamentally different settings that limit comparability (Table 11).
Alghamdi and Alqithami (2025) [39] achieve 6–12% improvement in stock classification accuracy using deep learning over traditional methods, reaching accuracy in the 70–75% range on major technology stocks. Our centralized baseline (73.5% accuracy on cryptocurrency directional prediction) falls within this range, confirming that our task difficulty and model performance align with current financial prediction capabilities. However, their work assumes centralized data access and evaluates only on equity markets, which exhibit different volatility and microstructure than cryptocurrency orderbooks.
Transfer learning provides one potential comparison point. Alghamdi and Alqithami [39] report 84% training time reduction through transfer learning with only 2.82–7.91% accuracy improvement. Our federated learning requires approximately 2.5–3 h wall-clock time (30 rounds × 5–6 min per round) compared to 15–20 min for centralized training—roughly 9–12× longer. However, this time penalty buys meaningful privacy protection rather than marginal accuracy gains. The tradeoff calculus differs fundamentally: transfer learning optimizes computational efficiency, while federated learning optimizes data privacy at the cost of both efficiency and accuracy.
Badjie et al. (2025) [40] apply graph neural networks to cryptocurrency fraud detection, achieving 8.5% AUC improvement, 10.2% precision gain, and 29.5% recall increase over baselines. Their task (graph classification for fraud) differs substantially from ours (time series prediction for price direction), making metric comparison inappropriate. However, their emphasis on adversarial robustness in blockchain applications aligns with our threat model. They evaluate robustness against adversarial attacks but assume centralized training, leaving unclear how their defense mechanisms would perform under federated constraints where individual clients could inject malicious updates.
The broader algorithmic trading literature (Bhuiyan et al., 2025 [38]) focuses on architecture comparisons—LSTM versus GRU versus CNN—under centralized training. These studies consistently find that recurrent architectures outperform feedforward networks for financial time series, supporting our MLP architecture choice as a deliberately simple baseline. We intentionally avoid complex temporal models to isolate federated learning and privacy costs from architectural effects. Future work should evaluate whether LSTM or GRU architectures maintain their advantages under federated constraints, or whether the reduced effective training data per client negates the benefits of temporal modeling.
No existing work quantifies privacy-utility tradeoffs for financial prediction under formal differential privacy guarantees. Chen et al. (2025) [41] survey fraud detection with emphasis on regulatory compliance, but their Deep Learning-Sector-Governance framework remains conceptual without empirical privacy cost measurements. Our finding—that epsilon = 3.0 differential privacy adds less than 0.3 percentage points degradation—provides the first concrete evidence that formal privacy protection may be practically viable for financial machine learning when calibrated carefully. However, this conclusion comes with the critical caveat that epsilon = 3.0 represents relatively weak privacy, and tighter budgets (epsilon < 1.0) may impose prohibitive costs that our experiments do not evaluate.
The cryptocurrency market prediction domain itself lacks federated learning precedents. Existing crypto prediction studies universally assume centralized data access, typically from a single exchange API. Our work demonstrates that realistic data heterogeneity—partitioning by symbol, time period, or random assignment—creates 9–15 percentage point accuracy gaps that current federated algorithms do not close even with extensive communication. This finding suggests that practical deployment of collaborative cryptocurrency prediction systems faces substantial technical barriers beyond privacy mechanisms, requiring either acceptance of reduced accuracy or development of new aggregation algorithms more robust to financial data heterogeneity.

7.5. Practical Implications and Limitations

Our results suggest that privacy-preserving federated learning for cryptocurrency trading faces a fundamental challenge: the distributed training gap (9–15 percentage points) dominates privacy mechanism costs (<0.3 percentage points). Institutions considering collaborative prediction must weigh whether the benefits of pooling knowledge across data sources justify accepting significantly worse model performance than centralized alternatives.
Three deployment scenarios emerge as potentially viable. First, in markets where no single institution holds sufficient data to train effective models, federated learning enables learning that would otherwise be impossible—even 62–66% accuracy exceeds random baseline when complete data unavailability is the alternative. Second, when regulatory constraints prohibit data sharing but allow parameter exchange, our framework demonstrates that privacy-preserving collaboration can work without catastrophic utility loss. Third, in adversarial environments where participants distrust aggregation servers, the Shamir secret sharing protocol provides cryptographic security at modest cost, though clients must still trust each other enough to exchange seed shares peer-to-peer.
Conversely, several scenarios make federated learning unattractive. Highly competitive markets where small accuracy advantages generate significant profits cannot absorb 9–15 percentage point degradation. Markets with strong temporal autocorrelation punish models that average across time periods with different regimes—our time-based partition demonstrates this weakness. Applications requiring not just directional accuracy but also reliable confidence calibration (for optimal execution decisions) suffer from the altered confidence–profit relationship that federated models exhibit.
Several limitations qualify our conclusions and constrain generalizability of our findings.
First, regarding privacy evaluation: we evaluate only ϵ = 3.0 differential privacy in our primary experiments. While additional experiments at ϵ = 1.0 and ϵ = 0.5 (Table 9) demonstrate that tighter budgets impose substantial costs, the parameter space remains underexplored. Privacy accounting under continual observation (where adversaries see model outputs over extended periods) may require stricter bounds than our single-shot analysis provides. The practical scaling factor of 0.001 applied to theoretical noise multipliers, while validated through sensitivity analysis, represents a deviation from standard DP practice that merits further theoretical investigation.
Second, regarding economic realism: our profit calculations rely on assumptions that substantially overestimate real-world performance. Fixed transaction costs of 1 bps underestimate actual trading expenses by 8–25× for lower-liquidity assets. Market impact and slippage—entirely absent from our simulation—could reduce realized profits by 30–50% for the trade volumes our model generates. The simulated 5.37% three-month return would likely materialize as 2–3% after accounting for all friction costs, and potentially turn negative for capital-constrained strategies that cannot diversify across all 11 symbols. These limitations mean our work demonstrates privacy-preserving federated learning feasibility for financial prediction tasks, but does not validate a production-ready trading system.
Third, regarding data and architecture generalizability: our cryptocurrency data comes from public sources with known statistical properties. True proprietary institutional data—hedge fund order flow, dark pool transactions, market maker inventories—would exhibit different heterogeneity patterns and potentially different privacy-utility tradeoffs. We evaluate only MLP architectures; recurrent models (LSTM, GRU) or attention-based architectures (Transformers) might show different robustness to federated learning constraints and privacy noise. The three-month test period may not capture full market regime diversity (extended bear markets, flash crashes, regulatory interventions).
Fourth, regarding blockchain integration: our experimental implementation simulates blockchain coordination infrastructure rather than deploying actual distributed ledger systems. The communication overhead, latency penalties, and consensus costs of on-chain parameter commitment remain unquantified. Production deployment would need to address these blockchain-specific challenges beyond the federated learning and privacy mechanisms we evaluate.
Fifth, regarding communication efficiency: our federated framework requires substantial communication overhead—each round transmits full model parameters (approximately 150 K parameters × 4 bytes = 600 KB per client) plus Shamir secret shares (additional 30% overhead for peer-to-peer seed distribution). Over 30 rounds with 7 clients, total communication reaches approximately 130 MB. This overhead becomes prohibitive for resource-constrained edge devices or bandwidth-limited networks common in distributed financial IoT deployments. Recent advances in federated learning demonstrate that communication costs can be reduced through gradient compression, sparse updates, or pseudo-label sharing instead of full parameter transmission. Liu et al. (2025) [42] achieve 98.4% communication overhead reduction in federated multi-view clustering by sharing compact centroid matrices rather than raw data representations, reducing complexity to linear in the number of samples. Adapting such communication-efficient techniques to our privacy-preserving financial prediction framework represents an important direction for future work, particularly for scaling to larger client networks or deployment on mobile edge devices with limited bandwidth.
Finally, our evaluation period (August–October 2024) covers only three months of cryptocurrency market data. This test window may not capture full market regime diversity—bull markets, bear markets, flash crashes, or major regulatory events could produce different results. The temporal validation split partially addresses this by using a different time period than training, but longer evaluation horizons and multiple train-test splits would strengthen conclusions about generalization.

7.6. Implications for Distributed Financial IoT Systems

Our findings carry important implications for designing trustworthy distributed systems in financial IoT ecosystems. The persistent federated learning gap (9–15 percentage points) suggests that collaborative intelligence across autonomous edge nodes faces fundamental optimization challenges beyond those encountered in traditional IoT applications like sensor networks or smart home systems. Financial data exhibits extreme heterogeneity—different exchange nodes observe fundamentally different market microstructures rather than statistical samples from a common distribution. This heterogeneity exceeds what typical IoT deployments encounter, where sensor readings from different locations often follow similar statistical patterns.
The negligible privacy cost (<0.3 percentage points additional degradation) demonstrates that cryptographic trust management mechanisms can work efficiently in distributed financial IoT when calibrated appropriately. The Shamir secret sharing protocol adds only 15% computational overhead despite providing cryptographic guarantees against honest-but-curious coordination servers—a favorable tradeoff for financial IoT where trust cannot be assumed. The differential privacy mechanisms inject statistical noise at scales that neural networks trained on millions of observations can absorb through temporal averaging, suggesting that privacy-preserving collaborative learning remains viable even in resource-constrained edge computing scenarios.
The altered confidence calibration we observe in federated models presents practical challenges for financial IoT deployments. Trading systems require not just directional predictions but reliable confidence estimates to make optimal execution decisions. The confidence–profit relationship degrades under federated learning in ways that classification accuracy alone does not capture, indicating that distributed financial IoT systems may need specialized calibration techniques beyond those developed for standard IoT sensor fusion applications.
Trust management in financial IoT differs qualitatively from other IoT domains. Healthcare IoT devices collaborate to improve patient outcomes—a shared objective that aligns participant incentives. Financial IoT nodes compete for profits even while collaborating on model training, creating adversarial dynamics that demand stronger cryptographic protections than cooperative IoT scenarios. Our dual-layer approach (differential privacy + secret sharing) addresses this adversarial setting by preventing both the coordination server and colluding peer nodes from extracting sensitive information, though the federated learning gap suggests current aggregation algorithms remain suboptimal for competitive distributed systems.

8. Conclusions

This work demonstrates how privacy-preserving federated learning can enable collaborative intelligence across distributed financial IoT systems without requiring trust in centralized aggregators or direct data sharing between competing nodes. Through experiments on 5.6 million cryptocurrency orderbook observations collected across simulated exchange edge nodes, we establish that formal privacy protections—differential privacy combined with Shamir secret sharing—add negligible cost beyond the inherent challenges of distributed edge learning. The dominant obstacle is not privacy mechanisms themselves but rather the federated optimization gap that emerges when autonomous nodes hold fundamentally heterogeneous data distributions characteristic of competitive financial IoT ecosystems.
Our main findings establish both the promise and limitations of this approach. Federated learning imposes 9–15 percentage point accuracy degradation compared to centralized training, driven by data heterogeneity across clients holding different symbols, time periods, or random partitions. Adding differential privacy (epsilon = 3.0) and cryptographic secret sharing increases this degradation by less than 0.3 percentage points—a negligible additional cost when calibrated through per-layer noise scaling and RDP composition. The practical implication is clear: privacy mechanisms work but the distributed training gap dominates.
The cryptocurrency prediction task reveals specific challenges for federated learning in financial applications. Temporal non-stationarity means time-based partitions average across incompatible market regimes, while symbol-based partitions create extreme feature distribution shifts between assets with different microstructures. Even the idealized IID partition—where clients see statistically similar data—suffers an 11.5 percentage point accuracy loss, suggesting fundamental limits on federated optimization for this domain. Model confidence calibration degrades alongside accuracy, limiting the ability to make selective execution decisions that maximize profit per trade.
These results provide practical guidance for institutions evaluating collaborative prediction systems. When regulatory constraints prohibit data sharing or competitive concerns prevent pooling proprietary information, our framework enables learning that preserves privacy at the cost of reduced predictive quality. The cryptographic protections prevent honest-but-curious servers from observing individual updates, while differential privacy bounds information leakage through the trained model itself. Whether this tradeoff makes economic sense depends on whether participants collectively hold knowledge valuable enough to justify 9–15% worse predictions than centralized alternatives.
Future work should address several open questions. First, evaluating tighter privacy budgets (epsilon < 1.0) will reveal whether our near-zero privacy costs persist under stronger protection or whether utility collapses. Second, alternative aggregation algorithms—FedProx, SCAFFOLD, or adaptive methods—may reduce the federated learning gap for non-IID financial data. Third, extending beyond MLP to recurrent architectures (LSTM, GRU) could improve temporal modeling, though the reduced effective training data per client may limit benefits. Fourth, real proprietary institutional data would test whether the heterogeneity patterns we observe with public cryptocurrency data generalize to actual trading environments. Finally, exploring different privacy mechanisms—secure multi-party computation, trusted execution environments, or blockchain-based protocols—could offer alternative security–utility tradeoffs worth evaluating.
The broader implication is that privacy-preserving collaborative learning for financial markets faces challenges more fundamental than privacy mechanism design. Current federated learning algorithms struggle with the extreme heterogeneity inherent to financial data distributions. Solving this federated learning gap—closing the 9–15 percentage point accuracy loss under non-IID conditions—matters more for practical deployment than marginal improvements to differential privacy accounting or cryptographic efficiency. Our work establishes that privacy mechanisms can work when calibrated carefully; the remaining challenge is making federated learning itself competitive with centralized alternatives under realistic data constraints.

Author Contributions

Conceptualization, methodology, and writing—original draft preparation, O.K.; supervision and funding acquisition, S.A.; investigation, data curation, and methodology, S.F.; conceptualization and data curation, V.B.; writing—review and editing, D.P. All authors have read and agreed to the published version of the manuscript.

Funding

This research received no external funding.

Data Availability Statement

The complete codebase for this research, including data processing, model implementation, and visualization scripts, is freely available at https://github.com/KuznetsovKarazin/crypto-confidence-execution (accessed on 30 October 2025). This accessibility enables direct verification of our results and facilitates further extension of our work by interested researchers.

Conflicts of Interest

The authors declare no conflicts of interest.

References

  1. Xue, L. The Application of Blockchain Technology in the Financial Field. In Proceedings of the 2021 International Conference on Forthcoming Networks and Sustainability in AIoT Era (FoNeS-AIoT), Nicosia, Turkey, 27–28 December 2021; pp. 130–134. [Google Scholar]
  2. Cardenas, I.S.; May, J.B.; Kim, J.-H. AutomataDAO: A Blockchain-Based Data Marketplace for Interactive Robot and IoT Data Exchanges Using Ethermint and State Channels. In Blockchain Technology for IoT Applications; Lee, S.-W., Singh, I., Mohammadian, M., Eds.; Blockchain Technologies; Springer: Singapore, 2021; pp. 17–38. ISBN 978-981-334-122-7. [Google Scholar]
  3. Yin, Y.; Wang, X.; Wang, H.; Lu, B. Application of Edge Computing and IoT Technology in Supply Chain Finance. Alex. Eng. J. 2024, 108, 754–763. [Google Scholar] [CrossRef]
  4. Guo, L.; Zhong, L.-X. Risk Spillover and Hedging Effects between Stock Markets and Cryptocurrency Markets Depending upon Network Analysis. N. Am. J. Econ. Financ. 2025, 80, 102524. [Google Scholar] [CrossRef]
  5. Yousaf, I.; Abrar, A.; Yarovaya, L. Decentralized and Centralized Exchanges: Which Digital Tokens Pose a Greater Contagion Risk? J. Int. Financ. Mark. Inst. Money 2023, 89, 101881. [Google Scholar] [CrossRef]
  6. Binance—Cryptocurrency Exchange for Bitcoin, Ethereum & Altcoins. Available online: https://www.binance.com/en (accessed on 25 May 2023).
  7. Coinbase Wallet—Your Key to the World of Crypto. Available online: https://www.coinbase.com/wallet (accessed on 25 May 2023).
  8. Divino, J.A.; de Paiva, M.S. Coexistence of Bitcoin, Fiat Money, and Risk-Free Bonds. Financ. Res. Lett. 2025, 86, 108825. [Google Scholar] [CrossRef]
  9. Koutmos, D.; Gunay, S.; Payne, J.E. Market Expectations and the Holding Behaviors of Bitcoin Whales, Dolphins, and Minnows. Financ. Res. Lett. 2025, 86, 108590. [Google Scholar] [CrossRef]
  10. Yang, Y.; Wang, X.; Xiong, J.; Wu, L.; Zhang, Y. An Innovative Method for Short-Term Forecasting of Blockchain Cryptocurrency Price. Appl. Math. Model. 2025, 138, 115795. [Google Scholar] [CrossRef]
  11. Zhang, Q.; Xie, C.; Weng, Z.; Sornette, D.; Wu, K. Generalized Visible Curvature: An Indicator for Bubble Identification and Price Trend Prediction in Cryptocurrencies. Decis. Support Syst. 2024, 185, 114309. [Google Scholar] [CrossRef]
  12. Farooq, A.; Irfan Uddin, M.; Adnan, M.; Alarood, A.A.; Alsolami, E.; Habibullah, S. Interpretable Multi-Horizon Time Series Forecasting of Cryptocurrencies by Leverage Temporal Fusion Transformer. Heliyon 2024, 10, e40142. [Google Scholar] [CrossRef] [PubMed]
  13. Cartea, Á.; Jaimungal, S.; Penalva, J. Algorithmic and High-Frequency Trading; Cambridge University Press: Cambridge, UK, 2015; ISBN 978-1-107-09114-6. [Google Scholar]
  14. Zhang, J.; Cai, K.; Wen, J. A Survey of Deep Learning Applications in Cryptocurrency. iScience 2024, 27, 108509. [Google Scholar] [CrossRef]
  15. Kang, M.; Hong, J.; Kim, S. Harnessing Technical Indicators with Deep Learning Based Price Forecasting for Cryptocurrency Trading. Phys. A Stat. Mech. Its Appl. 2025, 660, 130359. [Google Scholar] [CrossRef]
  16. Makarov, I.; Schoar, A. Trading and Arbitrage in Cryptocurrency Markets. J. Financ. Econ. 2020, 135, 293–319. [Google Scholar] [CrossRef]
  17. Golnari, A.; Komeili, M.H.; Azizi, Z. Probabilistic Deep Learning and Transfer Learning for Robust Cryptocurrency Price Prediction. Expert Syst. Appl. 2024, 255, 124404. [Google Scholar] [CrossRef]
  18. Ferenczi, A.; Bădică, C. Fully Decentralized Privacy-Enabled Federated Learning System Based on Byzantine-Resilient Consensus Protocol. Simul. Model. Pract. Theory 2024, 136, 102987. [Google Scholar] [CrossRef]
  19. Li, J.; Chen, T.; Teng, S. A Comprehensive Survey on Client Selection Strategies in Federated Learning. Comput. Netw. 2024, 251, 110663. [Google Scholar] [CrossRef]
  20. Ovi, P.R.; Gangopadhyay, A. A Comprehensive Study of Gradient Inversion Attacks in Federated Learning and Baseline Defense Strategies. In Proceedings of the 2023 57th Annual Conference on Information Sciences and Systems (CISS), Baltimore, MD, USA, 22–24 March 2023; pp. 1–6. [Google Scholar]
  21. Ganapathy, G.; Anand, S.J.; Jayaprakash, M.; Lakshmi, S.; Priya, V.B.; Pandi, V.S. A Blockchain Based Federated Deep Learning Model for Secured Data Transmission in Healthcare Iot Networks. Meas. Sens. 2024, 33, 101176. [Google Scholar] [CrossRef]
  22. Zhong, C.; Du, W.; Xu, W.; Huang, Q.; Zhao, Y.; Wang, M. LSTM-ReGAT: A Network-Centric Approach for Cryptocurrency Price Trend Prediction. Decis. Support Syst. 2023, 169, 113955. [Google Scholar] [CrossRef]
  23. Youssefi, A.; Hessane, A.; Zeroual, I.; Farhaoui, Y. Optimizing Forecast Accuracy in Cryptocurrency Markets: Evaluating Feature Selection Techniques for Technical Indicators. CMC 2025, 83, 3411–3433. [Google Scholar] [CrossRef]
  24. Cont, R.; Kukanov, A.; Stoikov, S. The Price Impact of Order Book Events. Journal of Financial Econometrics. 2012. Available online: https://papers.ssrn.com/sol3/papers.cfm?abstract_id=1712822 (accessed on 30 October 2025).
  25. Hautsch, N.; Huang, R. The Market Impact of a Limit Order. J. Econ. Dyn. Control 2012, 36, 501–522. [Google Scholar] [CrossRef]
  26. Liu, W.; Bao, X.; Han, X.; Li, Y. Liquidity Commonality in Cryptocurrencies. Financ. Res. Lett. 2025, 85, 108187. [Google Scholar] [CrossRef]
  27. El-Yaniv, R.; Wiener, Y. On the Foundations of Noise-Free Selective Classification. J. Mach. Learn. Res. 2010, 11, 1605–1641. [Google Scholar]
  28. Geifman, Y.; El-Yaniv, R. Selective Classification for Deep Neural Networks. In Proceedings of the 31st International Conference on Neural Information Processing Systems, Long Beach, CA, USA, 4–9 December 2017; Curran Associates Inc.: Red Hook, NY, USA, 2017; pp. 4885–4894. [Google Scholar]
  29. Campbell, J.Y.; Lo, A.W.; MacKinlay, A.C. The Econometrics of Financial Markets; Princeton University Press: Princeton, NJ, USA, 1997; ISBN 978-0-691-04301-2. [Google Scholar]
  30. Almgren, R.; Chriss, N. Optimal Execution of Portfolio Transactions. J. Risk 2001, 3, 5–39. [Google Scholar] [CrossRef]
  31. Sharpe, W.F. The Sharpe Ratio. J. Portf. Manag. 1994, 21, 49–58. [Google Scholar] [CrossRef]
  32. Bailey, D.H.; Borwein, J.; Lopez de Prado, M.; Zhu, Q.J. Pseudo-Mathematics and Financial Charlatanism: The Effects of Backtest Overfitting on Out-of-Sample Performance. Not. AMS 2014, 61, 458–471. [Google Scholar] [CrossRef]
  33. Cryptocurrency Order Book Data: Asks and Bids. Available online: https://www.kaggle.com/datasets/ilyazawilsiv/cryptocurrency-order-book-data-asks-and-bids (accessed on 30 October 2025).
  34. Top 100 Cryptocurrency (2020–2025). Available online: https://www.kaggle.com/datasets/imtkaggleteam/top-100-cryptocurrency-2020-2025 (accessed on 30 October 2025).
  35. Hsieh, C.-H.; Huang, P.-H.; Liu, H.-C. State Transitions and Momentum Effect in Cryptocurrency Market. Financ. Res. Lett. 2025, 86, 108356. [Google Scholar] [CrossRef]
  36. Sutrala, A.K.; Bagga, P.; Das, A.K.; Kumar, N.; Rodrigues, J.J.P.C.; Lorenz, P. On the Design of Conditional Privacy Preserving Batch Verification-Based Authentication Scheme for Internet of Vehicles Deployment. IEEE Trans. Veh. Technol. 2020, 69, 5535–5548. [Google Scholar] [CrossRef]
  37. Tan, H.; Wang, M.; Shen, J.; Vijayakumar, P.; Moh, S.; Wu, Q.M.J. Blockchain-Assisted Conditional Anonymous Authentication and Adaptive Tree-Based Group Key Agreement for VANETs. IEEE Trans. Dependable Secur. Comput. 2025, 1–16. [Google Scholar] [CrossRef]
  38. Bhuiyan, M.S.M.; Rafi, M.A.; Rodrigues, G.N.; Mir, M.N.H.; Ishraq, A.; Mridha, M.F.; Shin, J. Deep Learning for Algorithmic Trading: A Systematic Review of Predictive Models and Optimization Strategies. Array 2025, 26, 100390. [Google Scholar] [CrossRef]
  39. Alghamdi, H.; Alqithami, S. A Robust Machine Learning Framework for Stock Market Classification. Expert Syst. Appl. 2025, 294, 128573. [Google Scholar] [CrossRef]
  40. Badjie, A.; Ntuala, G.M.; Xia, Q.; Gao, J.; Xia, H. MGGPT: A Multi-Graph GPT-Enhanced Framework for Dynamic Fraud Detection in Cryptocurrency Networks. Comput. Netw. 2025, 270, 111508. [Google Scholar] [CrossRef]
  41. Chen, Y.; Zhao, C.; Xu, Y.; Nie, C.; Zhang, Y. Deep Learning in Financial Fraud Detection: Innovations, Challenges, and Applications. Data Sci. Manag. 2025, in press. [Google Scholar] [CrossRef]
  42. Liu, J.; Liu, X.; Wang, S.; Wan, X.; Li, D.; Lu, K.; He, K. Communication-Efficient Federated Multi-View Clustering. IEEE Trans. Pattern Anal. Mach. Intell. 2026, 48, 17–32. [Google Scholar] [CrossRef] [PubMed]
Figure 1. Architectural comparison of three training paradigms for cryptocurrency market prediction: centralized baseline with complete data pooling, standard federated learning with distributed training and parameter aggregation, and privacy-preserving federated learning combining differential privacy with Shamir secret sharing for cryptographic security.
Figure 1. Architectural comparison of three training paradigms for cryptocurrency market prediction: centralized baseline with complete data pooling, standard federated learning with distributed training and parameter aggregation, and privacy-preserving federated learning combining differential privacy with Shamir secret sharing for cryptographic security.
Iot 06 00078 g001
Figure 2. Financial IoT network topology: Distributed edge nodes (cryptocurrency exchanges) generating local market data, training federated models with privacy-preserving mechanisms, and coordinating through blockchain-based infrastructure.
Figure 2. Financial IoT network topology: Distributed edge nodes (cryptocurrency exchanges) generating local market data, training federated models with privacy-preserving mechanisms, and coordinating through blockchain-based infrastructure.
Iot 06 00078 g002
Figure 3. Training Curves: (a) Training and Validation Loss; (b) Training and Validation Accuracy.
Figure 3. Training Curves: (a) Training and Validation Loss; (b) Training and Validation Accuracy.
Iot 06 00078 g003aIot 06 00078 g003b
Figure 4. Profit–Coverage Trade-Off Curve.
Figure 4. Profit–Coverage Trade-Off Curve.
Iot 06 00078 g004
Figure 5. Federated Learning Convergence: (a) Test Accuracy by Data Partitioning Strategy; (b) Average Profit per Trade by Partitioning Strategy.
Figure 5. Federated Learning Convergence: (a) Test Accuracy by Data Partitioning Strategy; (b) Average Profit per Trade by Partitioning Strategy.
Iot 06 00078 g005
Figure 6. Profit–Coverage Boundary: (a) Expected Value vs. Coverage; (b) Profit vs. Coverage; (c) Profit vs. Confidence; (d) Coverage vs. Confidence.
Figure 6. Profit–Coverage Boundary: (a) Expected Value vs. Coverage; (b) Profit vs. Coverage; (c) Profit vs. Confidence; (d) Coverage vs. Confidence.
Iot 06 00078 g006aIot 06 00078 g006b
Table 1. Sensitivity Analysis: Impact of Privacy Noise Scaling Factor.
Table 1. Sensitivity Analysis: Impact of Privacy Noise Scaling Factor.
Scaling FactorNoise MultiplierSymbol-Based AccTime-Based AccIID Acc
0.00050.00966.8%65.7%62.3%
0.001 (chosen)0.01866.5%65.4%62.0%
0.0020.03666.2%65.1%61.8%
0.0050.09063.1%62.3%58.9%
Note: All experiments use ε = 3.0, t = 3, K = 7 clients, and R = 30 rounds. Accuracy is measured on the test set with τ = 0.60.
Table 2. Privacy Mechanism Integration Test Results.
Table 2. Privacy Mechanism Integration Test Results.
Test ComponentMetricObservedExpected/TargetStatus
Shamir ReconstructionAccuracy across edge cases6/6 correct6/6PASS
Max reconstruction error<10−8<10−6PASS
Differential PrivacyNoise injection norm0.1430.181PASS
Original update norm1.063
DP update norm1.034
Secure AggregationAggregation error (5 clients)0.2970.286PASS
Error/noise ratio1.04×<2×EXCELLENT
Direct sum norm1.640
Dropout RecoveryAggregation error (3 clients)1.8940.221PASS
Error/noise ratio8.6×<10×ACCEPTABLE
Correction mask norm1.674
Privacy AggregatorParameter reconstruction2/2 layers2/2PASS
Aggregated norm0.154
Per-Layer CalibrationUnique calibrations4/5 layers>1PASS
Clip norm range0.010–2.236adaptivePASS
Noise multiplier range0.0002–0.0404adaptivePASS
Configuration ValidationValid config acceptance1/11/1PASS
Invalid threshold detection1/11/1PASS
Invalid epsilon detection1/11/1PASS
Overall IntegrationTest suite success rate7/7 (100%)≥80%READY
Note: Error/noise ratios indicate aggregation quality: <2× is excellent, <5× is good, <10× is acceptable. The dropout recovery test shows higher error due to simultaneous handling of client dropouts and mask reconstruction, which is expected behavior and within acceptable bounds for Byzantine-robust aggregation.
Table 3. Dataset Statistics.
Table 3. Dataset Statistics.
DatasetObservationsSymbolsFeaturesDate RangeMemory (GB)
Macro211,679100381 August 2018 to 5 August 20250.10
Micro5,672,947112647 October 2023 to 13 October 202411.04
Unified5,672,947112967 October 2023 to 13 October 202413.91
Train4,538,355112967 October 2023 to 31 July 202411.18
Validation1,134,5921129631 July 2024 to 13 October 20242.84
Table 4. Symbol-Based Client Assignment.
Table 4. Symbol-Based Client Assignment.
Client IDAssigned SymbolsObservationsLoad %
Client 1AVAX_USDT, MKR_USDT1,034,80318.2%
Client 2TRX_USDT520,9359.2%
Client 3BNB_USDT521,8709.2%
Client 4SOL_USDT, XLM_USDT1,033,61118.2%
Client 5ADA_USDT519,0579.1%
Client 6DOGE_USDT, ETH_USDT1,016,60417.9%
Client 7BTC_USDT, LTC_USDT1,026,06718.1%
Table 5. Centralized Model Test Performance.
Table 5. Centralized Model Test Performance.
MetricValue
Test Samples (Total)752,870
Executed Trades543,274 (72.2%)
Direction Accuracy73.5%
Avg Confidence (Executed)0.730
Avg Profit98.9 bps
Median Profit89.2 bps
Win Rate73.5%
Sharpe Ratio0.577
Profit Std Dev171.4 bps
Table 6. Baseline Strategy Comparison (Test Period: August–October 2024).
Table 6. Baseline Strategy Comparison (Test Period: August–October 2024).
StrategyAvg Profit (bps)Win RateSharpe RatioTrades Executed
Our Model (τ = 0.60)98.973.5%0.577543,274
MA Crossover (20/50)45.251.2%0.223187,432
Buy-and-Hold BTC4100 (total)0.8912 (entry/exit)
Random Prediction−1.849.8%−0.041752,870
Note: MA Crossover uses 20-day and 50-day moving averages with τ = 0.55 confidence threshold. Buy-and-Hold return is calculated as ( P e n d P s t a r t ) / P s t a r t over the 73-day test period. Random Prediction assigns trade directions uniformly at random.
Table 7. Optimal Operating Points by Objective.
Table 7. Optimal Operating Points by Objective.
Objective τ CoverageAvg ProfitWin RateSharpeTrades
Max Profit/Trade0.8056.1%218.4 bps83.3%0.90346,291
Max Expected Value0.500100.0%77.7 bps68.9%0.433752,870
Max Sharpe Ratio0.9000.019%48.3 bps100.0%3.511143
Table 8. Federated Learning Performance by Data Partitioning Strategy.
Table 8. Federated Learning Performance by Data Partitioning Strategy.
StrategyFinal Test
Accuracy
Accuracy GapFinal Avg Profit (bps)Profit GapStd Dev Across
Clients
Convergence Speed
Centralized (Baseline)73.5%-98.9---
IID (Hash-based)62.0%−15.4%136.8+38.4%0.0044Fast (~10 rounds)
Symbol-based66.5%−9.5%71.4−27.8%0.0399Moderate (~15 rounds)
Time-based65.4%−11.1%77.0−22.1%0.0262Moderate (~15 rounds)
Table 9. Privacy Budget Impact on Model Performance.
Table 9. Privacy Budget Impact on Model Performance.
Privacy Budget (ε)Symbol-Based AccAcc Gap vs. FedTime-Based AccAcc Gap vs. FedIID AccAcc Gap vs. Fed
∞ (no privacy)66.5%65.4%62.0%
3.066.6%+0.1%65.4%±0.0%62.0%±0.0%
1.064.7%−1.8%63.1%−2.3%60.1%−1.9%
0.561.0%−5.5%59.7%−5.7%57.9%−4.1%
Note: All experiments use identical federated configuration (K = 7, R = 30, t = 3). “Acc Gap vs. Fed” measures the additional performance degradation introduced by privacy mechanisms relative to federated learning without privacy.
Table 10. Privacy Costs in Federated Learning.
Table 10. Privacy Costs in Federated Learning.
StrategyTest AccuracyAcc Gap vs. CentralAcc Gap vs. Fed
(No Privacy)
Avg Profit (bps)Profit Gap vs. CentralProfit Gap vs. Fed
Centralized73.5%--98.9--
Federated without privacy:
IID62.0%−15.4%-136.8+38.4%-
Symbol66.5%−9.5%-71.4−27.8%-
Time65.4%−11.1%-77.0−22.1%-
With privacy (ε = 3.0, t = 3):
IID62.0%−15.7%−0.3%136.8+38.4%±0.0%
Symbol66.6%−9.4%+0.1%71.4−27.8%±0.0%
Time65.4%−11.0%+0.1%77.0−22.1%±0.0%
Table 11. Comparison with State-of-the-Art Cryptocurrency Prediction.
Table 11. Comparison with State-of-the-Art Cryptocurrency Prediction.
StudyMethodData SettingAccuracyPrivacy Guarantee
Zhang et al. 2024 [14]LSTMCentralized68–75%None
Kang et al. 2025 [15]CNN + IndicatorsCentralized71% (Sharpe 3.5)None
Our (centralized)MLPCentralized73.5%None
Our (federated-IID)MLPDistributed62.0% (−15.4%)ε = 3.0 DP
Our (federated-symbol)MLPDistributed66.5% (−9.5%)ε = 3.0 DP
Disclaimer/Publisher’s Note: The statements, opinions and data contained in all publications are solely those of the individual author(s) and contributor(s) and not of MDPI and/or the editor(s). MDPI and/or the editor(s) disclaim responsibility for any injury to people or property resulting from any ideas, methods, instructions or products referred to in the content.

Share and Cite

MDPI and ACS Style

Kuznetsov, O.; Adilzhanova, S.; Florov, S.; Bushkov, V.; Peremetchyk, D. Privacy-Preserving Federated Learning for Distributed Financial IoT: A Blockchain-Based Framework for Secure Cryptocurrency Market Analytics. IoT 2025, 6, 78. https://doi.org/10.3390/iot6040078

AMA Style

Kuznetsov O, Adilzhanova S, Florov S, Bushkov V, Peremetchyk D. Privacy-Preserving Federated Learning for Distributed Financial IoT: A Blockchain-Based Framework for Secure Cryptocurrency Market Analytics. IoT. 2025; 6(4):78. https://doi.org/10.3390/iot6040078

Chicago/Turabian Style

Kuznetsov, Oleksandr, Saltanat Adilzhanova, Serhiy Florov, Valerii Bushkov, and Danylo Peremetchyk. 2025. "Privacy-Preserving Federated Learning for Distributed Financial IoT: A Blockchain-Based Framework for Secure Cryptocurrency Market Analytics" IoT 6, no. 4: 78. https://doi.org/10.3390/iot6040078

APA Style

Kuznetsov, O., Adilzhanova, S., Florov, S., Bushkov, V., & Peremetchyk, D. (2025). Privacy-Preserving Federated Learning for Distributed Financial IoT: A Blockchain-Based Framework for Secure Cryptocurrency Market Analytics. IoT, 6(4), 78. https://doi.org/10.3390/iot6040078

Article Metrics

Back to TopTop