Next Article in Journal
K-Nearest Neighbors with Third-Order Distance for Flooding Attack Classification in Optical Burst Switching Networks
Previous Article in Journal
Full-Scale Assessment of the “5GT System” for Tracking and Monitoring of Multimodal Dry Containers
 
 
Font Type:
Arial Georgia Verdana
Font Size:
Aa Aa Aa
Line Spacing:
Column Width:
Background:
Article

A Machine-Learning-Based and IoT-Enabled Robot Swarm System for Pipeline Crack Detection †

1
Department of Computer Science and Engineering, American University of Sharjah, University City, Sharjah P.O. Box 26666, United Arab Emirates
2
College of Engineering and Applied Sciences, American University of Kuwait, P.O. Box 3323, Safat 13034, Kuwait
*
Author to whom correspondence should be addressed.
This is the extended version of the conference paper (https://doi.org/10.1109/SECON58729.2023.10287512).
IoT 2024, 5(4), 951-969; https://doi.org/10.3390/iot5040043
Submission received: 1 November 2024 / Revised: 8 December 2024 / Accepted: 11 December 2024 / Published: 17 December 2024

Abstract

In today’s expanding cities, pipeline networks are becoming an essential part of the industrial infrastructure. Monitoring these pipelines autonomously is becoming increasingly important. Inspecting pipelines for cracks is one specific task that poses a huge burden on humans. Undetected cracks may pose multi-dimensional risks. In this paper, we introduce the Pipeline Leak Identification Emergency Robot Swarm (PLIERS) system, an industrial system that deploys Internet-of-Things (IoT), robotics, and neural network technologies to detect cracks in emptied water and sewage pipelines. In PLIERS, a swarm of robots inspect emptied pipelines from the inside to detect cracks, collect images of them, and register their locations. When the images are taken, they are fed into a cloud-based module for analysis by a convolutional neural network (CNN). The CNN is used to detect cracks and identify their severity. Through extensive training and testing, the CNN model performance showed promising scores for accuracy (between 80% and 90%), recall (at least 95%), precision (at least 95%), and F1 (at least 96%). Additionally, through the careful design of a prototype for a water/sewage pipeline structure with several types of cracks, the robots used managed to exchange information among themselves and convey crack images to the cloud-based server for further analysis. PLIERS is a system that deploys modern technologies to detect and recognize cracks in pipeline grids. It adds to the efforts of improving instrumentation and measurement approaches by using robots, sensory, IoT principles, and the efficient analysis of CNNs.

1. Introduction

The global population is increasing at a very rapid rate, and with it comes the need for the continuous expansion of cities as well as an exponentially increased demand for industrial factories, sewage systems, and power stations. These vast factories and stations need to be autonomously maintained. However, the standard ways of maintaining their extensive pipeline networks are all carried out manually, which is becoming costly and risky. A study by Koch et al. [1] showed that in the United States, the cost of corrosion is approximately USD 276 billion per year, which amounts to 3.1 percent of their GDP. Furthermore, cracks in pipelines cause several types of issues, including posing a danger to workers, causing environmental damage, and damaging goods. Danger to workers is especially important, as it can occur in two different ways. First, workers can develop serious long-term health issues, such as respiratory problems caused by the inhalation of toxic gases present in the pipelines being inspected. Second, workers are also at risk of injuries and fatalities caused by failures (due to bursts or explosions) of pipelines. A recent example of this is a gas explosion in Birmingham, England [2], which was caused by gas escaping from the pipelines, which led to deaths, injuries, and the destruction of houses. Additionally, cracked pipelines may lead to damage to industrial infrastructure, which poses financial burdens on governments and industries. Nowadays, factories cover more and more area and have a huge infrastructure, making it hard for humans to examine their pipeline structures. Therefore, automated robots play an important role in identifying any cracks or damages.
Robots can minimize the time needed to examine such a huge structure and allow humans to use the time to fix the cracks instead. In addition to saving time, autonomous robots can save human lives when finding cracks in dangerous areas such as gas and oil factories, which could be life-threatening if inspected by a human. This is where the Pipeline Leak Identification Emergency Robot Swarm (PLIERS) system comes into play. PLIERS utilizes robots to autonomously traverse complex pipeline networks. These robots first detect potential cracks using ultrasonic sensors. If a potential crack is found, the location is communicated to the control station and the other robots; then, the crack is verified, and its severity is assessed by taking an image with an onboard camera and passing it to the control station to process it with a convolutional neural network (CNN) model. Note that there are two main assumptions made about the system of pipes PLIERS is intended to be used in. First, PLIERS is intended to be used in empty pipeline networks while they are out of service. This is because repairing and/or replacing damaged pipes would already require the pipeline system to be emptied and out of service. Second, the developed PLIERS system is assumed to operate within horizontal pipeline systems only for the sake of simplicity. While this is not always the case in actual pipeline systems across the world, the main priority of PLIERS is crack detection and identification, and traversing vertical pipes would take the focus away from this. Despite this, the traversal of vertical pipes is definitely a future step in the development of PLIERS.
This work is an extension of the work reported in [3]. Our contributions in this paper are as follows:
  • We built a novel system, PLIERS, for detecting cracks in pipelines that leverages IoT and machine learning technologies. The solution deploys a swarm of robots to navigate and detect cracks. To our knowledge, this is the first work that detects pipeline cracks by relying on a swarm of robots.
  • We developed a unique dataset of 4200 labeled images of pipeline cracks. To our knowledge, no similar dataset is available. The availability of this dataset enables more rigorous testing and evaluation of the PLIERS system.
The rest of the paper is organized as follows: Section 2 discusses the many proposals put forth to solve the issue of pipeline crack inspection in the existing literature. Section 3 describes the system model of PLIERS. Section 4 provides details about the implementation of PLIERS. Next, Section 5 tests and evaluates the operation of PLIERS. Finally, Section 6 draws future directions for PLIERS before Section 7 concludes this paper.

2. Literature Survey

Clearly, assuring the quality of installed pipelines and maintaining them for long periods is essential for economical, societal, and environmental purposes. These facts are motivating research efforts to devise efficient solutions for pipeline health inspections. The research community has contributed many proposals in this direction. These proposals have deployed approaches like magnetic field leakage testing, eddy current testing, stress wave propagation testing, and image-based testing. In this section, we will discuss each proposal and see how they compare with PLIERS.
Jeon et al. [4] discuss a design that shares similar principles to PLIERS. The robot utilizes magnetic flux leakage (MFL) sensors to inspect pipes by measuring the thickness of the walls to detect potential cracks wirelessly. The design also accounts for the robot’s moving mechanisms, especially when it comes to navigating turns and curvatures. Although the robot is designed to be wireless, navigation through the pipe is based on human instructions, which takes away from the automation of the process. In addition, MFL sensors do not allow for the classification of cracks and are not as precise as the CNN used in PLIERS.
Due to the various dangers and risks that come with the human inspection of pipes, Mohammed et al. [5] presents an autonomous mobile robot that can inspect pipelines using ultrasound sensors and technologies such as Global System for Mobile Communication (GSM) and Global Positioning System (GPS). In addition, the robot is equipped with an IP camera that allows the user to view the insides of the pipes. However, similar to the previous study, the robots require human control from the base station, which takes away from the automation of the process. In addition, while PLIERS leverages a CNN for detecting and analyzing cracks, the proposed system relies on ultrasound sensors, which provide less reliable results, especially when it comes to curved surfaces such as pipe walls.
A unique system that consists of a quadruped robot equipped with a robotic arm is presented by Jang et al. in [6]. The arm is used to hammer the walls of the pipe, and the echo produced by the impact of the sound is analyzed using a CNN algorithm. The developed algorithm is trained using a dataset of concrete specimens, which include normal, crack, and coat peeling cases. This is similar to our CNN training process, where a concrete dataset was used to classify the severity of the detected cracks. Although the approach is interesting, relying solely on echoes to detect cracks might not be very reliable, especially when it comes to noisy environments or when multiple robots are working together in the same pipeline system where the hammering of one robot could interfere with the echo analysis of another, potentially affecting the accuracy of the system.
Hu et al., in [7], propose the design of a pipe-inspection robot that utilizes the YOLOv3 network model to detect and locate defects in pipelines. The robot is composed of a robot body that contains motors, sensors, and cameras, along with a router and battery connected through a cable, making it a wired design rather than wireless. The robot relies on staff sending instructions over Wi-Fi to control it and view the status of the pipeline. The CNN used in PLIERS allows for detailed crack classification when compared to YOLOv3; however, the paper presents an interesting dataset of pipe wall cracks that can be utilized for further testing in PLIERS.
Lucet and Kfoury present a comprehensive approach in [8], defining a teleported robotic system for internal corrosion assessment. The paper explores current research that analyzes in-pipe environments and reviews solutions with emphasis on Steel Cylinder Concrete Pipes (SCCP). Based on the requirements of SCCP inspection, the study selects a mechanical architecture that integrates between the robot, the corrosion-measuring Non-Destructive Testing (NDT) device, and the pipe. PLIERS, however, focuses more on sewage pipelines with autonomous navigation and image-based analysis.
Prisutova et al. explore an approach in [9] that is different to what is presented in this paper. The paper reviews the use of fiber-optic cables to monitor infrastructures such as water pipelines. It highlights how such technology has better sensing potential when compared to the current technologies being used. However, with PLIERS, we depend on visualizing cracks for detection and analysis, unlike fiber-optic sensors (FOS) that rely more on indirect strain or temperature variations, making PLIERS more adaptable to different environments and cases.
Another scenario when crack detection becomes critical is in applications such as aerospace engineering, where a small crack can carry great consequences. To address such challenges, Wang et al., in [10], propose the use of Fiber Bragg Grating (FBG) sensors for structural health monitoring. The paper introduces an operational model analysis (OMA) framework that leverages model strain transmissibility to enhance accuracy in identifying small cracks. However, such systems are sensitive to noisy environments and other external factors that can affect the reliability of the results.
In [11], Shukla et al. introduce a navigation system that uses an Unmanned Aerial Vehicle (UAV) equipped with cameras to capture a pipeline’s structure by flying at a very low altitude. This system, however, inspects pipes and does not perform crack detection. In comparison with PLIERS, our robots inspect emptied water/sewage pipelines from the inside by detecting cracks using ultrasonic sensors, capturing crack images and categorizing their severity using a CNN model. Furthermore, in contrast to Shukla’s system, which relies on human interaction by controlling the UAV and looking at the live video to detect cracks, PLIERS is autonomous, with no human interaction needed during the process of crack detection.
In [12], Le et al. propose an inspection robot that scans underground pipes for cracks using multiple sensors. The system is supported by a central data processing machine that verifies the detected flaws. On the downside, this system is designed for straight pipes, and the use of multiple sensors can interfere with the scanning signals. When comparing these aspects to PLIERS, our proposed system is composed of a swarm of robots that are placed at different endpoints of the pipeline structure, and then each robot follows a preset path, which allows them to scan any horizontal pipeline structure. The scanning signal is not interfered with here, since PLIERS only uses one type of sensor, which is an ultrasonic sensor (for obstacle avoidance). More details on these aspects will be elaborated on in Section 4.
Waleed et al. present a different system that consists of an in-pipe inspection robot used to detect leaks in oil, gas, and sewage pipelines using pressure sensors [13]. It works by having the robot collect data using three barometric pressure sensors to be analyzed using an artificial neural network before sending the data wirelessly to an operator. While this system can detect leaks, it does not locate them, and it is unable to detect cracks in the absence of a leak. On the other hand, PLIERS can detect cracks regardless of whether there is a leak or not because it depends on the crack recognition of the CNN model. The robots scan the entire pipeline structure autonomously using the preset map. More on this will be elaborated in Section 3 of this paper. Finally, while PLIERS is only intended for water/sewage pipeline structures for now, it could be further modified and implemented for the oil and gas sector.
Yuan et al. [14] used a bobbin coil with tunnel magnetoresistance (TMR) sensor arrays fitted inside a probe and a module that emits sinusoidal waves. The waves emitted send a current through the tube’s material, which is detected by the probe inserted inside the tube. The current goes through the inner wall of the pipe, and if there is a crack, the density of the current is affected. The main disadvantage of this system is that it requires the distance between the bobbin coil and the inner wall to be as small as possible for the best results. In PLIERS, the robots are designed to scan emptied pipes from the inside. Each robot is fitted with two cameras, each with an LED and three ultrasonic sensors (two for crack detection, and one for obstacle avoidance). This makes the design of the robots flexible and able to be controlled to give a more accurate reading. The robots were tested using two different pipe types, High-Density Polyethylene (HDPE) and Polyvinyl Chloride (PVC). Both materials allowed the system to work. Our system’s testing results will be further discussed in Section 5 of this paper.
Norli et al. used ultrasonic waves to detect stress corrosion cracking in a controlled environment [15]. The ultrasonic waves are detected using a custom-made scanner containing gas, transmitting, and receiving transducers. The waves bounce towards the receiving transducers to record the data for analysis. The latter can show defected locations, defect sizes, wall thickness, spectral power, and other surface irregularities. This system was built in a controlled environment and thus they did not mention how it performs in the real world, where the environment plays an important role, especially when it comes to the curved nature of pipes. PLIERS was tested in environments that resemble real-life scenarios, which is why we were able to discover the limitations that come with ultrasonic sensors and to fully test our CNN algorithm to confirm and categorize the detected cracks.
F. Nickols et al. aimed to eliminate the need for an umbilical in-pipe inspection device by building an inspection submarine that operates in a water-filled pipe, independent of an umbilical [16]. Umbilically-controlled systems increase the overall cost and limit the maneuverability of the robot. PLIERS aims to achieve such results where the robots are autonomous and wireless; however, due to the unavailability of convenient submarine options, PLIERS relies on a system of wheels for movement. The submarine designed in the mentioned paper does not account for obstacle avoidance and has not been tested. In contrast, PLIERS was tested for both its movement in horizontal pipeline systems and its obstacle avoidance capabilities.
In [17], Du et al. conducted an active-sensing approach to identify cracks using stress wave propagation with piezoceramic transducers. This approach, however, is susceptible to environmental noise, cannot be applied to buried pipes, and is costly. PLIERS, on the other hand, is aimed at underground water/sewage pipelines. In order for our robots to work, the pipeline structure will need to be emptied out.
Finally, Dai et al. proposed an embedded eddy current testing system by leveraging image processing and neural networks [18]. The problem with this system is that it is limited to girth weld defects. In contrast, PLIERS focuses on pipe material typical in water/sewage pipeline structures.

3. System Model

This section describes the system model of PLIERS, specifically its design requirements and method of operation.

3.1. Design Requirements

In light of the literature review and our understanding of the problem, we can define a set of fundamental functional requirements that we target in the design of PLIERS. These requirements are summarized as follows:
  • Automate the scanning of pipelines for detecting cracks using a swarm of robots.
  • Equip the robots with a pair of ultrasonic sensors and cameras to identify cracks and take pictures of them.
  • Scan pipelines of any shape in the horizontal orientation.
  • Equip the robots with gyroscopes for self-balance.
  • Equip the robots with ultrasonic sensors for obstacle avoidance, including accumulations of rust, dirt, severe cracks, etc.
  • Identify both the crack severity and the crack location.
  • Employ a convolutional neural network (CNN) for crack severity classification.
To the extent of our knowledge, these requirements have not been supported collectively in any of the solutions we found in the literature. To address this, we propose designing PLIERS as an Internet-of-Things (IoT) system that is composed of four main pillars:
  • Data collection: Data about cracks are collected using cameras mounted on the robots.
  • Connectivity: Robot-to-robot communication is realized using the low-power and long-range LoRa technology, while robot-to-server communication is realized using both LoRa and Wi-Fi technologies. LoRa is utilized for sending information about the crack, while Wi-Fi is used to send images of suspected cracks to the server.
  • Cloud server: A control center that implements a CNN model is used to analyze the data sent by the robots and extract information about the cracks to store the data locally.
  • Database: A database with an appropriate user interface to check the crack information, which includes the crack image, location, and severity and the ID of the robot that detected it.
The system model of PLIERS is illustrated in Figure 1. The next section describes the method of operation of PLIERS.

3.2. Method of Operations

This section explains the operation of PLIERS from the perspective of the robot enclosed in the red box. Our method of operation is divided into three stages: Pipeline Structure Preparation and Mapping, Robots Operations, and Results Observation.

3.2.1. Pipeline Structure Preparation and Mapping

The first step in the operation of PLIERS involves preparing and mapping the pipeline before the robots become operational. As the system is designed for underground water/sewage pipelines, the structure will need to be emptied out for inspection. The pipeline structure will also need to be studied and a map prepared for the robots to follow. In its initial stages, PLIERS depends on present maps, meaning the robots are not able to navigate the pipeline system on their own. Instead, a map of the pipeline system is prepared and divided amongst the robots so that each robot has a specific path to follow to avoid any collisions between them. In case of obstacles, the robots are supposed to report back to the server and then go back to the path they initially came from. Each robot is programmed to follow a different path, with all the turns and moves provided in the code so that, collaboratively, all the robots cover the entire system in an efficient way.

3.2.2. Robots Operation

Once the swarm of robots are placed inside the pipeline structure, the operator then initiates the scan from the application at the control center. Both the control center and the camera module on each robot must be connected to the same Wi-Fi network for the robot-to-server communication to work. At this stage, the robots and the control station are ready to communicate using both Wi-Fi and LoRa, with Wi- Fi for the server to receive pictures of the suspected cracks from the robots, and LoRa for receiving information related to the image like its location and robot ID. The reason LoRa is used for robot-to-robot communication is that through testing, LoRa offered reliable communication with sufficient range and low power consumption. The testing was conducted underwater because the robots were initially intended to operate while the pipes were in service; however, due to robot design constraints, the idea of underwater operation was kept on hold for now. However, LoRa was still retained due to its low power consumption considering that our robots are wireless and have limited battery.
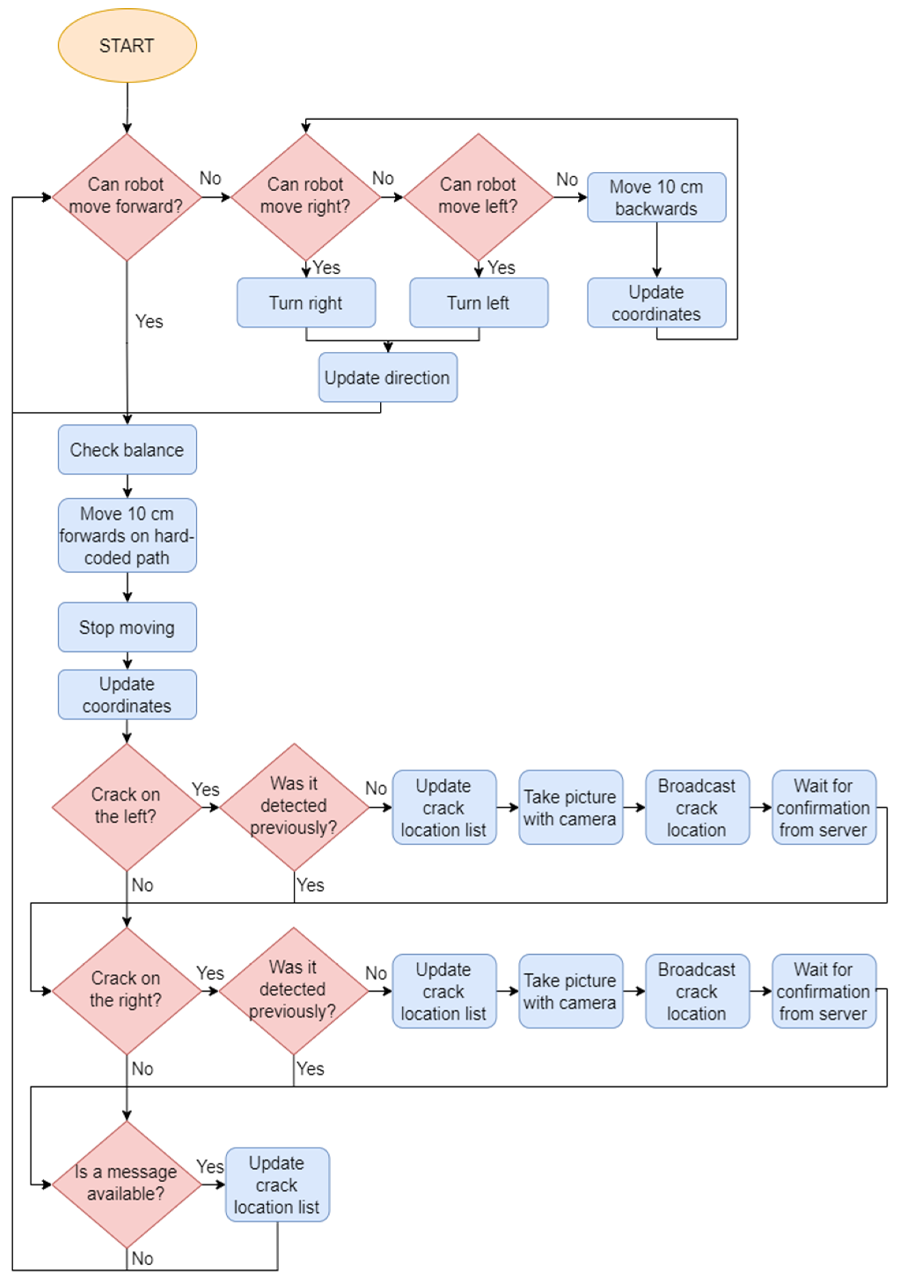
In the next step, the robots start to automatically scan the pipelines for cracks using the preset map while self-balancing themselves using a gyroscope. This method of navigation inside the pipeline structure offers a more dynamic system, as the map can be customized based on different pipeline structures, a feature that was not touched upon in the literature that we reviewed. The robot begins inside the pipeline at the starting coordinates (0 cm, 0 cm) and assesses its ability to move forward using the ultrasound sensor. It navigates obstacles by attempting right or left turns or by moving backward if neither are possible. Once it can move forward, it checks its balance using the gyroscope and adjusts its movement accordingly and then travels 10 cm along the set path before updating its coordinates. For every 10 cm travelled, each robot scans for cracks using the ultrasonic sensors. Upon detecting a new crack, the robot captures an image of the suspected side and sends it for analysis to the server using Wi-Fi for the image itself and LoRa for additional information before looping back to reassess movement possibilities.
For the initial design, each robot had three ultrasonic sensors mounted on its body: two of them placed on each side of the robot and the last sensor fitted at the front for object detection and avoidance. As our system is aimed at water/sewage pipelines, having an object avoidance/object detection feature is important, as it can give information as to whether there is debris accumulated inside the inspected pipes and if the robot is facing any difficulties. PLIERS uses the principle of time of flight (TOA) when using the ultrasonic sensor; thus, the first two sensors are placed at an angle and emit several sound waves that reflect off the pipe walls. In our experimentation, the echo of the sent sound wave was captured to calculate the wave’s time of flight and compared with the preset values of a healthy pipe wall. The ultrasonic sensors were used to detect the cracks before sending their image to the CNN model. Each sensor was triggered separately to avoid one sensor accidentally reading the echo of another. These sensors were first used for crack detection due to their effectiveness in the literature we reviewed. However, with the pipe’s curved nature, the ultrasonic sensors proved to be inaccurate. Our System Testing and Evaluation Section (Section 5) will go into more detail regarding this discovery.
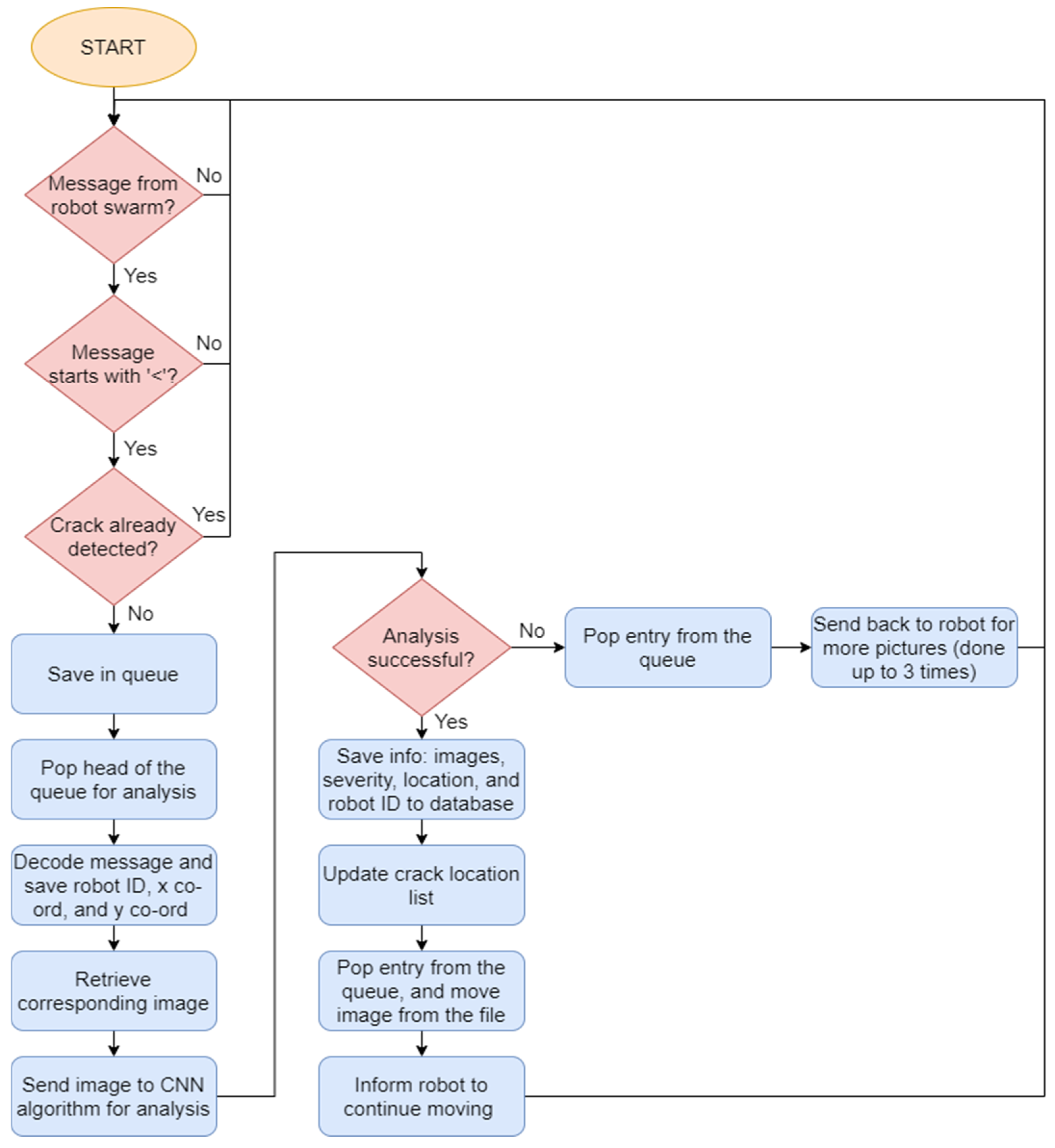
On the server side, every time a robot sends information, the images are received via Wi-Fi, and the accompanying information about the image is sent via LoRa. This dual communication strategy utilizes both LoRa and Wi-Fi technologies to optimize data transmission. LoRa is employed for transmitting lightweight information such as robot IDs and location coordinates, leveraging its low power consumption and extended range to conserve the battery life of the robots. On the other hand, Wi-Fi is utilized for sending more demanding data like the images of the suspected cracks due to its higher bandwidth. This lowers the overall power consumption and increases battery life, since less power is required for sending the accompanying information of each image using LoRa. Each robot has a specified folder for its images. Once the control station receives the images, it reads the robot ID and then saves the received image in the corresponding robot’s folder. The control center employs a CNN model to analyze the collected images, detect cracks in them, and identify their severity.
A CNN is a feedforward neural network that flourishes in the extraction of features from data with convolution structures [19]. They are efficient in image classification and image segmentation and therefore serve the purpose of this system. As shown in Figure 2, a CNN is composed of convolutional layers, subsampling layers, and a final stage of a fully connected layer [20]. The CNN extracts features of images using the convolution mathematical operation, hence the name convolutional neural network. Features are extracted using convolution and subsampling layers. Convolution layers generate feature maps, while subsampling layers reduce the dimensionality of these maps without compromising the critical information in them. Finally, the reduced maps are fed into the final fully connected stage that performs the classification task. In the context of PLIERS, this functionality of the CNN perfectly fits our target of identifying and classifying cracks based on their severity. We chose the VGG16 CNN architecture that was introduced by Simonyan and Zisserman in [21]. VGG16 is known to have achieved a 92.7% test accuracy in ImageNet [22], which is a dataset of around 14 million images classified into 1000 classes. VGG16 is widely used for image classification [23,24,25]. In building our CNN model, VGG16 was used as the main layer followed by 43 layers. The latter number of layers was found to give the best and most accurate results. The details of these layers and how the model was trained will be discussed in Section 4 of this paper.
After determining the severity from the CNN algorithm, the control station then saves the crack location and its severity in the database under the robot that sent it by using the robot’s ID as the main key. Each crack is also given an ID to allow the operator to review how many cracks are detected in each location. Finally, the robots then continue the automated scan of the pipes until they reach the end of the pipe.

3.2.3. Results Observation

The control station employs a fully functioning web application to view the results of the scan. Using a Raspberry Pi as the main control station allows us to run a MySQL database to show the results of the scan. Furthermore, a separate program utilizes the trained CNN model to process the images sent from the robots and then sends the results to the database. The database has a simple design that simply shows a record of the detected cracks, their locations, their severity, the robot’s ID, and the crack image file. The operator can choose to download the crack image file to view the image of the crack for themselves. If no crack is detected, then it will not be listed in the database. In our experimentation, we faced several situations which made the robots become stuck inside the pipe. This gave us an idea of creating emergency handling techniques to be developed in the future for use in such situations.

4. System Implementation

In this section, we describe the hardware design of the deployed robot and the control center, as well as the implementation of the CNN model deployed at the control center.

4.1. Hardware Implementation: Robot and Control Center

The robot was completely designed in-house to achieve specific design requirements and to facilitate programming and customization. The microcontroller selected for the robot was the Arduino Mega 2560 Rev3 due to its impressive memory size and the number of I/O pins available, allowing for smoother interfacing with all our components. In a similar manner, the Raspberry Pi 4 Model B 8GB was used to implement the control center. This is because of its general-purpose design and memory capacity, making it easy to program as a web server that can receive crack images from the robots’ Arduino boards while simultaneously running the CNN model and a MySQL database to upload crack data to. For the purpose of crack detection, the HC-SR04 ultrasonic sensor was chosen because of its flexibility and ease of integration with Arduino boards, as well as its low cost, wide availability, and usability in a variety of environments and conditions. In our testing on flat surfaces, the ultrasonic sensor was able to detect cracks of at least 3 cm by comparing the measured distance with the expected distance from the surface. The presence of a crack of at least 3 cm would result in a larger measured distance, because the ultrasound waves would be able to escape beyond the surface and thus result in a larger measurement. This was used as the preliminary indicator for the presence of cracks. However, in our testing inside the PVC pipes, the ultrasonic sensor did not perform as expected because of the curved nature of the pipes. This will be discussed in detail in Section 5. However, resolving this discovered limitation of the ultrasonic sensor is the upcoming step forward with PLIERS.
For robot balance and stability, the GY-521 gyroscope and accelerometer module were used alongside a simple algorithm to prevent tilting. The algorithm allows the robot to keep traveling forward naturally while checking for its tilt angle using the gyroscope. If the robot is tilting too far in one direction, it is directed using a servo motor to briefly move in the opposite direction to correct its course before it flips over. This is necessary due to the curvature of the pipes that could cause the robots to flip and get stuck. To solve this issue, many trials were performed, where the parameters were continuously modified until the robots maintained stability inside the pipes.
For crack images, the ESP32-Cam camera was selected as it has an on-board Wi-Fi module, as well as an LED. This fits our requirements, as the on-board Wi-Fi module streamlines the process of sending the captured crack images to the control center for processing, and the LED is necessary for capturing clear images inside dark pipelines with no other light source. Robots broadcast information about the located cracks using the LoRa communication technology provided by the SX1278 LoRa module (Datasheet available at https://components101.com/wireless/sx1278-lora-rf-module-features-dimension-datasheet (URL accessed on 10 December 2024)). LoRa is used in this scenario due to its long range and low power consumption. The low power consumption is an especially critical aspect because we want to maximize the battery life of the robots when navigating the pipeline system and avoid the robots running out of battery halfway through operations. Wi-Fi is only used for sending the captured images from the robots to the control center, whereas any other information is sent using LoRa. This includes informing the control center and the other robots in the swarm of the presence of any newly detected crack, as well as the crack’s location coordinates and the ID of the robot that detected it. In our experimentations to test the range of LoRa, two robots were placed at specific distances apart while sending/receiving messages to observe whether communication would be successful. It was successfully able to cover approximately 10 km during sending and receiving, which is more than enough for our purposes. Both communication technologies are supported by the Arduino microcontrollers. Furthermore, both are also supported by the Raspberry Pi at the control center, which has an on-board Wi-Fi module and can be interfaced with the SX1278 LoRa module.
When taking water/sewage pipelines out of service for inspection, there will naturally be some remaining moisture residue. While this moisture is expected to fog up the camera lens, the actual effect of the fog is diminished because the pipe sizes are such that the cracks are physically close to the camera and are thus still discernable through the fog. Subsequently, the cracks can still be verified via the CNN model without concern. Additionally, this moisture residue may lead to internal damage to the robots’ components. To rectify this, the natural conclusion is waterproofing the robots. This is conceptually feasible, as it was already proven by F. Nickols et al. [16]; however, implementing a waterproofed prototype was outside the scope of this project and therefore not considered beyond that.
Each robot is designed in the shape of a car chassis. This approach allowed for a flexible design of a robot that can move and maneuver inside the pipeline structure regardless of the structure’s shape. The chassis has two front wheels and one back wheel. Each front wheel has its own DC motor. For better image taking, each robot is fitted with two cameras, such that there is one on each side of the robot. Each camera is placed next to an ultrasonic sensor to obtain the perfect angle for taking images. Our design of the robot is distinguished by its ability to self-balance and avoid objects, a feature that is not supported in any of the literature we reviewed for pipeline inspection using robots. As explained previously, self-balancing of the robot is achieved through using a servo motor connected to both front wheels and the gyroscope fixed at the top of the robot. Furthermore, the robot is programmed with an object-avoidance algorithm that needs a third ultrasonic sensor at the front of the robot. With self-balancing and object avoidance, the robot is able to make precise turns without flipping or tilting after many trials. The LoRa module and its antenna are fixed at the rear of each robot for better transmission and communication.
It is important to note that the current robot design serves as a prototype and proof-of-concept for the proposed system. The primary goal of this paper is to validate the feasibility of using autonomous robots to inspect pipelines for cracks. Given constraints such as time and resource availability, we utilized readily available options rather than custom-built solutions. The chosen three-wheeled vehicle was selected as it was the best off-the-shelf option easily accessible to us. While the size of the vehicle is suitable for larger pipes that might not be very commonly used, we do acknowledge the need to adapt the design for smaller pipelines in future works. One potential solution that we considered was utilizing 3D printing to create a tailored robot chassis that is optimized for smaller and tighter pipes, making it more flexible and easier to navigate. In addition, the current design size can be easily reduced while maintaining functionality through replacing the wired connections with PCBs, for example, and integrating smaller components. For navigating pipe junctions and tight spaces, a more adaptive and smaller design will help the robot maneuver spaces and be more flexible, which remains a viable option for future development and testing.
The final assembled robot and the control center, along with their connection pin diagrams, are shown in the images in the GitHub repository [26].

4.2. Software Implementation: Robot and Control Center

As summarized in Figure 1, both the robot and the control center have a number of tasks to perform that can only be achieved by integrating the chosen hardware with software. The flow of tasks performed by the robot and the control center are summarized in Figure 3 and Figure 4, respectively. Since the robots all use the Arduino Mega 2560 Rev3, the software naturally had to be written using the dedicated C++ language for the Arduino IDE. On the other hand, the control center software was written in Python, and MySQL was used for the database to more easily organize the crack findings. Each robot is assigned an ID number during configuration to more easily identify which robot detected what cracks. Additionally, the path of each robot throughout the pipelines is hard-coded during configuration for the sake of efficiency. This is because manually setting the paths when configuring the robots means the user can cover all of the pipelines as they desire, instead of using a navigation algorithm that might lead to different or undesired results, even when used in the same pipelines. Despite this, there is still a possibility of two different robots detecting the same crack. This is rectified by having the robots receive the same crack information received by the control center to keep track of which crack location coordinates (within a ±5 cm range for margin of error) should be ignored. The full source code for both the robots and the control center are available in the GitHub repository [26].
The crack location returned by the robots is relative to the starting position of the robot and obtained through calculation based on how much distance it traversed, rather than an absolute location obtained via measurement such as via GPS. Consequently, determining the location is not affected by the pipes being buried deep underground. Furthermore, each robot maintains a list of all found cracks that are updated when a robot finds a crack and broadcasts that via the LoRa messages. If a different robot were to come across the same crack, it would compare the current location with all stored locations in the list with a margin of error of ±5 cm, and if a match is made, the crack would be ignored. This margin of error is added in case of any accumulated travel error that might make this crack appear to be in a different location and thus result in recording duplicate cracks.

4.3. Convolutional Neural Network (CNN) Model at the Control Center

As mentioned previously, the control center uses a CNN model for crack detection. Python was chosen as the primary language in building the CNN model at the control center. When reviewing the existing literature, there were no systems found that use a CNN model in crack detection and categorizing for water/sewage pipeline structures. This presented a challenge because it required starting from scratch rather than building off of an existing foundation. Consequently, we started by looking at different CNN architectures that are usually used as the main layer in the CNN model. As our main focus was image classification, it was narrowed down to between VGG16 and VGG19. As mentioned in Section 3, VGG16 had a 92.7% test accuracy in ImageNet, which has a dataset of around 14 million images that are classified into 1000 classes [22]. The next step was to find a dataset before continuing with our model. There were no existing image datasets that were specific for pipe cracks, but we instead found an extensive image dataset of concrete cracks. To supplement this, the dataset was modified to be more optimized for detecting pipeline cracks. The dataset consisted of 80% concrete crack images and 20% pipe crack images taken by us from our custom-made pipes, and in the future, it is planned to completely comprise pipe crack images. The complete dataset consisted of 4200 images. These were divided into 3240 training images (1080 images per class) and 960 testing images (320 images per class). Examples of the images contained in this dataset are given in Figure 5. In this figure, we show an example of concrete clear of cracks (Figure 5a), a block of concrete with a shallow crack (Figure 5b), and a block of concrete with a deep crack (Figure 5c). Examples of the cracked pipe images we took are shown in Figure 6. The entire dataset is available in the GitHub repository [26].
With the dataset ready, the focus could be shifted back to building the model. VGG16 was used as the main layer followed by 43 layers. The latter number of layers was found to give the best and most accurate results based on many trials and tests. These 43 layers are as follows:
  • 17 Conv2D layers.
  • 9 MaxPooling2D layers.
  • 9 Batch normalization layers.
  • 11 Dropout layers.
  • 1 Flatten layer.
  • 6 Dense layers.
The base block of the CNN model in Figure 7 consists of a VGG16 model; a powerful multi-class classification convolution neural network that consists of 16 deep layers. The second sub-model contains five convolution blocks, where each block contains two 2D convolution layers (Conv 2D) with a kernel size of 3 × 3, 2D MaxPooling, batch normalization (BN), and dropout layers to extract the remaining features. The intermediate BN layers are used to normalize the convoluted feature values and stabilize the learning process. The generated 2D matrix passes through a flattening layer converted into a vector that is fed into two fully connected layers with node sizes of 32 and 64 and a ReLU activation function. The final layer is a fully connected layer with three outputs representing the three possible classifications of the crack (clear, shallow, or deep).
The next step was to choose from a list of the following optimizers:
  • Gradient Descent.
  • Stochastic Gradient Descent.
  • Adagrad.
  • Adadelta.
  • RMSprop.
  • Adam.
”Adam” was selected as the optimizer for our model. The learning rate was set to 0.00001, and the Google Kaggle servers were used to train the model with the chosen dataset. The final CNN model implemented at the control center is illustrated in Figure 7. Finally, the model was run for 150 epochs with a batch size of 15 per epoch for training and testing. The training phase took approximately 3 h, and the testing phase took approximately 30 min. The results of our CNN model will be discussed in the System Testing and Evaluation Section (Section 5) of our paper. The trained CNN model is available in the GitHub repository [26].

4.4. Distinguishing Implementation Features

With the design of the robots and the control center in mind, PLIERS can be distinguished with the following aggregated novelties:
  • The system avoids using probes, as they only allow for the use of one type of sensor and are limited to certain pipe sizes. The design of PLIERS took into consideration different pipe sizes in addition to making turns and maneuvers.
  • The use of a swarm of robots allows for better dealing with pipeline branches. It is more efficient for robots to split up and communicate together than for one robot to go through the whole pipeline structure and use backtracking to avoid scanning the same regions twice. The latter is a time-consuming process.
  • The design of PLIERS is intended for all pipeline shapes and types of material, thanks to the ability to configure the robots to move in whatever desired path in a pipeline network.
The main novelty is the use of a CNN at the control center to automate the detection of cracks and the classification of their severity. With this, PLIERS eliminates human errors and avoids the manual inspection of pipelines. The use of a CNN model to categorize pipeline cracks was chosen after seeing a gap regarding this in the existing literature.

5. System Testing and Evaluation

In this section, we test and evaluate the PLIERS system. We evaluate the functionality of the robots and how successful the developed CNN model is in identifying cracks and their severity. It is important to highlight that testing and evaluation of PLIERS relies on a realistic, relevant dataset that was prepared in-house. This is the first available dataset for pipe cracks, and none of the works reviewed in Section 2 have been tested on such a dataset. We highlight this as a distinguishing point in our work. It is important to clarify that during the dataset preparation phase, we created two types of pipelines, concrete and metal, for testing our robot. While the dataset indeed contained a significant number of concrete crack images, efforts were made to include representative images from metal pipelines as well. Specifically, approximately 100–200 raw high-resolution photos of pipelines were captured and processed into over 1000 usable images to align with the model’s input requirements. These images were utilized in both the training and testing phases to ensure robust model evaluation. While the existing literature frequently employs concrete cracks due to their similarity to pipeline cracks, we acknowledge the importance of further refining and expanding the dataset for greater specialization in future iterations.
In our testing, we used custom-made 10-inch-diameter pipes with an overall length of 3 m along with additional 1 m branches connected using TY junctions. The dimensions of the pipes used are illustrated in Figure 8. Through testing, we found that the ultrasonic sensors could detect cracks over 40 mm away. After multiple trials, we noticed an unusual behavior, where the ultrasonic sensors consistently detected cracks and sent images to the control station, despite the absence of any actual cracks. Further research and testing revealed that this was caused by a delay in the return of the sensor signal, leading to the sensor always perceiving a crack due to the prolonged signal travel time. This was due to the curved nature of the pipe reflecting the sent signal and, in turn, making it take longer to come back, misleading the ultrasonic sensor to always think that there is a crack. Although this was a great challenge that affected a major part of the system, it did not hinder the functionality of PLIERS, as all the captured images sent to the control station, whether cracks or not, are passed through the CNN model for analysis. This made the CNN model act as a filter to dispose of the images that were not of cracks. Consequently, we modified the functionality of the robot to mainly take pictures as it goes through the pipe and send the corresponding location and robot ID. The CNN model then determines whether the image contains a crack and assesses its severity. This is instead of the original design, where the ultrasonic sensors detected cracks before transmitting images to the server. Of course, this does impose its own challenges, such as the excessive number of images sent along with their information, which leads to more power consumption and, in turn, forces the robots to cover less area. However, other sensors, like pressure and infrared sensors, could be investigated to replace the ultrasonic sensor. This belated discovery of the dysfunctionality of the ultrasonic sensor was due to the fact that the sensors were originally tested in square containers with straight edges and surfaces, in which the sensors performed perfectly fine. It was only after the robot was assembled and tested in the pipes that we discovered the effect of the curved nature of the pipe on the functionality of the ultrasonic sensor.
For the obstacle avoidance feature, the distance at which an object is detected in order to be avoided was selected after a series of trial and error. This distance needs to be configured properly to give the robot sufficient time to react to the object without being overly sensitive. Going for a large distance (e.g., more than 50 cm) leads to generating false positives, such as mistakenly detecting the sides of the pipe as obstacles. On the other hand, going for too small distances (e.g., less than 5 cm) makes the robot unable to react in time and even crash into the obstacle before adjusting its path. Therefore, it was found that a distance of 15 cm is quite reasonable. A demo to demonstrate the effectiveness of the object-avoidance capability of the robot is available in video format in the GitHub repository [26]. In addition, considering that the ultrasonic sensors produced some unreliable results in the curved pipes due to the reflection of sound waves, when tested with obstacles, they showed good results. The sensors showed adequate performance in detecting walls and pipe junctions, so while the system has not been tested in highly cluttered environments with debris or corrosion, we anticipate that the sensors will function similarly with obstacles. Due to some of these limitations, we considered exploring other sensors that can complement the ultrasonic sensors and provide more reliable results. Infrared sensors, specifically, were considered to improve the detection of objects or surfaces, and their implementation is planned as part of our future works to enhance the detection and navigation capabilities.
During the final stage of testing, the robots were placed at different ends of the pipeline to test the LoRa connectivity. The robots were successful in exchanging information with each other throughout the pipeline structure and were successful in sending the images to the control station along with the images information.
Regarding testing the CNN model, the accuracy and loss performance (for both training and testing) are shown in Figure 9. As can be seen in this figure, starting from almost 30 epochs and above, the training phase showed an accuracy of almost 100% and a loss of almost 0%. However, when we tested our model, the accuracy fluctuated between 80% and 90% and achieved an impressive loss rate of close to 0%.
Figure 10 shows the confusion matrix of the developed CNN model, and Table 1 shows the achieved precision, recall, and F1 scores.
The MySQL database of the Raspberry Pi 4 is utilized in PLIERS. A snapshot of what the operator of PLIERS can retrieve from the database is shown in Figure 11. As shown in this figure, the database records the robot ID for each crack, its current location in the pipeline structure, the severity of the crack, and the image file of the crack, which can be downloaded. The cracks are associated with IDs so that it becomes clear which crack was based on which photo and detected by which robot (and, thus, in which region of the pipeline structure).
Finally, we should mention that a demonstration video of PLIERS and its features, the software files of both the robot and the control center, the hardware diagrams and images of the robot and control center, and the CNN dataset are all available on the GitHub repository at: https://github.com/Ali-Darwiche/PLIERS (URL accessed on 10 December 2024).

6. Discussion and Future Improvements

In light of the reported performance, we can highlight the following possible improvements for PLIERS:
  • Crack detection mechanism: Because of the unexpected behavior of the ultrasound sensor inside the curved shape of the pipes, another crack detection mechanism should be used in its place to lessen the load on the control center. Strong contenders for this are the use of infrared or pressure sensors to detect potential cracks.
  • Emergency handling: There is currently no implemented mechanism to report any emergencies potentially encountered inside the pipelines. These emergencies include finding an obstacle on the path or the robot toppling over. Currently, the robots can only avoid any found obstacles by taking a different path, but the user is not informed of them. To handle this, some extra communication mechanisms could be added to inform the operator of these emergencies so that they can act accordingly.
  • CNN dataset: The dataset is not the best, as it needs to be more focused on pipeline cracks rather than 80% of it consisting of concrete cracks. Creating a custom dataset will be the go-to solution. Having a dataset specifically for pipeline cracks will be a novelty, as during our literature review, we did not find any pipeline cracks datasets.
  • CNN model: Even though the CNN model uses a powerful VGG16 CNN architecture, it could benefit from having custom-made CNN layers specifically to detect the cracks features from the images. For further improvement, the CNN model could be made such that it uses a proactive fault-tolerance technique that can even scan the pipeline structure during regular maintenance and can predict if the pipes will have cracks.
  • Robot size: Since PLIERS is still in the prototyping stage, the size of the robots was not optimized, and they are therefore too large to fit into smaller pipes while also making turning at pipe junctions more unreliable. This could easily be resolved by creating the robot body from scratch while focusing on optimizing the size to fit a wider variety of pipe sizes utilizing technologies like 3D printing for customizable designs.

7. Conclusions

This paper introduces PLIERS, an industrial system that targets the detection of pipeline cracks and their severity by employing Internet-of-Things (IoT) and convolutional neural network (CNN) technologies. PLIERS consists of a swarm of robots that scan the inside of pipelines to identify cracked areas and communicate with one another to avoid repeatedly identifying the same crack. With their mounted cameras, the robots actively take images of suspected areas and send them to a cloud-based module that runs a trained CNN model to detect if a crack exists and how severe it is. CNN’s are well-suited for extracting features of images and classifying them according to a certain targeted variable. Through building a prototype pipeline structure, PLIERS was thoroughly tested, and the final results proved the ability of PLIERS to achieve the goals set out for it. However, PLIERS still has many facets that can be improved on to make the system a much more robust and trustworthy one that is suitable for industry use, which is the ultimate long-term goal for it.

Author Contributions

Conceptualization, A.K., H.B., M.B.-J., O.A., A.D., R.K., F.M., A.Y., A.B. and M.K.; methodology, A.K., H.B., M.B.-J., O.A., A.D., R.K., F.M., A.Y., A.B. and M.K.; software, A.K., H.B., M.B.-J., O.A., A.D., R.K., F.M. and A.Y.; hardware, A.D., R.K., F.M., A.Y., A.K., H.B., M.B.-J. and O.A.; validation, A.K., H.B., M.B.-J., O.A., A.D., R.K., F.M. and A.Y.; formal analysis, A.K., H.B., M.B.-J., O.A., A.D., R.K., F.M. and A.Y.; investigation, A.K., H.B., M.B.-J., O.A., A.D., R.K., F.M., A.Y., A.B. and M.K.; resources, A.K. and M.K.; data curation, A.K.; writing—original draft preparation, A.K., A.D. and R.K.; writing—review and editing, A.D., R.K., M.K. and M.E.-A.; visualization, A.K.; supervision, M.K. and A.B.; project administration, M.K. and A.B.; Funding acquisition, M.K. All authors have read and agreed to the published version of the manuscript.

Funding

This publication was made possible by the support of the American University of Kuwait (AUK) Open Access Publishing Fund.

Data Availability Statement

The final assembled robot and the control center, connection pin diagrams, the full source code for both the robots and the control center, the entire cracked pipes dataset, the trained CNN model, and a demo for the object-avoidance capability of the robot are all available at https://github.com/Ali-Darwiche/PLIERS.

Conflicts of Interest

The authors declare no conflicts of interest. The funders had no role in the design of the study; in the collection, analyses, or interpretation of data; in the writing of the manuscript; or in the decision to publish the results.

References

  1. Koch, G.; Brongers, M.; Thompson, N.; Virmani, Y.; Payer, J. Cost of Corrosion in the United States. In Handbook of Environmental Degradation of Materials; William Andrew Publishing: Norwich, NY, USA, 2005; pp. 3–24. [Google Scholar]
  2. BBC. Birmingham gas explosion: Leaking gas pipe identified. Available online: https://www.bbc.com/news/uk-england-birmingham-62002728 (accessed on 5 December 2024).
  3. Kandil, A.; Darwiche, A.; Qasem, R.; Matook, F.; Younis, A.; Badran, H.; Bin-Jassem, M.; Ahmed, O.; Behiry, A.; Abd, M.E.; et al. Pipeline leak identification emergency robot swarm (pliers). In Proceedings of the 2023 20th Annual IEEE International Conference on Sensing, Communication, and Networking (SECON), Madrid, Spain, 11–14 September 2023; pp. 381–383. [Google Scholar]
  4. Jeon, K.-W.; Jung, E.-J.; Bae, J.-H.; Park, S.-H.; Kim, J.-J.; Chung, G.; Chung, H.-J.; Yi, H. Development of an In-Pipe Inspection Robot for Large-Diameter Water Pipes. Sensors 2024, 24, 3470. [Google Scholar] [CrossRef] [PubMed]
  5. Mohammed, M.N.; Nadarajah, V.S.; Lazim, N.F.M.; Zamani, N.S.; Al-Sanjary, O.I.; Ali, M.A.M.; Al-Youif, S. Design and Development of Pipeline Inspection Robot for Crack and Corrosion Detection. In Proceedings of the 2018 IEEE Conference on Systems, Process and Control (ICSPC), Melaka, Malaysia, 14–15 December 2018; pp. 29–32. [Google Scholar]
  6. Jang, Y.; Seol, W.; Lee, K.; Kim, K.-S.; Kim, S. Development of Quadruped Robot for Inspection of Underground Pipelines in Nuclear Power Plants. Electron. Lett. 2022, 58, 234–236. [Google Scholar] [CrossRef]
  7. Hu, Z.; Zhou, J.; Yang, B.; Chen, A. Design of Pipe-inspection Robot Based on YOLOv3. J. Phys. Conf. Ser. 2022, 2284, 012023. [Google Scholar] [CrossRef]
  8. Lucet, E.; Kfoury, F. ACES: A Teleoperated Robotic Solution to Pipe Inspection from the Inside. In Proceedings of the International Conference on Non-Destructive Evaluation of Concrete in Nuclear Applications, Espoo/Helsinki, Finland, 25–27 January 2023; pp. 91–103. [Google Scholar]
  9. Prisutova, J.; Krynkin, A.; Tait, S.; Horoshenkov, K. Use of Fibre-Optic Sensors for Pipe Condition and Hydraulics Measurements: A Review. CivilEng 2022, 3, 85–113. [Google Scholar] [CrossRef]
  10. Wang, Z.; Liu, M.; Qu, Y.; Wei, Q.; Zhou, Z.; Hong, L.; Song, H. The Detection of the Pipe Crack Utilizing the Operational Modal Strain Identified from Fiber Bragg Grating. Sensors 2019, 19, 2556. [Google Scholar] [CrossRef] [PubMed]
  11. Shukla, A.; Xiaoqian, H.; Karki, H. Autonomous tracking and navigation controller for an unmanned aerial vehicle based on visual data for inspection of oil and gas pipelines. In Proceedings of the 2016 16th International Conference on Control, Automation and Systems (ICCAS), Gyeongju, Republic of Korea, 16–19 October 2016; pp. 194–200. [Google Scholar]
  12. Le, D.V.-K.; Chen, Z.; Rajkumar, R. Multi-sensors in-line inspection robot for pipe flaws detection. IET Sci. Meas. Technol. 2020, 14, 71–82. [Google Scholar] [CrossRef]
  13. Waleed, D.; Mustafa, S.H.; Mukhopadhyay, S.; Abdel-Hafez, M.F.; Jaradat, M.A.K.; Dias, K.R.; Arif, F.; Ahmed, J.I. An in-pipe leak detection robot with a neural-network-based leak verification system. IEEE Sens. J. 2018, 19, 1153–1165. [Google Scholar] [CrossRef]
  14. Yuan, X.; Li, W.; Chen, G.; Yin, X.; Ge, J.; Jiang, W.; Zhao, J. Bobbin coil probe with sensor arrays for imaging and evaluation of longitudinal cracks inside aluminum tubes. IEEE Sens. J. 2018, 18, 6774–6781. [Google Scholar] [CrossRef]
  15. Norli, P.; Vallée, E.; Aanes, M.; Prieur, F.; Bjåstad, T.G.; Standal, Ø.K.-V.; Brende, O.M.; Frijlink, M. Ultrasonic detection of stress corrosion cracks in pipe samples in gaseous atmosphere. In Proceedings of the 2019 IEEE International Ultrasonics Symposium (IUS), Glasgow, UK, 6–9 October 2019; pp. 1624–1627. [Google Scholar]
  16. Nickols, F.; Ho, D.; Harrold, S.; Bradbeer, R.; Yeung, L. An ultrasonically controlled robot submarine for pipe inspection. In Proceedings of the Fourth Annual Conference on Mechatronics and Machine Vision in Practice, Toowoomba, Australia, 23–25 September 1997; pp. 142–147. [Google Scholar]
  17. Du, G.; Kong, Q.; Zhou, H.; Gu, H. Multiple cracks detection in pipeline using damage index matrix based on piezoceramic transducer-enabled stress wave propagation. Sensors 2017, 17, 1812. [Google Scholar] [CrossRef] [PubMed]
  18. Dai, L.; Feng, H.; Wang, T.; Xuan, W.; Liang, Z.; Yang, X. Pipe crack recognition based on eddy current NDT and 2D impedance characteristics. Appl. Sci. 2019, 9, 689. [Google Scholar] [CrossRef]
  19. Li, Z.; Liu, F.; Yang, W.; Peng, S.; Zhou, J. A survey of convolutional neural networks: Analysis, applications, and prospects. IEEE Trans. Neural Netw. Learn. Syst. 2022, 33, 6999–7019. [Google Scholar] [CrossRef] [PubMed]
  20. Khanafer, M.; Shirmohammadi, S. Applied ai in instrumentation and measurement: The deep learning revolution. IEEE Instrum. Meas. Mag. 2020, 23, 10–17. [Google Scholar] [CrossRef]
  21. Simonyan, K.; Zisserman, A. Very deep convolutional networks for large-scale image recognition. In Proceedings of the 3rd International Conference on Learning Representations, ICLR 2015, San Diego, CA, USA, 7–9 May 2015; Bengio, Y., Lecun, Y., Eds.; Conference Track Proceedings; Cornell University: Ithaca, NY, USA, 2015. [Google Scholar]
  22. Rezende, E.; Ruppert, G.; Carvalho, T.; Theophilo, A.; Ramos, F.; Geus, P.D. Malicious software classification using vgg16 deep neural network’s bottleneck features. In Information Technology—New Generations; Latifi, S., Ed.; Springer International Publishing: Cham, Switzerland, 2018; pp. 51–59. [Google Scholar]
  23. Hussain, A.; Aslam, A. Ensemble-based approach using inception V2, VGG-16, and Xception convolutional neural networks for surface cracks detection. J. Appl. Res. Technol. 2024, 22, 586–598. [Google Scholar] [CrossRef]
  24. Zhang, Y.; Guo, D.-J.; Huang, T. PCA-VGG16 model for classification of rock types. Earth Sci. Inform. 2024, 17, 1553–1567. [Google Scholar] [CrossRef]
  25. Que, Y.; Dai, Y.; Ji, X.; Leung, A.K.; Chen, Z.; Jiang, Z.; Tang, Y. Automatic classification of asphalt pavement cracks using a novel integrated generative adversarial networks and improved VGG model. Eng. Struct. 2023, 277, 115406. [Google Scholar] [CrossRef]
  26. Kandil, A. Pipes Cracks Dataset. Available online: https://github.com/Ali-Darwiche/PLIERS (accessed on 10 December 2024).
Figure 1. System model of PLIERS.
Figure 1. System model of PLIERS.
Iot 05 00043 g001
Figure 2. A typical architecture of a CNN [20].
Figure 2. A typical architecture of a CNN [20].
Iot 05 00043 g002
Figure 3. Flowchart of tasks at the robots.
Figure 3. Flowchart of tasks at the robots.
Iot 05 00043 g003
Figure 4. Flowchart of tasks at the control center.
Figure 4. Flowchart of tasks at the control center.
Iot 05 00043 g004
Figure 5. Images from the training dataset: (a) clear of cracks, (b) shallow crack, and (c) deep crack.
Figure 5. Images from the training dataset: (a) clear of cracks, (b) shallow crack, and (c) deep crack.
Iot 05 00043 g005
Figure 6. Images taken from the custom-made pipes: (a) clear of cracks, (b) shallow crack, and (c) deep crack.
Figure 6. Images taken from the custom-made pipes: (a) clear of cracks, (b) shallow crack, and (c) deep crack.
Iot 05 00043 g006
Figure 7. The CNN model implemented at the control center of PLIERS.
Figure 7. The CNN model implemented at the control center of PLIERS.
Iot 05 00043 g007
Figure 8. The pipe system used in testing PLIERS.
Figure 8. The pipe system used in testing PLIERS.
Iot 05 00043 g008
Figure 9. PLIER’s CNN model accuracy and loss over 150 epochs.
Figure 9. PLIER’s CNN model accuracy and loss over 150 epochs.
Iot 05 00043 g009
Figure 10. Confusion matrix of PLIERS CNN.
Figure 10. Confusion matrix of PLIERS CNN.
Iot 05 00043 g010
Figure 11. PLIERS database.
Figure 11. PLIERS database.
Iot 05 00043 g011
Table 1. Performance metrics scores for PLIERS CNN model.
Table 1. Performance metrics scores for PLIERS CNN model.
ClassificationsPrecisionRecallF1 Score
Clear0.950.980.96
Shallow0.980.950.97
Deep0.990.990.99
Disclaimer/Publisher’s Note: The statements, opinions and data contained in all publications are solely those of the individual author(s) and contributor(s) and not of MDPI and/or the editor(s). MDPI and/or the editor(s) disclaim responsibility for any injury to people or property resulting from any ideas, methods, instructions or products referred to in the content.

Share and Cite

MDPI and ACS Style

Kandil, A.; Khanafer, M.; Darwiche, A.; Kassem, R.; Matook, F.; Younis, A.; Badran, H.; Bin-Jassem, M.; Ahmed, O.; Behiry, A.; et al. A Machine-Learning-Based and IoT-Enabled Robot Swarm System for Pipeline Crack Detection. IoT 2024, 5, 951-969. https://doi.org/10.3390/iot5040043

AMA Style

Kandil A, Khanafer M, Darwiche A, Kassem R, Matook F, Younis A, Badran H, Bin-Jassem M, Ahmed O, Behiry A, et al. A Machine-Learning-Based and IoT-Enabled Robot Swarm System for Pipeline Crack Detection. IoT. 2024; 5(4):951-969. https://doi.org/10.3390/iot5040043

Chicago/Turabian Style

Kandil, Ayman, Mounib Khanafer, Ali Darwiche, Reem Kassem, Fatima Matook, Ahmad Younis, Habib Badran, Maryam Bin-Jassem, Ossama Ahmed, Ali Behiry, and et al. 2024. "A Machine-Learning-Based and IoT-Enabled Robot Swarm System for Pipeline Crack Detection" IoT 5, no. 4: 951-969. https://doi.org/10.3390/iot5040043

APA Style

Kandil, A., Khanafer, M., Darwiche, A., Kassem, R., Matook, F., Younis, A., Badran, H., Bin-Jassem, M., Ahmed, O., Behiry, A., & El-Abd, M. (2024). A Machine-Learning-Based and IoT-Enabled Robot Swarm System for Pipeline Crack Detection. IoT, 5(4), 951-969. https://doi.org/10.3390/iot5040043

Article Metrics

Back to TopTop