A Robust Lightweight Vision Transformer for Classification of Crop Diseases
Abstract
1. Introduction
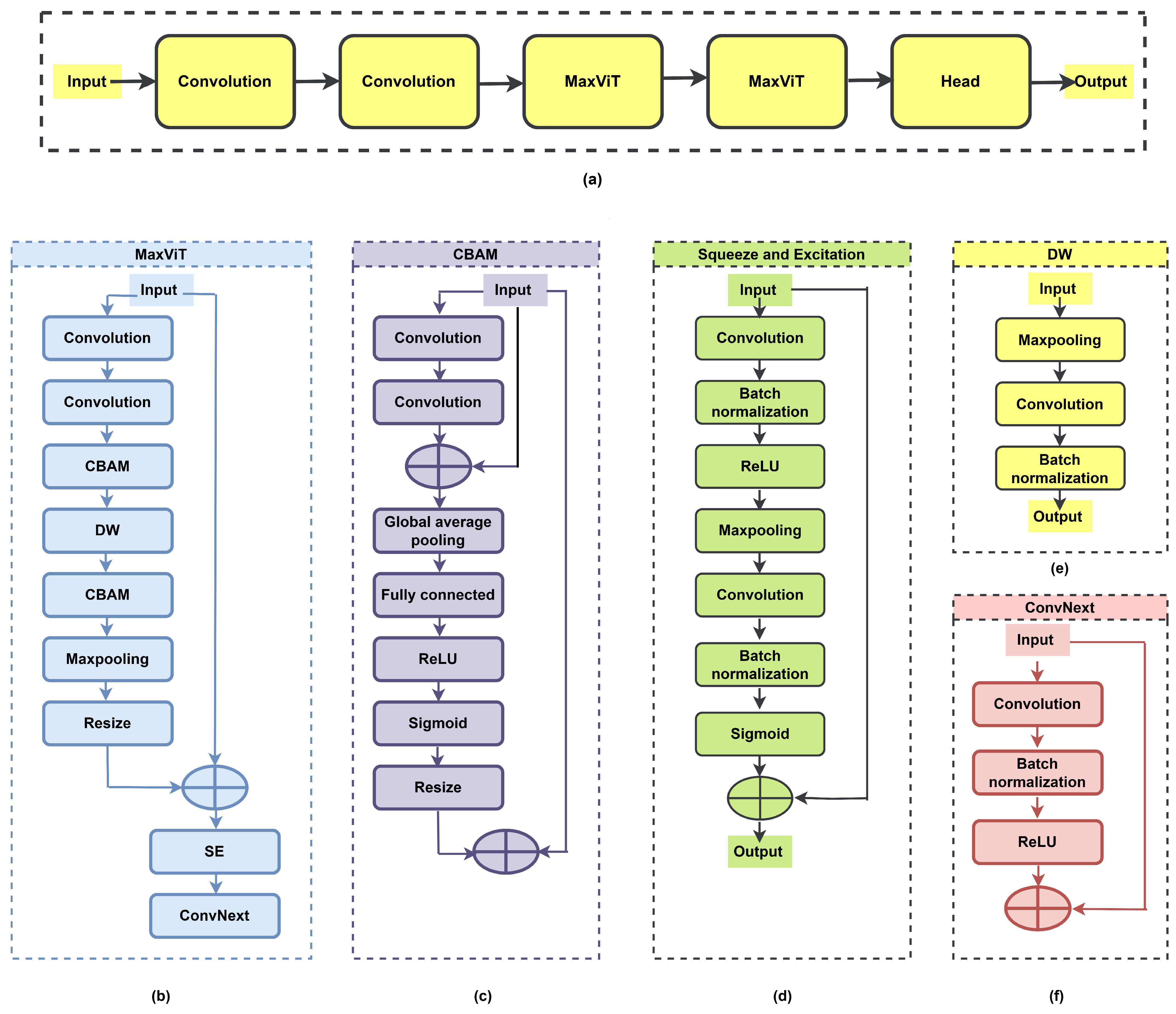
- The developed architecture consists of CBAM, depth-wise separable (DW) convolution, squeeze and excitation (SE), and ConvNeXt modules. The CBAM module uses channel and spatial attention mechanisms to focus on minute and essential details from the feature map, while the SE module compresses the feature map in order to retain only the key channel that contributes to the identification of diverse disease attributes. Furthermore, the DW module captures the spatial features from each key channel separately, followed by improvement in channel contrast by using regularization (to enhance intricate details), which is aided by the ConvNeXt module.
- The modules collectively have 85 layers with 814.7K parameters. This model is found to be efficient compared to MobileNet, as well as other light networks reported in the literature. Due to its lightweight architecture, it can be implemented in real-time applications through edge devices.
- The developed model serves as an environmentally robust diagnostic system capable of precise detection and classification of crop leaf diseases, demonstrating efficacy across diverse environmental conditions while maintaining scalability for large-scale agricultural systems.
- To validate its effectiveness, robustness, and generalizability, the method has been tested on a publicly available wheat database and a custom paddy dataset (collected from Lalgudi district of Tiruchirapalli, Tamil Nadu, India) and attained overall testing accuracies of 98.47% (paddy) and 92.8% (wheat). Therefore, this model is highly effective for classifying multi-class diseases in paddy (eight classes) and wheat (five classes) crops.
2. Related Works
3. Proposed Methodology
- Reduction in filter counts: All convolutional layers, including those within the attention and feedforward components, use only eight filters, in contrast to the higher-dimensional feature maps typically used in the standard MaxViT.
- Shallow convolutional stem: The stem block comprises only two convolutions with stride 2, minimizing early-stage computation while preserving essential spatial features.
- Simplified CBAM and SE modules: Attention mechanisms inspired by the CBAM and SE utilize low-dimensional fully connected layers and minimal activation operations (e.g., global pooling, rectified linear unit (ReLU), and sigmoid). These are implemented without increasing the number of channels or introducing multi-head attention.
- DW: Spatial convolutions are replaced with depth-wise separable convolutions to minimize both the number of operations and parameters.
- Compact ConvNeXt block: The ConvNeXt component is retained in a minimal form by reducing convolutional depth and maintaining residual connections, thereby ensuring feature learning without excessive computation.
- Reuse and residual connections: Intermediate outputs are reused through skip connections and addition layers to facilitate gradient flow and reduce the need for deeper or wider layers.
- Global average pooling: Instead of fully connected layers for spatial flattening, global average pooling (GAP) is used to reduce feature dimensions before classification, further minimizing the parameter count.
3.1. Dataset
3.2. Performance Metrics
4. Results and Discussion
4.1. Cross-Fold Validation
4.2. Grad-CAM Visualization
4.3. Comparative Analysis with Pre-Trained Model
4.4. Ablation Study
4.5. Statistical Analysis of Proposed Model Performance
4.6. Assessment of Model Robustness
4.7. Comparison of the Proposed Model with Pre-Existing Studies
4.8. Limitations of the Proposed Study
5. Conclusions
Author Contributions
Funding
Institutional Review Board Statement
Informed Consent Statement
Data Availability Statement
Acknowledgments
Conflicts of Interest
Abbreviations
| AI | Artificial Intelligence |
| ANN | Artificial Neural Network |
| AUC | Area under Curve |
| BLB | Bacterial Leaf Blight |
| CBAM | Convolutional Block Attention Module |
| CNN | Convolutional Neural Network |
| CPAM | Channel and Position Attention Mechanism |
| DL | Deep Learning |
| DNN | Deep Neural Network |
| DT | Decision Tree |
| DW | Depth-wise Convolution |
| EMA | Efficiency Multi-Scale Attention |
| ECSA | Efficient Channel Spatial Attention |
| FN | False Negative |
| FP | False Positive |
| GAP | Global Average Pooling |
| GBM | Gradient Boosting Machines |
| GLCM | Gray Level Co-occurrence Matrix |
| GMM | Gaussian Mixture Model |
| GPU | Graphical Processing Unit |
| HoG | Histogram of Oriented Gradients |
| HGB | Histogram Gradient Boosting |
| IoU | Intersection over Union |
| KNN | K-Nearest Neighbor |
| LBP | Local Binary Pattern |
| LDA | Linear Discriminant Analysis |
| LSTM | Long Short-Term Memory |
| mAP | Mean Average Precision |
| MaxViT | Multi-axis Vision Transformer |
| MBConv | Mobile Inverted Bottleneck Convolution |
| MCC | Matthews Correlation Coefficient |
| MCSVM | Multi-Class Support Vector Machine |
| MHA | Multi-Head Attention |
| ML | Machine Learning |
| MLOA | Modified Lemur’s Optimization Algorithm |
| NB | Naive Bayes |
| PCA | Principal Component Analysis |
| RBB | Rice Bacterial Blight |
| RCNN | Region-based Convolutional Neural Network |
| ReLU | Rectified Linear Unit |
| RF | Random Forest |
| ROC | Receiver Operating Characteristic |
| RNN | Recurrent Neural Network |
| SE | Squeeze and Excitation |
| SVM | Support Vector Machine |
| TN | True Negative |
| TP | True Positive |
| ViT | Vision Transformer |
| WOA | Whale Optimization Algorithm |
| YOLO | You Only Look Once |
References
- Kaur, A.; Guleria, K.; Trivedi, N.K. A deep learning-based model for biotic rice leaf disease detection. Multimed. Tools Appl. 2024, 83, 83583–83609. [Google Scholar] [CrossRef]
- Rahman, W.; Hossain, M.M.; Hasan, M.M.; Iqbal, M.S.; Rahman, M.M.; Hasan, K.F.; Moni, M.A. Automated detection of harmful insects in agriculture: A smart framework leveraging IoT, machine learning, and blockchain. IEEE Trans. Artif. Intell. 2024, 5, 4787–4798. [Google Scholar] [CrossRef]
- Ahad, M.T.; Li, Y.; Song, B.; Bhuiyan, T. Comparison of CNN-based deep learning architectures for rice diseases classification. Artif. Intell. Agric. 2023, 9, 22–35. [Google Scholar] [CrossRef]
- Singh, S.P.; Pritamdas, K.; Devi, K.J.; Devi, S.D. Custom convolutional neural network for detection and classification of rice plant diseases. Procedia Comput. Sci. 2023, 218, 2026–2040. [Google Scholar] [CrossRef]
- Deng, R.; Tao, M.; Xing, H.; Yang, X.; Liu, C.; Lia, K.; Qi, L. Automatic diagnosis of rice diseases using deep learning. Front. Plant Sci. 2021, 12, 701038. [Google Scholar] [CrossRef]
- Daniya, T.; Vigneshwari, S. Exponential Rider-Henry gas solubility optimization-based deep learning for rice plant disease detection. Int. J. Inf. Technol. 2022, 14, 3825–3835. [Google Scholar] [CrossRef]
- Nayak, A.; Chakraborty, S.; Swain, D.K. Application of smartphone-image processing and transfer learning for rice disease and nutrient deficiency detection. Smart Agric. Technol. 2023, 4, 100195. [Google Scholar] [CrossRef]
- Sankareshwaran, S.P.; Jayaraman, G.; Muthukumar, P.; Krishnan, A. Optimizing rice plant disease detection with crossover boosted artificial hummingbird algorithm based AX-RetinaNet. Environ. Monit. Assess. 2023, 195, 1070. [Google Scholar] [CrossRef] [PubMed]
- Daniya, T.; Vigneshwari, S. Rider water wave-enabled deep learning for disease detection in rice plant. Adv. Eng. Softw. 2023, 182, 103472. [Google Scholar] [CrossRef]
- Rai, C.K.; Pahuja, R. Detection and segmentation of rice diseases using deep convolutional neural networks. SN Comput. Sci. 2023, 4, 499. [Google Scholar] [CrossRef]
- Sharma, M.; Kumar, C.J.; Deka, A. Early diagnosis of rice plant disease using machine learning techniques. Arch. Phytopathol. Plant Prot. 2021, 55, 259–283. [Google Scholar] [CrossRef]
- Wang, P.-H.; Wang, S.; Nie, W.-H.; Wu, Y.; Ahmad, I.; Yiming, A.; Huang, J.; Chen, G.Y.; Zhu, B. A transferred regulator that contributes to Xanthomonas Oryzae Pv. Oryzicola Oxidative Stress Adapt. Virulence Regul. Expr. Cytochrome Bd Oxidase Genes. J. Integr. Agric. 2022, 21, 1673–1682. [Google Scholar] [CrossRef]
- Dorneles, K.R.; Refatti, J.P.; Pazdiora, P.C.; de Avila, L.A.; Deuner, S.; Dallagnol, L.J. Biochemical defenses of rice against Bipolaris oryzae increase with high atmospheric concentration of CO2. Physiol. Mol. Plant Pathol. 2020, 110, 101484. [Google Scholar] [CrossRef]
- Dean, R.; Van Kan, J.A.L.; Pretorius, Z.A.; Hammond-Kosack, K.E.; Di Pietro, A.; Spanu, P.D.; Rudd, J.J.; Dickman, M.; Kahmann, R.; Ellis, J.; et al. The top 10 fungal pathogens in molecular plant pathology. Mol. Plant Pathol. 2012, 13, 414–430. [Google Scholar] [CrossRef]
- Talbot, N.J. Appressoria. Curr. Opin. Microbiol. 2019, 29, R144–R146. [Google Scholar] [CrossRef]
- Savary, S.; Akter, S.; Almekinders, C.; Harris, J.; Korsten, L.; Rötter, R.; Waddington, S.; Watson, D. Mapping disruption and resilience mechanisms in food systems. Food Secur. 2020, 1, 695–717. [Google Scholar] [CrossRef]
- Singh, P.; Mazumdar, P.; Harikrishna, J.A.; Babu, S. Sheath blight of rice: A review and identification of priorities for future research. Planta 2019, 250, 1387–1407. [Google Scholar] [CrossRef]
- Zheng, A.; Lin, R.; Zhang, D.; Qin, P.; Xu, L.; Ai, P.; Ding, L.; Wang, Y.; Chen, Y.; Liu, Y.; et al. The evolution and pathogenic mechanisms of the rice sheath blight pathogen. Nat. Commun. 2013, 4, 1–10. [Google Scholar] [CrossRef]
- Widiarta, I.N.; Firmansyah, F.; Yunus, M.; Apriana, A.; Sisharmini, A.; Santoso, T.J.; Terryana, R.T.; Rahmini, R.; Rumanti, I.A.; Sitaresmi, T.; et al. Rice virus disease in Indonesia: Epidemiology and varietal resistance. Phytopathol. Res. 2025, 7, 1–13. [Google Scholar] [CrossRef]
- Dai, S.; Beachy, R.N. Genetic engineering of rice to resist rice tungro disease. Vitr. Cell. Dev. Biol.-Plant 2009, 45, 517–524. [Google Scholar] [CrossRef]
- Al-Sadi, A.M. Bipolaris sorokiniana-Induc. Black Point, Common Root Rot, Spot Blotch Diseases of Wheat: A Review. Front. Cell. Infect. Microbiol. 2021, 11, 1–9. [Google Scholar] [CrossRef]
- Singh, P.K.; Gahtyari, N.C.; Roy, C.; Roy, K.K.; He, X.; Tembo, B.; Xu, K.; Juliana, P.; Sonder, K.; Kabir, M.R.; et al. Wheat blast: A disease spreading by intercontinental jumps and its management strategies. Front. Plant Sci. 2021, 12, 710707. [Google Scholar] [CrossRef] [PubMed]
- Winter, M.; Samuels, P.L.; Otto-Hanson, L.K.; Dill-Macky, R.; Kinkel, L.L. Biological control of fusarium crown and root rot of wheat by streptomyces isolates – It’s complicated. Phytobiomes J. 2019, 3, 52–60. [Google Scholar] [CrossRef]
- Xu, F.; Shi, R.; Liu, L.; Li, S.; Wang, J.; Han, Z.; Liu, W.; Wang, H.; Liu, J.; Fan, J.; et al. Fusarium pseudograminearum Biomass Toxin Accumul. Wheat Tissues Fusarium Crown Rot Symptoms. Front. Plant Sci. 2024, 15, 1356723. [Google Scholar] [CrossRef]
- Jafar Massah, M.S.; Vakilian, K.A.; Shariatmadari, S.M. Design, development, and performance evaluation of a robot for yield estimation of kiwi fruit. Comput. Electron. Agric. 2021, 185, 106132. [Google Scholar] [CrossRef]
- Vishnoi, K.K.V.; Kumar, B. A comprehensive study of feature extraction techniques for plant leaf disease detection. Multimed. Tools Appl. 2022, 81, 367–419. [Google Scholar] [CrossRef]
- Jackulin, C.; Murugavalli, S. A comprehensive review on detection of plant disease using machine learning and deep learning approaches. Meas. Sens. 2022, 24, 100441. [Google Scholar] [CrossRef]
- Atoum, Y.; Afridi, M.J.; Liu, X.; McGrath, J.M.; Hanson, L.E. On developing and enhancing plant-level disease rating systems in real fields. Pattern Recognit. 2016, 53, 287–299. [Google Scholar] [CrossRef]
- Thakur, P.S.; Khanna, P.; Sheorey, T.; Ojha, A. Trends in vision-based machine learning techniques for plant disease identification: A systematic review. Expert Syst. Appl. 2022, 208, 118117. [Google Scholar] [CrossRef]
- Bui, T.D.; Le, T.M.D. Ghost-attention-YOLOv8: Enhancing rice leaf disease detection with lightweight feature extraction and advanced attention mechanisms. AgriEngineering 2025, 7, 93. [Google Scholar] [CrossRef]
- Haque, M.; Deb, C.K.; Gole, P.; Karmakar, S.; Dheeraj, A.; Shah, M.U.D.; Dutta, S.; Kumar, M.; Marwaha, S. An enhanced vision transformer network for efficient and accurate crop disease detection. Expert Syst. Appl. 2025, 282, 127743. [Google Scholar] [CrossRef]
- Pai, P.; Amutha, S.; Basthikodi, M.; Shafeeq, B.M.A.; Chaitra, K.M.; Gurpur, A.P. A twin CNN-based framework for optimized rice leaf disease classification with feature fusion. J. Big Data 2025, 12, 89. [Google Scholar] [CrossRef]
- Elakya, R.; Manoranjitham, T. An artificial intelligence ensemble model for paddy leaf disease diagnosis utilizing deep transfer. Multimed. Tools Appl. 2024, 83, 79533–79558. [Google Scholar] [CrossRef]
- Bhola, A.; Kumar, P. Deep feature-support vector machine based hybrid model for multicrop leaf disease identification in corn, rice, and wheat. Multimed. Tools Appl. 2024, 84, 4751–4771. [Google Scholar] [CrossRef]
- Cao, Q.; Zhao, D.; Li, J.; Li, J.; Li, G.; Feng, S.; Xu, T. Pyramid-YOLOv8: A detection algorithm for precise detection of rice leaf blast. Plant Method 2024, 20, 149. [Google Scholar] [CrossRef] [PubMed]
- Altabaji, W.I.A.E.; Umair, M.; Tan, W.-H.; Foo, Y.-L.; Ooi, C.-P. Comparative analysis of transfer learning, LeafNet, and modified LeafNet models for accurate rice leaf diseases classification. IEEE Access 2024, 12, 36622–36635. [Google Scholar] [CrossRef]
- Padhi, J.; Korada, L.; Dash, A.; Sethy, P.K.; Behera, S.K.; Nanthaamormphong, A. Paddy leaf disease classification using EfficientNet B4 with compound scaling and swish activation: A deep learning approach. IEEE Access 2024, 12, 126426–126437. [Google Scholar] [CrossRef]
- Zhang, J.; Shen, D.; Chen, D.; Ming, D.; Ren, D.; Diao, Z. ISMSFuse: Multimodal fusing recognition algorithm for rice bacterial blight disease adaptable in edge computing scenarios. Comput. Electron. Agric. 2024, 223, 109089. [Google Scholar] [CrossRef]
- Singh, A.; Kaur, J.; Singh, K.; Singh, M.L. Deep transfer learning-based automated detection of blast disease in paddy crop. Signal Image Video Process. 2024, 18, 569–577. [Google Scholar] [CrossRef]
- Senthil, R.; Khatwal, R. An effective disease detection analysis on rice leaves using hybrid MCSVM-DNN predictor architecture. Remote Sens. Earth Syst. Sci. 2024, 8, 84–97. [Google Scholar] [CrossRef]
- Lu, Y.; Yu, J.; Zhu, X.; Zhang, B.; Sun, Z. YOLOv8-Rice: A rice leaf disease detection model based on YOLOv8. Tech. Rep. 2024, 22, 695–710. [Google Scholar] [CrossRef]
- Chen, L.; Zou, J.; Yuan, Y.; He, H. Improved domain adaptive rice disease image recognition based on a novel attention mechanism. Comput. Electron. Agric. 2023, 208, 107806. [Google Scholar] [CrossRef]
- Bharanidharan, N.; Chakravarthy, S.R.S.; Rajaguru, H.; Kumar, V.V.; Mahesh, T.R.; Guluwad, S. Multiclass paddy disease detection using filter-based feature transformation technique. IEEE Access 2023, 11, 109477–109487. [Google Scholar] [CrossRef]
- Yasar, A.; Golcuk, A. Deep learning and evolutionary intelligence with fusion-based feature extraction for classification of wheat varieties. Eur. Food Res. Technol. 2025, 251, 1603–1616. [Google Scholar] [CrossRef]
- Kumar, D.; Kukreja, V. CaiT-YOLOv9: Hybrid transformer model for wheat leaf fungal head prediction and diseases classification. Int. J. Inf. Technol. 2025, 17, 2749–2763. [Google Scholar] [CrossRef]
- Usha Ruby, A.; Chellin Chandran, J.G.; Chaithanya, B. Wheat leaf disease classification using modified ResNet50 convolutional neural network model. Multimed. Tools Appl. 2024, 83, 62875–62893. [Google Scholar] [CrossRef]
- Chang, S.; Yang, G.; Cheng, J.; Feng, Z.; Fan, Z.; Ma, X.; Li, Y.; Yang, X.; Zhao, C. Recognition of wheat rusts in a field environment based on improved DenseNet. Biosyst. Eng. 2024, 238, 10–21. [Google Scholar] [CrossRef]
- Liu, H.; Chen, H.; Du, J.; Xie, C.; Zhou, Q.; Wang, R.; Jiao, L. Auto-adjustment label assignment-based convolutional neural network for oriented wheat diseases detection. Comput. Electron. Agric. 2024, 222, 109029. [Google Scholar] [CrossRef]
- Dosovitskiy, A.; Beyer, L.; Kolesnikov, A.; Weissenborn, D.; Zhai, X.; Unterthiner, T.; Dehghani, M.; Minderer, M.; Heigold, G.; Gelly, S.; et al. An image is worth 16×16 words: Transformers for image recognition at scale. arXiv 2021, arXiv:2010.11929. [Google Scholar] [CrossRef]
- Tu, Z.; Talebi, H.; Zhang, H.; Yang, F.; Milanfar, P.; Bovik, A.; Li, Y. MaxViT: Multi-axis Vision Transformer. In Proceedings of the European Conference on Computer Vision (ECCV), Tel Aviv, Israel, 23–27 October 2022; Springer: Cham, Switzerland, 2022; pp. 459–479. [Google Scholar] [CrossRef]
- Woo, S.; Park, J.; Lee, J.-Y.; Kweon, I.S. CBAM: Convolutional Block Attention Module. In Proceedings of the European Conference on Computer Vision (ECCV), Munich, Germany, 8–14 September 2018; Volume 11211, pp. 3–19. [Google Scholar] [CrossRef]
- Hu, J.; Shen, L.; Sun, G. Squeeze-and-Excitation Networks. In Proceedings of the IEEE Conference on Computer Vision and Pattern Recognition (CVPR) 2018, Salt Lake City, UT, USA, 18–23 June 2018; pp. 7132–7141. [Google Scholar] [CrossRef]
- Chollet, F. Xception: Deep Learning with Depthwise Separable Convolutions. In Proceedings of the IEEE Conference on Computer Vision and Pattern Recognition (CVPR) 2017, Honolulu, HI, USA, 21–26 July 2017; pp. 1251–1258. [Google Scholar] [CrossRef]
- Liu, Z.; Mao, H.; Wu, C.-Y.; Feichtenhofer, C.; Darrell, T.; Xie, S. A ConvNet for the 2020s. In Proceedings of the IEEE/CVF Conference on Computer Vision and Pattern Recognition 2022, New Orleans, LA, USA, 18–24 June 2022; pp. 11966–11976. [Google Scholar] [CrossRef]
- Anbalagan, T.; Nath, M.K.; Vijayalakshmi, D.; Anbalagan, A. Analysis of Various Techniques for ECG Signal in Healthcare, Past, Present, and Future. Biomed. Eng. Adv. 2023, 6, 100089. [Google Scholar] [CrossRef]
- Dash, S.S.; Nath, M.K. A Novel Approach for Detecting Fetal QRS and Estimating Fetal Heart Rate from Abdominal ECG Using EMD and Wavelet Decomposition. Circuits Syst. Signal Process. 2025, 1–24. [Google Scholar] [CrossRef]
- Mookkandi, K.; Nath, M.K. Robust Deep Neural Network for Classification of Diseases from Paddy Fields. AgriEngineering 2025, 7, 205. [Google Scholar] [CrossRef]
- Elangovan, P.; Dhurairajan, V.; Nath, M.K.; Yogarajah, P.; Condell, J. A Novel Approach for Meat Quality Assessment Using an Ensemble of Compact Convolutional Neural Networks. Appl. Sci. 2024, 14, 5979. [Google Scholar] [CrossRef]












| Sl. No. | Author (Year) | Techniques | Dataset (Images, Class) | Performance (Accuracy %) | Remarks |
|---|---|---|---|---|---|
| 1 | Bui et al. [30] (2025) | Ghost-Attention- YOLOv8 | 3563, 3 | mAP-95.4 | Limited classes; More parameters |
| 2 | Haque et al. [31] (2025) | ViT | 12,322, 11 | 97.99 | No generalizability |
| 3 | Pai et al. [32] (2025) | Twin CNN, Feature fusion | 6763, 4 | 96.80 | Computationally complex |
| 4 | Elakya et al. [33] (2024) | Ensemble model | 13,876, 9 | 97.00 | No cross-crop generalization |
| 5 | Bhola et al. [34] (2024) | Hybrid (DL and ML) | 2788, 4 | 87.23 | Computationally complex |
| 6 | Cao et al. [35] (2024) | Pyramid-YOLOv8 | 2011, 2 | 84.30 | Limited classes; Poor performance |
| 7 | Altabaji et al. [36] (2024) | Modified LeafNet | 2658, 3 | 87.76 | Low performance; Computationally complex |
| 8 | Padhi et al. [37] (2024) | EfficientNet B4 | 23,916, 10 | 96.91 | No cross-crop generalization |
| 9 | Zhang et al. [38] (2024) | ISMSFuse | ImgS-RBB2022 dataset, 2 | 98.14 | Binary classification model |
| 10 | Singh et al. [39] (2024) | DL | 6300, 2 | 98.70 | Binary classification model |
| 11 | Senthil et al. [40] (2024) | DL, MCSVM | 450, 4 | 96.85 | Limited dataset; No generalization |
| 12 | Lu et al. [41] (2024) | YOLOv8-Rice | 1200, 4 | 86.00 | Low performance |
| 13 | Rai et al. [10] (2023) | Attention residual U-Net | 479, 4 | 96.26 | Limited dataset |
| 14 | Chen et al. [42] (2023) | DL, CPAM | 2400, 4 | 95.25 | No cross-crop generalization |
| 15 | Bharanidharan et al. [43] (2023) | MLOA | 636, 5 | 90.00 | Limited dataset |
| Sl. No. | Author, (Year) | Method | Dataset (Images, Class) | Performance (Accuracy (in %)) | Remarks |
|---|---|---|---|---|---|
| 1 | Kumar et al. [45] (2025) | CaiT-YOLOv9 | 40,330, 7 | 94.85 | Inaccurate for some diseases |
| 2 | Yasar et al. [44] (2025) | ML, WOA | 8354, 5 | 95.2 | No generalizability |
| 3 | Ruby et al. [46] (2024) | Modified ResNet50 | 4500, 4 | 98.44 | Computationally complex |
| 4 | Chang et al. [47] (2024) | Improved DenseNet | 5251, 4 | 98.32 | No cross-crop generalization |
| 5 | Liu et al. [48] (2024) | CNN | 3875, 4 | mAP-60.8 | Low performance; Less sensitive |
| Sl. No. | Module | No. of Layers | Purpose and Strength |
|---|---|---|---|
| 1. | CBAM | 9 | Channel and spatial attention; Concentrates only on disease-relevant regions; Enhances feature refinement. |
| 2. | DW | 4 | Channel-specific feature learning; Ensures minimal overhead in network scaling; Preserves attention-weighted features from CBAM. |
| 3. | SE | 8 | Learns inter-channel dependencies; Emphasizes critical feature channels. |
| 4. | ConvNeXt | 4 | Convolutional feature extraction; Captures hierarchical features; Integrates normalization, activation, and residual connection for deeper representation. |
| 5. | Proposed model | 85 | Lightweight architecture suitable for real-time detection; Robust performance in multi-class crop disease classification. |
| Sl. No. | Class | No. of Images | Description |
|---|---|---|---|
| 1 | Bacterial blight | 981 | Collected from local paddy fields. Camera specifications: - Canon EOS 1200D (Canon Inc., Tokyo, Japan), - pixels, - 55 mm focal length Augmentation: - Rotation ( to ) |
| 2 | Brown spot | 963 | |
| 3 | Leaf blast | 993 | |
| 4 | Narrow brown spot | 975 | |
| 5 | Neck blast | 981 | |
| 6 | Rice hispa | 989 | |
| 7 | Tungro | 977 | |
| 8 | Healthy leaves | 998 | |
| Total images | 7857 |
| Sl. No. | Class | No. of Images | Description |
|---|---|---|---|
| 1 | Black point | 1000 | Downloaded from Kaggle platform. Image resolution: - pixels Augmentation: - Rotation ( to ) |
| 2 | Blast | 1000 | |
| 3 | Fusarium root rot | 1000 | |
| 4 | Leaf blight | 1000 | |
| 5 | Healthy | 1000 | |
| Total images | 5000 |
| Sl. No. | Metrics | Mathematical Representation | Range | Remarks |
|---|---|---|---|---|
| 1 | Accuracy (Acc) | [0, 1] | Classification success rate; Fails to predict individual class performance | |
| 2 | Sensitivity (recall) | [0, 1] | Rate of correctly predicted positive instances | |
| 3 | Specificity | [0, 1] | Rate of correctly predicted negative instances | |
| 4 | Mean accuracy (MAcc) | [0, 1] | Identify classification performance for both positive and negative classes | |
| 5 | Precision | [0, 1] | Correctly identified positive samples to total predicted positive samples | |
| 6 | F1-score | [0, 1] | Harmonic mean of precision and recall | |
| 7 | MCC | [, 1] | Correlation between observed and predicted |
| Sl. No. | Resource | Specifications |
|---|---|---|
| 1 | CPU | Intel (R) Core (TM) i7-14700 processor @ 2.10 GHz, with 32 GB RAM |
| 2 | GPU | NVIDIA T1000 GPU with 4 GB RAM |
| 3 | System type | 64-bit operating system, x64-based processor |
| 4 | Operating system | Windows 11 Pro |
| 5 | Software | MATLAB R2023b |
| Sl. No. | Optimizer | Epochs | Learning Rate | Paddy | Wheat | ||
|---|---|---|---|---|---|---|---|
|
Overall Accuracy (%) |
Training Time (minutes) |
Overall Accuracy (%) |
Training Time (minutes) | ||||
| 1 | Adam | 2 | 0.001 | 88.80 | 4.67 | 82.30 | 2.37 |
| 0.0001 | 91.59 | 4.47 | 89.30 | 2.40 | |||
| 0.00001 | 82.76 | 4.45 | 72.00 | 2.47 | |||
| 2 | Adam | 4 | 0.001 | 94.34 | 8.57 | 86.30 | 5.03 |
| 0.0001 | 97.07 | 8.28 | 91.20 | 4.98 | |||
| 0.00001 | 92.75 | 8.57 | 80.20 | 4.82 | |||
| 3 | Adam | 6 | 0.001 | 97.52 | 16.68 | 91.70 | 7.48 |
| 0.0001 | 99.43 | 12.62 | 94.00 | 6.42 | |||
| 0.00001 | 94.27 | 12.65 | 84.40 | 6.62 | |||
| Sl. No. | Species | Class | Accuracy (%) | Sensitivity (%) | Specificity (%) | Mean Accuracy (%) | Precision (%) | F1-Score (%) | MCC ( to +1) | Overall Accuracy (%) |
|---|---|---|---|---|---|---|---|---|---|---|
| 1. | Paddy | Bacterial blight | 99.43 | 95.92 | 99.93 | 97.93 | 99.47 | 97.66 | 0.9736 | 99.43 |
| Brown spot | 100 | 100 | 100 | 100 | 100 | 100 | 1 | |||
| Healthy | 99.94 | 100 | 99.93 | 99.97 | 99.5 | 99.75 | 0.9972 | |||
| Leaf blast | 100 | 100 | 100 | 100 | 100 | 100 | 1 | |||
| Narrow brown spot | 100 | 100 | 100 | 100 | 100 | 100 | 1 | |||
| Neck blast | 100 | 100 | 100 | 100 | 100 | 100 | 1 | |||
| Rice hispa | 99.75 | 100 | 99.71 | 99.86 | 98.02 | 99 | 0.9886 | |||
| Tungro | 99.75 | 99.49 | 99.78 | 99.64 | 98.48 | 98.98 | 0.9884 | |||
| 2. | Wheat | Black point | 97.80 | 90.00 | 99.75 | 94.88 | 98.90 | 94.24 | 0.9304 | 94 |
| Blast | 98.20 | 98.00 | 98.25 | 98.13 | 93.33 | 95.61 | 0.9452 | |||
| Fusarium root rot | 96.80 | 91.00 | 98.25 | 94.63 | 92.86 | 91.92 | 0.8993 | |||
| Healthy | 98.20 | 95.00 | 99.00 | 97.00 | 95.96 | 95.48 | 0.9436 | |||
| Leaf blight | 97.00 | 96.00 | 97.25 | 96.63 | 89.72 | 92.75 | 0.9095 |
| Sl. No. | Species | Class | Accuracy (%) | Sensitivity (%) | Specificity (%) | Mean Accuracy (%) | Precision (%) | F1-Score (%) | MCC ( to +1) | Overall Accuracy (%) |
|---|---|---|---|---|---|---|---|---|---|---|
| 1. | Paddy | Bacterial blight | 99.36 | 96.94 | 99.71 | 98.33 | 97.94 | 97.45 | 0.9707 | 98.47 |
| Brown spot | 99.87 | 98.96 | 100 | 99.48 | 100 | 99.48 | 0.9941 | |||
| Healthy | 99.87 | 99 | 100 | 99.50 | 100 | 99.5 | 0.9943 | |||
| Leaf blast | 98.98 | 100 | 98.83 | 99.42 | 92.52 | 96.12 | 0.9563 | |||
| Narrow brown spot | 99.75 | 100 | 99.71 | 99.86 | 97.98 | 98.98 | 0.9884 | |||
| Neck blast | 100 | 100 | 100 | 100 | 100 | 100 | 1 | |||
| Rice hispa | 100 | 100 | 100 | 100 | 100 | 100 | 1 | |||
| Tungro | 99.11 | 92.78 | 100 | 96.39 | 100 | 96.26 | 0.9947 | |||
| 2. | Wheat | Black point | 97.60 | 96.00 | 98.00 | 97.00 | 92.31 | 94.12 | 0.9264 | 92.8 |
| Blast | 97.00 | 88.00 | 99.25 | 93.63 | 96.70 | 92.15 | 0.9045 | |||
| Fusarium root rot | 97.20 | 95.00 | 97.75 | 96.38 | 91.35 | 93.14 | 0.9141 | |||
| Healthy | 96.60 | 86.00 | 99.25 | 92.63 | 96.63 | 91.01 | 0.8915 | |||
| Leaf blight | 97.20 | 99.00 | 96.75 | 97.88 | 88.39 | 93.40 | 0.9186 |
| S. No. | Class in Paddy Crop | Sensitivity (%) | Specificity (%) | Precision (%) | F1-Score (%) | MCC ( to +1) | Overall Testing Accuracy (%) |
|---|---|---|---|---|---|---|---|
| 1. | Bacterial blight | 98.57 ± 01.99 | 99.03 ± 00.63 | 93.70 ± 03.87 | 96.01 ± 01.31 | 0.9550 ± 0.0146 | 97.31 ± 01.63 |
| 2. | Brown spot | 92.22 ± 08.13 | 99.96 ± 00.06 | 99.67 ± 00.50 | 95.64 ± 04.51 | 0.9528 ± 0.0476 | |
| 3. | Healthy | 97.30 ± 06.04 | 99.65 ± 00.49 | 97.74 ± 03.09 | 97.39 ± 02.97 | 0.9710 ± 0.0325 | |
| 4. | Leaf blast | 99.50 ± 00.87 | 99.78 ± 00.24 | 98.53 ± 01.57 | 99.00 ± 00.70 | 0.9886 ± 0.0080 | |
| 5. | Narrow brown spot | 100.00 ± 00.00 | 99.59 ± 00.50 | 97.30 ± 03.28 | 98.61 ± 01.69 | 0.9843 ± 0.0191 | |
| 6. | Neck blast | 100.00 ± 00.00 | 99.96 ± 00.10 | 99.70 ± 00.67 | 99.85 ± 00.34 | 0.9983 ± 0.0039 | |
| 7. | Rice hispa | 95.84 ± 06.41 | 99.30 ± 01.48 | 96.03 ± 08.33 | 95.60 ± 04.60 | 0.9518 ± 0.0501 | |
| 8. | Tungro | 94.98 ± 03.09 | 99.67 ± 00.25 | 97.63 ± 01.76 | 96.25 ± 01.27 | 0.9577 ± 0.0142 | |
| Macro average | 97.30 ± 01.63 | 99.62 ± 00.23 | 97.54 ± 01.37 | 97.29 ± 01.64 | 0.9699 ± 0.0178 |
| Sl. No. | Network | Learnable Parameters | Layers | Paddy (8 Classes) | Wheat (5 Classes) | ||
|---|---|---|---|---|---|---|---|
|
Accuracy (%) |
Training Time (minutes) |
Accuracy (%) |
Training Time (minutes) | ||||
| 1 | AlexNet | 60.9 M | 25 | 99.75 | 14.65 | 94.68 | 8.20 |
| 2 | GoogLeNet | 6.9 M | 144 | 100 | 18.10 | 95.12 | 12.30 |
| 3 | ResNet50 | 25.5 M | 177 | 99.76 | 67.65 | 96.87 | 33.23 |
| 4 | MobileNetv2 | 3.5M | 154 | 100 | 24.95 | 96.95 | 13.15 |
| 5 | Inceptionv3 | 23.8 M | 315 | 100 | 77.85 | 96.12 | 42.76 |
| 6 | VGG-16 | 134.2 M | 41 | 98.85 | 422.37 | 93.26 | 208.45 |
| 7 | ResNet18 | 11.6 M | 71 | 99.68 | 15.75 | 95.06 | 9.70 |
| 8 | SqueezeNet | 1.2 M | 68 | 99.68 | 13.80 | 94.60 | 7.68 |
| 9 | Proposed | 814.7 K | 85 | 99.43 | 12.62 | 94.00 | 6.42 |
| Sl. No. | Ablation Study | No. of Layers | Total Learnable Parameters (K) | Accuracy (%) | |
|---|---|---|---|---|---|
| Paddy | Wheat | ||||
| 1 | Removal of SE block and ConvNeXT block from MaxViT (1 stage) | 34 | 807.3 | 84.61 | 86.90 |
| 2 | Removal of ConVNeXt block from MaxViT (1 stage) | 42 | 808.5 | 86.32 | 89.12 |
| 3 | Removal of all SE and ConvNeXt blocks from MaxViT (2 stages) | 60 | 811.1 | 86.77 | 89.86 |
| 4 | Removal of all CBAM blocks from MaxViT (2 stages) | 47 | 809.0 | 83.65 | 83.80 |
| 5 | With only 1 stage of MaxViT | 46 | 809.1 | 88.10 | 87.80 |
| 6 | Proposed (with 2 stages of MaxViT) | 85 | 814.7 | 99.43 | 94.00 |
| Sl. No. | Run Test | Test Accuracy (%) | Mean Test Accuracy (%) | Standard Deviation | 95% Confidence Interval |
|---|---|---|---|---|---|
| 1 | Run test_1 | 97.19 | 98.09 | 0.5369 | [97.43, 98.76] |
| 2 | Run test_2 | 98.34 | |||
| 3 | Run test_3 | 98.23 | |||
| 4 | Run test_4 | 98.60 | |||
| 5 | Run test_5 | 98.11 |
| Sl. No. | Input | Accuracy (%) for Paddy Crop | |
|---|---|---|---|
| Training | Testing | ||
| 1. | Images without noise | 99.43 | 98.47 |
| 2. | Images with Gaussian noise (mean = 0, variance = 0.001) | 98.06 | 97.13 |
| 3. | Images with Gaussian noise (mean = 0, variance = 0.0001) | 98.61 | 97.79 |
| 4. | Images with blur (standard deviation = 1.5) | 98.52 | 97.77 |
Disclaimer/Publisher’s Note: The statements, opinions and data contained in all publications are solely those of the individual author(s) and contributor(s) and not of MDPI and/or the editor(s). MDPI and/or the editor(s) disclaim responsibility for any injury to people or property resulting from any ideas, methods, instructions or products referred to in the content. |
© 2025 by the authors. Licensee MDPI, Basel, Switzerland. This article is an open access article distributed under the terms and conditions of the Creative Commons Attribution (CC BY) license (https://creativecommons.org/licenses/by/4.0/).
Share and Cite
Mookkandi, K.; Nath, M.K.; Dash, S.S.; Mishra, M.; Blange, R. A Robust Lightweight Vision Transformer for Classification of Crop Diseases. AgriEngineering 2025, 7, 268. https://doi.org/10.3390/agriengineering7080268
Mookkandi K, Nath MK, Dash SS, Mishra M, Blange R. A Robust Lightweight Vision Transformer for Classification of Crop Diseases. AgriEngineering. 2025; 7(8):268. https://doi.org/10.3390/agriengineering7080268
Chicago/Turabian StyleMookkandi, Karthick, Malaya Kumar Nath, Sanghamitra Subhadarsini Dash, Madhusudhan Mishra, and Radak Blange. 2025. "A Robust Lightweight Vision Transformer for Classification of Crop Diseases" AgriEngineering 7, no. 8: 268. https://doi.org/10.3390/agriengineering7080268
APA StyleMookkandi, K., Nath, M. K., Dash, S. S., Mishra, M., & Blange, R. (2025). A Robust Lightweight Vision Transformer for Classification of Crop Diseases. AgriEngineering, 7(8), 268. https://doi.org/10.3390/agriengineering7080268

