Next Issue
Volume 7, December
Previous Issue
Volume 7, October
 
 

AgriEngineering, Volume 7, Issue 11 (November 2025) – 41 articles

Cover Story (view full-size image): This research was motivated by a recurring misconception in agricultural robotics, namely that meaningful progress depends on ever newer and more expensive hardware. In reality, innovation stems from understanding the fundamentals and pushing simple systems to their limits. Our soft robotic gripper embodies this principle. By integrating low-cost imaging, thoughtful mechanical design, and model-based control, we achieve reliable crop harvesting without relying on high-end equipment. The goal is to develop technology that is accessible, scalable, and genuinely usable in this field where impact matters more than novelty. View this paper
  • Issues are regarded as officially published after their release is announced to the table of contents alert mailing list.
  • You may sign up for e-mail alerts to receive table of contents of newly released issues.
  • PDF is the official format for papers published in both, html and pdf forms. To view the papers in pdf format, click on the "PDF Full-text" link, and use the free Adobe Reader to open them.
Order results
Result details
Section
Select all
Export citation of selected articles as:
20 pages, 9137 KB  
Article
Study on the Separation Mechanism of Walnut Shell Kernels on Different Inclined Vibrating Screens
by Yongcheng Zhang, Changqi Wang, Wangyuan Zong, Hong Zhang, Zhanbiao Li, Guangxin Gai, Peiyu Chen and Jiale Ma
AgriEngineering 2025, 7(11), 396; https://doi.org/10.3390/agriengineering7110396 - 20 Nov 2025
Viewed by 977
Abstract
The separation of walnut kernels from shells is a crucial step in walnut processing. Pneumatic sorting is the mainstream method. However, due to the overlapping suspension speeds of half-shells and eighth-shells, complete separation was not achieved. This paper proposes using a toothed vibrating [...] Read more.
The separation of walnut kernels from shells is a crucial step in walnut processing. Pneumatic sorting is the mainstream method. However, due to the overlapping suspension speeds of half-shells and eighth-shells, complete separation was not achieved. This paper proposes using a toothed vibrating screen to separate the two. Using EDEM to simulate and analyze the motion forms, collision processes, and stress conditions of walnut shells and kernels on the vibrating screen, the effectiveness of this method was demonstrated, and the mechanisms of shell–kernel retention and loss during the separation process were revealed. Results indicate that 1/8 kernels, being smaller, easily fall into tooth grooves and move upward step by step under the excitation force during reciprocating vibration. The 1/2 shells, being larger, are difficult to fall into the teeth grooves, and their smooth surfaces cause them to slide easily, moving downward continuously under the action of reciprocating vibration and gravity. Using the cleaning rate and loss rate as evaluation indicators, it was found that as the inclination angle of the vibrating screen increased step by step, the cleaning rate consistently increased monotonously. The loss rate initially rose slowly, then surged sharply after reaching 22°, at which point the loss rate was at its lowest, around 10%, and the cleaning rate was at its maximum, at 95%. The shortest retention time of walnut shells on the screen is 2.85 s, and the longest is 10.6 s, with the number of collisions being 458 and 2619, respectively; the collisions between the shells and the kernels account for 51.8%. The failure to thoroughly separate is due to the shell and kernel entangling within the separation area, making it impossible to segregate them. They enter the opposite region, collide, and cause loss and retention phenomena. Full article
Show Figures

Figure 1

28 pages, 10794 KB  
Article
Assessing the Impact of Deficit Irrigation and Kaolin Application on Almond Orchards: Statistical Relationships with Crop Yields and Spectral Vegetation Indices
by Carlos Silveira, David Barreales, João P. Castro, Fabiani Miranda and António C. Ribeiro
AgriEngineering 2025, 7(11), 395; https://doi.org/10.3390/agriengineering7110395 - 20 Nov 2025
Viewed by 706
Abstract
Given the current climate change scenario, it is essential to find strategies to reduce environmental risks and obtain economically sustainable agricultural productions. This study investigated the impact of various agronomic treatments on an almond orchard in northeastern Portugal, focusing on their relationships with [...] Read more.
Given the current climate change scenario, it is essential to find strategies to reduce environmental risks and obtain economically sustainable agricultural productions. This study investigated the impact of various agronomic treatments on an almond orchard in northeastern Portugal, focusing on their relationships with crop growth/vigour and yield. The experiment was conducted using a factorial design that combined three variables: almond cultivar (Constantí and Vairo), irrigation regime (full and regulated deficit irrigation), and kaolin application (with or without application). These combinations resulted in eight distinct treatments, each replicated across two experimental plots. To monitor the crop physiological status, two drone flights equipped with a multispectral camera were flown during the kernel-filling stage (3 and 30 August 2021). Vegetation indices (VI) derived from the multispectral images were used to assess the crop vigour. In relation to the production data, including kernel and in-shell almond weights, these were collected in 14 representative trees of each treatment. Lastly, parametric and nonparametric regression analyses were performed to better understand relationships between VI and crop yields and derive predictive models. The main results can be summarised as follows: (a) cv. Vairo was more vulnerable to the regulated deficit irrigation strategy with striking repercussions on almond production, translating into an average reduction per tree of 22% and 16% in almond kernel and in-shell almonds compared to full irrigation, respectively; (b) kaolin application did not reflect statistically significant differences in the mean crop yield, as Tukey’s pairwise comparisons involving kaolin as a differentiating factor (e.g., C100+k—C100, V100+K—V100) showed confidence intervals with central value close to zero; and (c) regression analysis using the nonparametric random forest model and individualised treatments demonstrated a better agreement with the observed data (R2 > 0.7). This research provided valuable insights into how cultivar selection, irrigation strategy, and kaolin application can influence the almond crop performance. When integrating multispectral aerial monitoring and advanced statistical modelling, it enables an effective assessment of both crop vigour and expected yield, supporting the development of more informed and adaptive management practices to face emerging environmental challenges. Full article
Show Figures

Graphical abstract

42 pages, 68297 KB  
Review
AI-Driven Cooperative Control for Autonomous Tractors and Implements: A Comprehensive Review
by Hongjie Jia, Weipeng Chen, Zhihao Su, Yaozu Sun, Zhengpeng Qian and Longxia Huang
AgriEngineering 2025, 7(11), 394; https://doi.org/10.3390/agriengineering7110394 - 20 Nov 2025
Viewed by 1728
Abstract
Artificial intelligence (AI) is driving the evolution of autonomous agriculture towards multi-agent collaborative control, breaking through the limitations of traditional isolated automation. Although existing research has focused on hierarchical control and perception-decision-making technologies for agricultural machinery, the overall integration of these elements in [...] Read more.
Artificial intelligence (AI) is driving the evolution of autonomous agriculture towards multi-agent collaborative control, breaking through the limitations of traditional isolated automation. Although existing research has focused on hierarchical control and perception-decision-making technologies for agricultural machinery, the overall integration of these elements in building a resilient physical perception collaborative system is still insufficient. This paper systematically reviews the progress of AI-driven tractor-implement cooperative control from 2018 to 2025, focusing on four major technical pillars: (1) perception-decision-execution hierarchical architecture, (2) distributed multi-agent collaborative framework, (3) physical perception modeling and adaptive control, and (4) staged operation applications (such as collaborative harvesting). The research reveals core challenges such as real-time collaborative planning, perception robustness under environmental disturbances, and collaborative control and safety assurance under operational disturbances. To this end, three solutions are proposed: an AI framework for formalizing agronomic constraints and mechanical dynamics; a disturbance-resistant adaptive tractor-implement cooperative control strategy; and a real-time collaborative ecosystem integrating neuromorphic computing and FarmOS. Finally, a research roadmap is summarized with agronomic constraint reinforcement learning, self-reconfigurable collaboration, and biomechanical mechatronic systems as the core. By integrating the scattered progress in AI, robotics and agronomy, we provide theoretical foundation and practical guidance for scalable and sustainable autonomous farm systems. Full article
Show Figures

Figure 1

21 pages, 4130 KB  
Article
Energy Consumption Prediction for Solar Greenhouse Based on Whale Optimization Extreme Learning Machine: Integration of Heat Balance Model and Intelligent Algorithm
by Chang Xie, Yuande Dong, Na Liu, Wei Zhou, Jinping Chu and Yajie Tang
AgriEngineering 2025, 7(11), 393; https://doi.org/10.3390/agriengineering7110393 - 18 Nov 2025
Viewed by 714
Abstract
Energy expenditure constitutes a significant portion of total operational costs in greenhouse crop production. Developing accurate energy consumption prediction models presents crucial theoretical foundations for optimizing the environmental control strategies aimed at energy efficiency enhancement. This study focuses on steel-frame solar greenhouses without [...] Read more.
Energy expenditure constitutes a significant portion of total operational costs in greenhouse crop production. Developing accurate energy consumption prediction models presents crucial theoretical foundations for optimizing the environmental control strategies aimed at energy efficiency enhancement. This study focuses on steel-frame solar greenhouses without back slopes in Xinjiang’s Tianshan North Slope region. A physical model was established using thermodynamic equilibrium analysis, elucidating the energy exchange mechanisms between internal and external environments. Key parameters, including outdoor temperature and solar radiation, were identified as primary input variables through systematic energy flow characterization. Building upon this theoretical framework, we developed an enhanced prediction model (WOA-ELM) by integrating the Whale Optimization Algorithm (WOA) with an Extreme Learning Machine (ELM). The WOA’s global optimization capabilities were employed to refine the connection weights between input-hidden layers and optimize hidden neuron thresholds. Comparative evaluations against conventional artificial neural networks (ANNs), radial basis function neural networks (RBFNN), and baseline ELM models were conducted under diverse meteorological conditions. Experimental results demonstrate the superior performance of WOA-ELM across multiple metrics. Under overcast conditions, the model achieved a root mean square error (RMSE) of 0.423, coefficient of determination (R2) of 0.93, and mean absolute error (MAE) of 0.252. In clear weather scenarios, performance further improved with RMSE = 0.27, R2 = 0.96, and MAE = 0.063. The comprehensive evaluation ranked model effectiveness as WOA-ELM > ELM > BP > RBF. These findings substantiate that the hybrid WOA-ELM architecture, combining physical mechanism interpretation with intelligent parameter optimization, delivers enhanced prediction accuracy across varying weather patterns. This research provides valuable insights for energy load management in backslope-less steel-frame greenhouses, offering theoretical guidance for thermal environment regulation and sustainable operation. Full article
Show Figures

Figure 1

16 pages, 1509 KB  
Article
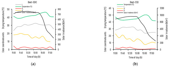
Controlled Solar Drying as a Sustainable Strategy to Preserve Color and Minimize Food Waste
by Diana Paola García-Moreira, Ivan Moreno and Erick César López-Vidaña
AgriEngineering 2025, 7(11), 392; https://doi.org/10.3390/agriengineering7110392 - 18 Nov 2025
Viewed by 849
Abstract
Post-harvest food loss significantly threatens global food security, and solar drying offers a sustainable preservation solution. The effectiveness of solar drying depends on consumer acceptance, in which color is a critical quality attribute. This study investigated how solar irradiance and temperature affect color [...] Read more.
Post-harvest food loss significantly threatens global food security, and solar drying offers a sustainable preservation solution. The effectiveness of solar drying depends on consumer acceptance, in which color is a critical quality attribute. This study investigated how solar irradiance and temperature affect color degradation during the drying of pineapple (Ananas comosus), orange (Citrus × sinensis), and beet (Beta vulgaris L.). Experiments conducted in Zacatecas, Mexico, compared a Solar Dryer with Dynamic Irradiation Control (SDIC), which limited irradiance to 700 W/m2, against an uncontrolled Cylindrical Solar Dryer (CSD). The results indicate that the controlled SDIC environment promotes gradual and uniform color preservation by minimizing rapid thermal stress. In contrast, the fluctuating high irradiance and temperature of the CSD caused faster, less uniform color changes. Statistical analyses confirmed that both irradiance and temperature significantly impacted color parameters (p < 0.05). The SDIC method reduced the total color change (ΔE) by 30–47% in pineapple and beet compared to the CSD. Regression models identified temperature as the primary driver of redness (a*) degradation, while irradiance was strongly correlated with changes in yellowness (b*). This research highlights the necessity of optimizing solar drying conditions to enhance the quality of dried produce. By improving visual appeal, this optimized green technology can help reduce food waste and support the transition to more sustainable fod processing systems. This controlled approach reduced the total color change (ΔE) by 30–47% in pineapple and beet compared to the CSD, demonstrating its significant potential for quality preservation. Full article
Show Figures

Figure 1

16 pages, 658 KB  
Article
Digital Transformation in Grain Engineering and Post-Harvest Activities: A Case Study and Maturity Model Proposition
by Daniel Schmidt, Stephan Oelker, Hendrik Engbers, Enzo Morosini Frazzon and Miguel Afonso Sellitto
AgriEngineering 2025, 7(11), 391; https://doi.org/10.3390/agriengineering7110391 - 17 Nov 2025
Viewed by 1017
Abstract
This study investigates the impact of digital transformation on a Brazilian post-harvest engineering company. The manuscript examines how digital technologies impact performance and competitive advantages, providing actionable insights for practitioners. The methodology is a twofold case study. First, it describes the company’s technology [...] Read more.
This study investigates the impact of digital transformation on a Brazilian post-harvest engineering company. The manuscript examines how digital technologies impact performance and competitive advantages, providing actionable insights for practitioners. The methodology is a twofold case study. First, it describes the company’s technology development process, examining the journey from initial implementations to its current state over the past ten years. Then, it focuses on the recommendations for future advancements, provided by a leading technology research institute located in Germany. Data collection involved observation, interviews (personnel, clients, experts), document analysis, and facility tours. The findings include qualitative (grain quality, agility) and quantitative impacts (EBITDA increase, 84% storage efficiency). Barriers included mechanical adaptation and costs. Opportunities related by BIBA include advanced technologies (such as AI and digital twins), aligning with a proposed six-level digital maturity model for post-harvest systems. Regarding practical implications, the findings emphasize the need for a strategic vision for digital technology adoption in the post-harvest industry, which is crucial for addressing labor shortages, reducing losses, and promoting sustainability, with potential annual gains of $700 million. The main novelty introduced by this study is a novel, empirically derived six-level digital maturity model. It provides comprehensive qualitative/quantitative impact analysis, highlighting advanced technologies for industry challenges. Full article
Show Figures

Figure 1

18 pages, 5256 KB  
Article
Cotton Yield Map Prediction Using Sentinel-2 Satellite Imagery in the Brazilian Cerrado Production System
by Carlos Manoel Pedro Vaz, Ednaldo José Ferreira, Eduardo Antônio Speranza, Júlio César Franchini, João de Mendonça Naime, Ricardo Yassushi Inamasu, Ivani de Oliveira Negrão Lopes, Sérgio das Chagas, Mathias Xavier Schelp, Leonardo Vecchi and Rafael Galbieri
AgriEngineering 2025, 7(11), 390; https://doi.org/10.3390/agriengineering7110390 - 16 Nov 2025
Viewed by 1079
Abstract
Yield maps from combine harvesters are essential in precision agriculture for capturing within-field variability and guiding variable-rate input management. However, in large-scale systems such as those in the Brazilian Cerrado, these maps are often inconsistent due to calibration errors, use of multiple harvesters, [...] Read more.
Yield maps from combine harvesters are essential in precision agriculture for capturing within-field variability and guiding variable-rate input management. However, in large-scale systems such as those in the Brazilian Cerrado, these maps are often inconsistent due to calibration errors, use of multiple harvesters, and complex post-processing. Orbital remote sensing offers an alternative by providing consistent vegetation index (VI) data for crop monitoring and yield estimation. This study developed regression models relating Sentinel-2 VIs (EVI, TVI, NDVI, and NDRE) to cotton yield data obtained from combine harvesters across 30 commercial plots in Mato Grosso, Brazil, over six cropping seasons (2019–2024), totaling 76 plot-season datasets. Vegetation indices were grouped into 15-day intervals based on days after sowing, and a logistic growth function was applied in the regression modeling. Model performance evaluated using 15 independent plot-seasons showed good pixel-level accuracy, with RMSE of 0.695 t ha−1 and R2 of 0.78, with EVI performing slightly better. At the plot scale, mean yield predictions across all datasets achieved an RMSE of 0.41 t ha−1, reflecting the higher reliability of module-based yield measurements. These results demonstrate the potential of Sentinel-2 VIs combined with logistic regression to predict cotton yields in the Cerrado, complementing or replacing harvester-based monitoring. Full article
(This article belongs to the Special Issue Remote Sensing for Enhanced Agricultural Crop Management)
Show Figures

Figure 1

19 pages, 14156 KB  
Article
Image Prompt Adapter-Based Stable Diffusion for Enhanced Multi-Class Weed Generation and Detection
by Boyang Deng and Yuzhen Lu
AgriEngineering 2025, 7(11), 389; https://doi.org/10.3390/agriengineering7110389 - 15 Nov 2025
Cited by 2 | Viewed by 1887
Abstract
The curation of large-scale, diverse datasets for robust weed detection is extremely time-consuming and resource-intensive in practice. Generative artificial intelligence (AI) opens up opportunities for image generation to supplement real-world image acquisition and annotation efforts. However, it is not a trial task to [...] Read more.
The curation of large-scale, diverse datasets for robust weed detection is extremely time-consuming and resource-intensive in practice. Generative artificial intelligence (AI) opens up opportunities for image generation to supplement real-world image acquisition and annotation efforts. However, it is not a trial task to generate high-quality, multi-class weed images that capture the nuances and variations in visual representations for enhanced weed detection. This study presents a novel investigation of advanced stable diffusion (SD) integrated with a module with image prompt capability, IP-Adapter, for weed image generation. Using the IP-Adapter-based model, two image feature encoders, CLIP (contrastive language image pre-training) and BioCLIP (a vision foundation model for biological images), were utilized to generate weed instances, which were then inserted into existing weed images. Image generation and weed detection experiments are conducted on a 10-class weed dataset captured in vegetable fields. The perceptual quality of generated images is assessed in terms of Fréchet Inception Distance (FID) and Inception Score (IS). YOLOv11 (You Only Look Once version 11) models were trained for weed detection, achieving an improved mAP@50:95 of 1.26% on average when combining inserted weed instances with real ones in training, compared to using original images alone. Both the weed dataset and software programs in this study will be made publicly available. This study offers valuable perspectives into the use of IP-adapter-based SD for generating weed images and weed detection. Full article
Show Figures

Figure 1

20 pages, 2776 KB  
Article
AgriFusion: Multiscale RGB–NIR Fusion for Semantic Segmentation in Airborne Agricultural Imagery
by Xuechen Li, Lang Qiao and Ce Yang
AgriEngineering 2025, 7(11), 388; https://doi.org/10.3390/agriengineering7110388 - 15 Nov 2025
Cited by 1 | Viewed by 1325
Abstract
The rapid development of unmanned aerial vehicles (UAVs) and deep learning has accelerated the application of semantic segmentation in precision agriculture (SSPA). A key driver of this progress lies in multimodal fusion, which leverages complementary structural, spectral, and physiological information to enhance the [...] Read more.
The rapid development of unmanned aerial vehicles (UAVs) and deep learning has accelerated the application of semantic segmentation in precision agriculture (SSPA). A key driver of this progress lies in multimodal fusion, which leverages complementary structural, spectral, and physiological information to enhance the representation of complex agricultural scenes. Despite advancements, the efficacy of multimodal fusion in SSPA is limited by modality heterogeneity and the difficulty of simultaneously retaining fine details and capturing global context. To address these challenges, we propose AgriFusion, a dual-encoder framework based on convolutional and transformer architectures for SSPA tasks. Specifically, convolutional and transformer encoders are first used to extract crop-related local structural details and global contextual features from multimodal inputs. Then, an attention-based fusion module adaptively integrates these complementary features in a modality-aware manner. Finally, a MLP-based decoder aggregates multi-scale representations to generate accurate segmentation results efficiently. Experiments conducted on the Agriculture-Vision dataset demonstrate that AgriFusion achieves a mean Intersection over Union (mIoU) of 49.31%, Pixel Accuracy (PA) of 81.72%, and F1 score of 67.85%, outperforming competitive baselines including SegFormer, DeepLab, and AAFormer. Ablation studies further reveal that unimodal or shallow fusion strategies suffer from limited discriminative capacity, whereas AgriFusion adaptively integrates complementary multimodal features and balances fine-grained local detail with global contextual information, yielding consistent improvements in identifying planting anomalies and crop stresses. These findings validate our central claims that modality-aware spectral fusion and balanced multi-scale representation are critical to advancing agricultural semantic segmentation, and establish AgriFusion as a principled framework for enhancing remote sensing-based monitoring with practical implications for sustainable crop management and precision farming. Full article
Show Figures

Figure 1

32 pages, 3666 KB  
Review
Automation in the Shellfish Aquaculture Sector to Ensure Sustainability and Food Security
by T. Senthilkumar, Shubham Subrot Panigrahi, Nikashini Thirugnanam and B. K. R. Kaushik Raja
AgriEngineering 2025, 7(11), 387; https://doi.org/10.3390/agriengineering7110387 - 14 Nov 2025
Viewed by 1650
Abstract
Shellfish aquaculture is considered a major pillar of the seafood industry for its high market value, which increases the value for global food security and sustainability, often constrained in terms of conventional, labor-intensive practices. This review outlines the importance of automation and its [...] Read more.
Shellfish aquaculture is considered a major pillar of the seafood industry for its high market value, which increases the value for global food security and sustainability, often constrained in terms of conventional, labor-intensive practices. This review outlines the importance of automation and its advances in the shellfish value chain, starting from the hatchery operations to harvesting, processing, traceability, and logistics. Emerging technologies such as imaging, computer vision, artificial intelligence, robotics, IoT, blockchain, and RFID provide a major impact in transforming the shellfish sector by improving the efficiency, reducing the labor costs and environmental impacts, enhancing the food safety, and providing transparency throughout the supply chain. The studies involving the bivalves and crustaceans on their automated feeding, harvesting, grading, depuration, non-destructive quality assessments, and smart monitoring in transportation are highlighted in this review to address concerns involved with conventional practices. The review puts forth the need for integrating automated technologies into farm management and post-harvest operations to scale shellfish aquaculture sustainably, meeting the rising global demand while aligning with the Sustainability Development Goals (SDGs). Full article
Show Figures

Graphical abstract

33 pages, 5166 KB  
Article
Deep Learning-Driven Plant Pathology Assistant: Enabling Visual Diagnosis with AI-Powered Focus and Remediation Recommendations for Precision Agriculture
by Jichang Kang, Ran Wang and Lianjun Zhao
AgriEngineering 2025, 7(11), 386; https://doi.org/10.3390/agriengineering7110386 - 13 Nov 2025
Viewed by 1122
Abstract
Plant disease recognition is a critical technology for ensuring food security and advancing precision agriculture. However, challenges such as class imbalance, heterogeneous image quality, and limited model interpretability remain unresolved. In this study, we propose a Synergistic Dual-Augmentation and Class-Aware Hybrid (SDA-CAH) model [...] Read more.
Plant disease recognition is a critical technology for ensuring food security and advancing precision agriculture. However, challenges such as class imbalance, heterogeneous image quality, and limited model interpretability remain unresolved. In this study, we propose a Synergistic Dual-Augmentation and Class-Aware Hybrid (SDA-CAH) model designed to achieve robust and interpretable recognition of plant diseases. Our approach introduces two innovative augmentation strategies: (1) an optimized MixUp method that dynamically integrates class-specific features to enhance the representation of minority classes; and (2) a customized augmentation pipeline that combines geometric transformations with photometric perturbations to strengthen the model’s resilience against image variability. To address class imbalance, we further design a class-aware hybrid sampling mechanism that incorporates weighted random sampling, effectively improving the learning of underrepresented categories and optimizing feature distribution. Additionally, a Grad-CAM–based visualization module is integrated to explicitly localize lesion regions, thereby enhancing the transparency and trustworthiness of the predictions. We evaluate SDA-CAH on the PlantVillage dataset using a pretrained EfficientNet-B0 as the backbone network. Systematic experiments demonstrate that our model achieves 99.95% accuracy, 99.89% F1-score, and 99.89% recall, outperforming several strong baselines, including an optimized Xception (99.42% accuracy, 99.39% F1-score, 99.41% recall), standard EfficientNet-B0 (99.35%, 99.32%, 99.33%), and MobileNetV2 (95.77%, 94.52%, 94.77%). For practical deployment, we developed a web-based diagnostic system that integrates automated recognition with treatment recommendations, offering user-friendly access for farmers. Experimental evaluations indicate that SDA-CAH outperforms existing approaches in predictive accuracy and simultaneously defines a new paradigm for interpretable and scalable plant disease recognition, paving the way for next-generation precision agriculture. Full article
Show Figures

Figure 1

20 pages, 4671 KB  
Article
Design and Testing of a Helmholtz Coil Device to Generate Homogeneous Magnetic Field for Enhancing Solid-State Fermentation of Agricultural Biomass
by Han Chen, Yang Zhang, Zhuofan He, Chunhua Dai, Yansheng Du, Ronghai He and Haile Ma
AgriEngineering 2025, 7(11), 385; https://doi.org/10.3390/agriengineering7110385 - 13 Nov 2025
Viewed by 843
Abstract
The bio-conversion of agricultural biomass into value-added products via solid-state fermentation (SSF) represents a cost-effective and eco-friendly approach, though it is often limited by low efficiency and prolonged processing times. While low-intensity magnetic fields (LMFs) have shown potential to enhance microbial metabolism and [...] Read more.
The bio-conversion of agricultural biomass into value-added products via solid-state fermentation (SSF) represents a cost-effective and eco-friendly approach, though it is often limited by low efficiency and prolonged processing times. While low-intensity magnetic fields (LMFs) have shown potential to enhance microbial metabolism and improve mass and heat transfer during SSF, the effects of conventional inhomogeneous magnetic fields remain inconsistent and may even cause localized microbial damage due to uneven field distribution. In this study, we designed and optimized a Helmholtz coil system capable of generating a highly homogeneous low-intensity magnetic field to overcome this limitation. Through electromagnetic simulation and experimental validation, an optimized aluminum profile-supported coil configuration was developed, achieving an average magnetic field intensity of 142.77 G under 70% power load with high spatial homogeneity (maximum deviation: ±1.32%). Applied to the solid-state fermentation of peanut meal, the homogeneous LMF treatment (40 G, 4 h) significantly increased peptide content by 77.76% compared to non-treated samples, and by 42.95% over traditional inhomogeneous LMF treatment. This work establishes homogeneous magnetic-field-assisted SSF as a novel, efficient, and scalable bioprocessing strategy, providing both a robust technological framework and new insights into the role of field uniformity in the magneto-fermentation of agricultural biomass. Full article
(This article belongs to the Section Sustainable Bioresource and Bioprocess Engineering)
Show Figures

Figure 1

25 pages, 1815 KB  
Article
Energy, Environmental and Economic Analysis of Broiler Production Systems with and Without Photovoltaic Systems
by Luan Ribeiro Braga, Natalia dos Santos Renato, Nilsa Duarte da Silva Lima, Clandio Favarini Ruviaro and Nicole Bamber
AgriEngineering 2025, 7(11), 384; https://doi.org/10.3390/agriengineering7110384 - 12 Nov 2025
Viewed by 1105
Abstract
The study analyzed energy, environmental impact, and costs in intensive broiler production systems in the southeast of the state of Minas Gerais, Brazil, comparing scenarios with and without photovoltaic systems. Four configurations were evaluated, considering different ventilation types (positive and negative pressure) and [...] Read more.
The study analyzed energy, environmental impact, and costs in intensive broiler production systems in the southeast of the state of Minas Gerais, Brazil, comparing scenarios with and without photovoltaic systems. Four configurations were evaluated, considering different ventilation types (positive and negative pressure) and photovoltaic generation. The Life Cycle Assessment (LCA), with a functional unit of 1 kg of live weight of chicken and a cradle-to-gate approach, indicated that photovoltaic systems reduce between 2.58 t and 4.96 t of CO2-eq annually, in addition to offering better energy efficiency. Economically, sheds with positive pressure ventilation have the lowest cost–benefit ratios, while the feeding subsystem was the one that contributed the most to global warming, among the environmental impact categories evaluated in the LCA. Photovoltaic systems demonstrated the potential to reduce electricity costs between 19.4% and 26.5% per year. However, coffee husks used as chicken litter accounted for 36.5% of production costs, highlighting the need for more economical alternatives. It was concluded that photovoltaic systems are a viable solution to reduce environmental impacts and increase profitability, reinforcing the importance of resource-use optimization strategies in poultry farming. Full article
(This article belongs to the Section Sustainable Bioresource and Bioprocess Engineering)
Show Figures

Graphical abstract

37 pages, 1547 KB  
Article
Automatic Visual Inspection of Agricultural Grains: Demands, Potential Applications, and Challenges for Technology Transfer to the Agroindustrial Sector
by Robson Aparecido Gomes, Peterson Adriano Belan, André Felipe H. Librantz, André A. Gutierres Fernandes Beati, Geraldo Cardoso de Oliveira Neto, Dimitria T. Boukouvalas and Sidnei Alves de Araújo
AgriEngineering 2025, 7(11), 383; https://doi.org/10.3390/agriengineering7110383 - 11 Nov 2025
Viewed by 933
Abstract
Background: The growing global demand for grains and the pursuit of greater efficiency in agroindustrial production processes have fueled scientific interest in technologies for automatic visual inspection of agricultural grains (AVIAG). Despite the increasing number of studies on this topic, few have addressed [...] Read more.
Background: The growing global demand for grains and the pursuit of greater efficiency in agroindustrial production processes have fueled scientific interest in technologies for automatic visual inspection of agricultural grains (AVIAG). Despite the increasing number of studies on this topic, few have addressed the practical implementation of these technologies within industrial environments. Objective: This study aims to investigate the technological demands, analyze the potential applications, and identify the challenges for technology transfer of AVIAG technologies to the agroindustrial sector. Methods: The methodological approach combined a comprehensive literature review, which enabled the mapping of AVIAG technology applications and technological maturity levels, with a structured survey designed to identify practical demands, challenges, and barriers to technology transfer in the agricultural sector. Results: The results show that most of the proposed solutions exhibit low technological maturity and require significant adaptation for practical application, which undermines the discussion on technology transfer. Conclusions: The main barriers to large-scale adoption of AVIAG technologies include limited dissemination of scientific knowledge, a shortage of skilled labor, high implementation costs, and resistance to changes in production processes. Nonetheless, the literature highlights benefits, such as increased automation, enhanced operational efficiency, and reduced post-harvest losses, which reinforce the potential of AVIAG technologies in advancing the modernization of the agroindustrial sector. Full article
Show Figures

Figure 1

25 pages, 183005 KB  
Article
Optimizing Cotton Cultivation Through Variable Rate Seeding: An Enabling Methodology
by João de Mendonça Naime, Ivani de Oliveira Negrão Lopes, Eduardo Antonio Speranza, Carlos Manoel Pedro Vaz, Júlio Cezar Franchini dos Santos, Ricardo Yassushi Inamasu, Sérgio das Chagas, Mathias Xavier Schelp and Leonardo Vecchi
AgriEngineering 2025, 7(11), 382; https://doi.org/10.3390/agriengineering7110382 - 11 Nov 2025
Viewed by 631
Abstract
This study develops a practical, on-farm methodology for optimizing cotton cultivation through Variable Rate Seeding (VRS), utilizing existing farm data and remote sensing, while minimizing operational interference. The methodology involved an experimental design across five rainfed cotton fields on a Brazilian commercial farm, [...] Read more.
This study develops a practical, on-farm methodology for optimizing cotton cultivation through Variable Rate Seeding (VRS), utilizing existing farm data and remote sensing, while minimizing operational interference. The methodology involved an experimental design across five rainfed cotton fields on a Brazilian commercial farm, testing four seeding rates (90%, 100%, 110%, 120%) within grid cells using a 4 × 4 Latin square design. Management zones (MZs) were defined using existing soil clay content and elevation data, augmented by twelve vegetation indices from Sentinel-2 satellite imagery and K-Means clustering. Statistical analysis evaluated plant population density’s effect on cotton yield and its association with MZs. For the 2023/2024 season, results showed no positive yield response to increasing plant density above field averages, with negative responses in many plots (e.g., 84% in Field A), suggesting potential gains from reducing rates. The association between population density effect classes and MZs was highly significant with moderate to relatively strong Cramer’s V values (up to 0.47), indicating MZs effectively distinguished response areas. Lower clay content consistently correlated with yield losses at higher densities. This work empowers farm managers to conduct their own site-specific experimentation for optimal seed populations, enhancing precision agriculture and resource efficiency. Full article
(This article belongs to the Section Sensors Technology and Precision Agriculture)
Show Figures

Graphical abstract

13 pages, 1040 KB  
Article
Fertilizers and Microorganisms Promote Strawberry Growth, Yield, and Quality in Peru
by Betsabe Ttacca León, Ariana Jossety Peña Meneses, Reyno Leonardo Chipana Manrique, Manuel Alfredo Ñique Alvarez and César Oswaldo Arévalo-Hernández
AgriEngineering 2025, 7(11), 381; https://doi.org/10.3390/agriengineering7110381 - 10 Nov 2025
Viewed by 904
Abstract
The use of sustainable and efficient practices is important for high crop yields. This study aimed to determine the effects of microorganisms and fertilizers on the growth, yield, and fruit quality of two strawberry cultivars in Cañete, Peru. The experiment was set up [...] Read more.
The use of sustainable and efficient practices is important for high crop yields. This study aimed to determine the effects of microorganisms and fertilizers on the growth, yield, and fruit quality of two strawberry cultivars in Cañete, Peru. The experiment was set up in a randomized complete block design with a split-plot arrangement, where the main plots were the fertilizer doses (0, 50, 100, and 150%) and the subplots were arranged in a factorial scheme of 2 × 4, with two strawberry varieties, three microorganisms (Azospirillum brasilense, Rhizophagus spp., and Trichoderma sp.), and the control. Growth variables included the number of leaves, crowns, and flowers; petiole length and diameter; foliar area; number of fruits; and yield. Nutrient concentrations of nitrogen, phosphorus, potassium, calcium, and magnesium were determined. For fruit quality, the variables of pH, Brix grade, and acidity were measured. The results indicated that the Sabrina cultivar had higher growth and yield (+15%). All fertilizer doses promoted yield and firmness, especially the 50% dose. All microorganisms promoted growth, yield (+60%), and fruit quality, demonstrating their importance in improving fruit production in this crop in Peru. Full article
(This article belongs to the Section Sustainable Bioresource and Bioprocess Engineering)
Show Figures

Figure 1

20 pages, 6338 KB  
Article
Smart Farming Experiment: IoT-Enhanced Greenhouse Design for Rice Cultivation with Foliar and Soil Fertilization
by I Made Joni, Dwindra Wilham Maulana, Ferry Faizal, Oviyanti Mulyani, Camellia Panatarani, Ni Nyoman Rupiasih, Pramujo Widiatmoko, Khairunnisa Mohd Paad, Sparisoma Viridi, Aswaldi Anwar, Mimien Hariyanti and Ni Luh Watiniasih
AgriEngineering 2025, 7(11), 380; https://doi.org/10.3390/agriengineering7110380 - 10 Nov 2025
Viewed by 1338
Abstract
This study introduces an IoT-enabled smart greenhouse system tailored for rice cultivation and designed as a controlled experimental platform to evaluate fertilizer application methods. Traditional greenhouse farming often struggles with unpredictable weather, pest infestations, and inefficient resource use. To overcome these challenges, the [...] Read more.
This study introduces an IoT-enabled smart greenhouse system tailored for rice cultivation and designed as a controlled experimental platform to evaluate fertilizer application methods. Traditional greenhouse farming often struggles with unpredictable weather, pest infestations, and inefficient resource use. To overcome these challenges, the proposed system optimizes environmental conditions and enables precise monitoring and control through the Thingsboard IoT platform, which tracks temperature, humidity, and sunlight intensity in real time. The cultivation process involved Inceptisol soil preparation, slurrying, fertilization, seeding, transplantation, and continuous monitoring. The novelty lies in its dual-purpose design, enabling both cultivation and structured agronomic experimentation under identical environmental conditions. The system enables both rice cultivation and comparative testing of nano-silica fertilizer applied via root (soil) and foliar (leaf) methods. Automated temperature control (maintaining 20–36.5 °C) and humidity regulation (10–85% RH) with a mist blower response time under 5 s ensured consistent conditions. Sensor accuracy was validated with deviations of 0.4% (±0.11 °C) and 0.77% (±0.5% RH). Compared to conventional setups, this system achieved superior environmental stability and control precision, improving experimental reproducibility. Its integration potential with machine learning models opens new possibilities for forecasting plant responses based on historical data. Overall, the study demonstrates how advanced technology can enhance agricultural precision, sustainability, and research reliability. Full article
(This article belongs to the Section Sensors Technology and Precision Agriculture)
Show Figures

Figure 1

21 pages, 7411 KB  
Article
Remotely Piloted Aircraft Spraying in Coffee Cultivation: Effects of Two Spraying Systems on Drop Deposition
by Aldir Carpes Marques Filho, Lucas Santos Santana, Gabriel Araújo e Silva Ferraz, Rafael de Oliveria Faria, Adisa Jamiu Saka, Josiane Maria da Silva, Mozart Santos Santana, Henrique Canestri Rafael, Anderson Barbosa Evaristo, Sérgio Macedo Silva and Felipe Oliveira e Silva
AgriEngineering 2025, 7(11), 379; https://doi.org/10.3390/agriengineering7110379 - 8 Nov 2025
Viewed by 783
Abstract
The use of Remotely Piloted Aircraft (RPA) for spraying coffee crops has expanded due to their practicality and cost reduction. This study aimed to evaluate spray rate effects on coffee crops using two RPA (T10 and T20). The study was conducted on a [...] Read more.
The use of Remotely Piloted Aircraft (RPA) for spraying coffee crops has expanded due to their practicality and cost reduction. This study aimed to evaluate spray rate effects on coffee crops using two RPA (T10 and T20). The study was conducted on a commercial farm with 10-year-old Coffea arabica Catucaí Amarelo. Two aircraft were used, T1 (hydraulic) and T2 (rotary nozzles). The application rates were established at 25 and 50 L ha−1. The application quality was obtained by attaching Water-Sensitive Papers (WSPs) to the upper, middle, and lower parts of coffee trees, inside and outside the plants, in addition to the inter-row areas. The statistical Nested Crossed Design was applied to analyze the dataset for the experimental field with three distinct factors (RPA, application rate, and WSP position) and four replications. WSP position was the most determinant factor across all design effects, followed by RPA. The external layers of leaves received more droplets than internal parts of coffee trees. The WSP position information indicated that no droplets reached the middle interior parts of the plants or underneath them. The inter-row positions (soil) received significantly more drops than the coffee plants, regardless of application rate or RPA. The potential for drift to the soil was high in both applications. The Potential Drift Risks were more significant for RPA T2. Future studies may deepen understanding of the relationship between coverage and specific application models for coffee farming, as traditional application methods require improvements. Full article
Show Figures

Figure 1

47 pages, 55858 KB  
Article
A Soft Robotic Gripper for Crop Harvesting: Prototyping, Imaging, and Model-Based Control
by Yalun Jiang and Javad Mohammadpour Velni
AgriEngineering 2025, 7(11), 378; https://doi.org/10.3390/agriengineering7110378 - 7 Nov 2025
Viewed by 1488
Abstract
The global agricultural sector faces escalating labor shortages and post-harvest losses, particularly in delicate crop handling. This study introduces an integrated soft robotic harvesting system addressing these challenges through four key innovations. First, a low-cost, high-yield fabrication method for silicone-based soft grippers is [...] Read more.
The global agricultural sector faces escalating labor shortages and post-harvest losses, particularly in delicate crop handling. This study introduces an integrated soft robotic harvesting system addressing these challenges through four key innovations. First, a low-cost, high-yield fabrication method for silicone-based soft grippers is proposed, reducing production costs by 60% via compressive-sealing molds. Second, a decentralized IoT architecture with edge computing achieves real-time performance (42 fps to 73 fps) on affordable hardware (around $180 per node). Third, a lightweight vision pipeline combines handcrafted geometric features and contrast analysis for crop maturity assessment and gripper tracking under occlusion. Fourth, a Neo-Hookean-based statics model incorporating circumferential stress and variable cross-sections reduces tip position errors to 5.138 mm. Experimental validation demonstrates 100% gripper fabrication yield and hybrid feedforward–feedback control efficacy. These advancements bridge the gap between laboratory prototypes and field-deployable solutions, offering scalable automation for perishable crop harvesting. Full article
Show Figures

Figure 1

23 pages, 4535 KB  
Article
A Computer Vision and AI-Based System for Real-Time Sizing and Grading of Thai Export Fruits
by Irin Wanthong, Theeraphat Sri-on, Somboonsup Rodporn, Siripong Pawako, Sorada Khaengkarn and Jiraphon Srisertpol
AgriEngineering 2025, 7(11), 377; https://doi.org/10.3390/agriengineering7110377 - 7 Nov 2025
Viewed by 1113
Abstract
Thailand’s mango export industry faces significant challenges in meeting stringent international quality standards, particularly the costly phytosanitary X-ray irradiation process. Current fixed-dose irradiation methods result in substantial energy waste due to variations in fruit size. This research presents a low-cost, real-time system that [...] Read more.
Thailand’s mango export industry faces significant challenges in meeting stringent international quality standards, particularly the costly phytosanitary X-ray irradiation process. Current fixed-dose irradiation methods result in substantial energy waste due to variations in fruit size. This research presents a low-cost, real-time system that integrates computer vision and artificial intelligence (AI) to optimize this process. By capturing a single top-view 2D image, the system accurately estimates the three-dimensional characteristics (width, height, and depth) of ‘Nam Dok Mai Si Thong’ mangoes. This dimensional data is crucial for dynamically adjusting the radiation dose for each fruit, leading to significant reductions in energy consumption and operational costs. Our novel approach utilizes a Linear Regression combined with Co-Kriging (LR + CoK) model to precisely estimate fruit depth from 2D data, a key limitation in previous studies. The system demonstrated high efficacy, achieving a dimensional estimation error (RMSE) of less than 0.46 cm and a size grading accuracy of up to 93.33 percent. This technology not only enhances sorting and grading efficiency but also offers a practical solution to lower the economic and energy burden of phytosanitary treatments, directly improving the sustainability of fruit export operations. Full article
Show Figures

Figure 1

18 pages, 2475 KB  
Article
A Machine Learning Framework for Classifying Thermal Stress in Bean Plants Using Hyperspectral Data
by Lucas Prado Osco, Érika Akemi Saito Moriya, Bruna Coelho de Lima, Ana Paula Marques Ramos, José Marcato Júnior, Wesley Nunes Gonçalves, Lúcio André de Castro Jorge, Veraldo Liesenberg, Jonathan Li, Ademir Sérgio Ferreira de Araújo, Nilton Nobuhiro Imai and Fábio Fernando de Araújo
AgriEngineering 2025, 7(11), 376; https://doi.org/10.3390/agriengineering7110376 - 7 Nov 2025
Viewed by 950
Abstract
Rising global temperatures pose a significant threat to agricultural productivity, making the early detection of plant stress crucial for minimizing crop losses. While hyperspectral remote sensing is a powerful tool for monitoring plant health, the precise spectral regions and most effective machine learning [...] Read more.
Rising global temperatures pose a significant threat to agricultural productivity, making the early detection of plant stress crucial for minimizing crop losses. While hyperspectral remote sensing is a powerful tool for monitoring plant health, the precise spectral regions and most effective machine learning models for detecting thermal stress remain an open research question. This study presents a robust framework that utilizes eight state-of-the-art machine learning algorithms to classify the reflectance response of thermal-induced stress in two cultivars of bean plants. Our controlled experiment measured hyperspectral data across two growth stages and three stress conditions (pre-stress, during stress, and post-stress) using a spectroradiometer. The results demonstrate the high performance of several algorithms, with the Artificial Neural Network (ANN) achieving an impressive 99.4% overall accuracy. A key contribution of this work is the identification of the most contributory spectral ranges for thermal stress discrimination: the green region (530–570 nm) and the red-edge region (700–710 nm). This framework is a feasible and effective tool for modelling the hyperspectral response of thermal-stressed bean plants and provides critical guidance for future research on stress-specific spectral indices. Full article
(This article belongs to the Special Issue Remote Sensing for Enhanced Agricultural Crop Management)
Show Figures

Figure 1

18 pages, 14117 KB  
Article
Benchmarking YOLO Models for Crop Growth and Weed Detection in Cotton Fields
by Hassan Raza, Muhammad Abu Bakr, Sultan Daud Khan, Hira Batool, Habib Ullah and Mohib Ullah
AgriEngineering 2025, 7(11), 375; https://doi.org/10.3390/agriengineering7110375 - 5 Nov 2025
Cited by 2 | Viewed by 1347
Abstract
Reliable differentiation of crops and weeds is essential for precision agriculture, where real-time detection can minimize chemical inputs and support site-specific interventions. This study presents the large-scale and systematic benchmark of 19 YOLO-family variants, spanning YOLOv3 through YOLOv11, for cotton–weed detection using the [...] Read more.
Reliable differentiation of crops and weeds is essential for precision agriculture, where real-time detection can minimize chemical inputs and support site-specific interventions. This study presents the large-scale and systematic benchmark of 19 YOLO-family variants, spanning YOLOv3 through YOLOv11, for cotton–weed detection using the Cotton–8 dataset. The dataset comprises 4440 annotated field images with five categories: broadleaf weeds, grass weeds, and three growth stages of cotton. All models were trained under a standardized protocol with COCO-pretrained weights, fixed seeds, and Ultralytics implementations to ensure reproducibility and fairness. Inference was conducted with a confidence threshold of 0.25 and a non-maximum suppression (NMS) IoU threshold of 0.45, with test-time augmentation (TTA) disabled. Evaluation employed precision, recall, mAP@0.5, and mAP@0.5:0.95, along with inference latency and parameter counts to capture accuracy–efficiency trade-offs. Results show that larger models, such as YOLO11x, achieved the best detection accuracy (mAP@0.5 = 81.5%), whereas lightweight models like YOLOv8n and YOLOv9t offered the fastest inference ( 27 msper image) but with reduced accuracy. Across classes, cotton growth stages were detected reliably, but broadleaf and grass weeds remained challenging, especially under stricter localization thresholds. These findings highlight that the key bottleneck lies in small-object detection and precise localization rather than architectural design. By providing the first direct comparison across successive YOLO generations for weed detection in cotton, this work offers a practical reference for researchers and practitioners selecting models for real-world, resource-constrained cotton–weed management. Full article
Show Figures

Figure 1

14 pages, 2119 KB  
Article
Japanese Rice Variety Identification by Fluorescence Fingerprinting, Near-Infrared Spectroscopy, and Machine Learning
by Rikuto Akiyama, Yvan Llave and Takashi Matsumoto
AgriEngineering 2025, 7(11), 374; https://doi.org/10.3390/agriengineering7110374 - 5 Nov 2025
Viewed by 730
Abstract
This study developed identification models for five domestic rice varieties—Akitakomachi (Akita 31), Hitomebore (Tohoku 143), Hinohikari (Nankai 102), Koshihikari (Etsunan 17) and Nanatsuboshi (Soriku 163)—using fluorescence spectroscopy, near-infrared (NIR) spectroscopy, and machine learning. Two-dimensional fluorescence images were generated from excitation emission matrix (EEM) [...] Read more.
This study developed identification models for five domestic rice varieties—Akitakomachi (Akita 31), Hitomebore (Tohoku 143), Hinohikari (Nankai 102), Koshihikari (Etsunan 17) and Nanatsuboshi (Soriku 163)—using fluorescence spectroscopy, near-infrared (NIR) spectroscopy, and machine learning. Two-dimensional fluorescence images were generated from excitation emission matrix (EEM) spectra in the 250–550 nm and 900–1700 nm ranges. Four machine learning hybrid models combining a convolutional neural network (CNN) with k-nearest neighbor algorithm (KNN), random forest (RF), logistic regression (LR), and support vector machine (SVM), were constructed using Python (ver. 3.13.2) by integrating feature extraction from CNN with traditional algorithms. The performances of KNN, RF, LR, and SVM were compared with NIR spectra. The NIR+KNN model achieved 0.9367 accuracy, while the fluorescence fingerprint+CNN model reached 0.9717. The CNN+KNN model obtained the highest mean accuracy (0.9817). All hybrid models outperformed individual algorithms in discrimination accuracy. Fluorescence images revealed at 280 nm excitation/340 nm emission linked to tryptophan, and weaker peaks at 340 nm excitation/440 nm emission, likely due to advanced glycation end products. Hence, combining fluorescent fingerprinting with deep learning enables accurate, reproducible rice variety identification and could prove useful for assessing food authenticity in other agricultural products. Full article
Show Figures

Figure 1

16 pages, 10443 KB  
Article
A Machine Learning-Based Model for Classifying the Shape of Tomato
by Trang-Thi Ho, Rosdyana Mangir Irawan Kusuma, Van Lam Ho and Hsiang Yin Wen
AgriEngineering 2025, 7(11), 373; https://doi.org/10.3390/agriengineering7110373 - 5 Nov 2025
Viewed by 962
Abstract
Most fruit classification studies rely on color-based features, but shape-based analysis provides a promising alternative for distinguishing subtle variations within the same variety. Tomato shape classification is challenging due to irregular contours, variable imaging conditions, and difficulty in extracting consistent geometric features. In [...] Read more.
Most fruit classification studies rely on color-based features, but shape-based analysis provides a promising alternative for distinguishing subtle variations within the same variety. Tomato shape classification is challenging due to irregular contours, variable imaging conditions, and difficulty in extracting consistent geometric features. In this study, we propose an efficient and structured workflow to address these challenges through contour-based analysis. The process begins with the application of a Mask Region-based Convolutional Neural Network (Mask R-CNN) model to accurately isolate tomatoes from the background. Subsequently, the segmented tomatoes are extracted and encoded using Elliptic Fourier Descriptors (EFDs) to capture detailed shape characteristics. These features are used to train a range of machine learning models, including Support Vector Machine (SVM), Random Forest, One-Dimensional Convolutional Neural Network (1D-CNN), and Bidirectional Encoder Representations from Transformers (BERT). Experimental results observe that the Random Forest model achieved the highest accuracy of 79.4%. This approach offers a robust, interpretable, and quantitative framework for tomato shape classification, reducing manual labor and supporting practical agricultural applications. Full article
(This article belongs to the Topic Digital Agriculture, Smart Farming and Crop Monitoring)
Show Figures

Figure 1

17 pages, 1288 KB  
Article
Effects of Staggered Application of Chemical Defoliants on Cotton Fiber Quality
by Aashish Karki, Michael W. Marshall, Gilbert Miller, Van Patiluna, Jun Luo, Edward Barnes and Joe Mari Maja
AgriEngineering 2025, 7(11), 372; https://doi.org/10.3390/agriengineering7110372 - 4 Nov 2025
Viewed by 690
Abstract
Chemical defoliation is an important management practice in cotton to facilitate mechanical harvesting and leaf removal and maintain lint quality. Recent advances in precision agriculture have enabled the development of autonomous robotic platforms with a targeted side-spraying system that can achieve good canopy [...] Read more.
Chemical defoliation is an important management practice in cotton to facilitate mechanical harvesting and leaf removal and maintain lint quality. Recent advances in precision agriculture have enabled the development of autonomous robotic platforms with a targeted side-spraying system that can achieve good canopy penetration while preventing soil compaction and crop mechanical damage. A side-wise spraying system allows for application of defoliant at different canopy heights. However, information on the effects of staggered defoliation on cotton fiber quality is limited. Thus, field research was conducted to evaluate the effects of various staggered application timing intervals (15, 10, 8, 5, and 3 days) on fiber quality and compare them with standard over-the-top broadcast applications. Staggered defoliation affected fiber length, with significant differences observed for upper half mean length, fiber length based on weight, and upper quartile length. Fiber maturity was also influenced by staggered defoliation timing, with a 15-day interval resulting in the lowest micronaire and higher immature fiber content. The effects of staggered defoliation on other parameters, such as strength, uniformity, and trash characteristics, varied across locations. The findings highlight the potential of robotic systems for chemical spraying and emphasize the need for further research on more precise and targeted application of defoliants to improve fiber quality. Full article
Show Figures

Figure 1

29 pages, 2732 KB  
Article
Innovative Use of Ultra-Low-Frequency Dynamic Electronic Impulses for Sustainable Performance of Drippers Applying Produced Water
by Norlan Leonel Ramos Cruz, Luara Patrícia Lopes Morais, Daniel Valadão Silva, José Francismar de Medeiros, Frederico Ribeiro do Carmo, Antônio Gustavo de Luna Souto, Luiz Fernando de Sousa Antunes, Eulene Francisco da Silva, Simone Cristina Freitas de Carvalho, Palloma Vitória Carlos de Oliveira, Stefeson Bezerra de Melo, Gustavo Lopes Muniz, Layla Bruna Lopes Reges and Rafael Oliveira Batista
AgriEngineering 2025, 7(11), 371; https://doi.org/10.3390/agriengineering7110371 - 3 Nov 2025
Cited by 1 | Viewed by 868
Abstract
Clogging is a major constraint to the agricultural reuse of produced water; however, ultra-low-frequency dynamic electronic pulses (EPs) can help control biofouling in drip emitters. This study aimed to evaluate the reduction in clogging in non-self-compensating emitters applying onshore oil-and-gas-produced water treated with [...] Read more.
Clogging is a major constraint to the agricultural reuse of produced water; however, ultra-low-frequency dynamic electronic pulses (EPs) can help control biofouling in drip emitters. This study aimed to evaluate the reduction in clogging in non-self-compensating emitters applying onshore oil-and-gas-produced water treated with EP. Three experimental benches were assembled using drip irrigation units supplied with different water sources: water supply (WS), produced water with EP (OPW + EP), and produced water without treatment (OPW). Hydraulic performance was monitored every 40 h for 400 h using average flow rate variation (AFVR), flow variation coefficient (FVC), and distribution uniformity (UD) indices. Data were analyzed using RT-1 analysis with Bonferroni post hoc tests. Results showed that the interaction between water sources and evaluation times significantly (p ≤ 0.01) affected the hydraulic indices. After 400 h, the indices ranked as UD and FVC: WS > OPW + EP > OPW, and AFVR: OPW + EP = WS > OPW. Although OPW presented a low risk of clogging, the application of EP mitigated the obstruction and maintained higher uniformity by reducing clogging. These findings demonstrate that ultra-low-frequency electronic pulses are an innovative anti-clogging technology and provide insights for the sustainable application of produced water. Full article
(This article belongs to the Section Agricultural Irrigation Systems)
Show Figures

Graphical abstract

20 pages, 12213 KB  
Article
Development of a Portable LED-Based Photometer for Quality Assessment of Red Palm Oil in SMEs
by Kamonpan Wongyai, Suttirak Kaewpawong, Karaket Wattanasit, Dhammanoon Srinoum, Mudtorlep Nisoa, Parawee Rattanakit, Arlee Tamman and Dheerawan Boonyawan
AgriEngineering 2025, 7(11), 370; https://doi.org/10.3390/agriengineering7110370 - 3 Nov 2025
Viewed by 844
Abstract
This study presents the development of a portable DOBI meter prototype designed for the rapid, low-cost evaluation of crude red palm oil (RPO) quality. The device employs two narrow-spectrum LEDs (UV at 269 nm and visible at 446 nm) as light sources, paired [...] Read more.
This study presents the development of a portable DOBI meter prototype designed for the rapid, low-cost evaluation of crude red palm oil (RPO) quality. The device employs two narrow-spectrum LEDs (UV at 269 nm and visible at 446 nm) as light sources, paired with a broadband photodiode (PD) detector to measure light absorption in a quartz cuvette containing 95% hexane-diluted oil samples. Dedicated LED driver circuits, a PD receiver module, and microcontroller-based data acquisition and display systems were integrated into a compact enclosure. Calibration procedures involved the measurement of LED emission spectra and PD responses, followed by standard curve generation using known RPO concentrations. The results from the DOBI meter were validated against a commercial spectrophotometer (Merck Prove 600), demonstrating high accuracy with less than 5% deviation. Further analysis of RPO extracted from microwave-treated mesocarps showed consistent DOBI values and carotenoid concentrations across both instruments. The developed device offers a reliable, accessible alternative for assessing palm oil quality, particularly in field or small-scale industrial settings. Full article
(This article belongs to the Section Sustainable Bioresource and Bioprocess Engineering)
Show Figures

Figure 1

29 pages, 8876 KB  
Article
Adaptive CNN Ensemble for Apple Detection: Enabling Sustainable Monitoring Orchard
by Alexey Kutyrev, Nikita Andriyanov, Dmitry Khort, Igor Smirnov and Valeria Zubina
AgriEngineering 2025, 7(11), 369; https://doi.org/10.3390/agriengineering7110369 - 3 Nov 2025
Viewed by 920
Abstract
Accurate detection of apples in orchards under variable weather and illumination remains a key challenge for precision horticulture. This study presents a flexible framework for automated ensemble selection and optimization of convolutional neural network (CNN) inference. The system integrates eleven ensemble methods, dynamically [...] Read more.
Accurate detection of apples in orchards under variable weather and illumination remains a key challenge for precision horticulture. This study presents a flexible framework for automated ensemble selection and optimization of convolutional neural network (CNN) inference. The system integrates eleven ensemble methods, dynamically configured via Pareto-based multi-objective optimization balancing accuracy (mAP, F1-Score) and performance (FPS). A key innovation is its pre-deployment benchmarking whereby models are evaluated on a representative field sample to recommend a single optimal model or lightweight ensemble for real-time use. Experimental results show ensemble models consistently outperform individual detectors, achieving a 7–12% improvement in accuracy in complex scenes with occlusions and motion blur, underscoring the approach’s value for sustainable orchard management. Full article
Show Figures

Figure 1

22 pages, 4159 KB  
Article
Combining Artificial Intelligence and Remote Sensing to Enhance the Estimation of Peanut Pod Maturity
by Thiago Caio Moura Oliveira, Jarlyson Brunno Costa Souza, Samira Luns Hatum de Almeida, Armando Lopes de Brito Filho, Rafael Henrique de Souza Silva, Franciele Morlin Carneiro and Rouverson Pereira da Silva
AgriEngineering 2025, 7(11), 368; https://doi.org/10.3390/agriengineering7110368 - 3 Nov 2025
Viewed by 781
Abstract
The mechanized harvesting of peanut crops results in both visible and invisible losses. Therefore, monitoring and accurately determining pod maturation are essential to minimizing such losses. The objectives of this study were to (i) identify the most relevant variables for estimating peanut pod [...] Read more.
The mechanized harvesting of peanut crops results in both visible and invisible losses. Therefore, monitoring and accurately determining pod maturation are essential to minimizing such losses. The objectives of this study were to (i) identify the most relevant variables for estimating peanut pod maturation and (ii) estimate two maturation indices (brown and black classes; orange, brown, and black classes) using Remote Sensing (RS) and Artificial Neural Networks (ANN), while assessing the generalization potential of the models across different areas. The experiment was carried out in two commercial peanut fields in the state of São Paulo, Brazil, during the 2021/2022 and 2022/2023 growing seasons, using the IAC 503 cultivar. Data collection began one month before the expected harvest date, with weekly intervals. Spectral variables and vegetation indices were obtained from orbital remote sensing (PlanetScope), while climatic data were retrieved from NASA POWER. For analysis, two ANN architectures were employed: Multilayer Perceptron (MLP) and Radial Basis Function (RBF). The dataset from the Cândido Rodrigues site was split into 80% for training and 20% for testing. The model was then evaluated and generalized using data from the Guariba site. Variable selection involved filtering via Principal Component Analysis (PCA) followed by the Stepwise method. Both models demonstrated high accuracy (R2 ≥ 0.90; MAE between 0.06 and 0.07). Generalization tests yielded promising results (R2 between 0.59 and 0.64; MAE between 0.13 and 0.17), confirming the robustness of the approach under different conditions. Full article
Show Figures

Figure 1

17 pages, 3696 KB  
Article
Using Machine Learning and RGB Images to Assess Nitrogen and Potassium Status in Sorghum (Sorghum bicolor L.) Under Field Conditions
by Guilherme Augusto Martins, Murilo Mesquita Baesso, Fernanda de Fátima da Silva Devechio, Adriano Rogério Bruno Tech, Jamile Raquel Regazzo, Carlos Eduardo Nunes Ricci and Murilo de Lima Leão
AgriEngineering 2025, 7(11), 367; https://doi.org/10.3390/agriengineering7110367 - 3 Nov 2025
Viewed by 659
Abstract
Sorghum (Sorghum bicolor L.) is a resilient crop with high relevance in tropical and semi-arid regions, where nutritional deficiencies, particularly of nitrogen (N) and potassium (K), limit yield. This study evaluated the potential of RGB imagery combined with machine learning to detect [...] Read more.
Sorghum (Sorghum bicolor L.) is a resilient crop with high relevance in tropical and semi-arid regions, where nutritional deficiencies, particularly of nitrogen (N) and potassium (K), limit yield. This study evaluated the potential of RGB imagery combined with machine learning to detect N and K deficiencies in sorghum at different phenological stages. The traditional models showed significant limitations in distinguishing nutritional status, especially at the early V4 stage, where accuracies remained below 40%. At the flowering stage, their performance improved for nitrogen detection, reaching up to 58% accuracy, but remained insufficient for potassium (below 30%). In stark contrast, the CNN demonstrated substantially superior performance, effectively identifying even subtle visual symptoms. For nitrogen deficiency, the CNN achieved high accuracies of 76% at the V4 stage and 87% at flowering. While potassium classification proved more challenging overall, the CNN still outperformed traditional models, reaching 55% accuracy at flowering. These results indicate that deep learning is a powerful and viable low-cost tool for the early and accurate diagnosis of nutrient deficiencies in sorghum, overcoming the limitations of conventional machine learning approaches. Full article
Show Figures

Figure 1

Previous Issue
Next Issue
Back to TopTop