Improving the Estimation of Rice Crop Damage from Flooding Events Using Open-Source Satellite Data and UAV Image Data
Abstract
1. Introduction
2. Materials and Methods
2.1. Study Sites
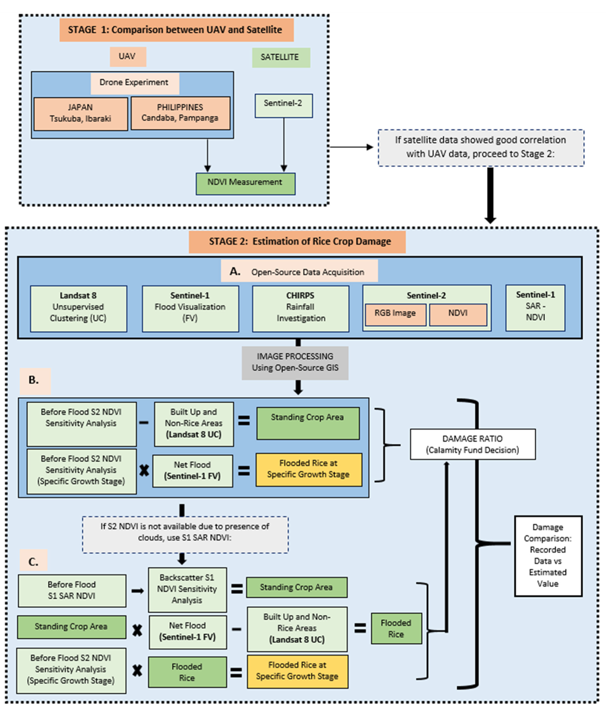
2.2. Study Framework
2.3. Materials
2.4. Methods
2.4.1. STAGE 1: Comparison between UAV and Satellite
2.4.2. STAGE 2A: Open-Source Satellite Data Acquisition for the Estimation of Rice Crop Damage
2.4.3. STAGE 2B-2C: Image Processing for the Estimation of Rice Crop Damage
3. Results
3.1. STAGE 1: Comparison between UAV and Satellite
3.2. STAGE 2: Estimation of Rice Crop Damage
4. Discussion
4.1. STAGE 1: Comparison between UAV and Satellite
4.2. STAGE 2: Estimation of Rice Crop Damage
- Newly broadcasted: ≤0.2 (clear skies), ≤0.1 (thin clouds);
- Newly planted: ≤0.2 (thin clouds);
- Vegetative: 0.2 to 0.4 (thin clouds);
- Reproductive: ≤0.3 (thin clouds), 0.4 to 0.5 (thin clouds), 0.4 to 1.0 (thin clouds).
- Variations in the analysis dates due to the specific revisit time of S1 and S2 data, which may not always align with the exact dates of the flooding events.
- The accuracy of the recorded damage data may be questioned due to the generalized cropping calendar used and the lack of specification regarding rice varieties, as harvest dates can vary.
- Due to the 6-day revisit time of SAR data, this study lacks the capability to precisely determine the duration of inundation days. Consequently, it becomes challenging to differentiate between total damage, defined by the MAO as rice crops submerged for two days or longer, and partial damage, which refers to rice submerged for less than two days.
5. Conclusions
Author Contributions
Funding
Data Availability Statement
Acknowledgments
Conflicts of Interest
References
- Statista. Agriculture in the Philippines—Statistics and Facts. 2022. [Online]. Available online: https://www.statista.com/topics/5744/agriculture-industry-in-the-philippines/#topicOverview (accessed on 31 May 2023).
- PAGASA. Available online: https://www.pagasa.dost.gov.ph/climate/tropical-cyclone-information (accessed on 23 May 2023).
- Yuen, K.W.; Switzer, A.D.; Teng, P.P.S.; Lee, J.S.H. Assessing the impacts of tropical cyclones on rice production in Bangladesh, Myanmar, Philippines, and Vietnam. Nat. Hazards Earth Syst. Sci. 2022, 1–28. [Google Scholar] [CrossRef]
- Act No. 10121. 2010. Available online: https://www.officialgazette.gov.ph/2010/05/27/republic-act-no-10121/ (accessed on 31 May 2023).
- Unite, B. When and why a state of calamity is declared. Manila Bulletin, 18 November 2020. [Google Scholar]
- Rotairo, L.; Durante, A.C.; Lapitan, P.; Rao, L.N. Use of Remote Sensing to Estimate Paddy Area and Production; Asian Development Bank: Manila, Philippines, 2019. [Google Scholar] [CrossRef]
- Silleos, N.; Dalezios, N.; Trikatsoula, A.; Petsanis, G. Assessment Crop Damages Using Space Remote Sensing and Geographic Information System (GIS). IFAC Control Appl. Ergon. Agric. 1998, 31, 75–79. [Google Scholar]
- Dimyati, M.; Supriatna, S.; Nagasawa, R.; Pamungkas, F.D.; Pramayuda, R. A Comparison of Several UAV-Based Multispectral Imageries in Monitoring A Comparison of Several UAV-Based Multispectral Imageries in Monitoring Rice Paddy (A Case Study in Paddy Fields in Tottori Prefecture, Japan). ISPRS Int. J. Geo-Inf. 2023, 12, 36. [Google Scholar] [CrossRef]
- Radoglou-Grammatikis, P.; Sarigiannidis, P.; Lagkas, T.; Moscholios, I. A compilation of UAV applications for precision agriculture. Comput. Networks 2020, 172, 107148. [Google Scholar] [CrossRef]
- Letsoin, S.M.A.; Purwestri, R.C.; Perdana, M.C.; Hnizdil, P.; Herak, D. Monitoring of Paddy and Maize Fields Using Sentinel-1 SAR Data and NGB Images: A Case Study in Papua, Indonesia. Processes 2023, 11, 647. [Google Scholar] [CrossRef]
- Hoang-Phi, P.; Lam-Dao, N.; Nguyen-Van, V.; Nguyen-Kim, T.; Le Toan, T.; Pham-Duy, T. Rice Growth Stage Monitoring and Yield Estimation in the Vietnamese Mekong Delta Using Mulit-Temporal Sentinel-1 Data; Springer: Cham, Switzerland, 2022. [Google Scholar] [CrossRef]
- Hirooka, Y.; Homma, K.; Maki, M.; Sekiguchi, K. Applicability of synthetic aperture radar (SAR) to evaluate leaf area index (LAI) and its growth rate of rice in farmers’ fields in LAO PDR. Field Crop. Res. 2015, 176, 119–122. [Google Scholar] [CrossRef]
- Nhangumbe, M.; Nascetti, A.; Ban, Y. Multi-Temporal Sentinel-1 SAR and Sentinel-2 MSI Data for Flood Mapping and Damage Assessment in Mozambique. ISPRS Int. J. Geo-Inf. 2023, 12, 53. [Google Scholar] [CrossRef]
- Huang, M.; Jin, S. Rapid flood mapping and evaluation with a supervised classifier and change detection in Shouguang using Sentinel-1 SAR and Sentinel-2 optical data. Remote Sens. 2020, 12, 2073. [Google Scholar] [CrossRef]
- Tavus, B.; Kocaman, S.; Gokceoglu, C. Flood damage assessment with Sentinel-1 and Sentinel-2 data after Sardoba dam break with GLCM features and Random Forest method. Sci. Total Environ. 2022, 816, 151585. [Google Scholar] [CrossRef]
- Brinkhoff, J. Early-Season Industry-Wide Rice Maps Using Sentinel-2 Time Series. In International Geoscience and Remote Sensing Symposium (IGARSS); Institute of Electrical and Electronics Engineers Inc.: Piscataway, NJ, USA, 2022; pp. 5854–5857. [Google Scholar] [CrossRef]
- Rahman, M.S.; Di, L. A Systematic Review on Case Studies of Remote-Sensing-Based Flood Crop Loss Assessment. Agriculture 2020, 10, 13. [Google Scholar] [CrossRef]
- Miao, S.; Zhao, Y.; Huang, J.; Li, X.; Wu, R.; Su, W.; Zeng, Y.; Guan, H.; Abd Elbasit, M.A.M.; Zhang, J. A Comprehensive Evaluation of Flooding’s Effect on Crops Using Satellite Time Series Data. Remote Sens. 2023, 15, 1305. [Google Scholar] [CrossRef]
- Brusola, K.S.G.; Castro, M.L.Y.; Suarez, J.M.; David, D.R.N.; Ramacula, C.J.E.; Capdos, M.A.; Viado, L.N.T.; Dorado, M.A.; Ballaran, V.G., Jr. Flood Mapping and Assessment During Typhoon Ulysses (Vamco) in Cagayan, Philippines Using Synthetic Aperture Radar Images. In Water Resources Management and Sustainability. Solutions for Arid Regions; Springer: Cham, Switzerland, 2023; pp. 69–82. [Google Scholar] [CrossRef]
- Li, M.; Shamshiri, R.R.; Weltzien, C.; Schirrmann, M. Crop Monitoring Using Sentinel-2 and UAV Multispectral Imagery: A Comparison Case Study in Northeastern Germany. Remote Sens. 2022, 14, 442. [Google Scholar] [CrossRef]
- Bollas, N.; Kokinou, E.; Polychronos, V. Comparison of Sentinel-2 and UAV Multispectral Data for Use in Precision Agriculture: An Application from Northern Greece. Drones 2021, 5, 35. [Google Scholar] [CrossRef]
- Mangewa, L.J.; Ndakidemi, P.A.; Alward, R.D.; Kija, H.K.; Bukombe, J.K.; Nasolwa, E.R.; Munishi, L.K. Comparative Assessment of UAV and Sentinel-2 NDVI and GNDVI for Preliminary Diagnosis of Habitat Conditions in Burunge Wildlife Management Area, Tanzania. Earth 2022, 3, 769–787. [Google Scholar] [CrossRef]
- Hendrawan, V.S.A.; Komori, D. Developing flood vulnerability curve for rice crop using remote sensing and hydrodynamic modeling. Int. J. Disaster Risk Reduct. 2021, 54, 102058. [Google Scholar] [CrossRef]
- Hisham, N.H.B.; Hashim, N.; Saraf, N.M.; Talib, N. Monitoring of Rice Growth Phases Using Multi-Temporal Sentinel-2 Satellite Image. IOP Conf. Ser. Earth Environ. Sci. 2022, 1051, 012021. [Google Scholar] [CrossRef]
- CL-SEAMS. Available online: https://www.facebook.com/sarai.seams (accessed on 17 May 2023).
- Project SARAI. Available online: https://sarai.ph/ (accessed on 11 May 2023).
- Espaldon, M.V.; Dorado, M.; Salazar, A.; Eslava, D.; Lansigan, F.; Luyun, R., Jr.; Khan, C.; Aguilar, E.; Altoveros, N.; Bato, V.; et al. Project Sarai Technologies for Climate-Smart Agriculture in the Philippines. FFTC e-J. 2019. Available online: https://ap.fftc.org.tw/article/1639 (accessed on 20 October 2023).
- Google Earth Engine. Available online: https://earthengine.google.com/ (accessed on 11 May 2023).
- Bilotta, G.; Genovese, E.; Citroni, R.; Cotroneo, F.; Meduri, G.M.; Barrile, V. Integration of an Innovative Atmospheric Forecasting Simulator and Remote Sensing Data into a Geographical Information System in the Frame of Agriculture 4.0 Concept. Agriengineering 2023, 5, 1280–1301. [Google Scholar] [CrossRef]
- PAO. A public document acquired from the Provincial Agriculture Office during data gathering. In Pampanga Provincial Profile; Provincial Agriculture Office: Malolos, Philippines, 2015. [Google Scholar]
- Nagumo, N.; Sawano, H. Land Classification and Flood Characteristics of the Pampanga River Basin, Central Luzon, Philippines. J. Geogr. 2016, 125, 699–716. [Google Scholar] [CrossRef][Green Version]
- Municipal Profile of Candaba Pampanga. Available online: https://candabapampanga.gov.ph/municipal-profile/ (accessed on 21 February 2024).
- USGS. What Is Remote Sensing and What Is It Used for? Available online: https://www.usgs.gov/faqs/what-remote-sensing-and-what-it-used#:~:text=Remotesensingistheprocess,sense%22thingsabouttheEarth. (accessed on 5 May 2023).
- DJI P4 Multispectral. Available online: https://www.dji.com/jp/p4-multispectral (accessed on 6 May 2023).
- ESA. SENTINEL-2 User Handbook; 2015. European Space Agency Document. Available online: https://sentinels.copernicus.eu/web/sentinel/user-guides/document-library/-/asset_publisher/xlslt4309D5h/content/sentinel-2-user-handbook (accessed on 8 May 2023).
- ESA. Sentinel-2 Overview. Available online: https://www.esa.int/Applications/Observing_the_Earth/Copernicus/Sentinel-2_overview (accessed on 8 May 2023).
- ESA (2020b) Sentinel-2—Missions—Sentinel Online. 2020. Available online: https://sentinel.esa.int/web/sentinel/missions/sentinel-2 (accessed on 11 May 2023).
- USGS. Landsat Collection. Available online: https://www.usgs.gov/landsat-missions/landsat-collection-1?qt-science_support_page_related_con=1#qt-science_support_page_related_con (accessed on 7 May 2023).
- GEE. Sentinel-1 Algorithms. Available online: https://developers.google.com/earth-engine/guides/sentinel1 (accessed on 7 May 2023).
- ESA (2020a) Sentinel-1—Missions—Sentinel Online. 2020. Available online: https://sentinel.esa.int/web/sentinel/missions/sentinel-1 (accessed on 11 May 2023).
- UCSB/CHG. Climate Hazards Group InfraRed Precipitation with Station Data (CHIRPS). Available online: https://chc.ucsb.edu/data/chirps (accessed on 7 May 2023).
- Rivera, J.A.; Hinrichs, S.; Marianetti, G. Using CHIRPS Dataset to Assess Wet and Dry Conditions along the Semiarid Central-Western Argentina. Adv. Meteorol. 2019, 2019, 8413964. [Google Scholar] [CrossRef]
- GISGeography. What Is NDVI (Normalized Difference Vegetation Index)? Available online: https://gisgeography.com/ndvi-normalized-difference-vegetation-index/ (accessed on 19 May 2023).
- Dobrinić, D.; Gašparović, M.; Medak, D. Sentinel-1 and 2 Time-Series for Vegetation Mapping Using Random Forest Classification: A Case Study of Northern Croatia. Remote Sens. 2021, 13, 2321. [Google Scholar] [CrossRef]
- Jiao, X.; McNairn, H.; Yekkehkhany, B.; Robertson, L.D.; Ihuoma, S. Integrating Sentinel-1 SAR and Sentinel-2 optical imagery with a crop structure dynamics model to track crop condition. Int. J. Remote Sens. 2022, 43, 6509–6537. [Google Scholar] [CrossRef]
- Gonzalez-Betancourt, M.; Mayorga-Ruiz, L. Normalized difference vegetation index for rice management in El Espinal, Colombia. DYNA 2018, 85, 47–56. Available online: https://www.redalyc.org/journal/496/49657889005/html/ (accessed on 10 May 2023). [CrossRef]
- Vamsi, T.; Jarjana, P.R.; Mogalapalli, S.; Golagani, C.Y. A Machine Learning Approach for Estimating Crop Damage based on Leaf Disease Detection. Int. J. Res. Advent Technol. 2019, 7, 20–24. [Google Scholar] [CrossRef]
- Crisóstomo de Castro Filho, H.; Abílio de Carvalho Júnior, O.; Ferreira de Carvalho, O.L.; Pozzobon de Bem, P.; dos Santos de Moura, R.; Olino de Albuquerque, A.; Rosa Silva, C.; Guimarães Ferreira, P.H.; Fontes Guimarães, R.; Trancoso Gomes, R.A. Rice Crop Detection Using LSTM, Bi-LSTM, and Machine Learning Models from Sentinel-1 Time Series. Remote Sens. 2020, 12, 2655. [Google Scholar] [CrossRef]
- Tiede, D.; Sudmanns, M.; Augustin, H.; Baraldi, A. Investigating ESA Sentinel-2 products’ systematic cloud cover overestimation in very high altitude areas. Remote Sens. Environ. 2020, 252, 112163. [Google Scholar] [CrossRef]
- Sales, V.G.; Strobl, E.; Elliott, R.J. Cloud cover and its impact on Brazil’s deforestation satellite monitoring program: Evidence from the cerrado biome of the Brazilian Legal Amazon. Appl. Geogr. 2022, 140, 102651. [Google Scholar] [CrossRef]
- Calkins, K.G. An Introduction to Statistics. 2005. Available online: http://www.andrews.edu/~calkins/math/edrm611/edrmtoc.htm (accessed on 5 December 2023).
- Li, J.; Li, C.; Xu, W.; Feng, H.; Zhao, F.; Long, H.; Meng, Y.; Chen, W.; Yang, H.; Yang, G. Fusion of optical and SAR images based on deep learning to reconstruct vegetation NDVI time series in cloud-prone regions. Int. J. Appl. Earth Obs. 2022, 112, 102818. [Google Scholar] [CrossRef]
- Boeke, S.; van den Homberg, M.J.C.; Teklesadik, A.; Fabila, J.L.D.; Riquet, D.; Alimardani, M. Towards predicting rice loss due to typhoons in the philippines. Int. Arch. Photogramm. Remote Sens. Spat. Inf. Sci. 2019, 42, 63–70. [Google Scholar] [CrossRef]


















| Flood Event | Date of Occurrence |
|---|---|
| Typhoon Quinta | 25 October 2020 |
| Typhoon Ulysses | 11 November 2020 |
| Typhoon Fabian | 28 July 2021 |
| Typhoon Florita | 22 August 2022 |
| Typhoon Karding | 25 September 2022 |
| Typhoon Paeng | 29 October 2022 |
| Purpose | Satellite Name | Resolution | Revisit Time (Days) |
|---|---|---|---|
| To eliminate built-up and non-rice areas | Landsat-8 (UC) | 30 m | 16 |
| Flood visualization | Sentinel-1 | 10 m | 6–12 |
| Rainfall investigation | CHIRPS | 5 km | n/a |
| NDVI | Sentinel-2 | 10 m | 5 |
| Cloud detection | Sentinel-2 RGB | 15 m | 5 |
| SAR NDVI | Sentinel-1 | 30 m | 6–12 |
| Description | UAV with Multispectral Camera | Sentinel-2 Satellite |
|---|---|---|
| Resolution | 6 cm at 120 m altitude | 10 m |
| Equipment | Drone, RTK-GNSS, Laptop, Tablet, Service Vehicle | Laptop, Internet Connection |
| Manpower | 3 Persons | 1 Person |
| Area and Time Coverage | ~50 hectares in 2 to 3 h | ~1000 hectares in minutes |
| Environment’s Condition | All Weather except windy or rainy days | All Weather |
Disclaimer/Publisher’s Note: The statements, opinions and data contained in all publications are solely those of the individual author(s) and contributor(s) and not of MDPI and/or the editor(s). MDPI and/or the editor(s) disclaim responsibility for any injury to people or property resulting from any ideas, methods, instructions or products referred to in the content. |
© 2024 by the authors. Licensee MDPI, Basel, Switzerland. This article is an open access article distributed under the terms and conditions of the Creative Commons Attribution (CC BY) license (https://creativecommons.org/licenses/by/4.0/).
Share and Cite
Ballaran, V., Jr.; Ohara, M.; Rasmy, M.; Homma, K.; Aida, K.; Hosonuma, K. Improving the Estimation of Rice Crop Damage from Flooding Events Using Open-Source Satellite Data and UAV Image Data. AgriEngineering 2024, 6, 574-596. https://doi.org/10.3390/agriengineering6010035
Ballaran V Jr., Ohara M, Rasmy M, Homma K, Aida K, Hosonuma K. Improving the Estimation of Rice Crop Damage from Flooding Events Using Open-Source Satellite Data and UAV Image Data. AgriEngineering. 2024; 6(1):574-596. https://doi.org/10.3390/agriengineering6010035
Chicago/Turabian StyleBallaran, Vicente, Jr., Miho Ohara, Mohamed Rasmy, Koki Homma, Kentaro Aida, and Kohei Hosonuma. 2024. "Improving the Estimation of Rice Crop Damage from Flooding Events Using Open-Source Satellite Data and UAV Image Data" AgriEngineering 6, no. 1: 574-596. https://doi.org/10.3390/agriengineering6010035
APA StyleBallaran, V., Jr., Ohara, M., Rasmy, M., Homma, K., Aida, K., & Hosonuma, K. (2024). Improving the Estimation of Rice Crop Damage from Flooding Events Using Open-Source Satellite Data and UAV Image Data. AgriEngineering, 6(1), 574-596. https://doi.org/10.3390/agriengineering6010035

