Previous Article in Journal
A Meta-Analysis of Artificial Intelligence in the Built Environment: High-Efficacy Silos and Fragmented Ecosystems
 
 
Font Type:
Arial Georgia Verdana
Font Size:
Aa Aa Aa
Line Spacing:
Column Width:
Background:
Review

IoT, AI, and Digital Twins in Smart Cities: A Systematic Review for a Thematic Mapping and Research Agenda

by
Erwin J. Sacoto-Cabrera
1,*,†,
Antonio Perez-Torres
2,†,
Luis Tello-Oquendo
3,† and
Mariela Cerrada
4,†
1
GIHP4C, Universidad Politécnica Salesiana, Cuenca 010102, Ecuador
2
GIDTEC, Universidad Politécnica Salesiana, Cuenca 010102, Ecuador
3
College of Engineering, Universidad Nacional de Chimborazo, Riobamba 060108, Ecuador
4
Research Faculty, Universidad Estatal de Milagro, Milagro 091050, Ecuador
*
Author to whom correspondence should be addressed.
These authors contributed equally to this work.
Smart Cities 2025, 8(5), 175; https://doi.org/10.3390/smartcities8050175
Submission received: 27 August 2025 / Revised: 2 October 2025 / Accepted: 3 October 2025 / Published: 16 October 2025

Abstract

Highlights

What are the main findings?
  • This paper presents an SLR comprising the analysis of 64 studies on Urban Digital Twins, IoT, and AI in the development of smart cities using the PRISMA framework.
  • The review identifies three thematic groups and key research points, while revealing gaps such as limited empirical evidence and interoperability challenges.
What is the implication of the main finding?
  • This paper highlights the need for integrated, data-driven strategies to improve urban management and policies through Urban Digital Twins, IoT, and AI.
  • The review allows proposing a research agenda to guide future innovations, supporting the development of more sustainable, resilient, and smart cities.

Abstract

The accelerating complexity of urban environments has prompted cities to adopt digital technologies that improve efficiency, sustainability, and resilience. Among these, Urban Digital Twins (UDTw) have emerged as transformative tools for real-time representation, simulation, and management of urban systems. This Systematic Literature Review (SLR) examines the integration of Digital Twins (DTw), the Internet of Things (IoT), and Artificial Intelligence (AI) into the Smart City Development (SCD). Following the PSALSAR framework and PRISMA 2020 guidelines, 64 peer-reviewed articles from IEEE Xplore, Association for Computing Machinery (ACM), Scopus, and Web of Science (WoS) digital libraries were analyzed by using bibliometric and thematic methods via the Bibliometrix package in R. The review allowed identifying key technological trends, such as edge–cloud, architectures, 3D immersive visualization, Generative AI (GenAI), and blockchain, and classifies UDTw applications into five domains: traffic management, urban planning, environmental monitoring, energy systems, and public services. Persistent challenges have been also outlined, including semantic interoperability, predictive modeling, data privacy, and impact evaluation. This study synthesizes the current state of the field, by clearly identifying a thematic mapping, and proposes a research agenda to align technical innovation with measurable urban outcomes, offering strategic insights for researchers, policymakers, and planners.

1. Introduction

The rapid pace of urbanization and the increasing complexity of cities worldwide create an urgent need for innovative approaches to urban planning, management, and sustainability [1]. Addressing these challenges requires effective management and optimization of urban resources to achieve resilience, sustainability, and enhanced quality of life [2,3]. In this context, cutting-edge technologies such as Digital Twins (DTw) [4], IoT [5,6,7], and AI [8], have emerged as key enablers of Digital Transformation (DT) [9,10], revolutionizing urban planning and management. These advanced technologies enable seamless, real-time data integration, sophisticated scenario modeling, and informed data-driven decision-making. They fundamentally redefine how cities address the multifaceted challenges of the 21st century [11]. Moreover, this technological convergence contributes directly to the United Nations Sustainable Development Goals (SDGs) [12], particularly SDG 9 (Industry, Innovation and Infrastructure), SDG 11 (Sustainable Cities and Communities), and SDG 13 (Climate Action), by fostering resilient, inclusive, and environmentally responsible urban systems.
DTw, particularly in the context of smart cities, serves as a powerful tool for developing virtual representations of physical infrastructures [13]. These representations facilitate improved visualization, advanced simulation, and more informed decision-making processes [14]. In this sense, the integration of DTw with IoT sensors and AI-powered analytics has the potential to transform urban management in several key ways [15]. First, it enables more effective data-driven planning and decision-making processes, allowing city policymakers to better understand and anticipate the needs of their citizens and infrastructure [16,17]. In addition, DTw’ visualization and simulation capabilities can help city planners and managers evaluate the impact of possible interventions, optimize resource allocation, and improve sustainability [18]. Finally, insights generated by AI-powered analytics lead to more efficient and responsive operations, improving the resilience of urban systems in the face of emerging challenges such as climate change, population growth, and resource scarcity [19].
In this regard, several systematic literature reviews (SLRs) have addressed the integration of UDTw from different perspectives. For example, Ref. [20] examines the relevance of 3D models and digital terrain as support for urban decision-making, emphasizing the need for enhanced semantic interoperability and integrated visualization. In [21], the authors focus on the use of UDTw for public policymaking but acknowledge the lack of adaptive frameworks in real-life urban contexts. In [22], the concept of the Digital Twin City (DTC) is proposed; the authors discuss key technologies such as IoT and blockchain, although they note the absence of studies measuring the social impact of these implementations. Furthermore, Ref. [18] identifies challenges such as fragmentation between urban systems; the authors highlight the lack of comparative studies that connect UDTw with real governance processes. Finally, Refs. [23,24] offer a broad bibliometric overview but focus on quantitative metrics, without delving into methodological or applied aspects.
The main objective of this research is to fill existing gaps in the literature. In contrast to the previously cited SLRs, this study offers a comprehensive examination of the convergence between UDTw, IoT, and AI, focusing on practical applications and new technical challenges. Specifically, an SLR is conducted on the intersection of UDTw, IoT, and AI within the context of Smart City Development (SCD), utilizing the PRISMA 2020 [25] and PSALSAR methodologies. This approach ensures methodological rigor, facilitates reproducibility, and offers a comprehensive overview of technological and methodological advances in the UDTw field. Additionally, as a result of the identified gaps in this SLR, the research proposes a structured thematic classification and a research agenda aligned with the real needs of cities, and also includes the study of interoperability, scalability, the social impact of UDTw. Overall, this approach consolidates the state of the art and guides future research in smart urban management. The key contributions of this SLR are summarized as follows:
  • Identification of key technological and methodological trends: This SLR examines the current state of the art in IoT and AI technologies applied to DTw for smart cities. It highlights the predominant concepts, trends, and methodological approaches, providing a basis for understanding technological developments in this area.
  • Classification of practical urban applications: The SLR classifies DTw applications in key urban sectors, such as traffic management, urban planning, and environmental monitoring. This structured analysis demonstrates its role in improving urban sustainability and operational efficiency.
  • Guidance for future research directions: Finally, the study identifies knowledge gaps and under-explored areas, such as AI-based real-time predictions and interoperability of IoT platforms. These findings provide a roadmap for future innovations and research in DTw for smart cities.
By consolidating fragmented knowledge, this review strengthens the discourse on IoT, AI, and DTw in cities and delivers actionable insights to guide researchers, practitioners, and policymakers.

Background

The concept of smart cities emerges in response to the pressing challenges posed by rapid urbanization, climate change, and resource scarcity [26,27]. Smart cities are urban ecosystems that utilize digital technologies to improve efficiency, sustainability, and quality of life [28]. They integrate domains such as mobility, energy, healthcare, and governance [29]. These ecosystems rely heavily on the ability to collect, process, and analyze large amounts of urban data, transforming it into practical knowledge for decision-making. In this context, UDTw have become a cornerstone of technological innovation in urban management, as described in [30].
In this regard, UDTw, supported by IoT, AI, cloud computing, and data analytics, redefines how smart cities are conceived and managed. In these increasingly complex and interconnected urban environments, the aforementioned technologies are emerging as fundamental pillars for improving sustainability, operational efficiency, and quality of life. UDTw, in particular, constitutes a dynamic digital replica of a physical urban environment, continuously updated through real-time data acquisition and analysis, enabling more responsive and evidence-based urban management strategies, as noted by Van der Valk et al. [31].
Unlike static digital representations, UDTw are data-rich systems that integrate physical assets through IoT devices and advanced analytics capabilities, enabling decision-making. This integration of the physical and digital environments enables scenario simulation, infrastructure performance monitoring, and operational optimization in areas such as transportation, public services, and urban planning [32]. Furthermore, the combination with AI and Machine Learning (ML) techniques allows UDTw to anticipate failures, mitigate congestion, and improve energy efficiency [33].
Several studies have demonstrated the tangible impact of UDTw on urban decision-making. For example, Ref. [34] highlighted the use of UDTw in traffic optimization through spatial modeling and 3D visualization, whereas [35] demonstrated their potential to assist local governments in infrastructure investment decisions through realistic simulations. Likewise, Ref. [36] described the usefulness of UDTw in emergency management scenarios enabled by the integration of real-time data.
In UDTw, IoT provides continuous data streams, whereas AI functions as the analytical core that enables autonomous decision-making. When combined with AI algorithms, this integration, often referred to as the AI of Things (AIoT), enhances the delivery of public services, including lighting, waste management, and energy distribution [37]. Nayak et al. [38,39] demonstrated how the application of AI and big data enhances predictive capabilities in critical areas, such as traffic management and environmental hazard detection.
AI serves as the analytical engine of UDTw systems. It automates urban functions and enables real-time, context-aware decision-making. Nica et al. [40] illustrated how AI-driven spatial cognition enhances land-use governance and planning. However, as noted by the authors in [41,42], the use of AI also brought ethical challenges related to transparency, algorithmic bias, and data privacy. Addressing these issues is essential for building public trust in the management of UDTw systems.
In the context of cybersecurity, the integration of IoT and AI introduces new vulnerabilities into UDTw. In this sense, the authors in [43] proposed the use of DTw to simulate attacks and test defenses before they actually occur, thereby contributing to urban resilience. This approach is especially relevant considering the growing dependence on critical digital infrastructure. Furthermore, some authors have proposed the development of universal standards and shared ontologies [44] to ensure scalability and semantic interoperability. However, despite the advances, significant limitations remain. The lack of interoperable standards, data protection challenges, and the absence of unified frameworks hinder the scalable implementation of UDTw.
This article provides a structured and updated overview of the integration of IoT, AI, and other technologies in the development of UDTw for smart cities. Through an SLR, it synthesizes the scattered knowledge regarding technological trends, methodological approaches, and practical applications, thereby identifying critical gaps in current research. Moreover, this review consolidates existing knowledge and the most advanced level of development, which reveals the degree of maturity in the field of UDTw. It establishes a comparative basis that facilitates the identification of trends, gaps, future research, and development opportunities to strengthen the connection between technological innovation and its applicability in smart urban management.

2. Research Methodology

SLRs are fundamental across disciplines because they synthesize existing knowledge, identify gaps, and set priorities for future research [45]. By adopting a structured, replicable, and transparent approach, an SLR provides a clear view of the state of the art and guides informed scientific decision-making. This type of review helps map and evaluate the accumulated knowledge surrounding a specific topic, minimizing biases during the search, selection, evaluation, synthesis, and analysis stages to provide reliable results and conclusions [25,46].
For this SLR on DTw, IoT, and AI in SCD, the PSALSAR method: Protocol, Search, Appraisal, Synthesis, Analysis, and Report, proposed by Mengist et al. [46], was adopted in conjunction with PRISMA 2020 to ensure traceability and rigor at each stage [25]. Statistical and bibliometric visualization tools were incorporated, specifically R/RStudio, the bibliometrix package for bibliometric analyses, and the PRISMA2020 package for the flow diagram [47].
In the following sections, details of the PSALSAR phases and how they were applied to the review of DTw, IoT, and AI in SCD, are discussed (Section 2.1 and Section 2.2, respectively).

2.1. PSALSAR Phases

PSALSAR approach covers six phases: Protocol, Search, Appraisal, Synthesis, Analysis, and Report, as detailed below:
  • Protocol:
    The development of a research protocol is a crucial step in conducting an SLR [48]. The protocol is designed to improve transparency, reproducibility, and transferability throughout the review process. This approach aims to minimize the risk of bias in identifying, selecting, and analyzing relevant literature.
    At this stage, the scope, objectives, and limitations of the review are clearly defined. This includes formulating specific research questions that align with the study’s overall goals and provide a structured framework for systematically identifying and categorizing primary studies.
  • Search:
    This phase enables the identification of relevant documents for review through a strategic search. Carefully defining search strings and selecting relevant databases, such as IEEE Xplore, ACM Digital Library, Web of Science, and Scopus, are essential steps to ensure comprehensive coverage of the topic. Moreover, this phase is fundamental to ensuring transparency, transferability, and reproducibility so that other researchers can replicate the process. The search phase not only establishes the foundation for the methodological quality of the review but also reinforces its scientific rigor and robustness as a systematic strategy.
  • Appraisal:
    This stage is a fundamental component of the quality assessment of the search. This evaluative process must be systematic and transparent, avoiding reliance on subjective or arbitrary judgments, incorporating theoretical and ethical considerations [49,50,51]. The Critical Appraisal Skills Programme (CASP) tool is commonly employed as a structured evaluative framework to ensure the rigor and consistency of this phase. This tool helps verify critical appraisal checklists, such as: Are the results of the study valid? What are the results? Will the results help locally? Is the study methodologically sound?
  • Synthesis:
    The principal goal is to systematically extract and categorize data from the studies that passed the appraisal stage. This stage serves as the critical bridge between raw evidence and meaningful insights. It requires organizing the findings of the selected studies into coherent groups or thematic categories, facilitating both qualitative and quantitative content analysis. This phase involves organizing the extracted data to support subsequent analytical steps. This involves combining various findings into a unified evidence base to recognize trends, patterns, and gaps in knowledge.
  • Analysis:
    A bibliometric analysis was conducted on the synthesized data to address the research questions. The analysis combined quantitative and qualitative information, yielding key conclusions and projections for future research. Data were organized according to information extracted from the documents, enabling effective comparison and analysis of the results.
  • Report:
    In this phase, clear documentation and presentation of both the methodological procedures and the results of the SLR are essential. This final step ensures that the review is transparent, reproducible, and accessible to both the academic community and the broader public. Specifically, the authors in [25] highlight that the report should detail the specific steps taken, including search strategy, appraisal criteria, synthesis and analysis processes, and articulate the findings in a structured format consistent with recognized standards such as PRISMA.
    The report of the methodological procedure for applying PSALSAR in this SLR is detailed in the next Section 2.2, and the results of the SLR are reported in Section 3.

2.2. PSALSAR Applied to SLR on DTw, IoT and AI in Smart City Development

The application of PSALSAR to identify relevant literature in this review is detailed in this section. Each phase is explained thoroughly to ensure the reproducibility of the search.
  • Protocol:
    The mapping questions (MQs) in Table 1 were proposed as an integral part of the review protocol. These MQs aim to support the initial categorization of the literature and ensure comprehensive coverage of the topic of the thematic dimensions being investigated [50]. In the following, a description of each of the questions presented in Table 1 is provided.
    MQ1 aimed to identify publication trends in the field, focusing on the temporal evolution and thematic concentration observed in the literature. MQ2 permitted recognizing the thematic areas and domains of application in which Urban Digital Twins (UDTw), IoT, and AI have been implemented, such as energy, mobility, governance, and sustainability. MQ3 focused on examining enabling technologies, including IoT infrastructures, AI techniques, and interoperability middleware, which form the basis for the development of UDTw. MQ4 was designed to analyze reported use cases and practical implementations of technologies. It highlighted how these technologies were applied in real-world contexts and enabled discussing the resulting outcomes, limitations, and lessons learned from these experiences. This set of MQs ensured the review not only provided an overview of the current state of the art but also offered a deeper understanding of technological enablers and their practical applications, thereby establishing a comprehensive analytical framework.
    Subsequently, to determine the scope of the research, the Population, Intervention, Comparator, Outcomes, and Context (PICOC) framework presented by [52] was used, with the research question (RQ) according to the details of each parameter defined below:
    • Population: Studies and projects that integrate DTw in smart cities, hereafter referred to as Urban Digital Twins (UDTw).
    • Intervention: Utilization of IoT and AI technologies to enhance UDTw performance.
    • Comparator: Studies without advanced integration of these technologies, or with partial integration.
    • Outcomes: Improved urban efficiency, sustainability, decision-making, prediction, and monitoring.
    • Context: Implementations in urban contexts of smart cities, both real and simulated.
    Based on the definition of the PICOC parameters, the following research question was formulated:
    Smartcities 08 00175 i001
  • Search:
    The databases selected for this review are presented in Table 2. As observed, the search was conducted in four relevant databases: IEEE Xplore, ACM Digital Library, Web of Science (WoS), and Scopus. These sources provide broad coverage of the field, ensuring the quality and significance of the selected literature. The combination of these sources ensured both technical depth in engineering and computer science (IEEE and ACM), as well as interdisciplinary coverage and indexing of high-impact articles in social sciences, urban planning, and sustainability (WoS and Scopus). This set of databases enabled a balanced representation of studies that address digital twins from technological, methodological, and applied perspectives in urban contexts.
    We decided to prioritize articles from peer-reviewed scientific journals over those from conference proceedings or grey literature (such as technical reports, theses, or institutional documents). Although the field of DTw has a strong tradition of conferences, most influential contributions are usually published later in expanded and consolidated versions in indexed journals. This approach helps minimize the risk of overlooking important works. The decision to exclude grey literature was made to maintain methodological consistency and ensure that quality standards are upheld. This approach reduces biases arising from the heterogeneous nature of such materials. As a result, the final collection was based on studies with greater traceability and scientific validity.
    The data for this SLR were collected on 24 May 2025. Initially, the researchers conducted a pilot search in the WoS and Scopus databases using broad search terms. The search terms were then refined and standardized through a bibliometric analysis. Following an iterative process, the final search equation was established for each database. For the Scopus database, the search equation encompassed the fields title, abstract (ABS), and keywords (KEY), as detailed in Listing 1. In the case of WoS, the search strategy included the fields title (TI), abstract (AB), author keywords (AK), and keywords plus (KP), as shown in Listing 2. For the IEEE Xplore database, the query was applied to All Metadata (Listing 3), whereas in the ACM database the search covered the field All, as presented in Listing 4.
    Listing 1. Boolean Query for Scopus.
    ( TITLE-ABS-KEY ( "urban digital twins" )
      AND TITLE-ABS-KEY ( "smart cities" )
      AND TITLE-ABS-KEY ( "internet of things" OR "iot" )
     AND TITLE-ABS-KEY ( "artificial intelligence" OR "AI" ) )
    Listing 2. Boolean Query for WoS.
    (TI=("digital twins") AND TI=("smart cities") AND TI=("internet of
        things" OR "iot") AND TI=("artificial intelligence" OR "AI"))
    OR
    (AB=("digital twins") AND AB=("smart cities") AND AB=("internet of
        things" OR "iot") AND AB=("artificial intelligence" OR "AI"))
    OR
    (AK=("digital twins") AND AK=("smart cities") AND AK=("internet of
        things" OR "iot") AND AK=("artificial intelligence" OR "AI"))
    OR
    (KP=("digital twins") AND KP=("smart cities") AND KP=("internet of
        things" OR "iot") AND KP=("artificial intelligence" OR "AI"))
    Listing 3. Boolean Query for IEEE Xplore.
    ("All Metadata":"digital twins")
    AND ("All Metadata":"smart cities")
    AND (("All Metadata":"internet of things") OR ("All Metadata":"iot"
        ))
    AND (("All Metadata":"artificial intelligence") OR ("All Metadata":
        "AI"))
    Listing 4. Boolean Query for ACM.
    [All: "digital twins"]
    AND [All: "smart cities"]
    AND ([All: "internet of things"] OR [All: "iot"])
    AND ([All: "artificial intelligence"] OR [All: "ai"])
  • Appraisal:
    The Critical Appraisal Skills Programme (CASP) tool was tailored for engineering research, specifically focusing on studies related to DTw, IoT, and AI in the development of smart cities. The checklist items included:
    • Clear research question: Presence of an explicit and well-defined research question or objective related to the integration of DTw, IoT, and AI in SCD.
    • Internal validity: Assessment of the methodological rigor of the study design, including measures taken to minimize potential sources of bias.
    • Accuracy of methods: Evaluation of the validity and appropriateness of the sensors, data acquisition systems, and diagnostic algorithms employed.
    • Data analysis: Quality and robustness of data pre-processing procedures, as well as the rationale behind the selection of analytical techniques.
    • Adequate design: Coherence between the research design and the stated objectives, ensuring methodological alignment with the intended outcomes.
    • Clear results: Transparency and clarity in the presentation of findings, including the use of quantitative performance metrics such as precision, recall, F-score, or RMSE, when using ML approaches.
    • Justified conclusions: Logical consistency between the empirical results and the conclusions drawn, avoiding overgeneralization or unsupported claims.
    • Comparability: Inclusion of comparative analysis across different classification models or approaches to demonstrate relative performance.
    • External validity: Evaluation of the generalization and applicability of the findings to other real-world settings or operational environments.
    • Practical implications: Assessment of the practical relevance and feasibility of implementing the proposed models or systems in actual smart city contexts.
    Considering the items above, each study received a score on the basis of a quantitative scale, described in Table 3. In this sense, to ensure transparency and methodological rigor, the criteria were applied independently by two reviewers. A calibration phase was carried out on a random 10% of the studies, achieving a substantial level of inter-rater agreement (Cohen’s Kappa = 0.82), in accordance with classical recommendations for the interpretation of reliability [53,54]. Discrepancies were resolved through adjudication by a third reviewer, ensuring that decisions reflect a reasoned consensus and not simple score averages.
    The evaluation outcomes of the analyzed articles are presented in Table A1 in Appendix A, where a maximum score of 10 could be achieved. It is worth noting that this table is provided as a representative sample of the evaluation framework, illustrating how the assessment criteria were systematically applied to the reviewed studies. The selection process for relevant literature is illustrated in Figure 1, where:
    • A total of 899 documents were found (159 in Scopus, 26 in Web of Science, 83 in IEEE, and 631 in ACM).
    • In the next step, we eliminated 25 duplicate documents and 803 items classified as gray literature, which included books, book chapters, conference papers, and review articles.
    • After reviewing the titles and abstracts, we removed 10 documents that did not align with the thematic area of the SLR. Additionally, five more documents were excluded due to inaccessibility.
    • Finally, after reading the articles, analyzing their information in detail, and performing the quality assessment, 64 documents met the eligibility criteria for the SLR process.
  • Synthesis:
    A thematic analysis using an inductive coding approach was used to classify the selected studies into four main areas. This process involved organizing similar or related themes into higher-level categories that emerged directly from the reviewed documents:
    • Applications of DTw in urban management (e.g., infrastructure, transportation, planning).
    • Synergies between IoT and DTw for real-time urban monitoring.
    • Implementation of AI for predictive analytics and service automation.
    • Technical and ethical challenges, including interoperability, privacy, security, and the design of integrated frameworks and architectures for Smart Cities.
    The synthesis process was further supported by the use of R software (bibliometrix package), which enabled bibliometric analysis and the generation of thematic maps. Table 4 presents the fields used for data extraction from scientific articles, ensuring that the essential elements of each publication are clearly and systematically organized.
    During this phase, we systematically extracted and organized the most relevant data from the selected papers listed in Table A1 to facilitate in-depth analysis in the following stages of the review. The extraction process aimed to identify key variables that directly relate to the objectives of the systematic review. These variables were carefully compiled into a structured spreadsheet for further examination. The annual evolution of publications reveals a growing interest in the application of UDTw, IoT, and AI in urban environments. The most frequent keywords and factor analysis allowed the identification of thematic clusters, such as urban governance, energy efficiency, and smart mobility, which guided the organization of the findings, as depicted in Figure 2.
  • Analysis:
    The analysis of the selected documents pointed out the temporal trends, the studies into coherent thematic clusters, main sectors where DTw are being implemented, common challenges, and emerging thematic fields. The following specific findings were identified:
    • Temporal trends: The scientific output has shown steady growth since 2019, with a notable increase in 2022 and 2023, indicating the maturation of the field. In addition, the thematic trend analysis reveals a shift from conceptual approaches to concrete applications in energy, mobility, and urban governance.
    • Keyword co-citation and co-occurrence networks: Factor analysis allowed grouping the studies into coherent thematic clusters. These include: (i) digital governance and sustainable cities, (ii) energy efficiency through DTw, (iii) AI integration for urban decision making, and (iv) security and privacy in smart environments.
    • Classification of studies by impacted urban sector: Five key sectors where DTw is utilized include energy, transportation, environmental management, urban planning, and health. Each sector was analyzed based on the type of technological application and the reported benefits.
    • Critical analysis of research gaps and emerging controversies: Common challenges persist in the reviewed studies, such as platform interoperability, standardization of UDTw models, data protection, and scalability of solutions. Controversies also emerge about the ethical use of AI and the accessibility of technologies in diverse urban contexts.
    Emerging thematic fields in the use of UDTw and AI were also identified, such as their application in risk prediction and urban energy sustainability.
  • Report:
    The narrative discussion was structured around the following thematic clusters:
    • The most outstanding contributions in each thematic axis.
    • The practical implications for the design and management of smart cities.
    • Recommendations for future research, highlighting the need for standardization, data governance, and social impact studies.
    Additionally, to emphasize the novelty of this study, Table 5 summarizes and contrasts our work with previous SLRs already included in the reference corpus. While prior studies have explored DTw in urban contexts [18,23,30], none have provided an integrated framework combining UDTw, IoT, and AI with emerging approaches such as GenAI, interoperability middleware, and testbeds. Such a comparison reveals the novel contribution introduced by this paper.
    To strengthen the comparison in Table 5, it is necessary to highlight that the inclusion and exclusion criteria applied in this study differ from those used in previous reviews. For example, in [30] the authors focused on data integration in UDTw, but did not employ a comprehensive approach to IoT and AI. Similarly, the authors in [18] addressed urban sustainability and resilience, although without an explicit methodology combining PRISMA with a structured thematic analysis. Finally, El-Agamy et al. [23] conducted a large-scale bibliometric analysis; however, the selection criteria used prioritized AI-oriented publications, leaving aside aspects of governance and interoperability middleware.

2.3. Rationale for PSALSAR

The choice of a combined PSALSAR+PRISMA approach responds to the need to go beyond the traditional guidelines used in systematic reviews. In this sense, PRISMA focuses on the traceability and transparency of the study selection process [55], while SALSA emphasizes the search, evaluation, synthesis, and analysis phases [56]. PSALSAR expands these proposals by explicitly incorporating the distinction between synthesis and analysis, as well as a final reporting phase that maps directly to the outputs of PRISMA.
This approach has begun to be applied in several recent studies, where the need for methodological processes that combine rigor in screening with depth in the critical interpretation of results [57,58] is acknowledged. In this sense, the protocol adopted in our work not only ensures methodological transparency but also facilitates a research agenda for these articles for real urban contexts, articulating technological, methodological, and application dimensions with a view to future research.
The details of the information obtained from the analysis stage in order to answer the RQ1 and propose future research lines of each thematic cluster is presented in Section 3.

3. Results

This section presents the SLR results across three areas: (i) bibliometric trends, (ii) the integration of UDTw, IoT, and AI into SCD, and (iii) testable research tasks (Figure 3). The entire procedure for developing the SLR, as well as the results of the bibliometrics, scripts, and PRISMA checklists, are registered on the OSF platform at the following link: https://n9.cl/pwq6k, accessed on 26 August 2025.

3.1. Bibliometric Trends

This section presents the bibliometric trends obtained from: (i) the methodology described in Section 2, and (ii) the script generated using the bibliometrix package in R.
  • Keyword co-occurrence tree: Figure 4 illustrates the keyword co-occurrence network for the studies in Table A1. Larger nodes mark frequent terms (e.g., “AI”, “IoT”, “DTw”); edges indicate co-occurrence, forming coherent thematic clusters that align with our categorization. The smaller nodes indicate that the terms appear together in the same documents, highlighting coherent thematic clusters. The proximity and grouping of these nodes illustrate the synergy between the technologies and their applications, creating conceptual groups that support the thematic categorization proposed in this study.
  • Publication trends and thematic evolution: Figure 5 illustrates the cumulative frequency of the most relevant keywords over the years of publication, from 2019 to 2025. Specifically, it reflects the trend of constant growth in the scientific production of the field, with a notable acceleration starting in 2022. The slope of the lines for terms such as “AI” and “DTw” indicates the growing interest and maturity of these topics in the literature. Finally, it allows establishing a temporal perspective of the evolution of the field of technologies that support UDTw.
  • Trend topics and temporal evolution
    Figure 6 represents the cumulative frequency of the most relevant keywords from 2019 to 2025. It reflects a consistent upward trend in scientific production within the fields of AI and DTw, particularly from 2023 onwards. This trend indicates an increasing interest in these areas, as well as in IoT and Smart Cities.
    Figure 7 depicts the evolution and change in research focus over the two main study periods: 2019–2022 and 2023–2025. The nodes on the left represent the dominant keywords in the first period, while those on the right represent the prominence of topics in the second period. The width of the arrows connecting the nodes indicates the “flow” of research, demonstrating how interest has shifted from foundational concepts (such as “AI” and “DTw”) to more applied and emerging topics (such as “big data” and “smart city”) in the most recent period.
    Finally, about the interpretation of inflection points in the revised literature since 2018, the proliferation of sensors, the exponential growth of urban data, and the evolution of AI algorithms have enabled the development of new generations of UDTw, now capable of not only reflecting but also anticipating and optimising urban processes [57,59]. Recent publication trends show a steady increase, particularly starting in 2019, with noticeable peaks in 2022 and 2023. These milestones can be attributed to several key developments, such as the deployment of 5G infrastructure and advancements in edge-fog computing. These innovations have enabled: (i) real-time experimentation with UDTw [60,61], (ii) the inclusion of UDTw in Horizon Europe’s Smart Climate-Neutral Cities Mission, which provided substantial research funding [58], and (iii) the launch of industrial DTw platforms by major companies like Siemens, NVIDIA, and Microsoft. This has fostered greater collaboration between academia and industry, thereby increasing the visibility of DT solutions. Collectively, these technological, political, and industrial factors account for the significant growth observed in recent years.

3.2. Integration of UDTw, IoT, and AI into the Development of Smart Cities

UDTw has emerged as a strategic tool for smart cities Their essence lies in digitally representing urban assets (buildings, infrastructure, service networks, roads, and security) through virtual models updated in real-time with IoT data [57,62,63]. This enables simulation, prediction, and decision-making that were previously unfeasible.
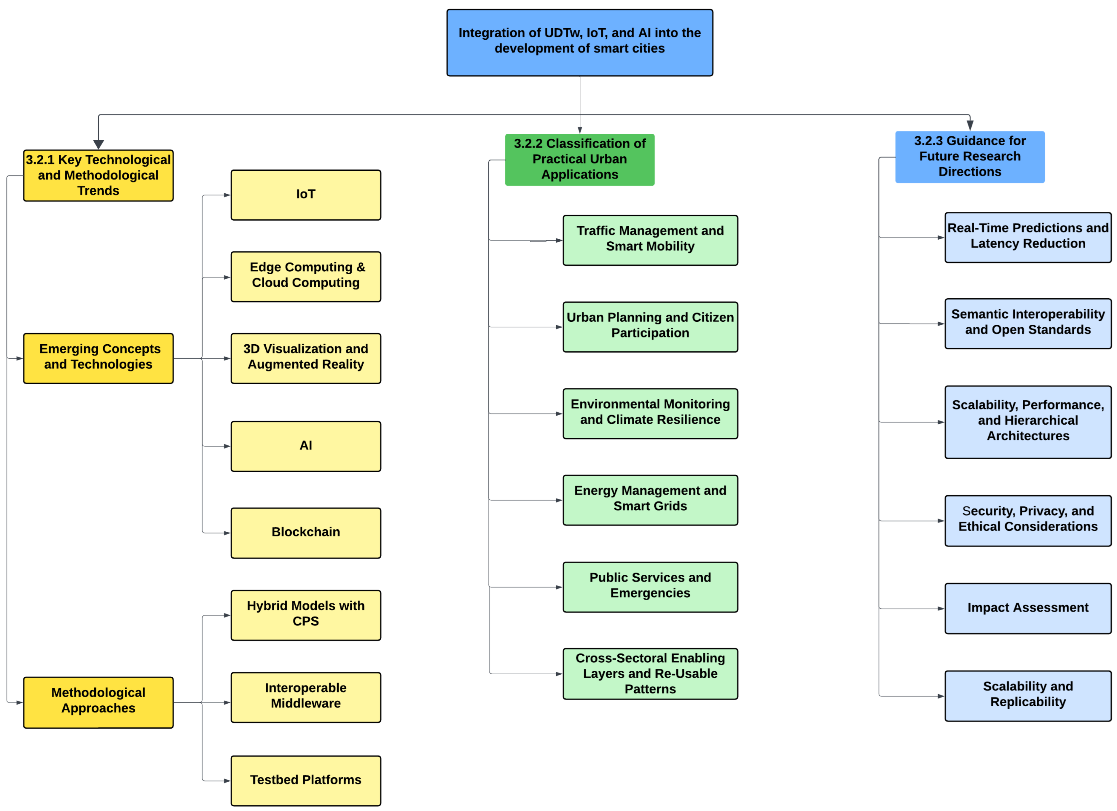
This review addresses the advances in the field under three main headings: Key Technological and Methodological Trends, Classification of Practical Urban Applications, and Guidance for Future Research Directions. Figure 8 presents the main results across these three areas.

3.2.1. Key Technological and Methodological Trends

The evolution of UDTw is closely tied to the development and convergence of various disruptive technologies and innovative methodologies. Recent advances from 2023 to 2025 have enhanced UDTw’s capabilities, allowing it to transcend mere representation and facilitate more dynamic interactions and smarter decision-making [59]. In the following, we discuss some emerging concepts and technologies, and methodological approaches.
(a) 
Emerging concepts and technologies
Today’s UDTw have transcended the traditional descriptive function to integrate predictive, comprehensive, and autonomous capabilities. Technological evolution has enabled the incorporation of AI and machine learning (ML) that process massive urban data from distributed sensors, SCADA systems, and mobile platforms [61,64]. The autonomous level, the evolutionary pinnacle, allows the twin to act proactively, making decisions without direct human intervention. A disruptive breakthrough, among the key technologies, highlights:
  • IoT: The IoT constitutes the technological cornerstone for the implementation of UDTw, as it facilitates uninterrupted data acquisition, real-time information processing, and a robust interconnection between physical systems and their digital counterparts [65,66,67]. The proliferation of thousands of urban sensors is essential to capture a wide range of environmental, energy, and mobility variables [68]. In this context, integrating IoT sensors with metaverse platforms for smart building management enables real-time, multi-user collaboration, overcoming spatial constraints and enhancing situational awareness across distributed environments.
    Fatorachian et al. [69] also propose an approach based on IoT, predictive analytics, and cyber feedback for adaptive urban logistics. Likewise, to manage the complexity and volume of data generated by these massive networks, the creation of large-scale multimodal reference datasets, such as TUM2TWIN, is crucial [70]. This dataset, which covers approximately 100,000 m2 and contains 767 GB of data, integrates georeferenced 3D models with ground, mobile, airborne, and satellite observations, laying the groundwork for overcoming limitations in UDTw creation and validation.
  • Edge computing and Cloud computing: Edge–cloud architectures optimize heterogeneous data processing and storage, particularly for applications that requirelow latency [71,72]. Platforms such as KTWIN [73], built on Kubernetes and following serverless principles, offer a unified, vendor-agnostic solution for deploying and operating UDTw components seamlessly from edge to cloud. This approach significantly reduces operational overhead and associated costs, making it vital for handling the growing data volume and real-time processing demands [72]. Similarly, the authors in [74,75] describe UMBRELLA as a Platform as a Service (PaaS) model with edge nodes and remote experimentation capabilities using DTw and IoT for smart cities.
  • 3D visualization and augmented reality (AR): 3D visualization and AR have made advances that allow for more intuitive and immersive interaction with the DTw [76]. Recent innovations include the use of techniques such as Gaussian Splatting for extracting 3D meshes of buildings, and the integration of large language models (LLMs) to generate detailed visual and semantic descriptions from multi-view images [77]. The above not only improves the accuracy and detail of 3D city models but also opens up new avenues for interaction. Despite the significant potential of AR in UDTw for public participation and urban planning visualization, recent literature indicates that mature and detailed applications in this field are still limited [78].
  • AI: The AI is a key enabler for data analysis, decision-making, and predictive modeling at UDTw, as described in [79]. In this regard, models such as Generative Adversarial Networks (GANs) [80], Variational Autoencoders (VAEs) [81], and Generative Pre-trained Transformers (GPT) are revolutionizing the autonomous creation of urban data, hypothetical scenarios, designs, and 3D models of cities [19]. In this sense, the GANs overcome limitations in data quality and availability by automating the creation of urban models and facilitating the development of UDTw. This democratizes its use, allowing professionals without technical experience to apply their domain knowledge and fostering greater adoption [66]. Additionally, in [64], the authors propose a Generative AI-powered Digital Twinning (GenTwin) framework to create DTw models with GenAI algorithms.
  • Blockchain: The blockchain technology provides value by improving traceability, security, and interoperability among the multiple data sources that feed UDTw. Its integration with federated learning (FL) in multi-tier (fog/edge) computing systems is a promising strategy for addressing security and privacy concerns in industrial IoT environments, ensuring the integrity of model payloads and the identity of participants in a distributed ecosystem [72,82].
(b) 
Methodological approaches
From a methodological perspective, three primary approaches have been identified:
  • Hybrid models with CPS: In [83], the authors emphasize the need for simulation in resilient urban planning using CPS and DTw. Specifically, these models integrate sensors, actuators, and dynamic simulations to optimize critical urban processes such as transportation, energy, or sanitation, incorporating data into AI, offering a robust and flexible architecture [66]. Recent research has focused on leveraging LLM-powered evolutionary algorithms, including HDTwinGen [84], to streamline the automated specification and performance optimization of hybrid DTw.
    This approach enables better generalization in data-sparse environments, efficient learning in samples, and greater flexibility for modular evolvability, which is vital in dynamic urban systems. Furthermore, DTw can offload computationally expensive calculations and provide fault-tolerance mechanisms from CPSs, resulting in significantly reduced operating costs and downtime [58].
  • Interoperable middleware: Interoperability remains a fundamental challenge, and interoperable middleware solutions are key to overcoming it. Standards such as MQTT, OPC-UA, FIWARE, and NGSI-LD facilitate integration between disparate platforms, enabling the digital urban ecosystem [59,85]. Finally, the authors in [86] propose a verifiable and secure framework for data in UDTw, fostering interoperability.
  • Testbed platforms: These controlled environments allow testing and scaling of UDTw prototypes in controlled environments before their actual deployment [74]. Specifically, platforms used for autonomous vehicle networks (AVNs) are essential for designing, deploying, and testing AI algorithms under safe conditions before their real-world implementation [87]. The existence and continued development of dedicated testbeds are a clear indicator of the technological maturity of the UDTw field.
    These environments enable rapid iteration and fault identification in a safe environment, as well as the optimization of AI algorithms and communication systems under controlled conditions, something that would be unfeasible or too costly in real-life urban settings [88]. Beyond technology validation, testbeds also function as training environments for personnel, such as first responders, improving their emergency preparedness and response capabilities. This creates a direct and effective connection between technological development and its practical effects on urban safety and efficiency. These testbeds allow for the integration of simulated wireless communication and real-time data from IoT sensors, enabling signal strength analysis and training in scenarios involving catastrophic incidents.
These methodologies are complemented by multi-layer architectures that break down the city into interoperable subsystems, facilitating the scalability and maintenance of UDTw. Table 6 presents a summary of the most significant technological advances related to UDTw.
Figure 9 complements these findings by illustrating the connection between the key concepts that underpin UDTw. The keyword co-occurrence matrix reveals that terms such as “DTw” and “Smart Cities” are central to the research, given their high frequency of joint occurrence.

3.2.2. Classification of Practical Urban Applications

UDTw enables addressing complex urban challenges and improving citizens’ quality of life. Recent literature highlights the expansion of their capabilities from passive monitoring to proactive intervention and predictive decision-making. Applications were classified into traffic management, urban planning, environmental monitoring, smart grids, and public services and emergencies [69,93,94].
  • Traffic management and smart mobility: AI and DTw are increasingly used to manage complex urban traffic networks and mobility [79,94]. In this sense, UDTw allows the integration of real-time data on vehicle gauging, Global Positioning System (GPS), cameras, and smart traffic lights to optimize urban traffic flow [79]. Cities like Barcelona have demonstrated their successful use to reduce congestion through AI that dynamically adjusts traffic lights and routes [60,79]. These systems not only dynamically adjust traffic lights and routes to reduce congestion but also prioritize electric mobility and public transport, improving their punctuality and efficiency [95,96]. The development of traffic DTw, such as the prototype in New York City, integrates object detection and tracking, resource allocation, edge and cloud computing, and communication for online traffic simulation, operation, control, and management, leveraging big data and AI tools. These systems also prioritize electric mobility and public transportation, improving their punctuality.
  • Urban planning and citizen participation: UDTw facilitates data-driven decision-making and enables predictive simulations for the development of smart cities [59,89,97]. In addition, tools such as Virtual Singapore have developed 3D digital models that allow urban projects to be simulated before implementation, assisting planners in evaluating potential impacts on aspects such as urban ventilation, traffic flow, and public services [58,98]. Other initiatives, such as the case of Dublin, illustrate how UDTw can contribute to the democratization of urban planning by actively involving citizens in the decision-making process [99]. Furthermore, it is recognized that the practical and social value of UDTw is often unrealized because their implementations fail to address socio-technical complexities, such as disciplinary fragmentation and conflicts between actors [100].
    To overcome this limitation, the concept of “Augmented Urban Planning” (AUP) has been proposed, which conceives UDTw as an integrated collection of urban data and models with operationalization and contextualization in an interdisciplinary manner [65] A prominent example of AUP is the development of Civic Digital Twins (CDT), such as the one in Bologna [101]. These systems are designed to enhance citizen engagement in urban transformation by modeling infrastructure, human behavior, and social and environmental dynamics [102]. CDT enables scenario visualization and policy understanding, promoting a “citizen-in-the-loop” approach. By offering intuitive interfaces, UDTw empowers citizens to contribute to planning and strengthen trust with decision-makers. This democratization fosters more equitable and sustainable solutions, promoting collaborative governance. Projects such as GeoAI-supported DTw have driven global initiatives, such as the network of zero-emission universities in Latin America [97].
    Within the framework of governance and citizen trust, several recent studies have highlighted that UDTw go beyond being a simple technical representation; they are tools that co-produce new forms of knowledge and urban governance. For example, in [103], the authors have proposed a governance framework called “Dynamic Authorization Data Sandbox” that seeks to give citizens more effective control over their personal data. This model has demonstrated a significant improvement in the perception of data sovereignty (67%) and an increase in citizens’ willingness to participate in DTw activities (42%), which directly addresses the issue of trust. Likewise, in [104], a comparative study of UDTw projects in Boston, Namur, and Munich has shown how local political priorities influence the design of these UDTw, affecting how information is represented and how interaction with the public is enabled. This approach highlights the importance of considering local politics and culture in the design of UDTw to foster more meaningful participation and public trust.
  • Environmental monitoring and climate resilience: UDTw enables the monitoring of air quality, urban temperature, noise levels, and waste management, among other parameters. Cases such as Lisbon, which utilize DTw to simulate floods, demonstrate their effectiveness in designing climate-resilience strategies based on scientific evidence [61,91]. A recent UDTw combines computational fluid dynamics (CFD) simulations with real-time meteorological data to analyze the dispersion of pollution such as particulate matter and nitrogen dioxide, enabling the identification of residential exposure hot-spots and supporting adaptive urban planning. Low-cost sensor networks are emerging as a viable support for UDTw in real-time air quality management, enabling the densification of observations and the integration of diverse information for dynamic and proactive decision-making [105]. Finally, the project integrating technology and urban resilience in Sydney was developed to become a resilient city through technology and digital twins based on real-time governance [106].
  • Energy management and smart grids: UDTw contributes to resource optimization in smart energy cities through AI-based physical and virtual layered architectures [107,108]. Practical applications include public service management, energy systems, and critical infrastructure monitoring [59,89]. Thus, from the building level to distribution networks, UDTw applied to energy allows for predicting demand, detecting faults, balancing electrical grids, and optimizing energy consumption in real-time, as demonstrated by experiences in Vienna and China [109]. Finally, in [75], the authors describe a complete framework for using digital twins for energy monitoring in smart cities through virtual-real interaction.
  • Public services and emergencies: Practical applications of UDTw include public service management, energy systems, and critical infrastructure monitoring, as described in [92,96,110]. In the case of water, waste, and public safety, UDTw have been key to anticipating leaks, optimizing collection routes, and coordinating emergencies through simulations in georeferenced 3D environments. In the context of smart grids, UDTw offer promising solutions to improve the monitoring, control, and optimization of electrical systems, especially with the increasing integration of renewable energy sources and the need to adapt to increasing energy demand [92]. A multifaceted smart grid prototype integrates environmental analysis, radio frequency identification (RFID)-based security, and IoT-based load management and energy monitoring. This holistic approach improves grid sustainability, security, and efficiency, enabling more balanced and resilient energy distribution.
    In solid waste management (SWM), UDTw are key to anticipating waste generation, optimizing collection routes, and reducing operating costs and emissions through waste generation simulations and optimized routing algorithms. For emergency management in civil infrastructure (EMCI), UDTw are applied in all stages of the disaster lifecycle: mitigation, preparation, response, and recovery [96]. A data-driven dynamic digital twin testbed is being developed to improve first responder training and communication by incorporating simulated wireless communication in a realistic virtual environment [111]. This type of testbed is crucial for preparing emergency response teams for catastrophic incidents safely and efficiently. Furthermore, in [70], the authors describe how a UDTw and Big Data model was integrated to monitor urban environments during the pandemic.
Finally, the authors provide a taxonomy and functional model connecting naval ports with smart cities through UDTw [112]. Table 7 summarizes the most significant applications of UDTw in Smart Cities.
  • Cross-Sectoral Enabling Layers and Re-Usable Patterns: Although the application of DTw in smart cities covers heterogeneous areas, several enabling layers emerge as cross-cutting and reusable across all sectors. Table 8 illustrates how the layers of IoT sensors, AI analytics, and decision support are implemented repeatedly in different urban sectors, highlighting reusable technological patterns.
    As shown in Table 8, IoT sensing is critical across the board, from smart meters in energy to wearables in healthcare. AI/ML analytics consistently deliver value by enabling prediction and optimization, whether in traffic routing or demand forecasting. Finally, decision support layers such as dashboards and 3D models provide actionable insights to stakeholders across multiple sectors. These recurring enabling layers indicate that UDTw implementations are not isolated silos but share modular and reusable components, opening up opportunities for interoperability and cross-domain scalability in future smart city ecosystems. Figure 10 shows this interconnectedness, revealing the density of technological integration between urban sectors and enabling layers. The heat map shows that IoT infrastructure and AI analytics are the most integrated components, confirming their role as fundamental elements in UDTw implementations.

3.2.3. Guidance for Future Research Directions and Research Gaps

Despite the advances described in UDTw, significant challenges remain that require continuous research and development to unleash their full potential. Recent literature highlights the following needs for the implementation of truly resilient and effective UDTw.
  • Real-time predictions and latency reduction: Despite advances, more lightweight AI models adaptable to edge computing architectures are required to react with minimal latency in critical applications such as emergencies or instantaneous traffic [15,64,66]. The Snap4City framework [113], for example, illustrates an approach for integrating multiple real-time data and publicly distributing UDTw, enabling operational and generative analytics. However, latency management remains a key challenge, especially for maintaining security in control systems and IoT while meeting real-time requirements [114]. Finding the balance between response speed and robustness of security measures is an active area of research.
    Based on the above, empirical validations remain limited to controlled or small-scale environments. The authors of [64,66] describe the need for adaptive AI models at the network edge, but their studies do not yet demonstrate implementations at the urban scale. Similarly, Ref. [113] describes how Snap4City integrates heterogeneous data flows, without addressing critical latency scenarios, such as emergency control. Finally, the authors of [114] highlight the problem of minimizing latency and maintaining cybersecurity, due to the lack of practical methods to balance both requirements. These examples confirm that achieving ultra-low latency in real urban conditions remains an unresolved gap for UDTw.
  • Semantic interoperability and open standards: The interoperability and architectural challenges in large-scale DTw and IoT platforms are important, as described in [115,116]. However, barriers to integration between heterogeneous platforms persist. Progress is needed in open standards, common ontologies, and multiprotocol middleware, even integrating blockchain to ensure transparency and traceability [15,66,72,82]. Notable research gaps include the limited interoperability of IoT platforms and challenges in real-time predictive analytics [59,69,89].
    In the case of ontologies, these are fundamental for knowledge representation, semantic interoperability, and automatic reasoning in DTw, allowing physical components, actions, processes, and digital assets to be modeled in a structured and machine-understandable manner [44,66]. In this regard, more research is needed on the integration of ontologies into DTw knowledge bases and their use as “state graphs” combined with sensor data to improve reasoning processes and reduce data processing time [117].
    Moreover, a notable gap persists in the area of semantic standardization and large-scale interoperability. This is evident in [69], which presents a solution based on a specific framework for application. Similarly, in [89], which focuses on privacy in environments for the metaverse, the authors demonstrate the fragmented nature and lack of a unified approach to data and platform integration.
  • Scalability, performance, and hierarchical architectures: Developing UDTw that can scale from buildings to megacities requires hierarchical approaches and flexible, microservices-based architectures. This new hierarchical DTw paradigm is proposed for efficient orchestration of 6G networks, adapting to real-time network situations through an adaptive attribute selection mechanism and scalable network modeling [118,119]. This enables efficient assessment of network situations at higher layers to identify target areas, while more detailed DTw are developed at lower layers for specific solutions. The creation of large-scale benchmark datasets [70], is a critical step in addressing the scalability challenges of UDTw creation and validation, providing the data needed to train and test models at an unprecedented scale. Finally, research should focus on generic models adaptable to diverse contexts.
    Despite the described advances, research gaps in standardization and interoperability still exist, which hinder the large-scale adoption of UDTw. An example is the model presented in the study by Bauer et al. [59], which describes an approach focused on a specific framework for urban service management rather than an open and universal standard. Similarly, although the authors in [60] analyze the real-time integration of UDTw with the 5G network, their approach is based solely on connectivity, rather than considering data model interoperability. This demonstrates a lack of holistic approaches that combine connectivity technology with the capacity for data exchange between heterogeneous platforms.
  • Security, privacy, and ethical considerations: The massive incorporation of personal data and the potential for critical infrastructure control make it urgent to develop cybersecurity, anonymity, and ethical framework solutions specific to UDTw [59,89,120] Similarly, cybersecurity challenges are multifaceted, encompassing data transmission issues (interception, modification, denial of service attacks), system authentication (requiring Multi-factor authentication and biometrics), integration with other digital structures (cloud, IoT, internal systems), and emerging AI-driven threats. Vulnerabilities vary depending on the type of UDTw and industrial implementation, with risks ranging from medium to very high, especially in network-level systems, where a minor vulnerability can have severe consequences [121].
    A notable gap in the field of UDTw is the lack of a unified and validated security framework at the urban scale. For example, in [120], the authors focus on specific security protocols. In [89], the authors address privacy in the context of the metaverse, demonstrating the fragmented nature of existing solutions.
  • Impact assessment: A persistent limitation in the field of UDTw is the lack of clear metrics to assess the Return on Investment (ROI), operational efficiency, and social benefits derived from their implementation. Recent literature highlights a significant gap between the ambitions of UDTw and their realized contributions. Mostly, implementations are limited to small-scale laboratory testing and technical integration, with minimal contribution to operationalization in real-world planning and decision-making processes. This reveals a disconnection between technological development and the ability of UDTw to generate tangible and measurable value in urban settings.
    The lack of clear evidence on ROI and social benefits can hinder investment and large-scale adoption by governments and stakeholders. Furthermore, if UDTw do not address socio-technical complexities, such as stakeholder dynamics and opaque planning processes, their real impact on improving urban life will be limited, as described in [122]. This gap makes urgent the research of more robust impact assessment methodologies and conduct studies that quantify long-term benefits [90,123].
    In [122], the authors emphasize the need for a holistic approach that not only focuses on the technology but also addresses the ethical risks of virtual environments and their regulation. A notable gap is in the holistic assessment of the impact of UDTw, as most studies focus on technical aspects without measuring tangible benefits. For example, the works [59,60,70,122] present functional and connectivity models, but do not provide a clear methodology for quantifying return on investment or societal benefits, illustrating a limitation in justifying large-scale implementation.
  • Scalability and replicability: The application of DTw in smart cities presents key challenges in scalability, specifically the ability to handle an increasing number of IoT devices and urban services. It also involves replicability, understood as the ability to migrate or adapt successful solutions between different urban contexts without requiring major restructuring.
    In this regard, in [124], the authors present a hierarchical resource management system for IoT-enabled smart cities. The layered architecture presented allows for efficient management of the number of nodes and sensors, optimization of data flow, and control of energy consumption.
    Furthermore, in [125], the authors develop a scalable and intuitive framework that integrates IoT and DTw into domestic energy management. The proposal demonstrates that it is possible to start from homes and expand to communities while maintaining both computational efficiency and usability. Furthermore, recent studies point to inherent limitations of urban-scale UDTw.
    In [120], the authors analyse how certain models lose accuracy when the urban system becomes complex, suggesting that not all approaches scale adequately. Similarly, [23] provides evidence that a small proportion of the work explicitly addresses replicability, as many reports focus on point demonstrations rather than transferable models.
    Finally, to move forward, future work needs to integrate scalability and replicability principles into its design. Proposals include modular architectures, the use of containerised services (microservices), federated learning for distributed models, and open communication standards. This can make it easier for UDTws not only to scale within a city but also to be replicable across different urban ecosystems with diverse infrastructure and governance.
Table 9 presents a summary of the most significant UDTw challenges and research directions.

3.3. Testable Research Tasks

Based on identifed research gaps and research directions, some testable and practical research tasks could be designed to assess ROI, operational efficiency, and social benefits derived from their implementation, as follows:
  • ROI-oriented research task:
    Task 1: Minimal Key Performance Indicators (KPIs) taxonomy and benchmarking.
    Goal: Define a cross-domain KPI set (operational, socio-economic, environmental) and a benchmarking protocol for UDTw/AI projects.
    Obstacle: Gap between ambition and demonstrated contribution.
    Task 2: Policy uptake tracker.
    Goal: Measure how often DTw insights are incorporated into official decisions and what outcomes follow.
    Obstacle: Lab-style pilots poorly integrated into real planning cycles.
    Task 3: Cost-to-serve at scale.
    Goal: Quantify unit cost per simulated scenario and per data flow when scaling from building → district → city.
    Obstacle: Data management complexity and performance degradation at scale.
  • Scalability-oriented research task:
    Task 1: Replicability playbook (building → district → city)
    Goal: Quantify re-engineering needed to port solutions across heterogeneous contexts.
    Obstacle: Limited attention to replicability and validated multi-scale pathways.
    Task 2: Federated vs. centralized benchmark
    Goal: Compare accuracy, latency, and privacy risk of federated learning versus centralized training.
    Obstacle: Need to reconcile scale with privacy and governance constraints.
    Task 3: Semantic interoperability via reusable ontologies.
    Goal: Reduce integration time between platforms using shared ontologies and state graphs.
    Obstacle: Platform fragmentation; need for open standards and reusable semantics.
    Task 4: City-scale reference datasets.
    Goal: Create open, large-scale DTw benchmark datasets (synthetic and real) for scalability evaluation.
    Obstacle: Lack of reference data to evaluate performance at scale.
  • Ethics-oriented research task:
    Task 1: Algorithmic impact assessment (AIA) with citizens.
    Goal: Identify and mitigate bias/inequity risks before deployment.
    Obstacle: Sociotechnical complexity; need for participatory governance.
    Task 2: Traceability and auditability records.
    Goal: Record data provenance/transformations and model-access events for external audits.
    Obstacle: Need for cross-platform transparency and accountable data governance.
    Task 3: Zero-Trust pilot with latency–security analysis.
    Goal: Implement Zero-Trust/defense-in-depth and quantify latency/resilience trade-offs.
    Obstacle: Tension between real-time constraints and robust cybersecurity.

4. Conclusions

This article presents the results of a SLR on UDTw, a rapidly evolving field characterized by increasing technological development and diversifying practical applications. We demonstrated in what ways UDTw, together with IoT and AI, is integrated into the development of smart cities. Furthermore, we provide useful information on the main application areas and predominant methodological approaches. Guidance for future research directions is introduced, considering the identified research gaps in existing scientific literature aimed at enhancing urban management.
UDTw have matured significantly, moving from descriptive tools to proactive and predictive systems, driven by the convergence of GenAI, massive IoT, edge and cloud computing, advanced 3D visualization, and blockchain technology. These advances are transforming traffic management, urban planning, environmental monitoring, energy management, and emergency services, demonstrating a tangible impact on operational efficiency and urban resilience.
Despite these achievements, fundamental challenges remain that must be addressed for UDTw to reach its full potential:
  • The lack of a consensus in terminology and the immaturity of certain key components in the built environment underscore the need for standardization and unified frameworks.
  • Semantic interoperability across heterogeneous platforms remains a critical obstacle, requiring further development of ontologies and open standards.
  • Scalability to replicate entire cities demands hierarchical architectures and robust performance solutions. Furthermore, massive data integration and control of critical infrastructure pose significant security, privacy, and ethical challenges, requiring advanced solutions and transparent governance frameworks.
The most pressing challenge is the persistent gap between the technical ambition of UDTw and clear evidence of their Return on Investment (ROI) and tangible socioeconomic benefits. Most implementations have been limited to laboratory testing, without deep integration into actual planning and decision-making processes. To overcome this limitation, it is imperative to adopt a holistic approach that focuses not only on technological innovation but also on procedural integration and consensual contextualization. This involves developing robust impact assessment methodologies, conducting longitudinal studies, and fostering active citizen participation, transforming UDTw from mere digital “spaces” to meaningful “places” that reflect citizens’ lived realities.
Ultimately, the future of UDTw lies in the capacity of research and practice to comprehensively address these technical, social, and ethical complexities. Interdisciplinary collaboration between engineers, urban planners, sociologists, data experts, and policymakers will be essential to building truly sustainable, resilient, and human-centered smart cities, where UDTw act as catalysts for more participatory and effective governance.

Author Contributions

Conceptualization, E.J.S.-C.; methodology, A.P.-T.; software, A.P.-T.; validation, E.J.S.-C., M.C. and L.T.-O.; formal analysis, A.P.-T.; investigation, E.J.S.-C.; resources, E.J.S.-C. and A.P.-T.; data curation, A.P.-T.; writing—original draft preparation, E.J.S.-C. and A.P.-T.; writing—review and editing, E.J.S.-C., M.C. and L.T.-O.; visualization, A.P.-T.; supervision, M.C. and L.T.-O.; project administration, E.J.S.-C. All authors have read and agreed to the published version of the manuscript.

Funding

This research received no external funding.

Data Availability Statement

All materials related to the SLR process—including bibliometric analyses, scripts, and PRISMA checklists—are available on the OSF platform at: https://n9.cl/pwq6k, accessed on 26 August 2025.

Conflicts of Interest

The authors declare no conflicts of interest.

Abbreviations

The following acronyms are used in this manuscript:
AcronymDefinition
3DThree-Dimensional
5GFifth-Generation Network
AERPAWAerial Experimentation and Research Platform for Advanced Wireless
AIArtificial Intelligence
AIAAlgorithmic Impact Assessment
APIApplication Programming Interface
ARAugmented Reality
AUPAugmented Urban Planning
CASPCritical Appraisal Skills Programme
CDTCivic Digital Twins
CFDComputational Fluid Dynamics
CPSCyber-Physical System
DTCDigital Twin City
DTwDigital Twin
EdgeEdge Computing
SDCSmart City Development
EMCIEmergency Management in Civil Infrastructure
FIWAREFuture Internet Ware
FLFederated Learning
GANsGenerative Adversarial Networks
GenAIGenerative Artificial Intelligence
GISGeographic Information System
GPTGenerative Pre-trained Transformers
GPSGlobal Positioning System
IoTInternet of Things
KPIKey Performance Indicators
KTWINServerless platforms based on Kubernetes
LLMLarge Language Model
MLMachine Learning
MQMapping Question
NGSI-LDNext Generation Service Interface—Linked Data
QoSQuality of Service
ROIReturn on Investment
SDGSustainable Development Goal
SWMSolid Waste Management
TRLTechnology Readiness Level
UDTwUrban Digital Twin
VAEsVariational Autoencoders
VRVirtual Reality
XRExtended Reality

Appendix A

Table A1. Summary of Article Evaluation on Digital Twins in Smart Cities.
Table A1. Summary of Article Evaluation on Digital Twins in Smart Cities.
No.TitleScoreRelevanceYear
1Optimizing Smart City Services… [108]10.0High2025
2Digital Twin: Enabling Technologies… [62]6.5Limited2020
3Special Issue on Digital Twin… [126]5.0Limited2023
4The Microverse a Task-Oriented… [61]10.0High2024
5Synergistic Integration of Digital Twins… [58].6.5Limited2025
6Enhancing Smart City Logistics… [69]10.0High2025
7Urban Digital Twins—a FIWARE-Based Model [59]9.5High2021
8Gentwin Generative Ai-Powered Digital Twinning… [64]10.0High2025
9Advancing Smart City Sustainability with… [91]9.5High2024
10Unleashing the Potential of 5G for Smart Cities… [60]9.5High2025
11Excavating the Role of Digital Twins in Upgrading… [121]9.0High2023
12Implementation of Microgrid Digital Twin System… [109]8.0Useful2023
13Dtwin-Tec an Ai-Based Tec District Digital Twin… [96]10.0High2024
14Digital Twin Challenge Road Damage Detection… [92]10.0High2024
15A Case Study Making Decisions for Sustainable… [97]8.5High2023
16Artificial Intelligence Inspired Task Offloading… [79]10.0High2025
17Generative Digital Twins a Novel Approach in the… [127]9.5High2024
18Integrating Technology and Urban Resilience… [106]8.0Useful2024
19Trends and Challenges in Aiot Iiot Iot Implementation… [115]6.5Limited2023
20Smart City Research a Bibliometric and Main Path… [57]6.5Limited2022
21Digital twin-enabled decision support service… [93]10.0High2021
22Digital Twinning as an Approach to Promoting… [102]10.0High2023
23Ai-Based Physical and Virtual Platform with 5-L… [107]10.0High2019
24Digital Twin Perspective of Fourth Industrial and Healthcare… [111]7.5Useful2022
25A Survey on 6G Networks Vision, Requirements… [119]7.5Useful2024
26Desirable World with CPS and IoT [83]6.5Limited2023
27Digital Twins in Built Environments… [100]10.0High2023
28Amond: Area-Controlled Mobile Ad-Hoc Networking… [116]6.5Limited2024
29Federated Learning Enabled Digital Twins for Smart Cities… [66]10.0High2024
30Digital Twin in the IoT Context: a Survey… [68]7.5Useful2020
31Logical and Innovative Construction of Digital… [63]8.5High2021
32Exploiting Digital Twins as Enablers for Synthetic… [105]8.5High2024
33Platformization and the Metaverse Opportunities… [76]4.5Limited2023
34Situation Awareness of Energy Iot Systems… [75]8.0Useful2023
35Umbrella: a One-Stop Shop Bridging the Gap… [74]6.5Limited2024
36When Crowdsensing Meets Smart Cities: a Review… [24]4.5Limited2024
37Network Digital Twin Toward Networking, Telecom… [87]6.5Limited2024
38Digital Twins for Ports Derived from Smart Cities… [112]8.5High2024
39Digital Entity Management Methodology for Digital Twins… [44]8.5High2023
40An Urban Digital Twin Framework for Reference… [65]10.0High2024
41Signed: Smart City Digital Twin Verifiable Data… [86]10.0High2023
42Digital Twin-Based Healthcare System (Dths)… [42]9.5High2023
43Computational Intelligence in Security of Digital Twins… [123]10.0High2022
44A digital twin smart city for citizen feedback… [99]10.0High2021
45Uetopsis: a Data-Driven Intelligence Approach… [71]8.0Useful2024
46Dna Computing-Based Multi-Source Data Storage… [114]4.0Limited2023
47Smart City Construction and Management by Digital Twin… [70]10.0High2022
48Covid-19 Secure Healthcare Iot Networks [110]5.0Limited2023
49Will the Metaverse Be Out of Control?… [122]6.0Limited2023
50Excavating the Role of Digital Twins in Upgrading… [121]6.3Limited2023
51Digital Twin of Intelligent Small Surface Defect… [128]10.0High2023
52Edge Computing for Cyber-Physical Systems: a Review… [90]10.0High2023
53When Internet of Things Meets Metaverse Convergence of… [89]8.5High2023
54Platformization and the Metaverse: Opportunities and Challenges for U… [76]7.5Useful2023
55A Blockchain-based Digital Twin for IoT Deployments in Logistic… [72]7.0Useful2024
56AI and Digital Twin for Consumer Electronics… [95]6.5Limited2024
57Automatically Learning Hybrid Digital Twins of Dynamical Systems… [84]7.5Useful2024
58Adaptive Approaches to Software Testing… [88]8.5High2025
59Hierarchical Resources Management System… [124]8.5High2025
60A scalable and user-friendly framework… [125]8.0High2024
61Insurmountable limitations of city-scale digital twins?… [120]7.5Useful2025
62A Comprehensive analysis of digital twins in smart cities… [23]8.0High2024
63Governance Framework for Citizen Digital Twins in Smart Cities… [103]8.0High2025
64Urban futures in the mirror of technology? The politics [104]8.5High2025

References

  1. Echendu, A.J.; Okafor, P.C.C. Smart city technology: A potential solution to Africa’s growing population and rapid urbanization? Dev. Stud. Res. 2021, 8, 82–93. [Google Scholar] [CrossRef]
  2. Kapucu, N.; Ge, Y.; Rott, E.; Isgandar, H. Urban resilience: Multidimensional perspectives, challenges and prospects for future research. Urban Gov. 2024, 4, 162–179. [Google Scholar] [CrossRef]
  3. Al-Raeei, M. The smart future for sustainable development: Artificial intelligence solutions for sustainable urbanization. Sustain. Dev. 2024, 33, 508–517. [Google Scholar] [CrossRef]
  4. Singh, M.; Fuenmayor, E.; Hinchy, E.P.; Qiao, Y.; Murray, N.; Devine, D. Digital twin: Origin to future. Appl. Syst. Innov. 2021, 4, 36. [Google Scholar] [CrossRef]
  5. Mouha, R.A.R.A. Internet of things (IoT). J. Data Anal. Inf. Process. 2021, 9, 77. [Google Scholar] [CrossRef]
  6. Rejeb, A.; Rejeb, K.; Simske, S.; Treiblmaier, H.; Zailani, S. The big picture on the internet of things and the smart city: A review of what we know and what we need to know. Internet Things 2022, 19, 100565. [Google Scholar] [CrossRef]
  7. Quispe-Vilca, J.L.; Moreno-Cardenas, E.; Sacoto-Cabrera, E.J.; Moreno-Cardenas, Y. Integrating IoT and Image Processing for Crop Monitoring: A LoRa-Based Solution for Citrus Pest Detection. Electronics 2024, 13, 4863. [Google Scholar] [CrossRef]
  8. Singh, J.; Sajid, M.; Gupta, S.K.; Haidri, R.A. Artificial intelligence and blockchain technologies for smart city. In Intelligent Green Technologies for Sustainable Smart Cities; Wiley Online Library: Hoboken, NJ, USA, 2022; pp. 317–330. [Google Scholar] [CrossRef]
  9. Osman, A.M.S.; Elragal, A.A.; Ståhlbröst, A. Data-driven decisions in smart cities: A digital transformation case study. Appl. Sci. 2022, 12, 1732. [Google Scholar] [CrossRef]
  10. Sacoto-Cabrera, E.J.; Perez-Torres, A. Digital transformation: A review of enabling technologies, maturity models, and open research issues. In Proceedings of the 2023 IEEE Seventh Ecuador Technical Chapters Meeting (ECTM), Ambato, Ecuador, 10–13 October 2023; pp. 1–6. [Google Scholar]
  11. Deren, L.; Wenbo, Y.; Zhenfeng, S. Smart city based on digital twins. Comput. Urban Sci. 2021, 1, 1–11. [Google Scholar] [CrossRef]
  12. Carlsen, L.; Bruggemann, R. The 17 United Nations’ sustainable development goals: A status by 2020. Int. J. Sustain. Dev. World Ecol. 2022, 29, 219–229. [Google Scholar] [CrossRef]
  13. Mylonas, G.; Kalogeras, A.; Kalogeras, G.; Anagnostopoulos, C.; Alexakos, C.; Muñoz, L. Digital twins from smart manufacturing to smart cities: A survey. IEEE Access 2021, 9, 143222–143249. [Google Scholar] [CrossRef]
  14. Santos, R.; Piqueiro, H.; Dias, R.; Rocha, C.D. Transitioning trends into action: A simulation-based Digital Twin architecture for enhanced strategic and operational decision-making. Comput. Ind. Eng. 2024, 198, 110616. [Google Scholar] [CrossRef]
  15. Alnaser, A.A.; Maxi, M.; Elmousalami, H. AI-Powered Digital Twins and Internet of Things for Smart Cities and Sustainable Building Environment. Appl. Sci. 2024, 14, 12056. [Google Scholar] [CrossRef]
  16. Ati, M.; Basmaji, T. Framework for managing smart cities security and privacy applications. In Proceedings of the 2018 IEEE Symposium on Computer Applications & Industrial Electronics (ISCAIE), Penang Island, Malaysia, 28–29 April 2018; pp. 191–194. [Google Scholar] [CrossRef]
  17. Wang, K.; Zhao, Y.; Gangadhari, R.K.; Li, Z. Analyzing the Adoption Challenges of the Internet of Things (IoT) and Artificial Intelligence (AI) for Smart Cities in China. Sustainability 2021, 13, 983. [Google Scholar] [CrossRef]
  18. Mazzetto, L. A review of urban digital twins integration, challenges, and future directions in smart city development. Sustainability 2024, 16, 8337. [Google Scholar] [CrossRef]
  19. Ullah, Z.; Al-Turjman, F.; Mostarda, L.; Gagliardi, R. Applications of Artificial Intelligence and Machine learning in smart cities. Comput. Commun. 2020, 154, 313–323. [Google Scholar] [CrossRef]
  20. Syed Abdul Rahman, S.A.F.; Abdul Maulud, K.N.; Ujang, U.; Wan Mohd Jaafar, W.S.; Shaharuddin, S.; Ab Rahman, A.A. The digital landscape of smart cities and digital twins: A systematic literature review of digital terrain and 3D city models in enhancing decision-making. Sage Open 2024, 14, 21582440231220768. [Google Scholar] [CrossRef]
  21. Caprotti, F.; Cowley, R.; Datta, A.; Broto, V.C.; Gao, E.; Georgeson, L.; Herrick, C.; Odendaal, N.; Joss, S. The New Urban Agenda: Key opportunities and challenges for policy and practice. Urban Res. Pract. 2017, 10, 367–378. [Google Scholar] [CrossRef]
  22. Deng, T.; Zhang, K.; Shen, Z.J.M. A systematic review of a digital twin city: A new pattern of urban governance toward smart cities. J. Manag. Sci. Eng. 2021, 6, 125–134. [Google Scholar] [CrossRef]
  23. El-Agamy, R.F.; Sayed, H.A.; AL Akhatatneh, A.M.; Aljohani, M.; Elhosseini, M. Comprehensive analysis of digital twins in smart cities: A 4200-paper bibliometric study. Artif. Intell. Rev. 2024, 57, 154. [Google Scholar] [CrossRef]
  24. Wang, Z.; Cao, Y.; Jiang, K.; Zhou, H.; Kang, J.; Zhuang, Y.; Tian, D.; Leung, V.C. When crowdsensing meets smart cities: A comprehensive survey and new perspectives. IEEE Commun. Surv. Tutor. 2024, 27, 1101–1151. [Google Scholar] [CrossRef]
  25. Page, M.J.; McKenzie, J.E.; Bossuyt, P.M.; Boutron, I.; Hoffmann, T.C.; Mulrow, C.D.; Shamseer, L.; Tetzlaff, J.M.; Akl, E.A.; Brennan, S.E.; et al. The PRISMA 2020 statement: An updated guideline for reporting systematic reviews. BMJ 2021, 372, 71. [Google Scholar] [CrossRef]
  26. Orlowski, A.; Romanowska, P. Smart cities concept: Smart mobility indicator. Cybern. Syst. 2019, 50, 118–131. [Google Scholar] [CrossRef]
  27. Nastjuk, I.; Trang, S.; Papageorgiou, E.I. Smart cities and smart governance models for future cities: Current research and future directions. Electron. Mark. 2022, 32, 1917–1924. [Google Scholar] [CrossRef]
  28. Addas, A. The concept of smart cities: A sustainability aspect for future urban development based on different cities. Front. Environ. Sci. 2023, 11, 1241593. [Google Scholar] [CrossRef]
  29. Gracias, J.S.; Parnell, G.S.; Specking, E.; Pohl, E.A.; Buchanan, R. Smart cities—A structured literature review. Smart Cities 2023, 6, 1719–1743. [Google Scholar] [CrossRef]
  30. Lei, B.; Janssen, P.; Stoter, J.; Biljecki, F. Challenges of urban digital twins: A systematic review and a Delphi expert survey. Autom. Constr. 2023, 147, 104716. [Google Scholar] [CrossRef]
  31. Van der Valk, H.; Haße, H.; Möller, F.; Arbter, M.; Henning, J.L.; Otto, B. A Taxonomy of Digital Twins. In Proceedings of the AMCIS 2020 Proceedings, Salt Lake City, UT, USA, 10–14 August 2020. [Google Scholar]
  32. González-Gerpe, S.; Poveda-Villalón, M.; García-Castro, R. DTAG: A Methodology for Aggregating Digital Twins Using the WoTDT Ontology. Appl. Sci. 2024, 14, 5960. [Google Scholar] [CrossRef]
  33. Vetrivel, S.; Sowmiya, K.; Sabareeshwari, V. Digital Twins: Revolutionizing Business in the Age of AI. In Harnessing AI and Digital Twin Technologies in Businesses; IGI Global: Hershey, PA, USA, 2024; pp. 111–131. [Google Scholar] [CrossRef]
  34. Rezaei, Z.; Vahidnia, M.H.; Aghamohammadi, H.; Azizi, Z.; Behzadi, S. Digital twins and 3D information modeling in a smart city for traffic controlling: A review. J. Geogr. Cartogr. 2023, 6, 1865. [Google Scholar] [CrossRef]
  35. Li, Y.; Fan, Y.; Nie, L. Making governance agile: Exploring the role of artificial intelligence in China’s local governance. Public Policy Adm. 2025, 40, 276–301. [Google Scholar] [CrossRef]
  36. Elshoukry, H. Enhancing Disaster Management by leveraging Smart Cities Technologies. In Proceedings of the 2024 Mediterranean Smart Cities Conference (MSCC), Tetuan, Morocco, 2–4 May 2024; pp. 1–8. [Google Scholar] [CrossRef]
  37. Matei, A.; Cocoșatu, M. Artificial Internet of Things, Sensor-Based Digital Twin Urban Computing Vision Algorithms, and Blockchain Cloud Networks in Sustainable Smart City Administration. Sustainability 2024, 16, 6749. [Google Scholar] [CrossRef]
  38. Nayak, R.; Karunakaran, S.; Yamunaa, P.; Kayalvili, S.; Tiwari, M.; Unni, M.V. Deep Learning and IoT Data in Smart City Applications. Urban Data Sci. 2023, 4, 16–27. [Google Scholar]
  39. Li, X.; Liu, H.; Wang, W.; Zheng, Y.; Lv, H.; Lv, Z. Big data analysis of the internet of things in the digital twins of smart city based on deep learning. Future Gener. Comput. Syst. 2022, 128, 167–177. [Google Scholar] [CrossRef]
  40. Nica, E.; Popescu, G.; Poliak, M.; Kliestik, T.; Sabie, O. Digital Twin Simulation Tools, Spatial Cognition Algorithms, and Multi-Sensor Fusion Technology in Sustainable Urban Governance Networks. Mathematics 2023, 11, 1981. [Google Scholar] [CrossRef]
  41. Santos, S.; Vilela, J.; Carvalho, T.; Rocha, T.; Candido, T.; Bezerra, V.; Silva, D. Artificial Intelligence in Sustainable Smart Cities: A Systematic Study on Applications, Benefits, Challenges, and Solutions. Sustainability 2024, 1, 644–655. [Google Scholar] [CrossRef]
  42. Abirami, L.; Karthikeyan, J. Digital Twin-Based Healthcare System (DTHS) for Earlier Parkinson Disease Identification and Diagnosis Using Optimized Fuzzy Based k-Nearest Neighbor Classifier Model. IEEE Access 2023, 11, 96661–96672. [Google Scholar] [CrossRef]
  43. Nalini, D. Securing Smart Cities: A Cybersecurity Perspective on Integrating IoT, AI, and Machine Learning for Digital Twin Creation. J. Electr. Syst. 2024, 20, 1420–1429. [Google Scholar] [CrossRef]
  44. Lee, Y.; Baek, M.S.; Yoon, K. Digital Entity Management Methodology for Digital Twin Implementation: Concept, Definition, and Examples. IEEE Trans. Broadcast. 2025, 71, 19–29. [Google Scholar] [CrossRef]
  45. Marzi, G.; Balzano, M.; Caputo, A.; Pellegrini, M.M. Guidelines for bibliometric-systematic literature reviews: 10 steps to combine analysis, synthesis and theory development. Int. J. Manag. Rev. 2025, 27, 81–103. [Google Scholar] [CrossRef]
  46. Mengist, W.; Soromessa, T.; Legese, G. Method for conducting systematic literature review and meta-analysis for environmental science research. MethodsX 2020, 7, 100777. [Google Scholar] [CrossRef] [PubMed]
  47. Haddaway, N.R.; Page, M.J.; Pritchard, C.C.; McGuinness, L.A. PRISMA2020: An R package and Shiny app for producing PRISMA 2020-compliant flow diagrams, with interactivity for optimised digital transparency and Open Synthesis. Campbell Syst. Rev. 2022, 18, e1230. [Google Scholar] [CrossRef]
  48. Cabrera, D.; Cabrera, L.L. The steps to doing a systems literature review (SLR). J. Syst. Think. Prepr. 2023, 34, 3–15. [Google Scholar]
  49. Tod, D.; Booth, A.; Smith, B. Critical appraisal. Int. Rev. Sport Exerc. Psychol. 2022, 15, 52–72. [Google Scholar] [CrossRef]
  50. Booth, A.; James, M.S.; Clowes, M.; Sutton, A. Systematic Approaches to a Successful Literature Review; SAGE Publications Ltd.: Thousand Oaks, CA, USA, 2021. [Google Scholar]
  51. Flyvbjerg, B.; Landman, T.; Schram, S. Real Social Science: Applied Phronesis; Cambridge University Press: Cambridge, UK; Taylor & Francis: Abingdon, UK, 2012. [Google Scholar] [CrossRef]
  52. Hosseini, M.S.; Jahanshahlou, F.; Akbarzadeh, M.A.; Zarei, M.; Vaez-Gharamaleki, Y. Formulating research questions for evidence-based studies. J. Med. Surg. Public Health 2024, 2, 100046. [Google Scholar] [CrossRef]
  53. Landis, J.R.; Koch, G.G. The measurement of observer agreement for categorical data. Biometrics 1977, 33, 159–174. [Google Scholar] [CrossRef]
  54. Kolaski, K.; Romeiser Logan, L.; Ioannidis, J.P. Guidance to best tools and practices for systematic reviews. J. Pediatr. Rehabil. Med. 2023, 16, 241–273. [Google Scholar]
  55. Moher, D.; Liberati, A.; Tetzlaff, J.; Altman, D.G. Preferred reporting items for systematic reviews and meta-analyses: The PRISMA statement. PLoS Med. 2009, 6, e1000097. [Google Scholar] [CrossRef]
  56. Vom Brocke, J.; Simons, A.; Niehaves, B.; Riemer, K.; Plattfaut, R.; Cleven, A. Reconstructing the giant: On the importance of rigour in documenting the literature search process. In Proceedings of the ECIS 2009, Verona, Italy, 8–10 June 2009; Volume 372. Available online: https://aisel.aisnet.org/ecis2009/372 (accessed on 2 October 2025).
  57. Rejeb, A.; Rejeb, K.; Abdollahi, A.; Keogh, J.G.; Zailani, S.; Iranmanesh, M. Smart city research: A bibliometric and main path analysis. J. Data Inf. Manag. 2022, 4, 343–370. [Google Scholar] [CrossRef]
  58. Bibri, S.E.; Huang, J.; Omar, O.; Kenawy, I. Synergistic integration of digital twins and zero energy buildings for climate change mitigation in sustainable smart cities: A systematic review and novel framework. Energy Build. 2025, 333, 115484. [Google Scholar] [CrossRef]
  59. Bauer, M.; Cirillo, F.; Fürst, J.; Solmaz, G.; Kovacs, E. Urban Digital Twins—A FIWARE-based model. Automatisierungstechnik 2021, 69, 1106–1115. [Google Scholar] [CrossRef]
  60. Mahomed, A.S.; Saha, A.K. Unleashing the Potential of 5G for Smart Cities: A Focus on Real-Time Digital Twin Integration. Smart Cities 2025, 8, 70. [Google Scholar] [CrossRef]
  61. Qu, Q.; Hatami, M.; Xu, R.; Nagothu, D.; Chen, Y.; Li, X.; Blasch, E.; Ardiles-Cruz, E.; Chen, G. The Microverse: A Task-Oriented Edge-Scale Metaverse. Future Internet 2024, 16, 60. [Google Scholar] [CrossRef]
  62. Fuller, A.; Fan, Z.; Day, C.; Barlow, C. Digital Twin: Enabling Technologies, Challenges and Open Research. IEEE Access 2020, 8, 108952–108971. [Google Scholar] [CrossRef]
  63. Zhang, X.; Li, S.; Zhou, Q.; Sun, Y. Logical and Innovative Construction of Digital Twin City. J. Geod. Geoinf. Sci. 2021, 4, 113. [Google Scholar] [CrossRef]
  64. Duran, K.; Shin, H.; Duong, T.; Canberk, B. GenTwin: Generative AI-Powered Digital Twinning for Adaptive Management in IoT Networks. IEEE Trans. Cogn. Commun. Netw. 2025, 11, 1053–1066. [Google Scholar] [CrossRef]
  65. Supianto, A.A.; Nasar, W.; Aspen, D.M.; Hasan, A.; Karlsen, A.T.; Torres, R.D.S. An Urban Digital Twin Framework for Reference and Planning. IEEE Access 2024, 12, 152444–152465. [Google Scholar] [CrossRef]
  66. Ramu, S.P.; Boopalan, P.; Pham, Q.V.; Maddikunta, P.K.R.; Huynh-The, T.; Alazab, M.; Nguyen, T.T.; Gadekallu, T.R. Federated learning enabled digital twins for smart cities: Concepts, recent advances, and future directions. Sustain. Cities Soc. 2022, 79, 103663. [Google Scholar] [CrossRef]
  67. Zhang, Z.; Xiao, Y.; Ma, Z.; Xiao, M.; Ding, Z.; Lei, X.; Karagiannidis, G.K.; Fan, P. 6G wireless networks: Vision, requirements, architecture, and key technologies. IEEE Veh. Technol. Mag. 2019, 14, 28–41. [Google Scholar] [CrossRef]
  68. Minerva, R.; Lee, G.M.; Crespi, N. Digital twin in the IoT context: A survey on technical features, scenarios, and architectural models. Proc. IEEE 2020, 108, 1785–1824. [Google Scholar] [CrossRef]
  69. Fatorachian, H.; Kazemi, H.; Pawar, K. Enhancing Smart City Logistics Through IoT-Enabled Predictive Analytics: A Digital Twin and Cybernetic Feedback Approach. Smart Cities 2025, 8, 56. [Google Scholar] [CrossRef]
  70. Lv, Z.; Chen, D.; Lv, H. Smart city construction and management by digital twins and BIM big data in COVID-19 scenario. ACM Trans. Multimed. Comput. Commun. Appl. (TOMM) 2022, 18, 1–21. [Google Scholar] [CrossRef]
  71. Xiao, L.; Han, D.; Li, K.C.; Khan, M.K. UETOPSIS: A Data-Driven Intelligence Approach to Security Decisions for Edge Computing in Smart Cities. ACM Trans. Sens. Netw. 2024, 20, 2. [Google Scholar] [CrossRef]
  72. Negueroles, J.; Garcia-Valls, M. A Blockchain-based Digital Twin for IoT Deployments in Logistics and Transportation. Future Gener. Comput. Syst. 2024, 161, 81–84. [Google Scholar] [CrossRef]
  73. Wermann, A.G.; Wickboldt, J.A. KTWIN: A serverless Kubernetes-based Digital Twin platform. Comput. Netw. 2025, 259, 111095. [Google Scholar] [CrossRef]
  74. Mavromatis, G.; Karypidou, M.; Kassler, A. UMBRELLA: A One-Stop Shop Bridging the Gap From Lab to Real-World IoT Experimentation. Sensors 2024, 24, 112. [Google Scholar] [CrossRef]
  75. He, H.; Liu, Z.; Wu, X. Situation Awareness of Energy Internet of Things in Smart City Based on Digital Twin: From Digitization to Informatization. IEEE Internet Things J. 2023, 109, 7439–7458. [Google Scholar] [CrossRef]
  76. Martinez, C.; Gutierrez, P.; Huang, L. Platformization and the Metaverse: Opportunities and Challenges for Urban Sustainability and Economic Development. Cities 2023, 139, 104289. [Google Scholar] [CrossRef]
  77. Gao, K.; Lu, D.; He, H.; Xu, L.; Li, J.; Gong, Z. Enhanced 3D Urban Scene Reconstruction and Point Cloud Densification using Gaussian Splatting and Google Earth Imagery. IEEE Trans. Geosci. Remote Sens. 2025, 63, 1–14. [Google Scholar] [CrossRef]
  78. Boos, U.C.; Reichenbacher, T.; Kiefer, P.; Sailer, C. An augmented reality study for public participation in urban planning. J. Locat. Based Serv. 2023, 17, 48–77. [Google Scholar] [CrossRef]
  79. Rawlley, O.; Gupta, S.; Chandrakar, J.; Johnson, M.K. Artificial Intelligence Inspired Task Offloading and Resource Orchestration in Intelligent Transportation Systems. Cogn. Comput. 2024, 17, 18. [Google Scholar] [CrossRef]
  80. Megía, M.; Melero, F.J.; Chiachío, M.; Chiachío, J. Generative Adversarial Networks for Improved Model Training in the Context of the Digital Twin. Struct. Control Health Monit. 2024, 2024, 9997872. [Google Scholar] [CrossRef]
  81. Vishnu Shankar, S.; Naffees Gowsar, S.; Manjubala, M. Variational Autoencoders (VAEs). In Revolution with Generative AI: Trends and Techniques; Springer Nature: Geneva, Switzerland, 2025; Volume 50, pp. 43–64. [Google Scholar] [CrossRef]
  82. Garcia-Valls, M.; Negueroles, J. CoTwin: Collaborative improvement of digital twins enabled by blockchain in cyber-physical systems and IoT. Future Gener. Comput. Syst. 2024, 161, 81–84. [Google Scholar] [CrossRef]
  83. Yoshida, T.; Fujita, H. Desirable World with CPS and IoT: Smart City Design Concepts and Challenges. Sensors 2023, 23, 7890. [Google Scholar] [CrossRef]
  84. Holt, S.; Liu, T.; van der Schaar, M. Automatically learning hybrid digital twins of dynamical systems. Adv. Neural Inf. Process. Syst. 2024, 37, 72170–72218. [Google Scholar]
  85. Hakiri, A.; Yahia, S.B.; Gokhale, A.S.; Mellouli, N. Special Issue on Digital Twin for Future Networks and Emerging IoT Applications (DT4IoT). Future Gener. Comput. Syst. 2022, 161, 81–84. [Google Scholar] [CrossRef]
  86. Williams, J.; Stone, E. SIGNED: Smart cIty diGital twiN vErifiable Data Framework. Future Gener. Comput. Syst. 2023, 152, 20–33. [Google Scholar] [CrossRef]
  87. Poorzare, R.; Kanellopoulos, D.N.; Sharma, V.K.; Dalapati, P.; Waldhorst, O.P. Network Digital Twin Toward Networking, Telecommunications, and Traffic Engineering: A Survey. IEEE Access 2025, 13, 16489–16538. [Google Scholar] [CrossRef]
  88. Hunko, I. Adaptive Approaches to Software Testing with Embedded Artificial Intelligence in Dynamic Environments. Int. J. Curr. Sci. Res. Rev. 2025, 8, 2036–2051. [Google Scholar] [CrossRef]
  89. Li, K.; Cui, Y.; Li, W.; Lv, T.; Yuan, X.; Li, S.; Ni, W.; Simsek, M.; Dressler, F. When Internet of Things Meets Metaverse: Convergence of Physical and Cyber Worlds. IEEE Internet Things J. 2023, 10, 4148–4175. [Google Scholar] [CrossRef]
  90. Sánchez, J.M.G.; Jörgensen, N.; Törngren, M.; Inam, R.; Berezovskyi, A.; Feng, L.; Fersman, E.; Ramli, M.R.; Tan, K. Edge computing for cyber-physical systems: A systematic mapping study emphasizing trustworthiness. ACM Trans.-Cyber-Phys. Syst. (TCPS) 2022, 6, 1–28. [Google Scholar] [CrossRef]
  91. Shah, K.B.; Visalakshi, S.; Guragain, D.P.; Panigrahi, R. Advancing smart city sustainability with Internet of Things and artificial intelligence aided low-cost digital twin systems for waste management. Microsyst. Technol. 2024, 31, 9. [Google Scholar] [CrossRef]
  92. Mahmudah, H.; Musyafa, A.; Aisjah, A.S.; Arifin, S.; Prastyanto, C.A. Digital Twin: Challenge Road Damage Detection on Edge Device. Chem. Eng. Trans. 2024, 109, 601–606. [Google Scholar] [CrossRef]
  93. Meierhofer, J.; Schweiger, L.; Lu, J.; Züst, S.; West, S.; Stoll, O.; Kiritsis, D. Digital twin-enabled decision support services in industrial ecosystems. Appl. Sci. 2021, 11, 11418. [Google Scholar] [CrossRef]
  94. Wahba, M.; Hosny, H.; ElSayed, A. A Digital Twin Decision Support System for the Urban Facility Management Process. J. Urban Technol. 2023, 30, 89–104. [Google Scholar]
  95. Wang, T.; Tian, J.; Fang, K.; Gadekallu, T.R.; Wang, W. AI and Digital Twin for Consumer Electronics in Smart Cities. IEEE Consum. Electron. Mag. 2024, 8, 1–8. [Google Scholar] [CrossRef]
  96. Wajid, M.S.; Terashima-Marin, H.; Najafirad, P.; Pablos, S.E.C.; Wajid, M.A. DTwin-TEC: An AI-based TEC district digital twin and emulating security events by leveraging knowledge graph. J. Open Innov. Technol. Mark. Complex. 2024, 10, 100297. [Google Scholar] [CrossRef]
  97. Kumaş, E.; Aslan, D. A case study: Making decisions for sustainable university campus planning using GeoAI. Int. J. Eng. Geosci. 2025, 10, 22–35. [Google Scholar] [CrossRef]
  98. Hämäläinen, M. Urban development with dynamic digital twins in Helsinki city. IET Smart Cities 2021, 3, 201–210. [Google Scholar] [CrossRef]
  99. White, G.; Zink, A.; Codecá, L.; Clarke, S. A digital twin smart city for citizen feedback. Cities 2021, 110, 103064. [Google Scholar] [CrossRef]
  100. Garrido, C.; Lopez, A.; Martin, D. Digital Twins in Built Environments: An Investigation of the Characteristics, Applications, and Challenges. Buildings 2023, 13, 310. [Google Scholar] [CrossRef]
  101. Qanazi, S.; Leclerc, E.; Bosredon, P. Integrating social dimensions into urban digital twins: A review and proposed framework for social digital twins. Smart Cities 2025, 8, 23. [Google Scholar] [CrossRef]
  102. Elhamy, K.; Ahmed, D. Digital Twinning as an Approach to Promoting Real Estate Projects: Residential Unit at The Lake West, Sheikh Zayed City, Cairo, Egypt. Archit. Res. 2023, 10, 2. [Google Scholar] [CrossRef]
  103. DeVries, C. Governance Framework for Citizen Digital Twins in Smart Cities. Intell. Hum. Futur. 2025, 1. [Google Scholar] [CrossRef]
  104. Knopf, S.; Macq, H.; Wentland, A. Urban futures in the mirror of technology? The politics of urban digital twins. New Media Soc. 2025, 27, 4385–4401. [Google Scholar] [CrossRef]
  105. Minerva, R.; Awan, F.M.; Crespi, N. Exploiting digital twins as enablers for synthetic sensing. IEEE Internet Comput. 2021, 26, 61–67. [Google Scholar] [CrossRef]
  106. Hardy, J.; Nguyen, L.; Smith, A. Integrating Technology and Urban Resilience: A Comprehensive Analysis of Smart City Initiatives in Sydney. Urban Stud. 2024, 61, 320–339. [Google Scholar]
  107. Park, S.; Lee, S.; Park, S.; Park, S. AI-Based Physical and Virtual Platform with 5-Layered Architecture for Sustainable Smart Energy City Development. Sustainability 2019, 11, 4479. [Google Scholar] [CrossRef]
  108. Ullah, I.; Noor, A.; Abbas, M.; Garg, S.; Choi, B.J.; Hassan, M.M.; Bai, X. Optimizing smart city services by utilizing appropriate characteristics of digital twin for urban excellence. Alex. Eng. J. 2025, 122, 399–410. [Google Scholar] [CrossRef]
  109. Kumar, M.G.V.; Karunakaran, S.; Chandre, S.; Godi, R.K.; Manirajkumar, P.; Balaram, A. Implementation of Microgrid Digital Twin System for Unmanned Vehicles with Cloud Computing Techniques. SN Comput. Sci. 2023, 4, 566. [Google Scholar] [CrossRef]
  110. Adil, M.; Ali, J.; Jadoon, M.M.; Alotaibi, S.R.; Kumar, N.; Farouk, A.; Song, H. COVID-19: Secure healthcare Internet of Things networks, current trends and challenges with future research directions. ACM Trans. Sens. Netw. 2023, 19, 1–25. [Google Scholar] [CrossRef]
  111. Khan, F.; Anwar, H.; Rehman, N. Digital Twin Perspective of Fourth Industrial and Healthcare Revolution. Int. J. Emerg. Trends Eng. Res. 2022, 10, 45–55. [Google Scholar] [CrossRef]
  112. Klar, R.; Fredriksson, A.; Angelakis, V. Digital twins for ports: Derived from smart city and supply chain twinning experience. IEEE Access 2023, 11, 71777–71799. [Google Scholar] [CrossRef]
  113. Adreani, L.; Bellini, P.; Colombo, C.; Fanfani, M.; Nesi, P.; Pantaleo, G.; Pisanu, R. Implementing integrated digital twin modelling and representation into the Snap4City platform for smart city solutions. Multimed. Tools Appl. 2024, 83, 37121–37146. [Google Scholar] [CrossRef]
  114. Li, W.; Zhang, H.; Liu, Y. DNA Computing-Based Multi-Source Data Storage Model in Digital Twins. Future Gener. Comput. Syst. 2023, 138, 48–60. [Google Scholar] [CrossRef]
  115. Al-Turjman, A.; Hassan, M. Trends and Challenges in AIoT, IIoT and IoT Implementation. IEEE Internet Things Mag. 2023, 6, 24–30. [Google Scholar]
  116. Ono, S.; Yamazaki, T.; Miyoshi, T.; Taya, A.; Nishiyama, Y.; Sezaki, K. AMoND: Area-controlled mobile ad-hoc networking with digital twin. IEEE Access 2023, 11, 85224–85236. [Google Scholar] [CrossRef]
  117. Burgueño, L.; Di Ruscio, D.; Sahraoui, H.; WImmer, M. Automation in Model-Driven Engineering: A look back, and ahead. ACM Trans. Softw. Eng. Methodol. 2023, 34, 1–25. [Google Scholar] [CrossRef]
  118. Alkhateeb, A.; Jiang, S.; Charan, G. Real-time digital twins: Vision and research directions for 6G and beyond. IEEE Commun. Mag. 2023, 61, 128–134. [Google Scholar] [CrossRef]
  119. El Mettiti, A.; Oumsis, M. A survey on 6G networks: Vision, requirements, architecture, technologies and challenges. Ing. Des Syst. D’Inform. 2022, 27, 15487–15521. [Google Scholar] [CrossRef]
  120. Moroni, S. Insurmountable limitations of city-scale digital twins? On urban knowledge and planning. Comput. Urban Sci. 2025, 5, 17. [Google Scholar] [CrossRef]
  121. Ghosh, J.; Banerji, O. Excavating the Role of Digital Twins in Upgrading Cities and Homes amidst 21st Century: A Techno-Legal Persepctive. Indian J. Law Justice 2023, 14, 248. [Google Scholar]
  122. Cheng, Y.; Zhang, X.; Coeckelbergh, M. Will the Metaverse Be Out of Control? Addressing the Ethical and Governance Implications of a Developing Virtual Society. Technol. Forecast. Soc. Chang. 2023, 189, 122327. [Google Scholar] [CrossRef]
  123. Lv, Z.; Chen, D.; Feng, H.; Singh, A.K.; Wei, W.; Lv, H. Computational intelligence in security of digital twins big graphic data in cyber-physical systems of smart cities. ACM Trans. Manag. Inf. Syst. (TMIS) 2022, 13, 1–17. [Google Scholar] [CrossRef]
  124. Papaioannou, C.; Dimara, A.; Papaioannou, A.; Tzitzios, I.; Anagnostopoulos, C.N.; Krinidis, S. Hierarchical Resources Management System for Internet of Things-Enabled Smart Cities. Sensors 2025, 25, 616. [Google Scholar] [CrossRef]
  125. Stogia, M.; Naserentin, V.; Dimara, A.; Eleftheriou, O.; Tzitzios, I.; Papaioannou, C.; Pantusheva, M.; Papaioannou, A.; Spaias, G.; Anagnostopoulos, C.N.; et al. A scalable and user-friendly framework integrating IoT and digital twins for home energy management systems. Appl. Sci. 2024, 14, 11834. [Google Scholar] [CrossRef]
  126. Wang, Z.; Grieves, M.; Wen, Y.; Xue, F. Special Issue on Digital Twins. IEEE Internet Comput. 2025, 29, 5–7. [Google Scholar] [CrossRef]
  127. Rueda, C.; Maalej, Y.; Bchir, O. Generative Digital Twins: A Novel Approach in the IoT Edge-Cloud Continuum. IEEE Internet Things Mag. 2024, 8, 42–48. [Google Scholar] [CrossRef]
  128. Wang, L.; Zhao, F.; Tan, J. Digital Twin of Intelligent Small Surface Defect Detection with Cyber-manufacturing Systems. IEEE Trans. Ind. Inform. 2023, 19, 2057–2067. [Google Scholar] [CrossRef]
Figure 1. Flowchart for selecting documents for the systematic literature review.
Figure 1. Flowchart for selecting documents for the systematic literature review.
Smartcities 08 00175 g001
Figure 2. Top Author Keywords.
Figure 2. Top Author Keywords.
Smartcities 08 00175 g002
Figure 3. SLR Results.
Figure 3. SLR Results.
Smartcities 08 00175 g003
Figure 4. Tree of Keywords.
Figure 4. Tree of Keywords.
Smartcities 08 00175 g004
Figure 5. Publication Trends and Thematic Evolution.
Figure 5. Publication Trends and Thematic Evolution.
Smartcities 08 00175 g005
Figure 6. Word Frequency Over Time.
Figure 6. Word Frequency Over Time.
Smartcities 08 00175 g006
Figure 7. Temporal Evolution.
Figure 7. Temporal Evolution.
Smartcities 08 00175 g007
Figure 8. Main Results.
Figure 8. Main Results.
Smartcities 08 00175 g008
Figure 9. Keyword Co-Occurrence Matrix.
Figure 9. Keyword Co-Occurrence Matrix.
Smartcities 08 00175 g009
Figure 10. Technological Integration in Urban Sectors.
Figure 10. Technological Integration in Urban Sectors.
Smartcities 08 00175 g010
Table 1. Mapping Questions (MQ) for the Systematic Mapping Study.
Table 1. Mapping Questions (MQ) for the Systematic Mapping Study.
CodeMapping Question
MQ1Which are the top scientific journals where Digital Twins, IoT and AI in smart cities are published?
MQ2Which are the most influential authors and articles at the intersection of DTw, IoT and AI?
MQ3What enabling technologies and methodological approaches most frequently support UDTw?
MQ4Which use cases and practical implementations are most frequently reported, and with what outcomes and limitations?
MQ5What are the most frequently used methodologies in smart city DTw studies?
MQ6What are the main research gaps?
Table 2. Electronic databases for searching.
Table 2. Electronic databases for searching.
Electronic DatabaseTypeURL
IEEE XploreDigital Libraryhttps://ieeexplore.ieee.org, accessed on 4 July 2025
Web of Science (WoS)Digital Libraryhttps://www.webofscience.com, accessed on 4 July 2025
ScopusDigital Libraryhttps://www.scopus.com, accessed on 4 July 2025
Association for Computer Machinery (ACM)Digital Libraryhttps://dl.acm.org, accessed on 4 July 2025
Table 3. Evaluation Rubric for Scientific Articles on Digital Twins in Smart Cities.
Table 3. Evaluation Rubric for Scientific Articles on Digital Twins in Smart Cities.
CriterionYes (1)Partial (0.5)No (0)
1. Clarity of Research Question (Max. 2 points)
Is there an explicit and well-defined research question or objective?
Is the research question related to Digital Twins, IoT, and AI in smart cities?
2. Internal Validity (Max. 2 points)
Does the study design demonstrate methodological rigor?
Are measures taken to minimize potential sources of bias?
3. Accuracy of Methods (Max. 2 points)
Are the sensors and data acquisition systems valid and appropriate?
Are the diagnostic algorithms accurately applied?
… Other criteria evaluated …
4. Practical Implications (Max. 1 point)
Are the practical applications in smart cities discussed?
Is the impact of IoT and AI on these applications analyzed?
Final Assessment
Total Score (out of 10)
Interpretation8.5–10: Highly relevant and high-quality article.
7–8.4: Useful article with some areas for improvement.
5–6.9: Article with significant limitations.
<5: Low relevance or limited quality article.
Table 4. Data Extraction Matrix.
Table 4. Data Extraction Matrix.
Field NumberContent
1Authors/Year
2Article title
3Main objective
4Methodology
5Main findings
6Relation with DTw, IoT and AI in smart cities
Table 5. Comparison of prior SLRs on Urban Digital Twins and Smart Cities.
Table 5. Comparison of prior SLRs on Urban Digital Twins and Smart Cities.
ReferenceScope/FocusLimitationsContribution of This Review
[30]Digital twins in smart cities, focus on data integrationLimited IoT/AI coverage, no testbedsIntegrates IoT, AI, GenAI, and testbeds
[18]UDTw for sustainability and resilienceLacked technical depth in IoT/AIDeepens Edge, FL, AR, LLMs in urban contexts
[23]AI-driven digital twinsNeglected governance, interoperability, testbedsAdds governance, middleware (FIWARE, NGSI-LD), scalability
This SLRUDTw + IoT + AI in smart citiesN/AIntegrates SLR, applications, and research agenda
Table 6. Technological Advances and their Impact on UDTw.
Table 6. Technological Advances and their Impact on UDTw.
Technology/ConceptKey Advance/FeatureImpact on UDTwRef.
GenAIAutonomous generation of data, hypothetical scenarios, urban 3D designs and models.Greater autonomy in UDTw creation, reduced costs and entry barriers, enhanced predictive capabilities.[64]
Massive IoTIntegration of thousands of urban sensors with metaverse platforms; development of large multimodal datasets.Real-time multi-user collaboration, large-scale UDTw validation, improved 3D model accuracy.[89]
Edge/Cloud computingServerless platforms based on Kubernetes (KTWIN) for unified and agnostic deployment.Optimization of heterogeneous data processing and storage, reduced latency, lower operational costs.[90]
3D visualization and ARUse of Gaussian Splatting for 3D mesh extraction; LLMs for visual and semantic descriptions.Intuitive and immersive interaction, photorealistic 3D modeling, improved understanding of urban environments.[61]
BlockchainEnhanced traceability, security, and interoperability; integration with Federated Learning (FL).Increased trust in data, privacy protection, model integrity in distributed systems.[91]
Hybrid models with CPSCombination of mechanical and neural components; LLM-driven evolutionary algorithms (e.g., HDTwinGen).Better generalization under data scarcity, efficient learning, greater flexibility for evolvability, reduced CPS operational costs.[58]
Interoperable middlewareSolutions like FIWARE and NGSI-LD for integrating heterogeneous platforms.Enabling cohesive digital urban ecosystems, global-scale standardization.[59]
Testbed platformsControlled environments for testing and scaling UDTw prototypes (e.g., Aerial Experimentation and Research Platform for Advanced Wireless (AERPAW), first responder training).Rigorous validation of AI algorithms, rapid iteration, communication system optimization, safe training.[92]
Table 7. Applications of UDTw in Smart Cities.
Table 7. Applications of UDTw in Smart Cities.
Application DomainCity/ProjectSpecific UDTw ApplicationKey Benefits/OutcomesReferences
Traffic management and smart mobilitySydneyTraffic accident risk prediction, dynamic optimization of traffic lights and routes.Reduced congestion, improved road safety, prioritization of electric mobility.[106]
Traffic management and smart mobilityNew YorkReal-time traffic management, simulation and operation optimization.Improved traffic efficiency, integration of big data and AI.[64]
Urban planning and citizen participationVirtual SingaporeSimulation of urban developments, impact assessment (ventilation, traffic).More informed and efficient urban planning.[58,98]
Urban planning and citizen participationBolognaParticipatory governance, scenario visualization for citizens.Greater citizen participation, more equitable and acceptable urban solutions.[101]
Environmental monitoring and climate resilienceLisbonFlood simulation, design of climate resilience strategies.Reduction of climate risks, evidence-based planning.[91]
Environmental monitoring and climate resilienceGeneric (recent studies)Interactive pollution dispersion prediction, use of low-cost sensors for air quality.Improved air quality, identification of critical exposure points, dynamic decision-making.[105]
Energy management and smart gridsGeneric (smart grids)Demand forecasting, fault detection, electric grid balancing, consumption optimization.Greater energy efficiency, integration of renewable, grid stability.[107]
Public services (Waste)Generic (recent studies)Waste generation simulation, optimization of collection routes.Reduction of operational costs and emissions, improved waste management efficiency.[96]
Emergency managementGeneric (civil infrastructure)Application in disaster mitigation, preparedness, response, and recovery.Improved community resilience, fast and effective emergency response.
Emergency managementFirst responder testbedEnhanced training and simulated communication in photorealistic virtual environments.Reduced training risks, optimized communication in critical incidents.[92]
Table 8. Examples of Enabling Layers Reused Across Multiple Smart City sectors.
Table 8. Examples of Enabling Layers Reused Across Multiple Smart City sectors.
Enabling LayerSectorsIllustrative Examples
IoT sensor networksEnergy, mobility, wasteDeployment of IoT-based infrastructures to monitor energy consumption, traffic flows, and waste bins in real-time [91,92,108].
AI and data analyticsTransport, healthcare, environmentUse of AI/ML algorithms for predictive maintenance, anomaly detection, and environmental monitoring across different domains [58,64,95].
Cloud/Fog/Edge computingEnergy, transport, public safetyDistributed computing frameworks enabling real-time digital twin operations and adaptive management [61,64,109].
5G/Next-Gen connectivitytransport, safety, smart gridsUltra-low latency communications enabling real-time DTw integration in mobility systems and critical infrastructure [60,89].
DTw platformsBuilt environment, utilities, governanceFIWARE-based UDTw models and sector-specific DTw platforms reused for facility management, water, and energy systems [59,96,108].
Table 9. Challenges and Research Directions in the Development of UDTw.
Table 9. Challenges and Research Directions in the Development of UDTw.
Challenge CategorySpecific ChallengeProposed Research DirectionReferences
Real-time predictionsLatency in critical applications; need for lightweight AI models.AI models adaptable to edge computing; latency management for control system safety.[58,66]
InteroperabilityBarriers between heterogeneous platforms; lack of common standards and ontologies.Advancement of open standards; ontologies for knowledge representation and state graphs; ontology reuse.[58]
Scalability and performanceDevelopment of twins for megacities; complexity of data management.Hierarchical approaches; microservice-based architectures; large-scale reference datasets.[66]
Security and privacyData transmission risks; authentication; integration with other systems; AI threats; fidelity-security dilemma; ethics.Defense-in-depth strategies; blockchain for traceability/privacy; federated learning; Zero-Trust architectures; uncertainty quantification; ethical frameworks.[122]
Impact assessmentLack of clear ROI metrics, operational efficiency, and social benefits; gap between ambition and actual contribution.Benchmarking methodologies and longitudinal studies; integration of social dimensions (AUP).[58]
Scalability and replicabilityAbility to manage the growing number of IoT devices, services, and data streams in urban contexts; difficulty in transferring solutions across heterogeneous cities without major redesign.Adoption of hierarchical resource management, modular and microservice-based architectures, federated learning, and open communication standards; development of frameworks validated from household to megacity level; benchmarking replicability across diverse governance models.[124,125]
Disclaimer/Publisher’s Note: The statements, opinions and data contained in all publications are solely those of the individual author(s) and contributor(s) and not of MDPI and/or the editor(s). MDPI and/or the editor(s) disclaim responsibility for any injury to people or property resulting from any ideas, methods, instructions or products referred to in the content.

Share and Cite

MDPI and ACS Style

Sacoto-Cabrera, E.J.; Perez-Torres, A.; Tello-Oquendo, L.; Cerrada, M. IoT, AI, and Digital Twins in Smart Cities: A Systematic Review for a Thematic Mapping and Research Agenda. Smart Cities 2025, 8, 175. https://doi.org/10.3390/smartcities8050175

AMA Style

Sacoto-Cabrera EJ, Perez-Torres A, Tello-Oquendo L, Cerrada M. IoT, AI, and Digital Twins in Smart Cities: A Systematic Review for a Thematic Mapping and Research Agenda. Smart Cities. 2025; 8(5):175. https://doi.org/10.3390/smartcities8050175

Chicago/Turabian Style

Sacoto-Cabrera, Erwin J., Antonio Perez-Torres, Luis Tello-Oquendo, and Mariela Cerrada. 2025. "IoT, AI, and Digital Twins in Smart Cities: A Systematic Review for a Thematic Mapping and Research Agenda" Smart Cities 8, no. 5: 175. https://doi.org/10.3390/smartcities8050175

APA Style

Sacoto-Cabrera, E. J., Perez-Torres, A., Tello-Oquendo, L., & Cerrada, M. (2025). IoT, AI, and Digital Twins in Smart Cities: A Systematic Review for a Thematic Mapping and Research Agenda. Smart Cities, 8(5), 175. https://doi.org/10.3390/smartcities8050175

Article Metrics

Back to TopTop