Trustworthy Communities for Critical Energy and Mobility Cyber-Physical Applications
Abstract
Highlights
- To solve the challenges of targeted energy flexibility and hunting safety cases, we have provided here the novel concept of trustworthy communities with experimental solutions. The conceptual solutions rely on a hierarchical model consisting of shared trust infrastructure, security control channel, verifiable credentials, and hierarchical identity management, on top of which smart contracts-based communities can be established.
- An evaluation of the trustworthy communities’ solutions was carried out in the energy flexibility case, where energy flexibility resources of one simulated and two real buildings were aggregated by a flexibility aggregation platform for trading in an energy flexibility marketplace. Respectively, the provided solutions were evaluated in the hunting safety case, where hunting safety smart phone application of a hunter and smart watch of person exchanged presence and location information for preventing hunting accidents.
- The evaluations indicate that conceptual solutions for trustworthy communities fulfil their purpose and contribute towards making energy flexibility trading and hunting safety possible and trustworthy enough for participants. This means that the provided solutions were applicable in two different cases from different application domains. The validation showed that the provided community solutions worked in a real-time manner with the physical assets in a functional sense.
- However, performance and scalability aspects were not considered, and thus they require further research and enhanced test set-ups. In addition, further studies related to community applications, verifiable credentials with wallets, sharing values and incentives, authorized trust networks, dynamic trust situations, time-sensitive behavior, autonomous operations with smart contracts, and security assessments and applicability are needed.
Abstract
1. Introduction
2. Methods
2.1. Research Challenge and Methods
2.2. Challenges of the Critical Energy and Mobility CPS Applications
2.2.1. Energy Flexibility Case
2.2.2. Hunting Safety Case
2.3. A Discussion on Prior Art
3. Concept of Trustworthy Communities
3.1. Conceptual Model
3.2. Communities
3.3. Identities
3.4. Verifiable Credentials
3.5. Security Control Channel
3.6. Shared Trust Infrastructure
4. Solutions for Trustworthy Communities
4.1. Structure of Experimental Solutions for Trustworthy Communities
4.2. Trust and Community Services
4.3. Smart Contract Services
4.4. Messaging Services
4.5. Visualising Trust Related Data
5. Evaluation
5.1. Evaluation Process
5.2. Evaluation Results from Energy Flexibility Case
- BMAs: The implementation was carried out in a light manner; however, the connector to CPSHub was carried out in a successful manner, and the flexibility potentials were defined and exchanged to FA in a successful manner. The control commands from FA were received correctly, and BMA was able to act accordingly to control the lightning and heat pump operation.
- FA platform: The connector to CPSHub successfully operated as well as the interaction with the BMAs. The FA was able to aggregate the energy flexibility capabilities of buildings to the tradable blocks in the wholesale energy flexibility market. To enable buildings to offer their flexibility potential to the flexibility market, the FA platform needs to aggregate flexibility potentials received from several buildings since the flexibility potential of individual buildings is typically significantly less than the market requirements. The FA was able to effectively integrate the flexibility potentials of buildings into the flexibility market. The flexibility potentials provided by buildings were able to enhance the system load profile so that it could lead to lower electricity prices and higher service reliability.
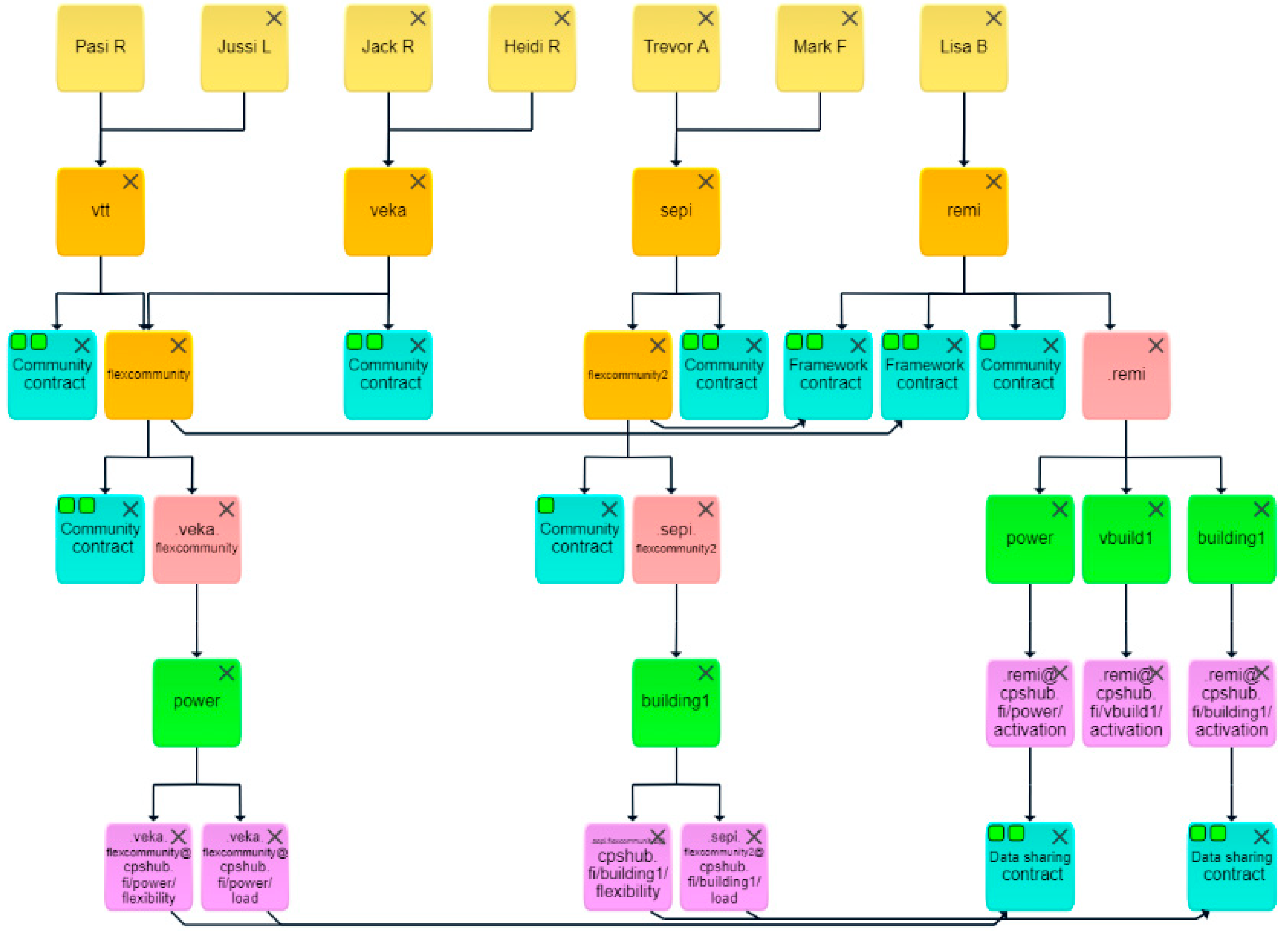
- CPSHub: The design and implementation are proofed to enable the basic capabilities of the trustworthy communities concept. CPSHub UI was capable of building and managing the quite versatile community and contract system required by the use case. Real-time monitoring of the agreements and data flow was proved to work in issue cases that were triggered deliberately. The real-time monitoring of contract approvals was based on the contract manager service, which monitored approval expirations and possible deletions in real time. At the dashboard, the energy flexibility safety case has quite a large number of nodes, and a better dashboard view is obtained by selecting to show only those roles that have devices.
5.3. Evaluation Results from Hunging Safety Case
- HSP, HSP app, and dog collars: The dog collar sends the dog’s location data to the HSP database, from where it is visualized with the HSP app. The HSP app also listens to the BLE broadcast messages sent by the Smart Watches and displays their location information on the map screen. The presentation of BLE data details on the map screen depends on the user identification and status of the contract.
- SWSP, SASP app, and SASP smart watches: The smart watch sends the location information to the SWPS database and also as a BLE broadcast message to the nearby area. The data collected by the smartwatch in the SWPS database can be visualized with the SASP app.
- CPSHub: The design and implementation are proofed to enable the basic capabilities of the trustworthy communities concept. CPSHub UI was capable of handling simpler community and contract structures required by the use case without a major struggle. Security control channel was proved to easily transfer the sensitive E2E control data to initiate and control the E2E data flow.
- Authorization of the data traffic of the security control channel was managed using the contract manager service, which monitored authorization expirations and possible deletions in real time.
- At the dashboard, the hunting safety case is compact and shows the hierarchy and relations of all nodes immediately in a clear way.
5.4. Evaluation against the Identified Requirements
- EF-R1 (Value/incentives for the user/owner): The provided solutions apply the Metamask wallet application for signing purposes, which enables the creation of trust that the specific user/owner has approved the contract using his/her private key. However, any mechanisms for sharing value or giving incentives in the specific application cases have not been studied in detail. However, the referred trustworthy signing with the Metamask wallet application creates a solid basis for future research on such value sharing and incentives.
- EF-R2 (Energy communities for flexibility aggregation): The provided solutions enable the creation of communities for the needs of people/organizations to combine the flexibilities of their energy resources in order to scale flexibility potentials to be bigger enough to be traded in the energy flexibility marketplace(s).
- EF-R3 (Controlling energy resources via smart energy meters by DSO and the owner/user): The DSOs can typically control some selected energy resources in the state of the practice systems. However, considering the owner/users’ consumption needs in a dynamic way has been a challenge. The provided solutions enable down- or up-scaling consumption according to the dynamic market situation and needs of the owners/users.
- EF-R4 (Controlling the energy-sensitive automation resources, e.g., the heating and cooling of the building): The provided solution uses the building energy manager to estimate the available energy flexibilities and execute control actions toward the energy resources of the building.
- EF-R5–R6 (Energy flexibility aggregation functions to interact with the energy market): The energy flexibility aggregation platform of Enerim has been successfully applied as part of the solutions to aggregate energy flexibilities of buildings and experimentally traded them in the local energy flexibility marketplace.
- EF-R7 (Smart capabilities to monitor and control the energy resources locally for energy flexibility added value for prosumers and consumers): The provided solution uses a building energy manager, who is able to estimate the potential energy flexibilities of the building energy resources for the next 24 h in a smart way. The prosumers and consumers can join the energy communities that take part in the trading of these flexibilities. In this way, they can get added value from their local energy resources.
- EF-R8 (Smart monitoring and control of energy resources provided by automation service providers): Automation service providers usually have the best capabilities to smartly use their provided automation devices to control specific energy resources. This is taken into consideration in the provided solution by enabling energy communities and applying verifiable credentials to create a basis of trust and share added value.
- HS-R1 (Tight coupling with specific service provider cloud for making reliable management, monitoring, and control of the devices): We have taken this requirement as the starting point for the research because the specific service provider knows best how to operate with the device products. The security of reliable management, monitoring, and control of devices is an essential part of the challenge for the digital trust focused on in this research; however, we also consider the involved other stakeholders, such as owners of the devices, and their agreements with other stakeholders.
- HS-R2 (The owners of the devices can apply smart services of the devices via the service provider clouds): The provided solutions consider the owners of the resources to be essential controllers of the access rights to both devices and the exposed data/information. To enable this, the capabilities for digital trust and methods for relationships, i.e., creation and management of communities, have been developed. These solutions have been successfully evaluated in the hunting safety case.
- HS-R3 (Providing services relying on the data exposed from the devices): The provided solutions consider the owners of the resources to be essential controllers of the access rights to both devices and the exposed data/information. To enable this, the capabilities for trustworthy communities have been developed, and the solutions have been successfully evaluated in the hunting safety case.
- HS-R4 (Different SPs offer community services for separate groups in the same area): The hunting service provider (HSP) and Sport & Wellness service provider (SWSP) are currently offering services for group of stakeholders, e.g., HSP for elk hunters, SWSP for sport/wellness groups. These groups or individuals of the groups can be physically in the same area. The provided solutions enable the management of digital trust, as well as methods for relationships and access rights management by means and solutions for trustworthy communities. These solutions proved to be operational level in the hunting safety case.
- HS-R5 (Contracts to be agreed upon between participants of the communities for making hunting safety possible): The provided solutions enable the creation of communities and data-sharing contracts between participants of the communities. After creation, the contracts are signed by all participants using the Metamask wallet application and stored in the distributed ledger as transactions. These solutions worked quite well in the demonstration of the hunting safety case.
- HS-R6 (Sharing of the presences and locations between devices in a controlled manner): The sharing of presences and locations between smartwatches and smartphones of hunters was made possible in the hunting safety case by means of the provided trustworthy communities solutions. The access control was agreed upon by means of smart contracts between participants, and the required identification information and security secrets were negotiated by means of the security control channel.
- HS-R7 (Following the presence and locations of assets using smartphone): The presence and locations of the assets can be followed using the means provided by the HSP and SWSPs in the hunting safety case. The development of applications for the members of trustworthy communities still requires quite a few future research items.
5.5. A Discussion
6. Concluding Remarks
Author Contributions
Funding
Data Availability Statement
Acknowledgments
Conflicts of Interest
References
- Latvakoski, J.; Heikkinen, J. A Trustworthy communication hub for Cyber-physical systems. Future Internet 2019, 11, 211. [Google Scholar] [CrossRef]
- Latvakoski, J.; Roelands, M.; Tilvis, M.; Genga, L.; Santos, G.; Marreiros, G.; Vale, Z.; Hoste, L.; van Reamdonck, W.; Zannone, N. Horisontal Solutions for Cyber-Physical Systems evaluated in Energy Flexiblity and Traffic Accident Cases. M2Mgrids Project Publication. 34p. Available online: https://itea3.org/project/result/download/7344/Horizontal%20Solutions%20for%20Cyber-Physical%20Systems%20evaluated%20in%20Energy%20Flexibility%20and%20Traffic%20Accident%20cases.pdf (accessed on 6 September 2024).
- Latvakoski, J.; Kyllönen, V.; Ronkainen, J. Decentralised IOTA-Based Concepts of Digital Trust for Securing Remote Driving in an Urban Environment. IoT 2023, 4, 582–609. [Google Scholar] [CrossRef]
- Sachdeva, S.; Fatehaj, L.; Tan, S.; James, J.; Ajayi, O.; Saadawi, T. A Blockchain based Framework for Secure and Decentralized Energy Trading in a Community. In Proceedings of the 2023 IEEE International Conference on Industrial Technology (ICIT), Orlando, FL, USA, 4–6 April 2023; pp. 1–8. [Google Scholar]
- Eisele, S.; Laszka, A.; Mavridou, A.; Dubey, A. SolidWorx: A Resilient and Trustworthy Transactive Platform for Smart and Connected Communities. In Proceedings of the 2018 IEEE International Conference on Internet of Things (iThings) and IEEE Green Computing and Communications (GreenCom) and IEEE Cyber, Physical and Social Computing (CPSCom) and IEEE Smart Data (SmartData), Halifax, NS, Canada, 30 July–3 August 2018; pp. 1263–1272. [Google Scholar]
- Hong, J. ChainComm: A Framework for Future Communities Based on Blockchain. In Proceedings of the 2022 IEEE 8th International Conference on Computer and Communications (ICCC), Chengdu, China, 9–12 December 2022; pp. 1324–1328. [Google Scholar]
- Zhou, K.; Xing, H.; Zhang, Z. P2P Electricity Trading Method in Community Microgrid and Blockchain Environment. In Proceedings of the 2022 IEEE 6th Conference on Energy Internet and Energy System Integration (EI2), Chengdu, China, 11–13 November 2022; pp. 1668–1671. [Google Scholar]
- N‘goran, K.; Brou, A.; Pandry, K.; Tetchueng, J.; Kermarrec, Y.; Asseu, O. Zero Trust Security Strategy for Collaboration Systems. In Proceedings of the 2023 International Symposium on Networks, Computers and Communications (ISNCC), Doha, Qatar, 23–26 October 2023; pp. 1–6. [Google Scholar]
- Timpner, J.; Schürmann, D.; Wolf, L. Trustworthy Parking Communities: Helping Your Neighbor to Find a Space. IEEE Trans. Dependable Secur. Comput. 2016, 13, 120–132. [Google Scholar] [CrossRef]
- Naik, N.; Jenkins, P. Self-Sovereign Identity Specifications: Govern Your Identity Through Your Digital Wallet using Blockchain Technology. In Proceedings of the 2020 8th IEEE International Conference on Mobile Cloud Computing, Services, and Engineering (MobileCloud), Oxford, UK, 3–6 August 2020; pp. 90–95. [Google Scholar]
- Hardman, D.; Curran, S.; Curren, S. (Eds.) Peer DID Method Specification v1.0 Draft. Available online: https://identity.foundation/peer-did-method-spec/index.html (accessed on 6 September 2024).
- Curren, A.; Looker, T.; Terbu, O. (Eds.) DIDComm Messaging v2.x Editor’s Draft. Available online: https://identity.foundation/didcomm-messaging/spec/ (accessed on 17 January 2024).
- Hassan, S.; De Filippi, P. Decentralized Autonomous Organization. Internet Policy Rev. 2021, 10, 1–10. [Google Scholar] [CrossRef]
- Ghavi, A.; Qureshi, A.; Weinstein, G.; Schwartz, J.; Lofchie, S.; Frank, F. A Primer on DAOs, Harvard Law School Forum on Corporate Governance. 2022. Available online: https://corpgov.law.harvard.edu/2022/09/17/a-primer-on-daos/ (accessed on 6 September 2024).
- Gaia-X. Available online: https://gaia-x.eu/ (accessed on 6 September 2024).
- Project GAIA-X: A Federated Data Infrastructure as the Cradle of a Vibrant European Ecosystem; German Federal Ministry for Economic Affairs and Energy (BMWi): Berlin, Germany, 2019.
- GAIA-X and IDS. Available online: https://internationaldataspaces.org/wp-content/uploads/dlm_uploads/IDSA-Position-Paper-GAIA-X-and-IDS.pdf (accessed on 6 September 2024).
- Dataspace Connector. Available online: https://international-data-spaces-association.github.io/DataspaceConnector/ (accessed on 6 September 2024).
- MyData. Available online: https://mydata.org/ (accessed on 6 September 2024).
- Energy Web. Available online: https://www.energyweb.org/ (accessed on 6 September 2024).
- Energy Web Switchboard. Available online: https://switchboard.energyweb.org/welcome (accessed on 6 September 2024).
- Jurmu, M.; Niskanen, I.; Kinnula, A.; Kääriäinen, J.; Ylikerälä, M.; Räsänen, P.; Tuikka, T. Exploring the Role of Federated Data Spaces in Implementing Twin Transition within Manufacturing Ecosystems. Sensors 2023, 23, 4315. [Google Scholar] [CrossRef] [PubMed]
- Otto, B. A Federated Infrastructure for European Data Spaces. Commun. ACM 2022, 65, 44–45. [Google Scholar] [CrossRef]
- World Wide Web Consortium (W3C). Decentralized Identifiers (DIDs) v1.0—Core Architecture, Data Model, and Representations. W3C Proposed Recommendation 3 August 2021. 2021. Available online: https://www.w3.org/TR/did-core/ (accessed on 28 April 2022).
- Sovrin. Self-Sovereign Identity and IoT. Sovrin Foundation SSI in IoT Task Force. 2020. Available online: https://sovrin.org/wp-content/uploads/SSI-in-IoT-whitepaper_Sovrin-design.pdf (accessed on 28 April 2022).
- Kronfellner, B.; Merey, T.; Beron, D.; Terbu, O. Me, Myself and (SS)I. Boston Consulting Group. 2021. Available online: https://web-assets.bcg.com/6b/6d/84e00cad4c939c870d833b96321c/white-paper-me-myself-ssi.pdf (accessed on 28 April 2022).
- Shi, J.; Zeng, X.; Han, R. A Blockchain-Based Decentralized Public Key Infrastructure for Information-Centric Networks. Information 2022, 13, 264. [Google Scholar] [CrossRef]
- Housley, R. Public Key Infrastructure (PKI). Available online: https://doi.org/10.1002/047148296X.tie149 (accessed on 2 January 2023).
- Liu, X.; Farahani, B.; Firouzi, F. Distributed Ledger Technology. In Intelligent Internet of Things; Springer: Cham, Switzerland, 2020; pp. 393–431. ISBN 978-3-030-30367-9. [Google Scholar] [CrossRef]
- Nakamoto, S. Bitcoin: A Peer-to-Peer Electronic Cash System. Available online: https://bitcoin.org/bitcoin.pdf (accessed on 22 November 2022).
- Wang, X.; Garg, S.; Lin, H.; Kaddoum, G.; Hu, H.; Hossain, M.S. A Secure Data Aggregation Strategy in Edge Compuring and Blockchain-Empored Internet of Things. IEEE Internet Things J. 2022, 9, 14237–14246. [Google Scholar] [CrossRef]
- IOTA Introduction. Available online: https://wiki.iota.org/get-started/introduction/iota/introduction/ (accessed on 6 September 2024).
- Green, M. Hash-Based Signatures: An Illustrated Primer. Available online: https://blog.cryptographyengineering.com/2018/04/07/hash-based-signatures-an-illustrated-primer/ (accessed on 23 November 2022).
- Silvano, W.F.; Marcelino, R. IOTA Tangle: A cryptocurrency to communicate Internet-of-Things data. Future Gener. Comput. Syst. 2020, 112, 307–319. [Google Scholar] [CrossRef]
- Trust over IP Foundation. Introduction to Trust over IP. Version 2.0. 17 November 2021. Available online: https://trustoverip.org/wp-content/uploads/Introduction-to-ToIP-V2.0-2021-11-17.pdf (accessed on 22 November 2022).
- Findy. Available online: https://findy.fi/en/ (accessed on 6 September 2024).
- SICPA Digital Lab. Implementation of the Peer DID Method Specification in Python. Available online: https://github.com/sicpa-dlab/peer-did-python/ (accessed on 6 September 2024).
- Sharma, D.; Thompson, A.; Känsälä, K. EnergyDAO—Decentralised Autonomous Organisation for Energy Community Governance—VTT’s Research Information Portal VTT White Paper. 2023. Available online: https://cris.vtt.fi/en/publications/energydao-decentralised-autonomous-organisation-for-energy-commun (accessed on 6 September 2024).
- Buterin, V. Ethereum: A Next-Generation Smart Contract and Decentralized Application Platform. Ethereum Whitepaper. 2014. Available online: https://ethereum.org/content/whitepaper/whitepaper-pdf/Ethereum_Whitepaper_-_Buterin_2014.pdf (accessed on 17 January 2014).
- Infura. Web3 Libraries. ConsenSys Inc. 2024. Available online: https://docs.infura.io/api/learn/web3-libraries (accessed on 6 September 2024).


















Disclaimer/Publisher’s Note: The statements, opinions and data contained in all publications are solely those of the individual author(s) and contributor(s) and not of MDPI and/or the editor(s). MDPI and/or the editor(s) disclaim responsibility for any injury to people or property resulting from any ideas, methods, instructions or products referred to in the content. |
© 2024 by the authors. Licensee MDPI, Basel, Switzerland. This article is an open access article distributed under the terms and conditions of the Creative Commons Attribution (CC BY) license (https://creativecommons.org/licenses/by/4.0/).
Share and Cite
Latvakoski, J.; Heikkinen, J.; Palosaari, J.; Kyllönen, V.; Rehu, J. Trustworthy Communities for Critical Energy and Mobility Cyber-Physical Applications. Smart Cities 2024, 7, 2616-2644. https://doi.org/10.3390/smartcities7050102
Latvakoski J, Heikkinen J, Palosaari J, Kyllönen V, Rehu J. Trustworthy Communities for Critical Energy and Mobility Cyber-Physical Applications. Smart Cities. 2024; 7(5):2616-2644. https://doi.org/10.3390/smartcities7050102
Chicago/Turabian StyleLatvakoski, Juhani, Jouni Heikkinen, Jari Palosaari, Vesa Kyllönen, and Jari Rehu. 2024. "Trustworthy Communities for Critical Energy and Mobility Cyber-Physical Applications" Smart Cities 7, no. 5: 2616-2644. https://doi.org/10.3390/smartcities7050102
APA StyleLatvakoski, J., Heikkinen, J., Palosaari, J., Kyllönen, V., & Rehu, J. (2024). Trustworthy Communities for Critical Energy and Mobility Cyber-Physical Applications. Smart Cities, 7(5), 2616-2644. https://doi.org/10.3390/smartcities7050102

