Abstract
Within the context of an aging global population, the demographic structure of emerging economies is undergoing a dramatic transformation. Emerging economies have a large population base and rapid economic development, but they are ill-prepared to deal with population aging. Limited resources force many older adults to face health issues such as chronic diseases and loss of physical independence, exacerbating the burden of traditional family and societal elderly care. Uncontrollable events such as the COVID-19 pandemic and regional conflicts have exacerbated the plight of older adults. Improving the quality of life and health of older adults has become a development priority in emerging economies in the face of a rapidly aging population. The development of smart cities has brought with it many available digital technologies, and the consequent development of smart aging offers endless possibilities for improving the quality of life and health of older people, making cities more inclusive of older people. Researchers from developed economies have attempted to address the health issues of older adults through a technology that combines physical exercise and digital technology called Exergame. However, existing projects are not suitable for older adults in emerging economies due to differences in national conditions. The aim of this project is therefore to propose a universal approach to designing a health-promoting Exergame system in the format of a virtual urban community to help emerging economies cope with aging populations, making cities more inclusive. To verify the feasibility of this approach, the authors designed an expandable Exergame called “Fit Islands”, using China as a case study. Based on the initial demonstration, the authors conducted functional tests. The result is that Fit Islands can meet the development objective of motivating Chinese older people to increase their physical activity, providing initial evidence of the feasibility of an Exergame system to promote healthy aging in emerging economies. The application of Fit Islands demonstrates the feasibility of the universal Exergame development method, which can, in principle, provide comprehensive and practical guidance for other countries.
1. Introduction
Population aging is one of the most significant trends of the 21st century [1]. Compared to developed countries, the growth rate and magnitude of the elderly population in developing regions are much higher [2]. By 2050, the proportion of the global population aged 60 and above living in developing countries is expected to increase from the current 62% to 80% [3]. This trend is particularly evident in emerging economies, such as China and India [4]. Improvements in healthcare conditions and economic growth have allowed more people to live longer in emerging economies. The large population base, strong economic growth, abundant resources, and enormous market, present both opportunities and challenges [5]. With the rapid aging of the population, problems have arisen such as a huge gap between the rich and the poor in urban and rural areas, an unfriendly society for older adults, empty nesters, a rapid increase in the number of chronically ill patients, and an underprepared healthcare system [6,7,8]. Emerging economies have less time and face greater difficulties in preparing for aging compared to developed economies.
The COVID-19 pandemic and regional conflicts have undoubtedly exacerbated the physical and mental ill health of older adults. With weaker immune systems and a higher likelihood of developing chronic diseases such as heart disease, diabetes, lung disease and cancer, older adults are the most susceptible population in the COVID-19 epidemic [9,10]. Lockdowns and other restrictions on travel have been widely adopted by countries to combat the spread of COVID-19 [11]. Spatial isolation makes older adults, who are already socially isolated due to family relationships, social connections, marital status, digital gap, etc., more likely to develop a sense of loneliness, which in turn triggers psychological problems such as depression and anxiety. These psychological problems can easily lead to a decline in the quality of sleep, increased incidence of cardiovascular and cerebrovascular diseases, and can lead to cognitive decline in older adults, which directly and negatively affects their quality of life [12,13,14].
With the development of technologies such as the Internet of Things (IoT), big data, and artificial intelligence (AI), smart aging, as an important part of smart cities, offers new possibilities to deal with the problem of an aging population. By utilizing advanced Internet, cloud computing, wearable and other new-generation information technology tools, it is possible to build urban IoT systems and urban information platforms for home-based elderly care, community-based elderly care, and institutional elderly care, to maximize the satisfaction of the needs of older adults in terms of social participation, social inclusion, medical care, communication, leisure, and culture [15]. Smart aging makes smart urban environments more age-friendly. The experience of older persons is fundamentally enhanced by addressing the risks of old age, improving the efficiency of aging, and empowering older persons with equal rights and capabilities [16]. Uncontrollable events such as the COVID-19 pandemic have even advanced the development of the digital world, and smart aging is gradually becoming an inevitable trend. In order to cope with the problems brought about by the rapid aging of the population mentioned above, emerging economies can make rational use of existing digital technologies to enrich city support for older adults and improve their quality of life.
Video games are one of the most popular digital interactive entertainment products nowadays, capable of carrying core values such as education, health, culture, and art. In smart cities, digital entertainment interactive applications such as age-friendly games have great potential to enhance the quality of life and the physical and mental health of older adults. In recent years, a new digital technology has been introduced to motivate people to engage in physical exercise. This technology combines technology, playfulness, and physical activity, requiring physical exertion to play the games, and is known as Exergame [17]. Exercise has potential benefits for improving the physical health, cognitive abilities, mood, personality and overall well-being of older adults [18,19,20]. In the context of aging societies, Exergame is no longer just for teenagers or game enthusiasts, but offers new ways of coping with the problems of aging as a tool for disease prevention and health education for older people. Many attempts have been made in countries with developed economies. However, older adults in emerging economies have complex and challenging requirements for smart products or services because of their specificities, and existing research projects are not entirely appropriate.
The aim of this study is therefore to try to incorporate Exergame’s game format in the design of a virtual community that encourages physical activity, breaks down spatial isolation in urban areas, crosses the digital gap for older adults, and reduces the impact of uncontrollable events on the city in emerging economies. By proposing a design methodology for the health-promoting Exergame system, new solution ideas are proposed to help different emerging economies cope with the problem of population aging. An Exergame system called Fit Islands has been developed using China as an example. To adapt to different scenarios in the city and meet the needs of more Chinese older adults, the system integrates sports, social, educational and entertainment functions and is universal, affordable, adaptable, and age-friendly. Fit Islands provides a platform for older adults who are in nursing homes, hospitals, community centers and residences, and even older adults in senior colleges and in employee lounges at companies, creating a virtual urban community to link them together (see Figure 1). Functional testing of Fit Islands has confirmed the positive effects of the health-promoting Exergame system in addressing the issue of aging in China, and provides guidance for other emerging economies.
Figure 1.
Fit Islands breaks spatial isolation and provides a health-promoting virtual platform for Chinese older adults.
2. Background Research
Exergames typically utilize various types of sensors as input devices, allowing players to interact with the game through bodily movements in specific gameplay scenarios. The most widely used sensors in Exergame input devices include accelerometers, gyroscopes, infrared (IR) and RGB optical sensors/cameras, and pressure sensors. Optical sensors/cameras, along with corresponding algorithms, can enable motion capture functionality, allowing the possibility of playing Exergames without holding or wearing input devices [21,22,23,24,25,26]. As the gaming industry has evolved and expanded, the variety of Exergames has also grown, incorporating different game interfaces and devices. For example, in Dance Dance Revolution, players need to step on pressure-sensitive panels following arrow indicators on the screen in sync with different musical rhythms [27]. In Kick Ass Kung-Fu, real-time image capture through cameras is used to enable player interaction with the virtual world [28]. In Nautilus, floor sensors are employed to complete tasks such as rescuing trapped dolphins at the bottom of a lake [29].
As a tool for health improvement and education, a growing number of such games are beginning to be developed with older adults as their primary users. For example, Gerling et al. in 2010 explored design guidelines for sports game design for older adults with a game called SliverBalance [30]. Chartomatsidis et al. in 2019 developed an Exergame called Fruit Collector, based on the Kinect sensor and developed using Unity for 3D game world design, demonstrating the positive impact of Exergames on improving physical health in older adults [31]. In 2017, a virtual therapeutic gaming system called SilverFit 3D further demonstrated that treating older adults through Exergames is an accepted, effective, and potentially cost-efficient approach, through a system based on scientific research and clinical practice that can develop rehabilitation protocols and targeted exercise programs for older adults [32,33,34]. The REACH research project conducted by Hu et al. included an Exergame system called the ActivLife Gaming Platform, which senses and assists with a smart device called the iStander, designed to prevent falls in older adults through physical activity and cognitive training [35]. For example, SliverBalance takes into account the physical condition of older adults, both standing and sitting, and the cognitive limitations of older adults by presenting a simple user interface (UI) and gameplay that allows them to focus more on the game. Fruit Collector’s creators interviewed orthopedic therapists and physiotherapists to assess the game’s movements, and focused on building older adults’ confidence in the game. SilverFit 3D can create over 1.2 million exercises by combining over 30 different visual effects and hundreds of game variations with 40 unique movements based on scientific research and clinical practice. The flexibility and adaptability of the iStander smart device in REACH also ensure the safety of older adults during play. However, these games also have some drawbacks. For example, SliverBalance and Fruit Collector lack variety in content and do not take into account the long-term motivation of the players. The SilverFit 3D and REACH systems are expensive, require bulky medical or smart devices, and are not widely used in everyday life.
Older adults, as individuals, experience the psychological and physiological changes associated with aging to different degrees. For example, cognitive impairments may prevent older adults from engaging in complex game tasks for extended periods, while physical limitations can reduce their interaction with the surrounding environment. It is important to consider the changes that come with age, ability, language, culture, and gender when designing digital games and interaction modes for older adults, taking into account the principles of inclusive design [36].
In the 1980s and 1990s, scholars (e.g., Weisman and Whitcomb) began to make recommendations after studying the effects of age, suggesting that gameplay should include adjustable game speed and difficulty, and easy-to-use interface design [37,38]. Ijsselsteijn et al. also suggested in their study of digital games in the early 21st century that visually adjustable game interfaces should be considered. For example, fonts, colors, and contrast, providing a presentation that incorporates both dynamic resources and multimodal feedback in addition to text [39]. Flores et al. expanded on this by arguing that it makes sense to combine appropriate cognitive challenges, simple UIs, and motivational feedback in the design [40]. They also found that older players preferred to play simple puzzle and quiz games. Gerling et al. also suggest that older players should be given the possibility to adjust the difficulty of the game, the speed of the game, and the sensitivity of the input device [30]. A large proportion of today’s older adults have limited experience with digital games, therefore Exergames should be designed to minimize the number of steps required to complete tasks and reduce cognitive load, thus enhancing the user adaptability of the gaming system. The following design principles also need to be considered:
- When designing specific types of movement control for older players in Exergames, the movement capabilities of individual body parts should be fully considered. The interaction mechanism of the game should allow the user to move through multiple pathways, whether sitting or standing.
- Considering the age-related physical limitations that older adults may have, such as a lack of balance, the game’s movement design should not include too many dangerous movements, such as leaning backwards. The movements in the game should also be supported by some purpose and scientific theory.
- The motivation of older users to play Exergames should be fully considered due to their unfamiliarity with digital technology. The game should simplify the processes and present the interfaces in a way that meets the psychological needs of older adults, and should also give reasonable hardware requirements to avoid the possibility of difficulty in getting started or frustration due to the operation of the game, thus fostering a positive player experience.
- Consider the practicality and comprehensiveness of the game. Besides the game itself, attention should be paid to the extension and playability of the game, depending on the gender, culture, and preferences of older adults of different ages.
3. A universal Exergame Development Method
The process of Exergame development for emerging economies in particular is proposed as shown in Figure 2. This development method was applied in the development process of the Exergame in this study.
Figure 2.
A universal health-promoting Exergame system method for emerging economies.
3.1. Assess the Current Status of Aging
Assessing the current status of aging in a country involves collecting relevant data and analyzing various aspects related to population aging. The specific activities include: collecting demographic data, examining the age structure of the population, studying life expectancy and mortality rates, assessing health indicators, exploring socio-economic factors, examining social support systems, analyzing education and employment opportunities, researching social integration and well-being, identifying policy implications, and exploring the process of smart aging development.
3.2. Determine the Main Idea, Objectives and Users of the Game
Based on the knowledge and assessment of the target market, the next step is to identify the type of sport to incorporate and the target users of the game. The specific activities include: considering whether the game will be created using an existing gaming platform (e.g., handheld game consoles, mobile devices) or develop a customized hardware setup, determining the target users (e.g., specifically for older people who cannot walk or can be adopted by all older people), and determining the goal of the game (e.g., to motivate older adults to exercise, to participate in a rehabilitation program, to improve balance, etc.).
3.3. Design the Gameplay Mechanics
In this step, the core game mechanics that encourage physical activity will be created. This may include activities such as running, jumping, dancing, or using specialized controllers. This can be designed according to the interests and characteristics of relevant countries. The rules, objectives, and challenges that players will encounter will also be defined. A balance between exercise and engaging gameplay also needs to be found to keep the users motivated.
3.4. Plan the UI and Visuals
In this step, the UI elements and visual style of the game will be designed. Consider using vibrant and colorful images to make the game more visually appealing. Based on the background research in Section 2, game design for older people needs to follow inclusive design principles. It is important to ensure that the UI is intuitive and easy to understand, providing clear instructions to players.
3.5. Consider the Gameplay Interaction
The game needs to use simple interaction mechanisms wherever possible. To make the game more effective, hardware and software components are implemented according to the current state of digital development in the country to accurately measure and track the player’s movement. This can be done using motion sensors, cameras, or specialized controllers. These data can then be used to influence the gameplay or provide feedback to players about their exercise performance. To add an extra layer of motivation, it is worth considering the incorporation of multiplayer and social features into the game. This could involve online leaderboards, cooperative or competitive gameplay modes, or the ability to connect with friends and challenge each other.
3.6. Develop Demonstration
In this step, the appropriate platform for the game development needs to be chosen. If the game is being developed for console or PC, programming languages such as C++, C# or Java may be required. For mobile platforms, languages such as Swift (for iOS) or Java/Kotlin (for Android) can be considered. There are also game development engines, such as Unity or Unreal Engine, that provide powerful tools and libraries to simplify the development process.
3.7. Test and Iterate
In this step, it is necessary to conduct extensive playtesting to identify any bugs, gameplay issues, or areas for improvement. Feedback from players will be gathered and necessary adjustments can be made to enhance the game’s experience. Then, we need to continuously iterate and refine the game based on user feedback to create a more engaging and enjoyable Exergame experience.
3.8. Release and Market
Once the game’s mechanics, visuals, and overall experience are satisfactory, the process of optimizing the final product and preparing for release begins. Depending on the platform, specific submission guidelines and requirements need to be followed. A marketing strategy needs to be developed to make the game known to the target audience. Social media, gaming communities, and other relevant channels can be used to promote the game. It is worth considering collaborating with fitness influencers or partnering with fitness-related organizations to increase exposure.
4. Fit Islands
The authors developed an Exergame using China as an example, following the proposed general system development approach described above. By analyzing the data of Chinese older adults, they explored in detail the current aging challenges faced by Chinese older adults and the causes of those challenges. After determining the purpose of the design, the project team designed an expandable virtual community called Fit Islands.
4.1. The Current Status of Aging in China
China, as a representative emerging economy, has a huge population base. The improvement in medical conditions and the one-child policy have directly contributed to population aging in China [41,42,43]. Generally, individuals aged 65 and above are considered older adults. However, in China, based on the retirement age of 60 for men (55 for women), individuals aged 60 and above are classified as older adults [44]. Data shows that even using the age of 65 as the threshold, China’s population aging exhibits significant scale, depth, and speed. In 2020, the elderly population aged 65 and above in China reached 191 million, accounting for 13.5% of the total population. Globally, one in four older adults is Chinese [45]. By the end of 2022, China’s population had decreased by 850,000 compared to the previous year, marking the first year of negative growth. The rapid decline in the number of women of childbearing age and the fertility rate suggests that China is entering a period of normalized population decline [46]. It is projected that by 2057, China’s elderly population aged 65 and above will peak at 425 million, accounting for 32.9–37.6% of the total population. The speed of population aging in China has surpassed that of any other country in modern history [47]. From 2001 to 2021, China transitioned into deep aging in just 20 years, which is shorter than the 126 years it took France, 46 years for the United Kingdom, and 40 years for Germany [48]. China has had much less time to prepare for aging compared to other countries, resulting in increasingly prominent issues such as empty nest syndrome, a significant increase in the old-age dependency ratio, increased burden of elderly care, premature aging, and a decline in the willingness of young people to have children [47,49,50,51,52,53].
4.1.1. Age Structure and Information Technology Proficiency
Since the early 2000s, the level of information technology in China has developed rapidly. Nationwide, Internet penetration has increased from 16% in 2007 to 70% by 2020. During the same period, the number of Internet users increased from 210 million to 989 million. In 2007, the Internet penetration rate was 26% in urban areas and only 7% in rural areas. By 2020, Internet penetration in urban areas reached 80%, while in rural areas it reached 56% during the same period, which is eight times higher than in 2007 [54]. In terms of age structure, the elderly population in China has a relatively young age structure [55,56]. The cohort of individuals born in the 1960s and later, who are now entering old age in China, are referred to as the “new older adults” [57]. These “new” older adults embrace fashion, technology, and life, and are more adaptable to various changes in life. Social, entertainment, and information-based applications are commonly used by older adults [58]. An increasing number of older adults are participating in the production of content such as text, audio, and video [59]. In terms of education, the education level of older adults in China has greatly improved [56]. Older adults with higher levels of education exhibit higher adoption rates of smart home technologies and have higher expectations for smart furniture designed for older adults [60]. However, consistent with research in other countries, the adaptation of Chinese older adults to digital technology shows a polarization phenomenon [61]. For a considerable portion of the elderly population, rapid changes in lifestyle can lead to confusion, decreased sense of security and belonging, and even exclusion from the digital world, known as the digital divide [62]. With the widespread outbreak of the COVID-19 pandemic in 2019, digital transformation has further swept across the globe. During the COVID-19 epidemic prevention and control period, the widespread promotion of “health codes” and contactless payment has further highlighted the issue of the digital divide.
4.1.2. Health Status
Self-rated health assessments among older adults show overall improvement but still remain at a relatively low level, with significant disparities between urban and rural areas [56]. The elderly population is highly susceptible to chronic diseases, and the number of older adults with chronic diseases is rapidly increasing due to population aging. According to statistics from 2022, over 180 million older adults in China suffer from chronic (non-communicable) diseases such as ischemic heart disease, cancer, stroke, arthritis, and dementia, with a prevalence rate of at least one chronic disease reaching 75% [63]. The number of disabled and partially disabled older adults exceeds 40 million. Furthermore, the prevalence of hypertension among people aged 60 and above is as high as 58.3%, and the prevalence of diabetes is 19.4% [64]. The health status of the elderly population is not optimistic.
4.1.3. Psychological Condition
As China’s social and economic development has brought significant improvements to the lives of older adults in both urban and rural areas, the quality of life demanded by older adults in China has increased, and the abundance of leisure time after retirement has further strengthened their need for spiritual communication and care. In China, family relationships and support are the most important part of social support, with Chinese cultural traditions emphasizing the institution of the family and collectivism. Family support is the most important factor influencing older adults’ social isolation and loneliness [65]. For most older adults, children are the most important social relationship, and reduced communication with them can exacerbate loneliness [66]. In the context of the one-child policy, more than two million older adults have lost their only child [67]. The proportion of older Chinese adults living with their children is decreasing as the size of the family decreases. The proportion of older adults living independently (alone or with a partner) is 65.4%, with only 26.8% of older adults currently living with their children [68,69]. The proportion of empty nesters among China’s elderly population is now more than half [70]. Rural areas, which have 70% of the elderly population, are aging far more rapidly than urban areas, and the empty nest phenomenon is even more serious [71]. In a survey by Qiang Li et al., most older adults do not have close ties with their relatives [68]. Meanwhile, in a survey of older adults aged 60 and over living alone in Chongming District, Shanghai, 44.68% of older adults said they sometimes felt lonely and 15.56% said they often felt lonely [72]. In response to the sudden global outbreak of the COVID-19 epidemic, many countries, including China, have introduced lockdowns and home confinement measures to limit the spread of infection. Older adults, a vulnerable population, are the main target of isolation [11]. This uncontrollable adverse event makes older adults, who are already socially isolated due to family ties, social connections, and marital status, more susceptible to induced psychological problems such as depression and anxiety.
4.1.4. Leisure and Residence
Overall, leisure activities of older adults are mostly sedentary [73]. In terms of physical activity, square dance is the first choice of middle-aged and older adults in China [74]. But in recent years, conflicts around music noise and music venues have been common in the city. China is promoting a three-tiered elderly care system, with plans for 90% of older people to stay at home, 7% in community centers, and 3% in institutional care centers. Most older Chinese now own their own private living space. The average rural older person has 1.93 rooms, while the average urban older person has 2.79 rooms [75]. However, most of the existing living environments for Chinese seniors do not meet the needs of seniors in terms of usage. There is also a lack of community facilities for different functions, such as activity centers for older adults, physical exercise centers, barrier-free facilities, and other appropriate community facilities, which limits the space available to older adults and reduces their quality of life. China’s traditional “family pension” is facing increasingly serious challenges. At the same time, China’s elderly care products and aging services such as “institutional pension” and “community nursing service” [76] have not yet developed to the extent that they can meet the needs of the aging population, and are not yet an alternative to “family pension” [69].
4.1.5. Economic Status and Social Welfare
China’s older adults are growing old before they get rich, and their ability to pay is insufficient. GDP per capita in 2022 will be only USD 12,741, while the standard GDP per capita in developed countries reaches over USD 20,000 [77]. Despite China’s rapid development over the past few decades, the gap with developed countries is still huge, and the disparity between rich and poor in various regions is very large. China’s pension insurance system started late and relies mainly on the first pillar, basic pension insurance [78]. 58% of older adults do not have a pension, and older adults are not yet well protected financially. There is a marked difference between the guaranteed income of older adults in urban and rural areas [56]. In 2020, the average per capita receipt of rural old-age pension insurance was less than USD 28 per month, which is about twenty times less than the average per capita receipt of basic old-age pension insurance for urban workers [48]. In 2014 data, the per capita annual income of urban older adults was USD 3348, while the per capita annual income of rural older adults was USD 1066 [55]. Older adults rely mainly on savings, children, continued work, and property for their old age. Although a significant portion of Chinese seniors have insufficient ability to pay, China’s smart retirement is still a very promising market as aging increases. The market consumption demand of China’s senior recreation industry was above USD 700 billion in 2016, and is expected to reach USD 2.8 trillion in 2030 [79,80].
4.1.6. Smart Aging
In China, research on smart aging can be traced back to 2007 [81]. Since then, it has developed rapidly from its nascent stage, and various cities have gradually implemented smart aging practices. However, studies have shown that China still lags behind other developed countries in terms of research capabilities in the field of elderly welfare technology [82]. Currently, there is no unified and standardized national system or set of standards for smart aging in China, resulting in fragmented and disordered development. As a result, regional disparities, variations in service content, and technological differences are observed in smart aging across the country [83]. Furthermore, the lack of industry standards and management regulations has led to variations in the quality and technological level of smart aging products produced by different companies. The interfaces, data formats, and interoperability between different products and systems are not standardized, resulting in issues such as compromised quality and safety, low utilization of related resources, and difficulties in data sharing [84]. These factors hinder the widespread adoption and promotion of smart aging. The number of categories of smart aging products and services, as well as their user-friendliness for older adults, are insufficient to meet the rapidly growing demands of the elderly population in China. Currently, most smart aging products and services in the Chinese market focus on meeting the basic living needs of older adults. There is a scarcity of products and services that cater to the social, emotional, cultural, entertainment, and lifelong learning needs of older adults. Furthermore, products and services that address more advanced aspects of smart aging are lacking. Existing smart aging products and services have not adequately considered the capabilities and physiological characteristics of older adults. Issues such as small fonts on the UI, complex operations, and excessive use of technical jargon impact the user experience for older adults, making it challenging to promote and popularize smart aging effectively.
4.2. Determine the Main Idea, Objectives, and Users of the Game
“Fit” represents health, symbolizing that this game will promote physical and mental well-being for older adults. Fit Islands will primarily focus on Exergaming and will create a 3D gaming world for older adults in China. In Fit Islands, players will assume the role of lively animated characters living on their own floating village. These villages are like individual islands, which also represent lonely older adults in the city. There are different scenarios on the island, allowing players to freely explore and wander the map through simple operations. On the islands, players can visit shops, cultivate crops, interact with friends on their contact lists at the post office, and play games at the game center. Elderly players will fully immerse themselves in their own gaming world, enjoying different music and game experiences. The game will be targeted at all Chinese older people, to give fairness and accessibility to older people with different abilities. Therefore, the game is designed to include two forms of exercise, full-body standing exercise and upper-body exercise. Considering the cost and accessibility of the game, Fit Islands will be available for public download and installation in the form of an online game (see Figure 3).
Figure 3.
Fit Islands poster.
To achieve the desired impact on the target users, the game design will need to meet the following objectives:
- Adaptable: The game will fully consider the physical condition of the target users, ensuring adaptability and fairness for different players. Membership will be set up to provide extended games for various numbers of players, ensuring that the games can be adapted to different scenarios, such as homes, community centers, offices, nursing homes.
- Affordable: The game will be played without external wearable devices. It will only require a computer with a camera to play. The aim is to minimize the cost of the game and make it accessible to more older adults.
- Elderly-friendly: The game design will strictly adhere to the principles of inclusive design. Preferences and characteristics of elderly users will be considered, ensuring friendly interface colors, fonts, usability, and interactions that cater to older adults. The design will be inclusive of different levels of cultural, linguistic, visual, and auditory abilities, creating a user-friendly interface and game experience for the older adults.
- Practicality: The focus should not only be on the game itself but also on providing practical assistance to the target users. For example, valuable health knowledge may be incorporated into the game. The game’s adaptability to different scenarios allows older adults’ physical activities, such as square dance, to no longer be limited by urban facilities.
- Enjoyability: The game will draw inspiration from popular games, creating an enjoyable gaming world that integrates socializing, physical activity, cognitive training, and other functionalities for older adults.
- Promote initiative: The game will simplify the process of playing games and allow older adults to actively engage in physical activity, making friends and learning through games and sports, rather than being passively assisted by a number of assistive devices.
4.3. Design the Gameplay Mechanics
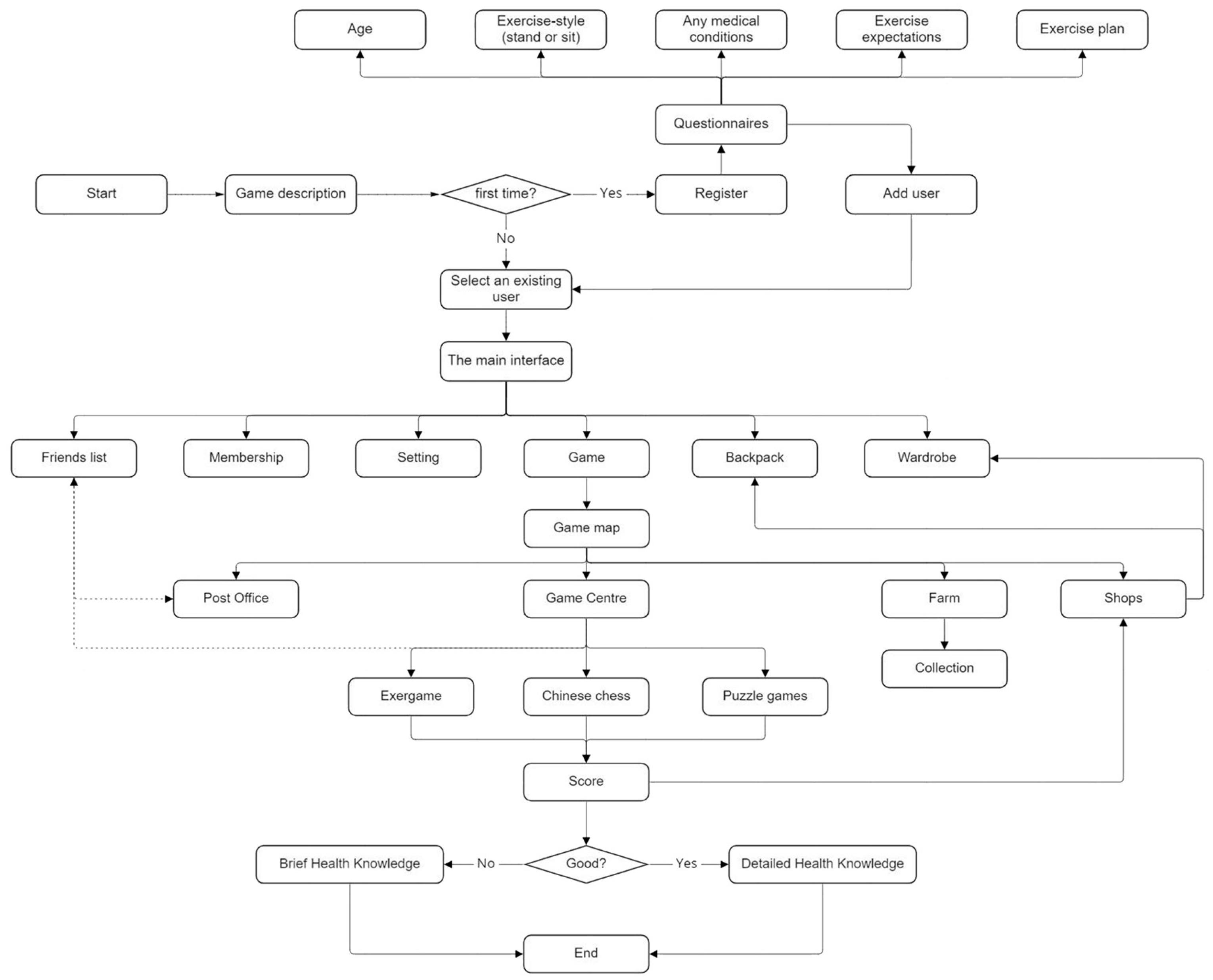
The process of Fit Islands will fully consider the needs of older adults and strive to simplify the game as much as possible. The specific process can be summarized as follows: Initial game installation—Game instructions—Account creation—Main interface—Game map—Gameplay—Points and health knowledge (see Figure 4).
Figure 4.
Functional flowchart of Fit Islands.
Elderly players who may be less familiar with information technology can receive assistance from family members or caregivers during the initial game installation. After running the game, they will enter the initial interface where they can click on a “Start” button, and the game will provide instructions and gameplay explanations. Once players have a general understanding of the game content and gameplay, they can proceed to create an account. For first-time players, a series of questions and options will be used to gather basic user information. After successfully creating a new game account, players can choose an avatar representing different genders to enter the main interface. The main interface will contain all the information about the individual user’s gameplay, including game duration, news, friends list, as well as features such as starting the game, membership, shopping cart, wardrobe, and settings. Upon starting the game, players will enter the game map, which consists of a floating island with various scenes, including a game center, shops, a post office, and a farm. The game center will not only feature physical activity games but also include two games specifically designed for cognitive training and knowledge learning for older adults. The game will utilize a points-based incentive system, allowing players to use points to redeem various items in the game store. Additionally, at the end of each gaming session, players will receive different health knowledge, further motivating older adults to complete the game successfully. It is worth noting that to simplify the preference settings for older adults, the game will employ individual user profiles and automatically match game content. The game can accommodate two users in total, and after each game session, the progress and user data will be automatically saved. The content of physical activity games will be determined based on the user’s initial basic information and settings. For example, if an older adult has difficulty standing due to conditions like arthritis, they can choose to play seated games during the initial information setup, and the game will automatically match them with appropriate seated physical activity games. In the settings, older adults can freely adjust game language, color brightness and contrast, font size, and more. If they wish to change the timing of physical activities, they can access the personal information section in the settings interface for adjustments. Furthermore, Fit Islands is expandable, allowing different membership levels to enjoy larger game maps, more game varieties, and accommodate additional independent user profiles and services.
4.3.1. Exergame Design
In Section 4.1, based on a survey and study of the interests and hobbies of older adults, square dance emerged as the most popular form of physical activity among Chinese senior citizens. However, conflicts have arisen in recent years due to issues related to music noise and venue availability. The root cause of these problems lies in the incomplete public infrastructure catering to the needs of older adults in China. Furthermore, the outbreak of the COVID-19 pandemic in recent years has further restricted the gathering of large crowds, imposing additional limitations on square dance. Therefore, Fit Islands aims to provide older adults with the opportunity to engage in rhythmic exercise at home through the medium of gaming and digital technology. The game is therefore designed to include two forms of exercise, namely full body standing and upper body exercise (see Figure 4). The Exergame in Fit Islands draws inspiration from the VR game OhShape [85]. However, in Fit Islands, a different approach is taken to visually demonstrate exercise movements in a more intuitive manner for elderly players. Shadows representing the movements are used to directly display the poses, providing visual cues for the actions. These shadows will appear in a semi-transparent form, allowing players to see through the previous shadow and anticipate what comes next. Through motion capture, the game character located in the center-bottom of the screen will mirror the actions performed by the player. The shadow representing the action will gradually move closer to the game character from behind. The degree of overlap between the shadow and the game character will determine the player’s score (see Figure 5).
Figure 5.
Two game modes: (a) upper body movement; (b) full body standing movement.
4.3.2. Exercise Content and Exercise Programs
The movements in Fit Islands will primarily focus on preventing cardiovascular diseases [86,87], enhancing muscle strength [88,89,90], and improving flexibility and balance among older adults [91,92,93,94]. It will provide suitable exercise plans for older adults through a simple interactive interface. High-intensity exercise modes may not always yield significant results and can pose risks to older adults. Therefore, when designing exercise plans, it is important to start with low-intensity and short-duration exercises and allow the older adults to control the difficulty of the game themselves. Fit Islands will categorize and assess the difficulty of all expert-evaluated movements, and these movements will be combined in a default sequence to form a set of progressively more-challenging game levels. Each level will last approximately 10–15 min by default, and follow the sequence of warm-up, exercise, and stretching for the movements [95]. After completing each level, the game will automatically save the progress, ensuring that the individual exercise plans of each user are not disrupted. Furthermore, the exercise content will be adjustable. In Fit Islands, apart from setting limitations on the exercise time and specific movements based on initial basic questions, an option to adjust the difficulty level will be added at the end of each game. This design allows the game to maintain a basic level of challenge while providing inclusivity, ensuring the autonomy and safety of older adults.
4.3.3. Health Knowledge
In addition to exercising cognitive levels and increasing physical activity through the game, health knowledge appears on the interface after each round of the game. Research studies have shown that older adults are generally at a low level of interest in exercise, but are very active in collecting health knowledge, so health knowledge can also be used as a means to increase older adults’ motivation to exercise in Fit Islands.
The Fit Islands system contains a rich health knowledge base. We have collected knowledge on diet, exercise, living habits, self-monitoring, disease prevention, and psychology, such as: knowledge of nutrients and proper dietary combinations [96,97], different types of exercise and exercise precautions [98], how to maintain good sleep [99], how to prevent cardiovascular and cerebral vascular diseases [100,101], and how to maintain a good state of mind and self-psychological guidance [102].
The presentation of this health knowledge needs to be tailored to the target audience of older adults. When designing applications specifically for older adults, it is important to use clear, objective, and educational language. Using a condescending tone or complex language will only hinder the efficiency of game interaction and increase older adults’ fear of digital technology. Therefore, when presenting health knowledge to older adults, it is important not to excessively emphasize the authority of the knowledge but to consider ways to make it easier and quicker for them to comprehend the information. For example, if the health knowledge aims to convey information related to diet, as shown in Figure 6, the image on the left may appear too authoritative and monotonous. The image on the right uses a friendly tone and presents the health knowledge through visuals and audio.
Figure 6.
Comparison of two presentations of health knowledge.
4.3.4. Business Strategy
Fit Islands has added a product point exchange and membership system, where points can be earned through farm cultivation, sports games, cognitive games, and interaction with friends. These points can be exchanged in the shop for virtual game character skins as well as some real elderly goods, such as electronic blood pressure monitors, etc. As a free digital product targeting older adults, appropriate adverts or videos are played at the end of the game. This will attract brands, communities, nursing homes, etc. with the same target audience to place commercial ads or offer real products. Using this advertising revenue wisely, the system could be further improved and upgraded to attract more older adults to play Fit Islands. Fit Islands will also strictly control the quality of these commercial products and the correct orientation of the advertising content. The products will be delivered to the seniors by post, and Fit Islands will have an agreement with the brand to keep the address of the user private to ensure the security of the seniors’ information. To adapt to different scenarios in smart cities, Fit Islands offers three levels of membership for different tiers of players (see Figure 7).
Figure 7.
Fit Islands’ gaming membership interface.
4.4. Plan the UI and Visuals
The design of UI for older adults needs to take into account their habits and preferences in terms of style and aesthetics, to compensate for actual physical and cognitive changes. Fit Islands has been designed to meet the design principles of Section 2. For example, ensuring that the UI has both large and easily viewable key elements, using bold and age-friendly colors [103], having an adaptable interface and settings, incorporating dynamic resources such as images and voice and multimodal feedback, and using blank areas to emphasize key points (see Figure 8). After entering the game map, the game not only gives players full freedom, but also creates a natural scene through ambient sounds and dynamic effects, so players will have an immersive experience of running freely and exploring everywhere on the island.

Figure 8.
The main interface in the demonstration. (a) Initial interface; (b) game description; (c) user registration; (d) interface for selecting gender; (e) main interface; (f) settings interface; (g) membership interface; (h) game map; (i) shop interface; (j) post office interface; (k) farm interface; (l) game center; (m) Exergame interface; (n) health knowledge interface; (o) multiplayer interface.
4.5. Consider the Gameplay Interaction
In order to cater for older people who are illiterate and slow to process information, Fit Islands employs an audio-visual sensory experience to simplify data and information feedback, making it easier for older people to take in different information through voice-reading and pictures. Voice recognition powered by existing voice input methods has been added so that in the Post Office players can use speech to draft and send “letters” to their friends. The automatic matching of game content based on questionnaire information mentioned in Section 4.3 is also an optimization of age-appropriate game interaction. In terms of operation, Fit Islands fully avoids complex operations and gestures. The interface switching throughout the game mainly relies on direct mouse clicks, while the motion game is performed through motion capture. Motion capture in Fit Islands avoids any wearable devices, and the game can be played simply by standing in front of a computer with a camera. Therefore, it can avoid the possibility that older people may resist or even be afraid of the game because of poor interaction experiences. Fit Islands also adds online interaction, with the aim of creating a platform for older people to connect with each other, breaking down the isolation caused by geography, beliefs, and perceptions of older people. Once players are online, they will be able to see each other’s images on their respective islands. By clicking on each other’s characters, they can engage in dialogue and perform actions such as shaking hands. Players can play against each other in cognitive games or complete challenges in two-player mode in Exergame.
4.6. Develop Demonstration
The development of the Fit Islands demonstration consisted of interface design, a motion capture program, motion pose image recognition, and the creation of a 3D game world. For the motion capture part, the demonstration uses the ThreeD Pose Tracker algorithm [104]. This algorithm has several advantages: it does not require any wearable device, it can capture the upper body alone, it does not require much hardware, and it is very fast to process real-time data. However, it also has some disadvantages, such as the need for the player to stand completely within camera range to be recognized, and the lack of accuracy in motion capture. Motion pose recognition uses a skeleton recognition algorithm to identify imported motion pose images and display these skeletons in the image of the game character [105]. The 3D game world for the Fit Islands demonstration was created using an open-source resource called ‘Top down island’ from the Unity shop [106]. The game is played from a bird’s eye view and the character is controlled by running around with a right click of the mouse.
4.7. Test and Iterate
The initial testing of the demonstration for Fit Islands was split into two phases. In the first phase, a 62-year-old German woman (test subject A) was invited to test the functionality and operation of the game after the initial demonstration was completed. After receiving feedback, the initial game demonstration was refined. The second stage was to invite nine Chinese older adults (test subjects B–J) to test the functionality and usability of the game after the completion of the refined game demonstration. The nine seniors, aged 51–77, included three women and six men. These older adults were asked to operate and use the game and to provide feedback on the corresponding issues (see Figure 9).
Figure 9.
Field photos of nine older Chinese adult test subjects (test subjects B–J).
Once individuals’ data is involved, protecting their data privacy becomes critical. Best practice for protecting individual privacy in the test was applied as follows. First and foremost, the test was conducted in a fully anonymous manner, meaning that information such as names, birth dates, addresses, and resident identity card numbers, were not recorded. This approach excludes any possibility of identifying any individual test participant. Furthermore, in order to participate in the test, all the participants were informed of the transparent purpose of the study and needed to give consent to provide their basic demographic information such as age, gender, province of residence, and level of education. These measures also go in line with the Guide on Good Data Protection Practice in Research [107].
The initial demonstration design for the first phase involved an older adult (test subject A) living alone in a retirement flat in Munich, Germany. After being introducing to the characters and the game, she showed great interest. The test showed that the initial demonstration still contained many problems. Because the motion recognition needed to recognize the distance from head to toe, A had to stand far away, and was not able to see the action on the screen. Scoring was also difficult, as performance was only scored if done to an exceptional standard. However, A said she liked the colors of the interface in Fit Islands and the health knowledge provided after the game.
After debugging and refining the demonstration based on A’s feedback, nine older Chinese adults were invited to test Fit Islands further. Five of them, B–F, were tested in the computer room of a community center in Yancheng, Jiangsu Province, China; G and H were tested in the activity room of a community center in Yancheng, Jiangsu Province, China; and the other two, I and J, were tested in their homes. The results of the tests are shown in Table 1.
Table 1.
Information and feedback for the initial test of the demonstration.
From the results of these tests, it can be concluded that the expandable Fit Islands is an adaptable, affordable, age-friendly, practical, and enjoyable Exergame system that contains a wide range of functions (see Figure 10). Specifically, the following conclusions can be drawn:
Figure 10.
Analysis of test results. (a) Residency (b) Evaluation scores of the game.
- This system can effectively motivate older Chinese people to exercise and increase their amount of physical activity, thus becoming more energetic. The initial test participants were able to complete the exercises relatively easily, and the music and scoring format allowed them to concentrate on the exercises.
- This system provides a free platform for Chinese seniors to communicate and play multiplayer games. The affordability of gaming device requirements for this system lowers the barrier for older adults to use it. This anonymous and fun way can be used as a complement to family pensions, allowing older adults to socialize more with people of their age, mentally reducing over-dependence on their children and alleviating feelings of social isolation and loneliness. Several older adults in the test expressed their enjoyment of the post office function and their expectations of the online multiplayer function.
- The age-friendly and inclusive design of this system can attract older adults to actively use the technology. Most of the older adults responded positively to the game’s functions and interface, found the game relatively easy to operate and use, and expressed acceptance of the game’s format. They all expressed a desire to use the game in the future.
- The system is very adaptable to different devices and different building environments. The adaptability of Fit Islands was demonstrated using different equipment in different test locations; for example, desktop computers were used in the computer room, while laptops were used in the activity room and the testers’ homes. The system’s Exergame is not too strict in terms of site requirements and older adults can play the game in different building scenarios using existing equipment.
5. Limitations and Future Work
Fit Islands’ demonstration has implemented most of the game’s design and functionality. Further development of the demonstration will allow for more accurate motion capture, refinement of the entire game’s library of motion levels, and the implementation of online connectivity. Further testing and evaluation will require larger numbers of participants and long-term follow-up observations to ensure the long-term sustainability and effectiveness of Fit Islands. Given the unique nature of older adults, it is necessary to further refine and evaluate the efficacy and safety of Exergame’s specific movements to meet the specific needs and preferences of older adults in different countries and regions.
After further refinement of the game demonstration, several older adults with experience of digital technology will be invited for further testing (n ≥ 30). A uniform site will be chosen and the test subjects will be brought together at that site for testing. The future test will be divided into four main phases. The first phase of the test will be the distribution of information about Fit Islands’ research objectives and planned tasks to the test participants, who will be introduced to the Exergames equipment and procedures. The second phase will divide the test subjects into a control group (n ≥ 10) and an intervention group (n ≥ 20). The physical and psychological conditions of the two groups will be assessed separately to ensure that the subjects are not statistically significantly different. There are many methods of testing specifically for older adults. For example, a research team from Tianjin Medical University used data from the China Health and Retirement Longitudinal Study (CHARLS) to assess the functional status of older adults using the Activities of Daily Living Scale (ADL) and the Instrumental Activities of Daily Living Scale (IADL) [108]. A condensed version of the Social Network Scale developed by Lubben et al. (Lubben Social Network Scale 6, LSNS-6) can be used to assess the social isolation of older adults [109]. Mental health status can be tested using the UCLA Loneliness Scale or subjective questions [110,111]. The third phase will have the intervention group (n ≥ 20) play the game three times a week for five weeks, either at home or at this uniform venue of their choice. Various parameters will be recorded during the game, including the time of entry into the game, the time of user creation, the time of exercise, the score of the game and whether the participant completed the game in its entirety or exited early, etc. The control group (n ≥ 10) will not receive any interventions and will live their lives according to their usual habits. In the fourth phase, the physical and psychological well-being of the two groups will be assessed again after five weeks in the same way as in the second phase. A comparison of the data from the control group (n ≥ 10) and the intervention group (n ≥ 20) in Phase 4 will provide evidence to address the hypothesis (see Figure 11). As mentioned in Section 4.1.1, Chinese older adults’ adaptation to digital technology shows polarization. In order to verify Fit Islands’ elderly-friendly and adaptable characteristics, some older adults with no experience in digital technology will also be invited to conduct the above test (n ≥ 30), thus providing data from control group 2 (n ≥ 10) and intervention 2 (n ≥ 20). By comparing the four groups of data, evidence can be provided to support a better promotion of Fit Islands.
Figure 11.
Initial and planned future tests.
After the validation, the project team plans to initiate an internet-based start-up to further promote the project and its products to as many people as possible through multiple channels in order to make a real impact. Furthermore, the start-up (i.e., online store) can potentially create an economy around elderly-focused educational and health games, where profits can in turn support future product iterations and new product development, and potentially create new jobs around the business (e.g., customer service, manufacturing, etc.).
6. Conclusions
Aging will inevitably become an important feature of the population in the coming decades. Compared with developed countries, which have already entered into aging societies, emerging economies need to address their own unique challenges due to cultural, economic and demographic differences. Based on the experiences of developed economies, emerging economies need to consider their own realities and implement innovative solutions within a limited time to ensure the well-being and inclusiveness of their aging populations. Smart city development cannot ignore older adults as a group. Exergame is a technology that allows older people to engage in regular physical activity while having fun in their daily lives. It improves the quality of life and health of older adults by actively increasing physical activity, exercising cognition, and improving cardiovascular health, muscle strength, flexibility, coordination, and balance.
Fit Islands strictly follows the generic development methodology presented in Section 3. In the context of China’s rapidly aging population, Fit Islands is an attempt to improve the well-being of older adults, and is a very promising virtual world for smart aging in smart cities. The main characteristics are summarized as follows:
- Fit Islands is fun, practical, inclusive, and age-friendly. By providing a free digital platform for the older population, a special group, it allows older adults to be motivated to be physically active, make friends and learn through games and sports, rather than being passively assisted by some assistive devices.
- Rather than a single game design, Fit Islands aims to create an expandable game world for older adults. Using a 3D virtual community format, Fit Islands combines socializing, exercise, and cognitive training. Different membership levels also allow for larger island maps and a wider variety of games. In addition to the lively game interface and immersive game interaction experience, it also allows players to learn various aspects of health knowledge. Fit Islands uses an individual player archive, where each player has his/her own virtual community and game progress, increasing the player’s sense of personal belonging. Fit Islands provides a place for geographically distant seniors and their friends to socialize. Especially during the COVID-19 epidemic, it allowed older adults to overcome spatial isolation by providing contact with their friends and loved ones, and to exercise and work on cognitive awareness in order to stay or become healthier.
- Fit Islands takes full account of age-related design requirements and inclusive design principles. The interface, content, and format of the game are designed based on the characteristics and preferences of older persons. The game’s provision of text, pictures, and audio is intended to be inclusive of the literacy levels, language, and visual and auditory abilities of different older adults. Exergame also takes into account the physical condition of older people by providing both standing and sitting modes. In terms of operation, Fit Islands is played with no external devices to minimize the cost of the game, simplify the game, and make it less difficult for older people to use. The most basic computer equipment with a camera is sufficient to play the game.
Furthermore, due to its advantages (such as high flexibility, affordability, and ease of use), the proposed system can be easily integrated into larger smart city frameworks such as Dynamic Vertical Urbanism [112] to generate a comprehensive smart city experience for the aging population and beyond. With the problem of aging increasing in emerging economies, this study not only provides guidance for policy makers, developers, and researchers in emerging economies, but also suggests new possibilities for further promoting smart aging, and facilitating the development of smart cities.
Author Contributions
Conceptualization, Z.S., R.H. and T.B.; methodology, R.H.; software, Z.S.; validation, Z.S. and D.W.; formal analysis, Z.S. and R.H.; investigation, Z.S.; resources, R.H. and T.B.; data curation, D.W.; writing—original draft preparation, Z.S.; writing—review and editing, R.H. and Z.S.; visualization, Z.S. and R.H.; supervision, R.H. and T.B.; project administration, T.B. All authors have read and agreed to the published version of the manuscript.
Funding
This research received no external funding.
Informed Consent Statement
Informed consent was obtained from all subjects involved in the study.
Data Availability Statement
Data are contained within the article.
Acknowledgments
The authors are grateful to the older adults who participated in the prototype testing. Zixin Shen and Rongbo Hu contributed equally to this manuscript.
Conflicts of Interest
Authors Rongbo Hu and Thomas Bock were employed by the company CREDO Robotics GmbH. Author Dong Wan was employed by the company Sinoma International Engineering Co., Ltd. The remaining authors declare that the research was conducted in the absence of any commercial or financial relationships that could be construed as a potential conflict of interest.
References
- United Nations. World Population Prospects: The 2017 Revision, Key Findings and Advance Tables. Available online: https://population.un.org/wpp/Publications/Files/WPP2017_KeyFindings.pdf (accessed on 26 December 2022).
- United Nations. World Population Aging, 2017 Highlights; United Nations: New York, NY, USA, 2017; ISBN 978-92-1-151551-0.
- Schwarz, A. Old Age Security and Social Pensions; Working Paper; World Bank Human Development (Social Protection) Hub: Washington, DC, USA, 2003. [Google Scholar]
- Gietel-Basten, S.; Scherbov, S.; Sanderson, W. Towards a reconceptualising of population aging in emerging markets. Populationyearbook 2017, 1, 41–66. [Google Scholar] [CrossRef]
- Hoskisson, R.E.; Eden, L.; Lau, C.M.; Wright, M. Strategy in Emerging Economies. Acad. Manag. J. 2017, 43, 249–267. [Google Scholar] [CrossRef]
- Green Templeton College. Aging in Emerging Markets; Green Templeton College: Oxford, UK, 2015. [Google Scholar]
- Shetty, P. Grey Matter: Aging in Developing Countries. Lancet 2012, 379, 1285–1287. [Google Scholar] [CrossRef]
- World Health Organization. The Global Burden of Disease: 2004 Update; World Health Organization: Geneva, Switzerland, 2008.
- Lebrasseur, A.; Fortin-Bédard, N.; Lettre, J.; Raymond, E.; Bussières, E.-L.; Lapierre, N.; Faieta, J.; Vincent, C.; Duchesne, L.; Ouellet, M.-C.; et al. Impact of the COVID-19 Pandemic on Older Adults: Rapid Review. JMIR Aging 2021, 4, e26474. [Google Scholar] [CrossRef] [PubMed]
- Shahid, Z.; Kalayanamitra, R.; McClafferty, B.; Kepko, D.; Ramgobin, D.; Patel, R.; Aggarwal, C.S.; Vunnam, R.; Sahu, N.; Bhatt, D.; et al. COVID-19 and Older Adults: What We Know. J. Am. Geriatr. Soc. 2020, 68, 926–929. [Google Scholar] [CrossRef]
- Peeri, N.C.; Shrestha, N.; Rahman, M.S.; Zaki, R.; Tan, Z.; Bibi, S.; Baghbanzadeh, M.; Aghamohammadi, N.; Zhang, W.; Haque, U. The SARS, MERS and Novel Coronavirus (COVID-19) Epidemics, the Newest and Biggest Global Health Threats: What Lessons Have We Learned? Int. J. Epidemiol. 2020, 49, 717–726. [Google Scholar] [CrossRef] [PubMed]
- Cacioppo, J.T.; Hawkley, L.C.; Thisted, R.A. Perceived Social Isolation Makes Me Sad: 5-Year Cross-Lagged Analyses of Loneliness and Depressive Symptomatology in the Chicago Health, Aging, and Social Relations Study. Psychol. Aging 2010, 25, 453–463. [Google Scholar] [CrossRef] [PubMed]
- Luanaigh, C.Ó.; Lawlor, B.A. Loneliness and the Health of Older People. Int. J. Geriatr. Psychiatry 2008, 23, 1213–1221. [Google Scholar] [CrossRef]
- Steptoe, A.; Owen, N.; Kunz-Ebrecht, S.R.; Brydon, L. Loneliness and Neuroendocrine, Cardiovascular, and Inflammatory Stress Responses in Middle-Aged Men and Women. Psychoneuroendocrinology 2004, 29, 593–611. [Google Scholar] [CrossRef]
- Skouby, K.E.; Kivimäki, A.; Haukipuro, L.; Lynggaard, P.; Windekilde, I. Smart Cities and the Aging Population. In Proceedings of the 32nd Meeting of WWRF 2014, Marrakech, Morocco, 20–22 May 2014. [Google Scholar]
- Zhu, H. Smart Aging: Innovations and Reflections on China’s Elderly Care Model. J. Soc. Sci. Hunan Norm. Univ. 2016, 45, 68–73. [Google Scholar]
- Larsen, L.H.; Schou, L.; Lund, H.H.; Langberg, H. The Physical Effect of Exergames in Healthy Elderly—A Systematic Review. Games Health 2013, 2, 205–212. [Google Scholar] [CrossRef] [PubMed]
- Chen, A.; Yin, H.; Yan, J. The Relationship between Physical Activity and Well-Being in Older Adults: The Mediating Role of Loneliness. China Sports Technol. 2010, 135–139. Available online: http://www.cqvip.com/qk/83653x/201001/32632328.html (accessed on 27 December 2022).
- Li, J. A Study of the Effects of Physical Activity on the Mental Health, Well-Being and Quality of Life of Older People and Its Associated Influencing Factors; Soochow University: Suzhou, China, 2005. [Google Scholar] [CrossRef]
- Zhao, Y. A Study on the Effect of Physical Exercise on Loneliness in Middle-Aged and Elderly People. Sci. Educ. 2009, 287–288. Available online: http://www.cqvip.com/qk/87947x/200903/29258430.html (accessed on 14 January 2024).
- Gil-Gómez, J.-A.; Lloréns, R.; Alcañiz, M.; Colomer, C. Effectiveness of a Wii Balance Board-Based System (eBaViR) for Balance Rehabilitation: A Pilot Randomized Clinical Trial in Patients with Acquired Brain Injury. J. Neuroeng. Rehabil. 2011, 8, 30. [Google Scholar] [CrossRef]
- Kosse, N.M.; Caljouw, S.R.; Vuijk, P.-J.; Lamoth, C.J. Exergaming: Interactive Balance Training in Healthy Community-Dwelling Older Adults. J. Cyber Ther. Rehabil. 2011, 4, 399–407. [Google Scholar]
- Saposnik, G.; Teasell, R.; Mamdani, M.; Hall, J.; McIlroy, W.; Cheung, D.; Thorpe, K.E.; Cohen, L.G.; Bayley, M. Effectiveness of Virtual Reality Using Wii Gaming Technology in Stroke Rehabilitation: A Pilot Randomized Clinical Trial and Proof of Principle. Stroke 2010, 41, 1477–1484. [Google Scholar] [CrossRef] [PubMed]
- Smith, S.T.; Sherrington, C.; Studenski, S.; Schoene, D.; Lord, S.R. A Novel Dance Dance Revolution (DDR) System for in-Home Training of Stepping Ability: Basic Parameters of System Use by Older Adults. Br. J. Sports Med. 2011, 45, 441–445. [Google Scholar] [CrossRef]
- Studenski, S.; Perera, S.; Hile, E.; Keller, V.; Spadola-Bogard, J.; Garcia, J. Interactive Video Dance Games for Healthy Older Adults. J. Nutr. Health Aging 2010, 14, 850–852. [Google Scholar] [CrossRef]
- Yavuzer, G.; Senel, A.; Atay, M.B.; Stam, H.J. “Playstation Eyetoy Games” Improve Upper Extremity-Related Motor Functioning in Subacute Stroke: A Randomized Controlled Clinical Trial. Eur. J. Phys. Rehabil. Med. 2008, 44, 237–244. [Google Scholar]
- Dance Dance Revolution (1998 Video Game). Wikipedia. 2022. Available online: https://en.wikipedia.org/w/index.php?title=Dance_Dance_Revolution_(1998_video_game)&oldid=1123044439 (accessed on 27 December 2022).
- Hämäläinen, P.; Ilmonen, T.; Höysniemi, J.; Lindholm, M.; Nykänen, A. Martial Arts in Artificial Reality. In Proceedings of the SIGCHI Conference on Human Factors in Computing Systems, Portland, OR, USA, 2–7 April 2005; pp. 781–790. [Google Scholar]
- Strömberg, H.; Väätänen, A.; Räty, V.-P. A Group Game Played in Interactive Virtual Space: Design and Evaluation. In Proceedings of the 4th Conference on Designing Interactive Systems: Processes, Practices, Methods, and Techniques, London, UK, 25–28 June 2002; pp. 56–63. [Google Scholar]
- Gerling, K.M.; Schild, J.; Masuch, M. Exergame Design for Elderly Users: The Case Study of SilverBalance. In Proceedings of the 7th International Conference on Advances in Computer Entertainment Technology, Taipei, Taiwan, 17–19 November 2010; pp. 66–69. [Google Scholar]
- Chartomatsidis, M.; Goumopoulos, C. A Balance Training Game Tool for Seniors Using Microsoft Kinect and 3D Worlds. In Proceedings of the ICT4AWE, Crete, Greece, 2–4 May 2019; pp. 135–145. [Google Scholar]
- Overview SilverFit 3D—SilverFit. Available online: https://www.silverfit.com/en/products/silverfit-3d-camera/817-silverfit-3d-overview (accessed on 27 December 2022).
- SilverFit 3D Interactive Rehabilitation Training System. Available online: https://gies.hk/zh-hk/expo/exhibition-products/detail/1223 (accessed on 27 December 2022).
- SilverFit Literature and Research Review. Available online: https://docplayer.nl/203504175-Silverfit-literature-and-research-review.html (accessed on 27 December 2022).
- Hu, R.; Linner, T.; Trummer, J.; Güttler, J.; Kabouteh, A.; Langosch, K.; Bock, T. Developing a Smart Home Solution Based on Personalized Intelligent Interior Units to Promote Activity and Customized Healthcare for Aging Society. J. Popul. Aging 2020, 13, 257–280. [Google Scholar] [CrossRef]
- Czaja, S.J.; Lee, C.C. Information Technology and Older Adults. In Human-Computer Interaction; CRC Press: Boca Raton, FL, USA, 2009; pp. 35–50. ISBN 0-429-13938-1. [Google Scholar]
- Weisman, S. Computer Games for the Frail Elderly. Gerontologist 1983, 23, 361–363. [Google Scholar] [CrossRef] [PubMed]
- Weisman, S. Computer Games for the Frail Elderly. Comput. Hum. Serv. 1995, 11, 229–234. Available online: https://www.tandfonline.com/doi/abs/10.1300/J407v11n01_21 (accessed on 27 December 2022). [CrossRef] [PubMed]
- Ijsselsteijn, W.; Nap, H.H.; de Kort, Y.; Poels, K. Digital Game Design for Elderly Users. In Proceedings of the 2007 Conference on Future Play, Toronto, ON, Canada, 15–17 November 2007; pp. 17–22. [Google Scholar]
- Flores, E.; Tobon, G.; Cavallaro, E.; Cavallaro, F.I.; Perry, J.C.; Keller, T. Improving Patient Motivation in Game Development for Motor Deficit Rehabilitation. In Proceedings of the 2008 International Conference on Advances in Computer Entertainment Technology, Yokohama, Japan, 3–5 December 2008; pp. 381–384. [Google Scholar]
- China Suffers Aging Population Nearly 40 Years after Introduction of One-Child Policy. Available online: https://www.worldfinance.com/strategy/china-suffers-aging-population-nearly-40-years-after-introduction-of-one-child-policy (accessed on 27 December 2022).
- Mao, G.; Lu, F.; Fan, X.; Wu, D. China’s Aging Population: The Present Situation and Prospects. In Population Change and Impacts in Asia and the Pacific; Poot, J., Roskruge, M., Eds.; New Frontiers in Regional Science: Asian Perspectives; Springer: Singapore, 2020; pp. 269–287. ISBN 978-981-10-0230-4. [Google Scholar]
- Woo, J.; Kwok, T.; Sze, F.; Yuan, H. Aging in China: Health and Social Consequences and Responses. Int. J. Epidemiol. 2002, 31, 772–775. [Google Scholar] [CrossRef] [PubMed]
- Law of the People’s Republic of China on the Protection of the Rights and Interests of the Elderly. Available online: http://www.npc.gov.cn/npc/c30834/201901/47231a5b9cf94527a4a995bd5ae827f0.shtml (accessed on 16 February 2023).
- National Bureau of Statistics. National Bureau of Statistics of China Bulletin of the Seventh National Census (No.5). Available online: http://www.stats.gov.cn/ztjc/zdtjgz/zgrkpc/dqcrkpc/ggl/202105/t20210519_1817698.html (accessed on 26 December 2022).
- Zhang, A.; Master, F. China’s First Population Drop in Six Decades Sounds Alarm on Demographic Crisis. Reuters. Available online: https://www.reuters.com/world/china/chinas-population-shrinks-first-time-since-1961-2023-01-17/ (accessed on 18 February 2023).
- Does China Have an Aging Problem? ChinaPower Project. 2016. Available online: https://chinapower.csis.org/aging-problem/ (accessed on 27 December 2022).
- Ren Zeping’s Team China Aging Research Report 2022. Available online: https://www.caoss.org.cn/UploadFile/pic/20229281791192316.pdf (accessed on 26 December 2022).
- Banister, J.; Bloom, D.E.; Rosenberg, L. Population Aging and Economic Growth in China. In The Chinese Economy; Aoki, M., Wu, J., Eds.; Palgrave Macmillan: London, UK, 2012; pp. 114–149. ISBN 978-1-137-03428-1. [Google Scholar]
- China Could Scrap Two-Child Policy, Ending Nearly 40 Years of Limits. China. The Guardian. Available online: https://www.theguardian.com/world/2018/aug/28/china-could-scrap-two-child-policy-ending-nearly-40-years-of-limits (accessed on 27 December 2022).
- Lv, X.-L.; Jiang, Y.-H.; Sun, Y.-H.; Ren, C.-Z.; Sun, C.-Y.; Sun, L.; Wu, Z.-Q.; Zhao, X. Short Form 36-Item Health Survey Test Result on the Empty Nest Elderly in China: A Meta-Analysis. Arch. Gerontol. Geriatr. 2013, 56, 291–297. [Google Scholar] [CrossRef] [PubMed]
- Moran, A.; Zhao, D.; Gu, D.; Coxson, P.; Chen, C.-S.; Cheng, J.; Liu, J.; He, J.; Goldman, L. The Future Impact of Population Growth and Aging on Coronary Heart Disease in China: Projections from the Coronary Heart Disease Policy Model-China. BMC Public Health 2008, 8, 394. [Google Scholar] [CrossRef] [PubMed]
- Su, D.; Wu, X.-N.; Zhang, Y.-X.; Li, H.-P.; Wang, W.-L.; Zhang, J.-P.; Zhou, L.-S. Depression and Social Support between China’ Rural and Urban Empty-Nest Elderly. Arch. Gerontol. Geriatr. 2012, 55, 564–569. [Google Scholar] [CrossRef] [PubMed]
- China Internet Network Information Center (CNNIC). The 46th China Statistical Report on Internet Development. Office of the Central Leading Group for Cyberspace Affairs. 2020. Available online: https://www.cnnic.com.cn/IDR/ReportDownloads/202012/P020201201530023411644.pdf (accessed on 27 December 2023).
- China Sample Survey on Living Conditions of the Elderly in Urban and Rural Areas Data Brief. 2015. Available online: http://www.crca.cn/index.php/19-life/27-2015.html (accessed on 27 December 2022).
- Fang, Y.; Wang, H.; Ouyang, Z. An Overview Report on the Situation of Elderly People in Urban and Rural China: 2000–2015. China Popul. Dev. Stud. 2019, 2, 323–345. [Google Scholar] [CrossRef]
- The “New Older Adults”: The Changing Face of Retirement after 60. Available online: http://www.crca.cn/index.php/13-agednews/711-60.html (accessed on 27 December 2022).
- 2019 Silver-Haired Digital Users’ Entertainment Behaviour Analysis. Available online: https://www.analysys.cn/article/detail/20019305 (accessed on 27 December 2022).
- Cotten, S.R.; Anderson, W.A.; McCullough, B.M. Impact of Internet Use on Loneliness and Contact with Others among Older Adults: Cross-Sectional Analysis. J. Med. Internet Res. 2013, 15, e2306. [Google Scholar] [CrossRef]
- Hu, R.; Linner, T.; Wang, S.; Cheng, W.; Liu, X.S.; Güttler, J.; Zhao, C.; Lu, Y.; Bock, T. Towards a Distributed Intelligent Home Based on Smart Furniture for China’s Aging Population: A Survey. In Proceedings of the 38th International Symposium on Automation and Robotics in Construction (ISARC), Dubai, United Arab Emirates, 2–4 November 2021; pp. 41–48. [Google Scholar] [CrossRef]
- Benesch, K. Causes of Social Isolation in Elderly Adults. Available online: https://www.griswoldhomecare.com/blog/2020/march/causes-of-social-isolation-in-elderly-adults/ (accessed on 27 December 2022).
- Guo, J.; Xu, Y.; Chen, S.; Zhu, L. Study on the Influence of Internet Use on Loneliness of the Elderly: The Moderating Role of Age. Chin. J. Health Policy 2021, 14, 29–36. [Google Scholar] [CrossRef]
- World Health Organization. China Country Assessment Report on Aging and Health; World Health Organization: Geneva, Switzerland, 2015.
- Transcript of the NHS Commission’s Special Press Conference on 1 November 2019. Available online: http://www.nhc.gov.cn/xcs/s7847/201911/b01a5ca22bef4570ab44605c12940f97.shtml (accessed on 16 February 2023).
- Li, Z.; Zhou, L. The Epidemiologic Studies on Loneliness among Elderly: A Review. Chin. Ment. Health J. 2012, 26, 658–663. [Google Scholar]
- de Jong-Gierveld, J. Developing and Testing a Model of Loneliness. J. Personal. Soc. Psychol. 1987, 53, 119. [Google Scholar] [CrossRef] [PubMed]
- Li, Y. A Perspective on Health Care for the Elderly Who Lose Their Only Child in China. Scand. J. Public Health 2013, 41, 550–552. [Google Scholar] [CrossRef] [PubMed]
- Qiang, L.I.; Gang, X.U.; Zhen, Z. Loneliness and Its Correlates Among the Aged People Living Alone in Urban Areas. J. East China Norm. Univ. (Philos. Soc. Sci.) 2019, 51, 160. [Google Scholar] [CrossRef]
- The Current Situation of Aging in Place in the Community: Over 60% of the Elderly Live Alone. Available online: https://www.pishu.cn/zxzx/xwdt/582639.shtml (accessed on 27 December 2022).
- Ministry of Civil Affairs: The Proportion of Empty Nesters among China’s Elderly Population Has Exceeded Half, with over 70% in Some Big Cities and Rural Areas. Available online: https://www.caoss.org.cn/1article.asp?id=6818 (accessed on 27 December 2022).
- China National Statistical Bureau. Seventh National Population Census Bulletin. Available online: http://www.gov.cn/guoqing/2021-05/13/content_5606149.htm (accessed on 27 December 2022).
- Chen, Y.; Hicks, A.; While, A.E. Loneliness and Social Support of Older People in C Hina: A Systematic Literature Review. Health Soc. Care Community 2014, 22, 113–123. [Google Scholar] [CrossRef] [PubMed]
- 5% of Chinese Seniors Regularly Go Online More than 80% Watch TV or Listen to Radio. Available online: http://world.people.com.cn/n1/2016/1010/c57506-28765430.html (accessed on 27 December 2022).
- Wang, X.M.; Luo, W.J.; Chen, X.Y. Influence of Square Dance on Physical and Psychological Health of the Elderly. Chin. J. Gerontol. 2014, 34, 477–478. [Google Scholar]
- Li, B. Diversification and Characteristics: The Living Arrangements and Housing of the Elderly in China. Chin. J. Popul. Sci. 2010, 30, 101–110. Available online: http://www.zgrkkx.com/Files/ywfxzz/MagazinePDF/1534.pdf (accessed on 27 December 2022). [CrossRef]
- National Aging Development Bulletin. 2020. Available online: http://www.nhc.gov.cn/cms-search/xxgk/getManuscriptXxgk.htm?id=c794a6b1a2084964a7ef45f69bef5423 (accessed on 27 December 2022).
- World Economic Outlook Database. April 2022. Available online: https://www.imf.org/en/Publications/WEO/weo-database/2022/April (accessed on 16 February 2023).
- China Pension Schemes: Private Plan Opens New Opportunities. Available online: https://www.china-briefing.com/news/china-pension-schemes-private-plan-opens-investment-opportunities/ (accessed on 27 December 2022).
- Dong, B.; Ding, Q. Aging in China: A Challenge or an Opportunity? J. Am. Med. Dir. Assoc. 2009, 10, 456–458. [Google Scholar] [CrossRef]
- Si, Y. China’s Elderly Recreation Consumption Demand to Reach 20 Trillion Yuan by 2030. China Food 2018, 173–174. [Google Scholar]
- Li, B.; Sun, X. Analysis of the Current Situation of “Internet+” Home Wisdom Elderly Care in China. Soft Sci. Health 2019, 8–11. Available online: http://www.wsrkx.net/CN/article/downloadArticleFile.do?attachType=PDF&id=296 (accessed on 14 January 2024).
- Huang, L.; Zhang, L.; Wu, F.; Miao, H.; Li, X. International Comparison of Technology Research on the Welfare of the Elderly. J. Intell. 2015, 34, 22–27. [Google Scholar]
- Zhang, L.; Song, X. Study on the Application and Countermeasures of Information Technology in the Elderly Service Industry. Sci. Technol. Manag. Res. 2015, 35, 5. [Google Scholar]
- Ying, Z.; Chen, X.; Wu, Z. Research on the Construction Path of Smart Pension Community in Zhejiang: Based on SWOT-CLPV Analysis. Constr. Econ. 2017, 38, 71–75. [Google Scholar] [CrossRef]
- OhShape. Wikipedia. 2022. Available online: https://en.wikipedia.org/w/index.php?title=OhShape&oldid=1102598709 (accessed on 28 December 2023).
- Printable. 10 Best Chair Gym Exercises. Available online: https://www.printablee.com/post_chair-gym-exercises-printable_178691/ (accessed on 28 December 2022).
- Hollmann, W.; Strüder, H.K.; Tagarakis, C.V.; King, G. Physical Activity and the Elderly. Eur. J. Prev. Cardiol. 2007, 14, 730–739. [Google Scholar] [CrossRef] [PubMed]
- 21 Chair Exercises for Seniors: Complete Visual Guide. Available online: https://californiamobility.com/21-chair-exercises-for-seniors-visual-guide/ (accessed on 28 December 2022).
- Marciano, C.; Galderisi, M.; Gargiulo, P.; Acampa, W.; D’Amore, C.; Esposito, R.; Capasso, E.; Savarese, G.; Casaretti, L.; Iudice, F.L. Effects of Type 2 Diabetes Mellitus on Coronary Microvascular Function and Myocardial Perfusion in Patients without Obstructive Coronary Artery Disease. Eur. J. Nucl. Med. Mol. Imaging 2012, 39, 1199–1206. [Google Scholar] [CrossRef] [PubMed]
- Paolillo, S.; Rengo, G.; Pagano, G.; Pellegrino, T.; Savarese, G.; Femminella, G.D.; Tuccillo, M.; Boemio, A.; Attena, E.; Formisano, R. Impact of Diabetes on Cardiac Sympathetic Innervation in Patients with Heart Failure: A 123I Meta-Iodobenzylguanidine (123I MIBG) Scintigraphic Study. Diabetes Care 2013, 36, 2395–2401. [Google Scholar] [CrossRef]
- Printablee. 10 Best Printable Chair Yoga Exercises for Seniors. Available online: https://www.printablee.com/post_printable-chair-yoga-exercises-for-seniors_178538/ (accessed on 28 December 2022).
- Patel, N.K.; Newstead, A.H.; Ferrer, R.L. The Effects of Yoga on Physical Functioning and Health Related Quality of Life in Older Adults: A Systematic Review and Meta-Analysis. J. Altern. Complement. Med. 2012, 18, 902–917. [Google Scholar] [CrossRef]
- Robinson, T.N.; Eiseman, B.; Wallace, J.I.; Church, S.D.; McFann, K.K.; Pfister, S.M.; Sharp, T.J.; Moss, M. Redefining Geriatric Preoperative Assessment Using Frailty, Disability and Co-Morbidity. Ann. Surg. 2009, 250, 449–455. [Google Scholar] [CrossRef] [PubMed]
- Schmid, A.A.; Van Puymbroeck, M.; Koceja, D.M. Effect of a 12-Week Yoga Intervention on Fear of Falling and Balance in Older Adults: A Pilot Study. Arch. Phys. Med. Rehabil. 2010, 91, 576–583. [Google Scholar] [CrossRef]
- What Is Cardiovascular Exercise? Available online: https://www.fyzical.com/lakewoodranch/lakewoodranch/blog/What-Is-a-Cardiovascular-Exercise (accessed on 28 December 2022).
- Alzheimer’s Association. Available online: https://act.alz.org/site/SPageServer/;jsessionid=00000000.app20115b?NONCE_TOKEN=9C725D55D38175E0DC73CF979C87911E (accessed on 5 November 2023).
- Dietary Guidelines for Americans 2015–2020. Available online: https://www.google.com.hk/books/edition/Dietary_Guidelines_for_Americans_2015_20/HGeCDwAAQBAJ?hl=en&gbpv=0 (accessed on 5 November 2023).
- Physical Activity Guidelines for Older Adults. Available online: https://www.nhs.uk/live-well/exercise/exercise-guidelines/physical-activity-guidelines-older-adults/ (accessed on 5 November 2023).
- Aging and Sleep: How Does Growing Old Affect Sleep? Available online: https://www.sleepfoundation.org/aging-and-sleep (accessed on 5 November 2023).
- Cardiovascular Diseases (CVDs). Available online: https://www.who.int/news-room/fact-sheets/detail/cardiovascular-diseases-(cvds) (accessed on 5 November 2023).
- Herrschaft, H. Prevention of Cerebrovascular Circulatory Disorders. Fortschritte Der Neurol. Psychiatr. 1985, 53, 337–343. [Google Scholar] [CrossRef]
- Fuller, H.R.; Huseth-Zosel, A. Lessons in Resilience: Initial Coping Among Older Adults During the COVID-19 Pandemic. Gerontologist 2021, 61, 114–125. [Google Scholar] [CrossRef]
- Lee, W.-Y.; Gong, S.-M.; Leung, C.-Y. Is Color Preference Affected by Age Difference. Int. Assoc. Soc. Des. Res. 2009, 1837–1846. Available online: https://www.researchgate.net/publication/267857549_Is_Color_Preference_Affected_by_Age_Difference (accessed on 14 January 2024).
- ThreeDPoseTracker. Available online: https://digital-standard.com/tdpt/ (accessed on 28 December 2022).
- 3D Ghost Effect. Particles/Effects. Unity Asset Store. Available online: https://assetstore.unity.com/packages/tools/particles-effects/3d-ghost-effect-159182?locale=zh-CN (accessed on 28 December 2022).
- Top Down Island. Available online: https://assetstore.unity.com/packages/3d/environments/top-down-island-222313 (accessed on 28 December 2022).
- Wilms, G. Guide on good data protection practice in research. European University Institute. 2019. Available online: https://www.eui.eu/documents/servicesadmin/deanofstudies/researchethics/guide-data-protection-research.pdf (accessed on 5 November 2023).
- Guo, L.; An, L.; Luo, F.; Yu, B. Social Isolation, Loneliness and Functional Disability in Chinese Older Women and Men: A Longitudinal Study. Age Aging 2021, 50, 1222–1228. [Google Scholar] [CrossRef] [PubMed]
- Roppolo, M.; Kunnen, E.S.; van Geert, P.L.; Mulasso, A.; Rabaglietti, E. A Quantitative Dynamic Systems Model of Health-Related Quality of Life among Older Adults. Clin. Interv. Aging 2015, 10, 1755–1770. [Google Scholar] [CrossRef] [PubMed]
- Andersson, L. Loneliness Research and Interventions: A Review of the Literature. Aging Ment. Health 1998, 2, 264–274. [Google Scholar] [CrossRef]
- Russell, D.; Peplau, L.A.; Cutrona, C.E. The Revised UCLA Loneliness Scale: Concurrent and Discriminant Validity Evidence. J. Personal. Soc. Psychol. 1980, 39, 472–480. [Google Scholar] [CrossRef]
- Hu, R.; Pan, W.; Bock, T. Towards dynamic vertical urbanism: A novel conceptual framework to develop vertical city based on construction automation, open building principles, and industrialized prefabrication. Int. J. Ind. Constr. 2020, 1, 34–47. [Google Scholar] [CrossRef]
Disclaimer/Publisher’s Note: The statements, opinions and data contained in all publications are solely those of the individual author(s) and contributor(s) and not of MDPI and/or the editor(s). MDPI and/or the editor(s) disclaim responsibility for any injury to people or property resulting from any ideas, methods, instructions or products referred to in the content. |
© 2024 by the authors. Licensee MDPI, Basel, Switzerland. This article is an open access article distributed under the terms and conditions of the Creative Commons Attribution (CC BY) license (https://creativecommons.org/licenses/by/4.0/).











