Next Article in Journal
A Comparative Analysis of Multi-Label Deep Learning Classifiers for Real-Time Vehicle Detection to Support Intelligent Transportation Systems
Previous Article in Journal
Robust-Adaptive Controllers Designed for Grid-Forming Converters Ensuring Various Low-Inertia Microgrid Conditions
 
 
Font Type:
Arial Georgia Verdana
Font Size:
Aa Aa Aa
Line Spacing:
Column Width:
Background:
Article

Smart City Information Systems: Research on Information Published for Citizens and Design of Effective Content in the Czech Republic

by
Hana Důbravová
1,* and
Vladimír Bureš
2
1
Faculty of Security Management, Police Academy of the Czech Republic, Lhotecká 559/7, 143 01 Prague, Czech Republic
2
Faculty of Informatics and Management, University of Hradec Králové, Rokitanského 62, 500 03 Hradec Kralove, Czech Republic
*
Author to whom correspondence should be addressed.
Smart Cities 2023, 6(5), 2960-2981; https://doi.org/10.3390/smartcities6050133
Submission received: 23 August 2023 / Revised: 19 October 2023 / Accepted: 20 October 2023 / Published: 23 October 2023

Abstract

:
The concept of Smart Cities integrates innovative technologies to improve citizens’ quality of life in towns and cities worldwide. Crisis management is a separate section directly managed by the leadership of municipalities, cities and counties in cooperation between police, fire and municipal police to ensure the safety of residents and safety in public spaces. The purpose of this study is to investigate to which extent publicly available information related to the field of crisis management is unavailable to residents in municipalities, towns and cities through online information systems. The primary aim is to provide suggestions for a general information system structure and content that would highlight and satisfy the need to address the crisis management issue, especially in providing immediate information to the population through an innovative online form. The achievement of this goal is methodologically based on qualitative research analysing and comparing the information published for residents through Smart City information systems in selected towns and municipalities. Document analysis or conceptual design was applied, and evaluation criteria for objective assessment of Smart City information systems were appropriately determined. The comparative analysis based on this set of criteria enabled the development of the proposals of information systems’ content that can be used to keep the information systems for Smart Cities in cities, municipalities and regions, actual and beneficial. From the available resources, two main modules that focused either on citizens or cities were synthesised. Moreover, SWOT analysis or the Smart Regions Rapid Response structure was derived. Acquired results outline generic structures and contents that support the development of the concept of Smart Cities and can be suitably implemented for the development of the modification of information systems containing relevant information for residents, cities and municipalities, focusing on citizen safety.

1. Introduction

Cities are symbols of the development of human civilisation. Cities play a central role in the politics, economy and culture of countries and regions and provide guarantees for the survival and reproduction of humanity [1]. Modern times are associated with expanding digitalisation, creating new concepts for implementing new technologies. The concept of Smart Cities represents the biggest development in innovative trends and technologies in cities and municipalities worldwide. The implemented innovative technologies are often diverse and unique to a given location (region, city, or municipality), as the size of cities and municipalities differs mainly in populations, financial budgets, or size. The aspects mentioned above mostly limit the possibilities of implementing innovative technologies within the Smart City concept.
The use of innovative technologies to modernise urban infrastructure and improve citizens’ overall quality of life is undoubtedly a current trend. This trend is evidenced by several efforts by scientific teams, companies and city governments at local, national and international levels [2]. The concept of smart cities and innovative technologies has many advantages. The main improvements include quality of life, savings in energy consumption, faster and safer transportation, expansion of green spaces in populated areas of cities and towns, smart infrastructure solutions, fast communication with authorities, solving problematic issues in cities, ecological environment and space for future generations to live. Smart governance is also a frequently used term, understood as the intelligent use of information technology to improve decision-making through collaboration between stakeholders, including governments, regions, municipalities and citizens [2]. The concept of Smart Cities applies technology and data to improve efficiency, economic development, sustainability and quality of life for citizens in urban areas [3]. It is also associated with the Internet of Things (IoT) since IoT represents the convergence of interdisciplinary parts—networks, embedded hardware, radio spectrum, mobile computing, communication technologies, software architectures, sensing technologies, energy consumption, information management and data analytics [3,4]. Smart Cities also provide technologies that enable observation of urban systems at the micro level to enhance public safety and ensure the security of public order and spaces [5].
Progressively integrating innovative technologies in cities and municipalities requires implementing information technology elements from hardware to software applications. Implementation is also linked to the crucial need for information and cyber security. This applies not only to implemented IoT technologies but also to complex information systems that can be integrated into the smart city concept that is gradually being put into practice. It is, therefore, imperative to ensure that the information communicated by the management of cities, municipalities and regions is accessible to citizens online within the information systems operated by a relevant and competent public body. At the same time, the information provided must be usable by citizens in their daily lives and during emergencies or crises.
Research that has been conducted on these topics has focused on the characterisation of electronic sensors/devices (things) that can be used with public health and environmental surveillance and emergency management applications [6,7].
Based on European Union (EU) priorities [8], the Innovation Strategy of the Czech Republic was developed, emphasising that an essential factor in Smart Cities is efficient services for reliable sources of integrated planning and management, not only in crisis management. In the COVID-19 pandemic, shortcomings in the form of inconsistencies in the information provided to citizens in crisis management by cities, municipalities and regions became apparent. The inconsistency of information provided through information systems resulted in a lack of information for citizens about the restrictions and measures issued during the COVID-19 pandemic; and this was due to the insufficient information provided through information systems operated by cities, municipalities and regions.
Rahouti, Xiong and Xin [9] compared relevant literature that analysed findings from existing research in information systems for Smart Cities. Their investigation proved and stressed, that research in this area is very topical, as emergencies and crises can occur in the context of environmental or other global changes. This area is a topical and popular topic for citizens, for example, in the context of the ongoing war in Ukraine and increased refugee emigration. The unified concept of information systems for Smart Cities was addressed in the case study. However, it analysed the Smart City information systems used for everyday use by the residents. However, this study did not conduct research on the content that focused on crisis management [8].
Another study proposed a methodological framework for implementation and elaborated on effective suggestions for implementing the Smart City concept in cities. However, this study also did not include a research investigation on crisis management [10].
Smart cities support the effective integration of conventional urban infrastructure and information technology to improve the quality of life in cities and towns, including sustainable urban transport infrastructure [11]. In India, more than 100 smart cities have been created to improve the quality of life with the support of IoT and digital connectivity with the unified government [12]. In order to create information systems usable for Smart Cities, research has been conducted in India to identify factors along with IoT and artificial intelligence. These factors enabled the effective design and implementation of information systems in Smart Cities of India [12]. In another study, comprehensive characteristics for creating Smart Cities in the 21st century using information technology and Geographic Information Systems (GIS) have been addressed and proposed [13]. GIS represents an effective use of cloud services with the possibility of integrating extension modules for Smart Cities [14]. A study [15] elaborated on the use of artificial intelligence in Smart Cities in the context of information dissemination and data collection.
However, current trends include the introduction of artificial intelligence, IoT and machine learning elements with an emphasis on automation [16]. Anudeep and Krishna Prakash addressed the design of information systems for specialised areas in the transport sector or mandatory disclosure of information in the context of legislation [17]. Transportation systems and related information transmitted to citizens are an essential part of the information systems implemented within the Smart City concept, whose primary goal is to provide fast and efficient information about the traffic situation in a specific city or municipality [17].
The development of teams and companies in Smart Cities was addressed in a study based on the primary, adaptive and information society models [18].
In a large and modern city, a security system is not a single-layered, single-module system. Instead, it consists of many layers with autonomous subsystems capable of interconnecting efficiently and coordinating horizontally and vertically [19]. Components of information systems aimed at providing information in the field of crisis management, such as accidental emergencies or other crises related to the safety of citizens and the safety in public spaces, are mostly provided to the population minimally or not at all. This strategic part, used in everyday life by all inhabitants of towns and villages, should not be neglected. The analysis of the problems of the urban information system in crisis management highlights the requirements for developing innovations in this area [20]. Social networks and media are also important in crisis management [21].
Regarding territorial division and strategic importance, this component should be coordinated by the higher territorial self-government unit (region) in the form of a unified approach to the shared information content. Within the framework of the state-legal division of the Czech Republic, higher territorial self-government units coordinate and support cities and municipalities [22]. Therefore, the regions should support municipalities and cities in transmitting and publishing information related to crisis management. Because of the minimal availability of information published through information systems operated by regions, cities and municipalities in the field of crisis management, it is necessary to include this sub-section and extend the existing information systems. The inhabitants of towns and municipalities will obtain important information in crises and emergencies using digital technologies they use daily [23]. At the same time, preventive activities in educational training for all age groups in crises will be increased.
This study aims to design a generic scheme or model of content components and structure of the Smart City information systems that would provide relevant information related to crisis management to residents, cities and municipalities when dealing with emergencies and accidental events.
The article is structured into the following sections. In the first section, the introduction to the problem is elaborated and a broader context is provided. The concept of Smart Cities is introduced from various perspectives. The next section outlines the applied methodological approach. Then, the acquired results of the analysis are presented. The synthesis leading to a model of structure and content of Smart City information systems is formulated in the discussion section. The final section concludes the paper.

2. Methodology

Exploring the current state-of-the-art representation of an essential starting point for consequent synthesis and design is based on the European Union’s recommendations distinguishing and prioritising the following areas [17]:
  • Sustainable urban mobility;
  • Sustainable construction and housing;
  • Integrated infrastructures and processes in energy, ICT and transport;
  • Citizen-centric;
  • Policy and regulation;
  • Integrated planning and management;
  • Knowledge sharing;
  • Baselines, performance indicators and metrics;
  • Open data management;
  • Standardisation and business models, procurement and financing.
These areas were selected as they represent relevant parts for this analysis and comparison and are the components for integrated planning and management, knowledge sharing, open data management, integrated ICT and transport infrastructure and processes. Based on these relevant parts, a methodological approach was established to analyse and compare the problem to be addressed.
The methodological procedure was divided into the following steps:
  • Analysis of national strategic documents dealing with Smart Cities.
  • Determination of criteria for analysis and comparison of information systems.
  • Selection of an evaluation framework containing an appropriate set of criteria for analysis and comparison.
  • Identification and selection of suitable cities and regions operating information systems for Smart Cities.
  • In-depth analysis of available documentation and content of information systems for Smart Cities in selected cities and regions based on established criteria.
  • Comparison and synthesis of the information obtained.
  • Conclusion and recommendations.
The first part of the research analysed existing strategies and methodologies for smart cities. Several national documents were identified. The documents refer to each other; the most relevant ones were selected and used as resources for most of them. The primary sources were the Smart Cities Methodology for the preparation and implementation of the Smart City concept at the level of cities, municipalities and regions from 2018 [8] and the current concept approved by the Government of the Czech Republic entitled “Resilience of the Smart Cities concept through Smart solutions for municipalities, cities and regions” from 2021 [24]. Furthermore, the analysed documents from the area of Smart Cities in the Czech Republic included a document entitled Analysis of the Current Level of the Czech Republic’s Involvement in the Smart Cities and Smart Region Concept on New Trends, including proposals for measures [10], which was commissioned by the Czech Republic as an output of a specific research project and is considered a critical strategic document. Based on the analysed strategic documents and considering the year of the document’s publication, a document entitled Resilience of Smart Cities through Smart Solutions for Municipalities, Cities and Region from 2021 was chosen as the starting point. The document Smart Cities—Resilience through Smart Solutions for Municipalities, Cities and Regions defines the main objective in the introduction of new technological tools and innovative solutions in municipalities, cities and regions to achieve quality living conditions for citizens, a good environment and strengthening the competitiveness of the Czech Republic in international competition [25]. The document contains a framework used as a first source for the criteria.
The framework comprises three pillars: people and communities, the local economy and the environment. The first pillar is entitled “People and Communities (Resilient Cities, Communities and Regions)” and comprises four sub-pillars: 1. Education as a foundation for quality of life; 2. Affordable social and health services; 3. Social resilience, 4. Rapid response. The second pillar is entitled “Local Economy (Competitive Cities, Towns and Regions)” and comprises four sub-pillars: 1. Entrepreneurship is a natural part of a municipality, town and region; 2. Citizens and municipalities as partners of energy suppliers; 3. Raw materials and recyclates in the circular economy, development of the bio-economy; 4. ICT infrastructure is a prerequisite for the success of digitalisation. The third pillar is entitled “Environment for Life (Green Cities, Municipalities and Regions)” and comprises four sub-pillars: 1. Environment for quality of life in cities, municipalities and regions; 2. Nature and landscape supporting resilience; 3. Green and blue infrastructure for the cities and municipalities of the future; 4. Infrastructure for transport and human mobility. A graphical representation of these three pillars is shown in Figure 1.
Intelligent solutions are based on the conceptual approach of regional and municipal governments. These approaches include innovations to existing technological tools, processes, products and services. The document Smart Cities—Resilience through Smart Solutions for Municipalities, Cities and Regions also defines key cross-cutting themes for effective use, which were used as a second source for setting the criteria.
The main cross-cutting themes are:
  • Digital public administration as a service to people and communities—transparent local government.
  • Innovative solutions contribute to belonging in the territory—cohesion within communities to create different types of communities and transparency of processes as an element for future communities.
  • Shared solutions as a tool for cohesion without digital exclusion of localities in cooperation between people and communities, non-profit advisory services and territorial development.
  • Partners at home and abroad in sharing smart solutions that support the interests of municipalities, cities and regions.
As already mentioned, the main criteria according to the established methodological procedure were the basic pillars and their cross-cutting themes and sub-cross-cutting themes focused on crisis management. This cross-cutting theme is part of the first pillar, under the fourth sub-pillar, “Rapid Response”.

2.1. Evaluation Framework

Given the inconsistencies in the published information for the selected cities and regions, the analysis and subsequent comparison were conducted in a broader and narrower context based on inference. In the broader context, the analysis was based on the listed fundamental pillars and cross-cutting themes. In comparison, in the narrower context of the problem, the analysis was carried out based on the fourth part of the first pillar, rapid response.
The evaluation criteria for analysis and comparison were established based on the selected sub-objectives of the three pillars and their cross-cutting themes shown in Figure 1. The criteria were chosen based on a logical deduction in the form of an inference from all the objectives listed for the fundamental pillars and their cross-cutting themes [26]. The selected criteria align with the research question, which focuses on analysing and comparing information disclosed to citizens in the context of information systems for Smart Cities.
  • Evaluation criteria:
Pillar 1
  • Information providing educational opportunities for all ages.
  • Cooperation of universities with business entities.
  • Information providing residents with information on sports activity opportunities.
  • Information providing health and social services.
  • Cybercrime prevention, crime map.
  • Housing information.
Pillar 2
  • Information providing opportunities for support and cooperation between businesses, universities and public administration organisations.
  • Information providing opportunities for energy savings in the context of efficient use of natural resources.
  • Smart waste management.
  • Digitisation and development of ICT infrastructure, including Industry 4.0.
Pillar 3
  • Information supporting the protection of the environment from pollution.
  • We are promoting and developing the ecosystem in towns and cities.
  • Information on how to use shared mobility in cities and towns.
The evaluation criterion in a narrower context focused on crisis management, which is contained in the first pillar, under its fourth part. This part was omitted from the analysis and comparison in the broader context, as it was examined in detail in this section.
  • Evaluation criteria
  • Information on sufficient coordination from higher self-government units during emergencies and crises, e.g., the COVID-19 pandemic.
  • Notification and reporting system for residents.
  • Information from the CCTV systems of towns and villages.
  • Information on contacts for police, fire and first aid services.
  • Information on contingency plans.
Within the framework of the problem under study, the following research questions were established:
  • RQ1 Do Smart City information systems of all statutory cities and regions contain all relevant information for citizens?
  • RQ2 Is information related to crisis management included in all Smart City information systems operated by the regions?
  • RQ3 Do information systems for Smart Cities in statutory cities and regions contain all relevant information for citizens in crisis management?

2.2. Selection of Suitable Cities and Regions

According to the Act on Regions [27], the Czech Republic is divided into 14 higher territorial self-government units (regions). A region is an independent territorial unit with its financial budget. It comprises a regional town, statutory towns, municipalities with extended competence (from here on referred to as ORP) and municipalities. The division of county governments is shown in Figure 2, in which the results of the examination of the information systems operated by the counties is shown.
For the selection of suitable towns, the criterion of population size was chosen. Based on this criterion, the statutory towns with the appropriate population were selected. The list of statutory towns is defined in the Czech Republic by Act No. 128/2000 Coll. on Municipalities [28]. A statutory city is characterised as a city with a special status, independently administered by a municipal authority and other bodies. The territory of statutory cities may be divided into urban districts or districts with local self-government bodies. Territorially subdivided statutory cities organise their internal administrations (relations) using a generally binding ordinance (statute) [25].
The list of statutory cities for the analysis and comparison of information systems for Smart Cities according to the criteria in the broader context is divided into individual higher self-government units (regions) for clarity and is presented in Table 1. The URL link to the information systems found in the selected cities is also provided in the right-hand column of Table 1.

3. Results

The analysis of existing Smart City information systems was performed in two steps. The first step consisted of searching for existing information systems in all 14 regions in the Czech Republic, and the second step consisted of searching for existing information systems in selected cities in the Czech Republic. The search was conducted via the Internet, where it was possible to find freely available information on the issue under study.
The information systems found operating in the context of the selected cities and regions are shown in Table 1.
Based on the established criteria in a broader and narrower context, an analysis and comparison of the individual Smart City information systems, which were searched for in selected cities and regions, were conducted.
The descriptive characteristics of the outcomes for all statutory cities are presented below.
  • Brno
In the south of Moravia is the statutory city of Brno. This city is one of the leading cities in the Czech Republic dealing with the issue of Smart Cities. In Brno, Smart Cities refer to smart urban transport networks, modern water supply and waste management, or more efficient lighting and heating methods for buildings. The modern element of implementing this concept is interactive and more responsive city management, safer public space and meeting the needs of an ageing population [29]. The Commission of the Brno City Council deals with developing and implementing the Smart City concept. The city of Brno does not operate any information system (web presence for Smart Cities). The only available information about Smart Cities is a web presentation called Czech Smart City Cluster [30]. This web presentation contains general information, e.g., memories, methodologies and working groups, but does not provide clear information for citizens, business entities or institutions (municipalities and cities). Another web presentation that can be found in the context of Smart Cities in Brno is the website operated by Brno Communications, which contains information about cleaning the city’s roads or an online system for smart parking called “Domini Park”. After analysing and comparing the current state of the City of Brno and the information systems operated in the form of web presentations within Smart Cities, it can be concluded that almost no information is provided to citizens or private entities.
  • České Budějovice
České Budějovice is a regional town and the statutory town of the South Bohemian Region. In České Budějovice, the Smart City concept focuses primarily on sustainable urban mobility. Urban mobility includes the promotion of low-emission, non-motorised transport, shared transport, increasing the safety of road users, traffic education and the creation of safe routes for cyclists and pedestrians. In addition to transport, the development of public spaces is also important. České Budějovice does not operate an IS for Smart Cities. The information system dealing with Smart Cities is the Czech Smart City Cluster, and the city’s official website only lists the Smart City analysis for České Budějovice.
  • Ústí nad Labem
The Smart City information system does not exist and cannot be found online. The Smart City concept only contains information in the form of innovation restarting the region using projects and information about the innovation ecosystem of the Ústí nad Labem Region.
  • Decin
IS for Smart Cities for the city of Decin is available on the city’s official website. Seven projects (articles) are available on the website, mainly focussing on transport, smart waste management and improving the quality of life in the city. The Smart City concept for Decin was approved in June 2020. Although more than two years have passed since the approval of the concept, implementation has not yet taken place, and there is no IS for Smart Cities.
  • Chomutov
The city of Chomutov has implemented the Smart City concept within the Urban Mobility project, including an IS containing public transport information, a camera system, etc. However, the information displayed is very brief and insufficient.
  • Most
There is no IS for Smart Cities in the city Most. Currently, this city has no plans to implement the Smart City concept.
  • Teplice
There is no IS for Smart Cities on the territory of the city of Teplice. This city does not plan to implement the Smart City concept at present.
  • Frýdek-Místek
The city of Frýdek-Místek has not shown interest in implementing the Smart City concept. The official website provides only basic information and recommendations.
  • Havířov
There is no IS for Smart Cities in Havířov, and nothing can be found online. The possibilities of implementing Smart Cities in Havířov are only vaguely elaborated.
  • Karviná
The IS for Smart Cities in Karviná contains the topics in brief form. The topics are focused on entrepreneurship, Coworking (a space where people can run a home office), tourist tours of Karviná and sustainable mobility.
  • Opava
The city of Opava has prepared the analytical part of the Smart City concept, which deals mainly with mobility, transport, energy, environment, e-government and ICT. Information systems for Smart Cities do not exist in Opava.
  • Trinec
The city of Trinec has agreed to develop the Smart City concept, which is only reported on the official website. An overview of related investments and projects is prepared on the official website under city administration, mobility, environment and IT categories.
  • Hradec Kralove
At its seventh meeting on 2 May 2017, the Hradec Králové City Council approved the conceptual documents of the Smart City Hradec Králové project and the output documents of three areas—connectivity, intelligent transport system and energy. The documents aim to assess the baseline, define needs and determine the city’s potential for the Smart City strategy. The documents assess the priority areas for development and vision, including creating a methodology for Smart City Hradec Králové implementation processes. The sub-sections on connectivity, transport and energy can become the basis for decision making by the Statutory City of Hradec Kralove authorities on the direction of projects in these areas. There is no IS for Smart Cities in Hradec Kralove. The Hradec Králové Region operates the IS focused on innovation and the possibilities of implementing the Smart City concept.
  • Liberec
The City of Liberec does not operate an IS for Smart Cities. However, the Smart City concept is implemented. Central control of technical infrastructure, smart lighting, traffic lights, weather forecasts and parking systems are used in Liberec. In the future, full automation of central control of technical infrastructure and parking, total camera surveillance of intersections, road occupancy and the introduction of business intelligence (BI) are planned. Currently, plans are underway to create a district packed with modern technology.
  • Jablonec nad Nisou
There is no IS for Smart Cities in Jablonec nad Nisou. This city does not plan to implement the Smart City concept.
  • Jihlava
The city of Jihlava operates Smart Cities focused mainly on mobility, specifically on car transport, parking policy, public and intermodal transport, cycling, pedestrian transport, basic communication network, urban logistics and goods transport. Mobility is closely related to ecology, within which Jihlava is concerned with the cleanliness of vehicles and public spaces. These measures should be implemented by the end of 2030. Implementing these measures will make a functioning transport system accessible to all residents and safe while creating a healthier and more liveable environment in the city.
  • Karlovy Vary
Karlovy Vary operates an information system for Smart Cities. This website mainly focuses on mobility, specifically car transport, parking policy, public transport, cycling, pedestrian transport, basic communication network, urban logistics and freight transport. Mobility is closely related to ecology, within which Jihlava deals with clean vehicles and public space. The city’s website with a suitable address is almost identical to the Jihlava city website.
  • Kladno
Kladno has become a smart city for the future in 2020 and operates an IS called Safe Kladno. It entered two of its projects in the prestigious competition. The city presented its vision of a Positive Energy District (PED) to an expert jury as part of the international SPARCS project and the Invipo Smart Cities platform. The Smart City platform, which combines data from city systems, won in its category. Other projects implemented in the city include the incorporation of cameras and sensors in parking spaces that send information about parking spaces, sensors that check if containers are full, as well as a tracking device that displays the route that is currently being cleaned, smart bus stops equipped with LEDs and access to free Wi-Fi on public transport.
  • Mladá Boleslav
The city of Mladá Boleslav has a strategic plan. The strategic plan deals mainly with the issues of spatial planning, environment, leisure activities, traffic situation and changes in the population composition. The general objective of Mladá Boleslav is to create an industrial centre with quality conditions and an environment for permanent housing.
  • Olomouc
There are no IS Smart Cities for the city of Olomouc. According to the information provided, Olomouc lags in the possibilities of implementing Smart Cities. It is assumed that the University of Olomouc will help with this issue. Examples include price map analysis, parking mapping, cultural and creative industries mapping, botanical garden mapping portals and sports hall visualisation.
  • Prostejov
The city of Prostejov has an official website but no IS for Smart Cities. The official website displays information in the form of a smart city manual, which presents the implemented innovative measures and projects that will be addressed in the future. Examples are green building, quality architecture (aesthetic), smart green and water management, smart urban planning, smart management and transport systems, electromobility and alternative drives, green and efficient waste management, security and e-Government.
  • Přerov
The city of Přerov addresses mobility issues on its official website. As part of implementing the Smart City concept, projects aimed at eliminating noise and vibration from traffic, reducing accidents and improving safety, infrastructure and vehicle fleet, mobility and traffic behaviour, and emissions and transport emissions are planned. In addition to mobility, health and active mobility, space issues (housing) and improving satisfaction and quality of life are included. The City of Přerov does not operate the IS for Smart Cities.
  • Pardubice
The implementation of the Smart City concept is at a high level. The City of Pardubice is a statutory city of the Pardubice Region. There is no IS for Smart Cities for the city of Pardubice. Partial information is displayed on the official website of the City of Pardubice. The IS focused on Smart Cities is operated by the Pardubice Region. The website is modern, regularly updated and contains sufficient information.
  • Zlín
Zlín is a regional town of the Zlín Region. The city focuses mainly on sustainable urban mobility. The city’s official website only publishes information about preparing the Smart Cities strategic plan.
  • Pilsen
The Regional City of Pilsen operates the IS for Smart Cities. The IS contains all the categories that a Smart Cities website should contain. These classes are mobility, smart living, smart economy, clean environment, smart people and smart public administration. In Pilsen, projects have been implemented on air purifiers for schools and kindergartens, electromobility, shared scooters, smart parking, the development of a custom drone for emergency services, etc. The approach to the Smart City concept is modern, up-to-date and contains relevant information.
  • Prague
The City of Prague has a sophisticated and implemented Smart City concept and operates IS. The IS contains all relevant categories aligned with the above cross-cutting themes and fundamental pillars according to the selected criteria. The information is up-to-date and clear.

Comparison and Synthesis of the Information Obtained

In this section, a detailed comparison and synthesis of the analysed information according to the set criteria in a narrower and broader context are elaborated in a graphical presentation through tables.
The investigation carried out based on the established criteria in a broader context by analysing the statutory cities is shown in Table 2.
Out of 14 regions, 12 met the criteria; one region does not operate any information system (Vysočina Region) and one region (Olomouc Region) does not meet the criteria. A detailed comparison is shown in Table 3.
The benchmarking analysis showed that 52% of the statutory cities meet the established criteria related to the Smart City concept, and 33% do not. However, there is an IS for Smart Cities. In addition, 15% of the statutory cities do not have an IS for Smart Cities. The regional cities of Pilsen, Brno, Prague, Pardubice and Liberec and the statutory city of Kladno have the most elaborate concept and implementation of the Smart City concept. These cities operate modern IS for Smart Cities, which contain relevant information according to defined cross-cutting criteria. However, the other Smart City IS of the other statutory cities that meet the established criteria contain fragmented information without a direct link to the Smart City concept. From a regional perspective, 12 regions (86%) have met the criteria, and one region (7%) has not. In addition, one region (7%) does not operate any information system for Smart Cities.
The comparison and synthesis based on the established criteria for information systems operated by statutory cities are shown in Table 4.
The comparison and synthesis based on the established criteria for the information systems operated by the regions are shown in Table 5.

4. Discussion

Based on the acquired results, RQ1, RQ2 and RQ3 can be answered. It is apparent, that the information systems of all statutory cities and regions do not contain relevant information. Moreover, the information systems for Smart Cities do not contain information related to crisis management in the vast majority. Last but not least, information systems for Smart Cities in statutory cities and regions do not contain all relevant and comprehensive information for citizens in crisis management [30]. Because of global weather changes, the increase in new diseases and the increase in crises, it is imperative that citizens are informed in real-time so that they receive the necessary information related to the occurrence of emergencies or crises. At the same time, information systems for Smart Cities must contain comprehensive information for all residents in cities and towns. Based on the research according to the established criteria and the results found, the content sections for Smart City information systems were suitably designed through graphical diagrams. These graphical designs are elaborated on in the next chapter.
Although the overall concept corresponds to generally accepted views on Smart Cities associated with emergency management [31], social media [32] or selected issues related to the protection of residents, such as privacy [33,34] or security [35], the provision of public order are not included in any Smart City information systems operated at the regional level.
A partial mention of safety was addressed within the framework of a separate project of the Police of the Czech Republic in the Central Bohemian Region entitled “Safe Central Bohemian Region”, which included the preparation of a publication entitled “How to create a safe city” and also the creation of a website that includes all relevant information focused on the safety of residents by the Smart City concept.
One of the key technical attributes of smart cities is the deployment of many sensors for data collection to enable intelligent real-time decision making for various city functions and citizen needs. Much of the data has strict security requirements because it is private to citizens or sensitive to critical infrastructure [36].
Based on the conducted research, it can be concluded that information systems for Smart Cities in the Czech Republic are gradually being introduced and expanded with relevant functionalities in the form of additional modules containing information for cities, municipalities and residents. The greatest emphasis is placed on information systems for Smart Cities operated at the regional level, as the regions ensure mutual coordination of cities, municipalities and emergency services in ensuring the protection of citizens and public order.
The design of the content part of the Smart City information system should focus on the information that should be provided to citizens, cities and municipalities. It can be viewed from different angles. Cities and municipalities vary in size, population, financial budget and strategic location from region to region. Smaller municipalities with populations in the E2 or E1 categories (up to 5000 inhabitants) will have different information than municipalities with higher populations in the A or B categories (40–150,000 or over 150,000 inhabitants). Based on these principles and the established criteria in the broader context according to which the research was carried out, content areas (elements and modules) thematically focused on the field of information technology were proposed, which should be part of the information systems for Smart Cities.
When developing the content of the information systems, it was necessary to divide the design into a part consisting of technologies and information for cities and municipalities and a part consisting of technologies and information for citizens. Furthermore, it is necessary to divide the Smart Cities technologies that can be implemented in cities and municipalities into two parts: a part aimed at all cities and municipalities and a part aimed at regional and larger cities with a population of more than 10,000.
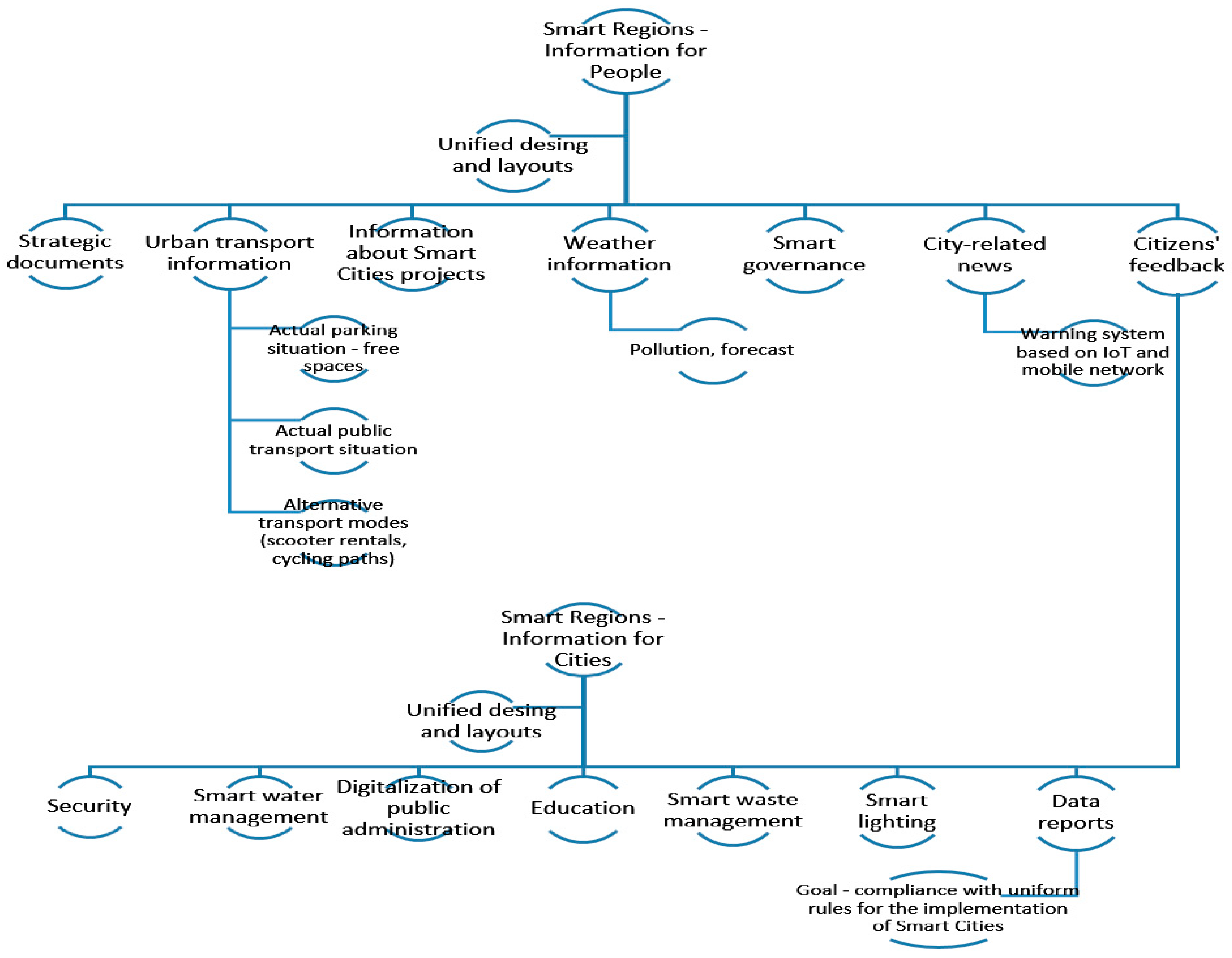
All municipalities and towns (including the smallest ones) in the region should have access to information for the implementation of the following areas:
  • Smart water management;
  • Public safety;
  • Smart lighting;
  • Smart waste management;
  • Education;
  • Digitisation of public administration.
The technologies that cities are implementing are financially, staff-, and organisationally demanding and smaller cities or municipalities cannot implement some technologies due to insufficient financial budgets. Based on the lack of a financial budget, selected technologies within the Smart City concept can be implemented mainly in cities with more than 10,000 inhabitants. These financially demanding investments include, in particular, technologies related to:
  • Smart parking;
  • Camera system;
  • Emission reduction technologies;
  • Environmental insulation of buildings.
Below are examples of information that could provide thematic information to citizens, towns and cities:
  • A complete overview of smart projects implemented in the city.
  • Up-to-date information from each city.
  • News about smart solutions in cities—examples of implemented projects.
  • The ability to quickly communicate important information to citizens.
  • City Plans.
  • Information about transport in each city.
  • An indicator of the use of individual roads and intersections in the city.
  • Weather information for cities.
  • Important links to the city administration.
  • Possibility to visit the office electronically.
  • Opportunity for citizens to submit their ideas for a smart city project.
A proposal for the content of the information that should be provided to cities, municipalities and residents is shown in Figure 3.
An integral part of the information provided through the information systems should be a section that provides citizens with up-to-date information on emergency or crisis events or current safety and public order.
To cope with unexpected and potentially dangerous emergencies, several Smart city initiatives that address various aspects of emergency detection, warning and mitigation have been established. During emergencies or crises, information for citizens is fragmented through different communication channels or official websites of counties, cities and municipalities. Citizens do not have up-to-date access to this important information. Information related to crisis management should be implemented and supported in all information systems for Smart Cities because, as the global pandemic COVID-19 has shown, this information was most important for citizens during unexpected and unusual circumstances.
The proposal for the content part of the Smart City Information System, following Pillar 1 of the Smart City concept, and its fourth part, “Rapid Response—An Integrated Approach to Resilience”, includes five sub-objectives. These objectives are further elaborated into sub-type measures that introduce innovative elements into Smart Cities to enhance public safety and public space security in crisis management.
The sub-objectives of the first pillar and its fourth part have been defined:
  • Developing the concept of integrated security at horizontal and vertical levels.
  • Preparedness of cities, municipalities and regions for emergencies (floods, fires, and droughts).
  • Systematic and efficient integration and sharing of collected data between municipalities, cities and counties, including testing innovative security technologies.
  • Mutual coordination of municipalities, cities and regions with emergency services to reduce risks in the event of disruption of critical infrastructure elements (interruption of energy, water or raw material supplies, etc.).
  • We are increasing the technical level of IT interconnectivity for the operational management of natural disasters and accidental high-impact events (environmental safety, terrorist acts, etc.).
Based on the conducted research and the findings, the following areas of information were proposed for the Smart City information system with a focus on crisis management. A schematic representation is shown in Figure 4.
  • A single platform for informing the public in the event of emergencies.
  • Online information from cameras placed around the town and village.
  • Crime prevention map.
  • Information on crisis management for citizens.
  • Crisis management information from the county for cities and towns.
  • Citizen comments to improve safety in the city.
  • Statistical data—data from the regional data portal.
  • Digital technical maps.
  • Crisis management education.
  • Current police information—accidents, etc.
  • Current information about the fire brigade—fires and events.
  • Freely available police information system for citizens.
  • Important contacts for the police, fire and ambulance services.
  • Strategic documents of the region related to crisis management.
  • More information on crisis management.
The implementation strategy, which has been applied in several cities for several years, is insufficient. This is closely correlated with the natural spread of innovation from cities to their suburbs and rural areas. The use of smart elements in rural development is now called a Smart Village, and the conceptual development of a coherent region is called a Smart Region. The Smart Village concept combines different technologies to reduce negative environmental impacts and offer citizens a better quality of life. Creating a Smart Village is a multidisciplinary solution that engages village administrators, innovative suppliers, policymakers at the national and EU levels, academia and civil society [37]. Rural issues are also mentioned in Smart City concepts [25,38]. As municipalities and cities belong to regions in terms of the state structure, this issue is included in the overall Smart City concept.
The expansion of information systems for Smart Cities by implementing new modules and functionalities has the potential to improve the quality of living of inhabitants in cities and municipalities. There are recommendations at hand which suggest modules that should be available for users or decision-makers [39]. Moreover, with innovative IoT elements and next-generation networks (e.g., 5G), the comfort of services provided in towns and cities gradually increases. These technical elements represent an important component which residents can use when searching for publicly available information via mobile devices in real-time. As IoT applications are mostly used without human involvement, different IoT devices are interconnected and communicate with each other for different tasks in the Smart City concept [40]. However, many municipalities, cities and counties currently do not have sufficient funds for upgrading and developing innovative technologies. The concept of Smart Cities is very broad and includes many topics suitable for further professional research and discussion. It always depends on the problem currently being addressed in this area; related to the proliferation of cloud systems, the issue of security management, which includes process components related to information accuracy and completeness, is closely associated [41].
With the increase in population, problems related to transportation systems, such as limited parking facilities, congestion, traffic rules and road safety, are increasing daily [42].
Similarly, Smart City concepts and their information systems are used in a Building Information Modeling environment with smart buildings and structures. Building Information Modeling performance describes how to measure the capability and maturity of a building project or entity in terms of development, use and evaluation [43].
However, in the context of this paper, research was conducted on information systems for Smart Cities in selected cities and all regions in the Czech Republic to map the information provided to residents of all ages with a focus on crisis management. Based on the conducted research, it was found that the information systems for Smart Cities in statutory cities and regions contain mostly irrelevant and incomplete information. At the same time, an analysis of strengths, weaknesses, opportunities and threats (SWOT) was performed, which considers other possible issues for discussion and further research that could be focused on another sub-component of the research in the information systems for Smart Cities. The results are presented in Table 6. In order to effectively inform residents of all age groups, Smart City information systems need to be appropriately updated in terms of information content.

5. Conclusions

The aim of the research carried out in this article was to analyse and compare existing information systems for Smart Cities in selected cities and regions in the Czech Republic. The study revealed that in the sample of selected cities, up to one-third of the statutory cities do not meet the set criteria, and the remaining cities have partially implemented the Smart City concept but do not operate any information system for Smart Cities. If they exist, the information systems for Smart Cities contain inhomogeneous information irrelevant to the inhabitants, cities and municipalities. Information systems in web presentations contain and display fragmented and inconsistent information, often on an unsupported solution from an application point of view. That is why, based on the conducted research and according to suitably defined criteria, a generic scheme was created to supplement the existing information systems for Smart Cities with relevant information related to crisis management and modern technologies. This study proposes content for both the existing and prospective information systems for Smart Cities so that residents can be effectively and easily informed about current issues by cities, municipalities and regions’ representatives.
While applying the scheme at the regional level, all but two regions operate a Smart City information system even though the information displayed is insufficient for residents. The information systems operated by only four regions can be considered well-designed information systems for Smart Cities. However, even these cities and regions do not provide the necessary information for residents related to crisis management.
The Integrated Rescue System coordinates with municipalities and towns within the regions to protect the population and ensure public order. The development and gradual expansion and supplementation of information in information systems for Smart Cities is recommended from the national level through strategic and development documents or other concepts. Due to the development of information technology, mobile applications and the Internet of Things, it can be expected that information systems for Smart Cities will gradually be expanded and suitably updated with missing information. More emphasis will be placed on crisis management, as the global COVID-19 pandemic has highlighted major shortcomings in information technology and systems related to citizen information.
The research and comparisons bring additional issues to the area under study that must be addressed in the following years. The results of the conducted research focused on analysing and comparing information systems for Smart Cities in cities and regions in the Czech Republic based on the established criteria elaborated on this minimally unresolved and very topical issue. The applied methodology is described in detail, hence the replication on a sample of other cities or in different countries would be beneficial and contribute to improvement of the generic models which resulted from this study.

Author Contributions

H.D.: writing—original draft, methodology, resources, data curation, writing—review and editing; V.B.: writing—original draft, supervision, validation, project administration. All authors have read and agreed to the published version of the manuscript.

Funding

This research received no external funding.

Data Availability Statement

Data sharing not applicable.

Acknowledgments

The research has been partially supported by the Faculty of Informatics and Management UHK specific research project 2107 Integration of Departmental Research Activities and Students’ Research Activities Support III. The authors express their gratitude to Peter Mikulecky and Patrik Urbanik for their help and assistance. Moreover, Bilal Naji Alhasnawi’s assistance and help are appreciated. His insight during the methodology assessment, provision of hints associated with the introduction of the paper context, and improved incorporation of technological perspective during the revision stage helped to improve the quality of this manuscript.

Conflicts of Interest

The authors declare no conflict of interest.

References

  1. Song, J.; Liang, J. Agricultural Internet of Things Application in the Construction of Regional Smart Cities. Mob. Inf. Syst. 2022, 2022, e2644867. [Google Scholar] [CrossRef]
  2. Kumar, H.; Singh, M.K.; Gupta, M.P. Smart Governance for Smart Cities: A Conceptual Framework from Social Media Practices. In Proceedings of the Social Media: The Good, the Bad, and the Ugly, Proceedings of the 15th IFIP WG 6.11 Conference on e-Business, e-Services, and e-Society, I3E 2016, Swansea, UK, 13–15 September 2016. [Google Scholar]
  3. Zavrsnik, A.; Blazek, D. Kyberkriminalita; Wolters Kluwer: Praha, Czech, 2017; ISBN 978-80-7552-758-5. [Google Scholar]
  4. Jasim, A.M.; Jasim, B.H.; Bureš, V. A novel grid-connected microgrid energy management system with optimal sizing using hybrid grey wolf and cuckoo search optimization algorithm. Front. Energy Res. 2022, 10, 960141. [Google Scholar] [CrossRef]
  5. Lai, C.S.; Jia, Y.; Dong, Z.; Wang, D.; Tao, Y.; Lai, Q.H.; Wong, R.T.K.; Zobaa, A.F.; Wu, R.; Lai, L.L. A Review of Technical Standards for Smart Cities. Clean Technol. 2020, 2, 290–310. [Google Scholar] [CrossRef]
  6. Kamel Boulos, M.N.; Al-Shorbaji, N.M. On the Internet of Things, Smart Cities and the WHO Healthy Cities. Int. J. Health Geogr. 2014, 13, 10. [Google Scholar] [CrossRef] [PubMed]
  7. Kamel Boulos, M.N.; Resch, B.; Crowley, D.N.; Breslin, J.G.; Sohn, G.; Burtner, R.; Pike, W.A.; Jezierski, E.; Chuang, K.-Y. Crowdsourcing, Citizen Sensing and Sensor Web Technologies for Public and Environmental Health Surveillance and Crisis Management: Trends, OGC Standards and Application Examples. Int. J. Health Geogr. 2011, 10, 67. [Google Scholar] [CrossRef] [PubMed]
  8. The Czech Ministry of Industry and Trade. National Research and Innovation Strategy for Smart Specialisation of the Czech Republic 2021–2027. Available online: https://www.mpo.cz/assets/en/business/ris3-strategy/2022/1/National-RIS3-Strategy_2.pdf (accessed on 22 August 2023).
  9. Rahouti, M.; Xiong, K.; Xin, Y. Secure Software-Defined Networking Communication Systems for Smart Cities: Current Status, Challenges, and Trends. IEEE Access 2021, 9, 12083–12113. [Google Scholar] [CrossRef]
  10. Mishbah, M.; Sensuse, D.I.; Noprisson, H. Information System Implementation in Smart Cities Based on Types, Region, Sub-Area. In Proceedings of the 2017 International Conference on Information Technology Systems and Innovation (ICITSI), Bandung, Indonesia, 23–24 October 2017; pp. 155–161. [Google Scholar]
  11. Hilal, A.M.; Alfurhood, B.S.; Al-Wesabi, F.N.; Hamza, M.A.; Al Duhayyim, M.; Iskandar, H.G. Artificial Intelligence Based Sentiment Analysis for Health Crisis Management in Smart Cities. Comput. Mater. Contin. 2022, 71, 143–157. [Google Scholar]
  12. Chatterjee, S.; Kar, A.K.; Mustafa, S.Z. Securing IoT Devices in Smart Cities of India: From Ethical and Enterprise Information System Management Perspective. Enterp. Inf. Syst. 2021, 15, 585–615. [Google Scholar] [CrossRef]
  13. Vinod Kumar, T.M. Geographic Information System for Smart Cities; Copal Publishing Group: Ghaziabad, India, 2014; ISBN 978-81-924733-5-2. [Google Scholar]
  14. Jiang, D. The Construction of Smart City Information System Based on the Internet of Things and Cloud Computing. Comput. Commun. 2020, 150, 158–166. [Google Scholar] [CrossRef]
  15. Dash, B.; Sharma, P. Role of Artificial Intelligence in Smart Cities for Information Gathering and Dissemination. AJRSP 2022, 4, 58–75. [Google Scholar] [CrossRef]
  16. Elhoseny, H.; Elhoseny, M.; Abdelrazek, S.; Riad, A.M.; Hassanien, A.E. Ubiquitous Smart Learning System for Smart Cities. In Proceedings of the 2017 Eighth International Conference on Intelligent Computing and Information Systems (ICICIS), Cairo, Egypt, 5–7 December 2017; pp. 329–334. [Google Scholar]
  17. Anudeep, P.; Krishna Prakash, N. Intelligent Passenger Information System Using IoT for Smart Cities. In Smart Innovations in Communication and Computational Sciences, Proceedings of the ICSICCS 2017, Punjab, India, 23–24 June 2017; Tiwari, S., Trivedi, M.C., Mishra, K.K., Misra, A.K., Kumar, K.K., Eds.; Springer: Singapore, 2019; pp. 67–76. [Google Scholar]
  18. Gakh, D. A Look at Evolution of Teams, Society, Smart Cities, and Information Systems Based on Patterns of Primary, Adaptable, Information, and Creative Society. In Proceedings of the Annals of Computer Science and Information Systems, Sofia, Bulgaria, 4–7 September 2022; Volume 30, pp. 701–704. [Google Scholar]
  19. Jameel, T.; Ali, R.; Ali, S. Security in Modern Smart Cities: An Information Technology Perspective. In Proceedings of the 2019 2nd International Conference on Communication, Computing and Digital systems (C-CODE), Islamabad, Pakistan, 6–7 March 2019; pp. 293–298. [Google Scholar]
  20. Smart JMK. Co je Chytrý Region. Available online: https://www.smart-jmk.cz/chytry-region/co-je-chytry-region/ (accessed on 5 February 2023).
  21. Abbaspour, A.; Amirkhani, A.H.; Ezzat, A.A.P.; Hozori, M.J. Identifying and Describing Sub-Processes in the Strategic Intelligence Process by Qualitative Content Analysis in an Inductive Way. J. Intell. Stud. Bus. 2018, 8, 16–24. [Google Scholar] [CrossRef]
  22. Harrison, C.; Donnelly, I.A. A Theory of Smart Cities. In Proceedings of the 55th Annual Meeting of the ISSS, Hull, UK, 17–22 July 2011. [Google Scholar]
  23. Ismagilova, E.; Hughes, L.; Dwivedi, Y.K.; Raman, K.R. Smart Cities: Advances in Research—An Information Systems Perspective. Int. J. Inf. Manag. 2019, 47, 88–100. [Google Scholar] [CrossRef]
  24. Joh, E.E. Policing the Smart City. Int. J. Law Context 2019, 15, 177–182. [Google Scholar] [CrossRef]
  25. Ministry of Regional Development CZ. Koncepce Smart Cities—Odolnost Prostřednictvím SMART Řešení pro Obce, Města a Regiony. Available online: https://budtesmart.cz/koncepce-smart-cities (accessed on 22 August 2023).
  26. Abbas, J.; Wang, D.; Su, Z.; Ziapour, A. The Role of Social Media in the Advent of COVID-19 Pandemic: Crisis Management, Mental Health Challenges and Implications. RMHP 2021, 14, 1917–1932. [Google Scholar] [CrossRef]
  27. info@aion.cz, A.C.-129/2000 Sb. Zákon o krajích. Available online: https://www.zakonyprolidi.cz/cs/2000-129 (accessed on 17 November 2022).
  28. info@aion.cz, A.C.-128/2000 Sb. Zákon o obcích. Available online: https://www.zakonyprolidi.cz/cs/2000-128 (accessed on 17 November 2022).
  29. Ride Amigos. Smart Mobility in the Smart Cities of Tomorrow. Available online: https://rideamigos.com/smart-mobility-in-smart-cities (accessed on 18 November 2022).
  30. Czech Smart City Cluster. Otevřená Řešení pro Rozvoj Chytrých Měst. Available online: https://czechsmartcitycluster.com/ (accessed on 19 November 2022).
  31. Costa, D.G.; Peixoto, J.P.J.; Jesus, T.C.; Portugal, P.; Vasques, F.; Rangel, E.; Peixoto, M. A Survey of Emergencies Management Systems in Smart Cities. IEEE Access 2022, 10, 61843–61872. [Google Scholar] [CrossRef]
  32. Alkhatib, M.; El Barachi, M.; Shaalan, K. An Arabic Social Media Based Framework for Incidents and Events Monitoring in Smart Cities. J. Clean. Prod. 2019, 220, 771–785. [Google Scholar] [CrossRef]
  33. Tippu, J.; Saravanasankar, S.; Sankaranarayanan, B.; Ali, S.M.; Qarnain, S.S.; Karuppiah, K. Towards Sustainability: Analysis of Energy Efficiency Factors in Buildings of Smart Cities Using an Integrated Framework. J. Inst. Eng. India Ser. A 2023, 104, 223–235. [Google Scholar] [CrossRef]
  34. de Mattos, E.P.; Domingues, A.C.S.A.; Santos, B.P.; Ramos, H.S.; Loureiro, A.A.F. The Impact of Mobility on Location Privacy: A Perspective on Smart Mobility. IEEE Syst. J. 2022, 16, 5509–5520. [Google Scholar] [CrossRef]
  35. Goyal, S.B. Security and Privacy Challenges Using IoT-Blockchain Technology in a Smart City: Critical Analysis. Int. J. Electr. Electron. Res. 2022, 10, 190–195. [Google Scholar] [CrossRef]
  36. Jaskaran; Khan, N.; Nandini; Gupta, K. IOT: Applications, Challenges and Latest Trends. In Proceedings of the 2022 1st IEEE International Conference on Industrial Electronics: Developments & Applications (ICIDeA), Bhubaneswar, India, 15–16 October 2022; pp. 181–186. [Google Scholar]
  37. Ren, Y. Structure System on Urban Public Crisis Management. In International Conference on Education, Management and Information Technology; Atlantis Press: Amsterdam, The Netherlands, 2015; pp. 610–614. [Google Scholar]
  38. Analýza Aktuální Úrovně Zapojení ČR do Konceptu Smart City a Smart Region v Souvislosti s Novými Trendy, Včetně Návrhů Opatření. Available online: https://www.vlada.cz/assets/evropske-zalezitosti/aktualne/Zaverecna-zprava_Smart_City_a_Smart_Region.pdf (accessed on 18 November 2022).
  39. Hashem, I.A.T.; Usmani, R.S.A.; Almutairi, M.S.; Ibrahim, A.O.; Zakari, A.; Alotaibi, F.; Alhashmi, S.M.; Chiroma, H. Urban Computing for Sustainable Smart Cities: Recent Advances, Taxonomy, and Open Research Challenges. Sustainability 2023, 15, 3916. [Google Scholar] [CrossRef]
  40. Huang, C.; Nazir, S. Analyzing and Evaluating Smart Cities for IoT Based on Use Cases Using the Analytic Network Process. Mob. Inf. Syst. 2021, 2021, e6674479. [Google Scholar] [CrossRef]
  41. Aini, G. A Summary of the Research on the Judicial Application of Artificial Intelligence. Chin. Stud. 2020, 9, 14–28. [Google Scholar] [CrossRef]
  42. Umrigar, N.; Pitroda, J.R. Multimodal Urban Transportation System for Medium Size Cities. J. Inst. Eng. India Ser. A 2023. in print. [Google Scholar] [CrossRef]
  43. Anjankar, S.C.; Zalke, J.; Pandey, S.R.; Misal, N.; Jawarkar, P. Vehicle Monitoring System Based on Internet of Things (IoT) for Smart Cities. Helix Sci. Explor. Peer Rev. Bimon. Int. J. 2020, 10, 222–227. [Google Scholar]
Figure 1. Basic pillars of the Smart City concept and their structure.
Figure 1. Basic pillars of the Smart City concept and their structure.
Smartcities 06 00133 g001
Figure 2. Regions in the Czech Republic with analysed cities.
Figure 2. Regions in the Czech Republic with analysed cities.
Smartcities 06 00133 g002
Figure 3. Information for cities, municipalities and citizens.
Figure 3. Information for cities, municipalities and citizens.
Smartcities 06 00133 g003
Figure 4. Rapid Response—graphical diagram for the content part of the information system with a focus on crisis management.
Figure 4. Rapid Response—graphical diagram for the content part of the information system with a focus on crisis management.
Smartcities 06 00133 g004
Table 1. List of statutory cities of the Czech Republic in individual regions.
Table 1. List of statutory cities of the Czech Republic in individual regions.
Regions in the Czech RepublicStatutory CitiesSystem Information
Central Bohemian RegionKladno
Mladá Boleslav
https://bezpecnekladno.cz/
https://smart.mestokladno.cz/
https://boleslavsky.denik.cz/zpravy_region/boleslav-planuje-chytre-komponenty-20190925.html/
Hradec Kralove RegionHradec Královéhttps://www.hradeckralove.org/smart-city-hradec-kralove/ds-2397
https://www.chytryregion.cz/
Karlovy Vary RegionKarlovy Varyhttp://karlovyvary.dobramesta.cz/smart-cities-170
LiberecLiberec
Jablonec nad Nisou
https://svetchytre.cz/a/SJ5WQ/pod-jestedem-se-zije-smart-zivot-liberec-chytrym-technologiim-veri
Moravian-Silesian RegionOstrava
Opava
Třinec
Karviná
Havířov
Frýdek-Místek
https://zdravaova.cz/
https://is.slu.cz/th/bejkb/
https://www.opava-city.cz/files/sity/rozvojove-dokumenty/chytra-opava-2017-2023/chytra-opava_analyticka-cast.pdf
https://www.trinecko.cz/trinec-ma-koncept-chytreho-mesta/d-34272
https://scc.dpo.cz/dashboard/index.html
https://fm.denik.cz/z-regionu/mesto-zatim-smart-city-nebude-20190305.html
Olomouc RegionOlomouc
Prostějov
Přerov
https://www.proolomouc.cz/olomouc-jako-smart-city-lepsi-doprava-i-sluzby-diky-univerzite/
https://www.prostejov.eu/cs/podnikatel/strategicke-dokumenty/smart-prostejov-manual-chytreho-mesta.html
http://www.prerov.dobramesta.cz/zivot-v-prerove
Pardubice RegionPardubicehttps://paradnikraj.cz/
Prague Prahahttps://www.smartprague.eu/o-smart-prague
Plzen RegionPlzeňhttps://smartcity.plzen.eu/
South Moravian RegionBrnohttps://www.bkom.cz/chytre-mesto
South Bohemian RegionČeské Budějovicehttp://ceskebudejovice.dobramesta.cz/plan-mesta
https://www.c-budejovice.cz/analyza-potencialu-smart-cities-mesta
Usti nad Labem RegionTeplice
Děčín
Most
Ústí nad Labem
Chomutov
http://mobilita.chomutov.cz/o-projektu/
https://www.decin.cz/tag/smart-city/
https://icuk.cz/projekty
http://mobilita.chomutov.cz/o-projektu/
http://mobilita.chomutov.cz/>
Vysocina RegionJihlavahttp://www.jihlava.dobramesta.cz/projekty
Zlin RegionZlínhttp://www.zlin.dobramesta.cz/smart-cities-120
Table 2. Comparison of citizen information systems in statutory cities broader context.
Table 2. Comparison of citizen information systems in statutory cities broader context.
Structure of the Basic Pillars of the Smart City Concept
Statutory CitiesA. People and CommunitiesB. Local EconomyC. Environment for Life
KladnoNYY
Mlada BoleslavXXX
Hradec KraloveNNN
Karlovy VaryYYY
Jablonec nad NisouXXX
LiberecNNN
TrinecYYY
OstravaYYY
OpavaNNN
KarvinaNNN
HavirovNNN
Frydek-MistekNNN
OlomoucNNN
ProstejovNNN
PrerovYYY
PardubiceYYY
PrahaYYY
PlzeňYYY
BrnoYYY
Ceske BudejoviceYYY
TepliceXXX
DecinYYY
MostXXX
Usti nad LabemYYY
ChomutovYYY
JihlavaYYY
ZlinYYY
Table 3. Comparison of citizen information systems in the regions according to criteria in a broader context.
Table 3. Comparison of citizen information systems in the regions according to criteria in a broader context.
Structure of the Basic Pillars of the Smart City Concept
RegionsA. People and CommunitiesB. Local EconomyC. Environment for LifeInformation Systems
Central Bohemian RegionYYYwww.s-ic.cz
Hradec Kralove RegionYYYwww.datakhk.cz
Karlovy Vary RegionYYYwww.karp-kv.cz
Liberec RegionYYYwww.1012plus.cz
Moravian-Silesian RegionYYYwww.ms-ic.cz
Olomouc RegionNNNwww.olkraj.cz
Pardubice RegionYYYwww.paradnikraj.cz
PragueYYYwww.smartprague.cz
Plzen RegionYYYwww.inovujtevpk.cz
South Bohemian RegionYYYwww.risjk.cz
South Moravian RegionYYYwww.smart-jmk.cz
Usti nad Labem RegionYYYwww.icuk.cz
Vysocina RegionXXX
Zlin RegionYYYwww.zlinnovation.cz
Table 4. Comparison of information systems for Smart Cities in statutory cities according to the criterion in a narrower context with a focus on information in the field of crisis management.
Table 4. Comparison of information systems for Smart Cities in statutory cities according to the criterion in a narrower context with a focus on information in the field of crisis management.
Evaluation Criteria in a Narrower Context with a Focus on Crisis Management
Statutory CitiesInformation on Sufficient Coordination from Higher Self-Government Units during Emergencies and Crises, e.g., the COVID-19 PandemicNotification and Reporting System for the PopulationInformation from CCTV Systems of Towns and Municipalities.Information on Contacts to Police, Fire Brigade and First-Responder Medical ServicesInformation on Emergency Plans
KladnoYYYYY
Mlada BoleslavXXXXX
Hradec KraloveNNNYN
Karlovy VaryYYYYN
Jablonec nad NisouXXXXX
LiberecNNNNY
TrinecYNYYN
OstravaYNYNN
OpavaNNNNN
KarvinaNNYN
HavirovYNNNN
Frydek-MistekNNNNN
OlomoucNYNNN
ProstejovNNNNN
PrerovYNYXX
PardubiceNYYYY
PrahaYYYYY
PlzeňYYYYY
BrnoYYYNN
Ceske BudejoviceYYYNN
TepliceXXXXX
DecinNYYXX
MostXXXXX
Usti nad LabemYYYNN
ChomutovYNYNN
JihlavaYNYNN
ZlinYNYNN
Table 5. Comparison of information systems for Smart Cities in regions according to the criterion in a narrower context with a focus on information in the field of crisis management.
Table 5. Comparison of information systems for Smart Cities in regions according to the criterion in a narrower context with a focus on information in the field of crisis management.
Evaluation Criteria in a Narrower Context with a Focus on Crisis Management
RegionsInformation on Sufficient Coordination from Higher Self-Government Units during Emergencies and Crises, e.g., the COVID-19 PandemicNotification and Reporting System for the PopulationInformation from CCTV Systems of Towns and Municipalities.Information on Contacts to Police, Fire Brigade and First-Responder Medical ServicesInformation on Emergency Plans
Central Bohemian RegionNNNNN
Hradec Kralove RegionNNNNN
Karlovy Vary RegionNNNNN
Liberec RegionNNNNN
Moravian-Silesian RegionNNNNN
Olomouc RegionNNNNN
Pardubice RegionNNNNN
PragueNNNNN
Plzen RegionNNNNN
South Bohemian RegionNNNNN
South Moravian RegionNNNNN
Usti nad Labem RegionNNNNN
Vysocina RegionXXXXX
Zlin RegionNNNNN
Table 6. SWOT elements.
Table 6. SWOT elements.
Str.engthsWeaknesses
Improving conditions for residents.
Innovative elements and next-generation networks.
Availability of information.
Lack of financial resources
Irrelevant and incomplete information.
OpportunitiesThreats
We are updating information systems.
Development of crisis management.
Insufficient updating of information systems.
Lack of interest from cities, municipalities and regions.
Lack of financial resources.
Failure to provide relevant information to citizens.
Disclaimer/Publisher’s Note: The statements, opinions and data contained in all publications are solely those of the individual author(s) and contributor(s) and not of MDPI and/or the editor(s). MDPI and/or the editor(s) disclaim responsibility for any injury to people or property resulting from any ideas, methods, instructions or products referred to in the content.

Share and Cite

MDPI and ACS Style

Důbravová, H.; Bureš, V. Smart City Information Systems: Research on Information Published for Citizens and Design of Effective Content in the Czech Republic. Smart Cities 2023, 6, 2960-2981. https://doi.org/10.3390/smartcities6050133

AMA Style

Důbravová H, Bureš V. Smart City Information Systems: Research on Information Published for Citizens and Design of Effective Content in the Czech Republic. Smart Cities. 2023; 6(5):2960-2981. https://doi.org/10.3390/smartcities6050133

Chicago/Turabian Style

Důbravová, Hana, and Vladimír Bureš. 2023. "Smart City Information Systems: Research on Information Published for Citizens and Design of Effective Content in the Czech Republic" Smart Cities 6, no. 5: 2960-2981. https://doi.org/10.3390/smartcities6050133

APA Style

Důbravová, H., & Bureš, V. (2023). Smart City Information Systems: Research on Information Published for Citizens and Design of Effective Content in the Czech Republic. Smart Cities, 6(5), 2960-2981. https://doi.org/10.3390/smartcities6050133

Article Metrics

Back to TopTop