Abstract
With their exponentially rising computational power, digital platforms are heralding a new era of hybrid intelligence. There has recently been much enthusiasm and hype that the Metaverse has the potential to unlock hybrid intelligence. This is premised on the idea that the Metaverse represents an applied convergence of Artificial Intelligence of Things (AIoT) and Extended Reality (XR) that intersects with urbanism in terms of the distinctive features of platform-mediated everyday life experiences in cities. However, social interaction and its resulting social organization in the Metaverse are mediated and governed by algorithms and thus submitted to—a dream of—complete logical ordering. This raises a plethora of concerns related to the systemic collection and algorithmic processing of users’ personal, brain, and biometric data, i.e., profound societal—and the hardest to predict ethical—implications. Therefore, this study analyzes and synthesizes a large body of scientific literature on the unfolding convergence of AIoT and XR technologies, neurotechnology, and nanobiotechnology in the realm of the Metaverse in order to derive a novel conceptual framework for the Metaverse as an envisioned virtual model of platform urbanism. Further, it examines the key challenges and risks of these converging technologies in relation to the Metaverse and beyond. This study employs thematic analysis and synthesis to cope with multidisciplinary literature. The analysis identifies seven themes: (1) Platformization, (2) platform urbanism, (3) virtual urbanism, (4) XR technologies, (5) AIoT technologies, (6) neurotechnology, and (7) nanobiotechnology. The synthesized evidence reveals that, while neurotechnology and nanobiotechnology have numerous benefits and promising prospects, they raise contentions and controversies stemming from their potential use to inflict harm to human users—if left unchecked—through the black box of the algorithmic mediation underpinning the Metaverse. The findings serve to steer the Metaverse to contribute to human flourishing and wellbeing by adhering to and upholding ethical principles as well as leveraging its underlying disruptive technologies in meaningful ways. They also aid scholars, practitioners, and policymakers in assessing the pros and cons of these technologies, especially their inevitable ramifications.
1. Introduction
Urban societies are undergoing an intensified and accelerated process of large-scale digital transformation, generated by the powerful convergence of Artificial Intelligence (AI) and the Internet of Things (IoT)—in short, AIoT—and its consequential digital instrumentation, digital hyper-connectivity, datafication, algorithmization, and platformization (i.e., the rise of the platform as the dominant spatial, social, economic, and political model of the city). At the core of AIoT, however, is the integration of AI models and techniques with the vast amounts of data generated by IoT devices to enable real-time decision-making, prediction, and automation. As a cutting-edge innovation, AIoT combines the existing IoT infrastructure, data-driven AI analytics, and AI-derived knowledge in the form of applied intelligence [1]. There is a synergy between Big Data and AI in that the former enables and requires the latter “to interpret, understand, and make decisions that provide optimal outcomes” [2]. AIoT is central to the Metaverse as a gigantic ecosystem application revolving around Extended Reality (XR) technologies. The Metaverse is “the overlay of unfathomably vast amounts of sophisticated data, providing opportunities for the application of AI to release operators from boring and tough data analysis tasks, e.g., monitoring, regulating, and planning” [3]. The concept of XR technologies is used interchangeably with that of immersive technologies as an umbrella term for Virtual Reality (VR), Augmented Reality (AR), and Mixed Reality (MR). XR combines the experience of all these immersive technologies and extends the reality experienced by the user by blending together the virtual world and the physical world. In turn, immersive technologies entail devising new ways to create, display, and interact with computer-generated content and digital applications to transform how the user experiences digital environments by bringing together their real sight, sound, and even touch and the fully immersive digital world. This epitomizes the Metaverse as speculative fiction: “an idea of a hypothetical aways-on 3D network of virtual spaces where people can socialize, interact, connect, learn, work, shop, play, and many more thanks to the convergence of data-driven and immersive technologies” [4] (p. 833). As such, the Metaverse depicts ways of living in believably virtual cities.
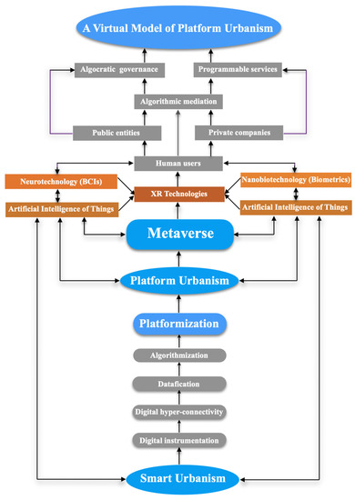
AIoT and its resulting processes underpin and sustain the Metaverse as a manifestation of platformization. This global phenomenon has recently risen to prominence and given rise to platform urbanism, a few years prior to the launch of the Metaverse in 2021. Platform urbanism refers to “urban development and urban life facilitated by a growing number of digitally enabled, socio-technical assemblages that engender new kinds of social, economic and political intermediations” [5] (p. 4). This paradigm reflects the ways in which the socio-technical imaginaries of smart cities will evolve, and their alternatives may be shaped by fictional representations. It is an evolution of smart urbanism [6], i.e., “the distinctive features of the experience of everyday life in cities” [7] whose smart processes and practices are being highly responsive to a form of AI and AIoT driven urbanism [8,9] and platform urbanism [5] alike. Smart urbanism is concerned with the infrastructural, functional, service-oriented, and governmental components that can be digitally retrofitted, upgraded, and even “twinned” [10]. Platform urbanism is primarily delineated by digitally enabled socio-technical assemblages [11,12] of technology companies, service providers, users, consumers, producers, and other private and public actors [13,14].
For what it entails—a set of virtual spaces where social interactions and relationships can be steered and managed as digitally enabled socio-technical assemblages of multiple stakeholders, the Metaverse can be viewed as a virtual model of platform urbanism where everyday life experiences are mediated and governed by a systemic collection, algorithmic processing, and distribution of not only personal data but also biometric and brain data. As a merger of virtuality and urbanity, the Metaverse is perceived as an alternative to data-driven smart cities of the future thanks to realistic immersive environments and AIoT-aided applications. As an applied convergence of AIoT and XR technologies, the Metaverse is claimed to hold the potential to unlock hybrid intelligence. This concept refers to the combination of human intelligence and AI to achieve complex goals, “thereby reaching superior results to those each of them could have accomplished separately, and continuously improve by learning from each other” [15]. One noteworthy core concept of this definition is continuous (deep) learning through experience, which plays a key role in the foundation and development of the Metaverse. As an advanced model of AI, Machine Learning (ML) entails collecting massive amounts of data on every aspect of human functioning (cognitive, emotional, physiological, biological, etc.) to be used as training data, building models to be trained on these data, continuously supplying the data, and letting an AI system train itself to perform human-like tasks and use experiences to achieve specific goals. Human functioning refers to “the sum total of functions and structures of the body and mind, the actions people perform, and the complex and socially-embed life activities they participate in” [16]. In this regard, learning from human inputs allows for integrating the human brain and body in AI to design, complement, evaluate, and improve its capabilities as part of AIoT or Artificial Intelligence of Bodies (AIoB) systems. The Internet of Bodies (IoB) marks an era where “collecting our physical data via a range of devices that can be implanted, swallowed or simply worn…But a number of risks and challenges must be addressed to realize the potential of this technology, from privacy issues to practical hurdles…to legal and ethical questions” (cited in World Economic Forum [17]). Moreover, it is necessary to control the learning process by ensuring that AIoT or AIoB makes inferences based on robust Explainable AI (XAI) or Interpretable ML (IML) methods. This entails using criteria that can be comprehensible or graspable to humans—a fact that is crucial for the adoption of AI in many practical applications and AI safety [18].
We stand at a threshold of beginning to have a grasp of AIoT and XR that will be deeply interwoven with neurotechnology and nanobiotechnology before the end of the decade. This marks an era where machines (are purported to) become intimate extensions of the human brain and body. This is manifested in, among others, the virtual model of platform urbanism being imagined, symbolized, construed, constructed, and materially produced by the Metaverse—with troubling scenarios and warning signals. Fictional representations of urban futures involve anti-utopianism, “the belief that the desire for utopia is itself dangerous, where the effort to realize a brave new world leads inexorably toward dystopian rather than utopian outcomes” [19]. In other words, they reflect the deconstructive critique of the techno-utopianism of lifeworld imaginaries in technologically advanced societies in terms of demonstrating irreconcilably contradictory meanings and uncovering pernicious visions as regards mass consciousness manipulation and oppressive social control, often aggravated by scientific and technological means and leading to human subject dehumanization and social configuration alienation. It follows to argue that scientific and technological advancements will most likely exacerbate the risks and impacts of the Metaverse as a result of irresponsibly merging AIoT and XR technologies with neurotechnology and nanobiotechnology in the form of hybrid human–machine systems. While these barely exist today, there has been “a sense of urgency to jump into these AI-related projects to avoid disruption. But a lot of these implementations fail in the real world” [20] due to their inherent unrealism—a paradox that is fundamentally characteristic of technological visions in that the more revolutionary and disruptive they become, the less they will be grounded in realistic assumptions.
Future advances in neurotechnology and nanobiotechnology are expected to completely change the game of how digital platforms can operate as to the reprogrammability of the biophysical-cyber-social system that shapes social interactions and relationships and the whole social organization resulting from them through the extensive datafication and algorithmization processes of the human body and brain functions and structures. These two technologies will disrupt many aspects of human life in multiple ways, and therefore, they have generated a large body of social-scientific critique. This scholarship describes them as being largely not for the collective advantage of humans apart from their sounding noble goals, focusing on the serious concerns and controversies related to their commercial and governance uses beyond the medical and health application domains. While this argument continues to be counterclaimed by the advocates of hybrid intelligence and other controversial intellectual movements, numerous studies have recently revealed a plethora of risks and negative implications of neurotechnology and nanobiotechnology in various domains, including smart cities, XR, computational intelligence, algorithmic governance, security, surveillance, biometrics, medicine, and public healthcare (e.g., [21,22,23,24,25,26,27,28,29,30,31,32,33,34,35]). Most of these application domains are associated with the Metaverse. Therefore, it is important to engage early on with the potential risks and negative implications of the converging disruptive technologies that underpin and drive the development and deployment of the Metaverse.
Against the preceding background, this study analyzes and synthesizes a large body of scientific literature on the unfolding convergence of AIoT and XR technologies, neurotechnology, and nanobiotechnology in the realm of the Metaverse in order to derive a novel conceptual framework for the Metaverse as an envisioned virtual model of platform urbanism. Further, it examines the key challenges and risks of these converging technologies in relation to the Metaverse and beyond. Worth noting is that, as the Metaverse is still in the incipient stages of its development, and the area in its infancy research, no study has explored the topic of the Metaverse from the perspective of neurotechnology and nanobiotechnology as regards their integration with AIoT and XR technologies. Thus, this study brings unique and thought-provoking insights into the ongoing debate on the Metaverse, informing scholars, practitioners, and policymakers of the applications, opportunities, benefits, risks, and pitfalls of its underlying disruptive technologies.
2. Related Work
Increasingly more attention has been given to understanding and unpacking the Metaverse. The early research following the launch of the Metaverse in 2021 has tended to largely focus on the state-of-the-art in the development and implementation of this global platform and the concerns and conundrums it poses as to its future realization and deployment. In this respect, topical and review studies (e.g., [3,36,37,38,39,40,41,42,43,44,45]) have addressed a broad set of topics related to data-driven technologies, immersive technologies, visualization and graphics, applications, opportunities, benefits, research agenda, and roadmapping, as well as challenges, risks, bottlenecks, and contentions. These topics pertain primarily to the early stages of the design and engineering of the Metaverse along with the critical understanding of what this platform raises and entails in terms of pitfalls and ramifications in the medium and long term.
In addition, numerous studies have addressed future forms of urbanism and techno-urban utopias. They largely highlight the growing social-scientific critique of how the socio-technical imaginaries of the smart, platform, and virtual models of urbanism promote utopian fantasies and anti-utopianism. In a study on the link between speculative fiction and smart cities, Bina, Inch, and Pereira [19] consider the socio-technical imaginaries of smart cities “emblematic of the colonization of contemporary (urban) futures by vested interests”. The authors argue that speculative fiction narratives provide warning signals about such imaginaries, and that diverse and plural imaginaries are needed, as is a social-scientific engagement with the future. Moreover, urban futures of platform-mediated everyday life involve “a rigid techno-dystopian stance” [46]. In a recent study on science, technology, and society (STS), Bibri [4] deepens and extends social scientific critiques and understandings of the imaginaries of data-driven smart cities based on the analysis and evaluation of the Metaverse and the warning signals and troubling visions it conveys and animates. Other techno-urban utopias related to the Metaverse include digital twin visions of “Mirror Worlds” [47], pollution and constraint-free living [48], and free-form designs and interactive capabilities of “Liquid Architectures” [49]. Here, the authors tend primarily to paint these visions as golden opportunities, great humanistic advances, and better future worlds. These features are reflected in much of the discourse around the Metaverse (see Bibri 2022 for a detailed discussion) [4], which, as a combination of these control-freak techno-urban utopias, echoes the “anti-urban, cyberspace-hailing hype of the 1990s” [50]. Furthermore, experiences, events, organizations, and interactions related to individual users in the Metaverse will affect the social reality in society [43]. The realities of socio-technical imaginaries depart from slick sales pitched by corporations and result in new urban realities [13,19]. While Stephenson’s novel on the Metaverse depicts a hierarchical corporate-led dystopia, many institutions and corporations see this cyberspace as a “new” era of the Internet in the sense of “an open and inclusive virtual environment” [51]. Overall, the ways in which the Metaverse reconstructs the material and social world seem to be insidious in terms of paving the way for a dystopian world, especially when it comes to virtually re-organizing cities and urban life in ways that reshape social interactions, social relationships, social behaviors, and social beliefs toward eroding ethical, humanistic, and cultural values.
The current study expands on the aforementioned works from both conceptual and critical perspectives in light of the recent convergence of AIoT and XR technologies, neurotechnology, and nanobiotechnology, coupled with the loads of biometric and brain data that are being brought into a digital forum thanks to datafication for further algorithmization and platformization. It also extends the critical understanding of the Metaverse regarding its ethical, social, political, and economic issues (e.g., [4,39,52,53,54,55,56,57,58]). In relation to the aim of this study, Bibri, Allam, and Krogstie [59] explore the emerging data-driven technologies enabling and driving the Metaverse as a virtual form of data-driven smart urbanism and use the outcome to derive a conceptual framework accordingly. One objective of the current study is to expand on this framework by incorporating neurotechnology and nanobiotechnology into its core components and adding new themes and pertinent associations to further inform the connection between smart urbanism, platform urbanism, and virtual urbanism. It is deemed timely and highly useful to fill this gap by exploring this missing research strand as related to the design, development, and (potential) deployment of the technologies and ecosystem applications of the Metaverse.
3. Methodology
This study applies a methodological framework as an innovative mix of three interrelated approaches to literature review: (1) Thematic analysis, (2) thematic synthesis, and (3) narrative synthesis. It is important to note that, considering the overall aim of this study, thematic synthesis and narrative synthesis are intended to inform and expand on thematic analysis, thereby producing an enhanced outcome and going beyond the conceptualization process.
The applied methodological framework aims to identify the underlying components of the Metaverse as an envisioned virtual model of platform urbanism, and eventually conceptualize the theoretical base behind these components. Broadly, qualitative studies aim to describe and explain a pattern of relationships requiring a set of specific conceptual categories. The qualitative “tactics” that serve to generate meanings from diverse empirical and theoretical material [60] are associated with thematic analysis as supported, in this case, by thematic synthesis and narrative synthesis.
Relying primarily on the use of text, thematic analysis espouses a textual approach to the analysis of the collected material. It entails identifying, analyzing, interpreting, and reporting themes, i.e., important patterns of meaning within the qualitative data based on multidisciplinary literature. Typically, thematic analysis is used to produce complex conceptual cross-examinations of meanings in the qualitative data. Moreover, thematic analysis is more appropriate when analyzing and synthesizing a large body of literature—in the form of empirical studies, theoretical studies, exploratory studies, descriptive studies, and review studies. Speaking of synthesis, it is a form of analysis that involves comparing and contrasting as well as classifying and dividing the evidence brought together from various sources and across a wide range of topics for the purpose of identifying themes by summarizing and linking various materials to form a complete whole. This pertains to the thematic synthesis applied as part of the thematic analysis in this study. Indeed, thematic synthesis uses coding, develops descriptive themes, and generates analytical themes. In addition, it entails interpreting the qualitative data during the synthesis process to identify the big picture and construct the overall meaning. According to Gough, Thomas, and Oliver [61], it interprets and arranges evidence and develops conceptual categories, seeking to enlighten concepts by means of new ways of understanding. As a form of storytelling, narrative synthesis summarizes, describes, and explains the findings and main features of the studies included. It allows for investigating the similarities and differences between multiple studies and exploring their relationships, as well as providing a summary of related knowledge to inform practice or policy [62]. The resulting conceptual categories/analytical themes identified may involve one or two of the methods as part of the thematic analysis—depending on the objective to be achieved as part of a whole.
The main steps of this study’s methodological framework are as follows:
- Reviewing multidisciplinary literature on the different paradigms of urbanism. The aim is to deconstruct a multidisciplinary text related to the Metaverse as a virtual model of platform urbanism. The outcome of this process are numerous themes that are associated with the underlying components of the Metaverse.
- Recognizing patterns in seemingly random information. The aim is to note major patterns and concepts within the results of the first step. This step looks for similarities within the sample and then codes the results by concepts. Coding entails identifying passages of text that are linked by common themes, allowing to index the text into categories and thus establish a framework of thematic ideas about it. The preliminary codes identified are the features of data that appear meaningful and interesting, and the relevant data extracts are sorted according to the overarching themes. It is important to allude to the relationship between codes and themes.
- Revising themes is intended to combine, separate, refine, or discard initial themes. The data within the identified themes should cohere together meaningfully and be clear and identifiable as regards the distinction between these themes.
- Identifying the components of the Metaverse as an envisioned virtual model of platform urbanism involves recognizing the specific and distinctive features of this model.
- Conceptualization is about finding the theoretical relationships between the Metaverse and the identified themes.
- Highlighting the key challenges and risks pertaining to the Metaverse based on the thematic and narrative synthesis.
- Transforming the analysis and synthesis into an interpretable piece of writing by using vivid and compelling data extracts that relate to the overarching themes and social scientific literature. The outcome must go beyond a mere description of the preconceived themes and portray an analysis supported by further theoretical and empirical evidence.
4. Thematic Analysis and Synthesis
The thematic analysis has identified seven themes: (1) Platformization, (2) platform urbanism, (3) virtual urbanism, (4) XR technologies, (5) AIoT technologies, (6) neurotechnology, and (7) nanobiotechnology.
4.1. Platformization and Urbanism Paradigms
4.1.1. Platformization and Its Underlying Processes
The phenomenon of platformization has recently risen to prominence and given rise to what has been termed a “platform urban society”, a digitally connected urban world where platforms have penetrated virtually every aspect of urban life. As a result, the data infrastructures, governmental frameworks, and institutional processes of digital platforms are rapidly transforming the different sectors and everyday-life domains of urban societies, as well as reorganizing practices, reconstructing imaginaries, and reshaping discourses around these platforms [59]. Platformization “rearticulates the dynamics of socio-spatial relations and economic practices” primarily in cities [63]. Digital platforms permeate economic sectors and life domains [64] due to the availability of potential users and consumers, as well as the pool of workers who are compelled or willing to work under precarious conditions [65]. In view of the above, platformization is derived from the concept of platforms, which can be defined as “digital infrastructures that enable two or more groups to interact” [66] (p. 43) and that, as intermediaries, “seek to collect, analyze, and monopolize data” [63]. In more detail, platforms refer to “(re-)programmable digital infrastructures that facilitate and shape personalized interactions among end-users and complementors, organized through the systematic collection, algorithmic processing, monetization, and circulation of data” [64] (p. 1), including biometric and brain data. However, although platforms are becoming “a central concept for reflecting societal processes”, “the historical and spatial embeddedness of platformization is often neglected as dystopian warnings and promises of efficiency take center stage” [63].
In light of the above, there are various processes that enable the practice and functioning of platformization. The key one is algorithmization, a process by which most urban activities and processes are algorithmized by converting their informal description into a set of computer-programmed step-by-step instructions that can be used to perform a large-scale computation using mathematical and logical models for calculating specific objective functions [59]. These include, for example, predicting and modifying behaviors, inferring social or political affiliations, manipulating thoughts, influencing attitudes, affecting mental and emotional states, modulating neurological activities, editing genomes, and making decisions on behalf of users. In the context of the Metaverse, most of these functions are expected to be enabled by integrating AIoT and XR technologies with neurotechnology and nanobiotechnology, allowing real-time data collection, aggregation, and analysis for making decisions or predictions.
In recent years, algorithmization has also been instrumental in dramatically shifting governance from its traditional mode (e.g., poly-centric) to its algorithmic mode (technocratic). Public decision-making processes are increasingly relying on algorithms in relation to legislative, legal, and bureaucratic tasks by means of taking a given set of inputs and generating an output [67]. This has been enabled by pairing digital data with connectivity to intensify the process of datafication and thus render data bigger for harvesting and exploitation purposes by various means. The datafication process entails transforming social actions or behaviors into quantified data [68], allowing government agencies, as well as corporations, to perform monitoring and predictive analysis in real time of citizens using AI models and algorithms [69], especially ML/Deep Learning (DL). Predictive analysis is at the heart of smart urbanism [70] and platform urbanism, where the role of active individuals and their interactions with each other has decreased and their rights have been curtailed in shaping urban society—as a result of datafication and algorithmization [59]. With these two processes, governance becomes more invasive, intrusive, pervasive, and powerful thanks to the management and manipulation of citizens and cities as functional databases. The latter serves in smart urbanism to control urban governance and urban ways of living [71], and in platform urbanism, stretches across “the policy-governance-corporate nexus, the market, and urban consumption practices and broader culture” [72]. With the Metaverse as a virtual model of platform urbanism, there is a risk that AIoT-driven EX technologies may determine how urban society will evolve and its governance shifts toward tighter forms of surveillance and control. The strong tendency to algorithmize many different urban processes and activities entails that AI algorithms take control of decision-making due to their perceived capacity of analyzing constantly generated data, predict the impacts of the decisions at play, and act according to value maximization criteria [73] (p. 1). This is expected to be amplified with the introduction of AI into IoT and IoB.
Furthermore, underlying the process of datafication is digital hyper-connectivity, which is linked to IoT in terms of the connectivity and interaction of everything that exists in digital environments. For a detailed account and discussion of the processes underlying platformization in the realm of data-driven smart urbanism and the Metaverse, the interested reader might be directed to Bibri, Allam, and Krogstie [59]. However, a large body of work (e.g., [46,64,74,75]) has provided critical scholarship on the platformization of everyday urban life, especially the drastic changes in social and civic practices and power geometries brought about by the expansion of digital platforms mediating urban services and user behaviors.
4.1.2. Platform Urbanism
As a manifestation of the phenomenon of platformization, platform urbanism has recently emerged as an area of research into the ways in which digital platforms permeate key urban domains and urban life spheres through varied new socio-cultural practices and institutional structures to shape urban change. As with platformization, platform urbanism has resulted from the increasing influence of platform economies in cities [13,39,76,77,78]. However, it “extends the meaning of platformization by going beyond a perspective that views platforms as new actors, appearing on the urban scene and inter-acting with pre-constituted spaces and practices” [63]. Indeed, it entails “a growing number of digitally enabled, socio-technical assemblages that engender new kinds of social, economic and political intermediations” [5] (p. 4). Central to these complex and extensive “intermediations” is the digital mediation of cities [13], enabled by data-driven AI and AIoT systems. Within platform urbanism, digital platforms are rapidly becoming central in framing new visions, discourses, practices, and materialities of future urban worlds [13,79,80].
At the heart of platform urbanism is algorithmic mediation, where more and more aspects of our everyday life are produced, managed, and regulated by networked and distributed computer systems powered by computational algorithms, especially AI, AIoT, and Blockchain. These entail a set of well-defined steps structured to process instructions to generate certain outputs—without any form of explainability as to how they arrive at particular decisions, which raises concerns over the political legitimacy of public decision-making processes. Indeed, it is widely recognized that algorithms raise concerns related to fairness, transparency, accountability, safety, social equality, and other public and civic values (e.g., [81,82,83,84]). Algorithms are increasingly being incorporated as tools for governance in urban societies—with both intended and unintended consequences. For example, the pursuit of infrastructural power by platform companies has generated much criticism related to the lack of accountability and responsibility and the problematic relations with the regulatory context [63]. The concerns regarding the latter include the violation of the platforms’ role as quasi-regulators within the platform ecosystems [85]. The underlying premise revolves around the refusal of democratic governance by platform companies, as Graham [77] (p. 4) argues: “They command their conjunctural geographies to centralize urban exchanges…and embed themselves in key sites of informational exchange, whilst remaining sufficiently materially and organizationally disembedded to avoid significant accountability”.
Platform urbanism is seen as a progression stage of smart urbanism. Marvin, Luque-Ayala, and McFarlane [71] describe the latter as “the rebuilding of cities through the integration of digital technologies with buildings, neighbourhoods, networked infrastructures, and people, [which] is being represented as a unique emerging ‘solution’ to the majority of problems faced by cities today”. The key features of smart urbanism tend to capture the character of platform urbanism in terms of the use of networked infrastructure and associated big data, digital flows, and data analytics (e.g., [13,79,80]) with regard to smart governance, smart economy, smart mobility, smart living, and smart people. Caprotti, Chang, and Joss [5] identify fundamental differences between smart urbanism and platform urbanism based on several comparative dimensions, including the area of focus, rationale, and technology. Against the backdrop of this study, among the key features of platform urbanism concerning these dimensions are, respectively:
- Platform infrastructures rely on dense socio-technical assemblages, including a large number of providers, users, and technology companies, and platforms are typically constructed to be scalable to multiple urban environments (and thus virtual environments).
- Platform providers “offer an attractive, digitally enabled interface between service producers and consumers, which can be layered upon, embedded in, and applied across multiple urban contexts [and virtual contexts]. To offer opportunity for investment and stakeholder returns, based on a scalable business model… Users…obtain/consume services through an integrated portal and in prompt, convenient fashion; to engage in complementary social interactions”.
- Digital and data-driven technologies constitute the backbone of platforms in terms of analyzing the real-time data collected from users and partners to connect them in the most optimal configurations.
For a detailed account and discussion of the differences between platform urbanism and smart urbanism, the interested reader might be directed to Caprotti, Chang, and Joss [5]. Yet, it can be argued that platform urbanism represents a form of data-driven smart urbanism, a drastic shift to data-centralized digital systems that are becoming increasingly platformized across smart cities as implemented by civic organizations, public institutions, research institutes, and private companies. In this light, discussions of data-driven smart urbanism (e.g., [70,86]) have been joined by those of platform urbanism (e.g., [13,65,87,88,89,90]). Data-driven smart urbanism and platform urbanism are both characterized by the integration of heterogeneous data flows into specific platforms that offer various types of services, presenting technological solutions to specific problems. Moreover, they are applied to different spatial scales and can be used in several urban centers. Bibri [91] expands on the role of data-driven smart urbanism in creating new approaches to the spatial scaling of smart cities. The main argument is that platform urbanism coexists with smart urbanism and modulates its “constituent practices, processes, and technologies” [65], or seeks to transform the operations and functions of the city. To put it differently, these two models do not necessarily supersede each other but rather operate and work simultaneously in different spaces [65]. Still, the idea that platform urbanism is typically associated with generic socio-technical assemblage models applicable to multiple sites [5] is deeply tied to the nature of the platform itself as further argued by Nieborg and Helmond [92] based on their analysis of Meta as being segmented into separate “platform instances” visible to specific user groups or tailored to local contexts. Platform urbanism extends “the operation of specific platforms in the city” to include “non-urban settings” [5].
4.1.3. Beyond Virtual Urbanism
Virtual forms of platform urbanism are emerging as a result of the increasing influence of, and the huge profits generated from, digital platform economies in cities. The Metaverse as a virtual form of platform urbanism is anticipated to open new economic frontiers thanks to the virtual platform economy taking place primarily in cities that are poised to attract lucrative investments with substantial profit margins [4]. Several studies have discussed and illustrated the economic gains and market capitalization of the Metaverse in billions and trillions of dollars/euros (e.g., Allam et al. 2022a; Bibri 2022; Kasiyanto and Kilinc 2022; Lee et al. 2021; Thien et al. 2023) [3,4,36,39,55,93].
Virtual urbanism is a concept that refers to the intersection of different models of urbanism and VR technology. It involves the use of virtual environments and digital simulations to design, visualize, and experience urban spaces. It is seen to offer new ways to transform social interactions, urban spaces, spatial forms, and urban activities through digital platforms powered by the convergence of dominating data-driven technologies. Unlike platform urbanism which is emerging at the intersection of visions for the future of urban spaces, advanced technologies, data infrastructures, and new kinds of intermediations, virtual urbanism is seen as fictional representations of technologically driven future worlds that transform dominant structures, processes, practices, and cultures. The development of the Metaverse relates to both virtual urbanism (e.g., [94,95]) and augmented urbanism (e.g., [96,97]) as to the application of urban planning, urban design, and urban geography to the development of believably virtual cities and augmented urban spaces [59] based on large-scale AI and AIoT systems. In this regard, virtual urbanism has the potential to radically transform the way cities can be planned and designed, as it allows urban planners and designers to create and test different scenarios in a cost-effective manner. For example, it can be used to simulate the impacts of different land-use policies, energy systems, transportation systems, or building designs on urban environments. Moreover, virtual urbanism can enhance the way individuals experience and interact with urban spaces, as it allows them to explore and engage with virtual environments in immersive and interactive ways. VR can be used to simulate urban experiences and can provide new ways of engaging with public spaces and community events. Yamu et al. [98] explore the relationship between physical and virtual spaces in urban planning and urban design, as well as how technological advances “have impacted the ways in which people experience, explore, interact with and create these complex spaces”, providing a framework for assessing how our perception of physical space has been altered by advanced technologies. De Cindio and Aurigi [99] address the intersection and articulation of physical and digitally augmented environments in terms of the implications of urban virtual spaces for the public sphere and urban public spaces and community regeneration and empowerment, as well as the dilemmas and challenges pertaining to the augmentation of space for urbanists. The Metaverse vision points towards shaping “brand new, digitally powered environments [which] can too easily lead to limitations in how the social milieu is framed within them and exclude or render invisible specific social groups, cultures, practices of inhabitation, and places” [50] (p. 2). In fact, virtual urbanism raises important questions about the potential risks of relying too heavily on digital simulations, and the need to ensure equitable access to virtual technologies and experiences for all members of urban communities.
Regardless, concerning the effects of emerging virtual cities on people’s perceptions compared to real-world cities, Hemmati [100] concludes that the Metaverse can create more believable images than reality. The idea of virtual urbanism, once seen as fictional representations of the future urban world, seems to be turning into a new reality thanks to the Metaverse. As an envisioned virtual model of platform urbanism, the Metaverse is described as “a set of virtual spaces where you can create and explore with other people who are not in the same physical space as you. You will be able to hang out with friends, work, play, learn, shop, create, and more” [101]. As such, it depicts the peculiar features of the experience of everyday life in smart cities of the future. It is increasingly shaping the way people live and work in modern cities and thus the perceptual interactions between people and spatial forms [4]. It represents an alternative to spatial imaginaries in relation to urban forms [36]. Similarly, platform urbanism reinforces the dynamics of change in the ways people live and work in cities, which has already been observed in smart cities [89], but its significance is based on relational dynamics between code, capital, and corporeality in everyday life [76].
Urban scholars have long explored both fictional representations and social-technical imaginaries of the city and urban life and their role in shaping urban change (e.g., [19,102,103,104]). This is premised on the idea that there is no straightforward binary between “fictional” and “factual” cities [105], and speculative fiction plays a role in shaping alternatives to the socio-technical imaginaries of smart cities [19]. In addition, fictional representations convey future possibilities and warning signals [106,107] that can provide alternative views on how future urban worlds can be understood and framed [108,109]. The Metaverse is one of the recent illustrations of this phenomenon. From a cultural political economy perspective, focusing on how the politics of the Metaverse is performed in a dialectic interplay between “discursive selectivity (discursive chains, identities, and performance) and material selectivity (the privileging of certain sites of discourse and strategies of strategic actors and their mode of calculation about their “objective interests”, and the recursive selection of these strategies)” [110] in different contexts is of crucial importance to understand why the discourse around the Metaverse “has been translated into concrete projects and strategies, and thus, policy orientation has been legitimated with references to it” [111]. All in all, the Metaverse is increasingly seen as a transition from (still highly debatable) smart urbanism, through (still theoretically under-developed and empirically under-researched) platform urbanism, to (heavenly) virtual urbanism—powered by the most advanced AIoT and XR technologies and their convergence.
4.2. XR and AIoT Technologies and Their Convergence
4.2.1. XR Technologies: VR, AR, and MR
The vision of the Metaverse as a virtual model of platform urbanism seems to be evolving into a deployable and achievable computing platform thanks to XR technologies. As a combination of all immersive technologies, the Metaverse entails an extensive, concurrent, shared, connected, interactive, always-on virtual-physical world. Users will access the Metaverse through XR, which combines virtual and real environments and human–machine interactions to create the so-called post-reality universe. XR is an umbrella term that encapsulates all immersive technologies. As such, it makes the experience of (some groups of) users so real that they can hardly distinguish between the real world and the virtual world. The line between reality and virtuality becomes blurred as users dive visually, acoustically, and even haptically into another world.
In VR as an alternate reality, users immerse themselves completely in a simulated digital environment. They can feel that they are located in a different world and operate in similar ways as in the physical environment [112]. A VR headset, a head-mounted display, provides the usual way of user interaction using head tracking or tangible controller techniques [113], a 360-degree view of a virtual world in all directions that deceives users’ brain. The immersive experience where users are situated in fully virtual environments is amplified through the modalities of vision, sound, touch, movement, and the natural interaction with virtual objects thanks to specialized multi-sensory devices. Similarly, the avatars that are to be fully controlled by users through their movements, gestures, and actions as recognized based on ML/DL models can engage with facial expressions, body movements, eye movements, emotional states, physical interactions, and speech recognition as powered by AI in terms of the accuracy and speed of perception, learning, decision-making, and acting/behaving. Accordingly, creating immersive experiences means finding ways to enhance (change the perception of) users’ everyday life by blurring the lines between the physical world and the virtual world and making it more engaging and gratifying via technological convergence. The Metaverse is expected to make it easier to create immersive experiences that certain groups of users wish. Indeed, Project Cambria, one of the technological products of the Metaverse, is expected to yield high-end VR devices that will include the latest technologies combined [114] to allow users to interact more naturally in the virtual world and view objects in the physical world in a more realistic way. Users may even explore imaginary worlds and generate hyperreal media content.
AR is a form of assisted reality in which virtual objects can be clearly distinguished from the physical space and users perceive these objects floating above the real world, a feeling that is disrupted by the artificial appearance of virtual content. As such, it focuses on enhancing the real world by embedding digital inputs and virtual elements into the physical space [115]. In more detail, it overlays a computer-simulated layer of information and virtual objects (images, graphics, video streams, text, animations, etc.) on the real world, and delivers alternate experiences to users in their physical surroundings through diversified sensory dimensions. The enriching digital and virtual details are accessed through AR glasses or via smartphones, screens, and tablets, which enable users to interact with and see what is happening in front of them. In the Metaverse, AR is expected to be embedded into VR headsets with pass-through mode capability to enhance virtual environments by displaying input from integrated camera sensors [42]. With its ubiquitous situatedness in living environments, AR will enable the Metaverse to merge with the urban environment, rendering the appearance of digital objects or entities in palpable and plain ways on top of physical objects in urban areas [39]. However, while lightweight AR headsets enable users to receive visual and audio feedback cues indicating AR objects, smell and haptics are still neglected [116].
Sometimes referred to as hybrid reality, MR mixes the virtual world and the real world with an overlay of digital objects to bring user experience to life. As a concept, it is used interchangeably with AR [117] or refers to an advanced AR iteration [118] or a combination of AR and VR [119]. However, it delivers a transition experience between VR and AR. It seamlessly integrates entire virtual objects into reality to create an even more immersive experience than AR and VR could separately. As it is about the coexistence of physical and virtual objects, MR requires special headsets or glasses that enable users to place, move, rotate, and interact with digital objects in space and in any way they want. This occurs through two main types of devices: (1) An immersive device, which allows users to interact with virtual objects, and (2) a holographic device, which allows users to manipulate physical objects through a see-through display [3]. Being more complex than VR and AR, MR reflects emerging technological trends and dominant linguistic meanings and narratives [118]. MR is included in the most updated version of the Reality–Virtuality Continuum [120] as new branches of alternated realities, leaning toward the side of physical realities [121]. The varied categories inside the continuum allow human users to experience the Metaverse through various realities across both the virtual and physical worlds [122]. Important to note is that AI is seen as a pivotal technology powering XR to bring a seamless experience of MR to users.
The immersive technologies of the Metaverse are claimed to “have the potential to make our lives magical, unleashing creativity like never before, even expanding what it means to be human” [57]. In terms of the Metaverse applications, VR, AR, and MR products and services span many urban sectors and urban everyday life domains. These include, but are not limited to management, planning, design, governance, education, entertainment, leisure, tourism, business, e-commerce, manufacturing, real estate, finance, healthcare, and medicine. However, several studies have criticized the use of immersive technologies from a wide variety of perspectives (see Section 2). This is predicated on the assumption that the Metaverse will harvest and exploit huge amounts of biometric data and brain data, including behavioral data, on human users.
4.2.2. The Convergence of AIoT and XR Technologies
The rapid advancement of the core enabling technologies of smart urbanism and platform urbanism, including AI, IoT, Big Data, edge/fog computing, Blockchain, Digital Twins (DTs), and 5G and 6G networks, is accelerating the development of the Metaverse toward its deployment. In particular, the introduction of AI, IoT, and Big Data into XR technologies has expedited the integration of the once unconnected and incoherent virtual environments owned by various platform companies (especially Meta, Nvidia, and Microsoft) into a 3D network of virtual worlds [59]. Lee et al. [39] propose a comprehensive framework comprising, among others, user interactivity, XR, AI, computer vision, blockchain, IoT, edge cloud, wireless networks, and hardware infrastructure as technological pillars of the Metaverse [39]. Several other studies (e.g., [3,36,37,39,40,123,124]) have addressed the technical or practical aspects of the convergence of XR technologies and AIoT, Blockchain, DT, and 5G and 6G networks. It has been argued that the integration of these technologies can enable the Metaverse to create scalable, interoperable secure, and realistic virtual worlds on a reliable always-on 3D platform. In particular, the key role of AI lies n guaranteeing the reliability of the underlying infrastructure of the Metaverse and enhancing its performance. This has been extensively discussed as part of the comprehensive frameworks proposed thus far with respect to the technological pillars and ecosystem application of the Metaverse. Thien et al. [3] also note that a number of advanced ML/DL algorithms in the 5G and 6G systems have been adopted to deal with “efficient spectrum monitoring, automatic resource allocation, channel estimation, traffic off-loading, attack prevention, and network fault detection”. More recently, Meta introduced the AI research supercluster (RSC) as one of the world-class fastest AI supercomputers to speed up AI research and build the Metaverse platform, including developing better DL models from massive data of text corpus, images, videos, and speeches for various applications [3].
Furthermore, AIoT as a technological framework optimizes the efficiency of IoT processes, improves the interaction between humans and machines, augments data management and analytics capabilities, and enhances decision-making processes [1]. AIoT entails augmenting IoT systems and applications with intelligence and decision-making capabilities to solve the problems and challenges facing IoT in terms of the ever-increasing deluge of data and the complexity surrounding its processing and analysis (e.g., [1,125]). Moreover, Zhu et al. [126] propose an innovative approach to the human–machine interface by incorporating triboelectric display components and sensory gloves in VR devices to recognize the multi-dimensional motion of gestures by leveraging ML/DL algorithms to enhance users’ quality of experience in the virtual world by manipulating virtual objects in the real-time VR/AR space. Hu et al. [127] constructed a DL framework with multiple Convolutional Neural Networks (CNNs) to deal with the VR image, gaze data, and head data in relation to the prediction of users’ eye fixations in some gaze-based applications. Thien et al. [3] discuss how AI, including ML/DL, computer vision, and natural language processing, is being used to develop and operate the Metaverse, e.g., “NLP techniques should be combined to fully provide text-based and speech-based interactive experiences between human users and virtual assistant”.
Innovations in digital platforms are increasingly unfolding around AIoT and XR technologies. This pertains to the next wave in miniaturization, which has been made possible by the rapid progress in micro- and nano-engineering that has long guided, and been a driving force for, technological development. In this regard, the technologies underlying the Metaverse ecosystem application will be equipped with quantum-based processing capacity—when it can be made to do some general meaningful tasks—unlimited memory size, and linked by mammoth bandwidth and limitless wireless connectivity, ushering in the era of the always-on 3D network of virtual worlds. Among the criteria being used to gauge the operational capabilities of miniaturized devices and systems are system-on-a-chip integration, high performance, computational speed, integrity, efficiency, size, communication, reliability, energy, and cost. Furthermore, the main goal of miniaturization is to make sensing and computing devices more pervasive and ubiquitous. Much of what has happened over the last three decades regarding the permeation of miniaturized technology into the fabric of everyday life has resulted from the actualization of the vision of UbiComp spotted by Weiser [128]: “The most profound technologies are those that disappear. They weave themselves into the fabric of everyday life until they are indistinguishable from it… Such machines cannot truly make computing an integral, invisible part of the way people live their lives. Such a disappearance is a fundamental consequence not of technology, but of human psychology”.
Worth noting is that miniaturizing devices and systems and enhancing the capacities of computers to process new kinds of human data constitute an integral part of the research wave that has led to the booming fields of neurotechnology and biotechnology as a combination of neuroscience and biology and digital and computer technology, respectively, as well as to their integration into XR technologies. Indeed, neurotechnology and biotechnology have become of great interest to platform companies due to the huge profits projected from their commercial, supervision, and governance uses. These are central to the practice of platformization and hence the development of digital platforms—powered by AIoT and XR technologies.
4.3. Game-Changing Technologies
Neurotechnology and nanobiotechnology, often described as game-changers for a reason, are increasingly becoming key features of AIoT-based platforms, especially because they complement one another depending on the application domain. Advancements and innovations in these technologies are enhancing the ability to achieve deeper interfaces between the human brain and computer systems to influence cognitive functions, modulate brain activities, modify psychological states, edit genomes, and so forth. These human–machine processes involve powerful AI algorithms, new data collection methods, intensive model training, rigorous system test and evaluation, powerful simulation models, and precise objective functions. In turn, all advanced strands of applied science, engineering, physics, chemistry, biology, and material science are being dramatically reshaped by nanotechnology. In addition, the development of cognitive IoT intersects with many areas of human-directed sciences, such as cognitive science. As an interdisciplinary field, cognitive science involves cognitive psychology, AI, philosophy, linguistics, anthropology, and cognitive neuroscience [129]. IoT highly depends on human cognition for decision-making processes by analyzing and interpreting sensor observation as contextual and dynamic data.
4.3.1. Neurotechnology
In recent years, the field of neurotechnology has boomed as a result of the integration of neurosciences and AIoT technologies. Rapid advances in neurotechnology have opened unprecedented possibilities for accessing, collecting, sharing, and manipulating information from the human brain and nervous system for both beneficial and harmful uses.
Characteristics, Categories, and Methods
Neurotechnology encompasses all methods, instruments, and technologies that enable to understand the brain, visualize its processes, and affect its functions, as well as to interface with the nervous system to modulate its activities. The brain represents the control system of the body’s functions in terms of thoughts, memories, decisions, behaviors, and actions, and the nervous system serves as the network that relays messages back and forth from the brain to the different parts of the body. To help the body function properly and safely, the nervous system allows messages to travel through the spinal cord based on an extremely intricate network of cells connecting all parts of the body to the brain. In view of that, neurotechnology uses applications to influence the functions and activities of the human brain and the nervous system, respectively. Currently, among the most prominent uses of neurotechnology are (e.g., [28,130,131]):
- Neurostimulation, which stimulates the human brain and nervous system magnetically, electromagnetically, or electrically in order to influence brain activities.
- Neurodevices, which, by means of a neural implant, monitor and regulate brain activities.
- Brain imaging, which records magnetic fields generated by the electrical activity within the human brain for mapping purposes.
Brain–Computer Interfaces (BCIs) are one of the main categories of and the key driving factors for innovation in neurotechnology, given their prospective applications in computer science and biomedical engineering. They serve as a communication pathway between the electrical activity of the brain and devices. They translate brain activity into a language that is computationally algorithmizable for control through perception and thoughts. In other words, they can read and/or write information into the human brain in order to control an external machine or computer device. BCIs “can recognize brain signals and convert them into commands of the connecting device through signal detection, feature extraction, and translation algorithm” [132]. As such, they involve the processes of mapping, assisting, augmenting, researching, or repairing sensory and/or cognitive functions (e.g., [133,134,135]). BCIs are also referred to as Brain–Machine Interfaces (BMIs). Figure 1 illustrates a common BMI cycle with the primary components for processing neural signals and responding to neural stimulations [136].
Figure 1.
General functioning of a bidirectional BCI. The clockwise flow indicated with a blue arrow represents the neural data acquisition process, while the counterclockwise flow represented with a red arrow models the brain stimulation.
Other categories of neurotechnology are neuromodulation and neuroprostheses. The former stimulates nervous system structures using neural interfaces to influence or improve neural activity, e.g., deep brain stimulation for medical treatment [131]. The latter replaces or restores sensory or cognitive functions using electrodes to interface with the nervous system [33]. Neuromodulation is defined as “the alteration of nerve activity through targeted delivery of a stimulus, such as electrical stimulation or chemical agents, to specific neurological sites in the body” [29]. According to Nicolelis [137], The complex neuromodulation systems, which will enter the market in the near future as implantable devices, are capable of the delivery of novel stimulation designs, and will integrate “adaptive network neuromodulation with predictive AI, automatically adjusted by brain and external sensors, and controlled via cloud-based applications” [29]. Brain–Machine Interfaces (BMIs) are the foundation of the next generation of neuroprostheses. The author demonstrates a new paradigm that has the potential to guide a revolution in how neuroprostheses can be designed and implemented. BCIs have functional parallels with neuroprostheses.
Furthermore, neurotechnology applies a number of invasive methods (e.g., the microelectrode array), as well as partially invasive and non-invasive ones (e.g., [138]) to read or write information into the nervous system—whether be it central, peripheral, or autonomic—and influence its functions by delivering stimulation to it using BCIs. In these methods, micro or nano-electronics interface with the nervous system to exert a modifying or controlling influence on neural activities [30,139]. Moreover, it became possible a decade ago to integrate brain signals from multiple individuals as to “collaborative BCIs for improving human performance” [140] and “neural decoding of collective wisdom with multi-brain computing” [141].
Emerging Applications
As a booming field, neurotechnology has attracted tech giants due to its potential to change the different aspects of the human experience. Not only Meta but also Google, Apple, Microsoft, and Amazon are all investing heavily in neurotechnology to develop BMIs for practical applications beyond health and personal well-being uses. In fact, brain science has inspired many applications in computer science. For example, many of the applications of AI and AIoT technologies are based on DL (see, e.g., [1,125,142]), a brain-inspired ML model [143,144] for pattern recognition and reinforcement learning for action and planning [145]. DL emulates the way humans gain certain types of knowledge by collecting, analyzing, and interpreting large amounts of data and make decisions accordingly in a faster and easier manner. In relation to BCIs, DL algorithms enable complex analysis of sensitive brain/neural signals in terms of pattern recognition. The application of the DL algorithm in BCIs is an exciting achievement in computer science and AI/AIoT. There is a lot more to learn from the human brain to advance next-generation AI and AIoT technologies. Likewise, BCIs have immense developmental prospects in computer science, AI (e.g., [146,147,148]). While the application of BCIs in computer science and AI started in the 1990s, they have maintained a high level in the past three years [132]. The implantable neuromodulation devices will culminate “in a fully autonomous brain-stimulator-cloud interface. This may, in the long future (>10 years), lead to the brain of the future, a brain with integrated AI [29]. The brain-like architecture of the Internet is what the Metaverse entails.
Big tech companies are focusing on BMIs that go beyond VR devices. VR headsets will be equipped with neurodevices to record electroencephalograms, with the aim of manipulating concentration and stress self-control to increase immersion in virtual environments. The process will start with incorporating neurogadgets into VR headsets or other mediating devices to read the electrical activity of users’ brains to harvest data and combine them with personal and biometric data for monetization and trading. Meta strongly supports the use of VR headsets to access the Metaverse. VR headsets possess advantages over other mediating devices in terms of human users switching their attention between physical environments and digital contents, as well as freeing their hands from tangible devices “as the computational units and displays are mounted on the users’ heads” [39]. In a nutshell, neurodevices will be best embedded in VR headsets due to their closeness to users’ brains. Data on brain functioning, combined with biometric data, can provide precise information about users’ behaviors and emotions, personality traits, and their intimate mental lives [93,149]. Brain supervision has become a concrete reality through headsets with brain wave sensors to monitor concentration and stress, and devices aimed to control the behavior and brains of people are being tested [150].
Neurotechnology finds applications in various areas, including computational intelligence, VR, biometrics, AI and neurorobotics, human–machine interaction, and smartphone apps in everyday life (see [28]). Accordingly, they are being integrated with XR and AIoT technologies associated with the Metaverse in terms of acquiring, processing, and analyzing data on cognitive patterns, mental states, emotional states, and neural activities. These data pertain to neurometrics, i.e., the electrical activity of the human brain. Practical applications in the realm of the Metaverse are expected to include:
- Learning and cognition.
- Work efficiency.
- Monitoring and tracking.
- Surveillance and control.
- Supervision and governance.
- Powering and assisting user immersive devices by mind control.
- Thought-to-text as writing functions.
- Communication intent to behavior as performing functions.
In particular, BCI and XR technologies have undergone significant advances over the past decades, giving rise to and enhancing human–machine interaction and intelligence. This is expanding across various urban platforms. Kohli et al. [151] took an in-depth look at these technologies and their integration and discussed their individual and integrated applications, as well as their future scope in smart cities. Park et al. [152] proposed a steady-state visually evoked potential-based BCI architecture integrating electroencephalography (EEG)-based BCI, VR, and IoT powered by AI/ML to collaboratively control home appliances. He and Wu [153] classified brain signals based on EEG as inputs of BCIs using offline unsupervised and online supervised methods. A recent study conducted by Thien et al. [3] on the Metaverse illustrates the integration of AI, XR, and BCI, among others, with a particular focus on advanced AI models and techniques (Figure 2).
Figure 2.
Primary technical aspects in the metaverse, in which AI with ML algorithms and DL architectures is advancing the user experience in the virtual world.
4.3.2. Nanobiotechnology
Characteristics and Subfields
As a form of industrial exploitation, biotechnology utilizes biological organisms, systems, and processes—the knowledge and techniques of biology—to manufacture different products and services intended to improve the quality of human life. These products and services can be used within a wide range of fields—beyond medicine—by means of manipulating and harnessing near-atomic and micro processes for various purposes. In biotechnology, living organisms are modified at cellular and molecular levels through genetic engineering and other tools to yield particular products [154]. As an applied interdisciplinary area of science, modern biotechnology embraces, depending on the tools, techniques, and applications involved, molecular biology, cellular biology, microbiology, bioengineering, interactive biology, biochemistry, genetic engineering, modelling and control, and others. Fusing biotechnology and nanotechnology, nanobiotechnology is concerned with the study and application of nanotechnology in biology by merging nanotechnology with molecular biology. It “associates principles of biology with physical and chemical methods to synthesize nanomaterials having precise functions” [24]. As a new discipline combining nanoscience and biology, nanobiology is characterized by the complex and dynamic interplay between physics, synthetic organic chemistry, biology, engineering, and materials science, thereby its potential for blurring the obvious boundaries between these domains, creating new epistemological areas, and shaping up new ideas. Nanobiology addresses biological problems that can be studied and solved by nanotechnology and builds molecular devices and machines utilizing biomacromolecules and ideas mimicked from nature [155]. The ultimate aim of nanobiology is to predictably manipulate these devices and machines in terms of tailoring them to specified needs, and as it uses biomacromolecules, it appears to be constrained in its scope compared to nanotechnology [155].
Nanotechnology is concerned with the use, manipulation, and control of matter on near-atomic and supramolecular scales to engineer new structures sized from 1 to 100 nanometers. It is the study, design, development, production, and application of materials or devices that function on a nanometer scale [156,157] for some useful applications. As a rapidly evolving field, nanotechnology has tremendous potential to transform almost every field of science and engineering due to the small size and high percentage of surface area they enable as compared to other material structures. It offers faster and more powerful electronic, electrical, mechanical, optical, control, and computational devices, reaching the last stage of miniaturization. Nano-engineering, the scientific field of nanotechnology, spans a range of fields, including physics, biology, chemistry, engineering, applied science, mathematics, material science, computer science, and data science as complementary sciences.
Devices and Mechanisms
Just as with neurotechnology, nanobiotechnology has very promising prospects for the medical domain. One of the most common uses of nanobiotechnology relates to nanoparticles whose size is under 100 nanometers, and which constitute an area of great scientific interest with diverse applications within not only the biomedical field but also mechatronics fields and subfields. Many new nanoparticles and nanodevices (e.g., nanobots, nano-chips, nanodots, nanotubes, nanofibers) are being developed and applied by mimicking biological systems and processes—with disruptive impacts on human health. Their implementation means that mechanisms and devices are technically designed in such a way as to interact at the molecular level of the human brain and body—sub-cellular. This implies that nanoparticles go everywhere into the central nervous system, the brain, and the cell through several ports and barriers—with a high degree of specificity. For example, they can enter the central nervous system either through systemic circulation through the olfactory bulb or directly through axons of the olfactory pathway [158]. Indeed, neurotechnology is linked to nanobiotechnology in terms of human behavior being mediated by the nervous system through the biological and biochemical mechanisms associated with the cells of the nervous system. One of the current capabilities of neurotechnology is influencing brain chemistry by stimulating the production of certain hormones that affect cognitive functions and emotional states.
Emerging Applications: MIoT and Nanoparticles
The Metaverse is seen as MIoT or MAIoT accessed via XR technologies. As part of an “expert consensus on the metaverse in medicine”, Yang et al. [45] found that it is feasible to apply the Metaverse as “composed of AR and VR glasses and the MIoT system and integrated with…holographic construction, holographic emulation, virtuality-reality integration, and virtuality-reality interconnection…to carry out medical education, science popularization, consultation, graded diagnosis and treatment, clinical research, and even comprehensive healthcare in the metaverse…, [as well as] facilitate different medical services, such as disease prevention, healthcare, physical examination, diagnosis and treatment of diseases, rehabilitation, management of chronic diseases, in-home care, first aid, outpatient attendance, consultation” and so on. In view of that, Yang et al. [45] argue that the current MIoT-based digital platforms need to enhance the communication and interaction between humans and computers in all settings and at all times in order to realize efficient and accurate graded diagnosis and treatment, as well as integrate and link virtual worlds and real worlds. In this regard, they suggest the Metaverse as a feasible solution to these problems with regard to the linkage between the Cloud Experts and the Terminal Doctors. Thien et al. [3] discuss in more detail the application of the Metaverse in many healthcare and medical domains in terms of integrating VR/XR and AI systems to achieve better efficiency in delivering accurate and faster medical decisions and providing better real-time medical imaging, among others.
Furthermore, research institutions and corporations are investigating XR solutions to solve mental health, data analysis problems, and disease progression [51]. This pertains to the increasing number of XR bioinformatics visualization applications [159,160,161]. In reviewing such applications, Taylor and Soneji [51] focus on the benefits of their use within the Metaverse regarding various imaging and non-imaging applications. As examples of the former, 3D tissue data analysis and reconstruction in spatial biology open up opportunities for XR visualization [162], and Syglass, Genuage, vLume, and DIVA allow loading volumetric image data and point cloud data related to microscopy and 3D medical data (see Taylor and Soneji [51] for further detail). As an example of the latter, CellexalVR [163] resolves overlapping clusters and visualizes multiple reductions simultaneously in large and complex datasets while comprehensively visualizing and analyzing single-cell data. VRNetzer [164] facilitates large biological and protein interaction network exploration, adding to ProteinVR, iMD-VR, CSynth, Thiea, and singlecellVR and their benefit [51]. Overall, potential applications of the Metaverse as a virtual form of MIoT in the medical domain are said to be huge. Kovacev [41] addresses a number of questions in this regard, involving the current status of the Metaverse-based MIoT technology, the means of its integration in medicine, the challenges of its integration with medical platforms and other technologies, and the potential risks of this technology. The author further raises the question of whether the failure and inefficiency of the different attempts made to revolutionize or disrupt healthcare will happen with the Metaverse.
Generally, nanobiotechnology has much potential for improving healthcare and wellbeing. It has many diverse applications in healthcare and medical sectors (e.g., [154,165,166]). Novel nanoparticles and nano-devices are seen to have a positive impact on human lives. The properties of nanoparticles have radically changed the shape and size of nanomaterials. Singh et al. [167] provide an overview of the uses of nanoparticles within various fields based on their physical properties, such as density, electrical conductivity, low-melting point, chemical stability, and biocompatibility. For example, given their unique characteristics, silicon nanoparticles (SiNPs) have demonstrated good practical results in biosensors [168]. Nanomaterial-based biosensors show prospects of broad uses across different domains, which provide opportunities for building up the next generation of biosensor technology, with improvements in mechanical, electrochemical, optical, magnetic, and other properties [169]. This has high applicability in the Metaverse as regards the implantation of biosensors as part of the Medical IoT (MIoT) or AIoB in healthcare. There are various types of biosensors, such as immunosensors, DNA biosensors, thermal biosensors, piezoelectric biosensors, magnetic biosensors, enzymatic biosensors, and optical biosensors, which are used for different applications across industries, such as medicine (see Mehrotra [169] for a review).
One of the technologies that has recently attracted enormous interest, and which uses Lipid Nanoparticles (LNPs), is messenger Ribonucleic Acid (mRNA). This is due to its therapeutic potential that spans a number of applications. These include cellular reprogramming, genome editing, viral vaccines, cancer immunotherapies, and protein replacement therapies (e.g., [170,171,172,173,174,175,176,177]). According to these studies, mRNA is a single-stranded molecule of RNA that corresponds to the genetic sequence of a gene, or is complementary to one of the DNA strands of a gene and is read by a ribosome in the process of synthesizing a protein. For a recent review of LNPs for mRNA delivery, the interested reader might be directed to Hou et al. [178].
mRNA serves as a transient intermediator between genes and proteins, acting as a messenger carrying instructions from DNA for controlling the synthesis of proteins. A number of recent studies have addressed various advances in AI/ML algorithms dealing with the analysis of biomedical omics-data (genomics, proteomics, etc.). Hassan et al. [179] review and highlight the significance of big data analytics for precision (personalized) medicine and healthcare, focusing mostly on ML perspectives on genomic data models, the application of data-mining algorithms, and the challenges associated with big data analytics. Zhao et al. [180] review the main tools and algorithms associated with RNA-seq data analyses, which typically consist of (1) accurate mapping of millions of short sequencing reads to a reference genome; (2) quantifying expression levels of genes, transcripts, and exons; (3) differential analysis of gene expression among different biological conditions; and (4) biological interpretation of differentially expressed genes.
Nanobiotechnology finds applications not only in nanobots but also in biometrics, which involves AIoT for collecting, managing, and analyzing data for a variety of purposes. Considering the recent advances in nanobiotechnology, nanobots seem to no longer be hypothetical nanoscale self-propelled machines, with some degree of autonomy and reproducibility. As cell-sized robots, they can now carry out tasks and be used in DNA probes and cell-specific delivery vehicles. They can enter the human brain through the blood barrier and shut down the normal perception of physical reality. While nanobiotechnology is often associated with genetics, it also involves biometrics. This technology is seen to hold potential for more effective statistical analyses and more accurate computational calculations related to the intrinsic physiological, behavioral, and biological characteristics of humans. Biometric identifiers include, but are not limited to, facial recognition, voice, hand gesture and geometry, body movements, heart signals, fingerprints, palm veins, iris patterns, mRNA, DNA, and eye movements. These identifiers together with mouse movement, typing rhythm, signature, and profiling are associated with the behavioral patterns of human users, or what is called “behaviometrics” [181].
The infiltration of all kinds of miniature devices into people’s everyday lives by manipulating objects below micrometers and nanometers is claimed to be instrumental in enhancing the computational understanding of human users in terms of analysis, interpretation, inference, prediction, and decision-making. This involves responding “intelligently” to voice, facial, gestured, bodily, biological, neural, cognitive, and emotional indications, as well as to multimodal communication intents and behaviors [4]. However, emerging applications in this regard are increasingly interfering with the ways in which humans think, feel, and thus behave on a daily basis, spanning the mundane, routine, natural, habitual, or normal aspects of everyday life. Various types of miniaturized sensor technologies will allow human users to interact and communicate directly with all sorts of physical and virtual objects, which in turn interact and communicate with each other and with other people’s objects.
4.4. A Conceptual Framework for the Metaverse as a Virtual Model of Platform Urbanism
The conceptual framework illustrated in Figure 3 is derived based on the thematic analysis and further discussed based on the synthesized studies included in this study. It captures in a structured way the core components of the Metaverse as an envisioned virtual model of platform urbanism. As such, the Metaverse builds on platform urbanism and smart urbanism with respect to their enabling and driving AIoT technologies and further integrates these with neurotechnology and nanobiotechnology. This integration is predicated on the assumption that neuro-hybrids, BCIs, nanobiosensors, nanobots, mRNA, micro-sized cameras, and many more will be implanted on, attached to, injected into users’ bodies or brains, and/or embedded in their immersive and mobile devices. These four approaches would depend on several intertwined factors. These include, but are not limited to, the pace of the advancement of AIoT and XR technologies, neurotechnology, nanobiotechnology and their seamless integration; the levels of knowledge and awareness about the psychological, mental, social, and cultural effects of the Metaverse; the social acceptance of neurodevices and biodevices; and potential massive, concerted, coordinated efforts to release new pandemics for mass control and mass social engineering, launch cyberattacks for instilling fear and panic, and/or deploy central bank digital currency systems for mass surveillance and mass manipulation. Concerning COVID-19, for example, it has legitimized the massive deployment of all kinds of creepy and invasive technologies (e.g., mRNA, BioID, nanobots, biosensors, biometric wearables, facial recognition and thermal cameras, smart helmets, drones, etc.) and cemented and normalized a number of unethical practices (e.g., [52,65,182,183,184,185]). Further, it is increasingly impacting the ways in which people experience, perceive, and interact with urban spaces, spatial forms, and workplaces [4], as well as how cities are being redesigned, restructured, and digitalized [186] in response to the so-called pandemic outbreaks. COVID-19 has forced new ways of living digitally in urban society, drastically changing urban landscape in terms of the evolving spatial patterns and the shifting nature of urban life, which seems to be in tandem with the envisioning process of the Metaverse in terms of its goal to datafy, algorithmize, platformize, and ultimately virtualize urban ways of living [4]. Adding to these emerging changes are the devastating social and economic impacts that COVID-19 had on human lives, which are expected to continue to reengineer urban societies toward advancing hidden socio-political agenda for the so-called greater good.
Figure 3.
A conceptual framework for the Metaverse as an envisioned virtual model of platform urbanism and its converging AIoT and XR technologies, neurotechnology, and nanobiotechnology for programmable services and algocratic governance.
Furthermore, there still is a paucity of empirically driven knowledge and a lack of public awareness about the actual motives and ethical realities of promoting and commercializing wearable neurotechnology and nanobiotechnology within and outside medical and healthcare sectors. Regardless, neurodevices and biodevices are being tested to control the brains and behaviors of pupils. According to Vidal [150], there is an increasing number of classrooms that are being equipped with AI cameras to monitor children’s behavior and analyze their facial expressions during lessons, as well as Bluetooth bracelets that record their heart rate and other biometric data, in addition to monitoring their brain activities by having them wear headsets or via brain wave trackers to check their concentration or engagement level. With reference to the Metaverse, BMIs can be “used to detect neural signals using external electrodes or optical sensors that adhere to the skull and other parts of the human body…[to] manipulate thoughts with transcranial electromagnetic pulses” [3]. By using pioneering technologies, such as XR and BCIs, smart cities will provide smarter interactive services to users over the Metaverse platform [151]. Worth noting is that these services are bound to be programmable and those who benefit from them to be governed by code. AI will be churning in the background of the Metaverse, constantly learning from the actions and behaviors of users as part of their social interactions and relationships for generating “superior results” and performing “collaborative tasks”. However, the implementation of the Metaverse ecosystem for city platforms with all administrative and civil services is currently a challenging mission for local and metropolitan governments [3]. In fact, the Metaverse is confined to conjectural or hypothetical boundaries, which is clearly manifested in how it is attempting to reconfigure and reshape the relationship between citizens, urban places, urban experiences, and spatial forms [4]. Regardless, the long-term impacts of emerging XR and AIoT technologies and wearable neurotechnology and nanobiotechnology as to how they will inevitably reshape the different facets of our lives as well as normalize and cement unethical and inhuman practices have generated a lot of criticism in academic and policy circles.
The identified components of the framework are interrelated with respect to the operation of the architecture of algorithmic mediation relating to the Metaverse as an envisioned virtual model of platform urbanism. The continuous advancement and convergence of AIoT and XR technologies, neurotechnology, and nanobiotechnology will allow the Metaverse to devise new methods for reprogramming digital infrastructures that facilitate and shape social interactions, social relationships, and social ordering through the systematic collection, algorithmic processing, and circulation of users’ personal, brain, and biometric data. Social ordering entails the relationships between (digital) citizens and private and public entities as steered and managed through algorithmic governance. This tech-mediated, technocratic, corporate-led governance is part of a new set of digitally enabled socio-technical assemblages of tech giants, governmental agencies, service providers, users, consumers, and other private and public actors and the resulting new kinds of technological, social, economic, and political intermediations and transactions. Algorithmic governance is associated with algocracy, a term that is used to describe a governance system that is “organised and structured on the basis of computer-programmed algorithms…, a system in which algorithms are used to collect, collate, and organize the data upon which decisions are typically made and to assist in how that data is processed and communicated through the relevant governance system” [67] (p. 247). The threat of algocracy lies in algorithm-based systems constraining or curtailing “human participation in, and comprehension of, public decision-making” [67]. It further raises two concerns: (1) hiddenness in terms of how data are collected and used by algocratic systems, which “is done in a covert and hidden manner”; and (2) opacity regarding “the intellectual and rational basis for algocratic systems, which “work in ways that are inaccessible or opaque to human reason and understanding” [67]. This implies that governance by code does not necessarily require adherence to common rules due to its underlying logical ordering or programmed logics.
Algorithmic governance is central to the computer mediation architecture of the Metaverse “upon which the logic of surveillance capitalism depends, and which is constituted by control and commodification mechanisms that seek to monitor, predict, control, and trade the behavior of human users” [187]. It entails in context of the Metaverse (e.g., [39,59]) that the usage of AI, AIoT, and Blockchain will be applied to laws, regulations, behaviors, and many aspects of everyday life (e.g., [81,188,189,190]). This will be made easy by new forms of biometric and brain data, which will also have profound implications for civil liberties, democracy, autonomy, and governmentality. As Bibri [4] concludes, the Metaverse raises significant concerns related to determinism, social exclusion, marginalization, privacy erosion, surveillance, control, democratic backsliding, hive mentality, cyber-utopianism, and dystopianism. The author also argues that there need to be more explicit processes and practices for enhancing public participation and allowing a more democratic public role in its shaping and control due to the problematic nature of the Metaverse in terms of its inherent ethical and social implications.
Significantly, this is a tentative framework that is based on the literature review and not on empirical findings. Obviously, one could change the core components of the Metaverse as it evolves and matures, and thus, more evidence comes to light. However, the basic idea of the conceptual framework revolves around the combination and integration of the essential elements that will enable the imaginative virtually inhabitable cities symbolized by the Metaverse as a set of fictional representations.
4.5. Challenges and Risks
Neurotechnology (artificially interacting with the brain and nervous system), nanotechnology (exploring microscopic and nanoscopic structural properties), and biotechnology (reimagining living organisms as complex technologies) tend to be largely sold as having noble goals to help improve the quality of human life and contribute to human flourishing. Indeed, these benefits are highly debatable and questionable with respect to the actual use of these technologies due to the numerous challenges and risks they pose, whether within or outside the medical and healthcare sectors. In fact, this argument applies to AI and AIoT technologies—when their design and development are controlled, manipulated, and dictated by those who invest in them to direct their advancement and visions toward serving hidden agendas. This pertains to the Metaverse as reflected in the criticism of all social media platforms owned by Meta.
4.5.1. AIoT and XR Technologies
A large body of work has addressed the opposite of the wellbeing and personal development of users that Meta continues to claim to offer even in the Metaverse, raising a plethora of ethical, social, legal, economic, political, and regulatory issues (e.g., [4,39,52,53,54,55,56,57,58,187]) resulting from the use of AI, AIoT, and XR technologies. As with current social media platforms, the Metaverse is mostly likely to fail to engage users in interactions, activities, and relationships that are aligned with their societal values (collective responsibility, justice, community, dignity, respect, fairness, transparency, accountability, individual rights, freedom, etc.). Bibri and Allam [52] address the implications of the Metaverse for the experience of everyday life by examining its ethical issues and risks as a virtual model of data-driven smart urbanism. The authors focus on the ways in which privacy, cybersecurity, dataveillance, geosurveillance, collective and cognitive echo chambers, and mental health will be exacerbated as a result of technological advancements. Similarly, Calvo [73] argues that the resulting processes of AIoT in which data-driven smart cities are immersed are associated with highly corrosive consequences and ethical impacts for urban societies in terms of privacy violation, social exclusion, data misuse, algorithmic bias, obsolescence, responsibility, objectification, and imposition. All these issues are further compounded by the algorithmic governance relating to not only the Metaverse but also smart urbanism and platform urbanism (e.g., [4,5,14,39,59,67,70,75,76,191,192]). And what this mode of governance entails in terms of social inequality, discrimination, mass control, unfairness, technocratic reductionism, governmentality, and democratic decay embedded in algorithms, recommendation systems, and engagement strategies. Most of these unethical practices have been cemented and normalized as a result of the digitalization process pushed and justified by COVID-19 (e.g., [65,183,187,193]), laying out new normative conditions for reality in urban societies. They are set to be amplified by the increasing adoption of neurotechnology and nanobiotechnology and their integration with AIoT and XR Min the context of the Metaverse.
4.5.2. Neurotechnology
Neurotechnology applications raise significant challenges and open issues related to human, ethical, and social values that need to be addressed to mitigate or avert the associated risks and negative implications. While the prospects of neurotechnology for medical applications are very promising and constitute real progress in improving the quality of human life (e.g., [25,130,132,135,194,195]) by overcoming disabilities or compensating for some physical and mental pathologies, commercial applications aimed at the public may simply go in a whole different direction. This can occur by harvesting and exploiting brain data for a wide variety of malicious uses and activities pertaining to predictive analysis, predictive policing, anticipatory governance, and mind control. With that in mind, it is not unlikely that the Metaverse will measure, monitor, and exert control over the activity of users’ brains and nervous systems while being fully immersed in virtual/augmented/mixed alternated realities by influencing their cognitive functions, modulating their mental states, and manipulating their behaviors. This pertains to, for example, hive mentality, collective and cognitive echo-chambers, cyber-utopianism, and addiction, among others. Brain data will be harvested and exploited for commercial and governance uses [93,149,196] in terms of the commodification of user experiences and the supervision of their behaviors. For example, computer neuro-hybrids may enable Meta to search users’ memories similar to computer files or to have their cognitive processes assessed and controlled by their own thoughts. Computer-neural hybrids constitute a method of investigating complex neural systems based on computational models, e.g., a synapse, a sensory or motor system, a population of neurons, or even the whole body [197]. This method entails “replacing the well-modeled part with a computer-simulated computational model, in which all the details are under control, including the interaction with the external world. The model is then allowed to interact with the actual neural system, with all its complexity intact and the possibility of further manipulations of the neural system” [197].
Thus far, BMIs lack the capability to gather data continuously instead of overtime. In several ways, they are still limited to the basic principles with regard to their ability to read and write information in the human brain. According to IEEE-Brain [198], there currently is “very limited continuous sensing, with limited means of modifying stimulation to the nervous system”, and therefore, there is a need for further advances in creating “a smooth-running closed-loop system” that can make it possible to read, write, influence, and modify brain signals in a simultaneous way. Another challenge pertaining to BCIs is the low signal-to-noise ratio (SNR) due to environmental disturbances (e.g., channel noise, motion artifacts, and electrode-contact noise) [151]. de Albuquerque, Athanasiou, and Ribeiro [28] provide an overview of neurotechnology and neuro-engineering challenges, as well as advances.
Generally, the capacity of neurotechnology to manipulate the human brain or nervous system calls for vigilance about imminent dangers concerning mental autonomy and data privacy. This is at the heart of the algorithmic mediation and governance underpinning the Metaverse. This process and practice should continuously be under the eye of neuro-ethics and bio-ethics. The ethical issues and risks of neurotechnology will exacerbate the concerns and controversies already raised by the Metaverse with respect to privacy, cybersecurity, dataveillance, geosurveillance, mind control, and addiction in cyberspace (e.g., [39,52,56]). The latter is associated with psychological issues and mental disorders, such as depression, loneliness, and aggression [199]. A psychological view tends to support the occurrence of user addiction, which explains the extended self of a user, including a person’s mind, body, physical possessions, family, and friends, that encourages the user to explore virtual environments and pursue rewards, perhaps in an endless reward-feedback loop [200].
One of the many grey areas concerning the benefit/risk ratio of neurotechnology is the hope or claim of increasing people’s cognitive performance, which can lead to addictive behavior [150], particularly in youngsters and vulnerable subjects. Worth noting is that weak human subjects become submissive and compliant bodies. The prospect of augmenting cognition abilities in real time by monitoring and controlling the brain activity to maximize performance may well be derailed and repackaged to serve hidden agendas or simply inflict harms to users. Linking thoughts to the outside world by means of BCIs, coupled with their continuous optimization through further scientific and technological advancements, is often represented as having good motives to offer fascinating possibilities of curing disabilities and mental pathologies. Up until now, no rigorous scientific method has demonstrated the validation of the harmlessness and efficiency of BCI devices [201,202], which are more often than not marketed as the answer to mental pathologies and debilitating neurological disorders. Therefore, these devices have received, and continue to face, a backlash from scholars against their laudable goals as to improving performance and other cognitive functions. It follows that it is questionable and uncertain that the intelligent brain implants under development will be directed toward the collective advantages of human users in the realm of the Metaverse. Besides, “while the wearable neurotechnology market targets users/consumers with promises of cognitive benefit and personal wellness”, “scientific evidence is essential to substantiate claims about utility, safety, and efficacy and for informed choice and public trust” [201].
Regarding neuro-ethics and neuro-rights, Ienca and Andorno [27] suggest that the existing human rights framework lags behind in responding to the complex issues related to neurotechnology. In this respect, the authors identify four new rights: Cognitive liberty, mental privacy, psychological continuity, and mental integrity. Concerning the latter, mental autonomy, which is claimed to increase efficiency and freedom, can in fact undermine mental integrity and lead to enslavement [150]. The issues of mental autonomy and brain data protection relate to the capacity of neurotechnology to “manipulate the brains” (e.g., [32,203,204,205]). Kenji et al. [206] present the potential risks of AI and neurotechnology, including intentional misuse, unintended side effects, and loss of control, as well as how these technologies can be managed to minimize undesirable outcomes. van Velthoven et al. [33] identify 169 ethical implications, which should be considered in the early process of technological development, and categorize them into several themes, including benefits for health and well-being, harm and risk, societal effects, and regulation and governance. A major conundrum posed in this regard is to assess whether new rights must be established specifically, as well as the adequacy of the existing laws on the protection of human rights [26,32,35].
4.5.3. Nanobiotechnology: Biometrics and mRNA
Biometrics is a long-standing debate about its inevitable ramifications. Numerous studies have addressed the ethical risks and perils of biometrics in relation to digital government [207], bio-politics [31], biohacking [208], crossing biometric borders [209], and physical privacy and body integrity [210]. In particular, biometrics is considered instrumental to the development of the state authority [207], or what Foucault calls discipline and biopower [209]. The collection of biometric data is a form of bio-political tattooing [211] and seeks to reduce the whole of humanity to bare bodies [212]. For example, central to the biopolitics of COVID-19 is “the close management and control of bodies and their circulation and contact; it is thoroughly spatial in its articulation, regulating public and private spaces, spatial access and behaviour, and producing particular spatialities” [183] (p. 370). With reference to the Metaverse, given the practice of platformization being marked by strong state support as to how digital platforms should be steered and managed by big tech companies during COVID-19 [59], Meta, as well as Google and Apple, has actively repurposed its platforms and data to aid contact tracing via biometric wearables, facial recognition and thermal cameras, smartphones apps, smart helmets, and predictive analytics to generate and store real-time data while invasively harvesting and exploiting personal (behavioral) data for profit-making [183]. Biometrics dehumanizes human subjects by turning them into a collection of biometric parameters [31] and erodes human rights and offends human dignity through different forms of infringements. Concerning the biometrics of intent, Al-Rodhan [213] cautions of the high risks of infringements of civil rights and miscalculations and accusations. Kitchin [183] challenges the contentions related to the rushed rollout of (bio-)surveillance technologies as justified by their vitality to suppress COVID-19 at the expense of sacrificing civil liberties for public health, “questioning the technical and practical efficacy of surveillance technologies, and examining their implications for civil liberties, governmentality, surveillance capitalism, and public health”. Overall, biometrics is marking a new era of bio-political relationships between the state and citizens, with the latter turning into pure biological life deprived of their humanity.
In light of the above, building hurdles to slow the adoption of biometrics strongly justifies a new legal structure given the potential harm to personhood due to biometrics and related mechanisms of commodification that ignore human characteristics [34]. Indeed, similar to brain data, biometric data will be monetized and traded by big tech companies as platform providers, which adds to the danger of human values erosion. Corporations value the biometric characteristics of individuals more than the human values themselves [34]. All the quantified, digitally stored, manipulatable, and shared information on users constitutes a key source of exploitable and investable value [214], which involves all kinds of sorting and profiling in terms of governance and surveillance. There are many grey areas about the use of biometric data when it comes to governing platforms in terms of contestation and cooperative responsibility. One of the key applications of nanobiotechnology is what is called “surveillance under the skin” for silent mass control and mass compliance tracking.
Biometrics is increasingly pervading everyday life and gaining prevalence thanks to recent advances, emerging applications, and extended uses. The Metaverse will—by the very nature of its underlying technologies—invasively harvest a colossal amount of biometric data about individual users’ identities, bodies, profiles, preferences, and so on. The collection, storage, and utilization of these data by big tech companies present the risk of being further exploited by governments and public authorities without the consent of users. Most biometric features disclose physiological and pathological medical conditions. Indeed, there are links between biometric data and diseases, e.g., fingerprint and chromosomal diseases, iris patterns and sex, hand vein patterns and vascular diseases, behavioral biometrics and neurological diseases [210], and electro-physiologic biometrics and emotion detection [215].
Biometric data raises a serious concern because at their very core lies the ethical issues of privacy, security, control, and manipulation. Privacy concerns relate to unintended functional scope, unintended application scope, and covert identification [216]. In addition, nanobiosensors make it possible to cross biological and cognitive borders [52] as with IoT [217]. AIoT-empowered XR, BCIs, and biometrics entail invading and intruding into the private space of people’s bodies and minds, reading their thoughts, manipulating their memories, influencing their behaviors, suppressing their attitudes, editing their genomes (DNA, genes, and chromosomes), taking the decision out of their hands, and hacking their biological systems [52].
In addition, biometric systems “may be bypassed, hacked, or even fail. The more a characteristic is utilized, the less value it will hold for security purposes. Once compromised, a biometric cannot be replaced as would a password or other security device” [34]. In addition, with few regulations on biohacking and the development of products by sub-trained professionals in sub-par laboratories [208], there is a need for more structured legislation and control. Blazeski [208] explores the current capabilities of biohacking, outlines the safety and security concerns posed by biohacking, and looks at the regulatory laws applied to biohacking. As the Metaverse will lead to increasing data exchange between users and virtual machines, it is expected that the data from human biological processes will be utilized for richer VR/AR/MR experiences. The data sourced from biological frontiers, such as DNA, proteins, enzymes, and immune systems, are increasingly being collected as part of biometric databases thanks to nanobiosensors. As the amount of such data continues to increase, the need for innovative approaches to handling the massive data repositories from the biological sphere is warranted. In particular, mining biometric data raises serious concerns and is associated with biowarfare—if adequate protocols and measures are not devised and implemented on a wider scale. The substantial change that biowarfare is currently undergoing derives from parallel developments in society and science, and “biological security threats are moving from the realm of weapons of mass destruction to the domain of information warfare, where small-scale, targeted attacks may still have a massive psychological impact” [218] on the affected people.
More to the data sourced from biological frontiers, nanoparticles and nano-devices pose risks and hazards due to their extreme microscopic dimension, especially as they are easy-to-produce formulations. While nanobiotechnology is nowadays in increasing demand, the “physical and chemically synthesized nanoparticles” are associated with high toxicity [24]. Strachan et al. [219] found that cellular toxicity is dictated more by lipid composition than by the internal particle nanostructure or the uptake mechanisms, providing a crucial guideline for the future engineering and application of LNPs in a range of application domains related to drug-delivery systems. The advancement of these systems has expedited the preclinical development of mRNA therapeutics (e.g., [170,171,172,173,174,177]), providing the basis for mRNA as a new class of vaccines. The use of well-designed LNPs in terms of size and shape reformulates the mRNA vaccine in ways that allow mRNA to enter the cell. For instance, the environment “the mRNA is exposed to in the core of LNP” is associated with rationalizing “adjustments to the LNPs structure to preserve mRNA integrity” [220].
In response to the requirements of mRNA to function in vitro in terms of safety, effectiveness, and stability, LNPs have been introduced as a delivery system for mRNA vaccines against COVID-19, which is supposed to “protect the nucleic acid from degradation and…allow cellular uptake and mRNA release” [178]. However, the recent application of LNPs in mRNA as a platform technology in experimental COVID-19 vaccines has raised controversies, although mRNA has been developed as a new category of therapeutic agent to prevent and treat different life-threatening diseases. The use of mRNA in these vaccines has proven to have immediate lethal consequences and a plethora of medium- and long-term adverse effects associated with many chronic and life-threatening diseases (e.g., [182,184,185]). Ominously, as concluded by Fakruddin, Hossain, and Afroz [23] a decade ago, among the challenges pertaining to nanobiotechnology—which cannot be solved by any scientific discipline—are “to develop applicable methods to detect and determine the toxicity of engineered nano-materials within next..15 years…, to develop reverse systems to evaluate precise impact of engineered nano-materials on health…over the entire life span that speaks to the life cycle issue…, and to develop the tools to properly assess risks to human health”.
5. Discussion and Conclusions
It is expected that neurotechnology and nanobiotechnology will radically change the development and functioning of the Metaverse, and AI and AIoT have shown great potential to enhance immersive analytics, visualization, and experiences. This global platform is pushing the envelope of data infrastructure and computational power, requiring facilities capable of generating and processing thousands of terabytes per day using advanced AI and AIoT models and techniques, particularly users’ personal, biometric, and brain data as part of algorithmically mediated social interactions and human activities. This has profound and far-reaching societal and ethical implications.
This study analyzed and synthesized a large body of scientific literature on the unfolding convergence of AIoT and XR technologies, neurotechnology, and nanobiotechnology in the realm of the Metaverse in order to derive a novel conceptual framework for the Metaverse as an envisioned virtual model of platform urbanism. The thematic analysis identified seven themes: (1) Platformization, (2) platform urbanism, (3) virtual urbanism, (4) XR technologies, (5) AIoT technologies, (6) neurotechnology, and (7) nanobiotechnology. These themes were analyzed using thematic synthesis and narrative synthesis to derive a conceptual framework by means of establishing the theoretical relationships between the Metaverse and the concepts behind its underlying components. There is a clear synergy between these components in that they are inextricably interrelated in terms of building on, shaping, and expanding on one another to enable the development, functioning, and expansion of the Metaverse. Moreover, with its essential synergistic components serving to make up a whole, the framework highlights the relationship between the dimensions of the envisioned virtual model of platform urbanism depicted by the Metaverse as a set of virtually enabled socio-technical assemblages of the global technology sector, the private sector, the public sector, users, and consumers. However, this relationship, as based on a new form of intermediations and transactions, is characterized by peculiar power geometries and information asymmetries—with long-term implications for a reconfiguration of users as urban citizens.
Furthermore, this study examined the key challenges and risks of the converging disruptive technologies in relation to the Metaverse and beyond. Being ethical, social, legal, political, and regulatory in nature, these challenges and risks involve privacy violations, security breaches, mass surveillance, behavioral manipulation, mind control, social exclusion, social inequality, data misuse, unfairness, lack of transparency, lack of accountability, freedom erosion, loss of autonomy, and so on. While neurotechnology and nanobiotechnology have numerous benefits and promising prospects, they raise serious contentions and controversies stemming from their potential use to inflict harm to human users through the black box of the algorithmic mediation underpinning the Metaverse—if left unchecked or directed towards what they are not designed for. This will most likely exacerbate the ethical, societal, and legal issues and risks posed by the Metaverse (see Bibri [4] for a detailed discussion). The thorny issues already raised by the Metaverse are associated with the global architecture of its underlying algorithmic mediation, which is set to be more harmful given the high sensitivity of the kind of data to be harvested and exploited through biometrics, nanobiosensors, and brain-wave recording technologies. According to Zuboff [221], this architecture, which undergirds the social and economic logic of surveillance capitalism invented and pioneered by Google and later Meta, is “constituted by unexpected and often illegible mechanisms of extraction, commodification, and control that effectively exile persons from their own behavior while producing new markets of behavioral prediction and modification”. These unethical practices are yet to worsen as a result of the algorithmic misuse of brain and biometric data for ever-increasing profit, control, power, and reach.
While the National Consultative Ethics Committee (CCNE) passed the bioethics law to supervise neurotechnology in 2021, restraining the use of brain activity recording devices to “medical and scientific research or forensic expertise”, “the question of the use and protection of brain data does not appear explicitly” [150]. Most of the topics of neuro-ethics and neuro-rights are the key points of several reports that have recently been published by the Organization for Economic Co-operation and Development (OECD), European Council, and Unesco [150]. While Chile is the first country in the world to include a law in the constitution to protect brain data and prohibit their use without informed consent, it is still far from clear whether neurorights will be recognized in France [150] and other European countries. Governmental regulatory bodies and private sector companies should put best-practice measures in place [204,205]. In terms of the commercial uses of neurotechnology, the privacy and security of brain data should be given the highest priority, regulatory policies have to be strengthened to ensure much more transparency as to the use, sharing, distribution, and anonymization of brain data, and consent procedures should also be improved in ways that allow citizens to have control over their data through complete and understandable information. [150] Browne [222] suggests that modern society should incorporate a “biometric consciousness, and accountability by the state and the private sector, where the ownership of and access to one’s own body data and other intellectual property that is generated from one’s body data must be understood as a right”.
Neurotechnology and nanobiotechnology stand to change the understanding of ourselves and how our mind harnesses the power of the myriad cognitive and biological processes of humans. Therefore, they have the potential to alleviate human suffering, enhance human functioning, and elevate human experiences in many ways. Accordingly, if the development of the Metaverse progresses based on the responsible and ethical use and integration of AIoT and XR technologies, neurotechnology, and nanobiotechnology, the physical, virtual, cognitive, and biological worlds may merge together, providing a new landscape of fascinating possibilities and immense opportunities to better understand human worlds and social relations and behaviors. This is, however, far too optimistic and most likely to be not the case. Even so, it is far from clear how it can be achieved given the economic and political motives of Meta and other tech giants. Many studies (e.g., [83,84,221,223,224,225,226]) have addressed how tech giants deliberately exploit, commodify, and trade personal experiences and sensitive data. Pursuing ethical and humanistic principles by tech giants when developing their products and services seems to be not even an option to explore. With that in mind, failing to adopt the necessary regulatory and ethical frameworks to steer and govern the Metaverse will lead to the further harvesting and overexploitation of biometric, biological, and brain data due to the profiteering and political agendas set by tech giants.
The pursuit of nanobiotechnology should be justified by achieving a deeper understanding of the human body for the benefit of human society. Many technologies, techniques, platforms, and materials (e.g., nanobots, nano-chips, nanodots, carbon nanotubes, nanofibers, graphene oxide, LNPs, magnetic nanoparticles, mRNA) have been advancing over the last three decades to—as oversold—serve humanity in terms of improving wellbeing and the quality of life. However, noble scientific discoveries and their technological applications have been exploited to achieve other hidden agendas than what they are claimed or promoted to be intended for. Generally, while the laudable goal of expanding biotechnology research and marrying it up with nanotechnology research is finding cures for cancer, heart disease, immune diseases, brain diseases, and others, breakthroughs and innovations in nanobiotechnology could be directed toward unethical practices. One of the controversial modern forms of the application of nanobiotechnology is the interference with human biological processes—transformations in human nature or the re-engineering of human bodies. This involves editing or altering genomes in living organisms by exploring the properties of nanoparticles to reverse the laws and principles of biology, chemistry, and physics. This form of manipulating human life is increasingly made possible by combining what quantum computing has to offer with recent advances in nanotechnology and molecular biology. The molecular self-assembly (e.g., [227]) of nanoscale structures, which is key to the functioning of cells in living organisms, including the complex network of cells connecting all parts of the body to the brain as the center of the nervous system, is exhibited in the formation of DNA in terms of its double helical shape. R&D activities seem to be primarily concentrated on the design, modeling, simulation, and fabrication of molecular–scale devices for a variety of purposes with lethal consequences. In fact, most scientists and scholars carry out their research with the intention to benefit society, but then the results end up being misused or misapplied to advance wicked plans—as the case with mRNA, smartphones, 5G/6G, and social media platforms, but to name a few. All these technologies are currently being utilized for unethical human experimentation, surveillance, mind control, psychological manipulation, and social engineering.
The world is at a threshold of a new era where machines are seen as intimate extensions of the human brain and body. This fusion is claimed to allow humans to experience augmented cognitive and physical capabilities thanks to non-human machinic intelligence. This hypothetical idea underpins the philosophical, scientific, and political movement of Transhumanism, which has been criticized extensively from a variety of perspectives (e.g., [228,229,230,231,232,233,234,235,236,237,238,239,240]). Laden with cherry-picking arguments to advance hidden agendas—cloaked in sounding noble motives for humankind, e.g., augmenting human capabilities and improving wellbeing and the human condition, Transhumanism suggests a radical transformation of humans, seeking to redefine human brains and bodies and their limits. This is part of what is called the post-human turn as driven by the rapid advancements of nanotechnology, neurotechnology, nanobiotechnology, genetic and synthetic engineering, cryonics, AI, and the Metaverse.
In a recent work on Transhumanism that is relevant to the Metaverse, Belk [241] derives insights based on moral lessons from various speculative fiction narratives and considers the deeper dilemmas raised by such narratives and how they relate to different transhuman trajectories toward achieving immortality, which is, albeit not being uniformly utopian nor dystopian, “apocalyptic and envision a cataclysmic bridge between humans and machines”. Indeed, humans and machines will not easily co-exist and co-evolve. Especially, AI as an enabler and driver of hybrid intelligence, a way for humans and computers to supposedly interact and augment each other by combining their strengths and capabilities, is increasingly replacing human intellect instead of expanding it by making autonomous decisions and predictions without explaining their biases and impacts to humans, respectively. Furthermore, however, the promises made in the Metaverse “could become an apocalyptic trip of an automatic repression to normality…Dystopian narratives portray futuristic imaginary societies in cataclysmic collapse… Extreme events and impermanent realities are characteristic of dystopian societies where nothing is as stable and secure as one might think” [4] (p. 859).
In view of the above, the Metaverse is one of the speculative fiction narratives that relate to transhuman trajectories, which are largely dystopian and apocalyptic in nature. At the core of Transhumanism is human 2.0, an era where the human brain and body will be merged with machines, to reiterate. This means new minds, new bodies, and new identities due to their merger with AI to change the notion of human lives and capabilities. Rather than advocating the core values of human society and the meaningfulness of equating technological progress with social progress, Transhumanism “hinges its utopian vision on the rearrangement of molecular, even atomic, units as per nanotechnology, or the ‘informatization’ of the universe. In this sense, it fits the neoliberal paradigm where state and society are pushed aside in favor of individual responsibility for health and advancement” [236]. The informatic approach has been subject to philosophical debate and objections. The informatic cosmology of mind fetishises algorithmic intelligence and thereby narrows the possibilities of human mind [242]. By positing the reducibility of the substrates (i.e., downloaded and uploaded) to which any mind may be transferrable to information, the informatic approach undermines its own materialist assumptions by mistakenly reinscribing the dualism of mind and matter [236]. The computational strand of neurotechnology entails a mechanistic understanding of the human mind as based on the notion of how it arises from the interaction and assemblage of synapses and neurons. Transhumanism is premised on the idea that it becomes possible to simulate the rules and processes that govern the human mind on a computer system if these rules and processes are sufficiently discerned, understood, connected, datafied, and algorithmized. This is computational reductionism: how the human mind works as a whole can be reduced to pieces that compose it and algorithmic rules and procedures to make these pieces interact. act, and react. Transhumanism as a worldview suggests that "the human mind is reducible not only to its biochemical substrate but also to something more fundamental called information that characterises all existence in the universe” [236]. Furthermore, the computational algorithmic approach to everyday life practices—influenced by cybernetics’ radically interdisciplinary connection between technical, biological, nervous, and social systems and their control [243]—is associated with singularity. In this worldview, according to Kurzweil [244], technology is the means and the index of the rise of intelligence as the telos of the universe that marks an evolution. The idea of singularity represents a hypothetical time in history when humans will be overtaken by AI systems as a result of a radically faster and uncontrollable scientific and technological advancements and the unpredictable changes to their trajectories.
Given their exponentially rising computational power, computing platforms, as one of the recent forms of human intelligence, has consequently “brought the world to the brink of a vast machinic, nonhuman ‘intelligence explosion’ coming upon us so fast that the laws and certainties with which we are familiar will soon no longer apply,” marking the event horizon of singularity [236]. More than a decade ago, Lanier [245] argued that the digital hive entails that even science would no longer seek “theories that scientists can understand, because the digital cloud will understand them better anyway. The antihuman approach to computation is one of the most baseless ideas in human history”. However, focusing on the power of human mind to determine and even control its own future epitomizes a peculiar strain of a techno-scientific utopia of humanism, especially the progress of human mind is inseparable from scientific and technological advancements. Regardless, central to humanism is that humans are conditioned to be locked into the inevitability of their demise and insurmountable contradictions [246]. This tragic strain should not be deliberately avoided by Transhumanists that, to further complicate matters, attempt to leap over many epochs of humanistic development into the future era of the progress of human mind while stretching scientific and technological advancements to an extreme and damaging degree. As Farman [236] argues, Transhumanism has “ripped apart the common Enlightenment-era conjunction of person and human—that is, of an entity whose dignity and rights were premised on a notion of special consciousness that emphasized self-awareness, reason, and the ability to speak and act freely… Is it enough to be able to attribute agency or consciousness to…avatars in order to make them count as persons?”
The Metaverse is a burgeoning area of research and much of it is largely in its infancy, and so the platform is in the incipient stages of its development. Therefore, there is a need for scrutiny early on as to the decisions being taken to develop the products and services of the Metaverse—when the opportunity for informed choices is greatest, especially these products and services do not seem to promote human well-being on a large scale—social good. One implication of this is that the ongoing and future research endeavors should focus on how to overcome the ethical, social, political, legal, and regulatory challenges related to the use and adoption of not only neurotechnology and nanobiotechnology—but also AIoT and XR technologies. The previous section has provided greater insights into these challenges, which remain to be resolved to enable the practical deployment of the Metaverse. Premised on the expected realization of the Metaverse, it would be of high importance to critically investigate or engage with responsible and ethical approaches to the application of neurotechnology and nanobiotechnology in the Metaverse; develop privacy-enhancing mechanisms for brain and biometric data, unconventional cybersecurity measures against breaches and attacks of these data, and effective trust safeguards; and carry out cost–benefit analysis of BCIs and biometric devices to quantify their impacts on key social and ethical indicators. Moreover, it would be pertinent to conduct an in-depth exploration of how and the extent to which autonomy, social exclusion, social inequality, fairness, transparency, and accountability are being practically discarded by the Metaverse. While there is a fast-growing abyss between what we know and what is known about us with respect to the Metaverse, it is important to develop a critical understanding of the Metaverse and also necessary to engage with it regarding how it may shape visions of urban futures and affect urban change. Besides, the Metaverse is empirically under-researched and theoretically under-developed for applied purposes, and thus, addressing those knowledge gaps is of crucial importance to guide the development of the Metaverse for better outcomes. This quest warrants in-depth qualitative analyses and empirical investigations on the ethical, social, legal, political, and regulatory implications of the kind of the virtual model of platform urbanism that is imagined and constructed in the Metaverse vision as an alternative to the socio-technical imaginaries of smart urbanism and platform urbanism. Overall, the ideas presented in this study are intended to provide further useful directions for developing a critical understanding of the value that the Metaverse claims to generate for people in the years to come.
Reaching a better world where the core values of society are upheld is only possible if we are good intentioned to act jointly to support and maintain these values, not when the road to hell is paved with good intentions and sounding noble goals. This is also key to sustaining the quest and drive for better knowledge of humankind and for a sustainable human society. Thus far, Meta only largely promotes the Metaverse as something exciting and heavenly that will dramatically change people’s everyday lives—without revealing much information on how exactly it will work. Furthermore, the fact that tech giants are invested in the success of the Metaverse reveals that it is not going to quietly disappear as an idea or speculative fiction. Therefore, it is highly important to unravel or disentangle the threads of the Metaverse by resolving the intricacy, complexity, and obscurity of this black box that is still largely hard to grasp by its advocates in terms of its long-term ramifications—if not reoriented meaningfully or toward the social good—services that promote human well-being and the quality of life on a large scale.
Funding
This research received no external funding.
Institutional Review Board Statement
Not applicable.
Informed Consent Statement
Not applicable.
Data Availability Statement
Not applicable.
Acknowledgments
This project has received funding from the European Union’s Horizon 2020 research and innovation programme under the Marie Sklodowska-Curie grant agreement No. 101034260.
Conflicts of Interest
The author declares no conflict of interest.
References
- Bibri, S.; Krogstie, J.; Kaboli, A.; Alahi, A. AI and AIoT applications for emerging smarter eco-cities: A unified evidence synthesis approach to a State-of-the-Art Review. Environ. Sci. Eco-Technol. 2023, in press. [Google Scholar]
- Baker, S.; Xiang, W. Artificial Intelligence of Things for Smarter Healthcare: A Survey of Advancements, Challenges, and Opportunities. IEEE Commun. Surv. Tutor. 2023. early access. [Google Scholar] [CrossRef]
- Huynh-The, T.; Pham, Q.V.; Pham, X.Q.; Nguyen, T.T.; Han, Z.; Kim, D.-S. Artificial intelligence for the metaverse: A survey. Eng. Appl. Artif. Intell. 2023, 117, 105581. [Google Scholar] [CrossRef]
- Bibri, S.E. The Social Shaping of the Metaverse as an Alternative to the Imaginaries of Data-Driven Smart Cities: A Study in Science, Technology, and Society. Smart Cities 2022, 5, 832–874. [Google Scholar] [CrossRef]
- Caprotti, F.; Chang, I.-C.C.; Joss, S. Beyond the smart city: A typology of platform urbanism. Urban Transform. 2022, 4, 1–21. [Google Scholar] [CrossRef]
- Han, H.; Hawken, S. Introduction: Innovation and identity in next-generation smart cities. City Cult. Soc. 2018, 12, 1–4. [Google Scholar] [CrossRef]
- Kitchin, R.; Thrift, N. International Encyclopedia of Human Geography; Elsevier: Oxford, UK, 2009; pp. 106–111. [Google Scholar]
- Bibri, S.E.; Alexandre, A.; Sharifi, A.; Krogstie, J. Environmentally sustainable smart cities and their converging AI, IoT, and big data technologies and solutions: An integrated approach to an extensive literature review. Energy Inf. 2023, 6, 9. [Google Scholar] [CrossRef]
- Yigitcanlar, T.; Desouza, K.C.; Butler, L.; Roozkhosh, F. Contributions and Risks of Artificial Intelligence (AI) in Building Smarter Cities: Insights from a Systematic Review of the Literature. Energies 2020, 13, 1473. [Google Scholar] [CrossRef]
- Winter, M.; Tomko, S. Beyond digital twins—A commentary. Environ. Plan. B Urban Anal. City Sci. 2019, 46, 395–399. [Google Scholar]
- Dalton, C.M. Rhizomatic data assemblages: Mapping new possibilities for urban housing data. Urban Geogr. 2019, 41, 1090–1108. [Google Scholar] [CrossRef]
- Kitchin, R.; Lauriault, T. Toward Critical Data Studies: Charting and Unpacking Data Assemblages and Their Work. In Thinking Big Data in Geography: New Regimes, New Research; Thatcher, J., Shears, A., Eckert, J., Eds.; University of Ne-braska Press: Lincoln, NB, USA, 2018; pp. 3–30. [Google Scholar]
- Barns, S. Platform Urbanism: Negotiating Platform Ecosystems in Connected Cities; Palgrave Macmillan: Singapore, 2020. [Google Scholar]
- Langley, P.; Leyshon, A. Platform capitalism: The intermediation and capitalization of digital economic circulation. Financ. Soc. 2017, 3, 11–31. [Google Scholar] [CrossRef]
- Dellermann, D.; Ebel, P.; Söllner, M.; Leimeister, J.M. Hybrid Intelligence. Bus. Inf. Syst. Eng. 2019, 61, 637–643. [Google Scholar] [CrossRef]
- Bickenbach, J. Human Functioning: Developments and Grand Challenges. Front. Rehabil. Sci. 2021, 1, 617782. [Google Scholar] [CrossRef] [PubMed]
- World Economic Forum. Tracking How Our Bodies Work Could Change Our Lives. 2020. Available online: https://www.weforum.org/agenda/2020/06/internet-of-bodies-covid19-recovery-governance-health-data/ (accessed on 10 April 2023).
- Bostrom, N. Superintelligence. Traduction: Françoise Parot; Dunod: Paris, France, 2017. [Google Scholar]
- Bina, O.; Inch, A.; Pereira, L. Beyond techno-utopia and its discontents: On the role of utopianism and speculative fiction in shaping alternatives to the smart city imaginary. Futures 2019, 115, 102475. [Google Scholar] [CrossRef]
- Sherson, J. An Introduction to Hybrid Intelligence. Available online: https://exfluency.com/an-introduction-to-hybrid-intelligence/ (accessed on 20 November 2022).
- Allam, Z. Biotechnology to Render Future Cities as Living and Intelligent Organisms. In Biotechnology and Future Cities: Toward Sustainability, Resilience and Living Urban Organisms; Allam, Z., Ed.; Springer: Cham, Switzerland, 2020; pp. 1–15. [Google Scholar]
- Farah, M.J. An Ethics Toolbox for Neurotechnology. Neuron 2015, 86, 34–37. [Google Scholar] [CrossRef]
- Fakruddin, M.; Hossain, Z.; Afroz, H. Prospects and applications of nanobiotechnology: A medical perspective. J. Nanobiotechnol. 2012, 10, 31. [Google Scholar] [CrossRef]
- Dhiman, S.; Gaba, S.; Varma, A.; Goel, A. Bio-nanosensors: Synthesis and Their Substantial Role in Agriculture. In Plant-Microbes-Engineered Nano-particles (PM-ENPs) Nexus in Agro-Ecosystems; Springer: Cham, Switzerland, 2021; pp. 165–172. [Google Scholar] [CrossRef]
- Garden, H.; Bowman, D.M.; Haesler, S.; Winickoff, D.E. Neurotechnology and Society: Strengthening Responsible Innovation in Brain Science. Neuron 2016, 92, 642–646. [Google Scholar] [CrossRef]
- Ienca, M. On Neurorights. Front. Hum. Neurosci. 2021, 15, 701258. [Google Scholar] [CrossRef]
- Ienca, M.; Andorno, R. Towards new human rights in the age of neuroscience and neurotechnology. Life Sci. Soc. Policy 2017, 13, 1–27. [Google Scholar] [CrossRef]
- de Albuquerque, V.H.C.; Athanasiou, A.; Ribeiro, S. Neurotechnology: Methods, Advances and Applications; The Institution of Engineering and Technology: London, UK, 2020. [Google Scholar]
- De Ridder, D.; Maciaczyk, J.; Vanneste, S. The future of neuromodulation: Smart neuromodulation. Expert Rev. Med. Devices 2021, 18, 307–317. [Google Scholar] [CrossRef]
- Müller, O.; Rotter, S. Neurotechnology: Current Developments and Ethical Issues. Front. Syst. Neurosci. 2017, 11, 93. [Google Scholar] [CrossRef]
- Pugliese, J. Biometrics: Bodies, Technologies, Biopolitics; Routledge: New York, NY, USA, 2010. [Google Scholar]
- Rainey, S.; Martin, S.; Christen, A.; Mégevand, P.; Fourneret, E. Brain Recording, Mind-Reading, and Neurotechnology: Ethical Issues from Consumer Devices to Brain-Based Speech Decoding. Sci. Eng. Ethics 2020, 26, 2295–2311. [Google Scholar] [CrossRef]
- Van Velthoven EA, M.; Van Stuijvenberg, O.C.; Haselager DR, E.; Broekman, M.; Chen, X.; Roelfsema, P.; Bredenoord, A.L.; Jongsma, K.R. Ethical implications of visual neuroprostheses-a systematic review. J. Neural Eng. 2022, 19, 026055. [Google Scholar] [CrossRef]
- Walker, E.M. Biometric Boom: How the private sector Commodifies Human characteristics. Intellec-Tual Prop. Media Entertain. Law J. 2015, 25, 831. [Google Scholar]
- Yuste, R.; Genser, J.; Herrmann, S. It’s time for neuro-rights. Horizons 2021, 18, 154–165. [Google Scholar]
- Allam, Z.; Sharifi, A.; Bibri, S.E.; Jones, D.S.; Krogstie, J. The Metaverse as a Virtual Form of Smart Cities: Opportunities and Challenges for Environmental, Economic, and Social Sustainability in Urban Futures. Smart Cities 2022, 5, 771–801. [Google Scholar] [CrossRef]
- Dhelim, S.; Kechadi, T.; Chen, L.; Aung, N.; Ning, H.; Atzori, L. Edge-enabled Metaverse: The Convergence of Metaverse and Mobile Edge Computing. arXiv 2022, arXiv:2205.02764. [Google Scholar]
- Dwivedi, Y.K.; Hughes, L.; Baabdullah, A.M.; Ribeiro-Navarrete, S.; Giannakis, M.; Al-Debei, M.M.; Dennehy, D.; Metri, B.; Buhalis, D.; Cheung, C.M.; et al. Metaverse beyond the hype: Multidisciplinary perspectives on emerging challenges, opportunities, and agenda for research, practice and policy. Int. J. Inf. Manag. 2022, 66, 102542. [Google Scholar] [CrossRef]
- Lee, L.H.; Braud, T.; Zhou, P.; Wang, L.; Xu, D.; Lin, Z.; Kumar, A.; Bermejo, C.; Hui, P. All One Needs to Know about Metaverse: A Complete Survey on Technological Singularity, Virtual Ecosystem, and Research Agenda. arXiv 2021, arXiv:2110.05352. [Google Scholar]
- Ens, B.; Bach, B.; Cordeil, M.; Engelke, U.; Serrano, M.; Willett, W.; Prouzeau, A.; Anthes, C.; Büschel, W.; Dunne, C.; et al. Grand challenges in immersive analytics. In Proceedings of the 2021 CHI Conference on Human Factors in Computing Systems, Yokohama, Japan, 8–13 May 2021; pp. 1–17. [Google Scholar]
- Kovacev, N. Metaverse and Medicine. In Proceedings of the 2022 IEEE Zooming Innovation in Consumer Technologies Conference (ZINC), Novi Sad, Serbia, 25–26 May 2022; p. 1. [Google Scholar] [CrossRef]
- Mystakidis, S. Metaverse. Encyclopedia 2022, 2, 486–497. [Google Scholar] [CrossRef]
- Ning, H.; Wang, H.; Lin, Y.; Wang, W.; Dhelim, S.; Farha, F.; Ding, J.; Daneshmand, M. A Survey on Metaverse: The State-of-the- art, Technologies, Applications, and Challenges. arXiv 2021, arXiv:2111.09673. [Google Scholar]
- Weinberger, M.; Gross, D. A Metaverse Maturity Model. Glob. J. Comput. Sci. Technol. 2023, 22, 39–45. [Google Scholar] [CrossRef]
- Yang, D.; Zhou, J.; Chen, R.; Song, Y.; Song, Z.; Zhang, X.; Wang, Q.; Wang, K.; Zhou, C.; Sun, J.; et al. Expert consensus on the metaverse in medicine. Clin. Ehealth 2022, 5, 1–9. [Google Scholar] [CrossRef]
- Strüver, A.; Bauriedl, S. Platformization of Urban Life: Toward a Technocapitalist Transformation of European Cities (Urban Studies); Transcript Verlag: Bielefeld, Germany, 2022; ISBN 978-3-8376-5964-1. [Google Scholar]
- Gelernter, D.H. Mirror Worlds or the Day Software Puts the Universe in a Shoebox: How It Will Happen and What It Will Mean; Oxford University Press: Oxford, UK, 1992. [Google Scholar]
- Benedikt, M. Introduction. In Cyberspace: First Steps; Benedikt, M., Ed.; MIT Press: Cambridge, MA, USA, 1994. [Google Scholar]
- Novak, M. Cyberspace: First Steps. In Liquid Architectures in Cyberspace; Benedikt, M., Ed.; MIT Press: Cambridge, MA, USA, 1994. [Google Scholar]
- Aurigi, A. Smart cities, Metaverses, and the Relevance of Place. IET Smart Cities 2022, 4, 157–159. [Google Scholar] [CrossRef]
- Taylor, S.; Soneji, S. Bioinformatics and the Metaverse: Are We Ready? Front. Bioinform. 2022, 2, 863676. [Google Scholar] [CrossRef]
- Bibri, S.E.; Allam, Z. The Metaverse as a virtual form of data-driven smart cities: The ethics of the hyper-connectivity, datafication, algorithmization, and platformization of urban society. Comput. Urban Sci. 2022, 2, 22. [Google Scholar] [CrossRef]
- Jaipong, P.; Siripipattanakul, S.; Sriboonruang, P.; Sitthipon, T. A Review of Metaverse and Cybersecurity in the Digital Era. Int. J. Comput. Sci. Res. 2023, 7, 1125–1132. [Google Scholar]
- Gurov, O. Metaverses for Human or Human for Metaverses. Artif. Soc. 2022, 17, 019011-1. [Google Scholar] [CrossRef]
- Kasiyanto, S.; Kilinc, M.R. The Legal Conundrums of the Metaverse. J. Cent. Bank. Law Inst. 2022, 1, 299–322. [Google Scholar] [CrossRef]
- Pooyandeh, M.; Han, K.-J.; Sohn, I. Cybersecurity in the AI-Based Metaverse: A Survey. Appl. Sci. 2022, 12, 12993. [Google Scholar] [CrossRef]
- Rosenberg, L. Regulation of the Metaverse: A Roadmap. In Proceedings of the 6th International Conference on Virtual and Augmented Reality Simulations (ICVARS 2022), Brisbane, Australia, 25–27 March 2022. [Google Scholar]
- Rosenberg, L.B. The Growing Need for Metaverse Regulation. In Intelligent Systems and Applications: Proceedings of the 2022 Intelligent Systems Conference (IntelliSys) Volume 3; Lecture Notes in Networks and Systems; Arai, K., Ed.; Springer: Cham, Switzerland, 2023. [Google Scholar]
- Bibri, S.E.; Allam, Z.; Krogstie, J. The Metaverse as a virtual form of data-driven smart urbanism: Platformization and its underlying processes, institutional dimensions, and disruptive impacts. Comput. Urban Sci. 2022, 2, 24. [Google Scholar] [CrossRef]
- Miles, M.B.; Huberman, A.M. Qualitative Data Analysis: An Expanded Source Book, 2nd ed.; Sage: Newbury Park, CA, USA, 1994. [Google Scholar]
- Gough, D.; Oliver, S.; Thomas, J. An Introduction to Systematic Reviews; SAGE Publications: London, UK, 2017. [Google Scholar]
- Lisy, K.; Porritt, K. Narrative Synthesis: Considerations and challenges. Int. J. Evid. Based Health 2016, 14, 201. [Google Scholar] [CrossRef]
- Ecker, Y.A.; Strüver, A. Towards alternative platform futures in post-pandemic cities? A case study on platformization and changing socio-spatial relations in on-demand food delivery. Digit. Geogr. Soc. 2022, 3, 100032. [Google Scholar] [CrossRef]
- Poell, T.; Nieborg, D.; Van Dijck, J. Platformisation. Internet Policy Rev. 2019, 8, 1–13. [Google Scholar] [CrossRef]
- Sadowski, J. Cyberspace and cityscapes: On the emergence of platform urbanism. Urban Geogr. 2020, 41, 448–452. [Google Scholar] [CrossRef]
- Srnicek, N. Platform Capitalism; Polity Press: Cambridge, UK, 2017. [Google Scholar]
- Danaher, J. The Threat of Algocracy: Reality, Resistance and Accommodation. Philos. Technol. 2016, 29, 245–268. [Google Scholar] [CrossRef]
- Cukier, K.-N.; Mayer-Schöenberger, V. Big Data. A Revolution That Will Transform How We Live, Work, and Think; Haughton Miffin Harcourt: New York, NY, USA, 2013. [Google Scholar]
- van Dijck, J. Datafication, dataism and dataveillance: Big Data between scientific paradigm and ideology. Surveill. Soc. 2014, 12, 197–208. [Google Scholar] [CrossRef]
- Kitchin, R. The ethics of smart cities and urban science. Philos. Trans. R. Soc. A Math. Phys. Eng. Sci. 2016, 374, 20160115. [Google Scholar] [CrossRef]
- Marvin, S.; Luque-Ayala, A.; McFarlane, C. (Eds.) Smart Urbanism: Utopian Vision or False Dawn; Routledge: London, UK, 2015. [Google Scholar]
- Caprotti, F.; Liu, D. Platform urbanism and the Chinese smart city: The co-production and territorialisation of Hangzhou City Brain. Geojournal 2020, 87, 1559–1573. [Google Scholar] [CrossRef]
- Calvo, P. The ethics of Smart City (EoSC): Moral implications of hyperconnectivity, algorithmization and the datafication of urban digital society. Ethic-Inf. Technol. 2019, 22, 141–149. [Google Scholar] [CrossRef]
- Krisch, A. From Smart to Platform Urbanism to Platform Municipalism. In Platformization of Urban Life; Transcript Verlag: Bielefeld, Germany, 2022. [Google Scholar] [CrossRef]
- Van Dijck, J.; Poell, T.; De Waal, M. The Platform Society: Public Values in a Connective World; Oxford University Press: New York, NY, USA, 2018. [Google Scholar]
- Barns, S. Negotiating the platform pivot: From participatory digital ecosystems to infrastructures of everyday life. Geogr. Compass 2019, 13, e12464. [Google Scholar] [CrossRef]
- Graham, M. Regulate, replicate, and resist—The conjunctural geographies of platform urbanism. Urban Geogr. 2020, 41, 453–457. [Google Scholar] [CrossRef]
- Hodson, M.J.; Kasmire, A.; McMeekin, J.; Stehlin, K. Ward Urban Platforms and the Future City: Transformations in Infrastructure, Governance, Knowledge and Everyday Life, 1st ed.; Routledge: London, UK, 2021. [Google Scholar]
- Caprotti, F.; Liu, D. Emerging platform urbanism in China: Reconfigurations of data, citizenship and materialities. Technol. Forecast. Soc. Chang. 2019, 151, 119690. [Google Scholar] [CrossRef]
- Rose, G.; Raghuram, P.; Watson, S.; Wigley, E. Platform urbanism, smartphone applications and valuing data in a smart city. Trans. Inst. Br. Geogr. 2020, 46, 59–72. [Google Scholar] [CrossRef]
- König, P.D. Dissecting the Algorithmic Leviathan: On the Socio-Political Anatomy of Algorithmic Governance. Philos. Technol. 2019, 33, 467–485. [Google Scholar] [CrossRef]
- Noble, S.U. Algorithms of Oppression: How Search Engines Reinforce Racism; New York University Press: New York, NY, USA, 2018. [Google Scholar]
- Srivastava, S. Algorithmic Governance and the International Politics of Big Tech. In Perspectives on Politics; Cambridge University Press: Cambridge, UK, 2021; pp. 1–12. [Google Scholar] [CrossRef]
- Zuboff, S. The Age of Surveillance Capitalism: The Fight for a Human Future at the New Frontier of Power; Profile Books: London, UK, 2019. [Google Scholar]
- Piracha, A.; Sharples, R.; Forrest, J.; Dunn, K. Racism in the sharing economy: Regulatory challenges in a neo-liberal cyber world. Geoforum 2018, 98, 144–152. [Google Scholar] [CrossRef]
- Bibri, S. Data-Driven Smart Sustainable Cities: A Conceptual Framework for Urban Intelligence Functions and Related Processes, Systems, and Sciences. In Advances in the Leading Paradigms of Urbanism and their Amalgamation. Advances in Science, Technology & Innovation; Springer: Cham, Switzerland, 2020. [Google Scholar]
- Fields, D.; Bissell, D.; Macrorie, R. Platform methods: Studying platform urbanism outside the black box. Urban Geogr. 2020, 41, 462–468. [Google Scholar] [CrossRef]
- Lee, A.; MacKenzie, A.; Smith, G.; Box, P. Mapping Platform Urbanism: Charting the Nuance of the Platform Pivot. Urban Plan. 2020, 5, 116–128. [Google Scholar] [CrossRef]
- Leszczynski, A. Glitchy vignettes of platform urbanism. Environ. Plan. D Soc. Space 2019, 38, 189–208. [Google Scholar] [CrossRef]
- Richardson, L. Platforms, Markets, and Contingent Calculation: The Flexible Arrangement of the Delivered Meal. Antipode 2019, 52, 619–636. [Google Scholar] [CrossRef]
- Bibri, S.E. Data-Driven Smart Sustainable Cities of the Future: New Conceptions of and Approaches to the Spatial Scaling of Urban Form. Future Cities Env. 2021, 7, 4. [Google Scholar] [CrossRef]
- Nieborg, D.B.; Helmond, A. The political economy of Facebook’s platformization in the mobile ecosystem: Facebook Messenger as a platform instance. Media Cult. Soc. 2018, 41, 196–218. [Google Scholar] [CrossRef]
- Ienca, M.; Haselager, P.; Emanuel, E.J. Brain leaks and consumer neurotechnology. Nat. Biotechnol. 2018, 36, 805–810. [Google Scholar] [CrossRef]
- Sirc, G. Virtual urbanism. Comput. Compos. 2001, 18, 11–19. [Google Scholar] [CrossRef]
- Zhurkin, M.Y.; Karnaukhov, I.A. Virtual Urban Realm, IOP Conference Series: Materials Science and Engineering. Mater. Sci. Eng. 2018, 463, 042067. [Google Scholar]
- Schieck, A.F.G.; Moutinho, A.M.; Kostopoulou, E.; Freeman, R.; Senevirathne, S.; Grover, C. AUR: Augmented Urban Reality. In Proceedings of the 4th International Symposium on Pervasive Displays, Saarbrücken, Germany, 10–12 June 2015; Association for Computing Machinery: New York, NY, USA, 2015; pp. 275–276. [Google Scholar] [CrossRef]
- Wilkins, G.; Stiff, A. Hem Realities: Augmenting Urbanism Through Tacit and Immersive Feedback. Arch. Cult. 2019, 7, 505–521. [Google Scholar] [CrossRef]
- Yamu, C.; Poplin, A.; Devisch, O.; De Roo, D. The Virtual and the Real in Planning and Urban Design Perspectives, Practices and Applications; Routledge: London, UK, 2019. [Google Scholar]
- Aurigi, A. Augmented Urban Spaces: Articulating the Physical and Electronic City; Routledge: London, UK, 2016. [Google Scholar] [CrossRef]
- Hemmati, M. The Metaverse: An Urban Revolution Effect of the Metaverse on the Perceptions of Urban Audience Tourism of Culture. Tour. Cult. 2022, 2, 53–60. [Google Scholar]
- Bosworth, A.; Clegg, N. Building the Metaverse Responsibly. 2021. Available online: https://about.fb.com/news/2021/09/building-the-metaverse-responsibly/ (accessed on 20 April 2022).
- Abbott, C. Imagining Urban Futures: Cities in Science Fiction and What We Might Learn from Them; Wesleyan University Press: Middletown, CT, USA, 2016. [Google Scholar]
- Bassett, C.; Steinmueller, E.; Voss, G. Better made up: The mutual influence of science fiction and innovation; NESTA: London, UK, 2013. [Google Scholar]
- Dunn, N.; Cureton, P.; Pollastri, S. A Visual History of the Future; Future of Cities: Working Paper Foresight, Government Office for Science: London, UK, 2014. [Google Scholar]
- Graham, S. Vertical noir: Histories of the future in urban science fiction. City 2016, 20, 389–406. [Google Scholar] [CrossRef]
- Miles, I. Stranger than fiction: How important is science fiction for futures studies? Futures 1993, 25, 315–321. [Google Scholar] [CrossRef]
- Popper, R. Mapping Foresight: Revealing How Europe and Other World Regions Navigate into the Future; Publications Office of the European Union: Luxembourg, 2009; p. 126. [Google Scholar]
- Lawler, D.L. Certain Assistances: The Utilities of Speculative Fictions in Shaping the Future. Mosaic: A. J. Interdiscip. Study Lit. 1980, 13, 1–13. [Google Scholar] [CrossRef]
- Miles, I. Fiction and forecasting. Futures 1990, 22, 83–91. [Google Scholar] [CrossRef]
- Sum, N.L. Toward a cultural political economy: Discourses, material power and (counter-) hegemony; DEMOLOGOS: Newcastle, UK, 2006. [Google Scholar]
- Bibri, S.E. Conceptual, Theoretical, Disciplinary, and Discursive Foundations: A Multidimensional Framework. In Smart Sustainable Cities of the Future. The Urban Book Series; Springer: Cham, Switzerland, 2018. [Google Scholar]
- Slater, M.; Sanchez-Vives, M.V. Enhancing Our Lives with Immersive Virtual Reality. Front. Robot. AI 2016, 3, 74. [Google Scholar] [CrossRef]
- Kelly, J.W.; Cherep, L.A.; Lim, A.F.; Doty, T.; Gilbert, S.B. Who are virtual reality headset owners? a survey and comparison of headset owners and non-owners. In Proceedings of 2021 IEEE Virtual Reality and 3D User Interfaces (VR), Lisboa, Portugal, 27 March–1 April 2021; pp. 687–694. [Google Scholar]
- Bonifacic, I. ‘Project Cambria’ Is a High-End VR Headset Designed for Facebook’s Metaverse. Available online: https://techcrunch.com/2021/10/28/project-cambria-is-a-high-end-vr-headset-designed-for-facebooks-metaverse/ (accessed on 3 December 2021).
- Ibáñez, M.B.; Delgado-Kloos, C. Augmented reality for STEM learning: A systematic review. Comput. Educ. 2018, 123, 109–123. [Google Scholar] [CrossRef]
- Lee, L.H.; Hui, P. Interaction methods for smart glasses: A survey. IEEE Access 2018, 6, 28712–28732. [Google Scholar] [CrossRef]
- Lopes, P.; You, S.; Ion, A.; Baudisch, P. Adding Force Feedback to Mixed Reality Experiences and Games Using Electri- cal Muscle Stimulation. In Proceedings of the 2018 Chi Conference on Human Factors in Computing Systems, Montreal, QC, Canada, 21–26 April 2018; Association for Computing Machinery: New York, NY, USA, 2018; pp. 1–13. [Google Scholar]
- Speicher, M.; Hall, B.D.; Nebeling, M. What is Mixed Reality? In Proceedings of the 2019 CHI Conference on Human Factors in Computing Systems, Glasgow, UK, 4–9 May 2019; ACM: New York, NY, USA, 2019; pp. 1–15. [Google Scholar]
- Ohta, M.; Nagano, S.; Niwa, H.; Yamashita, K. Mixed-reality store on the other side of a tablet [poster]. In Proceedings of the 2015 IEEE International Symposium on Mixed and Augmented Reality, ISMAR ’15, Fukuoka, Japan, 29 September–3 October 2015; pp. 192–193. [Google Scholar]
- Milgram, P.; Takemura, H.; Utsumi, A.; Kishino, F. Augmented reality: A class of displays on the reality-virtuality contin-uum. In Telemanipulator and Telepresence Technologies, Proceedings of the Photonics for Industrial Applications, Boston, MA, USA, 31 October–4 November 1994; Das, H., Ed.; SPIE: Bellingham, WA, USA, 1995; Volume 2351, pp. 282–292. [Google Scholar]
- Skarbez RSmith, M.; Whitton, M.C. Revisiting milgram and kishino’s reality-virtuality continuum. Front. Virtual Real. 2021, 2, 27. [Google Scholar] [CrossRef]
- Pakanen, M.; Alavesa, P.; van Berkel, N.; Koskela, T.; Ojala, T. Nice to see you virtually: Thoughtful design and evaluation of virtual avatar of the other user in AR and VR based telexistence systems. Entertain. Comput. 2021, 40, 100457. [Google Scholar] [CrossRef]
- Weil, C.G.; Bibri, S.E.; Longchamp, R.; Golay, F.; Alahi, A. Urban Digital Twin: Challenges and Perspectives for Sustainable Smart Cities. Sustain. Cities Soc. 2023, in press. [Google Scholar]
- Zhao, Y.; Jiang, J.; Chen, Y.; Liu, R.; Yang, Y.; Xue, X.; Chen, S. Metaverse: Perspectives from graphics, interactions and visualization. Vis. Inform. 2022, 6, 56–67. [Google Scholar] [CrossRef]
- Seng, K.P.; Ang, L.M.; Ngharamike, E. Artificial intelligence Internet of Things: A new paradigm of distributed sensor networks. Int. J. Distrib. Sens. Netw. 2022, 18, 15501477211062835. [Google Scholar] [CrossRef]
- Zhu, M.; Sun, Z.; Zhang, Z.; Shi, Q.; Chen, T.; Liu, H.; Lee, C. Sensory-glove-based human machine interface for augmented real-ity (AR) applications. In Proceedings of the IEEE 33rd International Conference on Micro Electro Mechanical Systems, MEMS; IEEE: Vancouver, BC, Canada, 2020; pp. 16–19. [Google Scholar]
- Hu, Z.; Bulling, A.; Li, S.; Wang, G. Fixationnet: Forecasting eye fixations in task-oriented virtual environments. IEEE Trans. Vis. Comput. Graph. 2021, 27, 2681–2690. [Google Scholar] [CrossRef]
- Weiser, M. The computer for the 21st century. Sci. Am. 1991, 265, 94–104. [Google Scholar] [CrossRef]
- Ren, F. Influence of cognitive neuroscience on contemporary philosophy of science. Transl. Neurosci. 2019, 10, 37–43. [Google Scholar] [CrossRef]
- Donoghue, J. Neurotechnology. In The Future of the Brain; Marcus, G., Freeman, J., Eds.; Princeton University Press: Princeton, NJ, USA, 2015; pp. 275–303. [Google Scholar]
- Guo, B.; Zhang, M.; Hao, W.; Wang, Y.; Zhang, T.; Liu, C. Neuroinflammation mechanisms of neuromodulation therapies for anxiety and depression. Transl. Psychiatry 2023, 13, 5. [Google Scholar] [CrossRef]
- Yin, Z.; Wan, Y.; Fang, H.; Li, L.; Wang, T.; Wang, Z.; Tan, D. Bibliometric analysis on Brain-computer interfaces in a 30-year period. Appl. Intell. 2022. early access. [Google Scholar] [CrossRef]
- Cook, M.J.; O’Brien, T.J.; Berkovic, S.F.; Murphy, M.; Morokoff, A.; Fabinyi, G.; D’Souza, W.; Yerra, R.; Archer, J.; Litewka, L.; et al. Prediction of seizure likelihood with a long-term, implanted seizure advisory system in patients with drug-resistant epilepsy: A first-in-man study. Lancet Neurol. 2013, 12, 563–571. [Google Scholar] [CrossRef]
- Krucoff, M.O.; Rahimpour, S.; Slutzky, M.W.; Edgerton, V.R.; Turner, D.A. Enhancing Nervous System Recovery through Neurobiologics, Neural Interface Training, and Neurorehabilitation. Front. Neurosci. 2016, 10, 584. [Google Scholar] [CrossRef]
- Cinel, C.; Valeriani, D.; Poli, R. Neurotechnologies for human cognitive augmentation: Current state of the art and future prospects. Front. Hum. Neurosci. 2019, 13, 2–24. [Google Scholar] [CrossRef]
- Bernal, S.L.; Celdrán, A.H.; Pérez, G.M.; Barros, M.T.; Balasubramaniam, S. Security in brain-computer interfaces: State-of-the-art, opportunities, and future challenges. ACM Comput. Surv. 2022, 54, 1–35. [Google Scholar] [CrossRef]
- Nicolelis, M.A.L. Brain–machine–brain interfaces as the foundation for the next generation of neuroprostheses. Natl. Sci. Rev. 2021, 9, nwab206. [Google Scholar] [CrossRef]
- Martini, M.L.; Oermann, E.K.; Opie, N.L.; Panov, F.; Oxley, T.; Yaeger, K. Sensor Modalities for Brain-Computer Interface Technology: A Compre-hensive Literature Review. Neurosurgery 2020, 86, E108–E117. [Google Scholar] [CrossRef]
- Goering, S.; Klein, E.; Sullivan, L.S.; Wexler, A.; Arcas, B.A.Y.; Bi, G.; Carmena, J.M.; Fins, J.J.; Friesen, P.; Gallant, J.; et al. Recommendations for Responsible Development and Application of Neurotechnologies. Neuroethics 2021, 14, 365–386. [Google Scholar] [CrossRef] [PubMed]
- Wang, Y.; Jung, T.-P. A Collaborative Brain-Computer Interface for Improving Human Performance. PLoS ONE 2011, 6, e20422. [Google Scholar] [CrossRef] [PubMed]
- Eckstein, M.P.; Das, K.; Pham, B.T.; Peterson, M.F.; Abbey, C.K.; Sy, J.L.; Giesbrecht, B. Neural decoding of collective wisdom with multi-brain computing. Neuroimage 2012, 59, 94–108. [Google Scholar] [CrossRef]
- Zhang, J.; Tao, D. Empowering Things with Intelligence: A Survey of the Progress, Challenges, and Opportunities in Artificial Intelligence of Things. IEEE Internet Things J. 2020, 8, 7789–7817. [Google Scholar] [CrossRef]
- Goodfellow, I.; Bengio, Y.; Courville, A. Deep Learning; MIT Press: Cambridge, MA, USA, 2016. [Google Scholar]
- Sejnowski, T.J. The Deep Learning Revolution; MIT Press: Cambridge, MA, USA, 2018. [Google Scholar]
- Hassabis, D.; Kumaran, D.; Summerfield, C.; Botvinick, M. Neuroscience-Inspired Artificial Intelligence. Neuron 2017, 95, 245–258. [Google Scholar] [CrossRef]
- Kuhner, D.; Fiederer LD, J.; Aldinger, J.; Burget, F.; Völker, M.; Schirrmeister, R.T.; Do, C.; Boedecker, J.; Nebel, B.; Ball, T.; et al. A service assistant combining autonomous robotics, flexible goal formulation, and deep-learning-based brain-computer interfacing. Robot. Auton. Syst. 2019, 116, 98–113. [Google Scholar] [CrossRef]
- Zhang, M.; Hua, Q.; Jia, W.; Chen, R.; Su, H.; Wang, B. Feature extraction and classification algorithm of brain-computer interface based on human brain central nervous system. Neuroquantology 2018, 16, 896–900. [Google Scholar] [CrossRef]
- Xu, M.; Xiao, X.; Wang, Y.; Qi, H.; Jung, T.P.; Ming, D. A brain computer interface based on miniature event-related potentials induced by very small lateral visual stimuli. IEEE Trans. Biomed. Eng. 2018, 65, 1166–1175. [Google Scholar]
- Kellmeyer, P. Big Brain Data: On the Responsible Use of Brain Data from Clinical and Consumer-Directed Neurotechnological Devices. Neuroethics 2018, 14, 83–98. [Google Scholar] [CrossRef]
- Vidal, C. Neurotechnologies under the Eye of Bioethics. Eneuro 2022, 9, 1–3. [Google Scholar] [CrossRef]
- Kohli, V.; Tripathi, U.; Chamola, V.; Rout, B.K.; Kanhere, S.S. A review on Virtual Reality and Augmented Reality use-cases of Brain Computer Interface based applications for smart cities. Microprocess. Microsyst. 2022, 88, 104392. [Google Scholar] [CrossRef]
- Park, S.; Cha, H.-S.; Im, C.-H. Development of an online home appliance control system using augmented reality and an SSVEP-based brain–computer interface. IEEE Access 2019, 7, 163604–163614. [Google Scholar] [CrossRef]
- He, H.; Wu, D. Transfer learning for brain–computer interfaces: A euclidean space data alignment approach. IEEE Trans. Biomed. Eng. 2020, 67, 399–410. [Google Scholar] [CrossRef] [PubMed]
- Majeed, M.I.; Bhatti, H.N.; Nawaz, H.; Kashif, M. Nanobiotechnology: Applications of nanomaterials in biological research. In Integrating Green Chemistry and Sustainable Engineering; Scrivener Publishing LLC: Beverly, MA, USA, 2019; pp. 581–615. [Google Scholar]
- Nussinov, R.; Alemán, C. Nanobiology: From physics and engineering to biology. Phys. Biol. 2016, 3, E01. [Google Scholar] [CrossRef]
- Emerich, D.F.; Thanos, C.G. Nanotechnology and medicine. Expert Opin. Biol. Ther. 2003, 3, 655–663. [Google Scholar] [CrossRef] [PubMed]
- Sahoo, K.S.; Labhasetwar, V. Nanotechnology approaches to drug delivery and imaging. Drug Discov. Today 2003, 8, 1112–1120. [Google Scholar] [CrossRef]
- Oberdörster, E. Manufactured Nanomaterials (Fullerenes, C60) Induce Oxidative Stress in the Brain of Juvenile Largemouth Bass. Environ. Health Perspect. 2004, 112, 1058–1062. [Google Scholar] [CrossRef]
- El Beheiry, M.; Doutreligne, S.; Caporal, C.; Ostertag, C.; Dahan, M.; Masson, J.-B.; El Beheiry, M.; Doutreligne, S.; Caporal, C.; Ostertag, C.; et al. Virtual Reality: Beyond Visualization. J. Mol. Biol. 2019, 431, 1315–1321. [Google Scholar] [CrossRef]
- Calvelo, M.; Piñeiro, A.; Garcia-Fandino, R. An immersive journey to the molecular structure of SARS-CoV-2: Virtual reality in COVID-19. Comput. Struct. Biotechnol. J. 2020, 18, 2621–2628. [Google Scholar] [CrossRef]
- Venkatesan, M.; Mohan, H.; Ryan, J.R.; Schürch, C.M.; Nolan, G.P.; Frakes, D.H.; Coskun, A.F. Virtual and Augmented Reality for Biomedical Applications. Cell Rep. Med. 2021, 2, 100348. [Google Scholar] [CrossRef]
- Kuett, L.; Catena, R.; Özcan, A.; Plüss, A.; Ali, H.R.; Al Sa’d, M.; Alon, S.; Aparicio, S.; Battistoni, G.; Balasubramanian, S.; et al. Three-dimensional imaging mass cytometry for highly multiplexed molecular and cellular mapping of tissues and the tumor microenvironment. Nat. Cancer 2021, 3, 122–133. [Google Scholar] [CrossRef]
- Legetth, O.; Rodhe, J.; Lang, S.; Dhapola, P.; Wallergård, M.; Soneji, S. CellexalVR: A virtual reality platform to visualize and analyze single-cell omics data. iScience 2021, 24, 103251. [Google Scholar] [CrossRef]
- Pirch, S.; Müller, F.; Iofinova, E.; Pazmandi, J.; Hütter, C.V.R.; Chiettini, M.; Sin, C.; Boztug, K.; Podkosova, I.; Kaufmann, H.; et al. The VRNetzer platform enables interactive network analysis in Virtual Reality. Nat. Commun. 2021, 12, 2432. [Google Scholar] [CrossRef]
- Barabadi, H.; Mostafavi, E.; Saravanan, M. Nanotechnology in the Life Sciences; Springer: Cham, Switzerland, 2022; pp. 489–519. [Google Scholar]
- Min-Dianey KA, A.; Zhang, H.C.; Brohi, A.A.; Yu, H.; Xia, X. Optical spectra of composite silver-porous silicon (Ag-pSi) nanostruc-ture based periodical lattice. Superlattices Microstruct. 2018, 115, 168–176. [Google Scholar] [CrossRef]
- Singh, V.; Yadav, S.S.; Chauhan, V.; Shukla, S.; Vishnolia, K.K. Applications of Nanoparticles in Various Fields. In Diagnostic Applications of Health Intelligence and Surveillance Systems; Yadav, D., Bansal, A., Bhatia, M., Hooda, M., Morato, J., Eds.; Her IGI Global: Hershey, PA, USA, 2021; pp. 221–236. [Google Scholar]
- Manj, R.Z.A.; Chen, X.; Rehman, W.U.; Zhu, G.; Luo, W.; Yang, J. Big Potential from Silicon-Based Porous Nanomaterials: In Field of Energy Storage and Sensors. Front. Chem. 2018, 6, 539. [Google Scholar] [CrossRef]
- Mehrotra, P. Biosensors and their applications—A review. J. Oral Biol. Craniofacial Res. 2016, 6, 153–159. [Google Scholar] [CrossRef] [PubMed]
- Guan, S.; Rosenecker, J. Nanotechnologies in delivery of mRNA therapeutics using nonviral vector-based delivery systems. Gene Ther. 2017, 24, 133–143. [Google Scholar] [CrossRef] [PubMed]
- Hajj, K.A.; Whitehead, K.A. Tools for translation: Non-viral materials for therapeutic mRNA delivery. Nat. Rev. Mater. 2017, 2, 1–17. [Google Scholar] [CrossRef]
- Kowalski, P.S.; Rudra, A.; Miao, L.; Anderson, D.G. Delivering the Messenger: Advances in Technologies for Therapeutic mRNA Delivery. Mol. Ther. 2019, 27, 710–728. [Google Scholar] [CrossRef]
- Li, B.; Zhang, X.; Dong, Y. Nanoscale platforms for messenger RNA delivery. Wiley Interdiscip. Rev. Nanomed. Nanobiotechnol. 2019, 11, e1530. [Google Scholar] [CrossRef]
- Meng, C.; Chen, Z.; Li, G.; Welte, T.; Shen, H. Nanoplatforms for mRNA Therapeutics. Adv. Ther. 2020, 4, 2000099. [Google Scholar] [CrossRef]
- Sahin, U.; Karikó, K.; Türeci, Ö. mRNA-based therapeutics—developing a new class of drugs. Nat. Rev. Drug Discov. 2014, 13, 759–780. [Google Scholar] [CrossRef]
- Weng, Y.; Li, C.; Yang, T.; Hu, B.; Zhang, M.; Guo, S.; Xiao, H.; Liang, X.-J.; Huang, Y. The challenge and prospect of mRNA therapeutics landscape. Biotechnol. Adv. 2020, 40, 107534. [Google Scholar] [CrossRef] [PubMed]
- Zhao, W.; Hou, X.; Vick, O.G.; Dong, Y. RNA delivery biomaterials for the treatment of genetic and rare diseases. Biomaterials 2019, 217, 119291. [Google Scholar] [CrossRef]
- Hou, X.; Zaks, T.; Langer, R.; Dong, Y. Lipid nanoparticles for mRNA delivery. Nat. Rev. Mater. 2021, 6, 1078–1094. [Google Scholar] [CrossRef] [PubMed]
- Hassan, M.; Awan, F.M.; Naz, A.; deAndrés-Galiana, E.J.; Alvarez, O.; Cernea, A.; Fernández-Brillet, L.; Fernández-Martínez, J.L.; Kloczkowski, A. Innovations in Genomics and Big Data Analytics for Personalized Medicine and Health Care: A Review. Int. J. Mol. Sci. 2022, 23, 4645. [Google Scholar] [CrossRef]
- Zhao, S.; Zhang, B.; Zhang, Y.; Gordon, W.; Du, S.; Paradis, T.; Vincent, M.; von Schack, D. Bioinformatics for RNA-Seq Data Analysis. Available online: https://www.intechopen.com/chapters/50574 (accessed on 6 May 2023).
- Alzubaidi, A.; Kalita, J. Authentication of smartphone users using behavioral biometrics. IEEE Commun. Surv. Tutor. 2016, 16, 1998–2026. [Google Scholar] [CrossRef]
- Aldén, M.; Olofsson Falla, F.; Yang, D.; Barghouth, M.; Luan, C.; Rasmussen, M.; De Marinis, Y. Intracellular Reverse Transcription of Pfizer BioNTech COVID-19 mRNA Vaccine BNT162b2 In Vitro in Human Liver Cell Line. Curr. Issues Mol. Biol. 2022, 44, 1115–1126. [Google Scholar] [CrossRef]
- Kitchin, R. Civil liberties or public health, or civil liberties and public health? Using surveillance technologies to tackle the spread of COVID-19. Space Polity 2020, 24, 362–381. [Google Scholar] [CrossRef]
- Polykretis, P. Role of the antigen presentation process in the immunization mechanism of the genetic vaccines against COVID-19 and the need for biodistribution evaluations. Scand. J. Immunol. 2022, 96, 13160. [Google Scholar] [CrossRef]
- Seneff, S.; Nigh, G.; Kyriakopoulos, A.M.; McCullough, P.A. Innate immune suppression by SARS-CoV-2 mRNA vaccinations: The role of G-quadruplexes, exosomes, and MicroRNAs. Food Chem. Toxicol. 2022, 164, 113008. [Google Scholar] [CrossRef]
- Allam, Z.; Bibri, S.E.; Chabaud, D.; Moreno, C. The Theoretical, Practical, and Technological Foundations of the 15-Minute City Model: Proximity and Its Environmental, Social and Economic Benefits for Sustainability. Energies 2022, 15, 6042. [Google Scholar] [CrossRef]
- Bibri, S.E.; Allam, Z. The Metaverse as a Virtual Form of Data-Driven Smart Urbanism: On Post-Pandemic Governance through the Prism of the Logic of Surveillance Capitalism. Smart Cities 2022, 5, 715–727. [Google Scholar] [CrossRef]
- Hildebrandt, M. Algorithmic regulation and the rule of law. Philos. Trans. R. Soc. A Math. Phys. Eng. Sci. 2018, 376, 20170355. [Google Scholar] [CrossRef]
- Lumineau, F.; Wang, W.; Schilke, O. Blockchain Governance—A New Way of Organizing Collaborations? Organ. Sci. 2021, 32, 500–521. [Google Scholar] [CrossRef]
- Yeung, K. Algorithmic regulation: A critical interrogation. Regul. Gov. 2017, 12, 505–523. [Google Scholar] [CrossRef]
- Barta, K.; Neff, G. Technologies for Sharing: Lessons from Quantified Self about the political economy of platforms. Inf. Commun. Soc. 2015, 19, 518–531. [Google Scholar] [CrossRef]
- Lee, M.K.; Jain, A.; Cha, H.J.; Ojha, S.; Kusbit, D. Procedural justice in algorithmic fairness: Leveraging transparency and out- come control for fair algorithmic mediation. Proc. ACM Hum. Comput. Interact. 2019, 3, 1–26. [Google Scholar] [CrossRef]
- Sharifi, A.; Allam, Z.; Bibri, S.E.; Khavarian-Garmsir, A.R. Interlinkages between smart cities and Sustainable Development Goals: A Systematic literature review of benefits and trade-offs. Cities 2023, in press. [Google Scholar]
- Moritz, C.T.; Ruther, P.; Goering, S.; Stett, A.; Ball, T.; Burgard, W.; Chudler, E.H.; Rao, R.P.N. New Perspectives on Neuroengineering and Neurotechnologies: NSF-DFG Workshop Report. IEEE Trans. Biomed. Eng. 2016, 63, 1354–1367. [Google Scholar] [CrossRef]
- Ploner, M.; Buyx, A.; Gempt, J.; Gjorgjieva, J.; Müller, R.; Priller, J.; Rückert, D.; Wolfrum, B.; Jacob, S.N. Reengineering neurotechnology: Placing patients first. Nat. Ment. Health 2023, 1, 5–7. [Google Scholar] [CrossRef]
- Koening, G. La Fin de L’individu; L’Observatoire: Paris, France, 2019. [Google Scholar]
- Sanguineti, G.; Califano, J.; Stafford, E.; Fox, J.; Koch, W.; Tufano, R.; Sormani, M.P.; Forastiere, A. Defining the risk of involvement for each neck nodal level in patients with early T-stage node-positive oropharyngeal carcinoma. Int. J. Radiat. Oncol. Biol. Phys. 2009, 74, 1356–1364. [Google Scholar] [CrossRef]
- IEEE-Brain. Neurotechnologies: The Next Technology Frontier. 2022. Available online: https://brain.ieee.org/brain-topics/neurotechnologies-the-next-technology-frontier/ (accessed on 16 April 2022).
- Jeong, E.J.; Kim, D.J.; Lee, D.M. Game addiction from psychosocial health perspective. In Proceedings of the 17th International Conference on Electronic Commerce 2015 (ICEC ’15), New York, NY, USA, 3 August 2015; pp. 1–9. [Google Scholar]
- Belk, R. Extended self and the digital world. Curr. Opin. Psychol. 2016, 10, 50–54. [Google Scholar] [CrossRef]
- McCall, I.C.; Lau, C.; Minielly, N.; Illes, J. Owning Ethical Innovation: Claims about Commercial Wearable Brain Technologies. Neuron 2019, 102, 728–731. [Google Scholar] [CrossRef] [PubMed]
- Wexler, A.; Thibault, R. Mind-Reading or Misleading? Assessing Direct- to-Consumer Electroencephalography (EEG) Devices Marketed for Wellness and Their Ethical and Regulatory Implications. J. Cogn. Enhanc. 2019, 3, 131–137. [Google Scholar] [CrossRef]
- Yuste, R.; Goering, S.; Arcas, B.A.; Bi, G.; Carmena, J.M.; Carter, A.; Fins, J.J.; Friesen, P.; Gallant, J.; Huggins, J.E.; et al. Four ethical priorities for neurotechnologies and AI. Nature 2017, 551, 159–163. [Google Scholar] [CrossRef]
- Minielly, N.; Hrincu, V.; Illes, J. Privacy Challenges to the Democratization of Brain Data. iScience 2020, 23, 101134. [Google Scholar] [CrossRef]
- Pfotenhauer, S.M.; Frahm, N.; Winickoff, D.; Benrimoh, D.; Illes, J.; Marchant, G. Mobilizing the private sector for responsible innovation in neurotechnology. Nat. Biotechnol. 2021, 39, 661–664. [Google Scholar] [CrossRef]
- Doya, K.; Ema, A.; Kitano, H.; Sakagami, M.; Russell, S. Social impact and governance of AI and neurotechnologies. Neural Netw. 2022, 152, 542–554. [Google Scholar] [CrossRef]
- Breckenridge, K. The Biometric State: The Promise and Peril of Digital Government in the New South Africa. J. S. Afr. Stud. 2005, 31, 267–282. [Google Scholar] [CrossRef]
- Blazeski, G. The Need for Government Oversight Over Do-It-Yourself Biohacking, the Wild West of Synthetic Biology. Available online: https://scholarship.shu.edu/student_scholarship/411 (accessed on 15 October 2019).
- Epstein, C. Guilty Bodies, Productive Bodies, Destructive Bodies: Crossing the Biometric Borders. Int. Political Sociol. 2007, 1, 149–164. [Google Scholar] [CrossRef]
- Mordini, E.; Ashton, H. The Transparent Body—Medical Information, Physical Privacy and Respect for Body Integrity. In Second Generation Biometrics: The Ethical and Social Context; Mordini, E., Tzovaras, D., Eds.; Springer: Berlin/Heidelberg, German, 2012. [Google Scholar]
- Agamben, G. No to bio-political tattooing. Commun. Crit. Cult. Stud. 2008, 5, 201–202. [Google Scholar] [CrossRef]
- Agamben, G. Homo Sacer: Sovereign Power and Bare Life; Stanford University Press: Stanford, CA, USA, 1998. [Google Scholar]
- Al-Rodhan, N. Behavioral Profiling and the Biometrics of Intent. Available online: https://web.archive.org/web/20170404045422/http://hir.harvard.edu/behavioral-profiling-politics-intent/ (accessed on 9 October 2022).
- Faulkner-Gurstein, R.; Wyatt, D. Platform NHS: Reconfiguring a Public Service in the Age of Digital Capitalism. Sci. Technol. Hum. Values 2021. [Google Scholar] [CrossRef]
- Mordini, E.; Tzovaras, D. Second Generation Biometrics: The Ethical and Social Context; Springer-Verlag: Berlin/Heidelberg, German, 2012. [Google Scholar]
- Pfleeger, C.P.; Pfleeger, S.L. Security in Computing, 4th ed.; Pearson Education: Boston, MA, USA, 2007; p. 220. ISBN 978-0-13-239077-4. [Google Scholar]
- Bibri, S.E. Ethical Implications of AmI and the IoT: Risks to Privacy, Security, and Trust, and Prospective Technological Safeguards. In The Shaping of Ambient Intelligence and the Internet of Things. Atlantis Ambient and Pervasive Intelligence; Atlantis Press: Paris, France, 2015; Volume 10, pp. 217–238. [Google Scholar] [CrossRef]
- Gisselsson, D. Next-Generation Biowarfare: Small in Scale, Sensational in Nature? Health Secur. 2022, 20, 182–186. [Google Scholar] [CrossRef] [PubMed]
- Strachan, J.; Barnett, C.; Masters, A.F.; Maschmeyer, T. 4-Nitrophenol Reduction: Probing the Putative Mechanism of the Model Reaction. ACS Catal. 2020, 10, 5516–5521. [Google Scholar] [CrossRef]
- Schoenmaker, L.; Witzigmann, D.; Kulkarni, J.A.; Verbeke, R.; Kersten, G.; Jiskoot, W.; Crommelin, D.J. mRNA-lipid nanoparticle COVID-19 vaccines: Structure and sta-bility. Int. J. Pharm. 2021, 601, 120586. [Google Scholar] [CrossRef]
- Zuboff, S. Big other: Surveillance Capitalism and the Prospects of an Information Civilization. J. Inf. Technol. 2015, 30, 75–89. [Google Scholar] [CrossRef]
- Browne, S. Dark Matters: On the Surveillance of Blackness; Duke University Press: Durham, NC, USA, 2015; p. 116. [Google Scholar]
- Atal, M.R. The Janus Faces of Silicon Valley. Rev. Int. Political Econ. 2020, 28, 336–350. [Google Scholar] [CrossRef]
- Crawford, K. Atlas of AI: Power, Politics, and the Planetary Costs of Artificial Intelligence. Perspect. Sci. Christ. Faith J. Am. Sci. Affil. 2022, 74, 61–62. [Google Scholar] [CrossRef]
- de la Mano, M.; Padilla, J. BIG TECH BANKING. J. Compet. Law Econ. 2018, 14, 494–526. [Google Scholar] [CrossRef]
- Galloway, S. The Four: The Hidden DNA of Amazon, Apple, Facebook, and Google; Portfolio/Penguin: New York, NY, USA, 2017. [Google Scholar]
- Foster, L.E.; Lieberman, J.I.; Allen, G. Nanotechnology: Science, Innovation and Opportunity; Prentice Hall PTR: Upper Saddle River, NJ, USA, 2006. [Google Scholar]
- Bialecki, J. Gods, AIs, and Mormon Transhumanism. Platypus: Committee on the Anthropology of Science, Technology and Computing (CASTAC) Blog, 14 February 2019. Available online: http://blog.castac.org/2019/02/gods-ais-mormon-transhumanism/ (accessed on 20 April 2021).
- Bialecki, J. Machines for Making Gods: Mormonism, Transhumanism and Worlds without End; Fordham University Press: New York City, NY, USA, 2022. [Google Scholar]
- Bostrom, N. A history of transhumanist thought. J. Evol. Technol. 2005, 14, 1–25. [Google Scholar]
- Bostrom, N. Why I want to be a posthuman when I grow up. In Medical Enhancement and Posthumanity; Gordijn, B., Chadwick, R., Eds.; Springer: Dordrecht, The Netherlands, 2008; pp. 107–136. [Google Scholar]
- Braidotti, R. The Posthuman; Polity: Cambridge, UK, 2013. [Google Scholar]
- Butler, P. Black Transhuman Liberation Theology: Technology and Spirituality; Bloomsbury Academic: New York, NY, USA, 2020. [Google Scholar]
- Jung, D. Transhumanism and Theological Anthropology: A Theological Examination of Transhumanism. Neue Z. Für Syst. Theol. Und Relig. 2022, 64, 172–194. [Google Scholar] [CrossRef]
- Farman, A. Mind out of place: Transhuman spirituality. J. Am. Acad. Relig. 2019, 87, 57–80. [Google Scholar] [CrossRef]
- Farman, A. Transhumanism, The Cambridge Encyclopaedia of Anthropology. 2022. Available online: https://www.anthroencyclopedia.com/entry/transhumanism (accessed on 29 February 2023).
- Hayles, K. Wrestling with Transhumanism. Metanexus: Transhumanism and Its Critics. Metanexus Institute. Available online: https://www.metanexus.net/h-wrestling-transhumanism/ (accessed on 24 January 2023).
- Levin, S.B. Creating a Higher Breed: Transhumanism and the Prophecy of Anglo-American Eugenics. In Repro-Ductive Ethics II: New Ideas and Innovations; Campo-Engelstein, L., Paul Burcher, P., Eds.; Springer: New York, NY, USA, 2018; pp. 37–58. [Google Scholar]
- Martinelli, E. An Aristotelian Resistance Against Transhumanism. J. Ethics Emerg. Technol. 2022, 32, 1–6. [Google Scholar] [CrossRef]
- Sorgner, S.L. On Transhumanism; Penn State University Press: University Park, PA, USA, 2021. [Google Scholar]
- Belk, R. Transhumanism in speculative fiction. J. Mark. Manag. 2022, 38, 423–442. [Google Scholar] [CrossRef]
- Ziewitz, M. Governing algorithms: Myth, Mess, and Methods. Sci. Technol. Hum. Values 2016, 41, 3–16. [Google Scholar] [CrossRef]
- Wiener, N. Cybernetics: Or Control and Communication in the Animal and the Machine; The MIT Press: Cambridge, MA, USA, 1948. [Google Scholar]
- Kurzweil, R. The Singularity Is Near: When Humans Transcend Biology; Viking: New York, NY, USA, 2005. [Google Scholar]
- Lanier, J. You Are Not A Gadget: A Manifesto; Vintage: NewYork, NY, USA, 2010. [Google Scholar]
- Eagleton, T. Sweet Violence: The Idea of the Tragic; Wiley: New York, NY, USA, 2009. [Google Scholar]
Disclaimer/Publisher’s Note: The statements, opinions and data contained in all publications are solely those of the individual author(s) and contributor(s) and not of MDPI and/or the editor(s). MDPI and/or the editor(s) disclaim responsibility for any injury to people or property resulting from any ideas, methods, instructions or products referred to in the content. |
© 2023 by the author. Licensee MDPI, Basel, Switzerland. This article is an open access article distributed under the terms and conditions of the Creative Commons Attribution (CC BY) license (https://creativecommons.org/licenses/by/4.0/).


