The Negative Binomial INAR(1) Process under Different Thinning Processes: Can We Separate between the Different Models?
Abstract
1. Introduction
2. Materials and Methods
2.1. Some Background
2.2. The Model in McKenzie [1]
2.3. The Model in Ristic et al. [10]
2.4. The Model of Al-Osh and Aly [12]
2.5. A Copula Based Model
2.6. Some Comments
2.7. Final Remarks and More Models
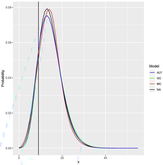
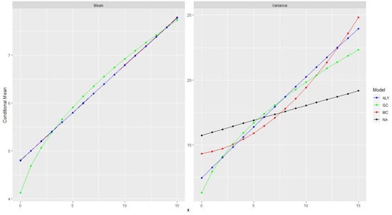
3. Results and Discussion: Some Comparisons
4. Results and Discussion: Simulations
4.1. Discriminating between the Models
4.2. Forecasting
5. Results and Discussion: Real Data Application
6. Conclusions
Author Contributions
Funding
Institutional Review Board Statement
Informed Consent Statement
Data Availability Statement
Conflicts of Interest
References
- McKenzie, E. Autoregressive moving-average processes with negative-binomial and geometric marginal distributions. Adv. Appl. Probab. 1986, 18, 679–705. [Google Scholar] [CrossRef]
- Al-Osh, M.A.; Alzaid, A.A. First-order integer-valued autoregressive (INAR (1)) process. J. Time Ser. Anal. 1987, 8, 261–275. [Google Scholar] [CrossRef]
- Steutel, F.W.; van Harn, K. Discrete analogues of self-decomposability and stability. Ann. Probab. 1979, 7, 893–899. [Google Scholar] [CrossRef]
- Weiß, C.H. An Introduction to Discrete-Valued Time Series; John Wiley & Sons: Hoboken, NJ, USA, 2018. [Google Scholar]
- Ristić, M.M.; Bakouch, H.S.; Nastić, A.S. A new geometric first-order integer-valued autoregressive (NGINAR (1)) process. J. Stat. Plan. Inference 2009, 139, 2218–2226. [Google Scholar] [CrossRef]
- McKenzie, E. Some simple models for discrete variate time series 1. J. Am. Water Resour. Assoc. 1985, 21, 645–650. [Google Scholar] [CrossRef]
- Weiß, C.H. Thinning operations for modeling time series of counts—a survey. AStA Adv. Stat. Anal. 2008, 92, 319–341. [Google Scholar] [CrossRef]
- Scotto, M.G.; Weiss, C.H.; Gouveia, S. Thinning-based models in the analysis of integer-valued time series: A review. Stat. Model. 2015, 15, 590–618. [Google Scholar] [CrossRef]
- Jowaheer, V.; Sutradhar, B.C. Analysing longitudinal count data with overdispersion. Biometrika 2002, 89, 389–399. [Google Scholar] [CrossRef]
- Ristić, M.M.; Nastić, A.S.; Bakouch, H.S. Estimation in an integer-valued autoregressive process with negative binomial marginals (NBINAR (1)). Commun. Stat.-Theory Methods 2012, 41, 606–618. [Google Scholar] [CrossRef]
- Zhu, R.; Joe, H. Negative binomial time series models based on expectation thinning operators. J. Stat. Plan. Inference 2010, 140, 1874–1888. [Google Scholar] [CrossRef]
- Al-Osh, M.A.; Aly, E.E.A. First order autoregressive time series with negative binomial and geometric marginals. Commun. Stat.-Theory Methods 1992, 21, 2483–2492. [Google Scholar] [CrossRef]
- Wolpert, R.L.; Brown, L.D. Markov infinitely-divisible stationary time-reversible integer-valued processes. arXiv 2021, arXiv:2105.14591. [Google Scholar]
- Leisen, F.; Mena, R.H.; Palma, F.; Rossini, L. On a flexible construction of a negative binomial model. Stat. Probab. Lett. 2019, 152, 1–8. [Google Scholar] [CrossRef]
- Guerrero, M.B.; Barreto-Souza, W.; Ombao, H. Integer-valued autoregressive processes with prespecified marginal and innovation distributions: A novel perspective. Stoch. Model. 2022, 38, 70–90. [Google Scholar] [CrossRef]
- Aleksandrov, B.; Weiß, C.H.; Nik, S.; Faymonville, M.; Jentsch, C. Modelling and diagnostic tests for Poisson and negative-binomial count time series. Metrika 2023, 1–45. [Google Scholar] [CrossRef]
- Edwards, C.B.; Gurland, J. A class of distributions applicable to accidents. J. Am. Stat. Assoc. 1961, 56, 503–517. [Google Scholar] [CrossRef]
- Nikoloulopoulos, A.K. Copula-based models for multivariate discrete response data. In Proceedings of the Copulae in Mathematical and Quantitative Finance: Proceedings of the Workshop, Cracow, Poland, 10–11 July 2012; Springer: Berlin/Heidelberg, Germany, 2013; pp. 231–249. [Google Scholar]
- Crane, G.J.; Hoek, J.v.d. Conditional expectation formulae for copulas. Aust. N. Z. J. Stat. 2008, 50, 53–67. [Google Scholar] [CrossRef]
- Kocherlakota, S.; Kocherlakota, K. Bivariate Discrete Distributions; CRC Press: Boca Raton, FL, USA, 2017. [Google Scholar]
- Escarela, G.; Perez-Ruiz, L.C.; Bowater, R.J. A copula-based Markov chain model for the analysis of binary longitudinal data. J. Appl. Stat. 2009, 36, 647–657. [Google Scholar] [CrossRef]
- Joe, H. Markov models for count time series. In Handbook of Discrete-Valued Time Series; Chapman and Hall/CRC: New York, NY, USA, 2016; pp. 49–70. [Google Scholar]
- Zhang, M.; Wang, H.J.; Livsey, J. Copula Based Analysis for Count Time Series. Stat. Sin. 2024, prepint. [Google Scholar] [CrossRef]
- Gouriéroux, C.; Lu, Y. Negative binomial autoregressive process with stochastic intensity. J. Time Ser. Anal. 2019, 40, 225–247. [Google Scholar] [CrossRef]
- Leonenko, N.N.; Savani, V.; Zhigljavsky, A.A. Autoregressive negative binomial processes. Ann. l’ISUP 2007, 51, 25–47. [Google Scholar]
- Freeland, R.K.; McCabe, B.P. Forecasting discrete valued low count time series. Int. J. Forecast. 2004, 20, 427–434. [Google Scholar] [CrossRef]
- Maiti, R.; Biswas, A. Coherent forecasting for over-dispersed time series of count data. Braz. J. Probab. Stat. 2015, 29, 747–766. [Google Scholar] [CrossRef]
- Jung, R.C.; Tremayne, A.R. Coherent forecasting in integer time series models. Int. J. Forecast. 2006, 22, 223–238. [Google Scholar] [CrossRef]
- Liboschik, T.; Fokianos, K.; Fried, R. tscount: An R package for analysis of count time series following generalized linear models. J. Stat. Softw. 2017, 82, 1–51. [Google Scholar] [CrossRef]
- Ferland, R.; Latour, A.; Oraichi, D. Integer-valued GARCH process. J. Time Ser. Anal. 2006, 27, 923–942. [Google Scholar] [CrossRef]
- Karlis, D.; Chutoo, A.; Mamode Khan, N.; Jowaheer, V. The multilateral spatial integer-valued process of order 1. Stat. Neerl. 2024, 78, 4–24. [Google Scholar] [CrossRef]






| Model | T | MC | NA | ALY | GC | |
|---|---|---|---|---|---|---|
| MC | 0.5 | 100 | 360 | 66 | 31 | 43 |
| 200 | 433 | 32 | 13 | 22 | ||
| 500 | 495 | 3 | 0 | 2 | ||
| 0.2 | 100 | 177 | 108 | 127 | 88 | |
| 200 | 213 | 97 | 105 | 85 | ||
| 500 | 315 | 40 | 83 | 62 | ||
| NA | 0.5 | 100 | 57 | 282 | 76 | 85 |
| 200 | 39 | 327 | 53 | 81 | ||
| 500 | 7 | 427 | 28 | 38 | ||
| 0.2 | 100 | 46 | 291 | 62 | 101 | |
| 200 | 37 | 327 | 56 | 80 | ||
| 500 | 27 | 386 | 24 | 63 | ||
| Aly | 0.5 | 100 | 78 | 82 | 231 | 109 |
| 200 | 70 | 68 | 260 | 102 | ||
| 500 | 21 | 30 | 385 | 64 | ||
| 0.2 | 100 | 95 | 152 | 149 | 104 | |
| 200 | 109 | 115 | 185 | 91 | ||
| 500 | 101 | 46 | 265 | 88 | ||
| GC | 0.5 | 100 | 60 | 82 | 106 | 252 |
| 200 | 45 | 62 | 97 | 296 | ||
| 500 | 17 | 33 | 57 | 393 | ||
| 0.2 | 100 | 75 | 151 | 125 | 149 | |
| 200 | 91 | 116 | 107 | 186 | ||
| 500 | 74 | 80 | 109 | 237 |
| Mean Forecast | Median Forecast | |||||||||
|---|---|---|---|---|---|---|---|---|---|---|
| Model | MC | NA | Aly | GC | MC | NA | Aly | GC | ||
| MC | 0.50 | 100 | 2.75 | 2.76 | 2.75 | 2.76 | 2.66 | 2.65 | 2.65 | 2.66 |
| 200 | 2.70 | 2.72 | 2.71 | 2.71 | 2.65 | 2.70 | 2.68 | 2.66 | ||
| 500 | 2.87 | 2.89 | 2.87 | 2.91 | 2.81 | 2.82 | 2.81 | 2.87 | ||
| 0.20 | 100 | 3.32 | 3.31 | 3.30 | 3.30 | 3.29 | 3.29 | 3.27 | 3.30 | |
| 200 | 3.23 | 3.23 | 3.24 | 3.22 | 3.09 | 3.10 | 3.10 | 3.09 | ||
| 500 | 3.20 | 3.21 | 3.20 | 3.20 | 3.19 | 3.18 | 3.18 | 3.17 | ||
| NA | 0.50 | 100 | 2.67 | 2.66 | 2.66 | 2.67 | 2.64 | 2.63 | 2.60 | 2.65 |
| 200 | 3.02 | 3.01 | 3.01 | 3.02 | 2.96 | 2.94 | 2.94 | 2.95 | ||
| 500 | 2.69 | 2.68 | 2.68 | 2.68 | 2.60 | 2.62 | 2.62 | 2.59 | ||
| 0.20 | 100 | 3.22 | 3.22 | 3.22 | 3.24 | 3.19 | 3.20 | 3.21 | 3.20 | |
| 200 | 3.24 | 3.24 | 3.24 | 3.23 | 3.16 | 3.14 | 3.17 | 3.13 | ||
| 500 | 3.22 | 3.22 | 3.23 | 3.23 | 3.13 | 3.12 | 3.12 | 3.13 | ||
| Aly | 0.50 | 100 | 2.85 | 2.85 | 2.85 | 2.86 | 2.77 | 2.79 | 2.78 | 2.79 |
| 200 | 2.86 | 2.86 | 2.85 | 2.85 | 2.79 | 2.78 | 2.79 | 2.80 | ||
| 500 | 2.72 | 2.73 | 2.74 | 2.74 | 2.65 | 2.66 | 2.66 | 2.65 | ||
| 0.20 | 100 | 3.43 | 3.44 | 3.43 | 3.43 | 3.41 | 3.42 | 3.43 | 3.40 | |
| 200 | 3.22 | 3.23 | 3.22 | 3.23 | 3.17 | 3.18 | 3.17 | 3.17 | ||
| 500 | 2.92 | 2.93 | 2.92 | 2.92 | 2.89 | 2.89 | 2.88 | 2.90 | ||
| GC | 0.50 | 100 | 3.01 | 3.02 | 3.02 | 3.01 | 2.98 | 3.01 | 2.98 | 2.97 |
| 200 | 2.78 | 2.77 | 2.77 | 2.76 | 2.68 | 2.68 | 2.67 | 2.67 | ||
| 500 | 2.88 | 2.87 | 2.87 | 2.87 | 2.83 | 2.78 | 2.79 | 2.81 | ||
| 0.20 | 100 | 3.29 | 3.29 | 3.29 | 3.28 | 3.27 | 3.23 | 3.25 | 3.24 | |
| 200 | 3.12 | 3.11 | 3.11 | 3.11 | 3.02 | 3.03 | 3.02 | 3.02 | ||
| 500 | 3.41 | 3.41 | 3.42 | 3.42 | 3.41 | 3.39 | 3.39 | 3.39 | ||
| McKenzie | Ristic | Aly | Gaussian Cop | ||||
|---|---|---|---|---|---|---|---|
| Param | se | Param | se | Param | se | B | se |
| = 3.288 | 0.644 | = 0.644 | 0.068 | = 4.934 | 1.185 | = 0.657 | 0.064 |
| = 5.638 | 1.179 | = 4.729 | 1.150 | = 1.133 | 0.193 | = 4.652 | 1.205 |
| = 0.478 | 0.107 | = 2.509 | 0.664 | = 0.628 | 0.069 | = 0.283 | 0.055 |
| Loglik = −406.747 | −404.017 | −405.789 | −404.602 | ||||
| Mean | Variance | Median | ||||||||||
|---|---|---|---|---|---|---|---|---|---|---|---|---|
| MC | NA | Aly | GC | MC | NA | Aly | GC | MC | NA | Aly | GC | |
| 14.54 | 14.16 | 14.35 | 14.70 | 28.61 | 27.71 | 29.13 | 30.13 | 14 | 14 | 14 | 14 | |
| 13.58 | 13.18 | 13.40 | 13.81 | 40.12 | 34.20 | 39.66 | 41.73 | 13 | 13 | 13 | 13 | |
| 13.01 | 12.61 | 12.84 | 13.04 | 42.63 | 37.80 | 41.87 | 42.48 | 12 | 12 | 12 | 12 | |
| 12.68 | 12.28 | 12.43 | 12.67 | 43.67 | 38.55 | 42.55 | 44.07 | 12 | 11 | 12 | 12 | |
| 12.41 | 12.02 | 12.19 | 12.31 | 44.18 | 37.21 | 41.12 | 42.67 | 11 | 11 | 11 | 11 | |
| 12.26 | 11.92 | 12.02 | 12.16 | 43.82 | 36.73 | 40.84 | 44.18 | 11 | 11 | 11 | 11 | |
| 12.03 | 11.87 | 11.84 | 12.08 | 42.34 | 36.49 | 39.90 | 43.79 | 11 | 11 | 11 | 11 | |
| 12.01 | 11.82 | 11.74 | 11.93 | 42.47 | 36.16 | 39.25 | 42.70 | 11 | 11 | 11 | 11 | |
| 11.88 | 11.72 | 11.73 | 11.86 | 42.30 | 35.42 | 39.08 | 42.99 | 11 | 11 | 11 | 11 | |
| 11.83 | 11.81 | 11.71 | 11.80 | 41.65 | 36.52 | 39.95 | 42.06 | 11 | 11 | 11 | 11 | |
Disclaimer/Publisher’s Note: The statements, opinions and data contained in all publications are solely those of the individual author(s) and contributor(s) and not of MDPI and/or the editor(s). MDPI and/or the editor(s) disclaim responsibility for any injury to people or property resulting from any ideas, methods, instructions or products referred to in the content. |
© 2024 by the authors. Licensee MDPI, Basel, Switzerland. This article is an open access article distributed under the terms and conditions of the Creative Commons Attribution (CC BY) license (https://creativecommons.org/licenses/by/4.0/).
Share and Cite
Karlis, D.; Mamode Khan, N.; Sunecher, Y. The Negative Binomial INAR(1) Process under Different Thinning Processes: Can We Separate between the Different Models? Stats 2024, 7, 793-807. https://doi.org/10.3390/stats7030048
Karlis D, Mamode Khan N, Sunecher Y. The Negative Binomial INAR(1) Process under Different Thinning Processes: Can We Separate between the Different Models? Stats. 2024; 7(3):793-807. https://doi.org/10.3390/stats7030048
Chicago/Turabian StyleKarlis, Dimitris, Naushad Mamode Khan, and Yuvraj Sunecher. 2024. "The Negative Binomial INAR(1) Process under Different Thinning Processes: Can We Separate between the Different Models?" Stats 7, no. 3: 793-807. https://doi.org/10.3390/stats7030048
APA StyleKarlis, D., Mamode Khan, N., & Sunecher, Y. (2024). The Negative Binomial INAR(1) Process under Different Thinning Processes: Can We Separate between the Different Models? Stats, 7(3), 793-807. https://doi.org/10.3390/stats7030048

