Modeling the Spatial Distribution of Wildfire Risk in Chile Under Current and Future Climate Scenarios
Abstract
1. Introduction
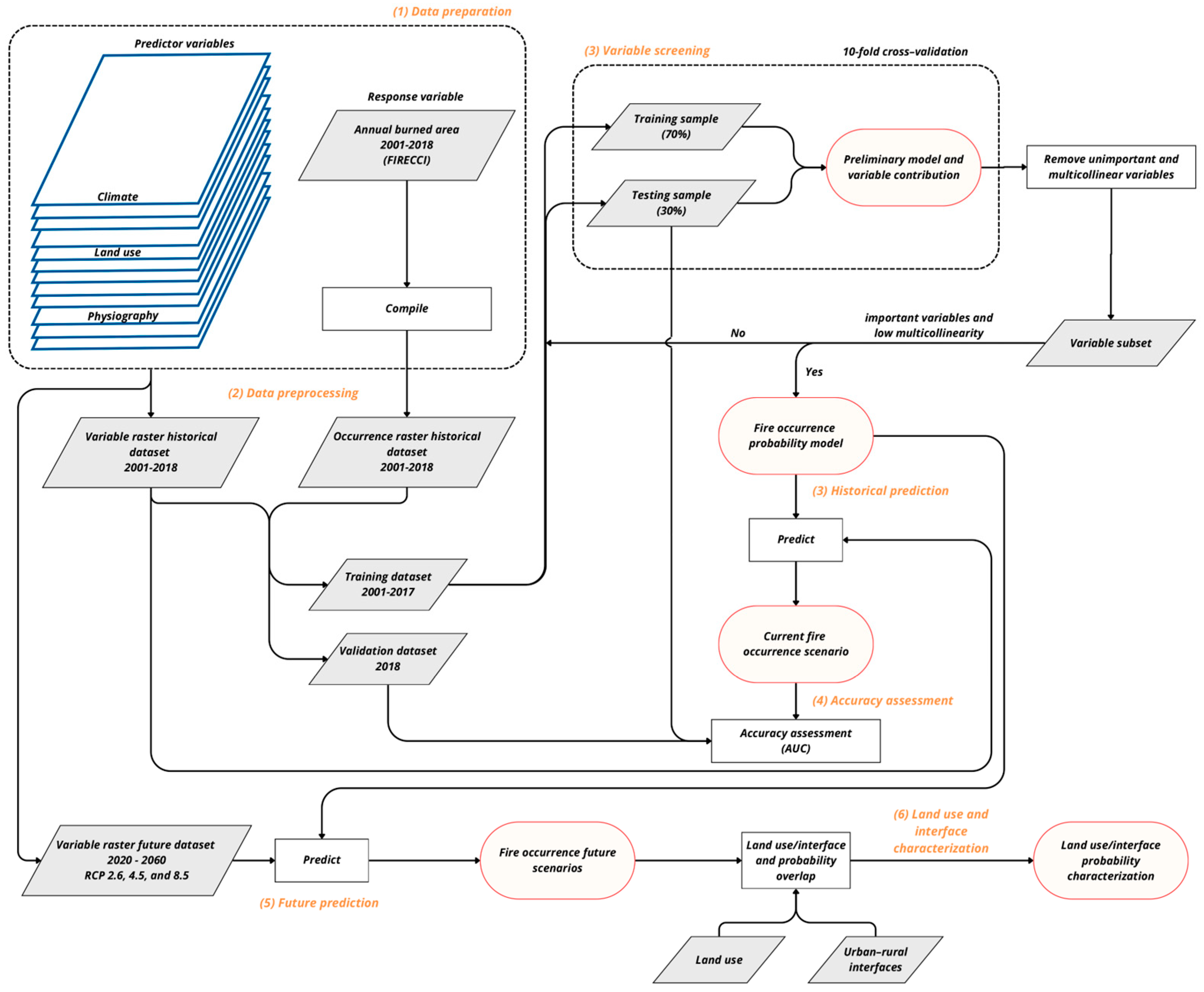
2. Materials and Methods
2.1. Study Area
2.2. Factors Influencing Wildfires
2.3. Fire Occurrence Data
2.4. Physiographic, Climatic, and Land-Use Data
2.5. Modeling the Probability of Fire Occurrence
2.5.1. Construction of Predictor Variables
2.5.2. Training Dataset
2.5.3. Modeling Algorithm
2.5.4. Model Calibration
2.5.5. Performance Evaluation Metrics
2.5.6. Spatialization of the Model in Current and Future Scenarios
2.6. Characterization of the Probabilities of Fire Occurrence for Land Uses and Interface Zones
3. Results
3.1. Spatial Distribution of Fires and Climatic Variables in South-Central Chile
3.2. Modeling the Probability of Occurrence
3.3. Current Spatial Distribution of Probability of Fire Occurrence
3.4. Future Spatial Distribution of Probability of Fire Occurrence
3.5. Characterization of Fire Occurrence Probability Across Land Uses and Urban–Rural Interfaces
4. Discussion
4.1. Model Performance and Spatial Distribution of Fire Occurrence
4.2. Effects of Land Use on the Probability of Fire Occurrence
4.3. Potential Effects of Climate Change on Fire Occurrence
5. Conclusions
Author Contributions
Funding
Institutional Review Board Statement
Informed Consent Statement
Data Availability Statement
Acknowledgments
Conflicts of Interest
References
- Batllori, E.; Parisien, M.A.; Krawchuk, M.A.; Moritz, M.A. Climate change-induced shifts in fire for Mediterranean ecosystems. Glob. Ecol. Biogeogr. 2013, 22, 1118–1129. [Google Scholar] [CrossRef]
- Boulanger, Y.; Parisien, M.-A.; Wang, X. Model-specification uncertainty in future area burned by wildfires in Canada. Int. J. Wildland Fire 2018, 27, 164–175. [Google Scholar] [CrossRef]
- de la Barrera, F.; Barraza, F.; Favier, P.; Ruiz, V.; Quense, J. Megafires in Chile 2017: Monitoring multiscale environmental impacts of burned ecosystems. Sci. Total Environ. 2018, 637, 1526–1536. [Google Scholar] [CrossRef]
- Jain, P.; Coogan, S.C.; Subramanian, S.G.; Crowley, M.; Taylor, S.; Flannigan, M.D. A review of machine learning applications in wildfire science and management. Environ. Rev. 2020, 28, 478–505. [Google Scholar] [CrossRef]
- González, M.E.; Gómez-González, S.; Lara, A.; Garreaud, R.; Díaz-Hormazábal, I. The 2010–2015 Megadrought and its influence on the fire regime in central and south-central Chile. Ecosphere 2018, 9, e02300. [Google Scholar] [CrossRef]
- Pozo, R.A.; Galleguillos, M.; González, M.E.; Vásquez, F.; Arriagada, R. Assessing the socio-economic and land-cover drivers of wildfire activity and its spatiotemporal distribution in south-central Chile. Sci. Total Environ. 2022, 810, 152002. [Google Scholar] [CrossRef]
- Moritz, M.A.; Parisien, M.-A.; Batllori, E.; Krawchuk, M.A.; Van Dorn, J.; Ganz, D.J.; Hayhoe, K. Climate change and disruptions to global fire activity. Ecosphere 2012, 3, 1–22. [Google Scholar] [CrossRef]
- Sun, Q.; Miao, C.; Hanel, M.; Borthwick, A.G.; Duan, Q.; Ji, D.; Li, H. Global heat stress on health, wildfires, and agricultural crops under different levels of climate warming. Environ. Int. 2019, 128, 125–136. [Google Scholar] [CrossRef]
- Turco, M.; Abatzoglou, J.T.; Herrera, S.; Zhuang, Y.; Jerez, S.; Lucas, D.D.; AghaKouchak, A.; Cvijanovic, I. Anthropogenic climate change impacts exacerbate summer forest fires in California. Proc. Natl. Acad. Sci. USA 2023, 120, e2213815120. [Google Scholar] [CrossRef]
- USGCRP. Impacts, Risks, and Adaptation in the United States: Fourth National Climate Assessment, Volume II; U.S. Global Change Research Program: Washington, DC, USA, 2017; p. 1515. [Google Scholar]
- Ministerio del Medio Ambiente. Plan de Acción Nacional de Cambio Climático 2017–2022; Ministerio del Medio Ambiente de Chile: Santiago, Chile, 2017; p. 250. [Google Scholar]
- Cordero, R.R.; Feron, S.; Damiani, A.; Carrasco, J.; Karas, C.; Wang, C.; Kraamwinkel, C.T.; Beaulieu, A. Extreme fire weather in Chile driven by climate change and El Niño–Southern Oscillation (ENSO). Sci. Rep. 2024, 14, 1974. [Google Scholar] [CrossRef]
- Ministerio de Hacienda. Reporte de la Estimación de Los Costos Fiscales y Económicos de la Emergencia Por los Incendios Forestales; Ministerio de Hacienda de Chile: Santiago, Chile, 2023; p. 9. [Google Scholar]
- McWethy, D.B.; Garreaud, R.D.; Holz, A.; Pederson, G.T. Broad-scale surface and atmospheric conditions during large fires in South-Central Chile. Fire 2021, 4, 28. [Google Scholar] [CrossRef]
- Sarricolea, P.; Serrano-Notivoli, R.; Fuentealba, M.; Hernández-Mora, M.; De la Barrera, F.; Smith, P.; Meseguer-Ruiz, Ó. Recent wildfires in Central Chile: Detecting links between burned areas and population exposure in the wildland urban interface. Sci. Total Environ. 2020, 706, 135894. [Google Scholar] [CrossRef] [PubMed]
- Garreaud, R.D.; Alvarez-Garreton, C.; Barichivich, J.; Boisier, J.P.; Christie, D.; Galleguillos, M.; LeQuesne, C.; McPhee, J.; Zambrano-Bigiarini, M. The 2010–2015 megadrought in central Chile: Impacts on regional hydroclimate and vegetation. Hydrol. Earth Syst. Sci. 2017, 21, 6307–6327. [Google Scholar] [CrossRef]
- Urrutia-Jalabert, R.; González, M.E.; González-Reyes, Á.; Lara, A.; Garreaud, R. Climate variability and forest fires in central and south-central Chile. Ecosphere 2018, 9, e02171. [Google Scholar] [CrossRef]
- Gómez-González, S.; González, M.E.; Paula, S.; Díaz-Hormazábal, I.; Lara, A.; Delgado-Baquerizo, M. Temperature and agriculture are largely associated with fire activity in Central Chile across different temporal periods. For. Ecol. Manag. 2019, 433, 535–543. [Google Scholar] [CrossRef]
- Holz, A.; Kitzberger, T.; Paritsis, J.; Veblen, T.T. Ecological and climatic controls of modern wildfire activity patterns across southwestern South America. Ecosphere 2012, 3, 1–25. [Google Scholar] [CrossRef]
- Heilmayr, R.; Echeverría, C.; Fuentes, R.; Lambin, E.F. A plantation-dominated forest transition in Chile. Appl. Geogr. 2016, 75, 71–82. [Google Scholar] [CrossRef]
- McWethy, D.B.; Pauchard, A.; García, R.A.; Holz, A.; González, M.E.; Veblen, T.T.; Stahl, J.; Currey, B. Landscape drivers of recent fire activity (2001–2017) in south-central Chile. PLoS ONE 2018, 13, e0201195. [Google Scholar] [CrossRef]
- Moreira, F.; Viedma, O.; Arianoutsou, M.; Curt, T.; Koutsias, N.; Rigolot, E.; Barbati, A.; Corona, P.; Vaz, P.; Xanthopoulos, G. Landscape–wildfire interactions in southern Europe: Implications for landscape management. J. Environ. Manag. 2011, 92, 2389–2402. [Google Scholar] [CrossRef]
- Fréjaville, T.; Curt, T. Seasonal changes in the human alteration of fire regimes beyond the climate forcing. Environ. Res. Lett. 2017, 12, 035006. [Google Scholar] [CrossRef]
- Syphard, A.D.; Keeley, J.E.; Abatzoglou, J.T. Trends and drivers of fire activity vary across California aridland ecosystems. J. Arid Environ. 2017, 144, 110–122. [Google Scholar] [CrossRef]
- Carrasco, G.; Almeida, A.C.; Falvey, M.; Olmedo, G.F.; Taylor, P.; Santibañez, F.; Coops, N.C. Effects of climate change on forest plantation productivity in Chile. Glob. Change Biol. 2022, 28, 7391–7409. [Google Scholar] [CrossRef]
- Syphard, A.D.; Sheehan, T.; Rustigian-Romsos, H.; Ferschweiler, K. Mapping future fire probability under climate change: Does vegetation matter? PLoS ONE 2018, 13, e0201680. [Google Scholar] [CrossRef] [PubMed]
- Scott, J.H.; Thompson, M.P.; Calkin, D.E. A Wildfire Risk Assessment Framework for Land and Resource Management; General Technical Report RMRS-GTR-315; U.S. Department of Agriculture, Forest Service, Rocky Mountain Research Station: Fort Collins, CO, USA, 2013; p. 83. [Google Scholar]
- Shmuel, A.; Heifetz, E. A machine-learning approach to predicting daily wildfire expansion rate. Fire 2023, 6, 319. [Google Scholar] [CrossRef]
- Tian, X.; Cui, W.; Shu, L.; Zong, X. Effects of climate change on burn probability of forests in Daxing’anling. Forests 2019, 10, 611. [Google Scholar] [CrossRef]
- Pang, Y.; Li, Y.; Feng, Z.; Feng, Z.; Zhao, Z.; Chen, S.; Zhang, H. Forest fire occurrence prediction in China based on machine learning methods. Remote Sens. 2022, 14, 5546. [Google Scholar] [CrossRef]
- Kim, S.J.; Lim, C.-H.; Kim, G.S.; Lee, J.; Geiger, T.; Rahmati, O.; Son, Y.; Lee, W.-K. Multi-temporal analysis of forest fire probability using socio-economic and environmental variables. Remote Sens. 2019, 11, 86. [Google Scholar] [CrossRef]
- Shmuel, A.; Heifetz, E. Global wildfire susceptibility mapping based on machine learning models. Forests 2022, 13, 1050. [Google Scholar] [CrossRef]
- Alkhatib, R.; Sahwan, W.; Alkhatieb, A.; Schütt, B. A brief review of machine learning algorithms in forest fires science. Appl. Sci. 2023, 13, 8275. [Google Scholar] [CrossRef]
- Pham, B.T.; Jaafari, A.; Avand, M.; Al-Ansari, N.; Dinh Du, T.; Yen, H.P.H.; Phong, T.V.; Nguyen, D.H.; Le, H.V.; Mafi-Gholami, D.; et al. Performance Evaluation of Machine Learning Methods for Forest Fire Modeling and Prediction. Symmetry 2020, 12, 1022. [Google Scholar] [CrossRef]
- Oliveira, S.; Oehler, F.; San-Miguel-Ayanz, J.; Camia, A.; Pereira, J.M. Modeling spatial patterns of fire occurrence in Mediterranean Europe using Multiple Regression and Random Forest. For. Ecol. Manag. 2012, 275, 117–129. [Google Scholar] [CrossRef]
- Tan, C.; Feng, Z. Mapping Forest Fire Risk Zones Using Machine Learning Algorithms in Hunan Province, China. Sustainability 2023, 15, 6292. [Google Scholar] [CrossRef]
- Akinci, H.A.; Akinci, H.; Zeybek, M. Comparison of diverse machine learning algorithms for forest fire susceptibility mapping in Antalya, Türkiye. Adv. Space Res. 2024, 74, 647–667. [Google Scholar] [CrossRef]
- Yue, W.; Ren, C.; Liang, Y.; Liang, J.; Lin, X.; Yin, A.; Wei, Z. Assessment of wildfire susceptibility and wildfire threats to ecological environment and urban development based on GIS and multi-source data: A case study of Guilin, China. Remote Sens. 2023, 15, 2659. [Google Scholar] [CrossRef]
- Gevaert, C.M.; Carman, M.; Rosman, B.; Georgiadou, Y.; Soden, R. Fairness and accountability of AI in disaster risk management: Opportunities and challenges. Patterns 2021, 2, 100363. [Google Scholar] [CrossRef] [PubMed]
- Ghaffarian, S.; Taghikhah, F.R.; Maier, H.R. Explainable artificial intelligence in disaster risk management: Achievements and prospective futures. Int. J. Disaster Risk Reduct. 2023, 98, 104123. [Google Scholar] [CrossRef]
- Ochoa, C.; Bar-Massada, A.; Chuvieco, E. A European-scale analysis reveals the complex roles of anthropogenic and climatic factors in driving the initiation of large wildfires. Sci. Total Environ. 2024, 917, 170443. [Google Scholar] [CrossRef] [PubMed]
- Iban, M.C.; Aksu, O. SHAP-Driven Explainable Artificial Intelligence Framework for Wildfire Susceptibility Mapping Using MODIS Active Fire Pixels: An In-Depth Interpretation of Contributing Factors in Izmir, Türkiye. Remote Sens. 2024, 16, 2842. [Google Scholar] [CrossRef]
- Iban, M.C.; Sekertekin, A. Machine learning based wildfire susceptibility mapping using remotely sensed fire data and GIS: A case study of Adana and Mersin provinces, Turkey. Ecol. Inform. 2022, 69, 101647. [Google Scholar] [CrossRef]
- González, C.; Castillo, M.; García-Chevesich, P.; Barrios, J. Dempster-Shafer theory of evidence: A new approach to spatially model wildfire risk potential in central Chile. Sci. Total Environ. 2018, 613, 1024–1030. [Google Scholar] [CrossRef]
- Flato, G.; Marotzke, J.; Abiodun, B.; Braconnot, P.; Chou, S.C.; Collins, W.; Cox, P.; Driouech, F.; Emori, S.; Eyring, V. Evaluation of climate models. In Climate Change 2013: The Physical Science Basis. Contribution of Working Group I to the Fifth Assessment Report of the Intergovernmental Panel on Climate Change; Cambridge University Press: Cambridge, UK, 2014; pp. 741–866. [Google Scholar]
- Hope, E.S.; McKenney, D.W.; Pedlar, J.H.; Stocks, B.J.; Gauthier, S. Wildfire suppression costs for Canada under a changing climate. PLoS ONE 2016, 11, e0157425. [Google Scholar] [CrossRef]
- Amatulli, G.; Camia, A.; San-Miguel-Ayanz, J. Estimating future burned areas under changing climate in the EU-Mediterranean countries. Sci. Total Environ. 2013, 450, 209–222. [Google Scholar] [CrossRef]
- Davis, R.; Yang, Z.; Yost, A.; Belongie, C.; Cohen, W. The normal fire environment—Modeling environmental suitability for large forest wildfires using past, present, and future climate normals. For. Ecol. Manag. 2017, 390, 173–186. [Google Scholar] [CrossRef]
- Young, A.M.; Higuera, P.E.; Duffy, P.A.; Hu, F.S. Climatic thresholds shape northern high-latitude fire regimes and imply vulnerability to future climate change. Ecography 2017, 40, 606–617. [Google Scholar] [CrossRef]
- Miranda, A.; Carrasco, J.; González, M.; Pais, C.; Lara, A.; Altamirano, A.; Weintraub, A.; Syphard, A.D. Evidence-based mapping of the wildland-urban interface to better identify human communities threatened by wildfires. Environ. Res. Lett. 2020, 15, 094069. [Google Scholar] [CrossRef]
- Syphard, A.D.; Bar Massada, A.; Butsic, V.; Keeley, J.E. Land use planning and wildfire: Development policies influence future probability of housing loss. PLoS ONE 2013, 8, e71708. [Google Scholar] [CrossRef]
- Zhao, Y.; Feng, D.; Yu, L.; Wang, X.; Chen, Y.; Bai, Y.; Hernández, H.J.; Galleguillos, M.; Estades, C.; Biging, G.S. Detailed dynamic land cover mapping of Chile: Accuracy improvement by integrating multi-temporal data. Remote Sens. Environ. 2016, 183, 170–185. [Google Scholar] [CrossRef]
- Gajardo, R. La Vegetación Natural de Chile: Clasificación y Distribución Geográfica; Editorial Universitaria Santiago: Santiago, Chile, 1995. [Google Scholar]
- Donoso, P.; Promis, Á. Silvicultura en Bosques Nativos. Avances en la Investigación en Chile, Argentina y Nueva Zelandia; Cuneo, M., Ed.; Marisa Cuneo: Valdivia, Chile, 2013; Volume 1, p. 253. [Google Scholar]
- Viale, M.; Garreaud, R. Orographic effects of the subtropical and extratropical Andes on upwind precipitating clouds. J. Geophys. Res. Atmos. 2015, 120, 4962–4974. [Google Scholar] [CrossRef]
- Veblen, T.; Schlegel, F.; Oltremari, J. Temperate broad-leaved evergreen forests of South America. In Ecosystems of the World 10; Ovington, J.D., Ed.; Elsevier: Amsterdam, The Netherlands, 1983; pp. 5–32. [Google Scholar]
- Parisien, M.-A.; Moritz, M.A. Environmental controls on the distribution of wildfire at multiple spatial scales. Ecol. Monogr. 2009, 79, 127–154. [Google Scholar] [CrossRef]
- Parisien, M.-A.; Snetsinger, S.; Greenberg, J.A.; Nelson, C.R.; Schoennagel, T.; Dobrowski, S.Z.; Moritz, M.A. Spatial variability in wildfire probability across the western United States. Int. J. Wildland Fire 2012, 21, 313–327. [Google Scholar] [CrossRef]
- Massada, A.B.; Syphard, A.D.; Stewart, S.I.; Radeloff, V.C. Wildfire ignition-distribution modelling: A comparative study in the Huron–Manistee National Forest, Michigan, USA. Int. J. Wildland Fire 2013, 22, 174–183. [Google Scholar] [CrossRef]
- Katagis, T.; Gitas, I.Z. Assessing the accuracy of MODIS MCD64A1 C6 and FireCCI51 burned area products in Mediterranean ecosystems. Remote Sens. 2022, 14, 602. [Google Scholar] [CrossRef]
- Giglio, L.; Boschetti, L.; Roy, D.P.; Humber, M.L.; Justice, C.O. The Collection 6 MODIS burned area mapping algorithm and product. Remote Sens. Environ. 2018, 217, 72–85. [Google Scholar] [CrossRef] [PubMed]
- Chuvieco, E.; Lizundia-Loiola, J.; Pettinari, M.L.; Ramo, R.; Padilla, M.; Tansey, K.; Mouillot, F.; Laurent, P.; Storm, T.; Heil, A. Generation and analysis of a new global burned area product based on MODIS 250 m reflectance bands and thermal anomalies. Earth Syst. Sci. Data 2018, 10, 2015–2031. [Google Scholar] [CrossRef]
- Alonso-Canas, I.; Chuvieco, E. Global burned area mapping from ENVISAT-MERIS and MODIS active fire data. Remote Sens. Environ. 2015, 163, 140–152. [Google Scholar] [CrossRef]
- Giglio, L.; Randerson, J.; Van der Werf, G.; Kasibhatla, P.; Collatz, G.; Morton, D.; DeFries, R. Assessing variability and long-term trends in burned area by merging multiple satellite fire products. Biogeosciences 2010, 7, 1171–1186. [Google Scholar] [CrossRef]
- Lizundia-Loiola, J.; Otón, G.; Ramo, R.; Chuvieco, E. A spatio-temporal active-fire clustering approach for global burned area mapping at 250 m from MODIS data. Remote Sens. Environ. 2020, 236, 111493. [Google Scholar] [CrossRef]
- ESA. Land Cover CCI Product User Guide Version 2; European Space Agency: Paris, France, 2017. [Google Scholar]
- Gorelick, N.; Hancher, M.; Dixon, M.; Ilyushchenko, S.; Thau, D.; Moore, R. Google Earth Engine: Planetary-scale geospatial analysis for everyone. Remote Sens. Environ. 2017, 202, 18–27. [Google Scholar] [CrossRef]
- NASA. Shuttle Radar Topography Mission (SRTM); NASA Jet Propulsion Laboratory: Pasadena, CA, USA, 2013. Available online: https://earthexplorer.usgs.gov/ (accessed on 1 February 2025).
- Collins, W.; Bellouin, N.; Doutriaux-Boucher, M.; Gedney, N.; Halloran, P.; Hinton, T.; Hughes, J.; Jones, C.; Joshi, M.; Liddicoat, S. Development and evaluation of an Earth-System model–HadGEM2. Geosci. Model Dev. 2011, 4, 1051–1075. [Google Scholar] [CrossRef]
- Castellanos-Acuña, D.; Vance-Borland, K.W.; St. Clair, J.B.; Hamann, A.; López-Upton, J.; Gómez-Pineda, E.; Ortega-Rodríguez, J.M.; Sáenz-Romero, C. Climate-based seed zones for Mexico: Guiding reforestation under observed and projected climate change. New For. 2018, 49, 297–309. [Google Scholar] [CrossRef]
- Van Vuuren, D.P.; Edmonds, J.; Kainuma, M.; Riahi, K.; Thomson, A.; Hibbard, K.; Hurtt, G.C.; Kram, T.; Krey, V.; Lamarque, J.-F. The representative concentration pathways: An overview. Clim. Change 2011, 109, 5–31. [Google Scholar] [CrossRef]
- QGIS Development Team. QGIS Geographic Information System, Open Source Geospatial Foundation Project. 2023. Available online: https://qgis.org (accessed on 1 February 2025).
- R Core Team R: A Language and Environment for Statistical Computing; R Foundation for Statistical Computing: Vienna, Austria, 2023.
- Breiman, L. Random forests. Mach. Learn. 2001, 45, 5–32. [Google Scholar] [CrossRef]
- Kuhn, M. Building predictive models in R using the caret package. J. Stat. Softw. 2008, 28, 1–26. [Google Scholar] [CrossRef]
- Mayer, M.; Watson, D.; Biecek, P. kernelshap: Kernel SHAP. R Package, Version 0.7.0; Comprehensive R Archive Network (CRAN): Vienna, Austria, 2024. [Google Scholar]
- GEPRIF. CONAF. Delimitación de Zonas de Interfaz para Sitios de Importancia en Comunas Críticas para la Protección de Incendios Forestales. Available online: https://drive.google.com/drive/folders/1Zn5qd0wkMM-kc8vau_oYMvHzP9T1pQvi (accessed on 1 February 2025).
- Úbeda, X.; Sarricolea, P. Wildfires in Chile: A review. Glob. Planet. Change 2016, 146, 152–161. [Google Scholar] [CrossRef]
- García, R.A.; Engler, M.L.; Pena, E.; Pollnac, F.W.; Pauchard, A. Fuel characteristics of the invasive shrub Teline monspessulana (L.) K. Koch. Int. J. Wildland Fire 2015, 24, 372–379. [Google Scholar] [CrossRef]
- González, M.; Lara, A.; Urrutia, R.; Bosnich, J. Cambio climático y su impacto potencial en la ocurrencia de incendios forestales en la zona centro-sur de Chile (33°–42° S). Bosque 2011, 32, 215–219. [Google Scholar] [CrossRef]
- Westerling, A.; Brown, T.; Schoennagel, T.; Swetnam, T.; Turner, M.; Veblen, T. Briefing: Climate and wildfire in western US forests. In Forest Conservation and Management in the Anthropocene: Conference Proceedings; Sample, V.A., Bixler, R.P., Eds.; Rocky Mountain Research Station: Fort Collins, CO, USA, 2014; pp. 81–102. [Google Scholar]
- González, M.E.; Sapiains, R.; Gómez-González, S.; Garreaud, R.; Miranda, A.; Galleguillos, M.; Jacques, M.; Pauchard, A.; Hoyos, J.; Cordero, L.; et al. Incendios Forestales en Chile: Causas, Impactos y Resiliencia; Center for Climate and Resilence Research (CR)²: Santiago, Chile, 2020; p. 84. [Google Scholar]
- Miranda, A.; Lara, A.; Altamirano, A.; Di Bella, C.; González, M.E.; Camarero, J.J. Forest browning trends in response to drought in a highly threatened mediterranean landscape of South America. Ecol. Indic. 2020, 115, 106401. [Google Scholar] [CrossRef]
- Gutiérrez, Á.; Ortega, J.; Urra, V.; Vera, C. Estudio Vulnerabilidad Terrestre del Plan Nacional de Adaptación al Cambio Climático en Biodiversidad: Productividad de Bosques Nativos y Cambio Climático; Universidad de Chile: Santiago, Chile, 2024; p. 39. [Google Scholar]
- Bastarrika, A.; Rodriguez-Montellano, A.; Roteta, E.; Hantson, S.; Franquesa, M.; Torre, L.; Gonzalez-Ibarzabal, J.; Artano, K.; Martinez-Blanco, P.; Mesanza, A. An automatic procedure for mapping burned areas globally using Sentinel-2 and VIIRS/MODIS active fires in Google Earth Engine. ISPRS J. Photogramm. Remote Sens. 2024, 218, 232–245. [Google Scholar] [CrossRef]









| Category and Variable | Temporal Resolution | Spatial Resolution | ||
|---|---|---|---|---|
| Climate | Temperature (°C) | Maximum | Annual and seasonal | 500 m |
| Minimum | 500 m | |||
| Mean | 500 m | |||
| Precipitation (mm) | Mean | Annual and seasonal | 500 m | |
| Accumulated | Annual | 500 m | ||
| Physiography | Elevation (masl) | 500 m | ||
| Slope (°) | 500 m | |||
| Land use | Proportion of land use | 500 m | ||
| Variable | Relative Importance (%) |
|---|---|
| Mean summer temperature | 36.27 |
| Mean summer precipitation | 28.30 |
| Proportion of agricultural use | 21.24 |
| Elevation | 14.18 |
Disclaimer/Publisher’s Note: The statements, opinions and data contained in all publications are solely those of the individual author(s) and contributor(s) and not of MDPI and/or the editor(s). MDPI and/or the editor(s) disclaim responsibility for any injury to people or property resulting from any ideas, methods, instructions or products referred to in the content. |
© 2025 by the authors. Licensee MDPI, Basel, Switzerland. This article is an open access article distributed under the terms and conditions of the Creative Commons Attribution (CC BY) license (https://creativecommons.org/licenses/by/4.0/).
Share and Cite
Gajardo, J.; Yáñez, M.; Padilla, R.; Espinoza, S.; Carrasco-Benavides, M. Modeling the Spatial Distribution of Wildfire Risk in Chile Under Current and Future Climate Scenarios. Fire 2025, 8, 113. https://doi.org/10.3390/fire8030113
Gajardo J, Yáñez M, Padilla R, Espinoza S, Carrasco-Benavides M. Modeling the Spatial Distribution of Wildfire Risk in Chile Under Current and Future Climate Scenarios. Fire. 2025; 8(3):113. https://doi.org/10.3390/fire8030113
Chicago/Turabian StyleGajardo, John, Marco Yáñez, Robert Padilla, Sergio Espinoza, and Marcos Carrasco-Benavides. 2025. "Modeling the Spatial Distribution of Wildfire Risk in Chile Under Current and Future Climate Scenarios" Fire 8, no. 3: 113. https://doi.org/10.3390/fire8030113
APA StyleGajardo, J., Yáñez, M., Padilla, R., Espinoza, S., & Carrasco-Benavides, M. (2025). Modeling the Spatial Distribution of Wildfire Risk in Chile Under Current and Future Climate Scenarios. Fire, 8(3), 113. https://doi.org/10.3390/fire8030113

